污泥浓缩池的设计规定与数据
- 格式:doc
- 大小:54.50 KB
- 文档页数:7
第一节 污泥重力浓缩池设计计算采用带有竖向栅条污泥浓缩机的辐流式重力浓缩池,用带有栅条的刮泥机刮泥,采用静压排泥。
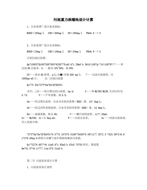
计算草图如图10所示:d 1图10 浓缩池计算草图d 2Hi =0.05Dh1. 设计参数污泥总量计算及污泥浓度计算二沉池排放的剩余污泥量: Q =870。
86m 3/d,本设计含水P 率取为99.2%,浓缩后污泥含水率97% ,污泥浓度C 为8g/L,二沉池污泥固体通量M 采用30kg/(m 2·d )。
采用中温二级消化处理,消化池停留天数为30d ,其中一级消化20d ,二级消化10d 。
消化池控制温度为33~35C ,计算温度为35C 。
2. 浓缩池面积2870.8610362.86241QC F m G ⨯===⨯式中: C ——流入浓缩池的剩余污泥浓度(kg/s ),本设计取10kg/m 3Q-—二沉池流入剩余污泥流量(m 3/h),G ——固体通量2/()kg m h ⋅⎡⎤⎣⎦,一般采用0。
8-1。
22/()kg m h ⋅;取1.0。
本设计采用四个污泥浓缩池,单个池面积为 90。
72m23. 浓缩池的直径4490.7210.75FD m ππ⨯===,本设计取11。
0m4. 浓缩池的容积3870.8616145.144244QT V m ⨯===⨯ 式中:T ——浓缩池浓缩时间(h ),一般采用10—16h ,本设计取16h 。
5. 浓缩沉淀池有效水深 2145.141.6090.72V h m F ===6。
浓缩后剩余污泥量31010010099.2870.86232.23/10010097P Q Qm d P --==⨯=--7。
池底高度辐流沉淀池采用中心驱动刮泥机,池底需做成1%的坡度,刮泥机连续转 动将污泥推入泥斗。
池底高度:4110.010.05522D h i m ==⨯= 8. 污泥斗容积5t ()55(1.250.25) 1.43h g a b tg m α=-=-=式中: α- 泥斗倾角,为保证排泥顺畅,圆形污泥斗倾角本设计取550a - 污泥斗上口半径(m);本设计取1。
进入浓缩池的剩余污泥量为0.0030m ³/s ,用1个浓缩池,Q ₁=0.0030m ³/s1.中心进泥管面积 01v Q f =式中 f ——浓缩池中心进泥管面积(m ³)1Q ——中心进泥管设计流量(m ³/s ) 0v ——中心进泥管流速(m/s),一般采用0v ≤0.03m/s0d ——中心进泥管直径(m )设计中0v =0.03m/s1.03.0003.0==f ㎡ 36.014.31.040=⨯=d m ³ 设计中0d =0.35,每池的进泥管采用DN150mm 。
管内流速 m/s 17.015.014.3003.04D 4221=⨯⨯==πQ v2.中心进泥管喇叭口与反射板之前的缝隙高度1113d πv Q h = 式中 3h ——中心进泥管喇叭口与反射板之间的板缝高度(m );1v ——污泥从中心管喇叭口与反射板之前缝隙流出速度(m/s ),一般采用 0.02~0.03m/s ;1d ——喇叭口直径(m ),一般采用1d =1.350d .设计中取1v =0.02m/s ,1d =1.350d =0.47mm 1.047.002.0003.03=⨯⨯=πh3.浓缩后分离出的污水量0100P P P Q q --⨯= 式中 q ——浓缩后分离出的污水量(m ³/s );Q ——进水浓缩池的污泥量(m ³/s );P ——浓缩前污泥含水率,一般用99%;0P ——浓缩后污泥含水率,一般用97%。
002.0971009799003.0=--⨯=q m ³/s4.浓缩池水流部分面积vq F = 式中 F ——浓缩池水流面积(㎡);V ——污水在浓缩池内上升流速(m/s ),一般采用v=0.00005~0.0001m/s 设计中取v=0.000074m/s27000074.0002.0==F5.浓缩池直径π)(4f F D += 式中 D ——浓缩池直径(m ); 87.5)1.027(4=+⨯=πD m ,设计中取为5.9m 。
设计计算:
(1)浓缩池直径
采用带有竖向栅条污泥浓缩机的辐流式中立沉淀池,浓缩物你固体通量M取
27kg/(m²·d)。
浓缩池面积:A=(QC)/M
式中 Q——污泥量,m³/d;
C——污泥固体浓度,g/L;
M——浓缩池污泥固体通量,
kg/(m²·d)。
注,与沉淀池的形式有关。
浓缩池直径:利用D2=4A/,求解。
(注,先确定浓缩池个数,分化面积后再计算直径)。
(2)浓缩池工作部分高度h1:
区污泥浓缩时间T=16h(可根据实际情况取),则h1=(TQ)/(24A)。
(3)超高h2:一般取~。
(4)缓冲高度h3:一般取~。
(5)污泥浓缩池总高度H
注:非特殊情况下,h2、h3一般区。
H=h1+h2+h3
(6)污泥浓缩后体积
V2=Q(1-p1)/(1-P2)
以辐流式浓缩池计算为例:
设:Q=1700m3/d;含水率p1=%,污泥浓度C1=L;浓缩后污泥浓度C2=30gL,含水率P2=97%。
则:A=1700×6÷24= m²,分设两座,则单座直径D=;
取T=16h,则h1=,取h2=h3=,则H=;
V2=1700×()÷()=340m³/d。
附图:
源自:《污水处理厂工艺设计手册》
气浮浓缩池及离心浓缩池:。
关于污泥浓缩池的设计规定及数据摘要:介绍了关于浓缩池的设计规定及数据。
(1)、进泥含水率:当为初次时,其含水率一般为95%-97%;当为剩余活性时,其含水率一般为99.2%-99.6%。
(2)、污泥固体负荷:当为初次污泥时,污泥固体负荷宜采用80-120Kg/(m2.d);当为剩余法泥时,污泥固体负荷宜采用30-60Kg/(m2.d)。
(3)、浓缩后污泥含水率:由曝气池后二次沉淀池进入污泥浓缩池的污泥含水率,当采用99.2%-99.6%时,浓缩后污泥含水率宜为97%-98%。
(4)、浓缩时间不宜小于12h;但也不要超过24h。
(5)、有效水深一般宜为4m,最低不小于3m。
(6)、污泥室容积和排泥时间,应根据排泥方法和两次排泥间时间而定,当采用定期排泥时,两次排泥间一般可采用8h。
(7)、集泥设施:辐流式污泥浓缩池的集泥装置,当采用吸泥机时,池底坡度可采用0.003;当采用刮泥机时,不宜小于0.01。
不设刮泥设备时,池底一般设有泥斗。
其泥斗与水平面的倾角,应不小于50度。
刮泥机的回转速度为0.75-4r/h,吸泥机的回转速度为1r/h,其外缘线速度一般宜为1-2m/min。
同时在刮泥机上可安设栅条,以便提高浓缩效果,在水面设除浮渣装置。
(8)、构造及附属设施一般采用水密性钢肋混凝土建造。
设污泥投入管、排泥管、排上清液管,排泥管最小管径采用150mm,一般采用铸铁管。
(9)、竖流式浓缩池:当浓缩池较小时,可采用竖流式浓缩池,一般不设刮泥机,污泥室的截锥体斜壁与水平面所形成的角度,应不小于50°,中心管按污泥流量计算。
沉淀区按浓缩分离出来的污水流量进行设计。
(10)、上清液:浓缩池的上清液,应重新回到初沉池前进行处理。
其数量和有机物含量参与全厂的物料平衡计算。
(11)、二次污染:污泥浓缩池一般均散发臭气,必须时应考虑防臭或脱臭措施。
臭气控制可以从以下三方面着手,即封闭、吸收和掩撇。
所谓封闭,是指用盖子或其它设备封住臭气发生源;所谓吸收,是指用化学药剂来氧化或净化臭气;所谓掩蔽,是指采用掩蔽剂使臭气暂时不向外扩散。
污泥浓缩池设计...doc一、前言随着城市化进程的加快,污水处理成为城市管理不可或缺的一环。
对于城市污水处理系统的稳定运行,污泥的处理管理是至关重要的。
本文主要介绍污泥浓缩池的设计相关知识。
二、污泥浓缩池的定义和作用污泥浓缩池是污水处理系统中的一个重要组成部分,主要用于将污泥中的水分浓缩,减小处理量,提高处理效率。
而污泥的输出则会进入下一个处理环节,例如:污泥干化、消化、压滤等处理设备。
三、污泥浓缩池设计方案1. 设计基础污泥浓缩池的设计应按照污泥的性质、产量和特点来确定。
相关属性例如:污泥的量、浓度、液态或固态、腐蚀性及温度等都会影响到浓缩池的设计。
2. 设计参数浓缩池的设计参数主要有:(1)浓缩比例:根据浓缩池的特点和污泥性质,确定浓缩比例。
一般而言,浓缩池的浓缩比例应该大于等于1.2,同时不能过高,否则会影响浓缩的速度和效率。
(2)污泥产量:根据污泥的产量和处理能力,确定浓缩池的尺寸和数量。
(3)填料材质:根据污泥的特性,选择填料材质,以便提高浓缩效率。
(4)气体:浓缩池应配置适当的气体。
例如:氧气、氧化气体、氮气等,以减少氧气不足或过多的问题。
(5)温度:浓缩池一般在室温下进行,但对于低温或高温污泥,应根据其特性选择适当的温度。
3. 设计要点设计浓缩池时需要注意以下要点:(1)容积:浓缩池的容积应根据污泥的产量和处理能力、处理周期、浓缩比例等因素来确定。
(2)填料:填料的材料、形状、密度等都会影响浓缩效果,应根据污泥特性进行选用。
(3)雾化:浓缩池应配置适当的雾化系统,以帮助污泥水分快速蒸发。
(4)排水:浓缩池普遍会有废水出口,出口应保持通畅,排放废水前应进行处理。
(5)运维:浓缩池是一个长期运行的设备,应保持良好的维护和保养,对设备进行检修、清理和维修等工作。
四、总结通过本文的介绍,读者对污泥浓缩池的定义和设计方案有了一定的基础认识。
而在实际应用中,设计方案应不断优化,根据不同的污水处理需求进行调整,最终达到提高污泥处理效率和降低处理成本的目的。
污泥浓缩池的设计规定及数据1.设计流程量:根据进入污泥浓缩池的污泥流量确定设计流程量,一般根据污水处理工程的设计流程量确定,或者根据每天平均产污量确定。
2.污泥浓缩比:浓缩比是指浓缩前后污泥固含量的比值,影响污泥浓缩效果。
一般来说,浓缩比越高,浓缩效果越好,但是随之而来的能耗和设备投资也相应增加。
浓缩比一般可以根据处理效果和经济考虑进行确定。
3.污泥浓缩时间:浓缩池的停留时间是指污泥在浓缩池内停留的时间,影响浓缩效果。
停留时间一般根据污泥的特性确定,如浓度、稳定性等。
通常情况下,停留时间为1-4小时。
4.污泥浓缩池的尺寸:根据设计流程量确定污泥浓缩池的尺寸,确保污泥在池内停留时间足够,并且能够达到预期的浓缩效果。
污泥浓缩池的尺寸一般设计为长方形或圆形,需要考虑到进出水口的位置,以及各种设备的布置。
5.污泥浓缩池的深度:污泥浓缩池的深度一般根据污泥的浓度和稳定性确定。
浓缩池的深度一般为2-4米,较深的深度可以增加浓缩效果,但也增加了挖掘和施工的难度。
6.污泥浓缩设备的选型:根据实际情况选择适合的污泥浓缩设备,常见的有压力式脱水机、离心机、带式脱水机等。
设备的选型需要考虑到处理能力、能耗、运行维护成本等因素。
7.污泥浓缩池的布置:根据污泥浓缩池的设计要求,合理布置进出水口、排气装置、污泥输送设备等,确保操作便利、安全可靠。
除了上述设计规定,污泥浓缩池的设计还需要考虑地质、地形、环境和安全等因素,以及根据当地相关法规进行设计。
具体设计参数和数据应根据实际情况进行确定,包括污泥的特性、运行要求、技术要求等。
在设计过程中,还需要进行相关的工艺试验和模拟计算,确保设计方案的合理性和可行性。
污水处理设计中污泥浓缩池的设计计算1.8污泥浓缩池1.8.1设计参数污泥浓缩对象是颗粒间的空隙水,浓缩的目的在于缩小污泥的体积,便于后续污泥处理。
设计中一般采用浓缩池处理剩余活性污泥,浓缩前污泥含水率99.2~99.6%,浓缩后含水率97 %,采用辐流式浓缩池。
曝气池内每日增加的污泥量:75.6792kg/d曝气池每日排出的剩余污泥量Q=∆X fX r式中:Q—曝气池每日排出的剩余污泥量(m3/d);f—0.7;X r—回流污泥浓度(mg/L)。
设计中取X r=8000 mg/L,Q=11.51m3/d=0.56m3/h=0.0000156m3/s 1.8.2设计计算1.8.2.1沉淀部分有效面积F=QC G式中:F—沉淀部分有效面积,m³;C—流入浓缩池的剩余污泥浓度,kg/m³,取8 kg/m³;G—固体通量[kg/( m2·h)],一般采用1.2~2.5 kg/( m2·h);Q—入流剩余污泥流量(m³/h)。
设计中取G=1.2kg/( m2•h),F=0.56×81.2=3.73m21.8.2.2沉淀池直径D=√4F π式中:D—沉淀池直径,m。
设计中取h=4 m,D =√4F π=√4×3.733.14=2.2m 1.8.2.3浓缩池直径 V =QT式中:V—浓缩池的容积,m 3;T—浓缩池浓缩时间,h ,一般采用12~16h 。
设计中取T=12h ,V=0.56×12=6.72m 31.8.2.4浓缩池有效水深ℎ2=V F式中:h 2—浓缩池有效水深,h 。
ℎ2=6.723.73=1.8m 1.8.2.5浓缩后剩余污泥量1100100P P Q Q --= 式中:Q 1—浓缩后剩余污泥量(m³/s );P—浓缩前污泥含水率99.2~99.6%,取99.4%;P 0—浓缩后含水率97 %。
浓缩池标准含水率标准
浓缩池是污水处理系统中的重要组成部分,其含水率标准直接影响着污泥的处理效果和后续处理工艺。
因此,对浓缩池标准含水率标准的合理设定和严格执行具有重要意义。
首先,浓缩池的含水率标准应符合国家相关标准和规定。
根据《污水处理厂污泥处理与处置工程设计规范》(GB 50060-2011)的规定,浓缩池的含水率标准应根据污泥的性质和后续处理工艺的要求进行合理确定。
一般来说,对于普通污泥,其含水率标准应控制在60%以下;对于特殊污泥,如高浓度污泥或含有有机物的污泥,其含水率标准可以适当调整。
其次,浓缩池的含水率标准应考虑到处理工艺的实际情况。
在确定含水率标准时,需要充分考虑到污泥的浓度、干化性能、后续处理工艺的要求等因素。
只有在综合考虑了这些因素之后,才能确定出合理的含水率标准,从而保证污泥处理的效果和后续处理工艺的顺利进行。
另外,浓缩池的含水率标准还应与设备运行情况相匹配。
在实际运行中,需要根据浓缩池的设备状况和运行参数来合理调整含水率标准。
比如,对于设备性能较好、运行稳定的浓缩池,可以适当降低含水率标准,以提高污泥的干化效果;而对于设备性能较差、运行不稳定的浓缩池,则需要适当提高含水率标准,以保证设备的正常运行和污泥处理效果。
总之,浓缩池标准含水率标准的确定是一个综合考虑各种因素的过程。
只有在充分考虑了污泥性质、后续处理工艺、设备运行情况等因素之后,才能确定出合理的含水率标准,从而保证污泥处理的效果和后续处理工艺的顺利进行。
希望相关单位在实际操作中能够严格执行含水率标准,确保污泥处理工作的顺利进行。
2.9 污泥浓缩池设计2.9.1 剩余污泥量的计算 每天曝气池内排除的剩余污泥量:d m Xr f bVXv Ce Sa aQ Q /))(/(])([3w ⨯--==[0.55×195003.243 ×(185-10)-0.07×50105×2727.27]/(0.75×9231) =1329.37m ³/dQ ——设计流量,m 3/da=0.5~0.7,取0.55;b=0.04~0.1,取0.07 V ——曝气氧化池容积,m 3此次设计分两个池子,则每个池的污泥量为:Q 1=1329.37/2=664.68m ³/d 2.9.2 计算浓缩池有效容积根据规范7.2.1重力式污泥浓缩池的设计应符合:浓缩时间不少于12h,有效水深一般宜为4m 。
选定水深h 1=4m ,浓缩时间为13h ,则有效容积V 1= Q 1×T=27.70×13=360.03m ³其中Q 1为单个池子每小时污泥量。
664.68m ³/d=27.70m ³/h 2.9.3 计算浓缩池面积、实际容积、直径根据《排水工程(下册)》P339,活性污泥浓缩池的流速u 一般为0.25~0.51m/h ,本次设计取0.25m/h ,则浓缩池面积为:A=218.11025.070.27m u Q == 浓缩池实际容积:V 1=A*h 1=110.8*4=443.2 m 3 校核浓缩时间:T=443.2/27.7=16h>12h,符合规范。
由21h 4D V ⨯=π,得,池子的直径D=11.88m ,为了选刮砂机,取D=12m 。
经校核,符合要求。
2.9.4 确定泥斗尺寸(参照竖流沉淀池泥斗设计) (1)计算贮泥区所需的容积确定一个浓缩时间T ,求出浓缩前贮泥区所需的容积:V 2 = Q 1×T ,设取贮泥时间T =8h (一般来说每天考虑三次排泥,即每8小时排泥一次)则浓缩前贮泥区所需的容积为:V 2=664.68×8/24=221.56m 3规范要求由曝气池后二沉池进入污泥浓缩池的污泥含水率,为99.2%~99.6%,浓缩池后含水率为97%~98%,本设计剩余污泥含水率为99.5%,浓缩池后含水率取97%,则需要每次需要排出的污泥量为:V 3=V 2×21P 100P 100--=221.56×971005.99100--=36.93m³(2)设计泥斗尺寸设一个污泥浓缩池有1个泥斗,每个污泥上口宽半径为R 1=2.2m ,下口宽半径为R 2=1m ,污泥斗倾角为60度, 泥斗高m 08.260tg 224.4h 05=⨯-=m R R R R h V 50.17)(322212153≈+⨯+=π取底坡坡度为0.1,则底坡落差高度:m h 38.01.024.4124=⨯-= 池底可贮存污泥的体积为:32222445.21)2.22.266(338.014.3)(3m r Rr R h V =+⨯+⨯=++=π 因此共可存污泥体积为:V 3+V 4=17.50+21.5=39.00 m ³>36.93m ³,足够 (3)污泥浓缩池的总高度取超高h 2=0.3m ,缓冲层h 3=0.3m ,则:H =h 1+h 2+h 3+h 4+h 5=4+0.3+0.3+0.38+2.08=7.06m 2.9.5 设备选型选用南京如克环境工程有限公司产品,型号为WNG12浓缩池悬挂式中心传动刮泥机。
污泥重力浓缩池设计计算1.污水处理厂设计进水指标:BOD5≤250mg/l COD≤300mg/l SS≤300mg/l PH=6.5~7.52.污水处理厂设计出水指标:BOD5≤25mg/l COD≤100mg/l SS≤30mg/l PH=6.5~7.5①初沉池污泥量:Qp?100C0?Q100?300?50%?6200??31m3/d?1.29m3/h 3610(100?p)?10(100?97)?――初沉池SS去除率,%,一般为40%~60%,取50%C0――进水SS浓度,g/L;由�}目取300 mg/l;?――沉淀污泥浓度,以1000kg/m3计。
②二沉池污泥量Qs??X fXr?X?Y?Sa?Se?Q?KdVXv式中:△X――每日增长的污泥量,kg/d;f――即MLVSS/MLSS,生活污约为0.75;Y――产率系数,取0.5;Sa――经过预先处理,污水含有的有机物(BOD)量,187.5mg/L;Se――经过活性系统处理,污水含有的有机物(BOD)量,18.6mg/L;Kd――衰减系数,取0.09;V――曝汽池的容积,1177.38m3;Xv――MLVSS,Xv=2.5kg/m3;P――污泥含水率;Xr――回流污泥浓度。
代入各值可得:?X?Y?Sa?Se?Q?KdVXv?0.5??0.1875?0.0186??6200?0.09?1177.38?2.5 ?523.59?246.9 1?276.68kg/d则每日从曝气池中排除的剩余污泥量:Qs??X276.68??46.11m3/d?1.92m3/h fXr0.75?83所以,排泥量Qw?31.0?46.11?77.11m/d?3.21m3/h第二节污泥泵房设计计算1. 污泥泵房设计说明二沉池活性污泥由吸泥管吸入,由池中心落泥管及排泥管排入池外套筒阀井中,然后由管道输送至回污泥泵房。
1.2.回流污泥泵设计选型(1)扬程:二沉池水面相对地面标高为0.7m,套筒阀井泥面相对标高为0.2m,回流污泥泵房泥面相对标高为-0.2-0.2=-0.4m,曝气池水面相对标高为1.8m,则污泥回流泵所需提升高度为:1.8-(-0.4)=2.2m (2)流量:设计回流污泥量为QR=RQ,污泥回流比R=50%,即 QR=50%Q=2000 m3/d=84m3/h=23L/s 本设计2座曝气池设2台回流污泥泵。
3.1.8 污泥浓缩池(1)设计说明采用两座幅流式圆形重力连续式污泥浓缩池,用带栅条的刮泥机刮泥,采用静压排泥,剩余污泥泵房将污泥送至浓缩池。
两座轮流使用(一座备用)。
(2)设计参数①进泥含水率:当为初次沉淀池污泥时,其含水率一般为95%~97%;当为二次沉淀池进入污泥浓缩池的污泥时,其含水率一般为99.2%~99.6%;当为混合污泥时,其含水率一般为98%~99.5%。
由于本设计进入污泥浓缩池的污泥为初沉池和二沉池的混合污泥,因此进泥含水率P1取99.0%。
②浓缩后污泥含水率:浓缩后污泥含水率宜为97%~98%,本设计P2取97%。
③污泥固体负荷:当为混合污泥时,污泥固体负荷为25~80kgSS/(m2 ·d),本设计取q=s25kgSS/(m2 · d)。
④污泥浓缩时间:浓缩时间不宜小于12h,但也不要超过24h,以防止污泥厌氧腐化,本设计取浓缩时间T=17h。
⑤贮泥时间:定期排泥时,贮泥时间t=4h。
⑥集泥设施,辐流式污泥浓缩池的集泥装置,当采用吸泥机时,池底坡度可采用0.003,当采用刮泥机时,不宜小于0.01,不设刮泥设备时,池底一般有污泥斗,其污泥斗与水平面的倾角应不小于55ο。
本设计采用刮泥机,池底坡度取i=0.06。
⑦进泥浓度取c=10g/L。
⑧浓缩池固体通量M为0.5~10kg/(m2 · h),本设计取1.0 kg/(m2 · h),即24 kg/(m2 · d)[14]。
(3)设计计算①浓缩池池体计算浓缩池污泥量为混凝沉淀池和二沉池的污泥量之和,由前面计算可知,混凝沉淀池的产泥量为1w Q =64m 3/d ,二沉池的产泥量为2w Q =12.5m 3/d ,则浓缩池污泥总流量为:126412.576.5w w w Q Q Q =+=+=m 3/d =3.19 m 3/h②浓缩池总面积 76.51031.8824w Q c A M ⨯===m 2 ③单池面积 131.8815.942A A n ===m 2 ④ 浓缩池直径4.51D ===m 取D=4.6m ⑤浓缩池工作部分高度 111776.5 3.4242415.94w TQ h A ⨯===⨯m ⑥排泥量与存泥容积浓缩后排出含水率P 2=97.0%的污泥,则'w Q =12100-P 1009976.525.5100-P 10097w Q -=⨯=-m 3/d=1.06 m 3/h 按4h 贮泥时间计泥量,则贮泥区所需容积2V =4 'w Q =4⨯1.06=4.24m 3泥斗容积 )(322212143r r r r h V ++=π =8.2)6.06.01.11.1(32.114.322=+⨯+⨯⨯m 3 式中:h 4——泥斗的垂直高度,取1.2mr 1——泥斗的上口半径,取1.1mr 2——泥斗的下口半径,取0.6m [14]设池底坡度为0.06,池底坡降5h =0.06(4.6 2.2)0.0722-=m 故池底可贮泥容积)(321112154r r R R h V ++=π =223.140.072(2.3 2.3 1.1 1.1)0.683⨯⨯+⨯+=m 3 因此,总贮泥容积 34 2.80.68 3.48w V V V =+=+=m 3 2 4.24V ≈=m 3(满足要求)⑦浓缩池总高度浓缩池的超高h 2取0.30m ,缓冲层高度h 3取0.30m ,则浓缩池的总高度H 为 54321h h h h h H ++++==3.4+0.30+0.30+1.2+0.072=5.272m⑧浓缩池排水量'3w Q=Q -Q =3.19-1.06=2.13m /h w⑨浓缩池计算草图如图12所示。
污泥浓缩池的设计规定及数据关于污泥浓缩池的设计规定及数据摘要:介绍了关于污泥浓缩池的设计规定及数据。
(1)、进泥含水率:当为初次污泥时,其含水率一般为95%-97%;当为剩余活性污泥时,其含水率一般为99.2%-99.6%。
-120Kg/(m2.d); (2)、污泥固体负荷:当为初次污泥时,污泥固体负荷宜采用80当为剩余法泥时,污泥固体负荷宜采用30-60Kg/(m2.d)。
(3)、浓缩后污泥含水率:由曝气池后二次沉淀池进入污泥浓缩池的污泥含水率,当采用99.2%-99.6%时,浓缩后污泥含水率宜为97%-98%。
(4)、浓缩时间不宜小于12h;但也不要超过24h。
(5)、有效水深一般宜为4m,最低不小于3m。
(6)、污泥室容积和排泥时间,应根据排泥方法和两次排泥间时间而定,当采用定期排泥时,两次排泥间一般可采用8h。
(7)、集泥设施:辐流式污泥浓缩池的集泥装置,当采用吸泥机时,池底坡度可采用0.003;当采用刮泥机时,不宜小于0.01。
不设刮泥设备时,池底一般设有泥斗。
其泥斗与水平面的倾角,应不小于50度。
刮泥机的回转速度为0.75-4r/h,吸泥机的回转速度为1r/h,其外缘线速度一般宜为1-2m/min。
同时在刮泥机上可安设栅条,以便提高浓缩效果,在水面设除浮渣装置。
(8)、构造及附属设施一般采用水密性钢肋混凝土建造。
设污泥投入管、排泥管、排上清液管,排泥管最小管径采用150mm,一般采用铸铁管。
(9)、竖流式浓缩池:当浓缩池较小时,可采用竖流式浓缩池,一般不设刮泥机,污泥室的截锥体斜壁与水平面所形成的角度,应不小于50?,中心管按污泥流量计算。
沉淀区按浓缩分离出来的污水流量进行设计。
(10)、上清液:浓缩池的上清液,应重新回到初沉池前进行处理。
其数量和有机物含量参与全厂的物料平衡计算。
(11)、二次污染:污泥浓缩池一般均散发臭气,必须时应考虑防臭或脱臭措施。
臭气控制可以从以下三方面着手,即封闭、吸收和掩撇。
污泥浓缩池说明书武汉凯迪电站设备有限公司二OO四年九月一、浓缩池的简要说明及基本工作原理:含有细粒物体的料浆,经槽架给入浓缩池的中心部位某一深度处,料浆做均匀辅射状向周边缓慢流动,在漫游中料浆的固体颗粒藉自重或絮凝作用而沉降。
最初由于浓度较低,颗粒基本上作自由沉降,沉速较快,继而沉入浓集带、沉速较慢。
最后沉到最下部一沉积带,也是浓度较高的压缩区,水份从沉降颗粒的间隙中不断析出。
在耙架连续回转时,耙齿对该部沉积物沿池底的锥形坡面逐级推向池底的中心处,最后由该处的排料口排出。
在耙齿推进沉积物时,也是刮板对沉积物的一个压缩过程,这也大大地促使析水作用的加强,因而从排料口排出的沉积物是经过浓缩的料浆。
池上部是澄清带,澄清水从池边溢流堰排出,从而构成浓缩池工作的全过程。
该浓缩池配有NZ系列浓缩机。
二、NZ系列浓缩机主要结构特点NZ系列浓缩机由桥架、传动机构、竖向栅条、刮泥耙和浓缩池等组成。
1. 传动机构传动机构是驱动耙架回转的系统,主要由电动机、减速器组成,为了保证运转中提升耙架的需要,减速机直接与机房相连,带动耙架与栅条转动,完成集泥刮泥过程。
2. 栅条竖向栅条在浓缩机工作时一起转动,其主要目的是为了搅拌泥水,因为搅拌度转慢,能起到缓慢搅拌作用,当栅条穿行于污泥层时,能为水提供从污泥中逸出的通道,以提供污泥浓缩的效果。
3. 刮泥耙浓缩池沉淀下来的泥,由刮板从四周向中心收集,然后进入集泥斗。
由排泥管排出浓缩池。
刮臂上安装的刮板与刮臂成45度角,两片重合15度角左右,这样的结构利用集泥。
三、设备设计参数污泥浓缩池数量1套;设计处理水量20m3/h;设计进泥含水率98-99% ;出泥含水率95%;直径/高度ø5000/4500 mm;设备壁厚10mm材质/防腐Q235-A/还氧树脂漆3道,厚度≥200μm 污泥固体负荷50kg/m2.d;刮泥机叶轮形式叶片刮板式刮板及轴材质1Cr18Ni9Ti刮臂直径ø 4600mm刮臂外缘线速度 1.2m/min减速机功率0.55kw储泥斗数量1台容积 3.5m3设备壁厚6mm材质/防腐Q235-A/还氧树脂漆3道,厚度≥200μm 四、操作维护说明浓缩机操作比较简单,盛水后只需开动电机就行。
污泥浓缩池建造方案1. 项目简介本文档提供了一份完整的污泥浓缩池建造方案。
污泥浓缩池是用于处理污泥并将其浓缩的设备,目的是减少处理后的污泥体积,提高处理效率和减少处理成本。
2. 设计要求污泥浓缩池的设计需要满足以下要求:- 处理能力:能够处理所需处理规模的污泥量。
- 浓缩效率:能够达到预期的污泥浓缩效果。
- 操作稳定性:设备稳定运行,操作简单可靠。
- 节能环保:在设计和运行过程中考虑节能和环保因素。
- 经济性:建造和运营成本合理,经济可行。
3. 设计方案根据上述要求,我们提出以下污泥浓缩池的设计方案:1. 污泥投入口:设立合适的进料口,使污泥能够均匀进入浓缩池。
2. 污泥加药系统:在进入浓缩池之前,通过加药系统添加适量的药剂,以提高浓缩效率。
3. 浓缩区设计:设立合适的浓缩区域,利用物理或化学方法将污泥中的水分分离出来,达到浓缩的效果。
4. 污泥排放口:设立污泥排放口,将经过浓缩处理的污泥排出。
5. 操作系统:配置适当的操作系统,用于监控和控制污泥浓缩池的运行。
4. 材料选择在污泥浓缩池的建造过程中,我们建议选择以下材料:- 材料:优先选择耐腐蚀性好、强度高的材料,如玻璃钢、不锈钢等。
- 密封材料:选用耐腐蚀性好、密封性能优良的材料,如橡胶密封圈等。
- 药剂搅拌器:选择耐腐蚀、耐磨损、操作稳定的材料。
5. 施工流程污泥浓缩池的建造需要按照以下流程进行:1. 设计阶段:根据实际情况和设计要求进行方案设计。
2. 材料采购:采购所需的建设材料和设备。
3. 施工准备:组织人力、机械设备进行施工准备工作。
4. 基础施工:进行污泥浓缩池的基础施工,确保基础牢固稳定。
5. 设备安装:安装污泥浓缩池所需的设备。
6. 管道布置:布置污泥的进料管道和排放管道。
7. 电气接线:进行设备的电气接线工作。
8. 运行调试:启动设备,进行运行调试,确保设备正常运行。
9. 收尾工作:完成相关工程验收和文档整理。
6. 预算和进度控制在项目启动前,应编制详细的预算,并制定进度计划。
关于污泥浓缩池的设计规定及数据摘要:介绍了关于污泥浓缩池的设计规定及数据。
(1)、进泥含水率:当为初次污泥时,其含水率一般为95%-97%;当为剩余活性污泥时,其含水率一般为99.2%-99.6%。
(2)、污泥固体负荷:当为初次污泥时,污泥固体负荷宜采用80-120Kg/(m2.d);当为剩余法泥时,污泥固体负荷宜采用30-60Kg/(m2.d)。
(3)、浓缩后污泥含水率:由曝气池后二次沉淀池进入污泥浓缩池的污泥含水率,当采用99.2%-99.6%时,浓缩后污泥含水率宜为97%-98%。
(4)、浓缩时间不宜小于12h;但也不要超过24h。
(5)、有效水深一般宜为4m,最低不小于3m。
(6)、污泥室容积和排泥时间,应根据排泥方法和两次排泥间时间而定,当采用定期排泥时,两次排泥间一般可采用8h。
(7)、集泥设施:辐流式污泥浓缩池的集泥装置,当采用吸泥机时,池底坡度可采用0.003;当采用刮泥机时,不宜小于0.01。
不设刮泥设备时,池底一般设有泥斗。
其泥斗与水平面的倾角,应不小于50度。
刮泥机的回转速度为0.75-4r/h,吸泥机的回转速度为1r/h,其外缘线速度一般宜为1-2m/min。
同时在刮泥机上可安设栅条,以便提高浓缩效果,在水面设除浮渣装置。
(8)、构造及附属设施一般采用水密性钢肋混凝土建造。
设污泥投入管、排泥管、排上清液管,排泥管最小管径采用150mm,一般采用铸铁管。
(9)、竖流式浓缩池:当浓缩池较小时,可采用竖流式浓缩池,一般不设刮泥机,污泥室的截锥体斜壁与水平面所形成的角度,应不小于50°,中心管按污泥流量计算。
沉淀区按浓缩分离出来的污水流量进行设计。
(10)、上清液:浓缩池的上清液,应重新回到初沉池前进行处理。
其数量和有机物含量参与全厂的物料平衡计算。
(11)、二次污染:污泥浓缩池一般均散发臭气,必须时应考虑防臭或脱臭措施。
臭气控制可以从以下三方面着手,即封闭、吸收和掩撇。
所谓封闭,是指用盖子或其它设备封住臭气发生源;所谓吸收,是指用化学药剂来氧化或净化臭气;所谓掩蔽,是指采用掩蔽剂使臭气暂时不向外扩散。
重力浓缩池设计参数污泥种类进泥浓度(%) 出泥浓度(%) 水力负荷[m3/(m2.d)] 固体负荷[kg/(m2.d)]固体捕捉率(%)溢流TSS(mg/l)初次污泥 1.0-7.0 5.0-10.0 24-33 90-144 85-98 300-1000 滴滤池生物膜 1.0-4.0 2.0-6.0 2.0-6.0 35-50 80-92 200-1000 剩余活性污泥0.2-1.5 2.0-4.0 2.0-4.0 10-35 60-85 200-1000 初次污泥与剩余活性污泥的混合污泥0.5-2.0 4.0-6.0 4.0-10.0 25-80 85-92 300-800重力污泥浓缩池的计算公式名称公式符号说明1、浓缩池总面积A=QC/M Q--污泥量(m3/d)C--污泥固体浓度(g/l)M--浓缩池污泥固体量(kg/m2.d)2、单池面积A1=A/n N--浓缩池数量3、浓缩池直径D=(4A1/π)0.54、浓缩池工作部分高度H1=TQ/24A T--设计浓缩时间5、浓缩池总高度H=h1+h2+h3 H2--超高H3--缓冲层高度6、浓缩后污泥体积V2=Q(1--P1)/(1--P) P1--进泥浓度P2--出泥浓度加压过滤加压过滤(压滤)一般是间歇操作,初投资高,脱水效率较低。
但脱水效果好,一般泥饼含水率在65%以下。
整个压滤机是密封的,过滤压力一般为0.392-0.49Mpa以上。
目前常用的加压过滤设备有板框压滤机和厢式压滤机。
(1)、用压滤机为城市污泥脱水时,过滤能力一般为2-10kg干泥/m2.h;当为城市消化污泥时,投加三氯化铁量为4%-7%,氧化钙为11%-22.5%,过滤能力一般为24kg干泥/m2.h,过滤周期一般为1.5-4h。
(2)、压滤机设置台数应不小于2台。
(3)、污泥压入过滤机一般有两种方式:一种是高压污泥泵直接压入;另一种是压缩空气,通过污泥罐将污泥压入过滤机,常用的高压污泥泵有离心式或柱塞式。
当采用柱塞式污泥泵时,应设减压阀及旁通回流管。
每台过滤机应单独配备一台污泥泵。
(4)、污泥压滤后需用压缩空气来剥离泥饼,所需的空气量按滤室容积每平方米需气2m3/m3.min计算,压力为0.1-0.3Mpa。
(5)、当用转送带运送污泥时,应考虑卸落时的冲力,并应附有破碎泥饼的钢丝格网,以防泥饼塑化。
斜板沉淀池斜板沉淀池是根据“浅层沉淀”理论,在沉淀池中加设斜板或蜂窝斜管,以提高沉淀效率的一种新型沉淀池。
它具有沉淀效果高、停留时间短、占地少等优点。
斜板(管)沉淀池应用于城市污水的初次沉淀中,其处理效果稳定,维护工作量也不大;斜板耐冲击负荷的能力较差。
斜板(管)设备在一定条件下,有孳长藻类等问题,给维护管理工作带来一定困难。
按水流与污泥的相对运动方向,斜板(管)沉淀池可分为异向流、同向流和侧向流3种形式。
在城市污水处理中主要采用升流式异向斜板(管)沉淀池。
设计数据(1)、在需要挖掘原有沉淀池潜力,或需要压缩沉淀池占地等技术经济要求下,可采用斜板沉淀池。
(2)、升流式异向流斜板(管)沉淀池的表面负荷,一般可比普通沉淀池的设计表面负荷提高一倍左右。
对于二次沉淀池,应以固体负荷核算。
(3)、斜板垂直净距一般采用80-120m,斜管孔径一般采用50-80mm。
(4)、斜板(管)斜长一般采用1-1.2m。
(5)、斜板(管)倾角一般采用60°。
(6)、斜板(管)区底部缓冲层高度,一般采用0.5-1.0m。
(7)、斜板(管)区上部水深,一般采用0.5-1.0m。
(8)、在池壁与斜板的间隙处应装设阻流板,以防止水流短路。
斜板上缘宜向池子进水端倾斜安装。
(9)、进水方式一般采用穿孔墙整流布水,出水方式一般采用多槽出水,在池面上增设几条平行的出水堰和集水槽,以改善出水水质,加大出水量。
(10)、斜板(管)沉淀池一般采用重力排泥。
每日排泥次数至少1-2次,或连续排泥。
(11)、池内停留时间:初次沉淀池不超过30min,二次沉淀池不超过60min。
(12)、斜板(管)沉淀池应设斜板(管)沉淀池应设斜板(管)冲洗设施。
计算公式名称公式称号说明1、池子水面面积F=Qmax/mq×0.91(m2) Qmax---最大设计流量n---池数(个)q---设计表面负荷[m3/(m2.h)]0.91---斜板区面积利用系数2、池子平面尺寸圆型池直径:D=√4F/π(m)方形池边长:a=F(m)3、池内停留时间T=(h2+h3)60/q(min) H2---斜板区上部水深H3---斜板高度4、污泥部分所需的容积(1)V=Qmax(C1-(2)24T100/K2y(100-p0)n S---每人每天污泥量[L/(人.d)],一般采用0.3-0.8N---设计人口数(人)t---污泥室储泥周期(d)C1---进水悬浮物浓度C2---出水悬浮物浓度Kz---生活污水量总变化系数y---污泥容重(t/m3)po---污泥含水率(%)5、污泥斗容积(1)圆锥体:V1=πh5/3(R2+Rr1+r12)(m3)(2)方锥体:V1=h5/3(a2+aa1+a12)(m3) H5---污泥斗高度R---污泥斗上部半径(m) R1---污泥斗下部半径(m) A1---污泥斗下部边长6、沉淀池总高度H=h1+h2+h3+h4+h5(m) H1---超高(m)H4---斜板(管)区底部缓冲层高度(m)注:当斜板(管)沉淀池为矩形池时,其计算方法与方形池类同。
污水管道一般规定项目一般规定1、充满度2、最小管径3、流速4、最小管径(1)、厂区内的工业废水管、生活污水管、街坊内的生活污水管200mm(2)、城市街道下的生活污水管300mm5、覆土(1)、荷载要求:最小覆土在车道下一般不小于0.7m(2)、冰冻要求;1)、无保温措施时,管内底可埋设在冰冻线以上0.15m2)、有保温措施或水温较高的管道,可根据当地经验埋得浅些,以上两种情况均不宜小于0.7m(3)、最大覆土:不宜大于6m(4)、理想覆土:在满足各方面要求的前提下,争取维持在1-2m6、连接(1)、管道在检查井内连接,一般采用管顶平接(2)、不同直径也可采用设计水面平接(3)、在任何情况下进水管底不得低于出水管底7、坡度骤变的处理(1)、管道坡度骤然变陡,可由大管径变小管径当D=200-300mm时,只能按生产规格减小一级当D=400mm时,应根据水力计算确定,但减小不得超过二级(2)、管道坡度骤然变缓,应逐渐过渡8、小管核算(1)、当有公共建筑物位于管线始端时,应加入该集中流量进行满复核(2)、流量很小而地形又较平坦的上游支线,可采用非计算管段,采用最小管径,按最小坡度控制9、冲洗(1)、在流速小于0.4m/s的上游管段,可考虑设冲洗井(2)、每座井冲洗的长度一般为250m10、溢流污水管道在进入泵站或处理厂前,当条件允许时,可设事故溢流口,但必须取得当地有关部门的同意11、通风在充满过高的管段、跌水井、大浓度污水接入的井位以及污水管线以上每隔500m左右的井位宜设通风管12、计算在适当管段中,宜设置观测和计量构筑物。