透明塑料光穿透率跟雾度的标准检测方法
- 格式:doc
- 大小:172.50 KB
- 文档页数:8
塑料透光率测试标准引言塑料透光率是衡量塑料透明度的重要指标,不仅在生产过程中的质量控制中起着关键作用,也在应用过程中对于塑料制品的性能有着重要的影响。
因此,建立一套科学、可靠的塑料透光率测试标准对于保证塑料制品质量、推动行业发展至关重要。
一、塑料透光率的意义透光率是塑料材料透明度的度量,直接反映了光线通过材料时的衰减和散射情况。
塑料透光率的高低不仅影响着其外观美观度,还与塑料制品在产品设计、光学器件、建筑材料等领域的应用密切相关。
二、塑料透光率测试方法1.紫外-可见-近红外光谱法–使用紫外-可见-近红外光谱仪器,对塑料样品进行扫描,得到透射光谱曲线。
–通过计算吸收光谱与透射光谱之比,得到透光率。
2.法兰斯尔反射测透射法–利用专用的测试设备,将一束白光垂直照射到塑料样品上,然后测量透射光强度。
–根据透射光强度与入射光强度的比值,计算透光率。
3.显微镜法–制备塑料样品的切片,并在显微镜下观察透光情况。
–对不同区域的透明度进行评价,得到透光率。
三、塑料透光率测试标准的制定1.确定测试参数–确定透光率的测试波长范围,常用的包括紫外光、可见光和近红外光。
–确定参照标准样品,用于校准仪器和验证测试结果的准确性。
2.测试条件–环境温度和湿度的控制,以及其他可能影响测试结果的因素。
–样品制备要求,包括样品尺寸、表面处理等要求。
3.测试步骤–根据测试方法的选用,确定具体的测试步骤。
–如使用紫外-可见-近红外光谱法,需确定扫描范围、扫描速度、光路长度等参数。
4.数据处理与结果评定–对测试得到的光谱数据进行处理,计算透光率。
–对测试结果进行评定,判断样品的透光性能是否符合要求。
四、塑料透光率测试标准的应用1.质量控制–在塑料制品生产过程中,通过透光率测试标准对原料和成品进行检验,确保产品质量稳定。
2.产品研发–透光率测试标准为塑料制品设计与开发提供依据,确保产品的光学性能满足要求。
3.市场竞争力–符合透光率测试标准的塑料制品具有更好的透明度和光学性能,能够获得更多消费者的认可和选择。
透明材料雾度的测试标准(源自JIS K7136:2000)一、适用范围该方法适用于板状、片状、薄膜状透明塑料的雾度值的测定。
二、规范性引用文件下列文件中的条款通过本标准的引用而成为本标准的条款。
凡是注日期的引用文件,其随后所有的修改单(不包括勘误的内容)或修订版均不适用于本标准,然而,根据本标准达成协议的各方研究是否可适用这些文件的最新标准。
凡是不注日期的引用文件,其最新版本适用于本标准。
JIS K7361-1:1997Plastics -- Determination of the total luminous transmittance of transparent materials -- Part 1: Single beam instrument参考ISO 13468-1:1996Determination of the total luminous transmittance oftransparent materials -- Part 1: Single beam instrumentISO 291:1997Plastics-Standard atmospheres for conditioning and testingISO 5725-1:1994Accuracy(truness and precision) of measurement methods and results-Part 1:General principles and definitionsISO 5725-2:1994Accuracy(truness and precision) of measurement methods and results-Part 2:A basic method for the determination of repeatability and reproducibility of astandard measurement methodISO 5725-3:1994on the precision of a test methodISO 7724-2(1)Panits and Varnishes-Colorimetry-Part 2:Colour measurementISO/CiE 10526 : 1999 CIE standard illuminants for colorimetryISO/CIE 10527 : 1991 CIE standard colorimetric observersIEC 60050-845:1987 International electrotechnical vocabulary-Chapter 845:lighting三、定义为了更好理解该标准,请参照JIS K 7361-1上面的定义,下面做些补充:3.1雾度(haze)透过试样而偏离入射光方向的散射光通量与透射光通量之比,用百分数表示(对于本方法来说,仅把偏离入射光方向2.5°以上的散射光通量用于计算雾度)。
实验透光率和雾度测定一、实验目的1. 了解高分子材料透光率和雾度测定的基本原理。
2. 掌握高分子材料透光率和雾度的测定方法。
二、实验原理透光率的定义是透射光与入射光之比,通常所报道的值为透过光的百分率。
例如,甲基丙烯酸甲酯能透过垂直入射光的92%。
对于垂直的入射光来说,在聚合物-空气界面上,大约反射掉4%。
雾度是表征透明试样其内部或表面发生光散射而引起的云雾状外貌。
雾度的定义是当透射光通过试样时,由于前锋散射而偏离入射线方向的透光百分率。
如果透射光线与入射光线的偏离量大于2.5°,一般地说是合格的,这时把这个光通量当作是雾度。
一般雾度是由于材料表面缺陷、密度变化或产生光散射的杂质引起的。
雾度的单位是百分率。
高分子材料透光率和雾度是利用雾度计或分光光度计测定入射光量,通过试样的总透光量,仪器引起的光散射量以及仪器和试样共同引起的光散射量,计算出通过试样的总的透射率T t、漫散透射率T d和雾度(T d/T t)。
从实际应用出发,透光性和雾度是非常重要的。
例如,窗玻璃材料透光性应该高,不应有混浊。
相反,用作光学仪器罩材料要求屏蔽亮光源,应有最大的漫反射和最小的透明度。
房屋材料也必须有高的透光率。
三、原材料试样透明高分子材料如聚苯乙烯、聚碳酸酯、聚甲基丙烯酸甲酯的薄膜、片材和板材。
试样表面状态(如光滑平整度、缺陷、划痕、污染)、厚度尺寸不同的试样之间的测定结果不能相互比较。
本次实验试样有两种:①采用4.4.2 吹塑薄膜实验制备的低密度聚乙烯薄膜,经裁切而成。
②采用4.3.2 标准测试试样实验制备的聚苯乙烯拉伸试样,经机械切割加工而成。
四、测试仪器测量透光率和光散射性能有两种方法:方法A 和方法B。
方法A 需要用一台积分球雾度计,方法B带记录仪的分光光度计。
本次实验采用方法A。
用积分球雾度计作为测试仪器,如图3.5-5 所示, 所采用的试样要大到能遮盖光阑孔,而又足够小使之与球壁相切。
最常用的试样是直径为34.93mm的圆盘。
透明材料雾度的测试标准(源自JIS K7136:2000)一、适用范围该方法适用于板状、片状、薄膜状透明塑料的雾度值的测定。
二、规范性引用文件下列文件中的条款通过本标准的引用而成为本标准的条款。
凡是注日期的引用文件,其随后所有的修改单(不包括勘误的内容)或修订版均不适用于本标准,然而,根据本标准达成协议的各方研究是否可适用这些文件的最新标准。
凡是不注日期的引用文件,其最新版本适用于本标准。
JIS K7361-1:1997Plastics -- Determination of the total luminous transmittance of transparent materials -- Part 1: Single beam instrument参考ISO 13468-1:1996Determination of the total luminous transmittance oftransparent materials -- Part 1: Single beam instrumentISO 291:1997Plastics-Standard atmospheres for conditioning and testingISO 5725-1:1994Accuracy(truness and precision) of measurement methods and results-Part 1:General principles and definitionsISO 5725-2:1994Accuracy(truness and precision) of measurement methods and results-Part 2:A basic method for the determination of repeatability and reproducibility of astandard measurement methodISO 5725-3:1994on the precision of a test methodISO 7724-2(1)Panits and Varnishes-Colorimetry-Part 2:Colour measurementISO/CiE 10526 : 1999 CIE standard illuminants for colorimetryISO/CIE 10527 : 1991 CIE standard colorimetric observersIEC 60050-845:1987 International electrotechnical vocabulary-Chapter 845:lighting三、定义为了更好理解该标准,请参照JIS K 7361-1上面的定义,下面做些补充:3.1雾度(haze)透过试样而偏离入射光方向的散射光通量与透射光通量之比,用百分数表示(对于本方法来说,仅把偏离入射光方向2.5°以上的散射光通量用于计算雾度)。
塑料的透明度与光学性能评估塑料作为一种重要的工程材料,在工业和日常生活中被广泛应用。
对于很多应用来说,塑料的透明度和光学性能是至关重要的。
本文将探讨塑料的透明度与光学性能评估的相关内容,包括透明度的测量方法、光学性能的评价指标以及塑料材料的应用场景。
一、透明度的测量方法透明度是衡量材料透明程度的指标之一,通常用透光率来表示。
透光率是指材料透过光线的能力,可通过透射光强度与入射光强度之比来计算。
常见的透明度测量方法主要有以下几种:1. 透光法:透光法是通过透射光强度来确定透明度。
在实验中,可利用透光率计或光谱分析仪来测量透明度。
2. 光电比对法:光电比对法是利用光电比对仪器进行测量,通过比对不同标准样品的透过光强度,得出样品的透明度。
3. 透射光谱法:透射光谱法是利用光谱分析仪器对材料进行测量,然后得出透明度数据。
该方法不仅可以得出透明度,还可以分析出材料的光学性能。
二、光学性能的评价指标除了透明度,塑料的光学性能还包括折射率、散射、反射、色散等指标。
这些指标对于不同的应用场景有不同的要求。
以下是常见的光学性能评价指标:1. 折射率:折射率是材料对光线传播速度的一种度量,是光线从真空进入材料时的光速与光线在材料中传播速度之比。
折射率的大小决定了光线在材料中的传播路径。
2. 散射:散射是指光线在经过材料时,由于与材料内部微观结构的相互作用而改变传播方向的现象。
散射会导致光线的传播范围扩散,降低材料的透明度。
3. 反射:反射是指光线在遇到界面时发生反弹的现象。
光线从一个介质到另一个介质时,界面的反射率会影响光的透过程度。
4. 色散:色散是指光线在经过材料时的折射率随着波长的变化而变化的现象。
不同波长的光线在材料中的传播速度不同,会导致光线的分散现象。
三、塑料材料的应用场景塑料的透明度和光学性能使其在很多领域中得到广泛应用。
以下是几个常见的应用场景:1. 光学器件:塑料材料在光学器件中的应用非常广泛,例如眼镜镜片、相机镜头、光纤等。
透明塑料光穿透率及雾度的标准检测方法透明塑料是现代生产活动中常见的一种材料,广泛应用于日常生活和工业生产中,如光触媒、塑料玩具、塑料瓶等。
其中,透明塑料的光穿透率和雾度是重要的指标,对产品质量有着直接影响。
因此,对透明塑料的这两个指标进行标准化检测十分必要。
首先,我们来看一下透明塑料的光穿透率的基本概念。
光穿透率是指光线在材料中传播的能力,是表征材料光透过性能的一个指标,通常用百分比表示。
光线通过材料时会发生反射、折射和吸收等作用,因此光穿透率并非仅与材料本身有关,还与入射光线的方向、波长、入射角度等多种因素有关。
为了取得准确可靠的光穿透率数据,需要根据国家标准或行业标准选择适当的检测方法和仪器进行测试。
下面是一个常用的光穿透率测试方法:材料样品的形状:采用厚度均匀的薄片状样品,长宽尺寸要足够大,可以随便选择。
测试仪器:采用双光束光度计,也称透过式光度计,如海德堡光度计、新型透过式光度计等。
测试方法:1.将样品放到光度计的样品架上,用调节装置调整入射光线的方向、波长、入射角度等参数,使其与参考光束的参数一致。
2.使入射光通过样品后进入探测器,记录探测器的输出值,表示通过样品的光线强度。
3.再将样品取出,将探测器放到光度计的参考位置上,采集参考光束的输出值。
4.通过计算样品和参考光束的输出值的比值,即可得出光穿透率。
测试结果的判定标准:根据国家标准或行业标准中规定的光穿透率指标范围进行判定,并酌情考虑实际使用情况和需求,选择合适的材料。
接下来,我们来了解一下透明塑料的另一重要指标——雾度。
雾度是指材料内部的非均匀性所造成的灰度变化程度,是表征材料透明度的一个重要指标。
在实际应用中,雾度不应过高,否则会影响材料的光透过性能,使其显得模糊不清。
雾度测试方法:使用雾度计,如BEVS 2308雾度计、LOVIBOND PFX880雾度计等。
测试方法:1.将样品固定在雾度计样品支架上。
2.将雾度计固定在测试台上,并将样品支架放在雾度计的光路之间。
标识:D 1003–07Ε透明塑料光穿透率及雾度的标准检测方法本标准以固定标识 D1003发放;紧跟在标识后的数字表明初次采用的年代,或最新一次变更年代。
在圆括号内的数字表明了最新一次的批准年代。
上标(ε 表示从上一次批准至今版本上的变动。
本标准已通过美国国防部的批准使用并已取代(实验方法 3022-联邦试验方法标准 4061. 范围1.1 本标准涵盖了部分平面材料如透明塑料的穿透率及广角散射的评价方法。
两种方法可用来测量光穿透率和雾度。
方法 A 使用雾度计中所描述的第 5条 ,方法 B 使用分光光度计所描述的第 8条。
材料的雾度大于 30%时即被认为是光散射,此时测试标准就应该依据 E167。
1.2 SI 单元里出现的数值都将被认作为标准。
标注 1-由于一些材料存在小角度高分散率的巨大差别(如磨损的透明塑料 ,这些材料的雾度校准及测量依据 D 1044的测试标准。
1.3 该标准不足以解决所有的安全问题,如果有的话,要结合它的使用。
标准的使用者有责任在使用该标准之前建立适当的安全和健康的管理方法及规定标注 2-该测试方法并不等同于 ISO 13468-1 和 ISO/DIS 147822. 参考文献2.1 ASTM 标准:条件作用塑料和电绝缘材料测试的 D 618 标准有关塑料专门性的 D 883标准电阻式的透明塑料表面磨损测试 D1044标准塑料抽样 D1898标准物品和材料角度计 E 167标准E259半球形和双向定向几何形状白色压粉反射系数转移标准外观标准规范 E284实验室内部测试精度标准 E 6912.2 ISO 标准:ISO 13468-1 塑料 -透明材料透光度总标准ISO/DIS 14782 塑料 -透明材料雾度总标准3.专有名词3.1 定义 - D883和 E284定义的词组适用本测试标准。
3.2 该标准专用的名词:3.2.1 雾度:光传输过程中,透过试样的散射光通量与透射光通量之比。
透明材料雾度的测试标准(源自JIS K7136:2000)一、适用范围该方法适用于板状、片状、薄膜状透明塑料的雾度值的测定。
二、规范性引用文件下列文件中的条款通过本标准的引用而成为本标准的条款。
凡是注日期的引用文件,其随后所有的修改单(不包括勘误的内容)或修订版均不适用于本标准,然而,根据本标准达成协议的各方研究是否可适用这些文件的最新标准。
凡是不注日期的引用文件,其最新版本适用于本标准。
JIS K7361-1:1997 Plastics -- Determination of the total luminous transmittance of transparent materials -- Part 1: Single beam instrument参考ISO 13468-1:1996 Determination of the total luminous transmittance oftransparent materials -- Part 1: Single beam instrumentISO 291:1997 Plastics-Standard atmospheres for conditioning and testingISO 5725-1:1994 Accuracy(truness and precision) of measurement methods and results-Part 1:General principles and definitionsISO 5725-2:1994 Accuracy(truness and precision) of measurement methods and results-Part 2:A basic method for the determination of repeatability and reproducibilityof a standard measurement methodISO 5725-3:1994 on the precision of a test methodISO 7724-2(1) Panits and Varnishes-Colorimetry-Part 2:Colour measurementISO/CiE 10526 : 1999 CIE standard illuminants for colorimetryISO/CIE 10527 : 1991 CIE standard colorimetric observersIEC 60050-845:1987 International electrotechnical vocabulary-Chapter 845:lighting三、定义为了更好理解该标准,请参照JIS K 7361-1上面的定义,下面做些补充:3.1雾度(haze)透过试样而偏离入射光方向的散射光通量与透射光通量之比,用百分数表示(对于本方法来说,仅把偏离入射光方向2.5°以上的散射光通量用于计算雾度)。
塑料薄膜雾度的测量范围一、引言塑料薄膜是一种非常常见的材料,广泛应用于包装、建筑、农业等领域。
而塑料薄膜的质量主要取决于其透明度,而透明度的一个重要参数就是雾度。
因此,为了保证塑料薄膜的质量,需要对其雾度进行测量。
本文将介绍塑料薄膜雾度的测量范围。
二、塑料薄膜雾度的定义及意义雾度是指透明材料在透明状态下,由于其内部杂质或不均匀性造成的光的散射程度。
雾度越低,材料越透明。
塑料薄膜的雾度可以反映其内部结构的均匀性和质量的优劣。
因此,雾度是衡量塑料薄膜质量的重要参数之一。
三、塑料薄膜雾度的测量方法常见的测量塑料薄膜雾度的方法有两种:直接测量法和间接测量法。
1. 直接测量法直接测量法是使用专用的雾度测量仪器进行测量。
常见的雾度测量仪器有雾度计和光度计。
雾度计通过测量透射光的散射程度来确定材料的雾度。
光度计则通过测量透射光的强度来计算材料的雾度。
2. 间接测量法间接测量法是通过测量材料的透光率和反射率来计算其雾度。
透光率是指光线通过材料时的透射比例,反射率是指光线在材料表面反射的比例。
通过测量透光率和反射率,可以计算出材料的雾度。
四、塑料薄膜雾度的测量范围塑料薄膜雾度的测量范围一般在0到100之间。
通常情况下,雾度值越低,表示材料的透明度越高,质量越好。
但是,不同应用领域对塑料薄膜的雾度要求不同。
例如,在食品包装领域,对透明度要求较高,雾度值应尽可能低;而在农业领域,对透光性要求较高,雾度值可以适当提高。
五、塑料薄膜雾度的影响因素塑料薄膜的雾度受多种因素的影响,主要包括以下几个方面:1. 材料本身的质量:塑料薄膜的原料和制备工艺会对其雾度产生影响。
质量好的原料和优良的制备工艺可以降低雾度值。
2. 表面状态:塑料薄膜表面的光洁度和平整度对雾度有影响。
表面粗糙或有缺陷的薄膜会增加光的散射,导致雾度升高。
3. 包装条件:塑料薄膜在包装过程中的温度、湿度等条件也会对其雾度产生影响。
合适的包装条件可以减少雾度。
六、结论塑料薄膜的雾度是衡量其透明度和质量的重要指标之一。
透明材料雾度的测量一、实验目的1.了解积分球工作原理;2.掌握透明材料雾度的测试方法。
二、实验原理1.雾度透明或半透明材料的内部或表面由于光漫射造成的云雾状或混浊的外观。
用标准光源的一束平行光垂直照射到透明或半透明薄膜、片材、板材上,由于材料内部和表面造成散射,使部分平行光偏离入射方向大于2.5°的散射光通量T d与透过材料的光通量T t之比的百分率即为雾度,是透明或半透明材料光学透明性的重要参数。
H=Φd/Φt雾度越大意味着薄膜光泽以及透明度尤其成像度下降。
雾度和透光率是两个概念。
雾度大的材料可以是透光率不很低。
如果用这样的材料做窗玻璃,白天房间显得很明亮,但又有隐蔽性;如果做汽车挡风玻璃,那显然要求两者都好,以便于观察真切。
2.雾度测量原理利用雾度计或分光光度计测定入射光量,通过试样的总透光量,光散射量,计算出通过试样的总的透射率T t、漫散透射率T d和雾度(T d/T t)。
H=Φd/Φt= T d/T t本实验采用配置积分球的双光束紫外-可见-近红外分光光度计来测量雾度。
积分球的基本工作原理如下图所示:积分球的外观确是个中空的球体,外壁由金属构成,内壁涂有扩散率很高的物质,如:硫酸钡(BaSO4)或诗贝伦(SPEKTRON)。
沿球体的直径,对开两个圆口,一个为入光口、一个为反光口。
入光口处可以放置液体或固体样品,以做透过率测试之用;这时反光口处则要放置由氧化铝(Al2O3)制成的副白板作为扩射元件,具有各向异性的样品光束由输入孔入射后,光线在球内部被均匀的反射及漫射,在球面上形成均匀的光强分布,被置于积分球底部(或上部)的光电倍增管接收并加以进一步的放大。
这就是积分球检测器的简单放大原理。
实际上的积分球开两组窗口,每组两个光口,一个入光口,一个反光口,共四个光口。
两组窗口互为垂直,一组窗口作为样品光束用,另一组为参比光束用。
测量时,透过样品的光从入口进入积分球,透射光的直射部分从反光口(去掉白板)出射,漫散射光由积分球收集,通过与参比光束对比,测出漫散透射率。
塑料透光率测试标准塑料透光率测试是评估塑料透明性能的一种方法,其标准用于确定塑料材料对光线透过程的能力。
具体的测试标准有以下几个方面:1. ASTM D1003-13ASTM D1003-13是美国材料试验和标准协会(ASTM)发布的关于透明塑料材料透光率测试的标准。
该标准规定了测量塑料材料透光率的常用试验方法,包括使用光波长为550nm的光线,使用反射透射法,以及测试过程中的规范要求。
2. ISO 13468-2ISO 13468-2是国际标准化组织(ISO)发布的关于塑料透明性能测定的标准之一。
本标准详细描述了通过使用光波长为550nm的光线,结合试验条件和装置对透光塑料材料的光透过率进行测定的方法。
3. GB/T 2410-2008GB/T 2410-2008是中国标准化组织(SAC)发布的关于塑料光学特性测定的标准。
该标准规定了使用反射透射法测量塑料透光率的具体要求,包括样品准备、试验装置、试验条件、测定程序以及结果的表达等方面。
除了以上标准之外,还有一些行业内的专业组织和标准化机构发布的测试方法和标准,例如美国光学工程学会(OSEA)发布的透明塑料光学性能测量标准、欧洲委员会(EC)发布的塑料透明性能测试指南等。
在进行塑料透光率测试时,需要注意以下几个方面:1. 试样制备:按照标准要求,制备符合尺寸和几何形状要求的试样,并确保其表面光洁度和无明显缺陷。
2. 测试装置:选择合适的测试装置,包括光源、光学系统、检测器等,并确保其精度和可重复性满足要求。
3. 测试条件:按照标准规定的测试条件进行试验,包括试样的温度、湿度、光照强度等。
4. 测试程序:按照标准规定的测试程序进行测量,包括试样的放置、光照射、光透射和反射的检测等。
5. 数据处理:根据标准要求,对获得的测试数据进行处理和分析,并以透光率的形式表达结果。
总之,塑料透光率测试标准主要包括ASTM、ISO和GB/T等国际和国家标准,这些标准详细描述了测试方法、装置和试验条件,确保测试结果的准确性和可比性。
标识:D 1003–07Ε透明塑料光穿透率及雾度的标准检测方法本标准以固定标识 D1003发放;紧跟在标识后的数字表明初次采用的年代,或最新一次变更年代。
在圆括号内的数字表明了最新一次的批准年代。
上标(ε 表示从上一次批准至今版本上的变动。
本标准已通过美国国防部的批准使用并已取代(实验方法 3022-联邦试验方法标准 4061. 范围1.1 本标准涵盖了部分平面材料如透明塑料的穿透率及广角散射的评价方法。
两种方法可用来测量光穿透率和雾度。
方法 A 使用雾度计中所描述的第 5条 ,方法 B 使用分光光度计所描述的第 8条。
材料的雾度大于 30%时即被认为是光散射,此时测试标准就应该依据 E167。
1.2 SI 单元里出现的数值都将被认作为标准。
标注 1-由于一些材料存在小角度高分散率的巨大差别(如磨损的透明塑料 ,这些材料的雾度校准及测量依据 D 1044的测试标准。
1.3 该标准不足以解决所有的安全问题,如果有的话,要结合它的使用。
标准的使用者有责任在使用该标准之前建立适当的安全和健康的管理方法及规定标注 2-该测试方法并不等同于 ISO 13468-1 和 ISO/DIS 147822. 参考文献2.1 ASTM 标准:条件作用塑料和电绝缘材料测试的 D 618 标准有关塑料专门性的 D 883标准电阻式的透明塑料表面磨损测试 D1044标准塑料抽样 D1898标准物品和材料角度计 E 167标准E259半球形和双向定向几何形状白色压粉反射系数转移标准外观标准规范 E284实验室内部测试精度标准 E 6912.2 ISO 标准:ISO 13468-1 塑料 -透明材料透光度总标准ISO/DIS 14782 塑料 -透明材料雾度总标准3.专有名词3.1 定义 - D883和 E284定义的词组适用本测试标准。
3.2 该标准专用的名词:3.2.1 雾度:光传输过程中,透过试样的散射光通量与透射光通量之比。
透明材料雾度的测试标准(源自JIS K7136:2000)一、适用范围该方法适用于板状、片状、薄膜状透明塑料的雾度值的测定。
二、规范性引用文件下列文件中的条款通过本标准的引用而成为本标准的条款。
凡是注日期的引用文件,其随后所有的修改单(不包括勘误的内容)或修订版均不适用于本标准,然而,根据本标准达成协议的各方研究是否可适用这些文件的最新标准。
凡是不注日期的引用文件,其最新版本适用于本标准。
JIS K7361-1:1997 Plastics -- Determination of the total luminous transmittance of transparent materials -- Part 1: Single beam instrument参考ISO 13468-1:1996 Determination of the total luminous transmittance oftransparent materials -- Part 1: Single beam instrumentISO 291:1997 Plastics-Standard atmospheres for conditioning and testingISO 5725-1:1994 Accuracy(truness and precision) of measurement methods and results-Part 1:General principles and definitionsISO 5725-2:1994 Accuracy(truness and precision) of measurement methods and results-Part 2:A basic method for the determination of repeatability and reproducibilityof a standard measurement methodISO 5725-3:1994 on the precision of a test methodISO 7724-2(1) Panits and Varnishes-Colorimetry-Part 2:Colour measurementISO/CiE 10526 : 1999 CIE standard illuminants for colorimetryISO/CIE 10527 : 1991 CIE standard colorimetric observersIEC 60050-845:1987 International electrotechnical vocabulary-Chapter 845:lighting三、定义为了更好理解该标准,请参照JIS K 7361-1上面的定义,下面做些补充:3.1雾度(haze)透过试样而偏离入射光方向的散射光通量与透射光通量之比,用百分数表示(对于本方法来说,仅把偏离入射光方向2.5°以上的散射光通量用于计算雾度)。
(塑料橡胶材料)透明塑料光穿透率及雾度的标准检测方法标识:D1003–07Ε透明塑料光穿透率及雾度的标准检测方法本标准以固定标识D1003发放;紧跟在标识后的数字表明初次采用的年代,或最新壹次变更年代。
在圆括号内的数字表明了最新壹次的批准年代。
上标(ε)表示从上壹次批准至今版本上的变动。
本标准已通过美国国防部的批准使用且已取代(实验方法3022-联邦试验方法标准406)1.范围1.1本标准涵盖了部分平面材料如透明塑料的穿透率及广角散射的评价方法。
俩种方法可用来测量光穿透率和雾度。
方法A使用雾度计中所描述的第5条,方法B使用分光光度计所描述的第8条。
材料的雾度大于30%时即被认为是光散射,此时测试标准就应该依据E167。
1.2SI单元里出现的数值都将被认作为标准。
标注1-由于壹些材料存在小角度高分散率的巨大差别(如磨损的透明塑料),这些材料的雾度校准及测量依据D1044的测试标准。
1.3该标准不足以解决所有的安全问题,如果有的话,要结合它的使用。
标准的使用者有责任在使用该标准之前建立适当的安全和健康的管理方法及规定标注2-该测试方法且不等同于ISO13468-1和ISO/DIS147822.参考文献2.1ASTM标准:条件作用塑料和电绝缘材料测试的D618标准有关塑料专门性的D883标准电阻式的透明塑料表面磨损测试D1044标准塑料抽样D1898标准物品和材料角度计E167标准E259半球形和双向定向几何形状白色压粉反射系数转移标准外观标准规范E284实验室内部测试精度标准E6912.2ISO标准:ISO13468-1塑料-透明材料透光度总标准ISO/DIS14782塑料-透明材料雾度总标准3.专有名词3.1定义-D883和E284定义的词组适用本测试标准。
3.2该标准专用的名词:3.2.1雾度:光传输过程中,透过试样的散射光通量和透射光通量之比。
透射光的百分率是散射光,它在直线方向的偏离角度比入射光的指定角度大。
【免费下载】透明材料雾度的测试标准透明材料雾度的测试标准(源自JIS K7136:2000)一、适用范围该方法适用于板状、片状、薄膜状透明塑料的雾度值的测定。
二、规范性引用文件下列文件中的条款通过本标准的引用而成为本标准的条款。
凡是注日期的引用文件,其随后所有的修改单(不包括勘误的内容)或修订版均不适用于本标准,然而,根据本标准达成协议的各方研究是否可适用这些文件的最新标准。
凡是不注日期的引用文件,其最新版本适用于本标准。
JIS K7361-1:1997Plastics -- Determination of the total luminous transmittance of transparent materials -- Part 1: Single beam instrument参考ISO 13468-1:1996Determination of the total luminous transmittance oftransparent materials -- Part 1: Single beam instrumentISO 291:1997Plastics-Standard atmospheres for conditioning and testingISO 5725-1:1994Accuracy(truness and precision) of measurement methods and results-Part 1:General principles and definitionsISO 5725-2:1994Accuracy(truness and precision) of measurement methods and results-Part 2:A basic method for the determination of repeatability and reproducibility of a standard measurement methodISO 5725-3:1994on the precision of a test methodISO 7724-2(1)Panits and Varnishes-Colorimetry-Part 2:Colour measurementISO/CiE 10526 : 1999 CIE standard illuminants for colorimetry ISO/CIE 10527 : 1991 CIE standard colorimetric observersIEC 60050-845:1987 International electrotechnical vocabulary-Chapter 845:lighting三、定义为了更好理解该标准,请参照JIS K 7361-1上面的定义,下面做些补充:3.1雾度(haze)透过试样而偏离入射光方向的散射光通量与透射光通量之比,用百分数表示(对于本方法来说,仅把偏离入射光方向2.5°以上的散射光通量用于计算雾度)。
标识:D 1003– 07Ε透明塑料光穿透率及雾度的标准检测方法本标准以固定标识D1003发放;紧跟在标识后的数字表明初次采用的年代,或最新一次变更年代。
在圆括号内的数字表明了最新一次的批准年代。
上标(ε)表示从上一次批准至今版本上的变动。
本标准已通过美国国防部的批准使用并已取代(实验方法3022-联邦试验方法标准406)1. 范围1.1 本标准涵盖了部分平面材料如透明塑料的穿透率及广角散射的评价方法。
两种方法可用来测量光穿透率和雾度。
方法A使用雾度计中所描述的第5条,方法B使用分光光度计所描述的第8条。
材料的雾度大于30%时即被认为是光散射,此时测试标准就应该依据E167。
1.2 SI单元里出现的数值都将被认作为标准。
标注1-由于一些材料存在小角度高分散率的巨大差别(如磨损的透明塑料),这些材料的雾度校准及测量依据D 1044的测试标准。
1.3 该标准不足以解决所有的安全问题,如果有的话,要结合它的使用。
标准的使用者有责任在使用该标准之前建立适当的安全和健康的管理方法及规定标注2-该测试方法并不等同于ISO 13468-1 和ISO/DIS 147822. 参考文献2.1 ASTM标准:条件作用塑料和电绝缘材料测试的D 618 标准有关塑料专门性的D 883标准电阻式的透明塑料表面磨损测试D1044标准塑料抽样D1898标准物品和材料角度计E 167标准E259半球形和双向定向几何形状白色压粉反射系数转移标准外观标准规范E284实验室内部测试精度标准E 6912.2 ISO 标准:ISO 13468-1 塑料-透明材料透光度总标准ISO/DIS 14782 塑料-透明材料雾度总标准3.专有名词3.1 定义- D883和E284定义的词组适用本测试标准。
3.2 该标准专用的名词:3.2.1 雾度:光传输过程中,透过试样的散射光通量与透射光通量之比。
透射光的百分率是散射光,它在直线方向的偏离角度比入射光的指定角度大。
3.2.1.1 讨论-在该测试方法中,指定角度为0.044弧度(2.5º)。
3.2.2 发光度-由CIE(1987)的发光光谱效率函数V()来计算。
3.2.3 穿透率-穿透光通量与光源本身入射光通量的比例4.使用范围及意义4.1 当透过材料看一个物体时,由于材料对光的散射作用,会看到烟雾似的模糊区域;另一个影响是出现如面纱似的眩光,就如迎着太阳行进时汽车挡风玻璃上出现的一样。
4.2 虽然雾度一般用雾度计来衡量,但是一台满足如section 5的几何光谱要求的分光光度计亦可以用来衡量雾度。
用分光光度计测量塑料雾度能提供有价值的雾度产生的判定数据,方法B就是使用分光光度计。
4.2.1 方法A(雾度计)测试数据要比方法B(分光光度计)的测试数据来得高且相对稳定一些。
4.3 一般透光率是将干净样品置于离积分球的入口一段距离处测量得到的。
然而,当样品结露后,要测得总半球透光率则必须将样品置于球体的入口处。
由于样品的光学特性,测出的总半球透光率将比一般的透光率大。
用这种方法测量雾度和总半球透光率,样品必须置于球体的入口处。
4.4 表面均匀且内部无缺陷的特性材料才能量测雾度。
4.5 雾度和透光率数据主要用于质量控制和制定规范。
4.6 执行该测试方法前,应先制定被测材料的规范参照。
在该实验方法中任何测试样本的预处理、条件、尺寸,测试参数或组合,包括材料规格应优先考虑。
如果没有材料的详细说明,则被视为实验条件违规。
5. 测试样品5.1 根据D1898规范来准备材料样品。
样品不应该有特征缺陷,除非经过研究发现这些缺陷构成变数。
5.2 样品尺寸大小应足够覆盖积分球入口。
样品尺寸相当于直径50mm(2英寸)磁盘的大小或是同样尺寸的面积。
样品水平表面必须无粉尘、油脂、刮痕和瑕疵且无明显的肉眼可见的内部孔洞和粒子,除非针对这些缺陷有特别的测试条件。
5.3用三片样品测试每个样品的特定材料,除非另有指明否则材料应符合规格。
6. 条件6.1 条件-除非另有规定,否则在适当的材料规格及客户与供应商达成一致的情况下,样品的测试前期40h的温度和相对湿度条件一般参照D618的方法A,温度:23+2℃(73.4+3.6℉),相对湿度:50+5%。
有误差时,允许+1℃(1.8℉)的温度和+2%相对湿度的误差。
6.2 测试条件-测试仪器环境温度保持在温度:23+2℃[73.4+3.6℉],相对湿度:50+5%。
7. 方法A-雾度计7.1 仪器7.1.1 在本阶段,用于测量的仪器应满足规定的几何和光谱条件。
7.1.2 仪器必须配备光源(light source)和光电探测器,且这些仪器组合必须能够提供CIE(1931)要求的光源色度(参照CIE照明标准C或A)。
发散光源输出的有效光源应在1%的范围之内。
在每次测试中应保证光源和探测器的稳定。
7.1.3 用积分球来收集发射光源;积分孔直径可以是可能的任何长度,只要它的总面积不超过积分球内反射面积的4.0%。
积分球入口和出口中心应在球体的同一个圆上,并且在该球面至少相距2.97弧度(170º)。
积分球出口距入口0.14弧度(8º)。
在未放置样品且光阱位置固定时,光束应能同时从积分球入口和出口的中心穿过。
对雾度计来说,光源位置一般在入口的1.57+0.17弧度(90+10度)的球面上并且不允许它直接对着出口。
用修正过的临近积分球出口的内球面用来作为反射参考,球体的旋转角度应该在0.140+0.008弧度(8.0+0.5º)。
7.1.4 用实体光束单向照亮样品;该光束的最大偏射角不能超过0.05弧度(3º)。
该光束面积不能超过任何一个积分孔的面积。
7.1.5 当样品置于积分球的入口处时,垂直于样品直线方向和连接积分球出口和入口中心直线夹角角度不应超过0.14弧度(8º)。
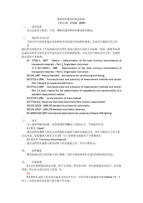
7.1.6 当光束不被样品阻挡时,光束其在出口部分应该近似圆,边界清晰并且和积分球出口同心,同心角度偏离不超过0.023+0.002弧度(1.3+0.1º)标注3:保证实体光束直径中心在积分球出口中心位置是很重要的。
特别是在孔隙和焦距被改变的情况下。
图1.雾度计结构简图标注4:由于圆心可允许0.002弧度(0.1º)的偏差所以对应的雾度读数有+0.6%的不确性。
这也是这个测试方法的精度差。
7.1.7 积分球内表面,挡板,反射标准片都要磨光以保证大幅均匀反射且能高度反映可见光光谱。
7.1.8 光阱必须在没有放样品时能完全吸收光束,或者设备设计时应具备此项功能。
7.1.9 雾度计的概要图和单向发光散射图见图1。
7.1.10 雾度计校准标准部分要求定期校准仪器相应的准确性。
最好如此,但如果测量小角散射样品(如塑料薄膜)时就应用小角散射标准,然而,这些标准现在还没广泛应用。
在这些标准缺少的情况下,可以使用大角塑料散射标准,但对于由billmeyer,chen,weidner,hsia等设计的规格和环状中心敏感性较差,特别是当塑料雾度标准时,应当注意“标注1”。
7.2 过程7.2.1 确定以下四个读数:读数标志有无放样品有无光阱有无反射标准片数量描述T1无无有入射光T2有无有总穿透光T3无有无仪器散射光T4有有无样品与仪器的总散射光7.2.2 为保证准确,当有加入额外指定样品时,T1 ,T2 ,T3 ,T4 要重复读数。
7.3 计算7.3.1 计算总的透光率,T t (标注5),等于T2/ T17.3.2 计算散透光率,T d(标注5),如下:T d =[T4 - T3 (T2/ T1 )]/ T17.3.3 现行雾度计算公式:Haze= T d / T t ×100标注5:为获得最大限度的准确度要用单束光设备测量,必要时用一种标准,且用双光束校准,因为单光束在穿过样品时会改变球体的效率。
这种改变可能导致清晰,无色的样品出现虚假过高的读数和黑色或高饱和颜色的样品产生错误信息。
在这些情况下,带有与测试样品相似透光率的已知标准光度计必须作为对照仪器。
亮度穿透率测试方法通过样品穿透率与相似的亮度穿透标准校准样本的比能获得最大的精确度。
在穿透率测量中为达到最大精度,样品的穿透率应与校正的标准穿透率进行对比。
7.4 报告:7.4.1 报告须有以下数据:7.4.1.1 样品的来源7.4.1.2 样品一般厚度要接近于0.025mm7.4.1.3 总的透光率T t 接近于0.1%(平均值)7.4.1.4 散透率T d接近于0.1%(平均值)7.4.4.5 雾度率接近于0.1% (平均值)7.5 精度和误差-雾度计:7.5.1 精度:7.5.1.1 表1和表2基于1985年11个实验室对6片薄膜材料进行循环测试(根据E691标准)的结果。
在循环测试中,每个实验室用8种实验方法重复测定材料的一种特性,测试材料如表1和表2的1到6所示。
7.5.1.2 表3基于1991年6个实验室对8片材料进行循环测试的结果。
该表格结果可以和表4(分光光度计)结果直接进行比较。
(注意:r和R(7.5.1.3-7.5.1.7)的解释只在精度接近于这个测试方法时使才有意义。
表1-3中数据不能严格用来作为材料验收标准,因为这些数据是循环测试的具体数据,它不能代表其他地区,条件,材料,实验室的结果。
使用这种测试方法应该应用E691的标准原则在具体实验室和材料之间或具体实验室之间产生数据。
这些数据的有效期在7.5.1.3-7.5.1.7几项原则中会阐述。
)表格1 1985年11家实验室根据方法A(雾度计)对雾度进行循环测试结果摘要材料平均值S(r) S(R) r R3 3.8 0.10 0.33 0.28 0.941 8.7 0.18 0.42 0.50 1.182 13.5 0.08 0.40 0.23 1.124 18.0 0.27 0.61 0.76 1.725 21.0 0.41 1.68 1.16 4.746 26.5 0.35 1.13 0.98 3.19表格2 1985年11家实验室根据方法A(雾度计)对穿透率进行循环测试结果摘要材料平均值S(r) S(R) r R2 83.6 0.25 1.21 0.69 3.424 84.8 0.15 1.06 0.42 3.021 86.4 0.08 1.08 0.22 3.063 87.5 0.20 1.07 0.57 3.026 88.5 0.14 2.10 0.38 5.935 88.6 0.35 2.23 0.99 6.32表格3 1991年6家实验室根据方法A(雾度计)对雾度进行循环测试结果摘要材料平均值S(r) S(R) r R LDPEA 0.58 0.031 0.133 0.086 0.372B 1.89 0.029 0.216 0.080 0.604C 2.08 0.021 0.200 0.058 0.568 PETD 2.69 0.042 0.313 0.117 0.075E 5.74 0.031 0.395 0.086 1.106F 8.06 0.049 0.566 0.137 1.584G 12.68 0.050 0.490 0.140 1.372H 28.57 0.091 1.042 0.256 2.9918表格4 1991年7家实验室根据方法B(分光光度计)对雾度进行循环测试结果摘要材料平均值S(r)A S(R)B r C R D LDPEA 0.55 0.076 0.186 0.213 0.522B 1.77 0.087 0.658 0.244 1.019C 1.01 0.042 0.397 0.175 1.112 PETD 2.51 0.115 0.331 0.323 0.927E 5.05 0.081 0.596 0.227 1.669F 6.55 0.189 1.138 0.305 3.186G 11.35 0.137 1.289 0.385 3.610H 25.45 0.158 3.020 0.443 8.455A S r是显示材料的实验室内部的标准偏差。