轨面红线标画标准
- 格式:doc
- 大小:76.00 KB
- 文档页数:6
线路标志设置及刷写标准一、线路标志设置标准㈠各种线路标志要严格按《铁路技术管理规程》第376条规定,一律距线路中心不少于3.1m(距钢轨外侧2.4m),原则上在石碴坡角处埋设。
㈡公里标、百尺标、缓和曲线标、曲中标、桥涵标埋设高度为地平面以上500mm,坡度标为地平面以上600mm。
㈢警冲标埋设高度为枕面以上不超过350mm。
㈣特殊情况下线路标志埋设1.道床边坡有挡碴墙的,标志移至挡碴墙边,如挡碴墙高度挡住标志,要将标志预埋在挡碴墙上,按标准露出标志,恢复挡碴墙。
2. 线路曲中标上刷写的曲线要素要求用中文,不能用英文字母。
3. 隧道内洞壁、桥梁上设置的公里标、百尺标及其他反光标志,要进行补充和刷洗,要求齐全清晰。
二、线路标志刷写标准㈠钢轨轨号正线钢轨编号按里程增加方向进行编排。
无缝线路地段钢轨编号间隔为25米,Ⅱ型枕和新Ⅱ型枕为46根枕,Ⅲ型枕为41/42根枕,无缝线路区段中曲线存在标轨的按无缝线路对待。
标轨地段钢轨编号按接头设置。
1、提速新Ⅱ型枕和Ⅲ型枕区段轨号统一沿逆向行车方向左侧轨枕顶面斜坡上,在斜坡上涂200mm*140mm白底,轨号为红字,字号统一为60 毫米×120 毫米字。
2、其它Ⅱ型枕区段,轨号统一刷在轨枕中部的两侧面,白底红字,白底宽200mm,与轨枕同高,字模号为85mm*140mm。
3、标轨区段,轨号统一刷在接头后第三根轨枕中部的两侧面,白底红字,白底宽200mm,与轨枕同高,字模号为85mm 。
140mm*㈡曲线标记1、使用10号字模50mm*35mm,标记为白底红字。
2、曲线标记一般标记在钢轨曲线上股内侧轨腰上,正矢点一律用白底红▲标在曲线上股轨头非工作边,红▲为30mm的等边三角形。
如上股钢轨内侧因涂油等原因易造成标记不清时,可标记在下股内侧轨腰上。
3、曲线正矢点按分中法设置。
缓和曲线直缓点标记:ZH;缓圆点标记:HY ;圆缓点标记:YH;缓直点标记:HZ。
缓和曲线内正矢各点及进入圆曲线第一点标记:XXF=XX,其它圆曲线正矢只标记点号。
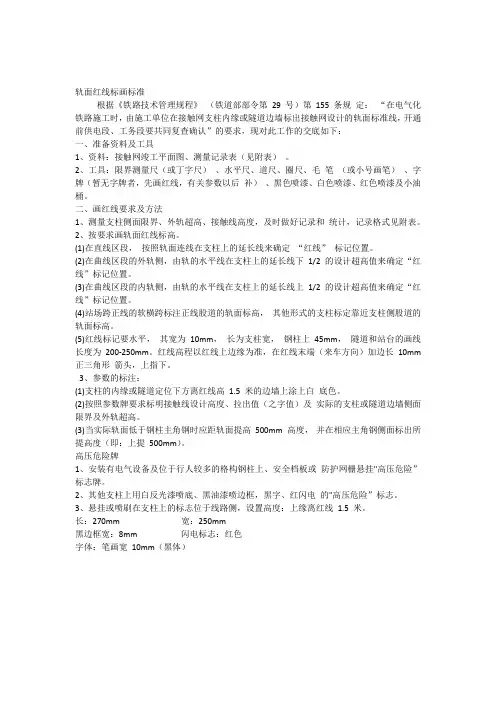
轨面红线标画标准根据《铁路技术管理规程》(铁道部部令第29 号)第155 条规定:“在电气化铁路施工时,由施工单位在接触网支柱内缘或隧道边墙标出接触网设计的轨面标准线,开通前供电段、工务段要共同复查确认”的要求,现对此工作的交底如下:一、准备资料及工具1、资料:接触网竣工平面图、测量记录表(见附表)。
2、工具:限界测量尺(或丁字尺)、水平尺、道尺、圈尺、毛笔(或小号画笔)、字牌(暂无字牌者,先画红线,有关参数以后补)、黑色喷漆、白色喷漆、红色喷漆及小油桶。
二、画红线要求及方法1、测量支柱侧面限界、外轨超高、接触线高度,及时做好记录和统计,记录格式见附表。
2、按要求画轨面红线标高。
(1)在直线区段,按照轨面连线在支柱上的延长线来确定“红线”标记位置。
(2)在曲线区段的外轨侧,由轨的水平线在支柱上的延长线下1/2 的设计超高值来确定“红线”标记位置。
(3)在曲线区段的内轨侧,由轨的水平线在支柱上的延长线上1/2 的设计超高值来确定“红线”标记位置。
(4)站场跨正线的软横跨标注正线股道的轨面标高,其他形式的支柱标定靠近支柱侧股道的轨面标高。
(5)红线标记要水平,其宽为10mm,长为支柱宽,钢柱上45mm,隧道和站台的画线长度为200-250mm。
红线高程以红线上边缘为准,在红线末端(来车方向)加边长10mm 正三角形箭头,上指下。
3、参数的标注:(1)支柱的内缘或隧道定位下方离红线高1.5 米的边墙上涂上白底色。
(2)按照参数牌要求标明接触线设计高度、拉出值(之字值)及实际的支柱或隧道边墙侧面限界及外轨超高。
(3)当实际轨面低于钢柱主角钢时应距轨面提高500mm 高度,并在相应主角钢侧面标出所提高度(即:上提500mm)。
高压危险牌1、安装有电气设备及位于行人较多的格构钢柱上、安全档板或防护网栅悬挂"高压危险”标志牌。
2、其他支柱上用白反光漆喷底、黑油漆喷边框,黑字、红闪电的"高压危险”标志。
电气化铁道接触网在实际的应用中时,需要结合行车速度、行车界限等多方面的注意一些参数,这些的注意参数有导高、侧面限界、拉出值、结构高度、跨距等。
导高导高是指接触线悬挂点高度的简称,是接触线无弛度时定位点出(或悬挂点处)接触线距轨面的垂直高度,一般用H表示。
接触线的最高高度,是根据受电弓的最大工作高度确定的。
我国电力机车TGS型受电弓的工作高度为5183~6683mm,考虑到接触线可能出现负弛度及保证受电弓接触线工作压力的需要,接触线距轨面的最高高度不应大于6500mm。
接触线的最低高度的确定,是考虑了带电体对接地体之间的空气绝缘距离及通过超限货物的要求。
接触线高度的允许施工偏差为±30mm。
对于行车速度在160km/h~200km/h时,对施工误差要求更加严格;定位点两侧低一吊弦处接触线高度应等高,相对该定位点的接触线的高度的施工偏差为±10mm,但不得出现“V”字形;两相邻悬挂点等高相对差不得大于20mm;同一跨距内相邻吊弦处的导高差应符合设计预留弛度的要求,施工偏差不得大于5mm。
最低点高度应符合下列规定:(1)站场和区间(含隧道)接触线距轨面的高度宜取一致,其最低高度不应小于5700mm;编组站、区段站等配有调车组的线、站,正常情况下不小于6200mm,确有困难时不应小于5700mm。
(2)既有隧道内(包括按规定降低高度的隧道口外及跨线建筑物范围内)正常情况下不应小于5700mm;困难情况下不应小于5650mm,特殊情况下不应小于5330mm。
开双层集装箱列车的线路,接触线距轨面的最低高度应根据双层集装箱的高度和绝缘距离确定。
一般采用6450mm导高。
对于客运专线,应为不存在超限货物列车通过问题,为了提高接触悬挂稳定性,导高较低,一般采用5000~5500mm。
侧面限界支柱侧面限界是指轨平面处,支柱内缘至线路中心的距离。
电气化铁路接触网是沿铁路架设的,接触网支柱的安装必须符合《技规》的要求。
线路标志设置及刷写标准一、线路标志设置标准㈠各种线路标志要严格按《铁路技术管理规程》第376 条规定,一律距线路中心不少于3.1m (距钢轨外侧2.4m ),原则上在石碴坡角处埋设。
㈡公里标、百尺标、缓和曲线标、曲中标、桥涵标埋设高度为地平面以上 500mm ,坡度标为地平面以上 600mm 。
㈢警冲标埋设高度为枕面以上不超过350mm 。
㈣特殊情况下线路标志埋设1.道床边坡有挡碴墙的,标志移至挡碴墙边,如挡碴墙高度挡住标志,要将标志预埋在挡碴墙上,按标准露出标志,恢复挡碴墙。
2.线路曲中标上刷写的曲线要素要求用中文,不能用英文字母。
3.隧道内洞壁、桥梁上设置的公里标、百尺标及其他反光标志,要进行补充和刷洗,要求齐全清晰。
二、线路标志刷写标准㈠钢轨轨号正线钢轨编号按里程增加方向进行编排。
无缝线路地段钢轨编号间隔为 25 米,Ⅱ型枕和新Ⅱ型枕为 46 根枕,Ⅲ型枕为 41/42根枕,无缝线路区段中曲线存在标轨的按无缝线路对待。
标轨地段钢轨编号按接头设置。
1、提速新Ⅱ型枕和Ⅲ型枕区段轨号统一沿逆向行车方向左侧轨枕顶面斜坡上,在斜坡上涂200mm *140mm 白底,轨号为红字,字号统一为 60 毫米×120 毫米字。
2、其它Ⅱ型枕区段,轨号统一刷在轨枕中部的两侧面,白底红字,白底宽 200mm ,与轨枕同高,字模号为 85mm *140mm 。
3、标轨区段,轨号统一刷在接头后第三根轨枕中部的两侧面,白底红字,白底宽200mm ,与轨枕同高,字模号为85mm*140mm 。
㈡曲线标记1、使用10 号字模50mm*35mm,标记为白底红字。
2、曲线标记一般标记在钢轨曲线上股内侧轨腰上,正矢点一律用白底红▲标在曲线上股轨头非工作边,红▲为30mm 的等边三角形。
如上股钢轨内侧因涂油等原因易造成标记不清时,可标记在下股内侧轨腰上。
3、曲线正矢点按分中法设置。
缓和曲线直缓点标记:ZH ;缓圆点标记: HY ;圆缓点标记: YH ;缓直点标记: HZ 。
《郑州铁路局红线管理细则》-郑铁总〔1990〕554号,1990年9月28日公布施行。
《郑州铁路局红线管理细则》全文共十条。
《郑州铁路局红线管理细则》全文第一条本规则制定的依据是《铁路技术管理规程》(以下)简称《技规》第十九条和我局《行车组织规则》(以下简称《行规》)第七条。
按我局《行规》第七条规定:“为保证接触网与线路的相对位置,供电和工务部门应同在隧道边墙的一侧或接触网支柱内侧划一红横线,红横线上面标明轨面至接触网导线的高度,红横线下面标明隧道边墙或支柱内侧至线路中心线的距离,红横线的高程为钢轨顶面的设计标高”。
由此可见,红横线的作用是限制轨面标高和侧面限界不超过规定,故定义红横线为“轨面标高及侧面限界限制线”,简称“红线”。
红线是确定轨面、接触导线、隧道边墙及接触网支柱内侧面相对位置的依据,为加强红线管理,特制定本细则。
第二条红线的长度一般为200~500mm,钢柱上不短于45mm,红线的宽度为8~12mm,红线的高程为以红线的上缘为准。
1. 隧道内:外轨顶面的设计标高;2. 站线:靠近站台或支柱侧钢轨顶面的设计标高;3. 其它情况下:靠近支柱侧钢轨顶面的设计标高;红线标划的位置为:1. 隧道内:标画在曲线外侧边墙上;2. 站线:标画在站台或支柱侧面;3. 其它情况下:标画在支柱内侧面上。
第三条红线一经画定,即为线路和接触网检修时共同遵守的标准,实际轨面标高(包括施工时标高的改变)与红线高程之差在任何时候不得大于30mm。
第四条如因改建、大修,轨面标高需超过第三条规定时,该工程设计调查,设计审查工作应有供电、工务部门的人员参加,当供电、工务部门一致认为引起的接触网改动较小时,可由双方共同商定处理办法,有争议或引起的接触网改造工程较大时,其设计、施工须报局审批后方可进行。
审批工作由工务处负责,但应事先征得机务处意见。
第五条承担改建、大修工程的施工单位,必须按批准的设计文件施工,保证竣工后的轨面标高符合设计要求。
线路标记刷写标准第一节道岔标记一、道岔尖轨尖前道岔编号及类型的刷写标准1、刷写位置要求:道岔编号及类型号应刷写在距尖轨尖端300mm的直基本轨腹部内侧。
2、刷写字体要求:刷写采用红底白字,红色边框宽*高规格:* mm ×60 mm(注:*表示宽度根据字体数量而定)。
白色字体规格:轨型采用5号字体(即高×宽为35mm×20mm),道岔号数采用5号字体(即高×宽为35mm×20mm)。
字体刷写内容为:“52-50kg1/12”、“5-60kg1/12 AT”。
二、道岔各部加宽刷写标准1、各部加宽:顺坡终点加宽设置在距基本轨接头650mm处内侧轨腰;尖轨尖端加宽印在直尖轨前100mm处;尖轨中加宽分别印在直尖轨中部内侧轨腰处;尖轨跟端加宽印在直尖轨跟端鱼尾板外尖轨侧轨腰;直股1.5m处加宽印在直股;前三和后四加宽印在导曲上股内侧。
轨距均为1435mm的道岔,只在顺坡终点、尖轨尖端、尖轨跟端和导曲起、终点印“S0”。
2、刷写采用红底白字,红色边框宽*高规格:80mm ×60 mm。
白色字体规格:采用5号字(即高×宽为35mm×20mm)。
三、道岔支距刷写标准—1 —1、支距点标记方法:支距点写在直股钢轨轨头非作用边。
用“+”号标记,其竖线长15mm,横线长15mm。
2、刷写采用红底白字,红色边框宽*高规格:150mm ×60 mm。
支距尺寸写在直股外股钢轨腹部内侧,用5号字(即高×宽为35mm×20mm)。
四、道岔查照间隔及护背距离刷写标准1、刷写位置要求:辙叉处轨距加宽(假设加宽为5mm)、查照间隔、护背距离按照“格式刷写在整铸辙叉心宽50mm(拼装辙叉心宽20~30mm)断面处对应护轨腹部内侧,辙叉处无加宽,辙叉无护轨时上述数据对应刷写在辙叉侧面。
2、刷写采用红底白字,红色边框宽*高规格:140mm ×60 mm。
线路标志设置及刷写标准一、线路标志设置标准㈠各种线路标志要严格按《铁路技术管理规程》第376条规定,一律距线路中心不少于3.1m(距钢轨外侧2.4m),原则上在石碴坡角处埋设。
㈡公里标、百尺标、缓和曲线标、曲中标、桥涵标埋设高度为地平面以上500,坡度标为地平面以上600。
㈢警冲标埋设高度为枕面以上不超过350。
㈣特殊情况下线路标志埋设1.道床边坡有挡碴墙的,标志移至挡碴墙边,如挡碴墙高度挡住标志,要将标志预埋在挡碴墙上,按标准露出标志,恢复挡碴墙。
2. 线路曲中标上刷写的曲线要素要求用中文,不能用英文字母。
3. 隧道内洞壁、桥梁上设置的公里标、百尺标及其他反光标志,要进行补充和刷洗,要求齐全清晰。
二、线路标志刷写标准㈠钢轨轨号正线钢轨编号按里程增加方向进行编排。
无缝线路地段钢轨编号间隔为25米,Ⅱ型枕和新Ⅱ型枕为46根枕,Ⅲ型枕为41/42根枕,无缝线路区段中曲线存在标轨的按无缝线路对待。
标轨地段钢轨编号按接头设置。
1、提速新Ⅱ型枕和Ⅲ型枕区段轨号统一沿逆向行车方向左侧轨枕顶面斜坡上,在斜坡上涂200*140白底,轨号为红字,字号统一为 60 毫米×120 毫米字。
2、其它Ⅱ型枕区段,轨号统一刷在轨枕中部的两侧面,白底红字,白底宽200,与轨枕同高,字模号为85*140。
3、标轨区段,轨号统一刷在接头后第三根轨枕中部的两侧面,白底红字,白底宽200,与轨枕同高,字模号为85*140。
㈡曲线标记1、使用10号字模50*35,标记为白底红字。
2、曲线标记一般标记在钢轨曲线上股内侧轨腰上,正矢点一律用白底红▲标在曲线上股轨头非工作边,红▲为30的等边三角形。
如上股钢轨内侧因涂油等原因易造成标记不清时,可标记在下股内侧轨腰上。
3、曲线正矢点按分中法设置。
缓和曲线直缓点标记:;缓圆点标记:;圆缓点标记:;缓直点标记:。
缓和曲线内正矢各点及进入圆曲线第一点标记:,其它圆曲线正矢只标记点号。
4、缓和曲线范围内超高值用和加宽值标记在曲线下股内侧轨腰上。
第八章电气化行车第135条接触网导线最大驰度距轨顶面高度以及支柱距线路中心线距离补充规定(《技规》第155条)一、轨面红线和标明的数据,是确定轨面、接触网导线、桥梁、隧道边墙及接触网支柱相对位置的依据,是工务线路维修、接触网检修作业时共同遵守的标准。
二、电气化开通前,由工程建设单位组织施工单位标画,供电段、工务段要共同确认轨面红线、外轨超高、线路中心线至接触网支柱及桥梁、隧道壁间的距离,并在支柱或桥梁、隧道壁上标明(红横线上面从上到下依次标明轨面至接触网导线的高度、接触导线拉出值,红横线下面从上到下依次标明桥梁、隧道边墙或接触网支柱内侧至线路中心的距离、外轨超高),发现不符合限界规定要求的处所,应由供电段、工务段共同确认,并及时采取相应措施迅速加以解决。
三、双层集装箱径路上的接触网导线高度小于等于6330mm的低净空桥下严禁工务线路擅自抬道,确需抬道的要与供电部门共同确定接触网改造方案以后才能进行。
因线路改建或大修施工,需要改变轨面红线或侧面限界、外轨超高时,其设计文件需报路局(机务处)批准。
第136条接触网停电时列车运行的规定一、当区间接触网停电时,不得向该区间发出电力机车及其牵引的列车(包括电力动车组,以下同),同时在控制台按钮(计算机联锁车站为占线板,以下同)上揭挂“停电”表示牌。
二、当车站正线、到发线接触网停电时,不得向该线接入电力机车及其牵引的列车,同时在控制台该线两端按钮上揭挂“停电”表示牌。
三、当区间有电而站内停电时,在条件容许的情况下需使列车降弓滑行进站或通过,可由列车调度员发布调度命令,并在进入关系车站前停车预告司机。
发出列车时,可采用非电力机车作补机推送列车出站,使用后部补机办法应按有关规定办理。
四、当接触网一个供电臂检修和处理故障时,有关站严禁开通上下行之间渡线和有可能造成—1 —该供电臂带电的道岔以及分场分束供电的不同场区之间的联络线放行电力机车(具体在《站细》中规定)。
线路标志设置及刷写标准一、线路标志设置标准㈠各种线路标志要严格按《铁路技术管理规程》第376条规定,一律距线路中心不少于3.1m(距钢轨外侧2.4m),原则上在石碴坡角处埋设。
㈡公里标、百尺标、缓和曲线标、曲中标、桥涵标埋设高度为地平面以上500mm,坡度标为地平面以上600mm。
㈢警冲标埋设高度为枕面以上不超过350mm。
㈣特殊情况下线路标志埋设1.道床边坡有挡碴墙的,标志移至挡碴墙边,如挡碴墙高度挡住标志,要将标志预埋在挡碴墙上,按标准露出标志,恢复挡碴墙。
2. 线路曲中标上刷写的曲线要素要求用中文,不能用英文字母。
3. 隧道内洞壁、桥梁上设置的公里标、百尺标及其他反光标志,要进行补充和刷洗,要求齐全清晰。
二、线路标志刷写标准㈠钢轨轨号正线钢轨编号按里程增加方向进行编排。
无缝线路地段钢轨编号间隔为25米,Ⅱ型枕和新Ⅱ型枕为46根枕,Ⅲ型枕为41/42根枕,无缝线路区段中曲线存在标轨的按无缝线路对待。
标轨地段钢轨编号按接头设置。
1、提速新Ⅱ型枕和Ⅲ型枕区段轨号统一沿逆向行车方向左侧轨枕顶面斜坡上,在斜坡上涂200mm*140mm白底,轨号为红字,字号统一为 60 毫米×120 毫米字。
2、其它Ⅱ型枕区段,轨号统一刷在轨枕中部的两侧面,白底红字,白底宽200mm,与轨枕同高,字模号为85mm*140mm。
3、标轨区段,轨号统一刷在接头后第三根轨枕中部的两侧面,白底红字,白底宽200mm,与轨枕同高,字模号为85mm*140mm。
㈡曲线标记1、使用10号字模50mm*35mm,标记为白底红字。
2、曲线标记一般标记在钢轨曲线上股内侧轨腰上,正矢点一律用白底红▲标在曲线上股轨头非工作边,红▲为30mm的等边三角形。
如上股钢轨内侧因涂油等原因易造成标记不清时,可标记在下股内侧轨腰上。
3、曲线正矢点按分中法设置。
缓和曲线直缓点标记:ZH;缓圆点标记:HY ;圆缓点标记:YH;缓直点标记:HZ。
缓和曲线内正矢各点及进入圆曲线第一点标记:XXF=XX,其它圆曲线正矢只标记点号。
cm北京地铁线路轨面标识标准(2010年5月31日修订)一、钢轨焊接接头焊接编号(1)外观形状:红底白字;(2)字号:8号(40×30,单位:mm);(3)字底规格(红底底漆):350×70,单位:mm;(4)标注位置:靠近钢轨焊接接头(0.5米范围以内)外侧轨腰处;(5)编号规则:A、对每一个焊接接头按公里标由小里程向大里程依次编号,保证每个焊头对应唯一编号;B、焊接接头编号:用“ZZ”“YZ”区分左右线及左右股,如“ZZ”为左线左股,“YZ”为右线左股。
数字由2位数组成,第一个焊接接头为1号,编号为01,以此类推。
C、气压焊、铝热焊接头应分别用字母Q、L加以区分,接触焊可不标。
如“K05-08ZY-Q”。
表示K5公里左线右股第8个焊接接头,该接头为气压焊焊头。
“K12-03YZ”表示K12公里右线左股第3个焊接接头,该接头为接触焊焊头。
二、正矢、超高及轨距加宽(1)外观形状:红底白字;(2)字号:8号(40×30,单位:mm);(3)字底规格(红底底漆):500×70,单位:mm;(4)标注位置:正矢测量点(红底白三角)标识在钢轨轨头外侧,正矢点桩号及超高、轨距加宽写在正矢点里侧钢轨轨腰处;(5)标注距离:缓和长度为10m整数倍或接近于10m整数倍的曲线,自直缓点开始每10m标注一次;缓和长度为5m整数倍或接近于5m整数倍的曲线,自直缓点开始每5m标注一次;(6)编号规则:以小里程向大里程方向依次编号;(7)例:5F=125 H=40 S=5。
三、道岔1、道岔轨距(1)形状:红底白字;(2)字号:8号(40×30,单位:mm);(3)字底规格(红底底漆):200×70,单位:mm;(4)标注位置:道岔对应位置钢轨里侧轨腰处;(5)几何尺寸以道岔标准图所注各部几何尺寸为准;(6)例:1435、1440。
2、支距(1)形状:红底白字;(2)字号:8号(40×30,单位:mm);(3)字底规格(红底底漆):200×70,单位:mm;(4)标注位置:支距点(红底白三角)标识在支距点对应位置直股钢轨轨头外侧,支距尺寸标识在支距点对应位置直股钢轨轨腰里侧;(5)支距尺寸以道岔标准图所注为准。
线路标志、钢轨编号、整道标志及基桩设置标准一、线路标志及警冲标:1、线路标志应设在线路计算里程(面向里程较大)方向的左侧。
2、线路标志应设在距钢轨头部外侧不小于2M处。
高度不超过钢轨顶面的标志,可设在距钢轨头部外侧不小于1.35M处。
3、警冲标设在会合线路两线间为4m的起点处中间,有曲线时按限界加宽办法加宽;两线间距不足4m时,应设在两线最大间距的起点处中间。
4、各种标志的式样应符合标准图的规定,色泽应鲜明醒目,图像端正清晰,埋设牢固。
二、钢轨编号:1、以左股钢轨为准编号。
正线和两端有道岔的站线,按里程方向分左右股,只有一端有道岔的站特线按面向终端或车挡分左右股,由起点至终点的方向顺序编号。
2、正线以公里为计算单位。
自本公里第一根钢轨开始至本公里最末一根钢轨为止。
遇一根钢轨跨及两个计算里程时,如钢轨长度在前一计算里程内有1M及以上时,该轨编入前一计算里程内,否则应为一计算里程的第一号。
3、道岔内的钢轨不编号。
4、无缝线路及长钢轨,按焊接前的钢轨进行编号。
5、站线以每一线别为计算单位,遇道岔时不编号,自道岔后第一根钢轨起,面向终端顺序编号。
6、钢轨编号应写在左股钢轨始端l米处的腹部内侧。
7、钢轨编号采用红底白字。
刷底用高×宽尺寸为70MM×l20MM,数字式样用10号字样,尺寸为高×宽为50MM×35MM涂写。
做到字体端正,字迹清晰。
三、整道标志:(一)道岔整道标志:1、按道岔设计图标出导曲线支距检查点及检查值。
在道岔直股及导曲线外股钢股外侧采用红底白色“▲”标志标出检查点,在道岔直股内侧钢轨腹部,采用红油漆打底(长200MM、高70MM),白油漆填写(数字式样用8号字样,尺寸高×宽为40MM×30MM)该支距值。
2、按道岔铺设图在轨距变化处采用红油漆打底(长120MM、高70MM),白油漆填写(数字式样用8号字样,尺寸高×宽为40MM×30MM)该点轨距值。
轨顶标高规范篇一:行车验收规范桥式起重机1.1本节试用于电桥式起重机、电动单梁起重机的施工。
1.2交付安装的混凝土行车梁应符合下列规定:1.2.1混凝土外观无裂纹、无露筋、无蜂窝等缺陷;1.2.2混凝土已达到设计强度并有验收报告;1.2.3梁面、轨面标高与设计图纸的允许偏差为10mm。
1.3行车轨道夹板、紧固螺母、垫圈应齐全,紧固应牢固。
轨道接头的焊接符合设计要求,限位装置应牢固、可靠。
行车梁、垫铁、轨道压板、轨道之间的接触应密实无松动。
轨道相关尺寸的允许偏差见下表(mm)1.4桥式起重机装卸搬运应符合下列规定:1.4.1吊装时,应按制造厂家要求的起吊点起吊;制造厂家无要求时,起吊至少应捆扎两处,捆扎处应有衬垫物。
1.4.2对于箱型结构,捆扎点应在走轮或梁梁身处,不得在走台或机械零件部位。
1.4.3对于桁架结构,捆扎点应在竖杆的节点处。
1.4.4搬运时应采用拖板或平板车放平垫实,不得直接在地面上架辊滚动。
1.5桥式起重机组合安装时应进行下列检查:1.5.1所有部件外观检查,确认各部分应无漏焊、无裂纹、螺栓无松动;1.5.2钢丝绳应无断股,规格型号与图纸相符;1.5.3缓冲器、限位器开关应安装牢固;1.5.4吊钩在最上方时,滚筒应能容纳全部钢丝绳,吊钩在最下方时,滚筒上至少应保留两圈钢丝绳;1.5.5桥式起重机组合安装的相关尺寸允许偏差见下表续表1.6桥式起重机吊装前,对机械部套应进行下列检查并符合规定:1.6.1各传动装置于减速机齿轮的检查,应按本部分4.8节的规定进行。
1.6.2走轮悬空,用手旋转各传动机构,走轮和各传动构件应旋转灵活,无卡涩。
1.6.3齿轮箱应无渗漏,手孔盖及垫料等应严密。
1.6.4各部分铆钉、螺钉应齐全、紧固。
1.6.5各滚筒、吊钩滑轮和车轮等部件经外观检查应无伤痕、无裂纹。
1.6.6相连接的各传动轴应无弯曲,晃度允许值为1mm。
1.6.7各轴应传动灵活,吊钩、滑轮及传动轴的轴承应清洁,注油装置齐全。
沪宁高铁标记标识刷设标准及流程上海铁路局乔成高速是新世纪中国铁路发展的显着特点,伴随着沪宁高铁的顺利开通运营,率先发展的我局已经不辱使命地提前迈入高铁时代。
高铁突出“重检慎修”的养修理念,“重检”是“慎修”的基础,因此检查手段的多元化、复合性也将成为高铁养修的必然要求。
因此,源于普速铁路传统检查手段的线路标志标记刷设及其功能不但没有过时反而更加注重精确和美观。
结合沪宁高铁曲线、道岔等标记刷设实际,以沪杭客专线路标记刷设为载体,归纳曲线、道岔标记刷设基本要点。
一、主要依据1.《上海铁路局正线曲线管理办法》(工线函〔2009〕75号);2.《关于沪宁城际线路标志设置》(工线函〔2010〕32号);3.《正线站线道岔标志标记印刷标准》。
二、刷设项目及标识尺寸1. 公里标、半公里标、百米标公里标、半公里标、百米标的确切位置在行车方向左侧钢轨外侧轨腰上用“↓”标识,采用红底白箭头标识,红底高度100mm,宽120mm,箭头比照直缓点等曲线要素点里程标识字体及大小。
同时在对应位置前后最近两枕木头与钢轨相夹成的四边形左前方轨道板(面向列车行驶方向)刷设具体数值,如“K1300”、“+500”、“+600”等,如准确位置恰在大螺栓中心线上,在该螺栓所在枕木左后方(面向列车方向)刷设具体值。
字体横向排列,字号采用高度为120mm,宽度为80mm,红底白字,红底尺寸150mm高×350mm宽。
如下图:2. 曲线标志①曲线标(直缓点、缓圆点、曲中点、圆缓点、缓直点)的确切位置在上股钢轨头外侧采用红白对称长方形标识,尺寸(30mm高×70mm宽)×2,同时在钢轨内侧轨腰印刷具体里程数值,如曲线直缓点“ZH K19+142.776”、曲中点“QZ K20+230.430”;字号采用高度为60mm,宽度为42mm。
如下图:②曲线正矢点以2.5米一点设置,每10米为一正点,正点采用红白相间等腰三角形油漆标注,三角形高30mm,底边长70mm,附点采用纯白色等腰三角标注,尺寸同正点三角。
关于轨面标准线标画的通知
一、四项目部:
根据《铁路技术管理规程》(铁道部部令第29号)第155条规定:“在电气化铁路施工时,由施工单位在接触网支柱内缘或隧道边墙标出接触网设计的轨面标准线,开通前供电段、工务段要共同复查确认”的要求,经与惠州工务段、广州供电段协商,拟定2011年8月5日左右开始共同标画轨面标准线工作。
各项目部做好准备,届时与有关工务段的车间和工区及供电段联系,并与其共同完成轨网相对位置的测量工作。
现对此工作的交底如下:
一、准备资料及工具
1、资料:接触网竣工平面图、测量记录表(见附表)。
2、工具:限界测量尺(或丁字尺)、水平尺、道尺、圈尺、毛笔
(或小号画笔)、字牌(暂无字牌者,先画红线,有关参数以后补)、黑色喷漆、白色喷漆、红色喷漆及小油桶。
二、画红线要求及方法
1、测量支柱侧面限界、外轨超高、接触线高度,及时做好记录和
统计,记录格式见附表。
2、按要求画轨面红线标高。
(1)在直线区段,按照轨面连线在支柱上的延长线来确定“红线”
标记位置。
(2)在曲线区段的外轨侧,由轨的水平线在支柱上的延长线下
1/2的设计超高值来确定“红线”标记位置。
(3)在曲线区段的内轨侧,由轨的水平线在支柱上的延长线上1/2的设计超高值来确定“红线”标记位置。
(4)隧道内以外轨顶面的设计标高为准[同直线区段(1)]。
(5)站场跨正线的软横跨标注正线股道的轨面标高,其他形式的支柱标定靠近支柱侧股道的轨面标高。
(6)红线标记要水平,其宽为10mm,长为支柱宽,钢柱上45mm,隧道和站台的画线长度为200-250mm。
红线高程以红线上
边缘为准,在红线末端(来车方向)加边长10mm正三角形
箭头,上指下。
(7)红线标志的标划位置为:隧道内标画在悬挂点边墙的下方,站线标画在站台或支柱内侧面,下承桥的“红线”标记在桥
梁结构架或栏杆上,钢柱南北线路红线位于北侧主角钢上,东西线路位于东侧主角钢上。
其它情况下标在支柱内侧面
上。
3、参数的标注:
(1)支柱的内缘或隧道定位下方离红线高1.5米的边墙上涂上白底色。
(2)按照参数牌要求标明接触线设计高度、拉出值(之字值)及实际的支柱或隧道边墙侧面限界及外轨超高。
(3)当实际轨面低于钢柱主角钢时应距轨面提高500mm高度,并在相应主角钢侧面标出所提高度(即:上提500mm)。
自
红线以上1.5米处开始向下刷白并顺序涂写有关参数。
4、在测量记录本上必须认真填写各参数资料,原始记录要一式三份,并三方签字确认。
三、安全事项
1、每次作业,提前上报点外施工计划。
2、作业时,必须确定不少于一名防护人,并带齐有关防护用具。
附表:
轨面标准线测量记录表
区间/站场:测量日期:单位:mm 序号悬挂点号侧面限界超高接触线高度备注
工务段签认:供电段签认:施工单位签认:
参数牌:单位:mm
说明:1、字体和数字均为黑体。
2、参数牌的文字H、h、a、CX镂空,右侧空白处镂空,留10mm边框。
3、数字牌从0—9同规格,并能挂于框内操作,即数字牌的挂柄按10mm长对折后挂于参数牌框内喷涂。
4、参数牌厚3mm的镀锌铁板,数字牌为1.5mm镀锌铁板。
高压危险牌
1、安装有电气设备及位于行人较多的格构钢柱上、安全档板或防护网栅悬挂"高压危险”标志牌。
2、其他支柱上用白反光漆喷底、黑油漆喷边框,黑字、红闪电的"高压危险”标志。
3、悬挂或喷刷在支柱上的标志位于线路侧,设置高度:上缘离红线2.5米。
长:270mm 宽:250mm
黑边框宽:8mm 字体:笔画宽10mm(黑体)闪电标志:红色。