刑事自诉案件的立案标准
- 格式:docx
- 大小:55.88 KB
- 文档页数:2
刑事自诉案件立案标准刑事自诉是指被害人或者其近亲属对犯罪行为人提起的刑事诉讼的一种特殊程序。
在我国法律体系中,刑事自诉案件的立案标准是非常严格的,只有符合一定条件的案件才能得到受理。
那么,刑事自诉案件的立案标准具体是什么呢?首先,刑事自诉案件的立案标准之一是犯罪事实清楚。
也就是说,被害人或者其近亲属提起的自诉必须是针对犯罪事实十分清楚的案件。
这就要求在提起自诉前,被害人或其近亲属必须对犯罪事实有明确的了解,并能够提供充分的证据予以证实。
其次,刑事自诉案件的立案标准还包括必须有充分的证据证明犯罪事实。
这就要求被害人或者其近亲属在提起自诉时,必须能够提供充分的证据来证明犯罪事实的存在。
这些证据可以是书证、物证、证人证言等,必须能够充分证明犯罪事实的真实性和准确性。
另外,刑事自诉案件的立案标准还包括必须是依法受害。
也就是说,被害人或者其近亲属提起的自诉必须是在依法受害的情况下进行的。
这就要求在提起自诉前,被害人或其近亲属必须能够证明自己是依法受害的,并且有权利提起自诉。
最后,刑事自诉案件的立案标准还包括必须符合法定时效。
也就是说,被害人或者其近亲属提起的自诉必须在法定时效内进行。
这就要求在提起自诉时,必须符合法定时效的规定,否则将无法得到受理。
综上所述,刑事自诉案件的立案标准是非常严格的,只有在犯罪事实清楚、有充分证据证明、依法受害、符合法定时效等条件下提起的自诉才能得到受理。
因此,在提起刑事自诉前,被害人或其近亲属必须对相关法律规定有充分的了解,并能够提供充分的证据来支持自己的诉讼请求。
同时,司法机关在受理刑事自诉案件时也必须严格按照法律规定进行审查,确保案件的受理符合法律的规定,维护法律的公正和权威。
第1篇一、引言立案,是指人民法院依法对当事人的起诉或者自诉,经过审查,认为符合法定条件,决定予以受理的行为。
立案是司法程序的第一步,对于维护当事人的合法权益、保障司法公正具有重要意义。
本文将围绕立案标准及法律后果展开论述。
二、立案标准1. 主体资格符合要求根据《中华人民共和国民事诉讼法》的规定,起诉人应当具备以下条件:(1)具有完全民事行为能力的自然人;(2)法人或者其他组织;(3)无民事行为能力或者限制民事行为能力的自然人,其法定代理人代为起诉。
2. 起诉事由明确起诉事由应当明确,具体包括:(1)有明确的被告;(2)有具体的诉讼请求;(3)事实和理由充分;(4)属于人民法院受理民事诉讼的范围和受诉人民法院管辖。
3. 证据材料完备起诉人应当提供以下证据材料:(1)证明其主体资格的材料;(2)证明诉讼请求的事实和理由的材料;(3)证明被告存在侵权行为或者违约行为的材料;(4)其他与案件有关的证据材料。
4. 符合法定形式起诉应当符合以下形式要求:(1)书面形式;(2)载明起诉人的姓名、性别、年龄、民族、职业、工作单位、住所地、联系方式;(3)载明被告的姓名、性别、年龄、民族、职业、工作单位、住所地、联系方式;(4)载明诉讼请求、事实和理由;(5)载明证据和证据来源;(6)载明起诉日期。
三、法律后果1. 受理案件人民法院对符合立案标准的起诉,应当予以受理。
受理案件后,人民法院应当立案登记,并向当事人出具受理通知书。
2. 分案人民法院应当根据案件性质、争议标的、当事人数量等因素,对受理的案件进行分案。
3. 通知当事人人民法院应当及时通知当事人参加诉讼,并告知当事人的权利和义务。
4. 调解人民法院可以根据当事人的意愿,对受理的案件进行调解。
调解达成协议的,应当制作调解书,由双方当事人签名或者盖章后生效。
5. 依法审理人民法院应当依法审理案件,保障当事人的合法权益。
在审理过程中,人民法院应当充分听取当事人的意见,保障当事人的陈述权、举证权、质证权、辩论权等诉讼权利。
刑事自诉案件立案标准
刑事自诉是指被害人或者其法定代理人对犯罪行为人提起刑事诉讼的一种特殊
程序。
在我国刑事自诉案件的立案标准是比较严格的,需要符合一定的条件才能够得到受理。
下面将从案件事实清楚、证据充分、罪名明确等几个方面来详细介绍刑事自诉案件的立案标准。
首先,案件事实清楚是刑事自诉案件立案的基本条件之一。
被害人在提起自诉时,必须清楚地陈述犯罪事实,包括犯罪时间、地点、经过等详细情况。
只有案件事实清楚,才能够确保法院对案件有充分的了解,从而进行合理的审理。
其次,证据充分也是刑事自诉案件立案的重要条件。
被害人在提起自诉时,必
须提供充分的证据来支持自己的指控。
这些证据可以包括书面证据、物证、证人证言等,必须能够证明犯罪事实的存在。
只有证据充分,才能够使法院有足够的依据来对案件进行审理。
再者,罪名明确也是刑事自诉案件立案的必要条件之一。
被害人在提起自诉时,必须明确指控犯罪行为人的罪名,不能含糊其词。
只有罪名明确,才能够使法院对案件进行准确的定性,从而进行合理的审理。
除了以上几点外,还有一些其他条件也是刑事自诉案件立案的必备条件,如不
得已的情况下提起自诉、提起自诉的时效等。
只有符合了这些条件,才能够使自诉案件得到受理。
总之,刑事自诉案件的立案标准是比较严格的,需要被害人提供充分的证据来
支持自己的指控,同时还需要符合一定的法定条件。
只有在符合了这些条件的情况下,才能够使自诉案件得到合理的审理。
民事变成刑事自诉案件立案标准随着社会法制的不断完善,人们对于民事和刑事案件之间的界限愈发关注。
在司法实践中,有时民事案件可能会演变成刑事自诉案件,需要依据一定的标准进行立案审查。
本文将探讨民事变成刑事自诉案件立案的具体标准,以便更好地指导司法实践和维护社会公平正义。
1. 民事案件背景在实践中,许多民事案件因为一些特殊原因可能会转变成刑事自诉案件。
民事案件一般指的是由民事主体之间产生的民事纠纷,例如合同纠纷、侵权行为等。
在处理这类案件时,如果事态严重或者涉及刑事犯罪嫌疑,当事人有权对对方提起刑事自诉。
2. 刑事自诉的概念刑事自诉是指当事人对于刑法规定的某些犯罪行为之后侵犯其合法权益的自愿行为提起的司法诉讼。
刑事自诉案件一般由当事人向检察院或法院提出,要求追究犯罪嫌疑人的刑事责任。
3. 民事案件变成刑事自诉案件的标准3.1. 犯罪事实清楚民事案件转变成刑事自诉案件首要的标准是犯罪事实必须清楚。
即当事人需要提供确凿的证据证明对方涉嫌刑事犯罪,例如合同诈骗、侵占财物等。
3.2. 直接侵害当事人合法权益民事案件转变成刑事自诉案件还需满足直接侵害当事人合法权益的要求。
只有当对方的行为造成了严重的损害或侵害了当事人的利益时,才能提起刑事自诉。
3.3. 民事救济无法满足最后一个标准是民事救济无法满足当事人的合法权益。
如果当事人已经通过民事诉讼无法获得应有的赔偿或救济,可以考虑转向刑事自诉。
4. 立案审查程序一旦民事案件转变成刑事自诉案件,司法机关将进行立案审查。
审查过程包括对犯罪事实的核实、证据的收集和鉴定等程序,以确定是否符合立案条件。
5. 结语在推进法治建设的今天,民事案件转变成刑事自诉案件的现象日益增多。
司法机关应当严格依据相关标准进行立案审查,保障当事人的合法权益,促进社会公平正义的实现。
以上就是民事变成刑事自诉案件立案标准的简要探讨,希望对读者有所帮助。
愿司法机关能够以公正公平的态度处理此类案件,真正维护社会正义和公平。
刑事案件的受案范围、立案标准和办案程序一、刑事案件的受案范围(一)公诉案件人民法院受理的公诉案件,是指刑事案件经过公安机关或者人民检察院立案侦查,通过人民检察院提起公诉,而由人民法院审判的案件。
(二) 自诉案件所谓自诉案件,是指由被害人本人或者其近亲属向人民法院起诉的案件。
《刑事诉讼法》第18条第3款规定:自诉案件,由人民法院直接受理。
根据《刑事诉讼法》第170条规定和有关司法解释,自诉案件范围有以下几类:1.告诉才处理的案件。
根据我国刑法的规定,告诉才处理的案件具体包括以下4种:(1)《刑法》第246条规定的侮辱、诽滂案,但是严重危害社会秩序和国家利益的除外。
(2)《刑法》第257条第1款规定的暴力干涉婚姻自由案。
(3)《刑法》第260条第1款规定的虐待案。
(4)《刑法》第270条规定的侵占案。
2.被害人有证据证明的轻微刑事案件。
所谓轻微刑事案件,是指犯罪事实、情节较为轻微,可能判处3年以下有期徒刑或者拘役、管制等较轻刑罚的案件。
具体包括以下几点:(1)《刑法》第234条第1款规定的故意伤害案(轻伤)。
(2)《刑法》第245条规定的非法侵入住宅案。
(3)《刑法》第252条规定的侵犯通信自由案。
(4)《刑法》第258条规定的重婚案。
(5)《刑法》第261条规定的遗弃案。
(6)《刑法》分则第三章第一节规定的生产销售伪劣商品案,但是严重危害社会秩序和国家利益的除外。
(7)《刑法》分则第三章第七节规定的侵犯知识产权案,但是严重危害社会秩序和国家利益的除外。
(8)属于《刑法》分则第四章、第五章规定的,对被告人可能判处3年有期徒刑以下刑罚的案件。
3.被害人有证据证明对被告人侵犯自己人身、财产权利的行为应当依法追究刑事责任,而公安机关或者人民检察院不予追究被告人刑事责任的案件。
依据有关司法解释,所谓公安机关或者人民检察院已经作出不予追究被告人刑事责任的是指公安机关或者人民检察院已经作出不予追究的书面决定的案件。
第1篇一、引言刑事案件,是指侵犯国家利益、社会公共利益和公民个人合法权益的犯罪行为。
在我国,刑事案件分为公诉案件和自诉案件两种。
公诉案件由检察机关提起公诉,自诉案件由被害人或者其法定代理人提起自诉。
为了提高公民的法律意识,增强公民的法治观念,下面将为大家详细讲解刑事案件的相关知识。
二、刑事案件的类型1. 公诉案件公诉案件是指检察机关认为犯罪嫌疑人的行为构成犯罪,依法向人民法院提起公诉的案件。
公诉案件的犯罪嫌疑人在被检察机关决定逮捕后,将被羁押在看守所等待审判。
2. 自诉案件自诉案件是指被害人或者其法定代理人直接向人民法院提起诉讼的案件。
自诉案件的犯罪嫌疑人在被自诉人起诉后,将被羁押在看守所等待审判。
三、刑事案件的立案1. 立案条件刑事案件的立案条件包括:(1)有犯罪事实;(2)需要追究刑事责任;(3)依法应当由人民法院直接受理。
2. 立案程序(1)公安机关、人民检察院或者人民法院接到报案、控告、举报后,应当立即进行审查,认为有犯罪事实需要追究刑事责任的时候,应当立案;(2)对于报案、控告、举报和自首的材料,应当按照管辖范围,迅速进行审查,认为有犯罪事实需要追究刑事责任的时候,应当立案;(3)对于不需要立案的,应当书面通知报案人、控告人、举报人、自首人。
四、刑事案件的侦查1. 侦查机关刑事案件侦查工作由公安机关、国家安全机关、人民检察院、军队保卫部门等侦查机关负责。
2. 侦查措施侦查机关在侦查过程中,可以采取以下措施:(1)讯问犯罪嫌疑人;(2)询问证人、被害人;(3)勘验、检查;(4)搜查;(5)扣押物证、书证;(6)鉴定;(7)通缉。
五、刑事案件的起诉1. 起诉机关公诉案件由检察机关提起公诉;自诉案件由自诉人或者其法定代理人提起自诉。
2. 起诉程序(1)检察机关在侦查终结后,认为犯罪嫌疑人的行为构成犯罪,依法应当追究刑事责任的,应当向人民法院提起公诉;(2)自诉案件由自诉人或者其法定代理人直接向人民法院提起诉讼。
《最高人民检察院、公安部关于公安机关管辖的刑事案件立案追诉标准的规定(一)的补充规定》解读文章属性•【公布机关】最高人民检察院•【公布日期】2017.07.10•【分类】司法解释解读正文《最高人民检察院、公安部关于公安机关管辖的刑事案件立案追诉标准的规定(一)的补充规定》解读《最高人民检察院、公安部关于公安机关管辖的刑事案件立案追诉标准的规定(一)的补充规定》(下称《补充规定》),经2017年3月28日最高人民检察院第十二届检察委员会第六十二次会议审议通过,4月27日印发执行。
为促进规范公安机关、检察机关执法司法活动,提高办案质量,现对《补充规定》解读如下:《补充规定》的制定背景及简要过程2008年6月25日,最高人民检察院、公安部印发了《最高人民检察院、公安部关于公安机关管辖的刑事案件立案追诉标准的规定(一)》(下称《立案追诉标准(一)》),对公安机关治安部门管辖的97种刑事案件和消防部门管辖的2种刑事案件的立案追诉标准作了规定,对于打击犯罪、规范执法、强化社会治安综合治理发挥了积极作用。
但是,《立案追诉标准(一)》执行近十年来,立法和司法实际遇到了一些新情况、新问题:一是刑法修正案(七)至刑法修正案(九)等相继出台,修改了相关刑法条文,需要根据新规定对相关案件的立案追诉标准进行修改;二是《立案追诉标准(一)》下发后,公安机关治安部门管辖的刑事案件范围有所增加,对积累了一定司法实践经验的治安案件,有必要明确立案追诉标准。
为及时指导公安机关立案侦查和检察机关审查逮捕、审查起诉活动,规范司法办案,2016年初,最高检法律政策研究室和公安部治安管理局共同启动《补充规定》研究制定工作。
6月,起草了初稿,征求了地方检察机关和公安机关的意见;在深入调研论证的基础上,修改形成《补充规定》征求意见稿,征求了中央军委法制局、全国人大常委会法工委刑法室、最高法研究室的意见。
7月,召开专家论证会,听取有关专家学者的意见。
刑事自诉案件立案流程一、自诉案件立案条件二、案件报案自诉案件的起诉程序类似于刑事附带民事诉讼,直接受害人向公安机关、检察院或直接向法院报案。
报案时应当提供详细的事实和证据,尽可能准备好相关证据以便后续调查和审理。
三、公安机关立案一般情况下,自诉案件首先需要公安机关立案。
公安机关接到报案后,根据案件的性质和情况,进行审核和调查。
如果符合立案标准,公安机关会向案件的主管检察院提出请示,报请批准立案。
如果检察院批准立案,则由公安机关立案,并进一步进行调查和取证工作。
四、检察院审查立案公安机关立案后,将案件移送给检察院进行审查立案。
检察院对案件进行审查,包括对案件立案资料的审核和违法犯罪事实的认定。
如认为符合立案条件,检察院就会作出批准立案的决定。
五、立案审查检察院批准立案后,案件进入立案审查阶段。
这一阶段,法院将对案件进行审查,包括对起诉书的形式和内容的审查,对证据的真实性和合法性的审查,对案件的受案范围的审查等。
同时,法院还会向原告发出告知函,通知原告对起诉状进行补正或者修改。
六、案件转交法院立案审查完毕后,检察院将案件送交被告所在地或者犯罪行为发生地的法院。
法院收到案件后,将进行审委员会审查,确定是否予以立案。
七、法院立案审查法院接到案件后,将进行案件审查,包括案件的适格性审查和证据的真实性和合法性审查。
法院还会对原告的起诉状进行段级审查,判断其适法性、逻辑性和合法性。
八、案件立案经过法院的审查后,如果案件符合立案条件,法院将对案件立案,并开展相应的程序进一步审理。
九、庭前准备阶段自诉案件立案后,将进入庭前准备阶段。
在这一阶段,法院将组织庭前调解,同时对起诉状、证据和辩护意见进行审查和整理。
在庭前调解过程中,法官会主持双方进行调解,尽力解决纠纷。
十、庭审阶段如果庭前调解不成功,法院将组织庭审,公开审理自诉案件。
庭审过程中,原告和被告进行辩论,法院对案件进行认定和裁决。
十一、判决阶段庭审完毕后,法院将组织案件的研究和判决。
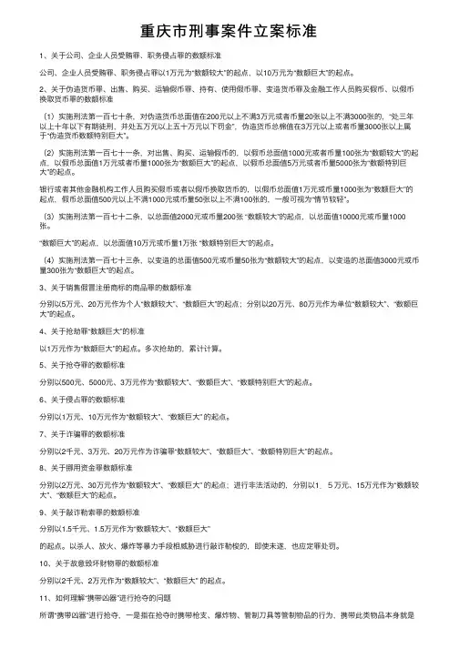
重庆市刑事案件⽴案标准1、关于公司、企业⼈员受贿罪、职务侵占罪的数额标准公司、企业⼈员受贿罪、职务侵占罪以1万元为“数额较⼤”的起点,以10万元为“数额巨⼤”的起点。
2、关于伪造货币罪、出售、购买、运输假币罪、持有、使⽤假币罪、变造货币罪及⾦融⼯作⼈员购买假币、以假币换取货币罪的数额标准(1)实施刑法第⼀百七⼗条,对伪造货币总⾯值在200元以上不满3万元或者币量20张以上不满3000张的,“处三年以上⼗年以下有期徒刑,并处五万元以上五⼗万元以下罚⾦”,伪造货币总棉值在3万元以上或者币量3000张以上属于“伪造货币数额特别巨⼤”。
(2)实施刑法第⼀百七⼗⼀条,对出售、购买、运输假币的,以假币总⾯值1000元或者币量100张为“数额较⼤”的起点,以假币总⾯值1万元或者币量1000张为“数额巨⼤”的起点,以假币总⾯值5万元或者币量5000张为“数额特别巨⼤”的起点。
银⾏或者其他⾦融机构⼯作⼈员购买假币或者以假币换取货币的,以假币总⾯值1万元或币量1000张为“数额巨⼤”的起点,假币总⾯值500元以上不满1000元或币量50张以上不满100张的,⼀般可视为“情节较轻”。
(3)实施刑法第⼀百七⼗⼆条,以总⾯值2000元或币量200张 “数额较⼤”的起点,以总⾯值10000元或币量1000张。
“数额巨⼤”的起点,以总⾯值10万元或币量1万张 “数额特别巨⼤”的起点。
(4)实施刑法第⼀百七⼗三条,以变造的总⾯值500元或币量50张为“数额较⼤”的起点,以变造的总⾯值3000元或币量300张为“数额巨⼤”的起点。
3、关于销售假冒注册商标的商品罪的数额标准分别以5万元、20万元作为个⼈“数额较⼤”、“数额巨⼤”的起点;分别以20万元、80万元作为单位“数额较⼤”、“数额巨⼤”的起点。
4、关于抢劫罪“数额巨⼤”的标准以1万元作为“数额巨⼤”的起点。
多次抢劫的,累计计算。
5、关于抢夺罪的数额标准分别以500元、5000元、3万元作为“数额较⼤”、“数额巨⼤”、“数额特别巨⼤”的起点。
刑事案件⽴案与追诉标准是怎样的违法犯罪会受到法律的处罚,这时⼈⼈都知道的。
然⽽⼀些⼈还是会犯法,⽆论是过失犯法还是知法犯法,都应该承担法律责任。
那么刑事案件⽴案与追诉标准是怎样呢?下⾯店铺的⼩编就给⼤家介绍⼀下,希望对⼤家有所帮助。
刑事案件⽴案与追诉标准刑事案件⽴案追诉标准是指公安机关、⼈民检察院发现犯罪事实或者犯罪嫌疑⼈,或者公安机关、⼈民检察院、⼈民法院对于报案、控告、举报和⾃⾸的材料,以及⾃诉⼈起诉的材料,按照各⾃的管辖范围进⾏审查后,决定是否作为刑事案件进⾏侦查起诉或者审判所依赖的标准。
最⾼⼈民检察院公安部关于公安机关管辖的刑事案件⽴案追诉标准的规定(⼀)⼀、危害公共安全案第⼀条[失⽕案(刑法第⼀百⼀⼗五条第⼆款)]过失引起⽕灾,涉嫌下列情形之⼀的,应予⽴案追诉:(⼀)造成死亡⼀⼈以上,或者重伤三⼈以上的;(⼆)造成公共财产或者他⼈财产直接经济损失五⼗万元以上的;(三)造成⼗户以上家庭的房屋以及其他基本⽣活资料烧毁的;(四)造成森林⽕灾,过⽕有林地⾯积⼆公顷以上,或者过⽕疏林地、灌⽊林地、未成林地、苗圃地⾯积四公顷以上的;(五)其他造成严重后果的情形。
本条和本规定第⼗五条规定的"有林地"、"疏林地"、"灌⽊林地"、"未成林地"、"苗圃地",按照国家林业主管部门的有关规定确定。
第⼆条[⾮法制造、买卖、运输、储存危险物质案(刑法第⼀百⼆⼗五条第⼆款)]⾮法制造、买卖、运输、储存毒害性、放射性、传染病病原体等物质,危害公共安全,涉嫌下列情形之⼀的,应予⽴案追诉:(⼀)造成⼈员重伤或者死亡的;(⼆)造成直接经济损失⼗万元以上的;(三)⾮法制造、买卖、运输、储存毒⿏强、氟⼄酰胺、氟⼄酰钠、毒⿏硅、⽢氟原粉、原液、制剂五⼗克以上,或者饵料⼆千克以上的;(四)造成急性中毒、放射性疾病或者造成传染病流⾏、暴发的;(五)造成严重环境污染的;(六)造成毒害性、放射性、传染病病原体等危险物质丢失、被盗、被抢或者被他⼈利⽤进⾏违法犯罪活动的;(七)其他危害公共安全的情形。
刑事案件立案标准和条件一立案标准的一般性规定《刑事诉讼法》第86条规定:“人民法院、人民检察院或者公安机关对于报案、控告、举报和自首的材料,应当按照管辖范围,迅速进行审查,认为有犯罪事实需要追究刑事责任的时候,应当立案;认为没有犯罪事实,或者犯罪事实显著轻微,不需要追究刑事责任的时候,不予立案,并且将不立案的原因通知控告人。
控告人如果不服,可以申请复议。
”根据这一规定,立案必须同时具备两个条件:一是有犯罪事实;二是依法需要追究刑事责任。
1.立案的事实条件——有犯罪事实。
有犯罪事实,是指根据已有的材料能够说明存在危害社会的犯罪行为,包括预备犯罪,正在实施犯罪,犯罪未遂、既遂或中止。
2.立案的法律条件——依照刑法及其他有关法律的规定,对所存在的犯罪事实需要追究刑事责任。
根据《刑事诉讼法》第15条的规定,立案材料属于下列6种情况之一的,不追究刑事责任,不应立案:1情节显著轻微、危害不大,不认为是犯罪的;2犯罪已过追诉时效期限的;3经特赦令免除刑罚的;4依照刑法告诉才处理的犯罪,没有告诉或者撤回告诉的;5犯罪嫌疑人、被告人死亡的;6其他法律规定免予追究刑事责任的。
二关于刑事案件立案追诉标准的规定:最高人民检察院公安部关于公安机关管辖的刑事案件立案追诉标准的规定一最高人民检察院、公安部关于公安机关管辖的刑事案件立案追诉标准的规定二一事实条件,即有犯罪事实或犯罪嫌疑人有犯罪事实,是指有被客观、真实的证据所证明的危害社会的犯罪行为的存在,包括犯罪的预备、实施、未遂、中止和既遂,但是,这不意味着证实犯罪的证据需要确实充分,但也不应是办案人员凭估计、猜测得出的结论。
这里所指“有犯罪事实”,主要是指犯罪事件已经发生,即有犯罪的客体和客观要件;而对犯罪主体和犯罪主观方面的查明则不是立案的必要条件,而是立案后需要进一步查清的问题。
因此,此时的证据并不要求达到充分的程度,也不要求一定要查获犯罪人,更不要求查明全部案件的事实和情节。
People who like to say that they are lucky, generally work harder than others.(页眉可删)自诉刑事案件立案标准是怎样的?导读:自诉刑事案件立案标准包括程序标准、实体标准。
从程序上看,向法院提出刑事自诉请求的公民,必须要具有起诉的资格、在刑事诉讼书之中注明了备案等事项、是向有管辖权的法院提出的刑事自诉请求。
一、自诉刑事案件立案标准是怎样的?自诉刑事案件立案标准包括以下几个方面:1、程序标准。
(1)自诉人具备起诉的资格,即被害人或其近亲属。
被告人为已满16周岁、有责任能力的公民。
如果被害人死亡、丧失行为能力或者因受强制、威吓等塬因无法告诉,或者是限制行为能力人以及由于年老、患病、盲、聋、哑等塬因不能亲自告诉,其法定代理人、近亲属代为告诉的,人民法院应当依法受理。
因前款规定的塬因,被害人不能告诉,由其法定代理人、近亲属代为告诉的,代为告诉人应当提供与被害人关系的证明和被害人不能亲自告诉的塬因的证明。
(2)当事人情况清楚,包括自诉人、被告人、附带民事当事人的姓名、性别、年龄、工作单位、地址、联系电话等。
(3)诉讼请求明确。
明确地提出追究被告人的刑事责任,附带民事诉讼提出具体的诉讼请求和标的。
(4)具有能证明被告人犯罪事实的证据或证据线索。
(5)由本院管辖。
被告人的犯罪地、居住地有一项在本辖区内。
案由系上述自诉案件的类型。
2、实体标准。
(1)未超过诉讼时效。
(2)指控的事实符合自诉案件犯罪构成的要求。
3、诉讼文书的要求。
自诉人应当向人民法院提交刑事自诉状;提起附带民事诉讼的,应当提交刑事附带民事自诉状。
自诉人书写自诉状确有困难的,可以口头告诉,由人民法院工作人员作出告诉笔录,向自诉人宣读,自诉人确认无误后,应当签名或者盖章。
自诉状或者告诉笔录应当包括以下内容:(1)自诉人、被告人、代为告诉人的姓名、性别、年龄、民族、出生地、文化程度、职业、工作单位、住址;(2)被告人犯罪行为的时间、地点、手段、情节和危害后果等;(3)具体的诉讼请求;(4)致送人民法院的名称及具状时间;(5)证人的姓名、住址及其他证据的名称、来源等。
自诉刑事案件立案标准
一、立案标准
(一)根据《中华人民共和国刑事诉讼法》规定,向法院申请提起民事诉讼的,以及自诉人凭其方式提出深刻、明确的证据证明自己构成犯罪行为的,由当地人民检察院依法向有管辖权的法院提起公诉。
(二)根据国家规定、有关法律和司法解释,如果自诉人提出足以支持自己构成犯罪行为的情况,则当地人民检察院应当要求其到法院参加诉讼、表达意见。
一般来说,当地法院就有关犯罪事实及自诉人的罪行进行审查,审理前需要充分地询问自诉人以及办案人员的犯罪行为,由此判断,自诉人的犯罪行为是否构成犯罪,自诉人的犯罪行为是否在有管辖权的法院的范围内,以及自诉人的犯罪行为是否已受到处罚或已公开自首等,只有经过适当把握并取得法律认可,方可作出针对性的案件立案决定,以便依法保障自诉人的权利。
二、案件管辖
一般来说,自诉案件涉及到两个法院:一是被诉人所在地或者案发地所在地的有管辖权的法院,另外一是被诉人本人准备参加诉讼的地方法院。
案件管辖权由《中华人民共和国刑事诉讼法》中的有关规定来决定,一般来说,案件的管辖受到案发地的影响最大,而本人准备到场参加诉讼的地方,一般而言一般而论受案发地所在地法院管辖。
三、定罪标准
《中华人民共和国刑事诉讼法》第258条规定,自诉案件由于有关定罪标准的存在,应由有管辖权的法院根据现行法律法规对自诉人的犯罪行为的综合分析而予以定罪。
根据《中华人民共和国刑事诉讼法》第257条规定,审理自诉案件时,检察机关应当详细询问自诉人的有关犯罪行为的情况,以决定自诉人是否具有犯罪构成要件。
如果自诉人提出的证据足以合法支持自己构成犯罪行为的诉讼要求,应当对自诉人予以定罪。
自诉案件立案条件是什么(1)未超过诉讼时效。
(2)指控的事实符合自诉案件犯罪构成的要求。
其次,程序标准(1)自诉人具备起诉的资格,即被害人或其近亲属。
被告人为已满16周岁、有责任能力的公民。
如果被害人死亡、丧失行为能力或者因受强制、威吓等原因无法告诉。
刑事案件分为了公诉案件与自诉案件,其中公诉案件由公安机关和人民检察院管辖,而自诉案件则一般是由人民法院立案受理。
那么法院受理自诉案件立案条件是什么呢?现在,小编将在下面的文章中就该问题做详细的阐述,希望能帮助大家解决相关的法律问题。
▲一、自诉案件立案条件是什么依据自诉案件的特征和有关法律规定,自诉案件的提起条件是:1、自诉人符合自诉的主体条件。
《刑事诉讼法》第88条规定,被害人对于自诉案件有权向人民法院直接起诉。
被害人死亡或者丧失行为能力的,被害人的法定代理人、近亲属有权向人民法院起诉。
2、有明确的被告人和具体的诉讼请求。
自诉人起诉时应明确提出控诉的对象,如果不能提出明确的被告人或被告人下落不明的,自诉案件不能成立。
自诉人起诉时还应提出具体的诉讼请求,包括指明控诉的罪名和要求人民法院追究被害人何种刑事责任。
如果提起自诉附带民事诉讼,还应提出具体的赔偿请求。
3、案件属于法定的自诉案件的范围。
4、被害人有能够证明被告人犯有被指控的犯罪事实的证据。
5、受诉人民法院在地域上有管辖权。
▲二、自诉案件的受案范围是什么所谓自诉案件,是指由被害人本人或者其近亲属向人民法院起诉的案件。
《刑事诉讼法》第18条第3款规定:自诉案件,由人民法院直接受理。
根据《刑事诉讼法》第170条规定和有关司法解释,自诉案件范围有以下几类:▲1、告诉才处理的案件。
根据我国刑法的规定,告诉才处理的案件具体包括以下4种:(1)《刑法》第246条规定的侮辱、诽滂案,但是严重危害社会秩序和国家利益的除外。
(2)《刑法》第257条第1款规定的暴力干涉婚姻自由案。
(3)《刑法》第260条第1款规定的虐待案。
三类自诉案件具体包括了什么告诉才处理的案件:侮辱、诽谤案;暴力干涉婚姻自由案;虐待案;侵占案。
被害人有证据证明的轻微刑事案件:故意伤害案;非法侵入住宅案;重婚案;遗弃案;被害人有证据证明对被告人侵犯自己人身、财产权利的行为应当依法追究刑事责任,而公安机关或人民检察院不予追究被告人刑事责任的案件。
就刑事案件来看,绝大多数都是属于公诉案件,即由人民检察院代表国家向法院提起公诉。
但其中也有部分是自诉案件,即可以由受害人或其家属直接向法院提起诉讼。
我国规定的自诉案件有三类,那到底三类自诉案件具体包括了什么呢?小编马上为你做详细解答。
▲一、三类自诉案件包括了哪些(一)告诉才处理的案件1、侮辱、诽谤案;2、暴力干涉婚姻自由案;3、虐待案;4、侵占案。
(二)被害人有证据证明的轻微刑事案件1、故意伤害案;2、非法侵入住宅案;3、侵犯通信自由案;4、重婚案;5、遗弃案;6、生产、销售伪劣商品案(严重危害社会秩序和国家利益的除外);7、侵犯知识产权案(严重危害社会秩序和国家利益的除外);8、属于刑法分则第四章、第五章规定的,对被告人可能判处三年有期徒刑以下刑罚的其他轻微刑事案件。
(三)被害人有证据证明对被告人侵犯自己人身、财产权利的行为应当依法追究刑事责任,而公安机关或人民检察院不予追究被告人刑事责任的案件。
▲二、自诉案件的立案标准是什么刑事自诉案件,是公民个人直接向人民法院起诉,要求人民法院依法追究被告人的刑事责任,人民法院可以直接立案、审理的案件。
刑事自诉立案有以下几种标准:1、程序标准(1)自诉人具备起诉的资格,即被害人或其近亲属。
被告人为已满16周岁、有责任能力的公民。
如果被害人死亡、丧失行为能力或者因受强制、威吓等原因无法告诉,或者是限制行为能力人以及由于年老、患病、盲、聋、哑等原因不能亲自告诉,其法定代理人、近亲属代为告诉的,人民法院应当依法受理。
因前款规定的原因,被害人不能告诉,由其法定代理人、近亲属代为告诉的,代为告诉人应当提供与被害人关系的证明和被害人不能亲自告诉的原因的证明。
刑事诉讼法重点第十二章强制措施1、强制措施:是指人民法院、人民检察院和公安机关,为了保证侦查和审判工作的顺利进行,依法对犯罪嫌疑人、被告人、现行犯的人身自由加以限制或者剥夺的方法。
2、取保候审——是指在刑事诉讼中,公安机关、检察院、人民法院责令犯罪嫌疑人、被告人提出保证人或交纳保证金,保证睚取保候审期间不逃避侦查和审判并随传随到的一种诉讼强制方法。
1)主体:人民法院、人民检察院和公安机关决定,由公安机关执行。
(国家安全机关执行)2)对象:无需逮捕的犯罪嫌疑人、被告人。
3)适用情形:(1)可能判处管制、拘役或者独立适用附加刑的;(2)可能判处有期徒刑以上刑罚,采取取保候审不致发生社会危险性的;(3)严重疾病、生活不能自理,怀孕或者正在哺乳自己婴儿的,不致发生社会危险性的;(4)羁押期限届满,案件尚未办结,需要采取取保候审的。
(5)以及其他需变更逮捕措施的。
(公安办理刑事案件程序规定:对拘留的犯罪嫌疑人,证据不符合逮捕条件,以及提请逮捕后,人民检察院不批准逮捕,需要继续侦查,并且符合取保候审条件的,可以依法取保候审。
)监视居住:是公安机关、检察院和法院责令犯罪嫌疑人、被告人在刑事诉讼中,未经批准不得离开指定的居住区域,并对其行为加以监视的一种强制方法。
1)监视居住适用条件:A.符合逮捕条件,但具有不适合羁押的特殊情形。
(替代逮捕)人民法院、人民检察院和公安机关对符合逮捕条件,有下列情形之一的犯罪嫌疑人、被告人,可以监视居住:(1)患有严重疾病、生活不能自理的;(2)怀孕或者正在哺乳自己婴儿的妇女;(3)系生活不能自理的人的唯一扶养人;(4)因为案件的特殊情况或者办理案件的需要,采取监视居住措施更为适宜的;(5)羁押期限届满,案件尚未办结,需要采取监视居住措施的。
B.既无法提供保证人,也无法缴纳保证金。
(替代取保)(1)对符合取保候审条件,但犯罪嫌疑人、被告人不能提出保证人,也不交纳保证金的,可以监视居住。
浙江省刑事立案量刑标准一、浙江省刑事立案量刑标准对于犯罪分子决定刑罚的时候,应当根据犯罪的事实、犯罪的性质、情节和对于社会的危害程度,依照《刑法》的有关规定判处。
刑事案件立案量刑标准是不同的类型犯罪立案标准和量刑标准都有所不同,制造财产类型的犯罪行为立案标准和量刑标准都跟他所涉及到的财产有关系,比如说数额较大的情况就可以进行立案处理,数额较大,在进行量刑的时候也是比较轻微的。
数额特别巨大的量刑会有所上升。
二、刑事立案的概念刑事诉讼中的立案,是指公安机关、人民检察院发现犯罪事实或者犯罪嫌疑人,或者公安机关、人民检察院、人民法院对于报案、控告、举报和自首的材料,以及自诉人起诉的材料,按照各自的管辖范围进行审查后,决定作为刑事案件进行侦查或者审判的一种诉讼活动。
立案作为刑事诉讼开始的标志,是每一个刑事案件都必须经过的法定阶段,同时,这一诉讼阶段具有相对独立性和特定的诉讼任务,简而言之就是决定是否开始刑事诉讼程序。
立案作为一个独立的诉讼阶段,具有以下特征:(一)立案是刑事诉讼的起始程序立案、侦查、起诉、审判和执行,是刑事诉讼法所确立的五个普通诉讼程序。
公安司法机关进行刑事诉讼,必须严格按照法定程序进行,不能随意超越、颠倒任何一个诉讼阶段。
只有前一诉讼阶段的任务完成之后,才能进行下一阶段的诉讼活动,只有这样才能真正贯彻程序法制原则。
立案程序是整个刑事诉讼活动的开始。
(二)立案是刑事诉讼的必经程序按照程序法制原则,公安司法机关进行刑事诉讼,必须严格依照法定程序进行,不能随意超越、颠倒任何一个诉讼阶段,只有这样才能保证公安司法机关准确、及时、有效地处理刑事案件,保证刑事诉讼任务和目的的实现。
但是,由于刑事案件的具体情况不同,不是每一个刑事案件都必须经过五个诉讼阶段,例如,自诉案件不需要经过侦查阶段,由被害人直接向人民法院起诉;还有些案件,在人民检察院作出不起诉决定后,即告终结,就不需要经过审判和执行程序;有些公诉案件,如果犯罪情节轻微,依法不需要判处刑罚或者免除刑罚,在审查起诉阶段,人民检察院可以作出不起诉的决定,从而终结已经开始的诉讼程序。
1、告诉才处理的案件;
2、被害人有证据证明的轻微刑事案件;
3、被害人有证据证明对被告人侵犯自己人身、财产权利的行为应当依法追究刑事责任,而公安机关或者人民检察院不予追究被告人刑事责任的案件。
具体来说刑事自诉案件包括:轻伤害案、侮辱他人诽谤他人案、暴力干涉婚姻自由案、重婚案、破坏现役军人婚姻案、虐待家庭成员案、遗弃案等。
自诉案件的特点
1、由被害人或者他的法定代理人直接到人民法院起诉,不经过公安或者检察机关。
2、在法院审理过程中,适用调解,原告在法院判决前可以同被告人自行和解,也可以撤回起诉。
3、被告人在自诉案件审理过程中可以提出反诉。
所谓反诉,就是被告人作为被害人控告自诉人犯有与本案有联系的犯罪行为,要求人民法院进行审判。
4、自诉人对一审判决不服(无论是作为被害人还是作为他的法定代理人),有权向上级人民法院提出上诉。
对已经生效的判决或者裁定不服,有权提出申诉。
刑事自诉案件一般都是情节比较轻微,而且附带民事诉讼的,根据最高人民法院关于执行<<中华人民共和国刑事诉讼法>>若干问题的解释第100条:人民法院审判附带民事诉讼案件,除适用刑法、刑事诉讼法外还应当适用民法通则、民事诉讼法有关的规定,所以一般的应该为2年。
以上内容就是四川川蓉律师事务所为大家提供的内容,希望对大家有所帮助,如果你有遇上任何法律相关问题,可以随时点击我们的咨询通道来进行免费咨询。
点击右侧咨询按钮也可以进行免费咨询。
四川川蓉律师事务提供在线免费法律咨询通道四川川蓉律师事务所成立于2009年,坐落于天府之国四川省会——成都,律师事务所位于天府广场东侧东御街19号5A甲级写字楼茂业天地,交通便利地铁1、2号线可直达。
本律师事务所拥有一批实战经验丰富、专业的律师团队四川川蓉律师事务所成立于2009年,坐落于天府之国四川省会——成都,律师事务所位于天府广场东侧东御街19号5A甲级写字楼茂业天地,交通便利地铁1、2号线可直达。
本律师事务所拥有一批实战经验丰富、专业的律师团队,大多数在国内外有名气的大学的法学院系接受过系统的法学教育,获得法学博士、硕士学位,许多律师还具有注册会计师、税务师或人力资源管理师等资格。