文学院2015届上海大学研究生学习成绩综合排名汇总表
- 格式:pdf
- 大小:90.88 KB
- 文档页数:2
【通知】关于2020年国家励志奖学金评审的实施细则原标题:【通知】关于2017年国家励志奖学金评审的实施细则根据《上海市普通本科高校、高等职业学校国家励志奖学金实施细则(试行)》的有关要求,结合我校的实际情况,2016-2017学年上海大学国家励志奖学金于9月10日开始评审,国家励志奖学金最终获奖名额为778名.一、奖项设置:国家励志奖学金是为了激励家庭经济困难学生勤奋学习、努力进取,在德、智、体、美等方面全面发展,由中央和地方政府共同出资设立的,奖励资助品学兼优的家庭经济困难学生的奖学金.国家励志奖学金的奖励标准为:5000元.二、上海大学国家励志奖学金的基本申请条件:二年级以上(含二年级)的全日制普通本科在校生(学制期内),符合以下条件.1.热爱社会主义祖国,拥护中国共产党的领导;2.遵守宪法和法律,遵守学校规章制度;3.诚实守信,道德品质优良;4.本学年学习成绩优秀或学习成绩有显著进步者,当学年所修学分数应不小于课程指导性教学计划规定学分数的90%;5.家庭经济困难、生活俭朴,经认定为家庭经济困难的优秀学生;6.积极参加社会公益活动;7.具有自我解困的意识,愿意通过自己的努力积极解决经济上的困难.三、评审要求:国家励志奖学金实行等额评审,坚持公开、公平、公正、择优的原则.按学年申请和评审.申请国家励志奖学金的学生为高校在校生中二年级以上(含二年级)的学生.同一学年内,同一学生只能获得国家奖学金、上海市奖学金和国家励志奖学金三项中一项.同一学年内,申请并获得国家助学金的学生可申请并获得国家奖学金、上海市奖学金或国家励志奖学金三项中的一项.名额分配:材料科学与工程学院法学院管理学院环境与化学工程学院机电工程与自动化学院163计算机工程与科学学院经济学院理学院美术学院钱伟长学院上海电影学院社会科学学院社会学院生命科学学院数码艺术学院通信与信息工程学院图书情报档案系土木工程系外国语学院文学院悉尼工商学院音乐学院中欧工程技术学院778注:各学院国家奖学金与上海市奖学金未获选的困难学生且符合国家励志奖学金要求者,学院应纳入评审范围.四、评审方式:五、评审程序及时间:1、9月10日-9月12日个人申请有意愿申请国家励志奖学金的学生,根据学院的评审实施细则,本人登陆学工办成就系统-成就操作-特殊奖学金申请,如实填写《国家励志奖学金申请审批表》并准备相关获奖材料复印件(单份)向学院递交.申请人请仔细阅读申请审批表填报说明及要求,认真、规范、严谨地填写相关表格,在个人申请截止日期前将上述全部申请材料完成.系统申报与书面表格填写内容必须一致.注:学生困难情况参照标准为成才服务中心2016年认定结论,申请国家励志奖学金的同学必须是2016年被成才服务中心认定为困难学生,否则无法申请.2、9月13日-9月18日评审小组初评3、9月18日16:00前:a)各学院审核b)各学院递交汇总表4、9月19日-9月26日学工办完成学校审核5、10月10日前后各学院递交审批表学院接收学工办通知后,登陆学工办成就系统-成就操作-特殊奖学金版块,下载打印“学校审核通过”的学生《国家励志奖学金申请审批表》(一式二份,无须提交证书复印件,相关获奖情况由学院审查),10月13日15:00前交校学生工作办公室信息科(a407).6、9月27日-10月10日结果公示进行全校公示,公示期不少于5个工作日.7、奖学金发放学校于每年11月30日前将国家励志奖学金一次性发放给获奖学生,颁发上海大学统一印制的奖励证书,并记入档案.上海大学学生工作办公室2017年9月10日附件:关于国家励志奖学金其他相关事项说明:一、三奖评审使用成就系统,由于浏览器的多样化引起兼容性问题导致使用不流畅,建议使用ie浏览器,并且在兼容性视图设置里面做个添加.二、辅导员注意事项1、审查学生填写的相关信息,如政治面貌、联系方式等基本信息.2、审查学生填写的成绩排名(成绩认定范围为2016年9月-2017年7月整个学年所修课程,上学年在社区学院的学生扣除夏季学期专业分流后的课程,学生学年绩点表已邮件发送学院分管负责人).a、成绩排名的认定以学生学年平均绩点在所学同专业同年级的排名.b、如部分学院的低年级不同专业所学课程相近,整个年级作为一个评审单位,则这个年级所有学生的排名统一为:排名/年级人数.c、如部分学院的高年级同系不同专业所学课程相近,整个系作为一个评审单位,则这个年级所有学生的排名统一为:排名/系人数.d、一个学生只能在一个评审单位获得排名,且一个评审单位的里的所有同学都应该是同一个分母数字即评审单位.3、审查学生填写的必修课门数(课程认定范围为2016年9月-2017年7月整个学年所修课程,上学年在社区学院的学生扣除夏季学期专业分流后的课程).(除个别学院课程设置特殊,一般学生必修课门数应当不多于30.)a、必修课是指在教学计划或者成绩大表里面对该课程的性质表述中含有“必修”“基础”等字样的课程,实习是必修课,形势与政策不算.不及格科目重修通过的后认定为及格(此项认定仅适用于本学年国家励志奖学金).b、例如:学生学年选修10个必修课3个公共选修课,1个必修课不及格但是重修及格了,那应当填写必修课10门及格10门.4、审查学生填写的大学期间主要获奖情况(申报国家上海市的有此项,国家励志无此项)与提供佐证材料是否相符.5、审查学生填写的申请理由,应当为第一人称,无错别字,语句通顺,达到字数要求,有实质内容如担任学生职务,参与各类社会实践活动,优秀事迹,进步显著,克服生活上困难自强不息等.三、学院评审实施过程中的建议:a、建议排名范围往最小单位(即同年级同专业)取比较好,这样第一名就多了,对学生有利.b、建议学院在评审前对学院整个情况进行排摸后,确定统一的排名范围与规则,可避免后期因为年级专业之间排名范围不同对评审结果产生影响.转载自上海大学学工办。
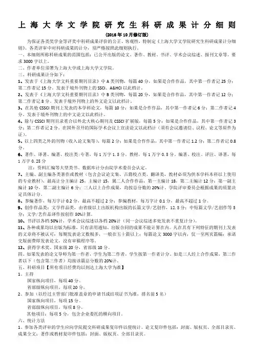
上海大学文学院研究生科研成果计分细则(2016年10月修订版)为保证各类奖学金等评奖中科研成果评价的公正、客观性,特制定《上海大学文学院研究生科研成果计分细则》。
各类评审中对科研成果的计分,须严格按照此细则执行。
一、本细则所称科研成果的范围包括:已公开出版的论文、著作、教材、书评、学术会议综述、报刊文章等。
要求3000字以上。
二、作者单位须署为上海大学或上海大学文学院。
三、科研成果计分如下:1、发表于《上海大学文科重要期刊目录》中A类刊物,每篇40分,如果是合作作品,其中第一作者记25分;第二作者记15分。
发表于境外刊物上的SSCI、A&HCI以此档计。
2、发表于《上海大学文科重要期刊目录》中B类刊物,每篇20分,如果是合作作品,其中第一作者记12分;第二作者记8分。
发表于境外刊物上的外文论文以此档计。
3、在其他CSSCI期刊上发表的本学科论文,每篇10分;如果是合作作品,其中第一作者记6分;第二作者记4分。
发表于境外刊物上的中文论文以此档计。
4、除与CSSCI期刊目录重合以外北大核心期刊及CSSCI扩展版,每篇5分;如果是合作作品,其中第一作者记3分;第二作者记2分。
在国外召开的国际学术会议上宣读论文以此档计(须有会议邀请信、议程、论文等原件为证)。
5、以上四类之外的刊物(收入论文集等),每篇2分;如果是合作作品,其中第一作者记1.2分;第二作者记0.8分。
6、著作、译著、编著、校注类:专著,每1万字1.5分。
教材,每1万字0.5分。
编著、校注、评注、译著,每1万字0.25分注:资料汇编等大型类书、数据库计分由院学术委员会认定。
7、主编、副主编各类著作或教材(包含会议论文集、古籍校点类、翻译类,教材必须为供本学科本科以上使用的专业教材),最高计分主编计25,主编计15,属二人合作作品,第一主编计18,第二主编计12分;第一副主编计10分,第二副主编计6分;三人以上合作成果,均按总分数的20%计。
【第一篇】上海大学中外合作学费2015上海大学研究生收费标准2015年上海大学学术学位研究生学费标准学位类别学科性质国家特殊照顾专业学科名称冶金工程力学核科学与技术数学物理化学收费(元/学年)6000硕士研究生基础学科系统科学统计学生物学生态学中国语言文学哲学其他专业8000冶金工程力学其他专业10000 9000 7000博士研究生国家特殊照顾专业2015年上海大学全日制专业学位硕士研究生学费标准学院经济学院、悉尼工商学院经济学院专业领域金融国际商务会计项目管理学制(年)2 2收费(元/学年)30000 30000 25000管理学院物流工程工程管理 MBA中文项目229000 19000 390003 2 3 3 2 2 2 2 2 2 2 2 2 2 2 2 2全过程138,000/生25000 23000 15000 20000 22000 18000 18000 15000 14000 14000 12600 10000 12000 10000 8000 15000 15000美术学院、数码艺术学院、影视艺术技术学院影视艺术技术学院美术学院法学院通信与信息工程学院外国语学院社会学院机电工程与自动化学院文学院计算机工程与科学学院图书情报档案系土木工程系材料科学与工程学院环境与化学工程学院生命科学学院艺术新闻与传播工业设计工程法律(非法学)法律(法学)电子与通信工程翻译社会工作机械工程控制工程汉语国际教育软件工程图书情报建筑与土木工程材料工程集成电路工程化学工程食品工程2015年上海大学工商管理硕士项目学费标准(MBA中心)序号 MBA项目Global X MBA 英文教学学位项目培养费(RMB/人)1 2 3GLMBA GFMBA 其它项目Global China MBA 双语教学学位项目1480004 GCMBAGXMBA@Y企业机构特制中文教学学位项目1380005 GXMBA@Y(GPMBA)与其它合作项目 108000国内Global X MBA@Y、国外Global China MBA@Y 中外高校合作双学位英文MBA项目6 7与美国和世界排名前100高校的合作项目上海大学中外合作学费与欧洲或其它地区高校合作项目Global China MBA@X 海外或境外英文MBA项目8GSMBA-Overseas148000 168000 148000国内SHU MBA X EDP、国外或境外Global China X EDP 非学位项目 9每个学分每学分1200【第二篇】上海大学中外合作学费中外合作办学到底值不值得上?正规院校有哪些?招生问题全解答!中外合作办学到底值不值得上?正规院校有哪些?招生问题全解答!“我很想上某所大学,但我的高考成绩可能上不了普通专业,想通过中外合作专业上,却又不知这类专业前景如何。
2018年新闻与传播考研学校排名随着技术手段的不断更新,网络媒体处在“盛行期”,具有巨大的发展潜力。
正因如此,网络媒体行业急需大批通晓媒体和网络知识、富有创造力的人才来开拓市场,在远未饱和的市场上抢滩登陆,打造未来数字时代的“传媒航母”。
这也带起了新闻与传播、新闻传播学研究生的报考热潮。
本文勤思考研网为大家整理出了开设新闻与传播、新闻传播学的各院校的排名、分数线、报录比、考试科目等内容。
如果你还没有决定报考哪所学校,希望在对比院校的以上各项因素后,能够确定报考的范围。
加入新闻与传播考研群,了解各大院校研究生考试初试复试的小秘密1464-37967【学科门类:05 文学;一级学科:0503 新闻传播学;专业名称:050300新闻传播学】【学科门类:05 文学;一级学科:0552新闻与传播;专业名称:055200新闻与传播】一、2018年新闻与传播院校排名以下是新闻传播学和新闻与传播硕士的院校排名,考生在择校时可以作为参考1、学硕排序学校名称得分星级学校数5★981 中国传媒大学100.0002 中国人民大学79.412 5★983 武汉大学59.973 5★984 复旦大学54.749 5★985 四川大学49.150 5★986 浙江大学47.730 4★987 暨南大学47.678 4★988 南京师范大学44.821 4★989 华中科技大学40.750 4★9810 北京大学39.510 4★9811 厦门大学38.118 4★9812 清华大学36.903 4★9813 上海大学36.741 4★9814 安徽大学34.961 4★9815 山东大学34.686 4★9816 河北大学32.611 4★9817 湖南大学32.172 4★9818 南京大学31.177 4★9819 华东师范大学31.131 4★9820 西南政法大学30.820 4★98 2、专硕排序学校名称得分星级学校数1 中国人民大学5★50100.0002 武汉大学96.273 5★503 中国传媒大学94.143 4★504 南京师范大学74.187 4★505 暨南大学73.857 4★506 四川大学68.546 4★507 浙江大学56.113 4★508 复旦大学54.778 4★509 北京大学53.024 4★5010 清华大学49.552 4★50注:以上数据来自中国科教评价网二、新闻与传播分数线【勤思考研网整理】分数线很大程度上反应了备考难度,是择校时必须考虑的因素。
上海大学2015年应届优秀本科毕业生
免试攻读硕士研究生推荐名单公示
经学生本人申请,各院系选拔、推荐、初审、公示,学校推免工作领导小组审定,现将上海大学2015年应届优秀本科毕业生免试攻读硕士研究生推荐名单予以公示,其中获得普通推免名额者390人,备选74人;获支教团专项推免名额者10人,备选2人;获华东师范大学补偿计划专项推免名额者5人,备选2人。
公示期2014年9月18日至9月24日。
如对公示名单有异议,请于9月24日11:00前向学校推免工作领导小组反映(受理地点:校本部行政楼306室,电话66133507-801)
教务处
2014年9月18日。
2015届上海理工大学校优秀毕业研究生评选结果公示
根据学校及学院相关评选办法、细则,现将管理学院“2015届上海理工大学校优秀毕业研究生”评选结果公布如下:
公示期从2014年12月29日-2015年1月4日。
公示期如有异议,请与管理学院研究生辅导员办公室(办公室电话:65711629)反映。
公示结束无异议,请上述人员自行下载:《2015届上海理工大学优秀毕业生审批表》(直接点击下载)(表格正反打印,黑色水笔填写,一式两份),《审批表》于1月5日下午16:00点前交各辅导员处。
管理学院
二〇一四年十二月二十九日。
61.870.8总分:3686.56155.2平均分:60.4358.2及格数:3146.8及格率:50.8270.2参考数:5927.6参考率:96.7252.288.250.473.291.26988.870.248.683.483.48158.267.273.224.644.479.87572.673.2086.4072.677.4总分:2867.24712平均分:6190.6及格数:1474.4及格率:29.7976.8参考数:4764.2参考率:10068.448.652.261.857.67861.270.851.663.669.670.26956.428.267.277.4总分:2992.24748平均分:63.6664.8及格数:1734.8及格率:36.1769参考数:4772参考率:10062.45776.252.261.27272.670.281.683.455.8457897.26972.672.672.6总分:3754.25376.8平均分:70.8379.2及格数:2960.6及格率:54.7278.6参考数:5373.2参考率:10085.86080.461.255.881.667.284.629.491.27247.48774.477.475.69382.881.673.868.4总分:3364.25176.8平均分:65.96562.4及格数:1952.2及格率:37.2579.8参考数:5163参考率:10048.681.691.872.66966.680.45.475.635.458.861.279.282.259.471.48758.258.235.417.4总分:2650.54535.4平均分:58.970.2及格数:2377.4及格率:51.180.4参考数:4378.6参考率:95.5648.674.474.475.68471.437.275.665.470.872.678.671.447.472.6总分:3209.84975平均分:65.5175.6及格数:3234.8及格率:65.3173.8参考数:4978.6参考率:10084.695.484.646.858.845.680.484.679.272.683.488.274.464.873.254.672.687.688.870.8总分:4314.46976.2平均分:62.5357及格数:5043.2及格率:72.4678参考数:6783.4参考率:97.168.479.870.29375.680.482.258.88164.262.471.46083.476.261.87283.476.266.675.66978.6757867.869.685.2总分:30774953.4平均分:62.7989.4及格数:2571.4及格率:51.0269参考数:4970.2参考率:10077.452.285.28145.677.445.685.876.8787591.87877.47584.67567.872.683.4总分:4805.36978平均分:69.6485.2及格数:510及格率:73.9157.6参考数:6897.2参考率:98.5594.270.282.87879.896.6100.295.479.893.690.691.28442.684.693.678.679.876.29391.885.897.891.280.485.871.4096.642.6总分:3639.45572平均分:66.1769及格数:3058.8及格率:54.5577.4参考数:5573.8参考率:10085.882.890.661.290.683.482.881.682.86058.27893.691.859.485.288.277.479.88766.663.6总分:36515096.6平均分:73.0260及格数:2846.2及格率:5668.4参考数:5061.8参考率:10074.47586.473.858.290.68162.48452.296.665.468.45194.856.487.668.473.281总分:3015.64864.8平均分:62.8387.6及格数:2964.8及格率:60.4285.8参考数:4287参考率:87.56980.4101.498.488.89082.27570.27869.682.282.891.843.280.4总分:2954.44982.2平均分:60.2964.8及格数:2360.6及格率:46.9443.2参考数:4360.6参考率:87.7643.27876.28172.676.858.886.4100.872.671.468.480.448.667.2总分:2781.64366.6平均分:64.6986.4及格数:2475及格率:55.8182.8参考数:3688.2参考率:83.7271.46995.475.681.675.697.88770.255.874.483.481.6总分:4009.25880.4平均分:69.1266及格数:3176.2及格率:53.4564.8参考数:5581参考率:94.8376.874.451.667.288.865.482.88469.684.685.888.27580.49379.867.864.858.272.640090.6总分:4440.65289.4平均分:85.39685.2及格数:4776.8及格率:90.3878参考数:5388.8参考率:10091.890.69675.69994.891.27280.466.66388.878101.485.284.663.695.491.28770.2总分:4255.25684.6平均分:75.9873.2及格数:3882.2及格率:67.8574.4参考数:5587.6参考率:98.2180.485.282.876.270.286.485.867.899.671.457.651.6056.494.294.298.488.272.694.282.260.657总分:5395.86858.8平均分:79.3551及格数:5072及格率:73.5265.4参考数:6789.4参考率:98.5384.689.49688.882.868.491.867.898.485.299.687.680.4939373.283.476.872.68183.410576.893.694.268.487.673.2总分:3512.46380.4平均分:57.7580.4及格数:2670.2及格率:41.2782.2参考数:5274.4参考率:82.5446.847.481.665.482.258.231.27267.876.8937.834.28176.28158.276.896.684.688.8总分:4492.26687.6平均分:68.0655.8及格数:4188.2及格率:62.1262.4参考数:5951.6参考率:89.3937.857.669.684729069.674.485.274.473.291.279.87575.673.889.494.86386.488.291.265.466总分:3789.66168.4平均分:62.1278及格数:2788.8及格率:44.2670.8参考数:5286.4参考率:85.2585.870.291.864.858.268.46672546937.2608479.278.679.8695755.858.273.8总分:3654.66183.4平均分:59.9148.6及格数:2354及格率:37.762.4参考数:5565.4参考率:90.1655.871.449.295.465.435.476.857.695.46360.674.442.649.279.279.86385.287.675.686.470.8总分:3961.26372.6平均分:62.8876.8及格数:2773.8及格率:42.8686.4参考数:5576.2参考率:87.360.667.279.809076.264.843.2100.270.838.470.271.491.87886.482.283.466.667.882.253.461.879.8总分:3635.46158.8平均分:59.682.8及格数:3676.8及格率:59.0293.6参考数:4687.6参考率:75.4173.286.462.488.888.878.663.673.27585.274.488.882.887.673.887.671.469.6总分:37325882.8平均分:64.3469.6及格数:2890.6及格率:48.2867.2参考数:5077.4参考率:86.2175.69065.488.888.864.866.681.68487.661.876.870.88155.246.888.279.286.460.658.8总分:3685.86175平均分:60.4284及格数:2667.2及格率:42.6280.4参考数:5176.2参考率:83.6176.298.4727267.272.649.884.667.27852.293.65167.284.676.288.250.488.266.690.6总分:38326672.6平均分:58.06101.4及格数:3978.6及格率:59.0992.4参考数:5387参考率:80.369.6841029964.293907883.48178.679.250.448.66682.27244.473.28163.6总分:37595771.4平均分:65.9562.4及格数:2388.8及格率:40.3568.4参考数:5150.4参考率:89.4773.869.667.897.26067.80729375.656.494.891.255.273.865.467.263.662.490108总分:3875.45692.4平均分:69.297.8及格数:4179.2及格率:73.285.2参考数:4672.6参考率:82.1494.89673.865.464.88775.691.272.69690.67882.897.877.4106.898.467.2总分:4903.67481平均分:66.2694.8及格数:4579.8及格率:56.9653.4参考数:6952.8参考率:93.2473.268.467.855.870.275.684.684.67882.282.2101.488.210576.8107.4106.883.488.283.475.676.2110.48491.89043.891.2总分:50137689.4平均分:65.9676.2及格数:4593及格率:59.2171.4参考数:6390参考率:82.992.473.88170.297.869.686.475.678.668.491.27563109.291.88788.884074.473.870.8106.297.279.885.278.664.8总分:51518155.2平均分:63.5970.8及格数:3655.2及格率:44.4469参考数:6655.8参考率:81.48669987.662.47287.697.26970.856.492.49998.49398.472.6103.8106.878.678.670.8105.688.2112.883.4103.288.270.8总分:4992.670102.6平均分:71.32100.2及格数:4787及格率:67.1491.2参考数:6254.6参考率:88.579681639681.676.278.67286.4106.2103.2105.693.677.492.474.48773.888.8103.898.4105.66958.8总分:36906487平均分:57.6643.8及格数:3173.8及格率:48.4473.8参考数:5057.6参考率:78.1379.868.478.69374.46098.46649.843.847.446.290.666.668.46976.261.268.482.861.8总分:4078.869 70.8平均分:59.1169.6及格数:2684及格率:37.6884参考数:5858.2参考率:84.0658.261.890.675.683.473.856.468.456.4100.864.87255.27576.867.241.473.279.269.670.886.456.4。