重大危险源目录清单
- 格式:doc
- 大小:52.50 KB
- 文档页数:3
建筑施工重大危险源清单序号作业活动危险源可能后果控制措施1 土方工程机械挖土方在机械回转半径内施工人员伤亡BC违章操作人员伤亡、机具损坏ABDE不了解地下设施人员伤亡、机具损坏ABD人工挖土方土方坍塌人员伤亡ABCD夜间照明不够人员伤亡 B排水不畅基槽坍塌、人员伤亡ABD坑边无防护、安全标识、警示灯人员伤亡ABD未采取合理放坡、无支护人员伤亡、机具损坏AB料具距坑边太近人员伤亡、机具损坏AB无上下专用通道人员伤亡 A 地基处理打夯机漏电开关损坏人员伤亡BC操作打夯机不带绝缘手套人员伤亡BC2 脚手架脚手架搭设基础不实人员伤亡、机具损坏 B无垫板及底座人员伤亡、机具损坏 B杆间距过大人员伤亡、机具损坏BE拉接点过少人员伤亡、机具损坏 B剪刀撑不规范人员伤亡、机具损坏 B操作人员不系安全带人员伤亡、BE钢管扣件材料不合格机具损坏 D无防护栏杆人员伤亡 B扣件未拧紧人员伤亡BE脚手板未绑扎人员伤亡、机具损坏BD脚手板苛载超过270kg 人员伤亡、机具损坏BD脚手架拆除拆除前未进行加固人员伤亡、机具损坏BD拆除时未设监护人人员伤亡 B恶劣天气进行施工人员伤亡 B拆除顺序不当人员伤亡 B上下同时作业人员伤亡 B多人施工配合不当人员伤亡BE备注A、目标、管理方案B、进行控制C、应急D、监测E、培训建筑施工重大危险源清单序号作业活动危险源可能后果控制措施3 模板工程模板支护模板支撑架钢度不够人员伤亡AD支架材料不符合要求人员伤亡BD立柱底部无垫板或用砖人员伤亡 D模板顶部荷载超过规定人员伤亡BD大模板存放无防倾倒措施人员伤亡BD模板支撑未固定人员伤亡 B 模板拆除拆除顺序不当人员伤亡AB拆除区域无警示线或无监护人人员伤亡 B留有未拆除的悬空模板人员伤亡BD砼未达到强度提前拆模人员伤亡AD拆下的模板码放不整齐、过高人员伤亡 B模板拆除高度超过2m以上,无防护措施人员伤亡AB4 “三宝”“四口”及临边防护“三宝”材质不符合国家规范人员伤亡 D不能正确使用“三宝”人员伤亡BDE“三宝”过期未进行检验人员伤亡 D楼梯口无防护栏杆人员伤亡BD预留洞口无防护或防护不严人员伤亡BD通道口未搭设防扩棚人员伤亡BD防护棚不符合要求人员伤亡BD无防护栏杆或防护不严人员伤亡BD栏杆搭设不规范人员伤亡BD备注A、目标、管理方案B、进行控制C、应急D、监测E、培训建筑施工重大危险源清单5 施工用电电器安装非电工接引设备线人员伤亡 E刀闸、开关上下倒接人员伤亡DE 外电防护未进行防护漏电伤人BD防护不严密漏电伤人BD接地、接零保护未采用TN-S三相五线制系统人员伤亡BD无工作接地或重复接地人员伤亡BD接地不符合要求人员伤亡BD无专用保护零线人员伤亡BD工作零线与保护零线混接人员伤亡BD配电箱、开关箱无三级配电、两级保护人员伤亡BD漏电保护器参数与设备不匹配人员伤亡BD配电箱内无系统图及使用标识人员伤亡、机具损坏BD配电箱安装不牢,周围杂物太多人员伤亡、机具损坏BD配电箱无门、锁及防雨措施人员伤亡、机具损坏BD 配电线路没有使用5芯电缆人员伤亡、机具损坏BD电缆搭挂在脚手架上人员伤亡BD电缆埋设不符合要求人员伤亡、机具损坏BD使用旧电缆破损超过3处以上漏电伤人BD过道线路无保护措施漏电伤人BD电线裸露漏电漏电伤人BD 现场照明灯具金属外壳没作保护接零漏电伤人BD潮湿环境没有使用安全电压漏电伤人BD生活照明室内灯具低于2.4米漏电伤人BD施工宿舍随便乱拉乱接电线漏电伤人ABD办公室使用电炉漏电伤人ABD6钢筋制作与绑扎钢筋制作使用机械不正确人员伤亡、机具损坏ABE人员操作时动作不协调人员伤亡BD 钢筋绑扎不按规范拾设操作平台人员伤亡BD备注A、目标、管理方案B、进行控制C、应急D、监测E、培训建筑施工重大危险源清单7 浇筑混凝土浇筑混凝土操作者不穿绝缘鞋不戴绝缘手套、不戴防护眼镜人身伤害 B 灰浆溅入眼中人身伤害 C 操作者没有可靠的立足点人身伤害 B 振动器电源线随便乱拉人员伤亡 B 混凝土堆放过多人员伤亡BD8 砌砖砌砖材料堆放超重人员伤亡、机具损坏BD 沿墙行走人员伤亡BE 脚手板铺设不严有探头板人员伤亡、机具损坏BD 架体不稳,无防护栏杆、无防护密目网人员伤亡、机具损坏 B9 放工作业油漆作业不通风有明火引起火灾 B 高处作业使用锤暂、煸铲工具物体打击 B高处切割物体打击 B高处焊接物体打击 B工作对面无防护网物体打击 B10 施工机具搅拌机无保险挂钩或挂钩不使用机械损坏DE传动部位无防护罩机械损坏BD作业平台不稳人员伤亡、机具损坏BD离合器、制动器失灵机械损坏BD钢丝绳磨损严重人员伤亡、机具损坏BD 电焊机未戴防护面罩眼睛受伤BD焊把线绝缘老化引起火灾 B未安装二次降压保护器机械损坏BD备注A、目标、管理方案B、进行控制C、应急D、监测E、培训建筑施工重大危险源清单序号作业活动危险源可能后果控制措施10 施工机具钢筋机械传动部位无防护罩人员伤亡 B冷拉作业区未有防护人员伤亡AB对焊作业区无防护人员伤亡 D手持电动工具随意更换插头漏电伤人BD操作人员未穿戴绝缘用品漏电伤人DEI类手持电动工具无保护接零漏电伤人DE检修未断开电源漏电伤人 B断电未加警示标识、误操作漏电伤人 B磨光机切割机砂轮过小碎片飞出伤人 B 切割片破损碎片飞出伤人BE 用力猛向下压碎片飞出伤人DE碰焊机不载防护用品烫伤 E圆盘电锯无人操作时未切断电源人身伤害BD 没有锯盘护罩人身伤害BD 无分料器人身伤害BD 无防护挡板人身伤害BD 传动部位无防护罩人身伤害CD 电锯片裂纹碎片飞出伤人DE 未戴防护眼镜眼睛受伤BD平刨无扩手安全装置人身伤害 E 使用多功能木工机具人身伤害CD 无人操作时未切断电源人身伤害 B气瓶各种气瓶无标准色标人身伤害、引起爆炸BE 未达到安全距离人身伤害、引起爆炸 B 气瓶距明火过近或露天暴晒人身伤害、引起爆炸DE 乙炔瓶使用或存放时平放人身伤害、引起爆炸 B 气瓶无防震圈、防护帽人身伤害、引起爆炸 B备注A、目标、管理方案B、进行控制C、应急D、监测E、培训建筑施工重大危险源清单序号作业活动危险源可能后果控制措施机械操作无证上岗人员伤害、设备损坏DE 酒后上岗人员伤害、设备损坏 D11 起重吊装起重机械起重机无超高和力矩限制器人员伤害、机械损坏BD 吊钩无保险人员伤害、机械损坏BD起重机安装后未验收人员伤害、机械损坏BD扒杆组装不符合设计要求人员伤害、机械损坏BD扒杆使用前未经试吊人员伤害、机械损坏BD吊点不符合设计规定位置人员伤害、机械损坏 B索具使用不理、绳径倍数不够人员伤害、机械损坏B钢丝绳与地锚揽风绳损伤人员伤害、机械损坏BD滑轮不符合规定或使用开口滑轮人员伤害、机械损坏BD 缆风绳安全系数小于3.5倍人员伤害、机械损坏 D地锚埋设不符合设计要求人员伤害、机械损坏 D操作人员司机无证上岗人员伤害、机械损坏DE 非本机型司机操作人员伤害、机械损坏 D 指挥无证上岗人员伤害、机械损坏DE 高处作业无信号传递人员伤害、机械损坏 B其他起重吊装作业无警示标志人员伤害、机械损坏 B 未设专人进行监护人员伤害、机械损坏 B 地面铺垫措施达不到要求人员伤害、机械损坏 B 超载作业人员伤害、机械损坏 B 作业前未经试吊人员伤害、机械损坏 B 未进行漏电开关试验人员伤害、机械损坏BD 未进行安全抱闸试验人员伤害、机械损坏BD 被吊物体重量不明人员伤害、机械损坏 B 作业人员无可靠立足点,不系安全带人员伤害、机械损坏BE 人员上下无专用爬梯、斜道人员伤害、机械损坏B 大型构件堆放无稳定措施人员伤害、机械损坏 B 操作人员无证上岗人员伤害、机械损坏DE备注A、目标、管理方案B、进行控制C、应急D、监测E、培训建筑施工重大危险源清单序号作业活动危险源可能后果控制措施12 塔吊塔吊本身无力矩限制器人员伤亡、机械损坏BD力矩限制器不灵敏人员伤亡、机械损坏BD无超高、变幅、行走限位或限位不灵敏人员伤亡、机械损坏BD吊钩无保险人员伤亡、机械损坏 D卷场机筒无保险装置人员伤亡、机械损坏 B上人爬梯无护圈或护圈不符合要求人员伤亡、机械损坏BD塔吊高度超过规定不安装附墙装置人员伤亡、机械损坏AB附墙装置安装不符合要求人员伤亡、机械损坏BD没有夹轨钳或有夹轨钳而不用人员伤亡、机械损坏BDE行走塔吊无卷线器或有卷线器但失灵人员伤亡、机械损坏BD移动时吊物大于起重量的2/3 人员伤亡、机械损坏 D塔吊指挥塔吊与架空线路小于安全距离无防护措施人员伤亡、机械损坏BD 防护措施不符合要求人员伤亡、机械损坏BD道轨无接地、接零或有但不符合要求人员伤亡、机械损坏BD司机无证上岗人员伤亡、机械损坏DE指挥无证上岗人员伤亡、机械损坏DE指挥不使用旗语或对讲机人员伤亡、机械损坏BE 塔吊安、拆未制定专项方案或未按方案要求去做人员伤亡、机械损坏AE施工队伍不具备资格人员伤亡、机械损坏 D工具脱手、连接件坠落人员伤亡、机械损坏 C塔吊安、拆路基不坚实、不平整、无排水措施人员伤亡、机械损坏 B 枕木铺设不符合要求人员伤亡、机械损坏 B 道钉与接头螺栓数量不足人员伤亡、机械损坏BD 轨距偏差超限人员伤亡、机械损坏 D 轨道无极限位置阻挡器人员伤亡、机械损坏BD 高塔基础不符合设计要求人员伤亡、机械损坏BD塔吊作业两台以上塔吊作业无防碰撞措施人员伤亡、机械损坏AB 斜拉被吊物人员伤亡、机械损坏 B 六级以上大风作业人员伤亡、机械损坏DE 拉埋土、冻土中的物体人员伤亡、机械损坏DE 防碰撞措施不符合要求人员伤亡、机械损坏AB13 施工电梯人货电梯架体制作不符合设计及规范要求人员伤亡、机械损坏BDE连墙杆的位置不符合规范要求人员伤亡、机械损坏BDE连墙杆与脚手架连接人员伤亡、机械损坏BD连墙杆的连接不牢固人员伤亡、机械损坏BD连墙杆的材质不符合要求人员伤亡、机械损坏BD缆风绳不使用钢丝绳人员伤亡、机械损坏BD备注A、目标、管理方案B、进行控制C、应急D、监测E、培训建筑施工重大危险源清单序号作业活动危险源可能后果控制措施13施工电梯人货电梯钢丝绳直径小于9.3mm或角度不符合要求人员伤亡、机械损坏BD 地锚不符合要求人员伤亡、机械损坏BD限位保险装置吊篮无停靠装置人员伤亡、机械损坏B 无超高限位装置人员伤亡、机械损坏B 使用磨擦式卷扬机时超过限位未采用断电方式人员伤亡、机械损坏BD高架提升机无下极限限位器、缓冲器或无超载限制器人员伤亡、机械损坏BD钢丝绳钢丝绳磨损已超过报废标准的人员伤亡、机械损坏BD 钢丝绳锈蚀缺油、断丝超标、断股人员伤亡、机械损坏BD 绳卡不符合规定要求人员伤亡、机械损坏BD 钢丝绳无过路保护人员伤亡、机械损坏BD 钢丝绳拖地人员伤亡、机械损坏BD楼层卸料平台卸料平台两侧无防护栏杆或防护不严人员伤亡B 平台脚手板搭设不严、不牢人员伤亡B 平台无防护门或门不起作用人员伤亡BD防护门未形成定型化、标准化、工具化人员伤亡BD地面进料口无防护棚或不符合要求的人员伤亡BD备注A、目标、管理方案B、进行控制C、应急D、监测E、培训建筑施工重大危险源清单序号作业活动危险源可能后果控制措施13施工电梯防护架体架体基础不符合要求人员伤亡、机械损坏BDE架体与吊篮间隙超过规定要求人员伤亡、机械损坏DE架体垂直念头超过规定要求机械损坏 B架体外侧无立网防护或防护不严人员伤亡 B扒杆安装不符合要求或无保险绳机械损坏BD井架开口处未加固人员伤亡、机械损坏BD传动系统卷扬机地锚不牢机械损坏BD卷扬机钢丝绳缠绕不整齐机械损坏BD第一导向滑轮距离小于15倍卷筒宽度机械损坏 B滑轮边缘破损或与支架体柔性连接机械损坏 B卷筒上无防止钢丝绳托保险装置机械损坏BD滑轮与钢丝绳不匹配机械损坏BD 其他无联络信号或信号不明人员伤亡、机械损坏BD卷扬机无操作棚或操作棚不符合要求人员伤亡BD无防雷保护或避雷装置不符合要求人员伤亡、机械损坏BD安装完工后无验收造成重大事故 D六级以上大风大雾作业人员伤亡、机械损坏 D 防火消防设施未设置引起火灾、无法扑救BD防洪无排水设施造成施工停产CD14现场管理易燃易爆区域管理进入库区车辆熄灭引起爆炸、机械损坏 D无禁火标识引起火灾 B易燃易爆引起爆炸、机械损坏 C穿带钉鞋、穿绸衣服引起爆炸、机械损坏BD备注A、目标、管理方案B、进行控制C、应急D、监测E、培训。
重大危险源列表序号施工阶段作业活动危险因素可能导致的事故危险类别类别具体描述1 办公生活区域活动板房安装坍塌两层以上施工无方案或未按方案施工物体打击 a2 办公生活区域活动板房安装触电伤害未安装保护接地人员触电 a3 办公生活区域活动板房安装触电伤害未安装漏电保护器人员触电 a4 办公生活区域活动板房安装火灾未配置消防器材火灾伤害a,d5 办公生活区域活动板房安装火灾资料室易燃品较多火灾伤害a,d6 办公生活区域宿舍区域管理触电伤害宿舍内私拉电线人体触电 a7 办公生活区域宿舍区域管理火灾和中毒冬季在宿舍内使用明火取暖火灾和中毒a,d8 办公生活区域宿舍区域管理火灾在床上吸烟火灾a,d9 办公生活区域食堂管理其他伤害变质食品食物中毒c,d10 办公生活区域食堂管理其他伤害采购被污染的熟食食物中毒c,d11 办公生活区域食堂管理其他伤害过期饮料食物中毒c,d12 办公生活区域食堂管理其他伤害炊事人员未定期身体检验传染疾病a,d13 办公生活区域食堂管理火灾未配置消防器材火灾 a14 办公生活区域食堂管理火灾燃气泄漏火灾,爆炸a,d15 临时设施管理宿舍区域用电触电伤害室内配线高度低于2.5米人员触电 a79816 临时设施管理宿舍区域用电触电伤害使用电炉、碘钨灯等人员触电a,d17 临时设施管理仓库区域管理火灾、爆炸易爆品未隔离存放火灾、爆破a,d18 木工房木工房加工火灾消防器材配备不足火灾a,d19 木工房木工房加工火灾木工加工有明火火灾a,d20 施工全过程现场施工其他伤害施工无方案或未按方案施工人物损害 a21 施工全过程现场施工其他伤害施工人员为经教育培训上岗人员伤害 a22 施工全过程现场施工其他伤害施工人员为进行安全技术交底人员伤害 a23 施工全过程现场施工其他伤害施工人员未按要求穿戴劳防用品人员伤害 a24 施工全过程现场施工其他伤害特种作业人员无证上岗人员伤害 a25 施工全过程现场施工其他伤害高温环境下作业未采取防护措施人员中暑 a26 施工全过程运输车辆伤害司机无证、酒后及违规驾驶人机损伤 a27 施工全过程运输车辆伤害驾驶员不服从安全管理、指挥人机损伤 a28 施工全过程施工用电触电伤害施工用电无方案或未按方案施工人员触电 a29 施工全过程施工用电触电伤害未采用TN-S系统人员触电 a30 施工全过程施工用电触电伤害施工用电未采用五芯电缆人员触电 a31 施工全过程施工用电触电伤害电箱工作、保护零线与端子板未连接人员触电 a32 施工全过程施工用电触电伤害开关箱未按一机、一闸、一漏、一箱配置人员触电 a33 施工全过程施工用电触电伤害开关箱控制多台用电设备人员触电 a34 施工全过程施工用电触电伤害专用保护零线与工作零线混接人员触电 a79935 施工全过程施工用电触电伤害其他金属丝代替熔丝人员触电 a36 施工全过程施工用电触电伤害配电系统中间、末端处未做重复接地人员触电 a37 施工全过程施工用电触电伤害工作接地、保护接地电阻值大于4Ω人员触电 a38 施工全过程施工用电触电伤害照明专用回路无漏电保护人员触电 a39 施工全过程施工用电触电伤害金属灯具外壳未做接零保护人员触电 a40 施工全过程施工用电触电伤害未采用熔断器火灾 d41 施工全过程施工用电触电伤害未装设落点保护器人体触电a,d42 施工全过程施工用电触电伤害用电设备未做保护接零人体触电a,d43 施工全过程施工用电触电伤害用电设备未接地人员触电a,d44 施工全过程施工用电触电伤害电焊机漏电无漏电保护器触电a,d45 施工全过程施工用电触电伤害开关箱无保护接零触电a,d46 施工全过程施工用电触电伤害I、II类手持电动工具金属外壳未做保护接零触电a,d47 施工全过程总配电箱安装火灾未按规定配置灭火器电气火灾 a与使用48 施工全过程分配电箱安装触电伤害配电系统的中间处或末端处未做重复接地人体触电 a与使用49 施工全过程分配电箱安装触电伤害总配电箱未做重复接地人体触电 a与使用50 施工全过程动火作业火灾伤害动火时未办理动火审批手续、无监护人、未火灾 a配备消防设施51 施工全过程电焊作业触电伤害电焊机一次测电源线大于5米人员触电 a80052 施工全过程电焊作业触电伤害电焊机把线接头裸露,绝缘老化人员触电a,d53 施工全过程火焊作业爆炸伤害氧气乙炔距明火距离小于10米爆炸伤人 a54 施工全过程火焊作业爆炸伤害氧气乙炔瓶间距小于5米爆炸伤人 a55 施工全过程高处作业高处坠落三宝、四口及临边不按规定要求防护高处坠落a,d56 施工全过程高处作业物体打击超高大型构件安装,现场无人监护物体打击a,d57 施工全过程高处作业高处坠落跳板、钢板没有固定或固定不牢高处坠落a,d58 施工全过程高处作业高处坠落高空作业铺设单跳,未按要求满铺或设双跳高处坠落a,d59 施工全过程高处作业高处坠落未经审批拆改防护设施高处坠落a,d60 施工全过程高处作业高处坠落/物体打击酒后高处作业高处坠落/物体打击a,d61 施工全过程高处作业高处坠落高处作业时未按规定系安全带高处坠落a,d62 施工全过程高处作业高处坠落高处作业时未按规定使用安全绳高处坠落a,d63 施工全过程高处作业坍塌/高处坠落缆风绳及檩条未固定坍塌/高处坠落a,d64 施工全过程高处作业高处坠落安全带系挂点不牢靠高处坠落a,d65 施工全过程高处作业高处坠落登高直爬梯超过2米未加护笼,超过8米未设梯间平台,爬梯焊接点焊高处坠落a,d66 施工全过程高处作业高处坠落架体跳板未绑扎有探头高处坠落a,d67 施工全过程高温作业其他伤害高温作业无防暑降温、无通风措施中暑a,d68 施工全过程冬季作业火灾冬季使用明火取暖火灾a,e69 施工全过程冬季作业触电/火灾冬季违反规定用电炉或自装电热丝取暖触电/火灾a,e80170 施工全过程冬季作业火灾冬季取暖器具不关闭火灾a,e71 施工全过程恶劣天气作业触电在雷雨和大风天气露天进行电焊和起重作触电a,d业72 施工全过程恶劣天气作业高处坠落/触电雷雨、大风天气违章高处作业高处坠落/触电 a73 基础施工基坑支护高处坠落夜间无红色警示标志高处坠落 d74 基础施工桩机运输安装车辆管理司机无证、酒后及违规驾驶人机损伤 a75 基础施工桩机运输安装机械伤害起重机司机、起重指挥无证上岗人机损伤 a76 基础施工桩机运输安装机械伤害起重机未检测、验收违规使用人机损伤 a77 基础施工桩机运输安装机械伤害汽车起重机支脚无垫衬、不稳固人机损伤 a78 基础施工桩机运输安装机械伤害起重机安全装置不齐全、有缺损人机损伤 a79 基础施工桩机运输安装物体打击起重机吊钩有裂纹、磨损超标物体打击 a80 基础施工桩机运输安装物体打击卷筒上钢丝绳工作中保留少于三圈物体打击 a81 基础施工桩机运输安装物体打击钢丝绳有扭结、变形、锈蚀、断丝超标物体打击 a82 基础施工桩机运输安装物体打击起重钢丝绳绳卡固接少于三只物体打击 a83 基础施工桩机运输安装起重伤害起重工、起重指挥无证上岗人机损伤 a84 基础施工桩机运输安装起重伤害起重吊物斜拉、斜挂落物伤人 a85 基础施工桩机运输安装起重伤害起重吊物有浮置物或战人落物/坠落a,d86 基础施工桩机运输安装机械伤害柴油打桩机作业区地耐力不达标倒塌伤人 a87 基础施工打桩起重伤害吊车支腿放置不牢物体打击 d88 基础施工钻(挖)孔灌注中毒、窒息人员下孔前孔内空气未检测或挖孔深度超中毒、窒息 a802桩过10米未设通风设施89 基础施工桩基施工物体打击10米以上钻杆违规地面连接吊、安人员伤害 d90 基础施工桩基施工触电伤害桩机机体未做保护接地(零)人员触电 a91 基础施工桩基施工触电伤害桩机电机未做保护接地(零)人员触电 a92 基础施工桩基施工触电伤害泥浆泵、潜水泵未做保护接地(零)人员触电 a93 基础施工桩基施工其他伤害桩机检修蹬高未戴安全带坠落伤害 a94 基础施工桩基施工其他伤害桩口无防护措施坠落伤害 a95 结构工程(模板工程)木工作业机械伤害使用多功能木工机械机械伤害a,d96 结构工程(模板工程)木工作业火灾未按规定配置灭火器材火灾 d97 结构工程(模板工程)木工作业坍塌脚手架钢管、扣件材质存在缺陷物体打击a,d98 结构工程(模板工程)支模作业坍塌立杆底部未垫垫板物体打击a,d99 结构工程(模板工程)支模作业坍塌立杆间距过大物体打击a,d 100 结构工程(结构安装)垂直运输设备坍塌起重设备基础地耐力不够物体打击a,d 安装于使用101 结构工程(结构安装)垂直运输设备坍塌起重设备基础砼强度低物体打击a,d 安装于使用102 结构工程(结构安装)垂直运输设备起重伤害塔吊大臂、吊钩、吊物距手架小于安全距离物体打击a,d 安装于使用103 结构工程(结构安装)垂直运输设备起重伤害6级以上大风进行吊装作业物体打击a,d 安装于使用104 结构工程(结构安装)垂直运输设备高处坠落不系安全带高处坠落a,d 安装于使用803105 结构工程(结构安装)垂直运输设备安装于使用人员触电塔吊大臂、吊钩、吊物距离高压线小于安全距离人员触电a,d106 结构工程(砌筑工程)砌筑物体打击高处向下凌空抛掷建筑垃圾物体打击a,d107 结构工程(砌筑工程)砌筑坠落临边洞口防护不严高处坠落a,d 108 结构施工构筑物施工高处坠落作业平台无防护栏杆高处坠落a,d 109 结构施工构筑物施工物体打击踏射操作平台不系安全带高处坠落a,d 110 起重设备报验起重设备使用起重伤害起重设备安全使用检验超期或失效事故与伤害 a 111 起重设备报验起重设备使用起重伤害起重设备移地组装为检验先使用事故与伤害 a 112 施工(安装)准备起重设备使用起重伤害司机未按本机使用说明书要求操作起重伤害 a 113 施工阶段起重设备使用起重伤害司机明知严重超载吊装起重伤害 a 114 施工阶段起重设备使用起重伤害遇6级大风或大雨等恶劣天气未停吊装臂杆倒塌 a 115 施工阶段起重设备使用机械伤害起重设备地基发生严重变化未及时整改倒塌伤人 a116 施工阶段道路交通运输作业车辆伤害机动车辆未按时年审和检测或证件过期交通事故 a 117 外脚手架搭设使用物体打击脚手架搭设无方案或未按方案施工倒塌伤人 a 118 外脚手架搭设使用物体打击钢管、扣件材质不符规范要求倒塌伤人 a 119 外脚手架搭设使用物体打击立杆间距设置不符合规范要求倒塌伤人 a 120 外脚手架搭设使用物体打击连墙件设置不符合规范要求倒塌伤人a,d 121 外脚手架搭设使用物体打击剪刀撑设置不符合规范要求倒塌伤人a,d 122 外脚手架搭设使用物体打击门洞搭设不符规范要求倒塌伤人a,d804123 外脚手架搭设使用物体打击架体与动荷相连接倒塌伤人a,d124 外脚手架搭设使用物体打击架体建筑物之间的拉结不符合规范倒塌伤人a,d 125 外脚手架搭设使用物体打击架体层高隔离措施设置不符合规范倒塌伤人a,d 126 外脚手架搭设使用物体打击通道与防护棚搭设不符规范要求倒塌伤人a,d 127 外脚手架搭设使用物体打击施工荷载超过规定倒塌伤人a,d 128 外脚手架搭设使用人员伤害脚手架未验收使用人员伤害 a 129 外脚手架搭设使用高处坠落架工作业未系安全带人员坠落a,d 130 外脚手架脚手架拆除物体打击拆除无方案或未按方案施工倒塌伤人 a 131 外脚手架脚手架拆除高处坠落架工作业未系挂安全带人员坠落a,d 132 外脚手架脚手架拆除物体打击违规拆除连墙件倒塌伤人a,d 133 路基施工桩机软基处理高空坠落高空检修桩机违反操作规程高空坠落人身伤害 d134 桥梁下部结构施工支架现浇连续梁高处坠落支架搭设安装没有安全防护设施空中坠落伤害 d135 桥梁下部结构施工支架现浇连续梁高处坠落模板、钢筋安装、混凝土浇筑无安全防护措施高空坠落伤害 d136 桥梁下部结构施工滑模施工坍塌作业前,未对滑升模板进行验算和试验,唯有足够的安全系数坍塌 a137 桥梁下部结构施工滑模施工坍塌爬升架体系、操作平台、脚手架等未保证足够的刚度与安全度坍塌 a 138 桥梁下部结构施工滑模施工起重伤害架体提升时未另设保险装置起重伤害a,d 139 桥梁下部结构施工滑模施工高处坠落模板爬升,作业人员站在爬升的模板或爬架上高处坠落c,d805140 桥梁下部结构施工滑模施工坍塌混凝土浇筑,提升模板时进行振捣坍塌a,b141 桥梁下部结构施工滑模施工坍塌施工中发现支撑杆有弯曲未及时加固坍塌a,d 142 桥梁下部结构施工滑模施工高处坠落操作平台的水平度、倾斜度为经常检查高空坠落b,d143 桥梁下部结构施工滑模施工坍塌操作平台的施工荷载超过设计或堆放不均匀对称坍塌b,d 144 桥梁下部结构施工滑模施工高处坠落平台四周未设防护栏杆高空坠落a,d 145 桥梁下部结构施工滑模施工高处坠落墩上养护人员未系安全带高空坠落 d 146 桥梁下部结构施工滑模施工物体打击输水管路及其它设备未栓绑牢固物体打击a,d147 桥梁下部结构施工滑模施工高空坠落/物体打击运送人员、材料的罐笼或外用电梯未设安全卡限位开关等安全装置高空坠落/物体打击a,d148 桥梁下部结构施工滑模施工起重伤害滑模施工采用的油压千斤顶未同步提升,提升速度超过规定值起重伤害b,d 149 桥梁下部结构施工滑模施工物体打击拆除滑模设备时未做好安全防护措施物体打击b,d 150 桥梁下部结构施工滑模施工物体打击拆除现场未设警戒区或警戒线到建筑物边缘的安全距离小于10m物体打击a,e 151 桥梁下部结构施工桥面系列施工高空坠落装配式桥梁(板)湿接缝施工无防护高空坠落伤害 d152 挂篮施工主桥各现浇快钢筋安装混凝土浇筑高处坠落高处作业防护不够坠落人身伤害 d153 挂篮施工移动挂篮高处坠落操作面人员高空作业防护不当人身伤害/高处坠落d154 挂篮施工悬浇挂篮,主桥施工高处坠落操作人员在临空面施工不慎坠落人身伤害/高处坠落d806155 爆破工程爆破器材运输爆炸未使用专用车辆运输爆炸a156 爆破工程爆破器材运输爆炸雷管和炸药爆炸a 157 爆破工程爆破器材运输爆炸运输时人员抽烟及携带烟火爆炸a158 爆破工程土石方爆破施工(钻孔)触电伤害钻孔机漏电触电伤害a159 爆破工程土石方爆破施工(装药)爆炸操作人员未持证上岗爆炸a160 爆破工程土石方爆破施工(装药)爆炸雷雨天气装药爆炸a160 爆破工程土石方爆破施工(装药)爆炸使用铁器捣填药包爆炸a162 爆破工程土石方爆破施工(装药)爆炸连接雷管和引线未使用特制钳夹、连接不牢固爆炸a163 爆破工程土石方爆破施工(装药)爆炸装药时无警戒无监护爆炸a164 爆破工程土石方爆破施工(爆破)爆炸未按规定发出警戒信号爆炸a165 爆破工程土石方爆破施工(爆破)爆炸无关人员进入警戒区爆炸a166 爆破工程土石方爆破施工(爆破)爆炸未指定专人掌握电爆机爆炸a167 爆破工程土石方爆破施工(爆破)爆炸警戒人员擅自离开警戒点爆炸a168 爆破工程土石方爆破施工(爆破)爆炸爆破后20分钟内检查盲炮爆炸a807169 爆破工程土石方爆破施爆炸在原盲炮眼内重装炸药爆炸a工(爆破)170 拆除工程拆除作业其他大雨、大雪及六级风以上从事拆除作业人员伤害a 171 拆除工程拆除作业物体打击拆除施工现场未划定警戒区域和设置安全落物伤人a标志,未派专人监管172 拆除工程拆除作业坍塌施工期间的临时设施,未与被拆除建筑保持坍塌伤人a安全距离173 拆除工程拆除作业其他拆除工程施工前,未对施工作业人员进行书人员伤害a面安全技术交底174 拆除工程拆除作业起重伤害拆除施工时,未按吊装方案进行施工起重机械伤害a 175 拆除工程拆除作业火灾拆除易燃物、可燃物及保温材料时,采用明烧伤e火作业176 拆除工程拆除作业火灾动火作业时,未进行动火审批、专人监护及烧伤e配备消防器材177 拆除工程人工拆除物体打击拆除作业时向下抛掷材料落物伤人a 178 拆除工程人工拆除坍塌拆除作业时楼板上人员聚集或堆放材料坍塌伤人a 179 拆除工程人工拆除物体打击拆除作业时立体交叉作业落物伤人a 180 拆除工程人工拆除高处坠落作业面的孔洞未封闭高处坠落a 181 拆除工程人工拆除坍塌拆除建筑墙体时采用掏掘或推倒的方法坍塌伤人a 182 拆除工程人工拆除中毒拆除管道及容器时未查清残留物的性质人员中毒a 183 拆除工程机械拆除坍塌机械拆除时未从上至下,逐层分段进行坍塌伤人a 184 拆除工程机械吊装拆除机械伤害超载作业或任意扩大使用范围机械伤害a808185 拆除工程机械吊装拆除起重伤害采用双机抬吊作业时,每台起重机载荷超过起重伤害a允许载荷的80%,186 拆除工程机械拆除起重伤害起重作业人员未按操作规程施工起重伤害a 187 拆除工程机械拆除起重伤害拆除钢屋架时,起重机未吊稳进行气焊切割起重伤害a作业188 拆除工程机械拆除起重伤害吊运过程中,未采用辅助措施使被吊物处于起重伤害a稳定状态189 拆除工程静力破碎其他灌浆人员未戴防护手套和防护眼镜腐蚀伤害a 190 拆除工程静力破碎其他孔内注入破碎剂后,未保持安全距离,并在腐蚀伤害a注孔区域行走191 拆除工程静力破碎其他相邻的两孔之间,钻孔与注入破碎剂同步进腐蚀伤害a行施工809810。
重大危险源目录清单重大危险源目录清单区域危险名称危险来源危险级别控制措施采购过期或不新鲜食品,烹调过程中食物未烧熟,使用有毒有害物质原料加工食品,食品储存不当,造成污染,从业人员无证上岗重大采购新鲜洁净食品,加工食物熟透,不使用含有毒有害物质的原料加工食品,食品存放生熟分开,从业人员持健康证上岗,并办理卫生许可证,查体、分餐、配消毒设施传染病食堂传染重大严格按要求操作,加强工人机械操作管理液化气泄漏(设备设施缺陷)液化气罐离火源距离过近(保护缺陷)重大进场液化气应检查其气密性,有无漏气现象,发现有问题的禁止使用,液化气罐应与火源保持安全距离,加强检查私接、私拉电线重大加强检查,杜绝私拉乱接现象,加强检查,严禁在房内使用大功率电器煮饭、炒菜及使用电加热器具钢筋吊运是否捆绑牢固,起吊设备是否完好重大检查钢筋吊运是否捆绑牢固,起吊设备是否完好电气绝缘重大检查电气是否绝缘,按规范要求接好保护零线及安装漏电保护器,检查电源线是否有破损,及时更换修复机械伤害钢筋房(弯曲机、调直机、对焊机、切割机)重大加强工人机械操作管理,严格按要求操作,加强工人机械操作管理,严格按要求操作火灾眼睛受伤、触电、火灾操作场所未清除易燃物,未备消防设备,木工房内未采取防火措施,未按规定配备消防器材,木工房内电源的设置和使用不符合规范要求,模板堆放无防倾倒措施重大严格按要求设置防护罩,钢筋房按要求配备灭火设备,操作人员佩戴必须的防护工具,木工房按要求配备灭火设备,严禁吸烟,按规范要求设置坍塌重大模板堆码整齐,严禁超高机械伤害,圆盘锯无防护罩触电 PHC管桩,宿舍触电、火灾重大按要求实行“三级配电、两级保护”,及时检查更换,及时检查,按规范要求接好保护零线,定期检查,及时更换损坏的电器元件,按规范要求使用安全电压窒息爆炸、火灾爆炸重大操作人员未戴防护镜和手套;站立地面未垫绝缘板,木工房未采取防火措施,未按规定配备消防器材重大按要求设置防护罩,钢筋房按要求配备灭火设备,操作人员佩戴必须的防护工具,木工房按要求配备灭火设备,严禁吸烟一般经过改写和删除明显有问题的段落后,该文章变得更加清晰易懂。
危险源及重大危险源清单危险源识别与评价表一、办公生活区域1.用电危险源类别:开关老化、破损、线路老化、破损、无保险装置、违章用电可能导致后果:触电、火灾、中毒管理控制措施:对线路进行定期检查、维修和保养,XXX绝非专业人员的违章作业2.使用复印机危险源类别:复印机产生的辐射、附带静电可能导致后果:电击、电磁伤害管理控制措施:定期维护保养,不超过2小时连续作业时间,不允许违章作业3.电脑使用危险源类别:显示屏辐射、漏电可能导致后果:影响视力、触电管理控制措施:每年体检,注意休息,风量不要开太大,注意防潮4.空调危险源类别:中央空调氟利昂泄漏、中央空调噪声排放可能导致后果:中毒、噪声伤害管理控制措施:定期检查维护,遵守相关规定5.各类电气插座、插头老化危险源类别:老化,漏电可能导致后果:火灾、触电管理控制措施:及时专人更换6.部门人员出差下工地危险源类别:车辆、机械设备的危害可能导致后果:人身伤害、财产损失管理控制措施:遵守交规,遵守安全操作规程7.办公楼消防标志不规范危险源类别:火灾可能导致后果:财产损失、人员伤亡管理控制措施:按消防制度要求规范二、生活区域1.财务危险源类别:金库或现金保管不慎,发生失窃或票据丢失可能导致后果:财产损失管理控制措施:执行财务管理制度2.检查危险源类别:检查过程不按检查要求进行可能导致后果:财产损失、人员伤亡管理控制措施:进入施工区域前由现场管理人员检查,否则不得进入3.生活环境不良危险源类别:四害传染可能导致后果:感染疾病管理控制措施:加强环境卫生管理4.火灾危险源类别:明火、电火灾、灯泡或其他热源引燃易燃物造成火灾可能导致后果:财产损失、人员伤亡管理控制措施:加强火灾预防措施,定期检查消防设施5.饮食伤害危险源类别:食物污染、变质、食物中毒可能导致后果:人员伤亡、财产损失管理控制措施:加强食品安全管理,定期检查食品质量6.天灾危险源类别:台风可能导致后果:房屋破坏、造成人员意外伤害管理控制措施:加强防灾减灾措施,定期检查建筑安全7.违章或意外危险源类别:进入施工区域没有戴安全帽、吸烟或乱丢烟头可能导致后果:人员伤亡、财产损失、坠物砸伤管理控制措施:加强安全教育,规范作业行为在进行检查前,必须与施工现场管理人员确认安全性。
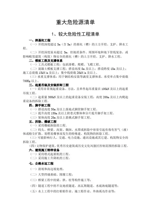
重大危险源清单1、较大危险性工程清单一、深基坑工程(一)开挖深度超过5m(含5m)的基坑(槽)的土方开挖、支护、降水工程。
(二)开挖深度虽未超过5m,但地质条件、周围环境和地下管线复杂,或影响毗邻建筑(构筑)物安全的基坑(槽)的土方开挖、支护、降水工程。
二、模板工程及支撑体系(一)工具式模板工程:包括滑模、爬模、飞模工程。
(二)混凝土模板支撑工程:搭设高度8m及以上;搭设跨度18m及以上;施工总荷载15kN/m及以上;集中线荷载20kN/m及以上。
(三)承重支撑体系:用于钢结构安装等满堂支撑体系,承受单点集中荷载700Kg以上。
三、起重吊装及安装拆卸工程(一)采用非常规起重设备、方法,且单件起吊重量在100kN及以上的起重吊装工程。
(二)起重量300kN及以上的起重设备安装工程;高度200m及以上内爬起重设备的拆除工程。
四、脚手架工程(一)搭设高度50m及以上落地式钢管脚手架工程。
(二)提升高度150m及以上附着式整体和分片提升脚手架工程。
(三)架体高度20m及以上悬挑式脚手架工程。
五、拆除、爆破工程(一)采用爆破拆除的工程。
(二)码头、桥梁、高架、烟囱、水塔或拆除中容易引起有毒有害气(液)体或粉尘扩散、易燃易爆事故发生的特殊建、构筑物的拆除工程。
(三)可能影响行人、交通、电力设施、通讯设施或其它建、构筑物安全的拆除工程。
(四)文物保护建筑、优秀历史建筑或历史文化风貌区控制范围的拆除工程。
六、建筑施工特种设备(一)采用塔式起重机的工程。
(二)采用施工升降机的工程。
七、公路水运工程(一)滑坡和高边坡处理;(二)大型挡墙基础、围堰工程;(三)桥梁工程中的梁、拱、柱等构件施工等;(四)隧道工程中的不良地质隧道、高瓦斯隧道、水底海底隧道等;(五)水上工程中的打桩船作业、施工船作业、外海孤岛作业等;(六)水下工程中的水下焊接、爆破工程等;(七)大型临时工程中的大型支架、模板、便桥的架设与拆除;桥梁、码头的加固与拆除;八、其它(一)施工高度50m及以上的建筑幕墙安装工程。
完整版)重大危险源清单及安全控制措施重大危险源清单及安全控制措施序号作业活动潜在的危险因素可能导致的事故控制措施1 深基坑工程开挖深度超过5m(含5m)的基坑(槽)的土方开挖、支护、降水工程。
坍塌、物体打击、高处坠落。
- 建设施工模板安全技术规范(162-2008)、建筑施工模板及作业平台钢管支架构造安全技术规范(DB45/T618-2009)。
- 编制专项方案,按规定进行专家论证。
- 加强安全技术交底和安全教育。
- 制定应急与响应预案。
- 加强过程控制,发现问题及时处理。
- 对模板支撑进行整架验收,合格后方能使用。
2 混凝土模板支撑工程:搭设高度8m及以上;搭设跨度18m及以上;高处支模防护缺陷;现浇砼模板支撑系统不符合设计要求;施工总荷载15kN/m2及以上;集中荷载;线荷载20kN/m及以上。
高处坠落、物体打击。
- 编制专项方案,按规定进行专家论证。
- 加强安全技术交底和安全教育。
- 制定应急与响应预案。
- 加强过程管理,发现问题及时采取措施并进行处理。
重大危险源清单及安全控制措施序号作业活动潜在的危险因素可能导致的事故控制措施1 深基坑工程土方开挖、支护、降水工程,开挖深度超过5m(含5m)。
坍塌、物体打击、高处坠落。
- 按规定编制专项方案并进行专家论证。
- 加强安全技术交底和安全教育。
-制定应急与响应预案。
- 加强过程控制,及时发现问题并处理。
- 对模板支撑进行整架验收,合格后方能使用。
2 混凝土模板支撑工程搭设高度8m及以上、跨度18m及以上的模板支撑体系。
高处坠落、物体打击。
- 按规定编制专项方案并进行专家论证。
- 加强安全技术交底和安全教育。
-制定应急与响应预案。
- 加强过程管理,及时发现问题并采取措施处理。