教研室工作量化考核办法
- 格式:doc
- 大小:42.50 KB
- 文档页数:2
教研组工作量化考核实施细则为了加强教研组建设,促进教师教学观念的转变和教学理念的提升,促进教师的专业成长,提高我校整体教学水平,全面提高教学质量,特制订教研组工作量化考核实施细则。
一、考核量化标准1.每个教研组必须于开学后第一次放假前交教研组工作计划,期末考试前交备课组工作总结。
该项满分为10分,未按时交者,每项扣1分;凡未交者,每缺一项扣5分。
2.每个学期期末考试前,教研组长要整理好该组的活动资料(包括教研活动记载、各次教研活动的学习资料、学生活动记载等的纸质稿件和电子稿件),交到教研处存档。
该项满分为10分,凡未按时上交的,每项扣1分;未上交的扣10分,并且以下各条款考核中涉及需要查阅记载的均为0分。
3.教研组每月至少要组织一次教研活动,全期活动不少于4次。
该项满分为20分。
未达到要求的,每缺一次扣5分。
4.每个教研组期初要对全学期活动有通盘安排,纳入教研组工作计划,并按计划有步骤的实施。
该项满分为5分,如计划中对每月活动安排不详的扣2分。
5.每次教研活动均要做好考勤记载,每月向教研处上报一次教研活动考勤结果。
该项满分为5分,凡未上报考勤结果的,每次扣1分。
6.教研组要根据本学科的教学实际,有针对性的开展问题研究,确立校本研究课题。
该项满分为5分,凡未确立研究课题的扣5分,确立了课题但未开展有针对性研究活动的扣5分。
7.教研组要根据本学科的特点,有针对性的开展学生活动。
每个教研组每个学期至少开展一次学生活动。
该项满分10分,凡未开展活动的不得分。
8.教研组每个学期必须针对“三维导学”课堂模式改革开展一次大型教研活动,探究课堂教学的有效性。
该项满分10分,未开展的不得分。
9.教研组要组织教师参与校本课程的开发与实施,每个教研组都必须承担活动课选修课的开发任务。
各组重点打造的课程为:语文组:文学社团活动、演讲与朗诵数学组:数学竞赛班、数学提高班英语组:校园英语角文综组:文史大讲堂理综组:科技大观园体音美微组:学校篮球队、校园舞蹈队、校园管乐队、校园合唱团、美术兴趣班、计算机应用、跆拳道每个教研组均应该举全组之力,开发好校本课程资源,打造出自己的特色课程,并且每个学期末举行一次汇报性展示活动。
教研室工作量化考核办法精教研室作为学校的一个管理机构,承担着不少重要的使命。
其中之一,就是负责学科教学改革,提升教师的教学能力。
为了使教师更好地履行职责,我们必须对教研室的工作进行量化考核。
下面将详细介绍教研室工作量化考核办法。
一、考核目的教研室工作量化考核的目的,是为了促进学校教学改革,推进教师专业发展,促进教师的职业成长。
通过科学的考核制度,鼓励教师积极投入教学研究工作,推动学校的教学水平不断提高。
二、考核内容教研室工作量化考核主要包括以下三个方面:1. 教学研究教研室是推动教学改革的主要力量,因此,教学研究是教研室最重要的工作之一。
在此方面评价教研室的工作成绩,需要考察以下内容:- 研究题目有针对性、实际性,并取得一定的成果。
- 举办科研活动及教育论坛等开放平台,交流教学研究成果。
- 撰写学术论文,并在学术期刊上得到发表。
- 推广教育新理念、新课程、新方法等。
</p>2. 教学日常工作教学日常工作是教学研究实施的基础和保障。
其考核内容包括以下方面:- 出勤率与管理制度执行情况;- 教学内容设计、教学用具利用情况、教学方法与方法效果有关的指标;- 学习查漏补缺情况;- 家访情况及家校联系工作等。
3. 教师培训教研室通过组织针对性的教师培训,促进教师专业化发展。
其核心工作是:</p>- 推广先进的教学理念和教育教学新技能、新方法;- 组织教学经验交流、课题研究和研讨会,分享成功经验,解决教学中的问题,并及时归纳总结;- 计划组织教学研修活动,推动教师职业成长;- 积极配合学校开展各项培训工作,为教师的职业发展提供合适的平台。
三、考核制度教研室工作量化考核制度应当遵循以下原则:1. 考核结果应当公开透明,建立闭环反馈机制;2. 考核内容应当贴合学校的教学实际,开展科学规划,不重复、不浪费;3. 考核形式应当简单、直观,便于统计和分析;4. 考核结果应当具有可操作性展示教研室工作的优缺点和改进方向;5. 考核应当侧重于鼓励、促进和引导,不必过多在意分数化或评优评先。
XX中学学校优秀教研组量化考核方案一、指导思想教研组是学校教学工作的基层组织,是教学指挥系统的一个重要组成部分。
同时,又是学校开展教学研究活动的基本组织单位。
学校教学质量的高低,教学研究活动搞得如何,与教研组的工作质量有着密切的关系。
因此,加强教研组的建设对做好教研工作、提高教学质量和办学水平具有十分重要的意义。
为此,特拟订如下考评条例:二、量化办法及结果使用1.每个教研组(长)给定IOO分作为基础分,对照量化细则,采取加减分制,每学年末进行量化统计。
2.根据量化结果,学校将按1/3的比例授予“先进教研组”称号,艺体和信息技术四学科独立产生。
3.统考学科的教研组长每学期加1分,获得先进教研组的统考学科组,分别给该组教研组长加量化分1分,其他教师加量化分0.5分;非统考学科组的教研组长每学期加0.1分,获得先进教研组的非统考学科组,分别给该组教研组长加量化分0.2分,其他教师加量化分0.1分。
4.优秀教研组的组长被推荐为优秀教师候选人,优秀教研组的教师在年终考核及其它评先活动中优秀考虑。
三、“优秀教研组”一票否决内容:1.组内有严重不团结现象,影响学校的正常教学秩序。
2.组内有严重不遵守学校制度的现象,并由此而影响学校的正常教学秩序。
3.组内有拒不接受学校布置的任务现象。
4.组内发生严重的安全事故或严重影响学校声誉的事。
5.期末监考、阅卷工作中有严重失误者。
6.组内有违反师德师风造成不良影响者。
四、量化细则(一)日常管理:上班期间,教研组长组织老师在办公室认真钻研教材,批发作业,文明休息。
出现下列情况之一者,每人次扣当事人1分、教研组长0.2分。
①在办公室内做娱乐活动;②组内搞不团结造成一定影响的;③无故不坐班的。
(二)教学常规:1备课:以学校检查的导学案情况为依据,全组教案平均分按10%比例计入量化。
7.作业布置与批改:根据常规检查的作业布置与批改得分,全组得分平均分按10%计入量化。
8.听课:按学校规定完成学期听课节数,听课记录内容翔实、环节完整。
教研室主任工作月量化考核实施细则为了进一步规范和激励教研室主任的工作,提高教研室的工作效能和质量,我院拟定了教研室主任工作月量化考核实施细则。
该细则将通过对教研室主任的具体工作内容和质量进行量化考核,以评估教研室主任在各项工作中的表现和贡献,并据此制定相应的激励机制。
一、考核指标1.课程教学工作质量:考核教研室主任在对课程教学工作的组织、协调和管理方面的能力和表现。
评估标准包括课程目标的达成情况、课程教材的编写和选择质量、课程的教学进度和效果、教学资源的充分利用等。
2.科研成果和项目申报情况:评估教研室主任对科研工作的组织和推动能力,包括科研项目的申报数量和成功率、科研成果的发表数量和质量等指标。
3.学术交流和服务工作:考核教研室主任在学术交流和服务工作方面的表现,包括学术会议的组织和参与情况、相关学术活动的组织和推动情况、教研室对教师和学生的服务和指导情况等。
4.师资团队建设:评估教研室主任对师资团队建设的工作,包括对教师的培养和指导、教师团队的建设和管理、教师的绩效考核和激励等。
5.教研室管理和文化建设:评估教研室主任在教研室管理和文化建设方面的表现,包括教研室的日常管理、科研设施和资源的配置和维护、教研室的团队文化和正向氛围的建设等。
二、考核方法1.考核方式:采用定量和定性相结合的方法进行考核。
将每个指标的具体量化指标列出来,以方便对教研室主任的工作进行评估。
2.评估工具:制定相应的评估表格,由教研室成员进行自评和相互评估,同时由教研室外部专家进行评审。
评估指标可根据具体情况进行调整和更新。
3.考核周期:每个工作月结束后进行一次考核。
按照考核指标进行自评和相互评估,评估结果作为教研室主任的工作业绩和绩效的重要依据。
三、奖惩机制1.奖励:根据教研室主任的考核结果,设立相应的奖励机制。
对于表现优秀的教研室主任,可以给予一定的奖励或激励措施,如奖金、晋升、学术差旅资助等。
2.激励:针对表现突出的教研室主任,可以提供更多的资源支持,如科研经费、教师培训机会等,以进一步提高教研室主任的能力和素质。
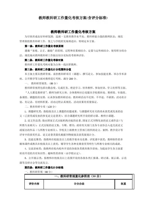
教师教科研工作量化考核方案(含评分标准)教师教科研工作量化考核方案为尽快形成良好科研氛围,造就一支教育教学水平高、教科研能力强的教师队伍;规范管理我校教育科研工作,使之与学校的发展相适应,特制定本方案。
第一条:教科研工作量化考核原则遵循“客观、公正、激励”的原则,过程和结果相结合,定量与定性相结合,使用积分的办法,规范地对教师教科研工作做出切合实际的考核和评价。
第二条:教科研工作量化考核对象教科研工作量化考核对象为全体一线在职教师。
第三条:教科研工作量化计分范围和分值本方案主要从教研常规、承担教科研项目(课题)、撰写论文、参加技能竞赛、举办学术讲座、公开教学等方面对教师进行考核。
满分200分。
一、教科研常规类。
(80分)教科研常规类包括出勤态度、完成任务、理论学习、培养教师、参加培训,学习名师等方面。
“人人都是教研者”。
教师为研究主体,全体教师应自觉服从学校教科处、教研组、年级组、备课组、课题组的安排,认真参加教科研活动。
教科研活动不迟到、不早退、不缺席;活动有计划,有记录,有材料积累,活动过程认真规范,活动结果有质量保证。
二、教育科研专项(120分)1、课题研究类:指校级及以上课题的结题成果、与课题研究有关的尚未获奖或发表的论文(已获奖或发表的参见论文论著类);结合课题研究所开设的研讨课。
教师小课题。
2、论文作品类:指由国家正式出版机构出版的论著、国家正式刊物发表的论文或作品(与所教专业相关);正式出版的论文集、专辑、增刊;政府有关部门及各专业协会入选交流论文或展出的作品(与所教专业相关);学校及上级教育主管部门组织的论文、案例、教学设计等评审中的获奖作品。
论文论著类量化根据刊物级别及获奖级别计分。
3、技能竞赛类:指教师在校级及以上的教学基本功竞赛、评优课中获奖;教师制作的多媒体课件或教具在校级及以上获奖;辅导学生各种竞赛获奖等师生与所教专业相关的成就。
4、交流讲座类:指教师在校内校外开设的各级各类教育教学讲座;为提高学生各方面素质而开设的具有知识性、趣味性的讲座(由学校认定)。
教研组工作量化考核细则教研组工作量化考核细则是对教研组成员在教学活动中具体工作的量化标准和评估方法的规定。
它旨在对教研组成员的工作进行科学管理和合理评估,以提高教研质量和效益。
下面是一份包含1200字以上的教研组工作量化考核细则:一、教学科研工作量计算1.课堂教学工作量(1)以每节课50分钟计算,按授课班级总人数计算;(2)讲授本人所任教科目每节课60人以上,按每节课增加5名学生计算;(3)辅导课、实验课按班级总人数增加2名学生计算。
2.教研活动工作量(1)阶段性教研活动计划支出工作量按计划实际开展的活动次数计算;(2)参与学科组讨论、教研课题研究、教材教法探讨等,按每次活动计算。
3.教育教学科研成果工作量(1)纸质教材、课件、教案、试卷等编写,根据篇幅和质量计算;(2)教育教学研究成果发表在学术刊物或获奖计算。
二、教学工作量考核标准1.教学质量考核(1)课堂教学反馈考核:学生满意度、学业进展情况、课堂纪律等综合评定;(2)学业成绩考核:根据学生实际表现和学期末考试成绩综合评定。
2.教研活动考核(1)参与活动次数:每学期至少参与教研活动2次以上;(2)活动质量及成果:讨论的深入程度、发表成果等。
3.教育教学科研成果考核(1)科研成果发表:发表在核心期刊或获得省级以上奖励;(2)教材或课程建设:参与编写的教材或课程评定等级。
三、考核细则1.教学工作量占总工作量的比例(1)教学工作量比例不低于60%;(2)教研活动工作量比例不低于20%;(3)科研成果工作量比例不低于10%;(4)其他工作量占比不超过10%。
2.考核评分方法(1)教学工作量根据学生满意度、学业成绩等综合评定,按百分制计分;(2)教研活动工作量根据参与活动次数和活动质量综合评定,按百分制计分;(3)科研成果工作量根据成果的质量和影响力综合评定,按百分制计分。
3.考核结果和奖惩措施(1)考核结果按评分等级确定,分为优秀、良好、合格、不合格四个等级;(2)优秀者将获得相应的奖励措施和加分激励;(3)不合格者将受到相应的惩罚措施和减分扣罚。
**教研室工作量积分与考核办法实施细则(试行)讨论稿为调动教师的工作热情和积极主动性,顺利完成本教研室工作任务,特结合年内各项评优考核要求,制定如下教师工作量积分与考核制度。
一.积分办法以1个自然年为计算周期,每位教师初始积分为80分,根据日常教学工作和活动参与情况,进行一定分值的增加与扣除,年内各项考核和评优活动均按照每位教师当时的工作积分高低决定考核优秀人员。
二.考核办法1. 自然年中,各教师平均每周标准课时数为12课时,由于特殊情况依据公平原则可酌情照顾(不得低于8课时)。
因个人原因而致使教学课时数平均每周不足8课时者(教研室原因及国家法定休假等情况除外),或未经教研室同意拒绝承担每周标准课时数者,年终考核记为不合格。
2. 自然年中,工作积分不满60分者,年终考核记为不合格。
工作积分不满70分者,年终考核记为基本合格;工作积分70分以上者除优秀外均为合格。
三.加分项目1. 积极主动承担本专科及全日制研究生的教学任务,标准课时以上每增加1个标准班(每学期72或84课时),加6分;每增加0.5个标准班(每学期36课时),加3分。
2. 积极进行教学研究,凡公开发表省级期刊或院级课题、获奖等,每项加4分;凡公开发表核心期刊或省部级及以上课题,获奖等,每项加6分。
全年科研分值上限为15分。
3.主动承担教研室的活动者,如各类指导、评委、会议、策划、短期翻译、竞赛及表演等(以轮转为前提),每次加3分。
4. 主动承担各类指派至教研室的辅导课和长期翻译者(以轮转为前提),每次加4分。
5. 积极承担请假教师课务者,每次课加2分。
6. 积极为全体教师服务,承担额外工作者,如账务管理、电台管理、物品购置、财务报销、书本置领等,长期固定者,每学期加4分;单次加1分。
(教研室主任及支部书记除外)7. 积极为教研室联系介绍外聘教师,成功聘请者,每人次加2分。
(教研室主任除外)8. 促进教师交流,杜绝形式化听课,每人每学期除规定任务外听课上限为2次,认真做好详细记录者,每次(45分钟)加3分。
教研组工作量化考核细则教研组是学校教学管理的最基层组织,教研组长是教研活动的直接领导者和组织者。
为充分调动教研组长工作的积极性、主动性和创造性,促进教研组管理的制度化、规范化和科学化,使我校教师的教学艺术水平不断提升,教育教学质量再上新台阶,树立“科研兴校、科研兴教”新理念,同时也为综合考核和教研组长津贴发放提供依据,特制定本考核细则。
一、考核办法1、教研组工作按学期进行量化考核,每学期基础分为50分,采用加减办法进行考核。
2、每学期量化汇总一次,全年进行综合考核。
考核等级分A、B、C三档次,A档为全年量化积分总分前两名;B档为总分第三、四名;C档为总分五、六名。
二、考核内容1、教研组工作计划、总结、经验交流材料(或论文)。
2、教研课题实施方案、活动开展情况。
3、教研组常规管理工作,备课检查签字、例会、会议记录、教学常规大检查。
4、听课记录,公开课、示范课组织开展情况。
5、校本培训、多媒体手段运用、电子备课资源库建立。
6、实验、微机、多媒体课上课情况。
三、量化考核细则1、不按时上交计划、总结及经验材料扣1分,撰写不认真、内容过略、书写潦草扣2分,未上交者扣3分。
2、教研组无教研课题实施方案扣2分,落实不到位、实施不力扣1分。
3、教研组长例会、教研活动例会不按时参加每次扣1分,无会议记录扣1分,教研例会未按时参加或组织不得力、会风不正、学术氛围不浓的扣2分。
4、不按时检查教师备课、无签字的每次扣1分,检查不严把质量关的扣1分。
5、组、校内组织的公开课无故不参加扣1分,听课记录全学期未达到规定的次数扣2分。
6、教学常规大检查组员出现备课、作业批改、辅导等工作失误的每人次扣1分。
(组长检查、批评、教育的除外)7、电子备课教研组资源库建设未按要求做的扣2分。
8、多媒体上课、实验操作未达标的组每人次扣0.5分。
9、拒不接受学校教务处或其他部门分配的临时任务的扣3分。
四、奖励加分办法。
1、教研组组员教学成绩考核按组计算,第一名加10分,第二名加7分,第三名加5分,第四名加4分,第五名加3分。
教研量化考核方案1. 背景教研工作是学校教师工作中的重要组成部分,对于促进教育教学质量的提升起到了关键作用。
然而,传统的教研工作评估方式存在主观性较强、评估标准不明确等问题,导致教研工作的结果较为模糊。
因此,为了提高教研工作评估的客观性和准确性,需要建立一套科学、合理的教研量化考核方案。
2. 目标教研量化考核方案的目标是通过量化指标和评估体系,从客观角度评估教师的教研能力和业绩,促进教师教研工作的主动性和创造性,提升教学效果和教学质量。
3. 方案内容3.1 教研工作目标教研工作目标需要明确和具体,与学校的教学目标相对应。
包括但不限于制定教研计划、参与教育教学改革和研究课题、申报科研项目等。
3.2 教研项目教研项目是指教师在教研工作中所承担的具体任务和项目,包括教研方案的制定、教案的编写、教材的评价和研究等。
评估教研项目可以考虑项目的科学性、创新性、实施情况和成果等因素。
3.3 教研能力教研能力是指教师在教研工作中所展现出的思考问题、解决问题和创新的能力。
教研能力的评估可以通过教研成果的数量和质量、教研经费的使用情况、教研团队的建设和教研培训的参与等方面进行评估。
3.4 教研业绩教研业绩是指教师在教研工作中取得的具体成果,包括但不限于教研论文的发表、科研项目的获奖、教育教学成果的评选等。
评估教研业绩可以考虑成果的数量和质量、成果的影响力和社会效益等因素。
4. 评估方法教研量化考核方案的评估方法可以采用定量和定性相结合的方式,既注重数据的统计和量化,又考虑教研工作的特点和实际情况。
4.1 定量评估定量评估可以通过设置教研指标和权重的方式,对教研目标、教研项目、教研能力和教研业绩进行量化评估。
可以采用评分法、等级法等方式,将教研工作的不同要素进行划分和评分。
4.2 定性评估定性评估可以通过问卷调查、访谈和观察等方式,对教师的教研工作进行主观评价。
可以组织专家评审、同行评议等方式,收集教研工作的实际情况和评价意见。
教研组工作量化考核方案一、背景介绍教师教学工作是一项重要的工作,对于教师的教学质量和水平进行科学化的评估和考核是必不可少的。
教研组作为学校教学管理的重要组成部分,负责教学研究、教学指导和教研活动的组织协调工作。
因此,为了科学地衡量教研组成员的工作量,需要建立一套有效的工作量化考核方案。
二、考核目标教研组工作量化考核的目标是客观全面地评估教研组成员在教学研究、教学指导和教研活动中的工作量,以便更好地指导和推动教研组工作的开展,提升教师的教学水平。
三、考核内容教研组工作量化考核的内容包括以下几个方面:1. 教学研究教研组成员在教学研究方面的工作量是考核的重点内容。
具体考核指标如下:- 撰写教学研究论文或研究报告的数量和质量;- 参与教学研究项目的数量和质量;- 主持或参与教学研讨会、学术讲座的次数和效果。
2. 教学指导教研组成员在教学指导方面的工作量也是考核的重要内容。
具体考核指标如下:- 参与和组织教研活动的次数和效果; - 撰写教学指导材料和教案的数量和质量; - 参与和组织教学评估和教学研讨的次数和效果。
3. 教研活动教研组成员在教研活动中的工作量也需要考核。
具体考核指标如下: - 参与教研组开展的教研课题或项目的数量和质量; - 撰写教研报告或成果的数量和质量;- 参与教研讨论和交流的次数和效果。
四、考核方法教研组工作量化考核采用定性与定量相结合的方法进行评估。
具体的考核方法如下:1. 考核指标权重不同的考核指标根据其重要性设置不同的权重,以便更准确地衡量教研组成员的工作量。
指标权重的设置应经过教研组的讨论和确定。
2. 考核指标评分每个考核指标都有相应的评分标准,对教研组成员的工作进行评分。
评分标准应该明确具体,评分过程应公开透明,确保评分的公正性和客观性。
3. 考核结果汇总根据每个教研组成员在不同考核指标上的得分,计算出总分,并按照一定的排名规则对成员进行排名。
考核结果应及时公布,并做好解释和反馈工作。
小学教研量化考核方案1. 引言小学教育是基础教育的起点,对于学生的成长和发展有着重要的影响。
为了提高小学教研水平和教学质量,需要建立一套科学有效的量化考核方案来评估教师教研工作的表现和成效。
本文将介绍一种小学教研量化考核方案,用于定量评价教师的教研能力和教学成果。
2. 背景小学教研是指教师根据学科课程标准和教材,对教学内容、教学方法、学习评价等进行研究和探讨,以提高教学效果和学生学习能力。
教研工作的质量和成果对教师的专业发展和学生的学业发展都具有重要意义。
因此,建立一套科学的量化考核方案对于推动小学教研工作的发展具有重要意义。
3. 考核指标体系3.1 教研能力指标•研究课题选取:教师每学年需选取1-2个教研课题,与学科教研组共同确定。
评价指标包括课题的科学性、前瞻性和对学校教学改革的贡献程度。
•教研活动开展:教师应积极参加学科教研组组织的各类教研活动,包括教学案例分享、课堂观摩、学科讲座等。
评价指标包括参与的数量和质量、教研成果的分享和应用情况。
•教研成果评价:教师应撰写教研论文或教学设计方案,并参加学校或区级教研成果评比活动。
评价指标包括论文或方案的创新性、实用性和获奖情况。
3.2 教学成果指标•学业成绩提升:考察学生在学业成绩上的进步情况,包括期中期末考试成绩、班级成绩排名等。
评价指标包括学生平均分的提升幅度和学困生的帮助程度。
•教学反馈效果:通过学生、家长和同事的评价反馈,评估教师的教学效果和受欢迎程度。
评价指标包括学生评价问卷、家长满意度调查和同事评估报告。
4. 考核流程4.1 年度计划制定每年的小学教研量化考核工作应由学校教研组统一组织和制定,明确考核的指标体系和具体要求。
年度计划要考虑到整体教研工作的需要和个体教师的特点,注重量化指标和定性评价的结合。
4.2 数据收集和整理学校教研组应定期收集教研数据和教学成果数据,并进行系统整理。
教研数据包括教师参与的教研活动情况、教研成果的撰写和发布情况等;教学成果数据包括学生学业成绩和教学反馈等。
教研室主任工作月量化考核实施细则一、考核目的二、考核内容1.教研室经营管理能力:包括环境卫生、资源配置、仪器设备维护和管理等方面的工作,负责办公室和实验室的日常管理和协调工作。
2.教研室团队建设:包括教研室团队的建设和优化,鼓励教研室成员之间的合作和共同发展。
3.教研室科研成果:包括指导学生的科研项目,自己的科研成果,以及教研室参与的科研项目等方面的表现。
4.教学工作:包括指导学生的学习和科研,参与教学管理和教学等方面的工作。
三、考核方法1.自评:教研室主任每月自行填写考核表,对自己的工作进行评估,列出完成的工作和遇到的问题。
2.部门评价:由教研室成员对教研室主任的工作进行评价,评价内容包括教研室主任的领导能力、协调能力、责任感等指标,并进行综合评分。
3.上级评价:上级领导对教研室主任的工作进行评价,评价内容包括教研室的管理水平、工作任务的完成情况等。
4.用户评价:教研室用户(包括学生和其他教师)对教研室主任的工作进行评价,评价内容包括教研室的服务质量、问题解决能力等。
四、考核标准根据上述考核内容和方法,对教研室主任的工作进行综合评分,并根据评分规定等级。
五、考核结果1.考核结果将作为评定教研室主任岗位聘任和奖惩的重要依据,不合格的考核结果将会影响职务晋升和奖励。
2.考核结果将作为教研室主任绩效工资的浮动部分,合格的考核结果将根据评分水平进行相应的奖励。
六、考核周期考核周期为月度,每月底进行上述评估和评分,并在次月初将评估结果通知到教研室主任。
七、考核结果的运用1.参与晋升:教研室主任在职务晋升评定中,考核结果作为评定依据之一2.绩效工资的浮动:教研室主任的绩效工资将与考核结果相关,合格的考核结果将获得相应的奖励。
3.奖惩措施:根据考核结果,对教研室主任的工作进行奖励或处罚。
八、考核结果的调整如果教研室主任对考核结果存在异议,可以向职能部门提出申诉,职能部门将按照程序进行审核和调整。
以上是教研室主任工作月量化考核实施细则的主要内容和步骤,希望能够对教研室主任的工作量化考核提供一些参考和指导。
教研室绩效工资量化考核方案
1、在职在岗教师积极参加教研活动,无故缺席一次扣10元,迟
到扣5元,年度缺席四次及以上者不享受当年评优评先资格;
在职在岗教师按学校要求参加各级教研会议,并将会议精神在教研组或备课组会议上传达和组织学习;(有发言材料和记录)。
不作传达,不批报销手续。
在职在岗教师要求就新课改、学业水平测试、高考、教学管理等方面年度内提交论文至少一篇。
缺交的不享受当年评优评先资格。
2、按学校要求,年级各科目备课组组长主持集体备课研讨活动,
每学期不少于四次,备课组组长主持每少一次扣20元,组员无故缺席一次扣10元,迟到扣5元。
3、教研组长、备课组长和教师按时上交计划、总结,迟交扣10
元,缺交扣20元每次,造成重大影响者由学校酌情处理。
4、教研组长按时参加学校教研会议,无故缺席一次扣20元,迟
到扣10元,请假须委托组内教师与会,并代为主持组内教研活动,否则按缺席对待;
教研组长组织组内教研活动,考勤并上交会议记录,缺一次扣15元;
教研组长组织学科兴趣小组活动;
根据各教研组活动开展情况,年度评选30%的优秀教研组长。
督导室绩效工资量化考核方案(草案)
1.督导室每月对各年级教师进行教学调查,教学调查确保材料真
实可信、准确。
公平公正。
2.教学督查学生满意率低于50%扣50元,低于30%扣100元,
并责令整改。
连续两次出现同类情况,视为不信任岗位教学进行调整。
学生评教优秀率(A)高于95%奖100元,高于90%奖50元。
教研组量化考核细则为了迅速提高教师队伍素质,争创名牌学校,争创市、县优秀教研组,推动我校跨越式发展,经校委会研究决定,特制定《教研组量化考核细则》如下:(一)教研活动管理工作(70分)1、(5分)依据学校制定的教学计划,教研组每学期初有详细计划和安排,并能按计划实施。
计划全面、合理、科学,能体现本学科特点,准确详细安排学期教研过程,得5分;计划不具体,不合理,得2分;无计划不得分。
2、(3分)学期末教研组有总结。
总结有针对性,符合本组实际得3分;敷衍了事得1分;无总结不得分。
3、(10分)按教研处要求,教研组长检查本组教师的教案和作业批改情况,有检查结果报告。
检查认真,有指导意见记录得10分;检查不认真,记载敷衍了事或漏查得5分;检查结果报告不上交,视为没有检查,不检查不得分。
教研组长的备批情况由教导处进行检查。
4、(5分)教研组长能积极指导本组教师教学,间周听组内教师一节课,少一节扣0.5分。
鼓励和推荐组内教师积极参加学校和上级教育部门组织的各项教育教学活动。
5、(10分)针对本学科教学问题,每学期四次有计划地组织本组教师进行组内公开课,做好听评课活动记录,发现问题,总结交流,推广经验,少一节扣2.5分。
6、(10分)认真组织参与试卷的命题及各类考试试卷的阅卷工作。
试卷命题质量高,阅卷认真,不出差错,保质保量按时完成得10分;命题、阅卷工作出现差错,按出错数量、轻重程度扣分。
7、(7分)教研组结合本组教学作好校本资料的收集工作。
积极组织本组教师结合学生实际编写教学资料、教学专题总结,效果好,并推广得7分;本组教师教学心得体会、专题总结不交流,组长发现并制止得4分;放任不管不得分。
8、(10分)学校要求上交的任务,本组内每一人次不按时完成,扣0.5分。
9、(10分)每学期末本组所有教师对教研组长民主投票一次,按得票多少分优秀、称职、不称职。
优秀、称职、不称职各得10分、6分、2分。
(二)教科研成绩(30分)1、组内教师有申报省、市、县级课题的得10, 6,42、组内教师有国家、省、市、县级论文等获奖的得10, 8,6 ,43、组内教师有发表省、市、县级论文的得10, 8,6 ,44、组内教师指导学生有荣获国家、省、市、县级优秀指导师的得10, 8,6 ,45、组内教师自己参加竞赛有荣获国家、省、市、县级奖的得10, 8,6 ,4(各项数量多则取最高级别,教科研总成绩满分为30分)。
县委党校教研工作管理办法及量化标准为进一步明确教研人员职责,强化师资队伍建设,提高教师教研水平,适应大规模培训轮训干部工作需要,校委决定组建党校教研队伍,并对教研人员进行工作量化管理。
特此制定本管理办法及量化标准。
一、教研组工作要求1、组建原则:个人报名。
2、政治素质:拥护党的领导,热爱党校教育事业。
3、业务素质:能坚持参与下乡调研,能熟练使用电脑进行文字处理、课件制作。
二、量化管理项目及标准1、量化项目:教学和科研工作。
2、量化单位:小时。
3、量化标准:教研人员每学期工作量原则上要求达到250小时以上。
三、具体量化内容(一)教学工作1、新课题开发:教研人员每学期要开发新课题2个以上。
每个课题计50个小时。
2、试讲:参加一次试讲计5个小时。
3、授课:校内授课一次计5小时,外出宣讲每次计10小时。
(二)科研工作1、论文发表:国家级计100小时,省级计80小时,市级计60小时,县级50小时。
2、获奖:论文获国家级一等奖计100小时,二等奖计80小时,三等奖计60小时,优秀奖计50小时,参与计20小时。
论文获省级一等奖计80小时,二等奖70小时,三等奖计60小时,优秀奖计50小时,参与计15小时。
论文获市级一等奖计70小时,二等奖60小时,三等奖计50小时,优秀奖计40小时,参与计10小时。
论文获县级一等奖计50小时,二等奖40小时,三等奖计30小时,优秀奖计20小时,参与计8小时。
3、调研:参加集体调研每次计10小时/天,参加研讨活动一次计5小时。
四、量化管理程序本量化管理办法由教务室统计教学工作量,由科研室统计科研工作量,期末由教务室和科研室收集管理项目基本材料,统计汇总后交校委。
2011-4-2。
教研室工作量化考核办法
一、考核目的
教研室是具体实施教学工作的决策和执行机构,承担着课程开设、课程建设、教学管理和教师队伍建设、教学研究与改革等基本教学任务。
通过对教研室的考核,有利于总结和推广先进教研室的工作经验,找出工作中的问题,从而调动教研室的工作积极性,提高教研室工作水平,同时进一步加强教研室建设,充分发挥教研室在教学管理和教学改革中的作用。
推动我校的教育教学改革,提高人才培养质量。
二、考核原则
坚持民主、公正、公开、客观性原则;坚持重效果,讲实效原则;坚持定性、定量相结合原则。
三、组织领导
教研室工作量化考核在学校教学工作考核小组的领导下,由考核办公室统一组织考核。
四、考核对象
教学部和教研室。
五、考核方法
考核办公室统一组织考核。
(一)教研室自评;
(二)由教学部对教研室自评结果进行评价;
(三)由考核办公室对教学部自评结果进行评价。
六、考核内容
根据教研室工作考核等级标准确定的教研室教学工作考核,主要分为教学计划和运行管理、教学质量管理、师资建设、教研科研管理、课程建设管理、档案材料管理6个考核项目。
(见附表)
七、考核结果
(一)每学期根据量化考核结果排出名次,作为对教研室教学工作的评价依据。
(二)每学年综合平均两学期的各教研室成绩排出学年名次,据此按总数25%
的比例评选教学工作先进集体。
授予“教学工作先进单位”称号。
附表:
教研室工作考核标准。
教研室主任工作月量化考核实施细则
-CAL-FENGHAI-(2020YEAR-YICAI)_JINGBIAN
教研室主任工作月量化考核实施细则
(征求意见稿)
一、说明
1.量化考核每月基础分为100分。
2.月总结:由各分院、系、部每月将考核结果进行总结并上报教务处,教务处综合审议后进行公示,同时作为教研室主任每月薪酬发放的依据之一。
3.年终汇总:将每月考核分数加权汇总,取平均分,确定教研室主任一年考核得分,并作为工作成绩一部分。
4.年终考核70分以下,视为考核不合格,调离岗位。
5.学年考核总分低于80分,不得评优,不能浮动岗位津贴。
6. 扣分项和加分项每一分按10元计算,计入工资。
7.考核对象为教研室主任。
二、考核细则
注:本次修订的量化制度自2017年9月3日起执行。
吉林城市职业技术学院
2017-8-12。
教研室工作量化考核办法
一、考核目的
教研室是具体实施教学工作的决策和执行机构,承担着课程开设、课程建设、教学管理和教师队伍建设、教学研究与改革等基本教学任务。
通过对教研室的考核,有利于总结和推广先进教研室的工作经验,找出工作中的问题,从而调动教研室的工作积极性,提高教研室工作水平,同时进一步加强教研室建设,充分发挥教研室在教学管理和教学改革中的作用。
推动我校的教育教学改革,提高人才培养质量。
二、考核原则
坚持民主、公正、公开、客观性原则;坚持重效果,讲实效原则;坚持定性、定量相结合原则。
三、组织领导
教研室工作量化考核在学校教学工作考核小组的领导下,由考核办公室统一组织考核。
四、考核对象
教学部和教研室。
五、考核方法
考核办公室统一组织考核。
(一)教研室自评;
(二)由教学部对教研室自评结果进行评价;
(三)由考核办公室对教学部自评结果进行评价。
六、考核内容
根据教研室工作考核等级标准确定的教研室教学工作考核,主要分为教学计划和运行管理、教学质量管理、师资建设、教研科研管理、课程建设管理、档案材料管理6个考核项目。
(见附表)
七、考核结果
(一)每学期根据量化考核结果排出名次,作为对教研室教学工作的评价依据。
(二)每学年综合平均两学期的各教研室成绩排出学年名次,据此按总数25%的比例评选教学工作先进集体。
授予“教学工作先进单位”称号。
附表:
教研室工作考核标准。