《世界地理》重点知识梳理和考点提示
- 格式:doc
- 大小:1.87 MB
- 文档页数:13
《世界地理》重点知识梳理和考点提示区域地理学习要领◇头脑中一定要熟记几幅地图(如世界轮廓图、世界气候洋流分布图、世界自然带分布图、六大板块分布图),便于掌握区域定位、地理要素分布。
更可以以图为载体帮助理解重要地理原理,记忆、巩固重点知识。
◇首先要牢固掌握总论部分(地形、气候、水文等),在学习各分区时加强对总论部分知识的巩固和再理解,落实好必修教材所学习的自然地理和人文地知识,并能联系其他分区,对比掌握。
◇每块区域的学习,都要从位置(包括纬度位置、海陆位置、相对位置、交通位置)、自然地理特征(地形、气候、水文、植被、土壤)、人文地理特征(自然资源、农业、工业、城市、交通、环境)、区域典型问题等方面进行。
◇通过典型问题的学习和经典试题的分析,用心领悟分析问题的方法,学会整理出答题套路,并能做到举一反三。
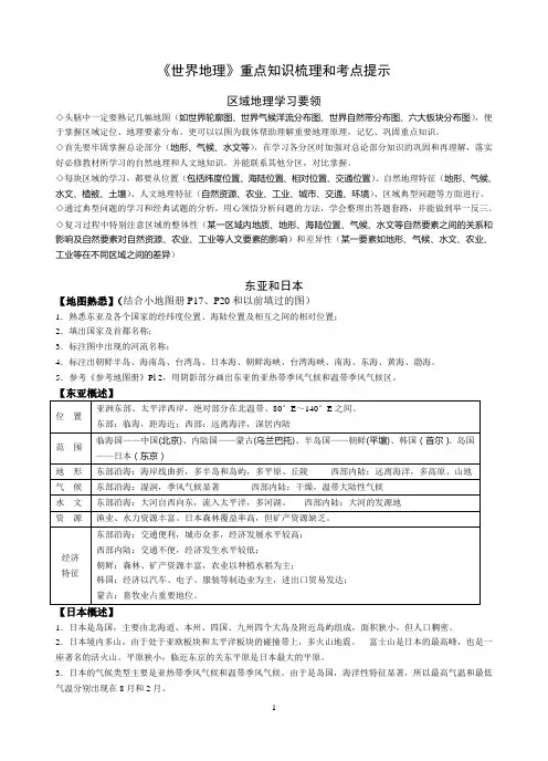
◇复习过程中特别注意区域的整体性(某一区域内地质、地形、海陆位置、气候、水文等自然要素之间的关系和影响及自然要素对自然资源、农业、工业等人文要素的影响)和差异性(某一要素如地形、气候、水文、农业、工业等在不同区域之间的差异)东亚和日本【地图熟悉】(结合小地图册P17、P20和以前填过的图)1.熟悉东亚及各个国家的经纬度位置、海陆位置及相互之间的相对位置;2.填出国家及首都名称;3.标注图中出现的河流名称;4.标注出朝鲜半岛、海南岛、台湾岛、日本海、朝鲜海峡、台湾海峡、南海、东海、黄海、渤海。
5.参考《参考地图册》Pl 2,用阴影部分画出东亚的亚热带季风气候和温带季风气候区。
【东亚概述】1.日本是岛国,主要由北海道、本州、四国、九州四个大岛及附近岛屿组成,面积狭小,但人口稠密。
2.日本境内多山,由于处于亚欧板块和太平洋板块的碰撞带上,多火山地震。
富士山是日本的最高峰,也是一座著名的活火山。
平原狭小,临近东京的关东平原是日本最大的平原。
3.日本的气候类型主要是亚热带季风气候和温带季风气候。
由于是岛国,海洋性特征显著,所以最高气温和最低气温分别出现在8月和2月。
世界地理知识点归纳总结一、地球与地理坐标系1. 地球的形状:地球是一个近似于椭球体的球体,由地球自转形成的离心力使得地球的赤道稍微膨胀,极地稍微扁平。
2. 地理经纬度:地理经度是指地球上某一点与本初子午线的夹角,用东或西经来表示;地理纬度是指地球上某一点与赤道的夹角,用北或南纬来表示。
3. 时区:为了统一各地时间,地球被划分为24个时区,每个时区相差15°经度,每个时区的标准时间都与本初子午线上的时间一致。
二、陆地和海洋1. 大洲:地球上的陆地主要分布在七大洲上,分别是亚洲、非洲、北美洲、南美洲、欧洲、大洋洲和南极洲。
这些大洲是地球上陆地的集中区域。
2. 海洋:地球表面大部分是海洋,分为太平洋、大西洋、印度洋、南极洲洋和北冰洋等五大洋。
海洋是地球上水资源的主要来源,也是生物的栖息地。
三、地形地貌1. 山脉:地球表面存在着许多山脉,如喜马拉雅山脉、安第斯山脉、阿尔卑斯山脉等。
山脉对于地球的地貌和气候都有重要影响。
2. 高原:地球上的高原是指相对平坦的地区,海拔较高,如青藏高原、巴西高原等。
高原地区气候多样,植被覆盖较少。
3. 平原:地球上的平原广泛分布,是指相对平坦且海拔较低的地区,适宜农业发展,如长江平原、恒河平原等。
4. 河流:地球上的河流众多,如长江、尼罗河、亚马逊河等。
河流是地球上的重要水资源,也是人类活动的重要交通线。
四、气候和天气1. 气候带:地球表面的气候可根据地理纬度的不同划分为寒带、温带和热带三个气候带。
气候带的划分对于农作物种植和生态环境有重要影响。
2. 气候类型:地球上存在着多种不同的气候类型,如热带雨林气候、温带季风气候、地中海气候等。
不同的气候类型对于植被和动物的分布有着重要影响。
3. 天气现象:地球上的天气变化多端,包括晴天、多云、阴天、雨天、雪天等。
天气现象与地球的气候和季节有密切关系。
五、自然灾害1. 地震:地球上的地震是地壳运动引起的,造成了许多灾害,如楼房倒塌、山体滑坡等。
世界地理知识点重点考点总结欧洲地理- 欧洲是世界上面积第二小、人口第三多的大洲。
- 它位于亚洲大陆的西部,北临北冰洋。
- 欧洲地势复杂,包括平原、高原、山地等地貌。
- 一些重要的欧洲国家包括法国、德国、英国、意大利等。
- 欧洲拥有世界上最发达的经济体之一,以欧元为通用货币。
亚洲地理- 亚洲是世界上面积最大、人口最多的大洲。
- 它横跨东半球,包括几乎所有的气候带。
- 亚洲的地形多样,包括高山、平原、河流等特征。
- 一些重要的亚洲国家有中国、印度、俄罗斯、日本等。
- 亚洲是世界上最重要的经济中心之一,拥有多个发达国家。
非洲地理- 非洲是世界上面积第三和人口第二的大洲。
- 它位于欧亚大陆南端,周围环绕大西洋和印度洋。
- 非洲地势较为平坦,以撒哈拉沙漠为最知名的特征。
- 非洲拥有众多国家和各式各样的地理景观。
- 非洲是一个经济发展不均衡的大洲,存在一些贫困国家。
美洲地理- 美洲是世界上面积第四大的大洲,分为北美洲、中美洲和南美洲三部分。
- 北美洲是世界上最富裕和最发达的区域之一,包括美国和加拿大等国家。
- 中美洲包括众多国家和海岛国家,地理多样性极高。
- 南美洲是世界上最大的热带雨林区,包括巴西、阿根廷、秘鲁等国家。
大洋洲和南极洲地理- 大洋洲包括澳大利亚、新西兰和周围的岛屿。
- 它是世界上最小的大洲,拥有丰富的自然资源。
- 南极洲是世界上最南端的大洲,几乎全年被冰雪覆盖。
- 南极洲被用于科学研究,不属于任何国家所有。
以上是世界地理的一些重点知识点和考点总结。
如有需要,还可以进一步深入研究以上内容。
世界地理知识点总结
一、地形:
1、地形分类:地球表面的地形可分为陆地地形和海洋地形。
陆地地形:有山脉、丘陵、平原、沼泽、河流、海岸线等。
海洋地形:有海湾、港口、海峡、海岛等。
2、地形作用:地形对地球上的物质流动、人类生活和活动有着重要
的影响。
(1)物质流动:地形影响物质的流动方向,如水的流动受地形的阻挡,从而影响物质的运动路线。
(2)人类活动:地形会影响人类行动的方向,若地形复杂或者平坦,会影响交通便利性。
如海洋地形的港口会成为重要的交通枢纽。
(3)人类生活:地形是地球表面人类聚居生活的基础,不同的地形
决定着人类生活的形式,地形也会影响人类的劳动环境和风俗习惯。
二、气候:
1、气候类型:气候是地球表面年平均气温和降水量的总和,主要有
温带气候、亚热带气候、热带气候、极地气候等。
(1)温带气候:温带气候多分布在地球的两极附近,温度变化明显,夏季炎热,冬季寒冷,降水量适中,适宜农业生产。
(2)亚热带气候:亚热带气候分布在两极附近的较低纬度,温度比
温带气候要高,年平均降水量较多,常常伴有持续的雨季,是发育热带植
物的最佳气候。
第一部分世界地理复习要点一、地形与地势(涉及的重要地名一定要在地图册上找出)1、亚洲地形复杂,中部高、四周低,在地图册中熟悉以下地形区:帕米尔高原、青藏高原,喜马拉雅山、天山、昆仑山;西西伯利亚平原、东北平原、华北平原、湄公河平原、恒河平原、印度河平原东部多岛屿,南部多半岛构造成因:太平洋板块与亚欧板块之间碰撞地带(东亚地形),亚欧板块与印度洋板块之间碰撞地带(南亚地形)2、非洲高原大陆(东非高原、南非高原、埃塞俄比亚高原)—东部较高-阻挡东风撒哈拉沙漠刚果盆地(低地)构造成因:东非大裂谷(小板块生长边界)、红海(板块张裂地带-非洲、印度洋板块)地中海(非洲板块与欧洲板块之间碰撞地带-消亡边界-阿尔卑斯山脉)3、欧洲平原为主,地势最低平。
西欧平原、中欧平原(波德平原)、东欧平原(俄罗斯)。
山地东西走向(不阻挡西风),阿尔卑斯褶皱山脉(年轻、高大—)、斯堪的纳维亚山脉(古老、起伏平缓)——冰川作用(角峰、峡湾-挪威-良港)4、北美洲三大地形区:西部山脉、中部平原、东部高地——西部高耸、年轻的落基山脉(美洲板块与太平洋板块碰撞消亡边界)、中部宽广的大平原(密西西比冲积平原和高平原)、东部低矮的高地(阿巴拉契亚山脉和拉布拉多高原)5、南美洲三大地形区:西部山脉、中部平原、东部高原(中部平原与东部高原交错分布)西部高耸的年轻的安第斯山脉(美洲板块、南极洲板块碰撞消亡边界)、中部宽广的亚马孙冲积平原、东部古老的巴西高原6、大洋洲三大地形区:东部山脉、中部平原、西部高原——东部山脉-大分水岭、中部平原-墨累达令盆地(大自流盆地)、西部古老的高原7、南极洲地势最高的大洲,以高原(大陆冰川)为主,主要为大陆冰川覆盖二、气候1、亚洲气候特征:气候复杂多样(东部温带季风气候(北京、平壤、东京)东南部亚热带季风气候(上海、广州、汉城、台北)、南部热带季风气候(马尼拉、河内、曼谷、仰光、吉隆坡、金边、加尔各答)、热带雨林气候(新加坡、雅加达)西部地中海沿岸地中海气候(耶路撒冷)、北部北冰洋沿岸极地气候、大陆内部温带大陆性气候(乌兰巴托、乌鲁木齐、阿斯塔纳)——没有:热带草原气候、温带海洋气候)季风气候显著(世界最大、最全3、最显著的季风气候区)、大陆性强(同一种气候类型气温、降水变化大)气候因子:辐射因子——地跨热带、亚热带、温带、寒带;大气环流因子——季风环流影响;下垫面因子——陆地面积广大、地形复杂;人类活动因子——旧大陆人类文明历史悠久,对自然环境影响大。
世界地理重点知识一、名词解释1.自然带:自然带又称“自然地带”或“地理地带”,是指在纬向地带性因素制约下,在地球表层中,呈南北更替、东西延伸的复杂的自然综合体。
2.地域分异:是指地球表层大小不等的、内部有一定相似性的地段之间的相互分化,以及由此而产生的差异。
3.地域分异规律:带有普遍性的地域分异现象和地域有序性就是地域分异规律。
4.离散型板块边界:洋脊的轴部,两侧板块相背而动。
5.汇聚型板块边界:海沟附近或大陆板块之间的板块相向运动。
6.平错型板块边界:转换断层,两侧板块水平剪切滑移。
7.地理环境结构的整体性:地理环境各组成要素之间或各组成部分之间的内在联系性,它们相互联系、相互制约并结合成一个整体,包括:内在联系性、空间组合性、纬向地带性分异规律:指地理环境各组成要素和它们形成的自然综合体,具有大致沿纬线方向东西延伸成一定宽度的带状,按经线方向有规律的南北更替、顺序排列的变异性。
8.非纬向地带性分异规律:指地理环境随地质构造、地形、海陆分布、洋流以及大气环流的某些特性等非地带性因素的影响而发生的与纬向地带性有偏差的变化。
9.地理环境结构的差异性:即自然地理环境内部的分异性或区域性。
10.中美地峡:科迪勒拉山系自北美大陆向南延伸的部分,狭长,多山地、丘陵。
境内多火山和地层陷落带。
11.拉丁美洲:美国以南的美洲地区,包括墨西哥、中美地峡、西印度群岛和南美洲。
因这里长期沦为西班牙和葡萄牙的殖民地,现有国家同属拉丁语系,因此而得名。
12.产业“软化”:在国民经济的三大产业中服务业这一非物质(软的)生产部门所占的比重增大,而农业和工业等物质(硬的)生产部门所占的比重进一步下降的现象。
13.厄尔尼诺现象:是指一种东太平洋赤道地区海水异常变化的极端情况,是全球气候和海洋环境异常的一种信号。
14.世界经济一体化:遍布世界各地的交通和通讯网络是全球每一个角落都进入国际分工的体系中,从而使得各个国家和地区都能够利用自己的优势发展对自己有利的产业,并从其他国家和地区获得自己所需要的其他资源,达到资源的最佳配置和取得最理想的经济效益。
地理知识大全:世界地理要点梳理随着全球化时代的到来,地理知识的重要性愈发凸显。
了解世界各地的地理特点不仅仅是为了满足好奇心,更是为了更好地理解我们所居住的地球以及我们与其他地区的联系。
掌握世界地理要点能够让我们更加全面地了解世界的多样性和长远发展趋势。
本文将以梳理的方式,向读者介绍一些关于世界地理的重要知识要点。
梳理一:大陆与洋流1.大陆:地球上的陆地呈现出分布不均的特点。
亚洲是世界上最大的大陆,亮点是其丰富的资源和多样化的文化。
其他重要的大陆还包括非洲、北美洲、南美洲、欧洲、澳大利亚和南极洲。
每个大陆都有独特的地形、气候和自然景观。
2.洋流:洋流是海水在世界各海洋之间流动的现象。
洋流受到地球自转、风力和水密度的影响。
北大西洋暖流是最著名的洋流之一,它温暖了欧洲西部的气候。
其他重要的洋流还包括秘鲁海流、赤道洋流和南大洋环流。
梳理二:山脉和河流1.山脉:世界上有许多重要的山脉,它们对地球的地形和气候产生重要影响。
喜马拉雅山脉是世界上最高的山脉,横跨尼泊尔、印度、中国等国家。
安第斯山脉是世界上最长的山脉,它沿南美洲的西海岸延伸。
2.河流:河流在水文循环中起着重要作用。
尼罗河是世界上最长的河流,源自非洲的乌干达,流经数个国家最终注入地中海。
亚马逊河是世界上最大的河流,其水量超过全球下注入海洋的所有河流之和。
梳理三:气候与生态1.气候:世界各地的气候类型多种多样。
其中,热带气候区域位于赤道附近,阳光充沛且温暖,常年降水量较大。
温带气候区域四季分明,夏季温暖,冬季寒冷。
极地气候则以寒冷为主,年降水量较少。
2.生态:地理环境对生态系统的形成和发展起着至关重要的作用。
热带雨林是世界上生物多样性最丰富的生态系统之一,拥有大量珍稀的动植物物种。
沙漠则是相对生物贫瘠的地区,植被稀少,水资源匮乏。
梳理四:人口与城市1.人口:全球人口众多,分布不均。
人口最多的国家是中国和印度,世界人口的1/3集中在亚洲。
而人口最稀少的地区主要位于北极地区和沙漠地带。
《世界地理》重难点知识归纳一、比例尺大小的比较及影响(1)比例尺是个分式,比例尺的分母愈大,比例尺愈小;反之比例尺愈大。
(2)在地图上:如果图幅相同,比例尺越大,所画地区范围越小,表示的内容愈详细;比例尺越小,所画地区范围越大,表示的内容愈简略。
如果表示的实际范围相同,比例尺越大,图幅面积越大;反之,图幅画积越小。
(3)比例尺扩大一倍,图幅将扩大比例尺倍数的平方。
二、大洋的分界一般把经过非洲南端厄加勒斯角的东经20。
经线作为大西洋与印度洋的分界线;把通过塔斯马尼亚岛东经146。
经线作为太平洋和印度洋的分界线。
把通过南美洲南端合恩南角西经67。
经线作为大西洋和太平洋的分界线。
三、世界人种、宗教的分布黄种入主要分布在亚洲东部;黑种人主要分布在非洲、大洋洲和美国境内;白种人主要分布在欧洲、北美洲和大洋洲。
中国的汉族、日本的大和族都是黄种人;欧洲许多民族都是白种人,非洲南部的许多民族都是黑种人。
基督教主要分布在欧洲、美洲和大洋洲;伊斯兰教主要分布在亚洲的西部和东南部,非洲的北部和东部;佛教主要分布在亚洲。
五、五种陆地地形的比较(1)非洲有四条主要河流:尼罗河、刚果河(扎伊尔河)、尼日尔河和赞比西河。
尼罗河全长6600多千米,正源白尼罗河源于东非高原,另一河源青尼罗河从埃塞饿比亚高原向西北流,两条河流在苏丹汇集向北流人地中海。
白尼罗河水量年变化小,青尼罗河水量变化大。
刚果河(扎伊尔河)发源于南非高原,穿过刚果盆地西流,注人大西洋,流域内为赤道多雨区,支流多,水量大,多急流瀑布,是世界上水能资源最丰富的河流之一。
尼日尔河与赞比西河也都源自赤道多雨区,水量都很大。
(2)东非裂谷带谷底有成串的狭长湖泊。
维多利亚湖是世界第二大淡水湖,仅次于苏必利尔湖。
坦噶尼喀湖为世界第二深湖,仅次于北亚的贝加尔湖。
八、美国主要工业区的分布九、拉丁美洲和撒哈拉以南的非洲的比较十、澳大利亚气候,植被呈半球状分布的原因(1)气候、植被带的分布:澳大利亚大陆地处热带和亚热带。
1.最小的大陆:澳大利亚大陆;最大的岛屿:格陵兰岛。
2.大洲分界线:亚洲与欧洲:乌拉尔山脉、乌拉尔河、里海、大高加索山脉、土耳其海峡;亚洲与非洲:苏伊士运河、红海;北美洲与南美洲:巴拿马运河。
3.大洋分界线:太平洋和大西洋:通过南美洲最南端合恩角所处的67°W线;太平洋和印度洋:通过澳大利亚的塔斯马尼亚岛东南角至南极大陆的147°E线;大西洋和印度洋:通过非洲南端厄加勒斯角的20°E线。
4.全球海陆分布特点:①陆地主要集中于北半球;②多数大陆南北成对分布;③多数大陆通过狭窄的海峡或地峡(运河)断续相连;④某些海陆分布具有鲜明的特点。
5.板块运移的解释:①地幔对流的“传送带模式”;冷板块俯冲时下沉拖拉力是板块运移的主要驱动;③由地球自转速度变化而促使岩石圈板块的运动;④地球周期性的膨胀、收缩或有限膨胀;⑤巨大的陨击作用使岩石圈表层物质发生亏损,诱发深部地幔物质上涌,造成板块运移。
6.全球的气候带和气候型种类:陆地低纬度气候:热带雨林气候,热带草原气候,热带干旱与半干旱气候,热带季风气候,热带海洋性气候;陆地中纬度气候:陆地温带气候(温带大陆性湿润气候,温带海洋性气候,温带季风气候,温带大陆性干旱与半干旱气候),陆地亚热带气候(亚热带湿润气候,亚热带季风气候,地中海式气候,亚热带大陆性干旱与半干旱气候);陆地高纬度气候:亚寒带针叶林气候,苔原气候,极地冰原气候;高地气候(垂直气候带结构)。
7.全球气候变暖的原因:工业革命以来人类活动排放的温室气体剧烈增加,从而导致“强烈温室效应”。
8.全球气候变暖的危害:使冰川和冻土融化,海平面会因此而上升,以致淹没大片陆地。
9.全球气候变暖的抑制措施:①全面禁用氟氯碳化物;②制定保护森林的对策方案;③改善汽车使用燃料状况,减少化石燃料的④改善其他各种场合的能源使用效率;消耗;⑤对石化燃料的生产与消费,依比例课税;⑥鼓励使用天然瓦斯作为当前的主要能源;⑦限制汽机车的排气;⑧鼓励使用太阳能;⑨开发替代能源;⑩实行二氧化碳重量控制。
亚 洲 概 述【目标】:1.亚洲的位置、分区2.亚洲的地形、气候、水文等自然地理特征3.亚洲的人口问题、环境问题及经济发展不平衡问题 【知识梳理】一、亚洲的位置、分区:(一)位置:经纬度位置 30°E ——180°世界上东西距离最长的大洲10°S ——80°N 世界上跨纬度最多的大洲(跨寒、温、热三带) 海陆位置:东临太平洋、北临北冰洋、南临印度洋、西侧通过黑海、地中海与大西洋相通半球位置:主要位于东西半球的东半球,南北半球的北半球 (二)范围: 东北以白令海峡与北美洲为界西北以乌拉尔山、乌拉尔河、里海、大高加索山、黑海、土耳其海峡与欧洲为界 西南以苏伊士运河、红海、曼德海峡与非洲为界(三)分区:面积4400万平方公里,为世界第一大洲。
按地理方位与自然特征分东亚、东南亚、南亚、西亚、中亚、北亚6个地区。
二、亚洲的自然地理环境 (一)地形:1.特征:地形复杂,中间高四周低(中部地形以山地、高原为主,平原分布于四周)/地表起伏大/海拔较高(平均海拔仅次于南极洲,居世界第二位)亚洲最高峰为珠穆朗玛峰(8844.43米),最低点为死海(﹣415米) 2.主要地形区:(落实到地图上)(1)主要山脉:帕米尔高原的山结(由天山、昆仑山、喜马拉雅山和兴都库什山交汇)(2)8大高原: 中西伯利亚高原、蒙古高原、帕米尔高原、青藏高原、德干高原、伊朗高原、阿拉伯高原、安纳托利亚高原(3)7大平原:东北平原、华北平原、长江中下游平原(东亚);印度河平原、恒河平原(南亚);米索不达米亚平原(西亚);西西伯利亚平原(北亚)。
(二)气候:1.特征:气候类型复杂多样、季风气候显著、大陆性气候分布广 2.主要气候类型分布与成因:(看地图册29页气候分布图)大陆内部:温带大陆性气候大陆东部:温带季风、亚热带季风大陆南部:中南半岛、印度半岛---热带季风;马来群岛---热带雨林西部:印度半岛西北部、阿拉伯半岛---热带沙漠气候;地中海沿岸---地中海气候 北部:北冰洋沿岸---苔原气候 (三)河流、湖泊1.特征:多发源于中部山地与高原,呈放射状流向海洋,内流区面积广大 2.主要河流: 鄂毕河、叶尼塞河、勒拿河 ---- 注入北冰洋 中国的黑龙江、黄河、长江、珠江---- 注入太平洋 东南亚的红河、湄公河、湄南河---- 注入太平洋萨尔温江、印度河、恒河、底格里斯河、幼发拉底河----注入印度洋3.主要湖泊:黑海、咸海、巴尔喀什湖----中亚; 贝加尔湖----俄罗斯; 死海----西亚 三、亚洲的人文地理特征(一)人口:人口最多的大洲。
世界地理知识点归纳一、地球与地图。
1. 地球的形状和大小。
- 地球是一个两极稍扁、赤道略鼓的不规则球体。
平均半径约6371千米,赤道周长约4万千米。
2. 经纬网。
- 经线:连接南北两极的半圆,指示南北方向,所有经线长度相等,经度从本初子午线(0°经线)向东、向西各分180°。
- 纬线:与赤道平行的圆圈,指示东西方向,赤道最长,向两极逐渐缩短为点,纬度从赤道(0°纬线)向南、向北各分90°。
- 低、中、高纬度的划分:0° - 30°为低纬度,30° - 60°为中纬度,60° - 90°为高纬度。
3. 地图。
- 地图三要素:方向、比例尺、图例和注记。
- 比例尺:表示图上距离比实地距离缩小的程度,公式为比例尺=图上距离/实地距离。
- 方向:一般地图上“上北下南,左西右东”;有指向标的地图,指向标箭头指向北方;经纬网地图根据经线指示南北、纬线指示东西来判断方向。
二、陆地和海洋。
1. 海陆分布。
- 地球表面71%是海洋,29%是陆地,概括地说“七分海洋,三分陆地”。
- 陆地主要集中在北半球和东半球,海洋大多分布在南半球和西半球。
2. 七大洲和四大洋。
- 七大洲(按面积大小):亚洲、非洲、北美洲、南美洲、南极洲、欧洲、大洋洲。
- 四大洋(按面积大小):太平洋、大西洋、印度洋、北冰洋。
- 各大洲的分界线:- 亚洲与欧洲:乌拉尔山脉、乌拉尔河、里海、大高加索山脉、黑海、土耳其海峡。
- 亚洲与非洲:苏伊士运河。
- 北美洲与南美洲:巴拿马运河。
- 南美洲与南极洲:德雷克海峡。
3. 海陆变迁。
- 原因:地壳的变动、海平面的升降和人类活动(如填海造陆)。
- 大陆漂移学说:由魏格纳提出,认为地球上的大陆原来是连在一起的,后来才逐渐分离漂移。
- 板块构造学说:全球大致划分为六大板块(亚欧板块、太平洋板块、美洲板块、非洲板块、印度洋板块和南极洲板块),板块内部地壳比较稳定,板块与板块交界的地带,地壳比较活跃,多火山、地震。
世界地理知识点归纳一、地球与地图地球是我们人类赖以生存的家园,了解地球的基本特征和地图的使用方法是学习世界地理的基础。
地球的形状是一个两极稍扁、赤道略鼓的不规则球体。
其平均半径约为 6371 千米,赤道周长约为 4 万千米。
地球表面大约 71%被海洋覆盖,29%是陆地,因此被形象地称为“蓝色星球”。
在地图方面,地图的三要素包括方向、比例尺和图例。
方向通常有东、南、西、北、东南、东北、西南、西北八个基本方向。
比例尺表示图上距离与实际距离的比例关系,比例尺越大,地图表示的范围越小,内容越详细;比例尺越小,地图表示的范围越大,内容越简略。
图例则是地图上各种符号和颜色所代表的地理事物的说明。
二、陆地与海洋地球上的陆地分为七大洲,分别是亚洲、欧洲、非洲、北美洲、南美洲、大洋洲和南极洲。
亚洲是面积最大的大洲,南极洲是纬度最高、跨经度最广的大洲。
各大洲之间的分界线也是重要的知识点。
比如亚洲与欧洲的分界线是乌拉尔山脉、乌拉尔河、里海、大高加索山脉、黑海和土耳其海峡;亚洲与非洲的分界线是苏伊士运河;北美洲与南美洲的分界线是巴拿马运河。
海洋被分为四大洋,分别是太平洋、大西洋、印度洋和北冰洋。
太平洋是面积最大、最深、岛屿最多的大洋;大西洋呈“S”形;印度洋大部分位于南半球;北冰洋是最小、最浅、纬度最高的大洋。
板块构造学说认为,地球的岩石圈由六大板块组成,分别是亚欧板块、非洲板块、美洲板块、太平洋板块、印度洋板块和南极洲板块。
板块内部比较稳定,板块与板块交界的地带,地壳比较活跃,多火山、地震。
三、气候气候是一个地区长时间内大气的平均状况,影响气候的主要因素有纬度位置、海陆位置、地形等。
全球主要的气候类型有热带雨林气候、热带草原气候、热带沙漠气候、热带季风气候、亚热带季风和湿润气候、地中海气候、温带海洋性气候、温带季风气候、温带大陆性气候、寒带气候等。
热带雨林气候主要分布在赤道附近,终年高温多雨;热带草原气候分布在热带雨林气候的南北两侧,终年高温,分干湿两季;热带沙漠气候分布在南北回归线附近的大陆西岸和内陆地区,终年炎热干燥;热带季风气候分布在亚洲的印度半岛和中南半岛,终年高温,分旱雨两季。
《世界地理》重点知识梳理和考点提示区域地理学习要领◇头脑中一定要熟记几幅地图(如世界轮廓图、世界气候洋流分布图、世界自然带分布图、六大板块分布图),便于掌握区域定位、地理要素分布。
更可以以图为载体帮助理解重要地理原理,记忆、巩固重点知识。
◇首先要牢固掌握总论部分(地形、气候、水文等),在学习各分区时加强对总论部分知识的巩固和再理解,落实好必修教材所学习的自然地理和人文地知识,并能联系其他分区,对比掌握。
◇每块区域的学习,都要从位置(包括纬度位置、海陆位置、相对位置、交通位置)、自然地理特征(地形、气候、水文、植被、土壤)、人文地理特征(自然资源、农业、工业、城市、交通、环境)、区域典型问题等方面进行。
◇通过典型问题的学习和经典试题的分析,用心领悟分析问题的方法,学会整理出答题套路,并能做到举一反三。
◇复习过程中特别注意区域的整体性(某一区域内地质、地形、海陆位置、气候、水文等自然要素之间的关系和影响及自然要素对自然资源、农业、工业等人文要素的影响)和差异性(某一要素如地形、气候、水文、农业、工业等在不同区域之间的差异)东亚和日本【地图熟悉】(结合小地图册P17、P20和以前填过的图)1.熟悉东亚及各个国家的经纬度位置、海陆位置及相互之间的相对位置;2.填出国家及首都名称;3.标注图中出现的河流名称;4.标注出朝鲜半岛、海南岛、台湾岛、日本海、朝鲜海峡、台湾海峡、南海、东海、黄海、渤海。
5.参考《参考地图册》Pl 2,用阴影部分画出东亚的亚热带季风气候和温带季风气候区。
【东亚概述】1.日本是岛国,主要由北海道、本州、四国、九州四个大岛及附近岛屿组成,面积狭小,但人口稠密。
2.日本境内多山,由于处于亚欧板块和太平洋板块的碰撞带上,多火山地震。
富士山是日本的最高峰,也是一座著名的活火山。
平原狭小,临近东京的关东平原是日本最大的平原。
3.日本的气候类型主要是亚热带季风气候和温带季风气候。
由于是岛国,海洋性特征显著,所以最高气温和最低气温分别出现在8月和2月。
世界地理必背知识点一、地球和地图1. 地球是一个两极稍扁、赤道略鼓的椭球体。
平均半径约6371千米;赤道周长约40000千米。
2. 经线是连接南北两极的大圆弧线,又称子午线。
特点:都是半圆;长度都相等;都指示南北方向;都相交于两极。
3. 经度:经过英国伦敦格林尼治天文台原址的那条经线为0º经线,又称本初子午线。
②经度的划分:以0º经线为起点,向东为东经度,向西为西经度,各划分180º。
③东西经度的分布规律:东经度向东递增,西经度向西递增。
④东西半球划分:20ºW和160ºE构成的经线圈为界,20ºW向东到160ºE为东半球、20ºW向西到160ºE为西半球。
4.纬线是与地轴垂直并且环绕地球一周的圆圈。
②特点:都是圆圈(两极为点);长度不等,从赤道向南北两极递减;都指示东西方向;都相互平行。
5.纬度:以赤道为起点,向南为南纬度,向北为北纬度,各划分90º。
③纬度大小的分布规律:北纬向北递增,南纬向南递增。
④南、北半球以赤道为界线。
⑤高、中、低纬度的划分:以南、北纬30º和60º为界。
6.地方时:因经度而不同的时刻,越往东地方时越早;经度每隔15º,地方时相差1小时。
7.每个时区都以其中央经线的地方时作为全区统一使用的时间标准,称区时。
计算:两地相隔几个时区,就相差几个小时;向东加,向西减。
8.北京时间:我国采用北京所在的东八区的区时(即120ºE经线的地方时)作为全国统一使用的标准时间。
9.原则上以180º经线作为国际日期变更线,简称日界线。
向东过日界线减1天,向西过日界线加1天。
实际上日期变更线有三处弯曲,原因是是避免将所经过的国家分入两个日期范围。
注:另外还有一条自然界线,即0时经线。
0时经线向东到180º经线为今天,0时经线向西到180º经线为昨天。
精心整理世界地理概况第一节世界的陆地和海洋一、大洲和大洋亚、非——苏伊士运河、红海、曼德海峡南、北美——巴拿马运河亚、北美——白令海峡南美、南极——德雷克海峡欧、非——直布罗陀海峡、地中海大洲面积:亚洲4400非洲3000北美洲2400南美洲1800南极洲1400欧洲1000大洋洲900⑵四大洋太平洋:面积最大(将近一半)、水温最高、水体最深、岛屿最多。
大西洋:呈五、世界主要河流湖泊世界居民和国家1、世界的人口(1)增长特点:速度加快,地区差异(2)分布及原因:发达国家70%以上,发展中国家30%左右。
问题:环境污染、交通拥挤、居住条件差、绿地面积少等。
2、人种、民族、语言、宗教(1)人种:黄、白、黑[注意]印第安人、因纽特人、爱斯基摩人均属于黄种人。
(2)民族:世界近2000个,人数最多汉族。
(3)语言:世界上共有2000多种语言,有的有文字,有的无文字世界地理分区及主要国家的地理特征考点搜索东亚,东南亚,南亚,中亚,西亚,北非,撒哈拉以南的非洲,欧洲西部,欧洲东部和北亚,北美,拉丁美洲,大洋洲,南极洲。
各区的位置、范围;主要国家及主要城市;主要区域特征。
RB,印度,埃及,德国,俄罗斯,美国,巴西,澳大利亚。
第一节东亚,东南亚,南亚,中亚一、东亚⑵地形、河流地势西高东低(许多大河自西向东注入太平洋):西部多高原山地,东部多平原丘陵海岸线曲折,多半岛(朝鲜半岛、山东半岛、辽东半岛)和岛屿(RB四岛、TW 岛等)⑶气候:①东部沿海地区季风气候显着东亚季风典型的原因、成因及气候特点(夏季高温多雨、冬季寒冷干燥,高温期与多雨期一致)温带季风气候与亚热带季风气候的比较:东部沿海地区:自然条件优越,平原多,耕地比重大,气候温暖湿润,利于农业发展,沿海港口多,交通便利,人口众多,劳动力充足,历史悠久,科技文化水平高,为经济发展提供了极其有利的条件,现已出现很多工农业发达的地区,是世界上主要的水稻、蚕丝、茶叶的产地。
《世界地理》重难点知识归纳一、比例尺大小的比较及影响(1)比例尺是个分式,比例尺的分母愈大,比例尺愈小;反之比例尺愈大。
(2)在地图上:如果图幅相同,比例尺越大,所画地区范围越小,表示的内容愈详细;比例尺越小,所画地区范围越大,表示的内容愈简略。
如果表示的实际范围相同,比例尺越大,图幅面积越大;反之,图幅画积越小。
(3)比例尺扩大一倍,图幅将扩大比例尺倍数的平方。
二、大洋的分界一般把经过非洲南端厄加勒斯角的东经20。
经线作为大西洋与印度洋的分界线;把通过塔斯马尼亚岛东经146。
经线作为太平洋和印度洋的分界线。
把通过南美洲南端合恩南角西经67。
经线作为大西洋和太平洋的分界线。
三、世界人种、宗教的分布黄种入主要分布在亚洲东部;黑种人主要分布在非洲、大洋洲和美国境内;白种人主要分布在欧洲、北美洲和大洋洲。
中国的汉族、日本的大和族都是黄种人;欧洲许多民族都是白种人,非洲南部的许多民族都是黑种人。
基督教主要分布在欧洲、美洲和大洋洲;伊斯兰教主要分布在亚洲的西部和东南部,非洲的北部和东部;佛教主要分布在亚洲。
五、五种陆地地形的比较(1)非洲有四条主要河流:尼罗河、刚果河(扎伊尔河)、尼日尔河和赞比西河。
尼罗河全长6600多千米,正源白尼罗河源于东非高原,另一河源青尼罗河从埃塞饿比亚高原向西北流,两条河流在苏丹汇集向北流人地中海。
白尼罗河水量年变化小,青尼罗河水量变化大。
刚果河(扎伊尔河)发源于南非高原,穿过刚果盆地西流,注人大西洋,流域内为赤道多雨区,支流多,水量大,多急流瀑布,是世界上水能资源最丰富的河流之一。
尼日尔河与赞比西河也都源自赤道多雨区,水量都很大。
(2)东非裂谷带谷底有成串的狭长湖泊。
维多利亚湖是世界第二大淡水湖,仅次于苏必利尔湖。
坦噶尼喀湖为世界第二深湖,仅次于北亚的贝加尔湖。
八、美国主要工业区的分布九、拉丁美洲和撒哈拉以南的非洲的比较十、澳大利亚气候,植被呈半球状分布的原因(1)气候、植被带的分布:澳大利亚大陆地处热带和亚热带。
地理复习世界地理知识梳理世界地理知识梳理地理学作为一门学科,关注着地球上的自然环境和人类活动,研究地球的特征、地球上的各类现象以及它们之间的相互关系。
在地理学中,世界地理知识是必不可少的一部分,它涵盖了地球上每个国家和地区的地理特征、人口分布、文化传统等方面的信息。
本文将对世界地理知识进行梳理,帮助读者全面了解世界各地的地理情况。
一、大洲与国家地球表面被划分为七大洲,分别是亚洲、非洲、欧洲、南美洲、北美洲、大洋洲和南极洲。
每个大洲都拥有独特的地理环境和特征。
1. 亚洲亚洲是世界上最大的洲,拥有世界上最高的山脉——喜马拉雅山脉,同时还有珠穆朗玛峰,是地球上最高的山峰。
亚洲还拥有许多大河,包括长江、黄河等重要水系。
2. 非洲非洲是人口第二多的洲,拥有世界上最长的河流——尼罗河,以及世界上最大的沙漠——撒哈拉沙漠。
非洲的地理环境多样,有丛林、草原和沙漠等不同类型的地貌。
3. 欧洲欧洲是世界上最小的洲,但却是人口稠密和经济发达的地区。
欧洲有许多重要的河流,如伏尔加河和多瑙河,还拥有阿尔卑斯山脉等重要的地理特征。
4. 南美洲南美洲是世界上面积第四大的洲,拥有亚马逊河等重要水系。
南美洲的安第斯山脉是世界上最长的山脉,并且拥有丰富的矿产资源。
5. 北美洲北美洲包括了中美洲和加拿大、美国等地,是世界上最富饶的洲之一。
北美洲的地理特征包括了落基山脉、五大湖等重要地理元素。
6. 大洋洲大洋洲由许多岛屿组成,其中最大的岛国是澳大利亚。
澳大利亚是世界上最干燥的大陆之一, Great Barrier Reef是世界上最大的珊瑚礁群。
7. 南极洲南极洲是地球上最寒冷的洲,并且几乎全年被冰雪覆盖。
它是世界上最为原始和保护得最好的地区之一。
二、地理要素除了大洲和国家之外,地球上还有许多其他重要的地理要素,如山脉、河流、湖泊、海洋等。
1. 山脉山脉是地球表面上海拔较高、连续延伸的地理要素。
世界上著名的山脉包括喜马拉雅山脉、阿尔卑斯山脉、安第斯山脉等。
《世界地理》重点知识梳理和考点提示区域地理学习要领◇头脑中一定要熟记几幅地图(如世界轮廓图、世界气候洋流分布图、世界自然带分布图、六大板块分布图),便于掌握区域定位、地理要素分布。
更可以以图为载体帮助理解重要地理原理,记忆、巩固重点知识。
◇首先要牢固掌握总论部分(地形、气候、水文等),在学习各分区时加强对总论部分知识的巩固和再理解,落实好必修教材所学习的自然地理和人文地知识,并能联系其他分区,对比掌握。
◇每块区域的学习,都要从位置(包括纬度位置、海陆位置、相对位置、交通位置)、自然地理特征(地形、气候、水文、植被、土壤)、人文地理特征(自然资源、农业、工业、城市、交通、环境)、区域典型问题等方面进行。
◇通过典型问题的学习和经典试题的分析,用心领悟分析问题的方法,学会整理出答题套路,并能做到举一反三。
◇复习过程中特别注意区域的整体性(某一区域内地质、地形、海陆位置、气候、水文等自然要素之间的关系和影响及自然要素对自然资源、农业、工业等人文要素的影响)和差异性(某一要素如地形、气候、水文、农业、工业等在不同区域之间的差异)东亚和日本【地图熟悉】(结合小地图册P17、P20和以前填过的图)1.熟悉东亚及各个国家的经纬度位置、海陆位置及相互之间的相对位置;2.填出国家及首都名称;3.标注图中出现的河流名称;4.标注出朝鲜半岛、海南岛、台湾岛、日本海、朝鲜海峡、台湾海峡、南海、东海、黄海、渤海。
5.参考《参考地图册》Pl 2,用阴影部分画出东亚的亚热带季风气候和温带季风气候区。
【东亚概述】【日本概述】1.日本是岛国,主要由北海道、本州、四国、九州四个大岛及附近岛屿组成,面积狭小,但人口稠密。
2.日本境内多山,由于处于亚欧板块和太平洋板块的碰撞带上,多火山地震。
富士山是日本的最高峰,也是一座著名的活火山。
平原狭小,临近东京的关东平原是日本最大的平原。
3.日本的气候类型主要是亚热带季风气候和温带季风气候。
由于是岛国,海洋性特征显著,所以最高气温和最低气温分别出现在8月和2月。
4.日本多山地,地势落差大,且年降水多,所以河流短小流急,水资源和水能资源丰富。
5.日本的耕地很少,地块小,农业生产侧重小型机械,重视发生水利和生物技术,精耕细作,以提高单位面积的产量。
6.日本北海道附近海域有寒暖流交汇,形成了世界著名的北海道渔场。
7.日本国土狭小,矿产资源缺乏,但海岸线曲折,多优良海港,可以进口原料,出口产品,发展工业。
成为典型的“加工贸易型”国家。
8.日本发展工业(经济)的不利因素是:①国土(或市场)狭小;②矿产资源贫乏。
有利条件是:①海岸线曲折,多优良港湾;②丰富的劳动力资源(劳动力充足,文化素质高);③较高的科技水平。
9.日本拥有深水良港和便利的海上运输业,工业主要分布在太平洋和赖户内海沿岸的狭长地带。
主要工业部门有:钢铁、汽车、造船、电子、化学、纺织等。
其中,北九州是日本新兴工业(电子工业)的中心。
10.日本的最大贸易对象是美国,其次是西欧和中国。
日本两个最大的对外贸易港是横滨和神户。
【重点和考点】1.熟悉日本四个大岛的位置、名称,濑户内海、日本海、朝鲜海峡的位置,及主要经纬度。
2.气候——亚热带季风气候和温带季风气候,海洋性特征显著。
(1)回顾季风气候的分布、成因(海陆热力性质差异)、特征(亚热带季风气候:夏季高温多雨,冬季低温少雨;温带季风气候:夏季高温多雨,冬季寒冷干燥),对比日本的亚热带季风气候分布的纬度与中国相比有何差异;(2)凡是岛国,气候都具有海洋性特征——温差较小,冬季较温暖,夏季较凉爽;年降水量较大,季节分配较均匀;(3)日本海沿岸冬季多雨雪的原因:冬季气温低,盛行西北季风,日本海补充水汽,西北风遇到地形阻挡多地形雨。
以此可以推知我国山东半岛北部的烟台、威海冬季多出现大雪天气的原因;(4)太平洋沿岸(日本东部)由于处于夏季风的迎风坡,降水较多;(5)季风气候区,由于季风活动的不稳定性,多水旱灾害,且沿海多台风活动。
3.地形地貌水文——(1)日本岛屿形成及多火山地震的原因是处于亚欧板块与太平洋板块相互碰撞挤压处;(2)凡是岛屿或半岛,一般地势特征是中间高,为丘陵山地,沿海为平原。
所以经济活动多在沿海地区进行;(3)岛屿或半岛,地势落差一般较大,河流短小,如果该地降水比较多,则水能资源丰富;(4)一地水能资源是否丰富取决与径流量大小和地势落差;如果是要分析某地水能资源开发条件,还必须考虑社会经济和技术条件。
4.熟记日本工业发展的有利条件和工业区的分布(太平洋及濑户内海沿岸一一因为这些地区多优良海港,交通便利,利于进口工业原料、燃料,出口工业产品)。
5.熟悉日本农业发展的特点及北海道渔场形成的原因。
(1)回顾亚洲水稻种植业的区位条件及特点,并对比日本的水稻种植业与我国相比有何优势。
(2)渔场的形成条件:a.寒暖流交汇或上升补偿流;b.入海河流带来丰富的营养盐类;c.位于大陆架,水浅,阳光集中,生物光合作用强;d.温带地区,季节变换显著,冬季冷海水上泛。
东南亚【地图熟悉】(结合《参考地图册》P18-19和以前填过《金榜》里面的小地图)1.注意100°E 、120°E 、0°、10°S 、23.5°N 等主要经纬线。
熟悉东南亚及各个国家的海陆位置及相互之间的相对位置及马六甲海峡的经纬度位置;2.注意新加坡、印尼、泰国、缅甸等国家和印尼首都雅加达的名称;3.注明图中出现的河流(湄公河);4.注意中南半岛、马来半岛、南海、苏门答腊岛、加里曼丹岛、爪哇岛、泰国湾、马六甲海峡;5.参考《参考地图册》P12。
用阴影部分画出东南亚的热带季风气候和热带雨林气候区;【东南亚概述】※中南半岛上的国家多信仰佛教.缅甸仰光的大金塔、柬埔寨的吴哥窟都是著名的佛教建筑;印尼和马来西亚把伊斯兰教定为国教,菲律宾多信天主教。
※东南亚旅游业发展迅速。
有丰富的热带自然景观、美丽沙滩和岛屿,以及许多名胜古迹和独特的风土人情。
泰国、马来西亚、新加坡、菲律宾和印尼都采取一系列具体、有效的措施,使东南亚的旅游业得到了迅速的发展。
【重点和考点】1.湄公河流域湄公河发源于中国青藏高原唐古拉山北麓,在我国境内叫澜沧江,流经青海、西藏、云南三省区,出国境后称为湄公河,先后流经缅甸、老挝、泰国、柬埔寨和越南等5个国家,最后在越南胡志明市以南注入南中国海。
河流上游切割(侵蚀)作用显著,多“v ”型谷,水流湍急,蕴藏着丰富的水能资源;下游河谷展宽,水流缓慢,泥沙沉积,河岸两侧形成冲积平原,河口多三角洲。
湄公河平原土壤肥沃,灌溉便利,农业发达,人口稠密。
湄公河流域可开发利用生物资源、水能资源、矿产资源、旅游资源,促进中国与东南亚各国的联系,共同发展。
2.马六甲海峡与克拉地峡东南亚的地理位置十分重要,是沟通亚洲和大洋洲、太平洋和印度洋的必经之路.位于苏门答腊岛和马来半岛之间的马六甲海峡是东亚联系南亚、西亚和非洲东部的必经之路,有“十字路口”“咽喉”之称,是世界上最繁忙的海峡之一。
克拉地峡北连中南半岛,南接马来半岛,如果开凿,船舶无须经马六甲海峡,可直接从印度洋进入太平洋的泰国湾,大大缩短印度洋与太平洋之间的航程,对我国具有很大的经济意义,可使我国对欧洲、非洲贸易航程缩短,运输安全性也得到提高。
3.板块边界与地质灾害2004年12月26目的印尼大地震是由于亚欧板块与印度洋板块相碰撞挤压引起。
地震引发了海啸。
东南亚属于亚欧板块,东南亚西部是位于印度洋板块与亚欧板块的消亡边界;东南亚东部是位于亚欧板块与太平洋板块的消亡边界。
4.城市岛国——新加坡(l)地理位置优越,港口优良;(2)主要工业部门有。
炼油、造船、海上钻井平台制造、电子电器、旅游;(3)注意环境保护和美化城市;(4)缺淡水。
南亚与印度【地图熟悉】(结合《参考地图册》P21和以前填过《金榜》里面的小地图)1.注意70°E、80°E、90°E三条经线和北回归线的位置。
熟悉南亚及各个国家的经纬度位置、海陆位置及相互之间的相对位置;2.国家及主要城市(新德里、孟买、加尔各签、班加罗尔、卡拉奇、伊斯兰堡);3.注明出恒河、印度河、布拉马普特拉河等河流;4.标注出印度半岛、斯里兰卡、马尔代夫、阿拉伯海、孟加拉湾、印度洋;5.标注出喜马拉雅山、德干高原、东高止山、西高止山、印度平原、恒河平原,乞拉朋齐的位置;6.参考《参考地图册》P12,用阴影部分画出南亚的热带季风气候和热带沙漠气候区;7、标出克什米尔地区。
【南亚概述】※南亚是人类古代文明的中心之一,是佛教和印度教的发源地。
印度和尼泊尔多信奉印度教,斯里兰卡信仰佛教,巴基斯坦和孟加拉国多信仰伊斯兰教。
※克什米尔地区是印巴冲突的导火索。
冲突在:①领土问题;②宗教信仰问题;③资源问题;④外来势力的干涉。
巴基斯坦首都原在卡拉奇,迁都到伊斯兰堡就是出于方便解决该地区问题的政治原因。
※西北部的热带沙漠气候形成的原因主要是:①冬季副热带高压控制,降水少;②夏季风西南季风无法达到;③历史上对印度河流域的过度开发导致对森林植被的破坏。
※南亚三大经济部门:农业、采矿业和工业。
除印度外,南亚次大陆各国经济多以农业为主。
水稻、小麦是最主要的粮食作物;本区是世界重要的经济作物产区。
孟加拉国是世界最大的黄麻产地;印度和斯里兰卡红茶的生产和出口占全球第一、二位。
※南亚发展经济的三大优势;l、耕地面积广大(土壤肥沃、水热充足、灌溉便利);2、矿产资源丰富(煤、铁、锰等) 3、内外交通便利。
【印度概述】1.印度的地形分三部分:北部是高峻的喜马拉雅山地;中部是印度河——恒河平原;南部是平坦的德干高原。
2.印度的主要气候类型是热带季风气候(6—9月是雨季,10—次年5月是旱季);夏季盛行西南季风,成因是气压带和风带位置的季节移动,冬季盛行东北季风,成因是海陆热力性质差异;由于夏季风的不稳定性,严重影响到印度的农业。
夏季风强的年份,雨季来得早,去得晚,容易造成涝灾;夏季风弱的年份,雨季来得迟,去得早,容易造成旱灾。
3.印度的降水量自西向东呈递减趋势,其中乞拉朋齐是世界上降水最丰富的地区之一。
德干高原东西两侧明显比高原内部降水多。
(《吴祖良》P53印度年降水量分布图)4.印度的耕地面积广大,是亚洲耕地面积最大的国家,是农业大国。
水稻、小麦、棉花、黄麻、茶叶等的产量都居世界前列。
(《吴祖良》P53印度农作物分布图)5.印度的矿产资源主要有煤、铁、锰等,储量都很丰富,主要分布在德干高原的东北部。
6.印度的主要城市:新德里是首都,加尔各答是麻纺织工业中心,也是印度第一大城市和第二大海港;孟买是棉纺织工业中心,也是印度第二大城市和第一大海港;近年来印度还发展了核工业、航天航空工业,而以计算机软件为主的信息产业的发展尤为引人注目,班加罗尔(世界科技中心和世界十大“硅谷”之一)为中心的工业区是新兴工业区。