西门子S7200运算指令
- 格式:pptx
- 大小:615.85 KB
- 文档页数:66
S7-200 SMART移位和循环移位运算指令
移位指令
S7-200 SMART移位指令分为左、右移位、循环左、右移位及寄存器移位指令三大类。
前两类移位指令按移位数据的长度又分字节型、字型、双字型3种。
下图所示为移位指令梯形图:
图1. 移位指令:
移位与循环指令相关视频教程的链接如下:
如下为一个移位和循环移位实例:
图2.移位和循环移位程序图
其中:
I4.0上升沿触发
FOR_W为字循环右移
SHL_W为字左移
其移位和循环移位的过程可由下图进一步说明:
图3.移位和循环移位过程说明图
For Next 循环
程序循环结构用于描述一段程序的重复循环执行。
由 FOR和NEXT指令构成程序的循环体。
FOR指令标记循环的开始,NEXT指令为循环体的结束指令。
图4.For Next 循环
其中:
INIT,FINAL分别定义起始值和结束值。
使能输入EN有效,循环体开始执行,执行到NEXT指令时返回,每执行一次循环体,当前值计数器INDX增1,达到终止值FINAL时,循环结束。
使能输入无效时,循环体程序不执行。
每次使能输入有效,指令自动将各参数复位。
注意:使用 FOR 和 NEXT 指令可在重复执行分配计数的循环中执行程序段。
每条 FOR 指令需要一条 NEXT 指令。
For Next 编程实例
图5.For Next 循环循环程序图
使用状态表监控程序的运行如下图所示
图6.状态监视图
如上表所示,VW100值为4, INDEX大于终止值,循环终止。
西门子S7-200 PLC指令学习(1)S7-200系列的基本逻辑指令S7-200系列的基本逻辑指令与FX系列和CPM1A系列基本逻辑指令大体相似,编程和梯形图表达方式也相差不多,这里列表表示S7-200系列的基本逻辑指令(见表)。
表 S7-200系列的基本逻辑指令S7-200系列PLC的比较指令在SIEMENS S7-200的编程软件STEP-7中,有专门的比较指令:IN1与IN2比较,比较的数据类型可以是B、I(W)、D、R,即字节、字整数、双字整数和实数;还可以有其他的比较式:>、<、≥、≤、<>等等。
当满足比较等式,则该触点闭合。
与LMODSOFT指令对照:在LMODSOFT中,没有直接的数的比较指令,但SUB指令可以通过其执行减法功能后的三个输出端的状态实现整数的比较功能。
若与LMODSOFT 中的SUB指令对应,则在STEP-7中应有三个比较指令: >、=、< 来分别对应SUB 指令的三个输出;若还要对应≥、≤、或<>,则根据SUB指令三个输出端的不同组合,均可找到对应的比较指令。
比如:①(30007)>(40030)②(30007)=(40030)③(30007)<(40030)①+②(30007)≥②+③(30007)≤(40030)①+③(30007)<>(40030)S7-200系列PLC的定时器指令类型、编号及分辨率TON——接通延时TONR——有记忆接通延时TOF——断开延时3种分辨率(时基):1ms、10ms、100ms——分别对应不同的定时器号定时器6个要素:指令格式(时基、编号等)预置值——PT使能——IN 复位——3种定时器不同当前值——Txxx 定时器状态(位)——可由触点显示定时值=时基×预置值PT。
由于定时器的计时间隔与程序的扫描周期并不同步,定时器可能在其时基(1ms、10ms、100ms)内任何时间启动,所以,未避免计时时间丢失,一般要求设置PT预置值必须大于最小需要的时间间隔。
数据处理、运算指令及应用本章要点✍ 数据传送、字节交换、字节立即读写、移位、转换指令的介绍、应用及实训 ✍ 算术运算、逻辑运算、递增/递减指令的介绍、应用及实训✍ 表的定义、填表指令、表取数指令、填充指令、表查找指令的介绍5.1 数据处理指令5.1.1 数据传送指令1. 字节、字、双字、实数单个数据传送指令MOV数据传送指令MOV ,用来传送单个的字节、字、双字、实数。
指令格式及功能如表5-1所示。
表5-1单个数据传送指令MOV 指令格式使EN O = 0即使能输出断开的错误条件是:SM4.3(运行时间),0006(间接寻址错误)。
【例5-1】将变量存储器VW10中内容送到VW100中。
程序如图5-1所示。
LD I0.1MOVW VW10, VW100图5-1例5-1题图2. 字节、字、双字、实数数据块传送指令BLKMOV数据块传送指令将从输入地址IN 开始的N 个数据传送到输出地址OUT 开始的N 个单元中,N 的范围为1至255,N 的数据类型为:字节。
指令格式及功能如表5-2所示。
表5-2 数据传送指令BLKMOV 指令格式使ENO= 0的错误条件:0006(间接寻址错误)0091(操作数超出范围)。
【例5-2】程序举例:将变量存储器VB20开始的4个字节(VB20- VB23)中的数据,移至VB100开始的4个字节中(VB100-VB103)。
程序如图5-2所示。
LAD STLLD I0.0BMB VB20 ,VB100, 4图5-2 例5-2图程序执行后,将VB20~VB23中的数据30、31、32、33送到VB100~VB103。
执行结果如下:数组1数据 30 31 32 33数据地址 VB20 VB21 VB22 VB23块移动执行后:数组2数据 30 31 32 33数据地址 VB100 VB101 VB102 VB1035.1.2 字节交换、字节立即读写指令1. 字节交换指令字节交换指令用来交换输入字IN 的最高位字节和最低位字节。
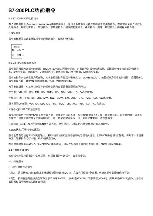
S7-200PLC功能指令4.4 S7-200 PLC的功能指令PLC的功能指令(Functional Instruction)或称应⽤指令,是指令系统中满⾜特殊控制要求的那些指令。
在本节中主要介绍数据处理指令、数据运算指令、转换指令、表功能指令、程序控制类指令、中断指令、⾼速计数器指令、⾼速脉冲指令等。
1.指令格式指令的梯形图格式主要以指令盒的形式表⽰,如图4-49所⽰:图4-49 指令的梯形图格式指令盒的顶部为该指令的标题,如MOV_B,⼀般由两部分组成,前⾯部分为指令的助记符,后⾯部分为参与运算的数据类型,B表⽰字节,W表⽰字,DW表⽰双字、R表⽰实数、I表⽰整数、DI表⽰双整数。
指令的指令表格式也分为两部分,如字节传送指令的指令表格式为:MOVB IN,OUT。
前⾯部分为指令的助记符,后⾯部分为指令的操作数,其中“IN”为源操作数,“OUT”为⽬的操作数。
为了节省篇幅,对每条功能指令的操作数的内容即数据类型做如下约定:字节型:VB、IB、QB、MB、SB、SMB、LB、AC、*VD、*LD、*AC和常数。
字型及INT型:VW、IW、QW、MW、SW、SMW、LW、AC、T、C、*VD、*LD、*AC和常数。
双字型及DINT型:VD、ID、QD、MD、SD、SMD、LD、AC、*VD、*LD、*AC和常数。
2.指令的执⾏条作和运⾏情况指令梯形图格式中的“EN”端是允许输⼊端,为指令的执⾏条件,只要有“能流流⼊EN 端,指令就执⾏。
要注意的是:只要条件存在,该指令会在每个扫描周期执⾏⼀次,如果希望只执⾏⼀次,要在“EN”前加⼀条跳变指令。
在语句表(STL)程序中没有EN允许输⼊端,允许执⾏STL语句的条件是栈顶的值必须是“1”。
4.ENO状态(⽤于指令的级联)指令盒的右边设有“ENO”使能输出,若EN端有“能流”且指令被准确⽆误地执⾏了,则ENO端会有“能流”输出,传到下⼀个程序单元,如果指令运⾏出错,ENO端状态为0。
表 S7-200系列的基本逻辑指令指令名称 指令符 功能操作数取 LD bit 读入逻辑行或电路块的第一个常开接点 Bit :I ,Q ,M ,SM ,T ,C ,V ,S取反 LDN bit 读入逻辑行或电路块的第一个常闭接点 和 A bit 串联一个常开接点 和非 AN bit 串联一个常闭接点 或 O bit 并联一个常开接点 或非ON bit并联一个常闭接点 电路块和 ALD 串联一个电路块 无电路块或 OLD 并联一个电路块 输出 = bit 输出逻辑行的运算结果 Bit :Q ,M ,SM ,T ,C ,V ,S 置位 S bit ,N 置继电器状态为接通 Bit :Q ,M ,SM ,V ,S 复位R bit ,N使继电器复位为断开表4-20 四则运算指令名称指令格式 (语句表)功能操作数寻址范围加法指令 +I IN1,OUT两个16位带符号整数相加,得到一个16位带符号整数。
执行结果:IN1+OUT=OUT (在LAD 和FBD 中为:IN1+IN2=OUT )IN1,IN2,OUT :VW ,IW ,QW ,MW ,SW ,SMW ,LW , T ,C ,AC ,*VD ,*AC ,*LDIN1和IN2还可以是AIW 和常数 +D IN1,IN2两个32位带符号整数相加,得到一个32位带符号整数。
执行结果:IN1+OUT=OUT (在LAD 和FBD 中为:IN1+IN2=OUT )IN1,IN2,OUT :VD ,ID ,QD ,MD ,SD ,SMD ,LD ,AC ,*VD ,*AC ,*LD IN1和IN2还可以是HC 和常数+R IN1,OUT两个32位实数相加,得到一个32位实数。
执行结果:IN1+OUT=OUT (在LAD 和FBD 中为:IN1+IN2=OUT )IN1,IN2,OUT :VD ,ID ,QD ,MD ,SD ,SMD ,LD ,AC ,*VD ,*AC ,*LD IN1和IN2还可以常数减法指令 -I IN1,OUT两个16位带符号整数相减,得到一个16位带符号整数。