(参考资料)培训资料—融资融券操作流程修订稿
- 格式:pdf
- 大小:3.17 MB
- 文档页数:73
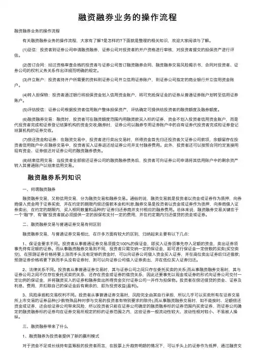
融资融券业务的操作流程融资融券业务的操作流程 有关融资融券业务的操作流程,⼤家有了解?是怎样的?下⾯就是整理的相关知识,欢迎⼤家阅读与了解。
(1)征信:投资者到证券公司申请融资融券,证券公司对投资者的开户资格进⾏审核,对投资者提交的担保资产进⾏评估。
(2)签订合同:经过资格审查合格的投资者与证券公司签订融资融券合同、融资融券交易风险揭⽰书,合同对投资者、证券公司的权利义务关系作出详细⽽明确的规定。
(3)开⽴账户:投资者持开户所需要的资料到证券公司开⽴信⽤证券账户,到证券公司指定的商业银⾏开⽴信⽤资⾦账户。
(4)转⼊担保物:投资者通过银⾏将担保资⾦划⼊信⽤资⾦账户,将可充抵保证⾦的证券从普通证券账户划转⾄信⽤证券账户。
(5)评估授信:证券公司根据投资者信⽤账户整体担保资产,评估确定可提供给投资者的融资额度及融券额度。
(6)融资融券交易:融资时,投资者可在融资额度范围内⽤融资款买⼊标的证券,资⾦不划⼊投资者信⽤资⾦账户,⽽是代投资者完成和证券登记结算机构的资⾦交收;融券时,证券公司以融券专⽤证券账户中的⾃有证券代投资者完成和证券登记结算机构的证券交收。
(7)偿还资⾦和证券:在融资交易中,投资者进⾏卖出交易时,所得资⾦⾸先归还投资者⽋证券公司款项,余额留存在投资者信⽤账户中;在融券交易中,投资者买⼊证券返还给证券公司并⽀付融券费⽤。
此外,投资者还可以按照合同约定直接⽤现有资⾦、证券偿还对证券公司的融资融券债务。
(8)结束信⽤交易:当投资者全部偿还证券公司的融资融券债务后,投资者可向证券公司申请将其信⽤账户中的剩余资产转⼊其普通账户以结束信⽤交易。
融资融券系列知识 ⼀、何谓融资融券 融资融券交易,⼜称信⽤交易,分为融资交易和融券交易。
通俗的说,融资交易就是投资者以资⾦或证券作为质押,向券商借⼊资⾦⽤于证券买卖,并在约定的期限内偿还借款本⾦和利息;融券交易是投资者以资⾦或证券作为质押,向券商借⼊证券卖出,在约定的期限内,买⼊相同数量和品种的`证券归还券商并⽀付相应的融券费⽤。
《融资融券业务操作指南》V2[1].0修改相关内容《融资融券业务操作指南》V2.0修改相关内容第三部分、营业部推荐⼈与客户初次交流:修改客户准⼊条件修改前:客户的初次交流过程中,营业部推荐⼈⾸先应确认客户是否满⾜我司融资融券业务的准⼊条件,包括但不限于:在我司开户时间满18个⽉,连续交易满6个⽉,个⼈客户账户资产总值50万(含)以上,机构客户账户资产总值100万(含)以上。
修改后:与客户的初次交流过程中,营业部推荐⼈⾸先应确认客户是否满⾜我司融资融券业务的准⼊条件,包括但不限于:在我司开户时间满6个⽉,连续交易满6个⽉,个⼈客户账户资产总值10万(含)以上,机构客户账户资产总值50万(含)以上。
第五部分、营业部预征信(三)机构客户提出融资融券业务申请时,应向公司营业部提供以下资料,⽤于公司对客户的征信调查:新增:9、公司承诺开展融资融券业务的资⾦为⾃有资⾦的承诺书;第六部分、客户资料同步与复核:修改三⽅存管银⾏的要求修改前:(六)同步业务环节以保障客户基本信息资料保持统⼀、集中与融资融券系统⼀致为原则,但因融资融券系统中原因造成的可做调整,如融资融券系统三⽅银⾏⽬前仅设置“⼯、建、招、浦发”,在统⼀中使⽤其他三⽅银⾏的客户同步后可调整;修改后:(六)同步业务环节以保障客户基本信息资料保持统⼀、集中与融资融券系统⼀致为原则,但因融资融券系统中原因造成的可做调整,如融资融券系统中没有统⼀中所使⽤的三⽅银⾏,则在统⼀中使⽤⽬前公司在⽤的信⽤业务三⽅银⾏中的任⼀银⾏的客户同步后可调整;第九部分、客户融资融券业务资格申请及复核(⼀)营业部信⽤账户管理岗录⼊删除:“注:填写申请总额度不得超过⾦融资产的1/2或总资产的1/4。
”(⼆)营业部复核操作删除:“★特别提⽰”中“(⼆)录⼊“申请情况”⼀项时,系统⾃动校验录……………如果低于申请总额度,系统会⾃动报错”。
第⼗部分、签订合同、风险揭⽰、讲解规则、录⾳录像:修改:签署《融资融券客户签约过程⼯作底稿》相关要求★操作基本流程:修改前:(三)营业部推荐⼈按照《融资融券客户签约过程⼯作底稿》的要求依次完成风险揭⽰、合同讲解和签署⼯作5、推荐⼈应对⽐《融资融券客户签约过程⼯作底稿》,逐项完成上述各项动作,记录各项动作的起⽌时间,并记录与客户沟通的问题和结果。
融资融券操作流程1、在开仓融资融券之前,要先进行“担保物划转”,会出现自己普通账号信息,输入账号密码后,会看到自己的普通账户上面的股票持仓。
在划转的时候,只要双击一只股票即可(对方交易席位,股东代码会自动生成,不要改动填写)输入股票数量即可。
融资融券的额度会随着你转入的股票市值相应提高,但最高不会超过最高额度。
建议:划转的股票是属于自己长久持仓的,或者是正好属于可以融资融券的股票池内以后有更多的机会参与来回操作的。
2、融资操作:买入时,有且仅有一个按钮:融资买入。
卖出时,融资平仓只要求还款金额确定即可不限制必须是融资买入的那只股票,也可以用自己的担保股票进行还款操作,尽量选取:卖券还款,来进行还款操作。
3、融券操作:融券操作,会直接选择卖出,而不会先放在自己的账户上,有且仅有一个按钮:融券卖出。
注意:融券卖出时的价格会要求比较严格,不能按照买卖五档上面的价格自己设置,只能以最近的成交价来下单。
融券平仓:买券还券,直接在二级市场上把卖出的证券直接买回,会自动还券。
现券还券,可以把自己的证券归还融券负债。
备注:融券操作,因为是首先卖,当天可以做到买回,所以可以实现T+0。
在此基础上,也可以对自己仓内的股票又属于股票池的股票,可以利用(1)融券等实现逐步减仓,(2)可以对仓内股票实现套期保值,(3)对个别股票合并事件,实现无风险套利。
因此,融资操作的整体流程是:1:担保物划转(需要一天时间,即今日将股票划转过去,明天才可以进行融资或者融券操作)。
2:第二天,即可进行融资买入操作(目前915只个股)。
3:卖券还款,即可还掉自己的融资负债。
特别注意1:自己的股票仅是作为担保品,并非不能操作,操作无限制,但是在有负债的前提下不能自由转出入。
注意ST股票不能作为担保物划入。
2:(1)若自己的股票是一只可以融资的个股(如中国平安),融资买入了中国平安,那么在任何情况下,卖出中国平安,系统则会给你自动优先还款;(2)若自己的股票是单独一只,融资买入了另一只股票与自己担保股票并非一只,那么自己的股票仍旧可以”普通卖出”不会还款,若是自己的股票进行了“卖券还款”,则会优先进行还款。
融资融券业务培训一、背景介绍融资融券业务是指投资者通过向券商借入资金进行股票买入或者借入股票进行卖出的业务。
它是股票市场中常见的一种杠杆交易方式,为投资者提供了更多的资金和灵活性,但也伴随着较高的风险。
因此,对于从事融资融券业务的投资者和从业人员来说,进行专业培训是非常必要的。
二、培训内容1. 融资融券业务概述:介绍融资融券的基本概念和业务特点,包括融资融券的基本操作流程、风险控制措施等。
2. 融资融券的交易规则:介绍融资融券业务的相关法规和规则,包括相关法律法规、证券交易所规定、券商内部制度等。
3. 融资融券的风险管理:介绍融资融券业务的风险管理方法和工具,包括风险评估、风险控制和风险监测等。
4. 融资融券业务的操作技巧:介绍融资融券业务的操作技巧和策略,包括交易策略、仓位管理、止损和止盈等。
5. 案例分析:通过实际案例分析,让学员更深入地理解融资融券业务的操作和风险管理。
三、培训方法1. 线下培训:通过举办研讨会、讲座等形式的线下培训,邀请行业专家和从业人员授课。
学员可以与专家进行互动,提问交流,提高学习效果。
2. 在线学习:通过在线平台提供培训课程和学习资料,学员可以根据自己的时间和进度进行学习。
在线学习还可以通过讨论区和在线导师的帮助,解决学员的问题和困惑。
四、培训目标1. 掌握融资融券业务的基本概念和操作流程,了解其风险和收益特点。
2. 熟悉融资融券业务的相关规则和法律法规,遵守合规要求。
3. 学会运用风险管理方法和工具,控制融资融券业务的风险。
4. 熟练掌握融资融券的操作技巧和策略,提高交易的成功率。
5. 能够通过案例分析,理解和应对融资融券业务中的实际问题和挑战。
五、培训评估通过考试和实操评估,对学员进行培训成果评估。
考试内容包括理论知识和操作技巧等,实操评估要求学员能够独立完成融资融券业务的模拟交易。
六、培训效果1. 提高从业人员的业务能力,增加他们在市场中的竞争力。
2. 帮助投资者更好地掌握融资融券业务的风险和收益特点,做出明智的投资决策。
《融资融券交易实施细则》修订近日,中国证券监督管理委员会发布了《融资融券交易实施细则(修订稿)》,对融资融券交易进行了一系列的修订和完善,旨在进一步规范融资融券市场,加强市场风险防控,提升市场运行效率。
本文将对修订后的《融资融券交易实施细则》进行详细解读。
首先,在交易品种方面,修订稿明确了可融资标的品种的范围,包括上市公司股票、可转换公司债券、回购品种等。
同时,规定了不可融资的品种,如特殊处理标的、临时停牌标的等。
这一规定的出台将有助于规范融资融券业务的范围和运作,保护投资者的合法权益。
其次,在融资融券资金使用方面,修订稿进一步明确了融资融券客户的资金用途。
规定融资融券资金仅限于证券买卖活动,并且禁止用于购买创业板、中小板和创新层的股票。
此举有助于防范融资融券资金的违规使用,降低市场风险。
再次,在交易风险控制方面,修订稿新增了股票价格波动幅度超过一定比例的限制。
当单只融资标的股票的价格连续三个交易日内涨跌幅分别达到或超过30%时,将限制继续交易该标的的融资客户新增、增加融资额度。
这一措施对于防范过分投机行为、保护市场稳定、防范系统性风险具有重要意义。
最后,修订稿还对监督管理机构的监管职责进行了明确,并明确了相关罚则。
对于违规行为,监管机构将采取一系列的监管措施,如发出警示函、责令改正、责令停牌等,并对违规行为采取罚款、行政拘留等处罚措施。
这一规定的实施将有助于强化监管工作,保护市场秩序。
总体来说,修订后的《融资融券交易实施细则》在规范融资融券市场、加强市场风险防控、提升市场运行效率等方面发挥了积极作用。
通过对交易品种、资金用途、交易风险控制和监管职责进行明确规定,有助于规范市场秩序,保护投资者权益,促进市场稳定发展。
同时,监管机构将加强监管力度,对于违规行为进行严肃处理,强化市场信心。
相信在修订《融资融券交易实施细则》的指引下,中国融资融券市场将进一步健康发展。
第一章总则1.1为规范公司及营业部办理客户融资融券业务,防范业务风险,依据中国证监会《证券公司融资融券业务试点管理办法》及公司《融资融券业务管理办法》,特制定本流程。
1.2本流程适用于融资融券业务征信、授信、信用账户、资金、证券、交易业务及客户档案管理的工作要求。
1.3本流程所涉及的业务系统分为:恒生融资融券交易管理系统、恒生客户账户集中管理系统V2.0(以下简称“账户系统”)、恒生集中交易系统2006版(以下简称“交易系统”)、新意证券综合管理平台(以下简称“新意系统”)。
1.4操作基本步骤:客户申请->投资者教育->资格初审(营业部)->客户征信->签订合同(风险提示)->客户授信->账户开立(营业部)->转入担保物(营业部)->交易(营业部)->日常管理(监控、追保、平仓、权益处理)->债务清偿(合同终止)->注销账户。
1.5客户须用钢笔或黑色炭素笔详实填写各类业务单据。
融资融券专员须认真审核所有单据、证件的有效性、一致性和各要素填写的完整性与准确性,否则退回。
1.6融资融券经办人应在业务办理当日进入账户系统“档案—电子档案管理—档案采集”菜单及时完成待扫描电子档案任务的影像扫描采集工作,扫描的电子档案应在每个交易日闭市后由营业部复核人进行总部上传操作。
(客户当日办理多笔业务的,系统提供电子档案共享功能。
)1.7结算公司业务凭证需按照结算公司要求归档。
(咨询一下业务单据是否有统一格式,如何归档)1.8本流程适用于公司相关部门及各营业部。
第二章客户资格审核第一节客户基本资料一、客户基本资料分为自然人客户基本资料以及机构客户基本资料(以下统称并简称为客户基本资料);1、自然人客户基本资料包括:1)有效身份证明文件:境内客户:中华人民共和国居民身份证。
(二代身份证包含背面)2)普通证券账户卡。
3)信用证券账户卡2、机构客户基本资料包括:1)企业法人有效身份证明文件及复印件;2)组织机构代码证及复印件;3)税务登记证书(非纳税机构无需提供)及复印件;4)法定代表人证明书及复印件;5)法定代表人授权委托书(法定代表人签字并加盖机构公章);6)法定代表人身份证明文件复印件;7)经办人身份证及复印件;8)普通证券账户卡;9)信用证券账户卡注:以上机构客户资料相关复印件应加盖机构公章。
二、公司不受理申请融资融券业务的客户,包括但不限于:(一)曾受监管机构、沪深证券交易所、登记结算公司等的处罚或者证券市场禁入;(二)利用他人名义开立信用账户的;(三)普通账户属于不规范账户;(四)普通证券账户中的证券已设定担保或存在其他权利瑕疵,或被采取查封、冻结等司法强制措施;(五)交易结算资金未纳入第三方存管;(六)公司“黑名单”客户;(七)公司的股东、关联人;(八)公司认定其风险承受能力不足的;(九))除上述情况以外,法律法规禁止开立信用账户的个人、机构。
三、客户承诺客户须在《融资融券业务申请表》中对上述承诺事项进行签字确认,如实申报限售股份的数量及品种,如实填写是否为上市公司的董事、监事和高级管理人员。
如果客户对以上事项中的一项或多项不进行承诺,公司不接受其提出的融资融券业务申请。
第三章客户征信客户征信包括客户提供征信材料、客户填写征信信息、公司审查及第三方征信等四个方面。
第一节投资者教育一、内容营业部融资融券推荐人对申请融资融券业务的客户进行投资者教育,内容包括:1、讲解融资融券业务规则、业务办理流程;2、对《融资融券交易风险揭示书》内容进行讲解,揭示融资融券业务风险;3、对《融资融券业务合同》条款逐条讲解。
二、填写问卷讲解完毕由客户填写《融资融券业务客户适当性知识测试》问卷,对客户进行融资融券业务客户适当性知识测试;知识测试不通过者由营业部融资融券业务推荐人对客户进行重点培训,培训结束后客户可再次进行测试。
得分低于80分的客户暂不接受客户的融资融券业务申请;三、对于年龄在70周岁以上的客户,营业部推荐人应重点考察客户的听、说、读、写及思辨能力,耐心仔细地询问客户的开户原因,并对客户进行必要的网上操作培训。
客户具备签署文件、阅读通知、操作交易等能力的,推荐人填写《特殊客户适当性管理服务记录》,并将其作为开户资料附件提交融资融券业务部审批。
对于确实不适合从事融资融券交易的客户,推荐人劝导客户不参与此类高风险业务,并向其说明原因。
第二节资质验证一、审核资料融资融券推荐人收到客户申请资料后,清点资料是否齐全,对资料的完整性、规范性和真实性进行初步审查,具体审查要求包括:个人投资者1)、申请人非公司股东及关联人,并且具有合法的证券投资资格,不存在法律、法规、规章和沪、深证券交易所规则禁止或限制进入证券市场的情形;2)、普通账户资产价值在50万元人民币以上;3)、在公司开户满18个月;4)、普通账户是规范账户,且已纳入三方存管;5)、《融资融券业务客户适当性知识测试》得分不低于80分;6)、未开立信用证券账户。
机构投资者1)、合法登记且年审正常的机构;2)、申请人非公司股东及关联人,具有合法的证券投资资格,不存在法律、法规、规章和沪、深证券交易所规则禁止或限制其投资证券市场的情形;3)、普通账户资产价值在200万元人民币以上;4)、在公司开户满18个月;5)、普通账户是规范账户,且已纳入三方存管;6)、法定代表人所授权经办人员接受了融资融券投资者教育,参与了公司《融资融券业务客户适当性知识测试》得分不低于80分;7)、未开立信用证券账户。
二、融资融券经办岗验证客户所有申请资料的原件,并确保所有复印件和原件一致。
客户提交的资料不完整或不符合规范的,应要求其及时补齐或重新提供。
三、融资融券经办岗通过集中交易柜台系统查询客户是否为合格账户,是否已开通三方存管等;通过融资融券交易管理系统查询客户是否属于融资融券业务黑名单客户。
四、初审合格后,融资融券经办岗指导客户填写《投资者教育确认表》。
第三节征信一、客户提交如下征信资料:1、个人投资者:1)、填妥的《融资融券业务申请表》(个人);2)、有效身份证明文件原件及复印件;3)、普通证券账户证明文件;4)、金融资产和其他资产证明文件;5)、收入证明(银行出具的最近三个月的工资流水证明或税务机关出具的上一年度的纳税证明);6)、学历等相关证明文件;7)、人民银行征信材料;8)、其它征信材料;9)、全部资产中所有权存在瑕疵情况的说明。
金融资产包括:现金、银行存款、可上市流通的股票、债券、开放式基金、可上市交易的封闭式基金及其他我公司认可的金融资产。
全部资产包括:金融资产、房产、汽车、其他我公司认可的资产。
金融资产和其他资产中具时效性的证明文件,时效性为十五天。
资产价值确认方式见附表(资产价值确认方式表)。
2、机构投资者1)、填妥的《融资融券业务申请表》(机构);2)、营业执照副本、组织机构代码证、税务登记证原件及复印件;3)、法定代表人证明书、法定代表人授权委托书;4)、法定代表人及授权代理人有效身份证明文件原件及复印件;5)、普通证券账户证明文件;6)、人民银行征信材料;7)、其它征信材料;8)、最近一年经审计的财务报告。
机构客户需向公司提供最近一期经审计的财务报告,其金融资产、总资产的金额以资产负债表中相关项目的数值为基础,按下列公式计算:金融资产=货币资金+交易性金融资产+持有至到期投资+交易性金融资产总资产=负债+所有者权益客户提交的资产证明材料不应包括已经质押、抵押、担保等其他所有权存在瑕疵的情况。
客户提交的材料中由第三方出具的征信材料应有时效性,出具后十五天以上前来办理征信的,原则上应要求客户重新提供。
二、融资融券经办岗审核客户提交征信资料是否齐全,对资料的完整性、规范性和真实性进行审查,指导客户填写《融资融券业务申请表》(客户填写部分)。
融资融券复核岗对融资融券经办岗的业务进行复核,并填写《融资融券业务申请表》(营业部填写部分),复核无误后提交营业部总经理。
三、营业部总经理审核后对业务申请及征信预审予以签字确认。
四、营业部预审通过后,由融资融券复核岗通过公司OA系统向融资融券部提交客户融资融券业务申请,将扫描后的《融资融券业务申请表》及客户资料作为附件上传,并将实物资料寄送至融资融券部。
五、融资融券部征信管理岗对客户征信资料进行审查,检查要素是否齐全,审查内容包括:1、对《融资融券业务申请表》、客户征信资料的真实性、有效性、准确性进行审查;2、营业部是否按照规定履行了两级审查程序。
3、对申请人作基本的资格审查:申请人的证券账户历史交易记录、交易业绩、资产状况、信用状况等指标要符合规定的客户认定标准。
4、征信管理岗可以根据需要了解客户的其他信息。
六、征信管理岗对客户进行额度初步测算对单一客户的授信额度为公司根据客户申请的融资融券授信申请额度、客户金融资产价值的四分之三及上一交易日收盘价计算的托管在我公司的资产总值所能支持的融资融券额度中最低者。
1、客户申请授信额度的确定客户在《融资融券业务申请表》中向公司申请的融资融券业务授信额度。
2、客户金融资产额度的确定客户金融资产确定的额度是指按客户金融资产折算的授信额度。
公司规定对客户的授信额度不得超过客户金融资产价值的四分之三。
1)个人客户公司认可的个人金融资产包括:现金、银行存款、可上市流通的股票、债券、开放式基金、可上市交易的封闭式基金、公司认可的其他金融资产。
公司依据下表确定的方式,确认个人投资者提供的金融资产的价值:表金融资产价值确认方式表资产种类价值确认方式现金普通账户中资金余额银行存款银行存款余额可上市流通的股票、债券、基金市值开放式基金净值可上市交易的封闭式基金市值公司认可的其他金融资产提交公司审定2)机构客户金融资产=货币资金+交易性金融资产+持有至到期投资+可供出售金融资产注:以上数据从机构客户提交财务报表中获取。
3、上一交易日收盘价计算的托管在我公司的资产总值所能支持的融资融券额度上一交易日收盘价计算的托管在我公司的资产总值所能支持的融资融券额度=总值*信用等级系数“信用等级系数(K )”是按照客户征信评级的结果确定的系数,具体如下表:表1信用等级系数(K )客户信用等级信用等级系数(K )AAA2.0AA1.90A1.80BBB1.70BB1.60B1.50C1.40D 0第四章授信一、授信管理岗履行复核职责,在《融资融券业务申请表》上填写复核意见,未通过的告知营业部融资融券复核岗。
二、根据分级审批原则及公司授信规模的大小,授信管理岗提交审批人签署审批意见。
表2客户授信额度分级审批表客户授信额度(Y)(单位:万元)审批人Y<300融资融券部负责人300≤Y<500分管融资融券业务副总裁Y≥500融委会三、审批人签署意见后,由授信管理岗通知营业部融资融券业务推荐人,由融资融券业务推荐人负责通知客户授信审批情况。