危险化学品知识竞赛(三)_最新版
- 格式:doc
- 大小:112.00 KB
- 文档页数:10
危险化学品安全管理知识竞赛题A.2002C.2002A.C.化学危险物品D.危险化学品⒊条例规定在中华人民共和国境内、、、、危险化学品和处置废弃危险化学品,必须遵守本条例。
A.生产、包装、经营、储存、运输B.经营、进口、储存、运输、使用C.D.⒌危险化学品单位的对本单位危险化学品的安全负责。
A.主要负责人B.法人C.安全负责人D.法定代表人⒍国务院负责危险化学品安全监督管理综合工作。
A.C.A.C.⒏国家对危险化学品的实行统一规划、合理布局和严格控制。
A.生产和使用B.生产和运输C.生产和储存D.生产和经营⒐国家对危险化学品生产、储存实行制度。
A.审查A.国家经济贸易委员会B.县级人民政府经济贸易管理部门C.市级人民政府经济贸易管理部门D.省、自治区、直辖市人民政府经济贸易管理部门手续。
A.⒕除运输工具加油站、加气站外,危险化学品的生产装置和储存数量构成重大危险源的储存设施,距离类场所、区域必须符合国家标准或者国家有关规定。
A.6B.8C.10D.12⒖危险化学品生产、储存企业改建、扩建的,必须依照《危险化学品安全管理条例》的规定经审查批准。
A.A.C.A.有毒化学品B.剧毒化学品C.易燃化学品D.易爆化学品⒙危险化学品生产企业销售其生产的危险化学品时,应当提供与危险化学品完全一致的化学品,并在包装上加贴或者拴挂与包装内危险化学品完全一致的化学品。
A.安全使用说明书安全标签B.C.D.A.安全管理规章制度B.防火管理规章制度C.防爆管理规章制度D.安全操作规章制度⒛生产、储存、使用除剧毒化学品以外危险化学品的单位,应当对本单位的生产、储存装置每年进行一次安全评价。
A.一B.二C.三D.五21.装置。
A.C.22.A.C.当地公安部门D.当地消防部门23.重复使用的危险化学品包装物、容器,使用前的检查记录应当至少保存年。
A.1B.2C.3D.424.危险化学品必须储存在、或者专用储存室内。
A.C.25.A.C.双人双人D.多人多人26.危险化学品专用仓库的储存设备和安全设施应当定期。
读书破万卷下笔如有神“神华杯”全国危险化学品安全法规知识竞赛试题单项选择题(请从三个备选答案中选择惟一一个正确选项,并在后面的答题卡中将其涂黑)1.《危险化学品安全管理条例》(国务院令第591号)自(B)起施行。
A20XX年3月1日B20XX年12月1日C20XX年1月1日2.《危险化学品安全管理条例》(国务院令第591号)适用于(B)的安全管理。
A危化品生产、储存、使用、经营、运输和废弃B危化品生产、储存、使用、经营和运输C放射性物品3.危险化学品安全管理方针是(B)。
A安全第一、预防为主B安全第一、预防为主、综合治理C安全第一、预防为主、防治结合4.危险化学品单位的(A)对本单位的危险化学品安全管理工作全面负责。
A主要负责人B安全负责人C生产负责人5.下列哪项工作属于安全生产监督管理部门负责?(C)危险化学品道路运输企业押运人员的资格认定A.读书破万卷下笔如有神B剧毒化学品购买许可证的核发C危险化学品经营许可证的核发6.公众发现、捡拾的无主危险化学品,由(B)接收,需要进行无害化处理的,交由环境保护主管部门组织其认定的专业单位进行处理。
A环保部门B公安机关C安全生产监督管理部门7.危险化学品目录,由国务院安全生产监督管理部门会同国务院工业和信息化、公安、环境保护、卫生、质量监督检验检疫、(C)、铁路、民用航空、农业主管部门,根据化学品危险特性的鉴别和分类标准确定、公布,并适时调整。
A工商B邮政C交通运输8.负有危险化学品安全监督管理职责的部门依法进行监督检查,监督检查人员不得少于(B)人,并应当出示执法证件。
A1 B2 C39.《国务院关于坚持科学发展安全发展促进安全生产形势持续稳定好转的意见》(国发〔2011〕40 号)提出要继续推进(A)改造。
A化工装置自动控制系统化工设备B.读书破万卷下笔如有神C化工工艺10.安全生产监督管理部门负责对新建、改建、扩建生产、储存危险化学品,包括(C)的建设项目进行安全条件审查。
危险化学品知识竞赛题3(答案版)一、填空题(每题2分,共计20分)1.《危险化学品安全管理条例》规定在中华人民共和国境内_________危险化学品和处置废弃危险化学品,必须遵守此条例。
2.申请人凭省、自治区、直辖市人民政府经济贸易管理部门或者设区的市级人民政府负责危险化学品安全监督管理综合工作的部门_________—向工商行政管理部门办理登记注册手续。
3.重复使用的危险化学品包装物、容器,使用前的检查记录应当至少保存________年。
4.申请人凭危险化学品经营许可证向_________管理部门办理登记注册手续。
5.__________应当对《条例》规定的专业生产定点生产的槽罐以及其他容器的产品质量进行定期或者不定期的检查。
6.发生危险化学品事故,单位主要负责人应当按照本单位制定的应急救援预案,立即组织救援,并立即报告当地负责危险化学品安全监督管理综合工作的部门和________、环境保护、质检部门。
7.危险化学品单位未对其生产、储存装置进行定期安全评价,负责危险化学品安全监督管理综合工作的部门依据职权责令立即或者限期改正,处__________的罚款。
8.危险化学品单位发生危险化学品事故造成人员伤亡、财产损失的,应当依法承担___________责任。
9.编写化学品安全技术说明书危险性部分,应简要概述本化学品最重要的_________,主要包括危险类别、侵入途径、健康危害、环境危害、燃爆危险等信息。
10.危险化学品标志的使用原则是,当一种危险化学品具有一种以上的危险性时,应用主标志表示主要危险性类别,并用副标志来表示__________的其他的危险性类别。
二、选择题(每题2分,共计30分)1.国务院( )负责危险化学品安全监督管理综合工作。
A.公安部门B.质检部门C.环境保护部门D.经济贸易综合管理部门2.依法设立的危险化学品生产企业,必须向国务院质检部门申请领取危险化学品( )。
A.经营许可证B.安全许可证C.生产许可证D.消防许可证3.危险化学品专用仓库的储存设备和安全设施应当定期( )。
危险化学品安全知识竞赛试题(附答案)一、选择题(每题2分,共40分)1. 下列哪种化学品属于危险化学品?A. 食盐B. 酒精C. 糖D. 空气答案:B2. 下列哪种包装不适合存放危险化学品?A. 铁桶B. 塑料桶C. 玻璃瓶D. 纸箱答案:D3. 下列哪种措施可以防止静电火花引起危险化学品爆炸?A. 接地B. 使用水冲洗C. 使用砂纸打磨D. 使用酒精擦拭答案:A4. 下列哪种气体是易燃气体?A. 氧气B. 氮气C. 氢气D. 二氧化碳答案:C5. 下列哪种化学品着火时,不能用水灭火?A. 木材B. 纸张C. 油D. 电器答案:C6. 下列哪种化学品泄漏时,应立即采取紧急措施?A. 食品添加剂B. 日用品C. 农药D. 工业原料答案:D7. 下列哪种化学品属于腐蚀性化学品?A. 硫酸B. 氢氧化钠C. 氯化钠D. 碳酸钠答案:A8. 下列哪种化学品属于有毒化学品?A. 硫酸B. 氢氧化钠C. 氯化钠D. 苯答案:D9. 下列哪种化学品容易引起化学灼伤?A. 硫酸B. 氢氧化钠C. 氯化钠D. 酒精答案:A10. 下列哪种储存方式不适合危险化学品?A. 分开储存B. 分类储存C. 集中储存D. 随意储存答案:D11. 下列哪种标识表示危险化学品具有腐蚀性?A. 易燃标识B. 爆炸标识C. 腐蚀性标识D. 有毒标识答案:C12. 下列哪种标识表示危险化学品具有毒性?A. 易燃标识B. 爆炸标识C. 腐蚀性标识D. 有毒标识答案:D13. 下列哪种装置可以用来检测危险化学品泄漏?A. 报警器B. 防火罩C. 防爆灯D. 砂箱答案:A14. 下列哪种应急措施是在危险化学品泄漏时应该采取?A. 立即点燃泄漏物质B. 使用水冲洗泄漏区域C. 使用砂子覆盖泄漏物质D. 使用铁锤敲打泄漏罐体答案:B15. 下列哪种化学品与水混合会放热?A. 硫酸B. 氢氧化钠C. 氯化钠D. 碳酸钠答案:A二、判断题(每题2分,共20分)16. 危险化学品只要妥善存放,就不会发生事故。
托安监管字[2012]26号关于转发参加“XX杯”全国危险化学品安全法规知识竞赛活动的通知的通知各乡(镇)、安委会成员单位、各企业:《关于参加“XX杯”全国危险化学品安全法规知识竞赛活动的通知》已经县安全生产监督管理委员会研究同意,现转发你们,请认真贯彻执行。
二○一二年六月二十九日主题词:XX杯危险化学品竞赛通知抄送:地区安监局,县委办公室,政府办公室。
托里县安全生产监督管理局 2012年6月29日印伊犁哈萨克自治州塔城地区安全生产监督管理局文件塔地安监管字[2012]62号关于参加“XX杯”全国危险化学品安全法规知识竞赛活动的通知各县(市)安全生产监督管理局:为宣传普及危险化学品安全生产政策法规知识,提高职工的安全意识,从源头上提高从业人员素质。
国家安全监管总局定于2012年5月中旬至8月开展“X X杯”全国危险化学品安全法规知识竞赛活动(以下简称竞赛)。
根据自治区安监局转发《国家安全监管总局办公厅关于开展“XX杯”全国危险化学品安全法规知识竞赛活动的通知》(新安监危化字〔2012〕111号)要求,现将竞赛活动有关事项通知如下:一、参加人员X围1.各县(市)安全监管局负责危险化学品安全监管的所有人员;2.辖区内所有危险化学品从业单位相关人员;3.各县(市)认为需要参加的其他人员。
二、活动安排各县(市)安全监管局负责组织辖区内相关人员参加“XX杯”全国危险化学品安全法规知识竞赛活动。
6月1日至30日,为宣传发动阶段。
各县(市)、各相关企业要针对《危险化学品安全管理条例》和知识竞赛试题相关内容,结合本县(市)、本单位实际,制定参赛活动方案,广泛宣传、普及危险化学品安全生产知识和安全管理的有关规定,提高广大干部职工的安全意识和技能。
7月1日至7月15日,为集中答题时间。
各县(市)、各单位要认真组织有关人员积极参加本次知识竞赛,按照答题要求,认真填写答题卡,并于7月15日前完成答题工作。
7月15日至25日,为答题卡收集及邮寄时间。
化工安全知识竞赛题一、必答题1.新版《危险化学品安全管理条例》是什么时间修订?什么时间开始实行?答:新版《危险化学品安全管理条例》是2月16日修订, 12月1日开始实行。
2.哪些危险物品安全管理不合用于《危险化学品安全管理条例》?答: 民用爆炸品、放射性物品、核能物质和城镇燃气。
3.岗位在操作中“四不准”?答: (1)不准超温;(2)不准超压;(3)不准超速;(4)不准超负荷。
4、发生危险化学品事故, 单位重要负责人应按照本单位制定应急救援预案, 及时组织救援, 并及时汇报当地哪几种部门?答: 安监、公安、环境保护、质检5.国家对危险化学品运送是怎样进行管理?答:国家对危险化学品运送实行资质认定制定;未经资质认定, 不得运送危险化学品。
二、多媒体题:1.电工作业时未穿劳保鞋、未挂停电牌;2.小行车吊料下方有人同步作业;3.放渣或处理炉膛焦块未穿戴劳防用品。
三、抢答题1.锅炉在运行过程中, 易发生重大事故一般有哪些?答: 缺水事故;满水事故;炉管爆破、汽水共沸、水击事故、炉膛爆炸。
2.什么是化学品隔离贮存?答:在同一房间或同一区域内, 不一样物料之间分开一定距离, 非禁忌物料间用通道保持空间贮存方式。
干粉灭火器合用于扑救哪几类火灾?答: 油类、可燃气体、电器设备和遇水燃烧物品初期起火灾。
危险化学品生产企业防止火灾爆炸事故发生, 在工艺技术措施上要注意哪些方面?答: (1)控制原料纯度;(2)进料控制;(3)系统温度控制;(4)系统压力控制;(5)紧急状况处理措施5.从事高空作业和交叉作业者应注意什么?答:要系好安全带, 戴好安全帽, 工具要放在工具袋内, 严禁随意向下抛投物件, 严禁攀登仪表及采暖管线。
四、互选题1.进入容器、设备“八个必要”指是什么? 30分答:(1)必要申请、办证, 并得到同意;(2)必要进行安全隔绝;(3)必要切断动力电, 并使用安全灯具;(4)必要进行置换、通风;(5)必要准时间规定进行安全分析;(6)必要佩戴规定防护用品;(7)必要有人在器外监护, 并坚守岗位;(8)必要有急救后备措施。
2004年度昆明市职工安全生产知识普及教育活动竞赛试题之三危险化学品安全知识竞赛试题100例分数:姓名:单位:部门:一、单项选择题(每题1分,共计50分)1、《危险化学品安全管理条例》的实施日期为2002年()。
A、2月4日B、1月9日C、3月15日2、《危险化学品安全管理条例》所指的危险化学品,按理化性质及危害可划分为()大类。
A、6B、7C、83、危险化学品的()和标志必须符合国家规定。
A、商标B、包装C、颜色4、装卸危险化学品的时候,为防止撞击、摩擦、滚翻、拖拉,避免使用()工具,装卸机械有防止火花产生的设施。
A、橡胶B、塑料C、金属5、《安全生产违法行为行政处罚办法》的实施日期为2003年()。
A、5月19日B、7月1日C、9月1日6、《安全生产违法行为行政处罚办法》规定,危险化学品单位在转产、停产、停业或者解散时,未采取有效措施,处置危险化学品生产、储存设备、库存产品及生产原料的,责令改正,并处()的罚款。
A、2万元以上10万元以下B、3万元以上10万元以下C、5万元以上10万元以下7、日常生活需要的且购买量不超过()克(或毫升)(有特殊限量的除外)的零星危险化学品,可直接向经营企业购买。
A、500B、1000C、15008、载客的火车、船舶、飞机机舱()装运危险化学品。
A、可以B、可以少量C、不得9、装运危险化学品的车辆通过市区时,中途()。
A、可以到加油站加油B、可以把车存在停车场C、不得随便停车10、以下危险化学品中,()可以在露天贮存。
A、遇潮能引起燃烧、爆炸的B、遇潮能发生化学反应的C、遇火、热、潮不能引起化学反应,不产生有毒气体的11、贮存危险化学品的仓库的管理人员必须配备可靠的()。
A、劳动保护用品B、安全监测仪器C、手提消防器材12、“国家化学品登记注册中心”不仅是化学品()的具体执行部门,也是国家化学品管理的技术保障机构。
A、质量监督B、消防监督C、登记注册13、危险化学品单位违反《危险化学品安全管理条例》的规定,可被处()的罚款。
危险化学品知识竞赛题一.单项选择题1.( A )应和氰化物、氧化剂、遇湿易燃物远离,并不得与碱类共储混运。
A.酸类B.腐蚀类C.还原剂2.下面( A )是化学品标签中的警示词。
A.危险、警告、注意B.火灾、爆炸、自燃C.毒性、还原性、氧化性3.标明了安全使用注意事项和防护基本规定的是( B )。
A.化学品标志B.化学品安全标签C.危险化学品标志4.浓硫酸属于( B )化学品。
A.爆炸品B.腐蚀性C.易燃液体5.下面对剧毒品的描述中, ( C )是错误的?A.不准露天堆放B.必须双人收发C.不能用玻璃瓶储存6.储存危险化学品的仓库可以使用( B )采暖。
A.蒸汽B.热水C.机械7.下面( A )物质属于自燃物品?A.黄磷B.盐酸 c.丙酮8.工业上使用的氧化剂要与具有( A )性质的化学品远远分离。
A.还原性物品B.惰性气体C.腐蚀性液体9.搬运剧毒化学品后,应当( A )。
A.用流动的水洗手B.吃东西补充体力C.休息10.强酸灼伤皮肤不能用( A )冲洗。
A.热水B.冷水C.弱碱溶液11.吸湿性强、遇水释放较多热量的化学品沾染皮肤后应立刻( C )。
A.用清水清洗B.用冷水清洗C.用软纸、软布抹去12.遇水燃烧物质起火时,不能用( B )扑灭。
A.干粉灭火剂 B泡沫灭火剂 C.二氧化碳灭火剂13.发生危险化学品事故后,应当向( B )方向疏散。
A.下风B.上风C.顺风14.进行腐蚀品的装卸作业应当戴( B )手套。
A.帆布B.橡胶C.棉布15.以下物品中露天存放最危险的是( C )。
A氯化钠 B.明矾 C遇湿燃烧物品16.在易燃易爆场合穿( C )最危险。
A.布鞋B.胶鞋C.带钉鞋17.下面的做法中错误的是( A )。
A.同车运送氧化剂和还原剂B.公安机关检查运送的危险化学品C.车辆熄火装卸危险化学品18.化学品泄漏事故发生时,下面( C )做法是错误的。
A.报警B.进行交通管制C.所有人员参与事故救援19.( B )不能发生爆炸。
Carry out the relevant standards and regulations of production safety, and do a good job in publicity and education of production safety.(安全管理)单位:___________________姓名:___________________日期:___________________危险化学品知识竞赛(最新版)危险化学品知识竞赛(最新版)导语:贯彻执行安全生产的有关法规、标准和规定,做好安全生产的宣传教育工作。
认真调查研究,及时总结经验,协助领导贯彻和落实各项规章制度和安全措施,改进安全生产管理工作。
一、填空题(每题2分,共计20分)1.施行《危险化学品安全管理条例》的目的是:为了加强对____________的安全管理,保障人民生命、财产安全,保护环境。
2.申请设立危险化学品生产、储存企业时,应当提交__________项文件。
3.发现剧毒化学品被盗、丢失或者误售、误用时,必须立即向___________报告。
4.对符合条件的,颁发危险化学品经营许可证,并将颁发危险化学品经营许可证的情况通报同级_________部门。
5.危险化学品运输企业必须具备的条件由__________部门规定。
6.危险化学品单位应当制定本单位事故__________,配备应急救援人员和必要的应急救援器材、设备,并定期组织演练。
7.危险化学品经营企业销售没有化学品安全技术说明书和安全标签的危险化学品,由负责危险化学品安全监督管理综合工作的部门责令_________。
8.危险化学品单位发生危险化学品事故,未按照本条例的规定立即组织救援,对负有责任的主管人员和其他直接责任人员依照刑法关于国有公司、企业工作人员__________或者其他罪的规定,依法追究刑事责任。
9.化学品安全技术说明书采用“________”的方式编写,同类物、同系物的技术说明书不能互相替代;混合物要填写有害性组分及其含量范围。
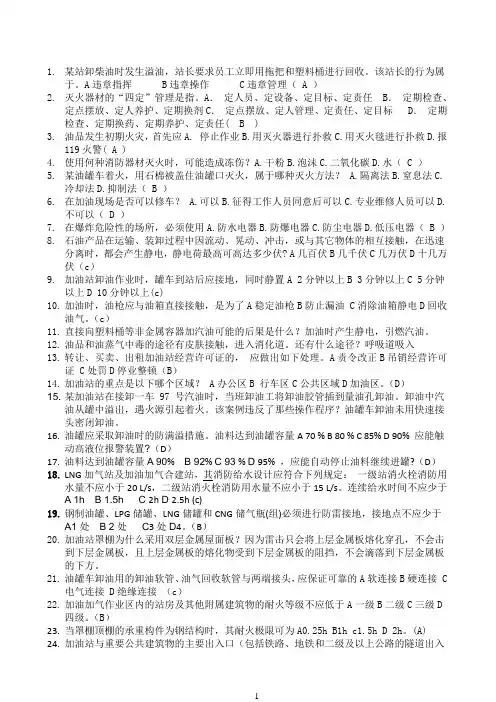
1.某站卸柴油时发生溢油,站长要求员工立即用拖把和塑料桶进行回收。
该站长的行为属于。
A违章指挥 B违章操作 C违章管理( A )2.灭火器材的“四定”管理是指。
A.定人员、定设备、定目标、定责任 B.定期检查、定点摆放、定人养护、定期换剂C.定点摆放、定人管理、定责任、定目标 D.定期检查、定期换药、定期养护、定责任( B )3.油品发生初期火灾,首先应A. 停止作业B.用灭火器进行扑救C.用灭火毯进行扑救D.报119火警( A )4.使用何种消防器材灭火时,可能造成冻伤?A.干粉B.泡沫C.二氧化碳D.水( C )5.某油罐车着火,用石棉被盖住油罐口灭火,属于哪种灭火方法? A.隔离法B.窒息法C.冷却法D.抑制法( B )6.在加油现场是否可以修车? A.可以B.征得工作人员同意后可以C.专业维修人员可以D.不可以( D )7.在爆炸危险性的场所,必须使用A.防水电器B.防爆电器C.防尘电器D.低压电器( B )8.石油产品在运输、装卸过程中因流动、晃动、冲击,或与其它物体的相互接触,在迅速分离时,都会产生静电,静电荷最高可高达多少伏? A几百伏B几千伏C几万伏D十几万伏(c)9.加油站卸油作业时,罐车到站后应接地,同时静置A 2分钟以上B 3分钟以上C 5分钟以上D 10分钟以上(c)10.加油时,油枪应与油箱直接接触,是为了A稳定油枪B防止漏油 C消除油箱静电D回收油气。
(c)11.直接向塑料桶等非金属容器加汽油可能的后果是什么?加油时产生静电,引燃汽油。
12.油品和油蒸气中毒的途径有皮肤接触,进入消化道。
还有什么途径?呼吸道吸入13.转让、买卖、出租加油站经营许可证的,应做出如下处理。
A责令改正B吊销经营许可证 C处罚D停业整顿(B)14.加油站的重点是以下哪个区域? A办公区B 行车区C公共区域D加油区。
(D)15. 某加油站在接卸一车 97 号汽油时,当班卸油工将卸油胶管插到量油孔卸油。
“神华杯”全国危险化学品安全法规知识竞赛试题单项选择题(请从三个备选答案中选择惟一一个正确选项,并在后面的答题卡中将其涂黑)1.《危险化学品安全管理条例》(国务院令第591号)自()起施行。
A2011年3月1日 B2011年12月1日 C2012年1月1日2.《危险化学品安全管理条例》(国务院令第591号)适用于()的安全管理。
A危化品生产、储存、使用、经营、运输和废弃B危化品生产、储存、使用、经营和运输C放射性物品3.危险化学品安全管理方针是()。
A安全第一、预防为主B安全第一、预防为主、综合治理C安全第一、预防为主、防治结合4.危险化学品单位的()对本单位的危险化学品安全管理工作全面负责。
A主要负责人 B安全负责人 C生产负责人5.下列哪项工作属于安全生产监督管理部门负责?()A危险化学品道路运输企业押运人员的资格认定B剧毒化学品购买许可证的核发C危险化学品经营许可证的核发6.公众发现、捡拾的无主危险化学品,由()接收,需要进行无害化处理的,交由环境保护主管部门组织其认定的专业单位进行处理。
A环保部门B公安机关C安全生产监督管理部门7.危险化学品目录,由国务院安全生产监督管理部门会同国务院工业和信息化、公安、环境保护、卫生、质量监督检验检疫、()、铁路、民用航空、农业主管部门,根据化学品危险特性的鉴别和分类标准确定、公布,并适时调整。
A工商 B邮政 C交通运输8.负有危险化学品安全监督管理职责的部门依法进行监督检查,监督检查人员不得少于()人,并应当出示执法证件。
A1 B2 C39.《国务院关于坚持科学发展安全发展促进安全生产形势持续稳定好转的意见》(国发〔2011〕40 号)提出要继续推进()改造。
A化工装置自动控制系统B化工设备C化工工艺10.安全生产监督管理部门负责对新建、改建、扩建生产、储存危险化学品,包括()的建设项目进行安全条件审查。
A天然气开采的配套输送、存储B城镇燃气的输送及储存C使用长输管道输送危险化学品11.建设单位应当在建设项目的()阶段,对安全条件进行论证,编制安全条件论证报告。
危险化学品安全知识竞赛试题一、单选题1、《危险化学品安全管理条例》所称重大危险源,是指生产、运输、使用、储存危险化学品或者处置废弃危险化学品,且危险化学品的数量等于或者超过的单元(包括场所和设施)。
A、安全量B、储存量C、危险量D、临界量2、危险化学品经营单位变更单位名称、经济类型或者注册的法定代表人或负责人,应当于变更之日起内,向原发证机关申办变更手续,换发新的经营许可证。
A、1个月B、20个工作日C、3个月D、30个工作日3、危险化学品安全技术说明书更换一次。
A、每三年B、每二年C、每五年D、每年4、经营零售化学品业务的店面其存放危险化学品的库房应有实墙相隔,单一品种存放量和总质量分别不能超过。
A、300kg和1000kgB、500kg和1500kgC、500kg和2000kgD、200kg和2500kg5、生产经营单位的主要负责人依照《中华人民共和国安全生产法》第八十条规定受刑事处罚或者撤职处分的,自刑罚执行完毕或者受处分之日起,内不得担任任何生产经营单位的主要负责人。
A、二年B、三年C、四年D、五年6、生产、储存、使用剧毒化学品的单位,应当对本单位的生产、储存装置进行一次安全评价。
A、一年B、二年C、三年D、四年7、危险化学品的生产、储存、使用单位,应当在生产、储存和使用场所设置通讯、报警装置,并保证在下处于正常适用状态。
A、生产情况B、任何情况C、使用情况D、检测情况8、危险化学品经营许可证有效期满后,经营单位继续从事危险化学品经营活动的,应当在经营许可证有效期满前内向原发证机关提出换证申请。
A、1个月B、2个月C、3个月D、6个月9、危险化学品单位从事生产、经营、储存、运输、使用危险化学品或者处置废弃危险化学品活动的人员,必须接受有关法律、法规、规章和安全知识、专业技术、职业卫生防护和应急救援知识的培训,并经,方可上岗作业。
A、培训B、教育C、考核合格D、评议10、经营化学品零售业务的店面经营面积(不含库房)应不少于。
危险化学品安全知识竞赛试题附答案危险化学品安全知识竞赛试题(附答案)危险化学品安全知识竞赛试题【一】一、选择题1、以下不属于危险化学品的是( )。
A、二氧化碳B、天那水C、硫酸2、危险化学品具有的特征一般不包括以下哪项。
( )A、毒害、B、腐蚀C、挥发3、氢气瓶的规定涂色为( )。
A 淡绿B 淡黄 c 银灰4、浓盐酸属于( )化学品。
A.爆炸品B.腐蚀品C.易燃液体5、下面( )物质属于自燃物品?A.黄磷B.盐酸 c.丙酮6、工业上使用的`氧化剂要与具有( )性质的化学品远远分离。
A.还原性物品B.惰性气体C.腐蚀性液体7、( )能溶解丝、毛和动物组织,所以具有腐蚀性。
A.小苏打B.汽油C.火碱8、在装卸易燃或易爆品操作中,不能使用( )工具。
A.铁制B.木制C.铜制9、下列( )有毒气体具有臭鸡蛋气味。
A.二氧化硫B.硫化氢C.二氧化氮10、以下物品中露天存放最危险的是( )。
A氯化钠 B.明矾 C遇湿燃烧物品二、判断题1、面粉不能发生爆炸。
( )2、易燃易爆场所不能穿化纤工作服。
( )3、化学性质相抵触或灭火方法不同的两类危险化学品,不得混合贮存。
( )4、危险化学品用完后就可以将安全标签撕下。
( )5、燃点越低的物品越安全。
( )参考答案:1-5:ACABA 6-10:ACABC 11-15:×√√××危险化学品安全知识竞赛试题【二】一、选择题1、危险化学品,是指具有( )、腐蚀、爆炸、燃烧、助燃等性质,对人体、设施、环境具有危害的剧毒化学品和其他化学品。
A、毒害B、无毒害C、臭味2、浓硫酸属于( )化学品A.爆炸品B.腐蚀品C.易燃化学品3、在易燃易爆场所穿( )最危险。
A.布鞋B.胶鞋C.带钉鞋4、易燃易爆场所不能穿( )。
A.纯棉工作服B.化纤工作服 C防静电工作服5、国家对危险化学品实行经营( )制度。
A.专营B.许可证C.审批6、扑救爆炸物品火灾时,( )用沙土盖压,以防造成更大伤害。
危险化学品从业人员(操作工)安全竞赛题库一、单项选择题(将正确的答案填在横线上)1、危险化学品安全管理方针是。
BA、安全第一、预防为主。
B、安全第一、预防为主、综合治理。
C、安全第一、预防为主、防治结合。
2、对于“事故苗子”应该采取什么态度。
AA、要重视对事故苗子的分析。
B、对于事故苗子可采取无所谓态度。
C、“事故苗子”又不是事故,何必大惊小怪,注意点就是了。
3、进入厂区现场后,无论何人都___ ___遵守厂纪厂规。
BA、可以B、必须C、不一定4、无视规章制度,明知故犯的行为,往往都是导致事故发生的。
BA、物的因素B、人为因素C、人和物的综合因素5、“安全装置失灵”、“有缺陷的机械设备带病运转”,往往都是导致事故发生的___ _。
AA、物的因素B、人的因素C、人和物的综合因素6、当你进入单位的第一天起,就要真正接收单位的__ _教育。
BA、文化B、安全C、操作技能7、生产经营单位的规章制度是保证安全生产的___ ______。
CA、明确规定B、主要目的C、重要措施8、根据作业现场的“五必须、五禁止”十大安全纪律规定,作业人员上岗前必须了解本岗位的___ ___。
AA、危险因素B、生产指标C、生产特点9、禁止标志是用___ _____与图像符号构成的,用以表示禁止获知之人们不安全行为的安全信息。
BA、黄色B、红色C、蓝色10、指令标志是用___ __与图像符号构成的,用以表示强制人们必须遵守得要求的信息。
CA、黄色B、红色C、蓝色11、戴好安全帽的主要作用是____________。
AA、防止物体打击伤害B、预防日光暴晒C、保护头部清洁12、设置安全设施和安全装置的目的是为了____ ___。
CA、提高工作效率B、保证产品质量C、保护人身安全13、使用行灯要有良好的绝缘手柄和金属护罩,行灯的安全电压一般不得超过____ _。
AA、36VB、220VC、110V14、检修设备时,应该挂__ __安全警示标志牌,以提醒人们注意。
危险化学品安全知识竞赛试题一、填空题(共40题)1、毒害性、腐蚀性危险化学品库房旳耐火等级不得低于 二级 ;易燃易爆性危险化学品库房旳耐火等级不得低于 三级 ;爆炸品应储存 一级轻顶 耐火建筑内;低、中闪点液体、一级易燃固体、自燃物品、压缩气体和液化气体类应储存于一级耐火建筑旳库房内。
2、毒害品湿温度条件是:库区温度不超过 35℃ 为宜,易挥发旳毒品应控制在 32℃ 如下,相对湿度应在 85% 如下,对于易潮解旳毒品应控制在 80% 如下。
3、办理剧毒化学品公路运送通行证,承运人应当向公安部门提交有关危险化学品旳 品名 、 数量 、运送始发地和目旳地、运送路线、运送单位、驾驶人员、押运人员、 经营单位和购置单位资质状况 旳材料。
4、危险化学品旳储存使用单位,应当在生产、储存和使用场所设置 通讯、报警装置,并保证在任何状况下处在正常合用状态。
5、泄漏处理一般包括泄漏源控制 及泄漏物处理 两大部分6、危险化学品对人体旳毒害作用重要是通过呼吸道 、皮肤和 消化道 三种途径侵入人体内而被吸取,从而导致对人体组织器官旳损害。
7、GB5044-85《职业性接触毒物危害程度分级》根据毒物旳急性毒性指标、急性中毒发病状况等将毒物旳危害程度分为四级:极度危害、高度危害、中度危害、轻度危害。
8、发生中毒事故时,救护人员进入事故现场后,除对中毒者进行急救外,同步应采用坚决措施切断毒源 ,防止毒物继续外逸。
对于已经扩散出来旳有毒气体或蒸气应立即启动通风排毒设施或启动门、窗等措施, 减少有毒物质 在空气中旳含量,为急救工作发明有利条件。
9、化学物质作用于身体,引起局部皮肤组织损伤,并通过受损旳皮肤组织导致全身病理生理变化,甚至伴有化学性中毒旳病理过程,称为 化学灼伤 。
10、由于危险化学品旳毒害性必须与人体发生接触后,才体现出其对人体旳毒害性。
因此,其最基本旳出发点就是切断这些危险化学品与人体旳 直接接触 。
11、在生产过程中使用旳原料及辅助材料应当尽量采用无毒、低毒旳替代有毒、高毒旳。
水泥厂应急、危化品、检修安全类知识竞赛题库三篇水泥厂应急、危化品、检修安全类知识竞赛题库(一)判断题:1、化学性质相抵触或灭火方法不同的两类危险化学品,不得混合储存。
(正确)2、气瓶使用到最后应该留有余气。
(正确)3、设备管理部门负责按“五同时”要求编制检修计划,审核检修项目的安全作业方案。
(正确)4、检修项目所在部门负责开展检修作业过程的安全检查、监管和处置。
(正确)5、搭设脚手架的人员必须持证上岗,脚手架搭设和设计方案的修改必须由架子工或脚手架设计人员进行,并应符合变更管理要求。
(正确)6、水泥厂有限空间有筒库、料仓、预热器、窑、篦冷机、磨、储气罐、撬装式柴油罐、锅炉、电缆地坑、大型风机、袋收尘、选粉机等。
(正确)7、电源线、焊接电缆与电焊机连接处的裸露接线板,应采取安全防护罩或防护板隔离。
(正确)8、电焊机二次线必须连接紧固,无松动,接头不超过4个,长度不超过30米。
(错误)9、电焊机应安放在通风、干燥、无碰撞、无剧烈震动、无高温、无易燃品存在的地方。
(正确)10、在有限空间内作业,氧气含量可能会降低,但含量不得低于18%。
(错误)11、动火作业是指在禁火区进行焊接、切割作业及在易燃易爆场所用喷灯、电钻、砂轮等进行可能产生火焰、火花和赤热表面的临时性作业。
(正确)12、动火后“一清”是指动火人员和现场安全负责人在动火后,应彻底清理现场火种,确保火种完全熄灭,才能离开现场。
(正确)13、可以用氧气吹洗有限空间。
(错误)14、起重作业“十不吊”包括:指挥信号不明不吊、重物下站人不吊、超负荷或物体重量不明不吊、安全装置失灵不吊等。
(正确)15、在雷电、中大雨、浓雾天和四级以上大风(含四级)等恶劣天气,不得进行露天爆破作业,严禁夜间实施矿山爆破作业。
(错误)16、检修项目负责人对检修计划、进度、质量及安全管理负责。
(正确)17、EHS管理部门负责检修工作的安全监控、监督及考核。
(正确)18、编制检修计划时应充分考虑安全作业所需时间、避免交叉作业、疲劳作业。
危险化学品安全知识竞赛试题一、单选题1、《危险化学品安全管理条例》所称重大危险源,是指生产、运输、使用、储存危险化学品或者处置废弃危险化学品,且危险化学品的数量等于或者超过的单元(包括场所和设施)。
A、安全量B、储存量C、危险量D、临界量2、危险化学品经营单位变更单位名称、经济类型或者注册的法定代表人或负责人,应当于变更之日起内,向原发证机关申办变更手续,换发新的经营许可证。
A、1个月B、20个工作日C、3个月D、30个工作日3、危险化学品安全技术说明书更换一次。
A、每三年B、每二年C、每五年D、每年4、经营零售化学品业务的店面其存放危险化学品的库房应有实墙相隔,单一品种存放量和总质量分别不能超过。
A、300kg和1000kgB、500kg和1500kgC、500kg和2000kgD、200kg和2500kg5、生产经营单位的主要负责人依照《中华人民共和国安全生产法》第八十条规定受刑事处罚或者撤职处分的,自刑罚执行完毕或者受处分之日起,内不得担任任何生产经营单位的主要负责人。
A、二年B、三年C、四年D、五年6、生产、储存、使用剧毒化学品的单位,应当对本单位的生产、储存装置进行一次安全评价。
A、一年B、二年C、三年D、四年7、危险化学品的生产、储存、使用单位,应当在生产、储存和使用场所设置通讯、报警装置,并保证在下处于正常适用状态。
A、生产情况B、任何情况C、使用情况D、检测情况8、危险化学品经营许可证有效期满后,经营单位继续从事危险化学品经营活动的,应当在经营许可证有效期满前内向原发证机关提出换证申请。
A、1个月B、2个月C、3个月D、6个月9、危险化学品单位从事生产、经营、储存、运输、使用危险化学品或者处置废弃危险化学品活动的人员,必须接受有关法律、法规、规章和安全知识、专业技术、职业卫生防护和应急救援知识的培训,并经,方可上岗作业。
A、培训B、教育C、考核合格D、评议10、经营化学品零售业务的店面经营面积(不含库房)应不少于。
绝密★启用前
危险化学品知识竞赛(三)
This article contains a large number of test questions, through the exercise of test
questions, to enhance the goal of academic performance.
海量题库模拟真考
Huge of Questions, Simulation Test
危险化学品知识竞赛(三)
温馨提示:该题库汇集大量内部真题、解析,并根据题型进行分类,具有很强的实用价值;既可以作为考试练习、突击备考使用,也可以在适当整理后当真题试卷使用。
本文档可根据实际情况进行修改、编辑和打印使用。
一、填空题(每题2分, 共计20分)
1.《危险化学品安全管理条例》规定在中华人民共和国境内_________危险化学品和处置废弃危险化学品, 必须遵守此条例。
2.申请人凭省、自治区、直辖市人民政府经济贸易管理部门或者设区的市级人民政府负责危险化学品安全监督管理综合工作的部门_________—向工商行政管理部门办理登记注册手续。
3.重复使用的危险化学品包装物、容器, 使用前的检查记录应当至少保存________年。
4.申请人凭危险化学品经营许可证向_________管理部门办理登记注册手续。
5.__________应当对《条例》规定的专业生产定点生产的槽罐以及其他容器的产品质量进行定期或者不定期的检查。
6.发生危险化学品事故, 单位主要负责人应当按照本单位制定的应急救援预案, 立即组织救援, 并立即报告当地负责危险化学品安全监督管理综合工作的部门和________、环境保护、质检部门。
7.危险化学品单位未对其生产、储存装置进行定期安全评价, 负责危
险化学品安全监督管理综合工作的部门依据职权责令立即或者限期改正, 处
__________的罚款。
8.危险化学品单位发生危险化学品事故造成人员伤亡、财产损失的, 应当依法承担___________责任。
9.编写化学品安全技术说明书危险性部分, 应简要概述本化学品最重要的_________, 主要包括危险类别、侵入途径、健康危害、环境危害、燃爆危险等信息。
10.危险化学品标志的使用原则是, 当一种危险化学品具有一种以上的危险性时, 应用主标志表示主要危险性类别, 并用副标志来表示__________的其他的危险性类别。
二、选择题(每题2分, 共计30分)
1.国务院( )负责危险化学品安全监督管理综合工作。
A.公安部门B.质检部门
C.环境保护部门D.经济贸易综合管理部门
2.依法设立的危险化学品生产企业, 必须向国务院质检部门申请领取危险化学品( )。
A.经营许可证B.安全许可证C.生产许可证D.消防许可证
3.危险化学品专用仓库的储存设备和安全设施应当定期( )。
A.检验B.检测C.检查D.查验
4.剧毒化学品经营企业应当每天核对剧毒化学品的销售情况:发现被盗、丢失、误售等情况时, 必须立即向当地( )部门报告。
A.安全B.公安C.公安消防D.有关政府
5.剧毒化学品公路运输通行证的式样和具体申领办法由( )制定。
A.国务院交通部门B.国家安全监管部门
C.有关交通部门D.国务院公安部门
6.危险化学品事故造成环境污染的信息, 由( )统一公布。
A.公安部门B.环境保护部门C.质检部门
D.负责危险化学品安全监督管理综合工作的部门
7.危险化学品单位有( )行为的, 由工商行政管理部门责令改正, 有违法所得的, 没收违法所得。
A.危险化学品储存在专用仓库内并设专人管理
B.从取得危险化学品生产许可证或者经营许可证的企业采购危险化学品
C.向取得危险化学品经营许可证的经营单位销售其产品
D.剧毒化学品经营企业向个人销售剧毒化学品
8.第170号国际公约《作业场所安全使用化学品公约》引用时可称之
为( )化学品公约。
A.1970年B.1980年C.1990年D.2000年
9.化学品安全标签应( )在化学品包装或容器的明显位置。
A.粘贴B.挂拴C.喷印D.粘贴、挂拴、喷印
10.当单元内存在的危险物质为多品种时, 则每种危险物质实际存在量与各危险物质相对应的生产场所或贮存区的临界量的比值的总和( ), 定为重大危险源。
A.<1 B.≤1 C.>1 n≥1
11.经营危险化学品, 不得有( )行为:①从未取得危险化学品生产许可证或者危险化学品经营许可证的企业采购危险化学品;②销售没有化学品安全技术说明书和化学品安全标签的危险化学品;③销售农药、灭鼠药、灭虫药。
A.①②B.①②③C.①③D.②③
12.危险化学品运输企业, 应当对其驾驶员、船员、装卸管理人员、押运人员进行有关安全知识培训;驾驶员、船员、装卸管理人员、押运人员必须掌握危险化学品运输的安全知识, 并经所在地设区的市级人民政府( )部门考核合格(船员经海事管理机构考核合格), 取得上岗资格证, 方可上岗作业。
A.交通B.安全C.经贸D.公安
13.发生危险化学晶事故, 有关地方( )应当做好指挥、领导工作。
A.公安消防部门B.负责危险化学品安全监督管理综合工作的部门
C.人民政府D.环保部门
14.发生剧毒化学品被盗、丢失、( )、误用后不立即向当地公安部门报告而触犯刑律的, 对负有责任的主管人员和其他直接责任人员依照刑法追究刑事责任。
A.误售B.乱放C.滥用D.误食
15.民用爆炸品、放射性物品、核能物质和( )的安全管理, 不适用本条例。
A.农药B.监控化学品
C.属于药品的危险化学品D.城镇燃气
三、判断题(正确的在括号中画“√”, 不正确的画“×”, 每题2分, 共计20分)
1.危险化学品生产、储存企业必须具备6项条件。
( )
2.生产、储存、使用除剧毒化学品以外危险化学品的单位, 应当对本单位的生产、储存装置每两年进行一次安全评价。
( )
3.危险化学品经营企业, 只需具备下列条件:①经营场所和储存设施符合国家标准;②符合法律、法规规定和国家标准要求的其他条件;③主管人员和业务人员经过专业培训, 并取得上岗资格。
( )
4.剧毒化学品购买凭证和准购证的试样和具体申领办法由国家安全生产监督管理局制定。
( )
5.负责危险化学品登记的机构应当向环境保护、公安、质检、卫生等有关部门提供危险化学品登记的资料。
( )
6.危险化学品单位未根据危险化学品的种类、特性, 在车间、库房等作业场所设置相应的监测、通风等安全设施、设备的, 由环保部门或者公安部门依据职权责令立即或者限期改正。
( )
7.托运人托运危险化学品, 未向公安部门申请领取剧毒化学品公路运输通行证, 擅自通过公路运输剧毒化学品的, 处2万元以上10万元以下的罚款。
( )
8.女性工人在怀孕或哺乳期间, 应有权调换到不使用或不接触对未出生或哺乳期婴儿健康有害的化学品的工作, 并有权在适当时返回其原岗位。
( )
9.按照《常用化学危险晶贮存通则》(GB15603—1995)的规定, 化学危险品贮存方式分为隔离贮存、隔开贮存、分开贮存三种。
( )
10.《危险货物品名表》(GB12268—1990)规定, 本标准使用于危险货物运输、生产、贮存和销售。
( )
四、简答题(每题5分, 共计30分)
1.制订《条例》目的是什么?
2.危险化学品生产、储存企业, 必须具备哪些条件?
3.对危险化学品的包装有哪些要求?
4.经营剧毒化学品和其他危险化学品应如何申请?
5.内河以及其他封闭水域等航运渠道禁止运输哪些危险化学品?
6.发生危险化学品事故, 有关地方人民政府及其有关部门应采取哪些措施?
答案
一、填空题
1.生产、经营、储存、运输、使用2.批准书3.2 4.工商行政5.质检部门6.公安7.1万元以上5万元以下8.赔偿9.危害和效应10.重要
二、选择题
1.D 2.C 3.B 4.B 5.D 6.B 7.D 8.C 9.D 10.D 11.A 12.A 13.C 14.A 15.D
三、判断题
1.×2.√ 3.×4.×5.√ 6.X 7.√ 8.√ 9.×10.√
四、简答题
1.答:制定《条例》的目的是为了加强对危险化学晶的安全管理, 保障人民生命、财产安全, 保护环境。