教科版高中物理选修3-44.2测定玻璃的折射率练习题.docx
- 格式:docx
- 大小:71.53 KB
- 文档页数:8
高中物理学习材料(鼎尚**整理制作)温馨提示:此套题为Word版,请按住Ctrl,滑动鼠标滚轴,调节合适的观看比例,答案解析附后。
知能达标演练1.在“测定玻璃的折射率”的实验中,为了减小实验误差,应该注意的是( )A.玻璃砖的宽度宜大些B.实验时可用玻璃砖代替直尺画折射面,这样比较方便C.大头针应垂直地插在纸面上D.大头针之间的距离应适当大些2.如图为测定玻璃的折射率的实验示意图,对于实验中出现的现象,下列说法正确的是( )A.如果玻璃砖的两折射面平行,则入射光线与出射光线平行B.即使玻璃砖的两折射面不平行,则入射光线与出射光线也平行C.在入射角i不变的情况下出射光线的侧移量与玻璃砖的厚度有关,玻璃砖越厚,侧移量越大D.玻璃的折射率数值与玻璃砖的形状有关3.在“测定玻璃的折射率”的实验中,对一块两面平行的玻璃砖,用插针法找出与入射光线对应的出射光线,现在甲、乙、丙、丁四位同学分别做出如图所示的四组插针结果.(1)从图上看,肯定把大头针插错了的同学是__________.(2)从图上看,测量结果准确度最高的同学是__________.4.用“插针法”测定透明半圆柱玻璃砖的折射率,O为玻璃截面的圆心,使入射光线跟玻璃砖平面垂直,如图所示四个图中P1、P2、P3、P4是四个学生实验插针的结果.(1)如图所示四个图中肯定把针插错了位置的是_________.(2)这四个图中可以比较准确地测定折射率的是_________.5.用半圆形玻璃砖测定玻璃折射率的方法如下:(1)把半圆形玻璃砖放在白纸上,定出其圆心O,在白纸上用铅笔描下其直径和圆心位置,让一束光沿与直径垂直的方向穿入玻璃砖的圆弧部分,射到圆心O,如图所示.(2)不改变入射光的方向和位置,让玻璃砖以O点为轴逆时针转动到从玻璃砖平面一侧恰好看不到出射光为止.(3)用铅笔描下此时玻璃砖直径的位置,移去玻璃砖,测出玻璃砖转过的角度β,由β计算出折射率.若已知β=42°,又查出sin42°=0.67,则玻璃的折射率n=________.6.一块玻璃砖有两个相互平行的表面,其中一个表面是镀银表面光线不能通过.现要测定此玻璃砖的折射率.给定的器材有:白纸、铅笔、大头针4枚(P1、P2、P3、P4)、带有刻度的直角三角板、量角器.实验时,先将玻璃砖放到白纸上,使上述两个相互平行的表面与纸面垂直.在纸上画出直线aa′和bb′,aa′表示镀银的不透明玻璃表面,bb′表示另一表面,如图所示.然后,在白纸上竖直插上两枚大头针P1、P2(位置如图).用P1、P2的连线表示入射光线.(1)为了测量折射率,应如何正确使用大头针P3、P4,试在题图中标出P3、P4的位置.(2)移去玻璃砖与大头针,试在题图中通过作图方法标出光线从空气到玻璃中的入射角θ1与折射角θ2.简要写出作图步骤.(3)写出用θ1、θ2表示的折射率公式n=__________.7.某研究小组的同学根据所学光学知识,设计了一个测液体折射率的仪器.如图所示,在一圆盘上过其圆心O作两条互相垂直的直径BC、EF,在半径OA上垂直盘面插下两枚大头针P1、P2,并保持P1、P2位置不变;每次测量时让圆盘的BFC 部分竖直浸入液体中,而且总使得液面与直径BC相平,EF作为界面的法线,而后在图中右上方区域观察P1、P2的像,并在圆周上插上大头针P3,使P3正好挡住P1、P2的像.同学们通过计算,预先在圆周EC部分刻好了折射率的值,这样只要根据P3所插位置,就可直接读出液体折射率的值.(1)若∠AOF=30°,OP3与OC的夹角为30°,则P3处所对应的折射率的值为____.(2)图中P3、P4两位置哪一处所对应的折射率值大?答:_______.(3)作AO的延长线交圆周于K,K处所对应的折射率值应为______.答案解析1.【解析】选A、C、D.玻璃砖的宽度大些,折射光线出射时其侧移明显,便于插针和测量,减小误差,A 正确;用玻璃砖代替直尺画折射面,会污染或损坏玻璃砖的折射面,B 错误;大头针之间的距离适当远些,且垂直地插在纸面上,可使出射光线和折射光线定位准确,从而减小实验误差.所以A 、C 、D 正确. 2.【解析】选A 、C.根据在折射中光路的可逆性可知,如果玻璃砖的两折射面平行,则出射光线与入射光线平行,所以A 正确,B 错误.由解析图可知,出射光线与入射光线的侧移量dd sin i r cos r∆=-(),所以在入射角不变的情况下,宽度d 越大,侧移量越大,C 对.折射率是物质的特性与玻璃砖的形状没有关系,D 错.3.【解析】光线透过平行玻璃砖时出射光线与入射光线平行,且从空气射入玻璃砖时入射角大于折射角,因而光线透出时相对于入射光线向右下侧偏移.另外,插针确定光路时,入射角稍大些好且插针相距稍远些好.由图可知,甲、乙图中出射光线向左上侧偏移不符合事实,肯定插错了,丙与丁相比较,前者入射角及插针间距都比丁图小,故丁同学测量最准确. 答案:(1)甲、乙 (2)丁4.【解析】分别连接P 1、P 2和P 3、P 4用以确定入射光线和出射光线的入射点与折射点,并连接该两点,可确定出射光线和玻璃砖内部折射光线,如图所示.由图可知,(1)图A 把针插错了.(2)图B 是r =i =0的特殊情况,不能测定n ;图D入射角太大接近临界角,使出射光线弱、观察误差大;而图C的入射角适中,所以C比较准确.答案:(1)A (2)C5.【解析】这是利用光的全反射现象测定玻璃折射率的方法.光垂直射向玻璃砖的圆弧部分时光路沿直线传播,射到玻璃砖的平面部分后再折射出来,当入射角i增大到等于某值时刚好没有光线射出,此时的入射角i即玻璃的临界角,也就是玻璃砖平面转过的角度β.由全反射规律得n=1/sinβ=1/sin42°=1.5.答案:1.56.【解析】(1)在bb′一侧观察P1、P2(经bb′折射、aa′反射,再经bb′折射后)的像,在适当位置插上大头针P3,让P3挡住P1、P2的像;再插上大头针P4让它挡住P1、P2的像和P3.P3、P4的位置如图所示.(2)①过P1、P2作直线与bb′交于O;②过P3、P4作直线与bb′交于O′;③利用尺规作图找到OO′的中点M;④过O点作bb′的垂线CD,过M点作bb′的垂线与aa′相交于N点,如图所示,连接ON;⑤量得∠P1OD=θ1,∠CON=θ2.(3)12sin n sin θθ=答案:(1)、(2)见解析 (3)12sin sin θθ 7.【解析】这个装置可以说是一个简易的液体折射率测量装置.它的原理还是利用折射定律,只是入射角固定,而折射角的位置被刻好的折射率值所取代,从而可直接读取折射率. (1)由折射定律有 3sin EOP sin60n 1.73sin AOF sin30∠︒∠︒===(2)因入射角固定,折射角越大则折射率越大,而折射角∠EOP 3<∠EOP 4,故P 4对应的折射率大.(3)如果光线经过液体中的P 1、P 2后没有偏折,直射到K 点,则该液体折射率为n =1.答案:(1)1.73 (2)P 4 (3)1。
《学生实验:测定玻璃的折射率》
同步练习
1.测定玻璃的折射率时,为了减小实验误差,应该注意的是(
) A .玻璃砖的宽度宜大些
B .入射角应尽量小些
C .大头针应垂直的插在纸面上
D .大头针G 1、G 2及G 3、G 4之间的距离应适当大些
2.某同学做“测定玻璃折射率”实验时,用他测得的多组入射角θ1与折射角θ2,作出sin θ1-sin θ2图像如图所示,下列判断中正确的是( )
A .他做实验时,光线是由空气射入玻璃的
B .玻璃的折射率为0.67
C .玻璃的折射率为1.5
D .以上说法均不对
3.某同学用“插针法”做测定玻璃折射率实验时,他的方法和操作步骤都正确无误,但他处理实验记录时,发现玻璃砖的两个光学面aa ′和bb ′不平行,如图所示,则( )
A .G 1G 2与G 3G 4两条直线平行
B .G 1G 2与G 3G 4两条直线不平行
C .他测出的折射率偏大
D .他测出的折射率不受影响
4.测定玻璃的折射率时,为了减小实验误差,应注意的是( )
A .玻璃砖的厚度宜大些
B .入射角应尽量小些
C .大头针应垂直地插在纸面上
D .大头针P1、P2及P3、P4之间的距离应适当大些
E .测出的折射率随入射角的增大而增大
5.在“测定玻璃砖的折射率”的实验中,对一块两面平行的
玻璃砖用“插针法”找出入射光线对应的折射光线,现在有甲、
乙、丙、丁四位同学分别做出如图所示的四组插针结果.
(1)从图中看,肯定把针插错的同学是____________.
(2)从图中看,测量结果准确度较高的同学是____________.。
第2讲 学生实验:测定玻璃的折射率实验原理与数据处理1.用三棱镜做测定玻璃折射率的实验,先在白纸上放好三棱镜,在棱镜的一侧插入两枚大头针P 1和P 2,然后在棱镜的另一侧观察,调整视线使P 1的像被P 2挡住,接着在眼睛所在的一侧插两枚大头针P 3,P 4,使P 3挡住P 1、P 2的像,P 4挡住P 3和P 1、P 2的像,在纸上标出的大头针位置和三棱镜轮廓如图4-2-7所示.(1)在本题的图上画出所需的光路;图4-2-7(2)为了测出棱镜玻璃的折射率,需要测量的量是________,________,在图上标出它们;(3)计算折射率的公式是________.解析 (1)如图所示,画出通过P 1、P 2的入射光线,交AC 面于O ,画出通过P 3、P 4的出射光线交AB 面于O ′.则光线OO ′就是入射光线P 1P 2在三棱镜中的折射光线.(2)在所画的图上注明入射角i 和折射角r ,并画出虚线部分,用量角器量出i 和r (或用直尺测出线段EF ,OE ,GH ,OG 的长度).(3)n =sin i sin r (或因为sin i =EF OE ,sin r =GH OG ,则n =EF OE GH OG=EF ·OG OE ·GH). 答案 见解析注意事项与误差分析2.在用两面平行的玻璃砖测定玻璃折射率的实验中,其实验光路图如图4-2-8所示,对实验中的一些具体问题,下列说法正确的是( )图4-2-8A.为了减少作图误差,P3和P4的距离应适当取大些B.为减少测量误差,P1、P2连线与玻璃砖界面的夹角应适当取大一些C.若P1、P2的距离较大时,通过玻璃砖会看不到P1、P2的像D.若P1、P2连线与法线NN′间夹角较大时,有可能在bb′一侧就看不到P1、P2的像解析实验时,尽可能将大头针竖直插在纸上,且P1和P2之间,P2与O点之间,P3与P4之间,P3与O′之间距离要稍大一些.入射角θ1应适当大一些,以减小测量角度的误差,但入射角不宜太大,也不宜太小.在操作时,手不能触摸玻璃砖的光洁光学面,更不能把玻璃砖界面当尺子画界线.答案AB第4讲惠更斯原理波的反射与折射对惠更斯原理的理解1.下列说法中正确的是( ) A.只有平面波的波面才与波线垂直B.任何波的波线与波面都相互垂直C.任何波的波线都表示波的传播方向D.有些波的波面表示波的传播方向解析任何波的波线都与波面相互垂直,波线都表示波的传播方向,故B、C正确,A、D错误.答案BC波的反射与折射2.以下关于波的认识,哪些是正确的( )A.潜艇利用声呐探测周围物体的分布情况,用的是波的反射原理B.隐形飞机怪异的外形及表面涂特殊隐形物质,是为了减少波的反射,从而达到隐形的目的C .雷达的工作原理是利用波的反射D .水波从深水区传到浅水区改变传播方向的现象,是波的反射现象解析 A 、B 、C 选项中应用了波的反射现象;D 选项应用了波的折射现象,深水区域和浅水区域视为不同介质,故波的传播方向发生改变,故D 错误.答案 ABC3.如图2-4-3所示是一列机械波从一种介质进入另一种介质中发生的现象,已知波在介质Ⅰ中的速度为v 1,波在介质Ⅱ中的波速为v 2,则v 1∶v 2为( )图2-4-3A .1∶ 2B .2∶1 C.3∶ 2 D .2∶ 3解析 根据折射定律sin θ1sin θ2=v 1v 2,可得v 1v 2=sin 60°sin 45°=3∶2,所以选项C 正确. 答案 C4.某测量员是这样利用回声测距离的:他站在两平行峭壁间某一位置鸣枪,经过 1.00 s第一次听到回声,又经过0.50 s 再次听到回声,已知声速为340 m/s ,则两峭壁间的距离为________.解析 假设两峭壁间的距离为x ,测量员离某一峭壁距离为x 1,离另一峭壁距离为x 2,则x =x 1+x 2,第一次听到回声t 1=1.00 s ,第二次听到回声t 2=1.5 s ,由此可得2x 1=vt 1,2x 2=vt 2,解上式得:x =vt 1+vt 22=425 m. 答案 425 m。
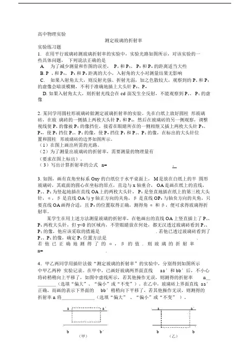
高中物理实验测定玻璃的折射率实验练习题1.在用平行玻璃砖测玻璃折射率的实验中,实验光路如图所示,对该实验的一些具体问题,下列说法正确的是A.为了减少测量和作图的误差, P1和 P2、 P3和 P4的距离适当大些B.P 1和 P2、 P3和 P4距离的大小,入射角的大小对测量结果无影响C.如果入射角太大,则反射光强、折射光弱,加之色散较大,观察到的 P1和 P2的虚像会暗淡模糊,不利于准确地插上大头针 P3、P4D. 如果入射角太大,则折射光线会在 cd 面发生全反射,不能观察到 P1、 P2的虚像2.某同学用圆柱形玻璃砖做测定玻璃折射率的实验。
先在白纸上放好圆柱形玻璃砖,在玻璃砖的一侧插上两枚大头针 P1和 P2,然后在玻璃砖的另一侧观察,调整视线使 P1的像被 P2的像挡住,接着在眼睛所在的一侧相继又插上两枚大头针 P3、P4,使 P3挡住 P1、P2的像,使 P4挡住 P3和 P1、P2的像,在标出的大头针位置和圆柱形玻璃砖的边界如图所示。
(1)在图上画出所需的光路。
(2)为了测量出玻璃砖的折射率,需要测量的物理量有___________________(要求在图上标出)。
( 3)写出计算折射率的公式n=。
3.如图,画有直角坐标系 Oxy 的白纸位于水平桌面上, M是放在白纸上的半圆形玻璃砖,其底面的圆心在坐标的原点,直边与 x 轴重合, OA是画在纸上的直线,P1、P2为竖起地插在直线 OA上的两枚大头针, P3是竖直地插在纸上的第三枚大头针,α,β是直线 OA与 y 轴正方向的夹角,β是直线 OP3与轴负方向的夹角,只要直线 OA画得合适,且 P3的位置取得正确,测得角α和β,便可求得玻璃得折射率。
某学生在用上述方法测量玻璃的折射率,在他画出的直线 OA 上竖直插上了P1、P2两枚大头针,但 y<0 的区域内,不管眼睛放在何处,都无汉透过玻璃砖看到 P1、P2的像,他应该采取的措施是 _____________________. 若他已透过玻璃砖看到了P1、P2的像,确定 P3位置方法是 __________________________________.若他已正确地测得了的α,β的值 . 则玻璃的折射率n=________________________.4.甲乙两同学用插针法做“测定玻璃的折射率”的实验中,分别得到如图所示中甲乙两种实验记录。
4.2科学测量:玻璃的折射率同步练习2021—2022学年高中物理鲁科版(2019)选择性必修第一册一、选择题(共15题)1.在利用插针法测定玻璃砖折射率的实验中:甲同学在纸上正确画出玻璃砖的两个界面aa′和bb′后,不小心碰了玻璃砖使它向aa′方向平移了少许,如图甲所示。
乙同学在画界面时,不小心将两界面aa′、bb′间距画得比玻璃砖宽度大些,如图乙所示,则()A.甲测得折射率偏大,乙测得折射率偏小B.甲测得折射率偏小,乙测得折射率不变C.甲测得折射率不变,乙测得折射率偏小D.甲测得折射率不变,乙测得折射率不变2.在“测定玻璃砖的折射率”的实验中,某同学在画玻璃砖下界面bb′时,上界面与aa′直线离开了一段距离,但aa′与bb′仍然平行,如图所示.如果其他操作不变,他测得玻璃砖的折射率比真实值将:()A.偏大B.偏小C.仍然准确D.以上均有可能3.某同学测定玻璃砖的折射率。
如图所示,半圆形玻璃砖的直径边界为EF、半圆弧边界为ECF,CD垂直EF并过圆心O。
某次实验中,他沿OA画一条直线,并在OA线上适当位置竖直插上两枚大头针P1、P2;放上玻璃砖后,在另一侧依次寻找合适位置竖直插上大头针P3、P4,移走玻璃砖和大头针后,过P3、P4针孔作出直线OB,OB可看成沿OA入射的光透过玻璃砖后的折射光线。
下列选项正确的是()A.测定折射率的表达式为sinsinAOC nBOD∠=∠B.作图时必需在纸上画出EF边界和ECF边界C.沿AO方向看去,P1会挡住P2、P3、P4D.实验中∠AOC可以取0~90°之间的任意值4.做“用插针法测定玻璃折射率” 实验时,图示直线aa′、bb′表示在白纸上画出的玻璃砖的两个界面.几位同学进行了如下操作:说法正确的是______.A.选定的玻璃砖两个光学面aa′与bb′不平行,其它操作正确,会使测得的折射率偏小.B.为了减小误差,应适当使入射角适当大一些.C.一同学在白纸上画aa′、bb′两界面时,不小心下边界画得上去一些,使其间距比平行玻璃砖两光学面的间距稍微小些,其它操作正确,会使测得的折射率偏小.D.保持O点不动,增大入射角,在bb′ 侧调整观察视线,将看不清P1和P2的像,这可能是光在bb′ 侧面发生了全反射5.在用两面平行的玻璃砖测定玻璃折射率的实验中,其实验光路图如图所示,对实验中的一些具体问题,下列说法正确的是()A .若1P 、2P 的距离较大时,通过玻璃砖会看不到1P 、2P 的像B .实验中为方便操作可用玻璃砖代替尺子画线C .为了减小作图误差,3P 和4P 的距离应适当大一些D .为减小测量误差,1P 、2P 连线与玻璃砖界面法线的夹角越大越好6.做“用插针法测定玻璃折射率”实验时,图示直线aa ′与bb ′表示在白纸上画出的玻璃砖的两个界面。
第2节学生实验:测定玻璃的折射率对应学生用书P52一、实验目的( 1 )会用“插针法”确定光路。
( 2 )会对实验数据进行处理和误差分析。
二、实验原理用插针法确定光路,找出跟入射光线相对应的出射光线,用量角器测入射角i和折射角r,根据折射定律计算出玻璃的折射率n=sin isin r。
三、实验器材长方形玻璃砖、白纸、木板、大头针、图钉、量角器、三角板( 或直尺)、铅笔。
四、实验步骤( 1 )先在白纸上画一条直线EE′,代表两种介质的分界面;再画出一直线段AB作为入射光线,然后画出分界面上B处的法线NN′,如图4-2-1所示。
图4-2-1( 2 )把长方形的玻璃砖放在白纸上,使它的一个长边与EE′对齐,用直尺或三角板轻靠在玻璃砖的另一长边,按住直尺或三角板不动。
将玻璃砖取下,画出直线FF′代表玻璃砖的另一边。
( 3 )在直线AB上竖直插上两枚大头针G1、G2,放回玻璃砖,然后透过玻璃砖观察大头针G1、G2的像,调整视线方向,直到G1的像被G2挡住。
( 4 )在观察的这一侧竖直地插上两枚大头针G3和G4,用G3挡住G1、G2的像,用G4挡住G3以及G1、G2的像。
( 5 )移去大头针和玻璃砖,过G3、G4的插点画直线CD,与FF′相交于C点,直线CD就表示沿直线AB 入射的光线透过玻璃砖后的光线,连接BC ,BC 就是玻璃砖内的折射光线的路径。
( 6 )用量角器量出入射角i 和折射角r ,查出入射角和折射角的正弦值。
( 7 )通过上面的步骤分别测出入射角是15°、30°、45°、60°、75°时的折射角,并查出相应的正弦值,把这些数据记录在自己设计的表格中。
入射角i 15° 30° 45° 60° 75° sin i 折射角r sin r sin isin r五、数据处理( 1 )计算法:把上述实验数据分别由n =sin isin r 计算出n 1、n 2、n 3…,求出平均值即为玻璃砖折射率的测量值。
课时分层作业(十五)(建议用时:45分钟)1.测定玻璃的折射率时,为了减小实验误差,应注意的是( )A .玻璃砖的厚度宜大些B .入射角应尽量小些C .大头针应垂直地插在纸面上D .大头针P 1、P 2及P 3、P 4之间的距离应适当大些E .测出的折射率随入射角的增大而增大【解析】 玻璃砖厚度大些,可减小测量误差;大头针垂直插在纸面上以及大头针P 1与P 2及P 3与P 4之间的距离适当大些,可减小确定光路方向时的误差,A 、C 、D 正确.入射角较小时,测量误差较大,B 错误.折射率与入射角无关,E 错误.【答案】 ACD2.两束细平行光a 和b 相距d ,从空气中相互平行地斜射到长方体玻璃砖的上表面,如图所示,若玻璃对a 的折射率大于对b 的折射率,当它们从玻璃砖的下表面射出后,两束光________(填“仍平行”或“不平行”),间距________d (填“=”“<”或“>”).【解析】 如图所示,光线经两表面平行的玻璃砖后方向不变,出射光线是平行的,根据折射定律得n a =sin i sin r a ,n b =sin i sin r b,由题意知,n a >n b ,则r a <r b ,故d ′<d .【答案】 仍平行 <3.用“插针法”测定透明半圆柱玻璃砖的折射率,O为玻璃砖截面的圆心,使入射光线跟玻璃砖的平面垂直,如图所示的四个图中P1、P2、P3和P4是四个学生实验时插针的结果.(1)在这四个图中肯定把针插错了的是________.(2)在这四个图中可以比较准确地测出玻璃砖折射率的是______,玻璃砖的折射率的公式为______.【解析】(1)垂直于半圆柱玻璃砖的平面射入的光线,经玻璃砖折射后,折射光线不会与入射光线平行(过圆心的入射光线除外),A错.(2)测量较准确的是图D.图B的入射光线经过圆心,出射光线没有发生偏折;图C的入射光线离圆心太近,射到圆界面上时,入射角太小不易测量,会产生较大的误差.测量出入射角与折射角后,由折射定律n=sin isin r求出玻璃砖的折射率.【答案】(1)A(2)D n=sin isin r4.如图所示,某同学用插针法测定一半圆形玻璃砖的折射率.在平铺的白纸上垂直纸面插大头针P1、P2确定入射光线,并让入射光线过圆心O,在玻璃砖(图中实线部分)另一侧垂直纸面插大头针P3,使P3挡住P1、P2的像,连接OP3,图中MN为分界面,虚线半圆与玻璃砖对称,B、C分别是入射光线、折射光线与圆的交点,AB、CD均垂直于法线并分别交法线于A、D点.(1)设AB的长度为l1,AO的长度为l2,CD的长度为l3,DO的长度为l4,为较方便地表示出玻璃砖的折射率,需用刻度尺测量________,则玻璃砖的折射率可表示为________.(2)该同学在插大头针P3前不小心将玻璃砖以O为圆心顺时针转过一小角度,由此测得玻璃砖的折射率将________(选填“偏大”“偏小”或“不变”).【解析】(1)sin i=l1BO,sin r=l3CO,因此玻璃的折射率n=sin isin r=l1 BOl3 CO =l1l3,因此只需测量l1和l3即可.(2)当玻璃砖顺时针转过一个小角度时,在处理数据时,认为l1是不变的,即入射角不变,而l3减小,所以测量值n=l1l3将偏大.【答案】(1)l1和l3n=l1l3(2)偏大。
2 学生实验:测定玻璃的折射率(时间:60分钟)知识点一实验步骤、注意事项和误差分析1.为了使测量结果更精确可以采取的办法是().A.多次测量取平均值B.插针间距适当大些C.插针间距尽量小些D.入射角尽量大些解析本实验用插针法测玻璃的折射率,插大头针时应尽量把它们插直,且保持较大距离,以减小所画光线的误差,多次测量取平均值是减小实验偶然误差的最常用办法,A、B对,C错.为减小实验误差,入射角适量大些,但不要太大,D错.答案AB2.测定玻璃砖折射率的实验如图4-2-5所示,把玻璃砖放在白纸上之前应在纸上先画好图上的三条直线,它们分别是______、______、________,最后按正确的要求插上大头针P3、P4,由P3、P4的位置决定了光线________的方位,从而确定了折射光线________的方向.图4-2-5答案a NN′AO O′B OO′3.在用插针法测定玻璃砖折射率的实验中,甲、乙、丙三位同学在纸上画出的界面aa′、bb′与玻璃砖位置的关系分别如图4-2-6中①②③所示,其中甲、丙两同学用的是矩形玻璃砖,乙同学用的是梯形玻璃砖,他们的其他操作均正确,且均以aa′、bb′为界面画光路图,则这三位同学测得的折射率与真实值相比分别有何变化?图4-2-6解析甲同学测得的折射率与真实值相比偏小.由于所画玻璃砖的宽度比实际宽度大,测量的O′点比实际的O向右移,使所画的折射角θ2比实际的偏大,如图所示,由于入射角不变,根据n=sin θ1sin θ2可知测得折射率偏小.乙同学测得的折射率与真实值相比不变;由于入射面aa′,和射出面bb′,不平行,使的上、下面两法线不平行,所以出射光线与入射光线不再平行,但不影响折射点O′,所以所画的折射角θ2与实际的相同.丙同学测得的折射率与真实值相比可能偏大、可能偏小、可能不变.原因是当过P3、P4作直线与画出的界面bb′交于O′;若O′恰好落在画出的界面bb′和玻璃砖下表面的交点上,测得的折射率与真实值相比不变;若O′落在画出的界面bb ′和玻璃砖下表面交点的左侧(折射角偏大),测得的折射率与真实值相比偏小;若O ′落在画出的界面bb ′和玻璃砖下表面交点的右侧(折射角偏小),测得的折射率与真实值相比偏大. 答案 见解析4.(2012·重庆卷,22)如图4-2-7甲所示为光学实验用的长方体玻璃砖,它的________面不能用手直接接触.在用插针法测定玻璃砖折射率的实验中,两位同学绘出的玻璃砖和三个针孔a 、b 、c 的位置相同,且插在c 位置的针正好挡住插在a 、b 位置的针的像,但最后一个针孔的位置不同,分别为d 、e 两点,如图4-2-7乙所示.计算折射率时,用________(填“d ”或“e ”)点得到的值较小,用________(填“d ”或“e ”)点得到的值误差较小.图4-2-7解析 (1)实验用的光学玻璃砖的光学面不能用手接触,以防止损坏其光学面.如图所示,连接cd 、ce 并延长分别交玻璃砖于O 1、O 2点,并连接OO 1、OO 2,入射角i 相同,折射角∠O ′OO 2<∠O ′OO 1,由n =sin isin r 得,折射角越大的,求得的折射率越小,即d 点得到n 值较小.由图可得,ce 与ab 近似平行,故用e 点得到的误差小. 答案 光学 d e5.某同学用圆柱形玻璃砖做测定玻璃折射率的实验,先在白纸上放好圆柱形玻璃砖,在玻璃砖的一侧插上两枚大头针P 1和P 2,然后在圆柱形玻璃砖另一侧观察,调整视线使P 1的像被P 2的像挡住,接着在眼睛所在一侧相继又插上两枚大头针P 3、P 4,使P 3挡住P 1、P 2的像,使P 4挡住P 3和P 1、P 2的像,在纸上标出大头针位置和圆柱形玻璃砖的边界如图4-2-8所示.图4-2-8(1)在图上画出所需的光路.(2)为了测量出玻璃砖的折射率,需要测量的物理量有________(要求在图上标出).(3)测出的折射率n=________.解析(1)连接P1、P2并与玻璃砖相交,得到入射光线,再连接P3、P4并与玻璃砖相交,得到射出玻璃砖的光线,连接这两个交点得到光线在玻璃砖内的折射光线,如图所示.(2)作出经过入射点的切线和法线,标出入射角i和折射角r,如图所示,实验需要测出这两个角.(3)根据折射定律,n=sin i sin r.答案(1)见解析(2)入射角i和折射角r(3)sin isin r知识点二数据处理6.在“测定玻璃砖的折射率”的实验中,有两位同学各设计了一个记录表格,而且都已完成了计算.根据他们设计的表格所反映的信息,判断他们做的是否正确.甲同学设计的表格是:(2)根据你的选择,请利用恰当的图像求出玻璃的折射率.解析(1)为减小测量误差,应采用多次测量求平均值的办法,但求平均值不是求入射角和折射角的平均值,而应是测出每一次的入射角、折射角,计算出每一次测量的折射率,然后再求平均值,因此甲同学的表格设计是合理的.(2)以sin θ2为横坐标,以sin θ1为纵坐标,建立sin θ2-sin θ1坐标系,利用表中的数据做出图像,如图所示,由图像斜率的物理意义可得:n=k=sin θ1sin θ2.在图像上取两个距离较远的点,如(0.357,0.500)和(0.616,0.866)代入上式,可解得:n=1.40.答案(1)甲(2)1.407.如图4-2-9所示,某同学利用方格坐标纸测定半圆形玻璃砖的折射率,OA是画在纸上的直线,他在直线OA适当位置先后竖直插上P1、P2两枚大头针,如图放上玻璃砖(如粗黑线所示),然后插上P3、P4大头针.图4-2-9(1)其中他确定P3大头针位置的方法应当是:________.(2)若该同学实验操作规范准确,其记录的情况如图所示,该同学还用圆规做了一个以O为圆心,半径与玻璃砖相同的半圆(如图中虚线所示),请您帮这位同学算出玻璃砖的折射率,写出必要的计算过程.解析(1)透过玻璃砖看,P3大头针挡住P1、P2两枚大头针的像.(2)如图,由折射定律可得n=sin∠EODsin∠BOC=DECB=64=1.5.答案(1)见解析(2)1.58.如图4-2-10所示,是利用插针法测定玻璃砖的折射率的实验得到的光路图.玻璃砖的入射面AB和射出面CD并不平行,则:图4-2-10(1)出射光线与入射光线还平行吗?(2)以入射点O为圆心,以R=5 cm长度为半径画圆,与入射光线PO交于M点,与折射光线OO′的延长线交于F点,过M、F点分别向法线作垂线,测得MN=1.68 cm,EF=1.12 cm,该玻璃砖的折射率n是多少?解析(1)由于入射面AB和射出面CD并不平行,使得两法线不平行,所以出射光线与入射光线不再平行.(2)因为sin∠MON=MNR,sin∠EOF=EFR,根据n=sin∠MONsin∠EOF=MNEF=1.681.12=1.5.答案见解析9.用三棱镜做测定玻璃折射率的实验,先在白纸上放好三棱镜,在棱镜的一侧插上两枚大头针P1和P2,然后在棱镜的另一侧观察,调整视线使P1的像被P2挡住.接着在眼睛所在的一侧插两枚大头针P3、P4,使P3挡住P1、P2的像,P 4挡住P 3、P 1和P 2的像,在纸上标出大头针的位置和三棱镜的轮廓如图4-2-11所示.图4-2-11(1)在图中画出所需的光路;(2)为了测出三棱镜玻璃的折射率,需要测量哪些物理量?在图中标出它们; (3)计算折射率的公式是n =________.解析 本题考查用插针法测折射率的应用及数据处理.(1)如图所示,画出过P 1、P 2的入射光线交AC 面于O ,画出通过P 3、P 4的出射光线交AB 面于O ′,则光线OO ′为在三棱镜中的折射光线.(2)在所画的图上标明入射角i 和折射角r ,或用刻度尺测出线段EF 、OE 、GH 、OG 的长度.(3)n =sin i sin r ,或n =sin i sin r =EF /OE GH /OG =EF OE ·OG GH . 答案 (1)见解析图(2)角i 和r 或线段EF 、OE 、GH 、OG 的长度(3)sin i sin r 或EF OE ·OG GH10.将直角坐标系和等腰直角棱镜ABO 如图4-2-12所示放置,腰长为16 cm.为了测棱镜的折射率,从OB 边D 点注视A 棱,分别在D 、E 点插两枚大头针,且A 点的像在DE 的直线上,取走棱镜延长DE 交x 轴于C 点,若D 、C 两点的位置坐标分别为(0,12)和(9,0),由此可求棱镜的折射率为________.图4-2-12解析 由题意作出其光路图如图所示.由图可知sin i =ODCD =12122+92=0.8 ,sin r =OD AD =12122+162=0.6故棱镜的折射率n =sin i sin r =0.80.6=43. 答案 43。
学生实验:测定玻璃的折射率配套练习1、如图所示,是某同学在做插针法测定玻璃折射率的实验中画出的光路图,其中P1、P2、P3、P4为实验中记录的四枚大头针的位置。
(1)下列说法正确的是______。
A.在观察一侧插大头针P3、P4时,通过玻璃砖看到大头针P2、P1下半部分像和从玻璃砖上方看到的大头针P2、P1上半部分还是连在一起B.在观察一侧插大头针P3、P4时,通过玻璃砖看到大头针P2、P1下半部分像和从玻璃砖上方看到的大头针P2、P1上半部分要错开一段距离C.在观察一侧插大头针P3、P4时,应使P3、P4和P1、P2在一条直线上D.在观察一侧插大头针P3、P4时,应使P3挡住P2、P1的像,P4挡住P3和P2、P1的像(2)如图所示,P1、P2的直线与玻璃砖的交点为A,P3、P4的直线与玻璃砖的交点为C。
取AC=CE,从C、E分别作玻璃砖界面的垂线CB和ED,B、D分别为垂足,用刻度尺量得AB=25.0 mm、CD=40.0 mm、ED =30.0 mm,玻璃砖的折射率为__________(结果保留3位有效数字)。
2、两位同学用两面平行的玻璃砖做“测定玻璃的折射率”实验。
(1)甲同学在量入射角和折射角时,由于没有量角器,在完成了光路图以后,以O点为圆心,OA为半径画圆,交OO′延长线于C点,过A点和C点作垂直于法线的线段分别交法线于B点和D点,如图甲所示。
测量有关线段长度,可得玻璃的折射率n=________。
(用图中线段表示)(2)乙同学在画界面时,不小心将两界面ab和cd间距画得比玻璃砖宽度大些,下界面与实际相同,如图乙所示。
若操作无误,则他测得的折射率比真实值________(填“偏大”“偏小”或“不变”)。
3、(2019·天津高考)某小组做测定玻璃的折射率实验,所用器材有:玻璃砖,大头针,刻度尺,圆规,笔,白纸。
(1)下列哪些措施能够提高实验准确程度________。
A.选用两光学表面间距大的玻璃砖B.选用两光学表面平行的玻璃砖C.选用粗的大头针完成实验D.插在玻璃砖同侧的两枚大头针间的距离尽量大些(2)该小组用同一套器材完成了四次实验,记录的玻璃砖界线和四个大头针扎下的孔洞如下图所示,其中实验操作正确的是________。
选修 3-4第十三章实验十测定玻璃的折射率1.在用插针法测定玻璃砖的折射率的实验中,甲、乙、丙三位同学在纸上画出的界面aa′、 bb′与玻璃砖地点的关系分别如图实-10- 8①、②和③所示,此中甲、丙两同学用的是矩形玻璃砖,乙同学用的是梯形玻璃砖.他们的其余操作均正确,且均以 aa′、 bb′为界面画光路图.(1)甲同学测得的折射率与真切值对比________(填“偏大”“偏小”或“不变”).(2)乙同学测得的折射率与真切值对比________(填“偏大”“偏小”或“不变”).(3)丙同学测得的折射率与真切值对比________.2.在用插针法测定玻璃的折射率的实验中,某同学操作步骤以下:①用图钉将记录光路的白纸固定在平板上;②手拿玻璃砖的毛面或棱,将其轻放在白纸上;③用铅笔围绕玻璃砖画出界限aa′和 bb′;④在 aa′上选择一点 O,作为不一样入射角的入射光芒的共同入射点,画进出射角θ1分别为 0°、 30°、 45°的入射光芒;⑤用“插针法”分别获得各条入射光芒的出射光芒,察看时侧重看大头针针帽能否在一条直线上,取下玻璃砖、大头针,连结各针孔,发现所画折射光芒中有两条相交,量出各个折射角θ2;⑥按公式分别计算1sinθ,取三个值的算术均匀值.sinθ2(1)以上步骤中有错误或不当之处的是________;(2)应更正为 _________________________________________________________________________________________________________________________________ ______________________________________________________________________. 3.一块玻璃砖有两个互相平行的表面,此中一个表面是镀银的(光芒不可以经过此表面).现要测定此玻璃的折射率.给定的器材还有:白纸、铅笔、大头针 4 枚 (P1、 P2、 P3、 P4)、带有刻度的直角三角板、量角器.实验时,先将玻璃砖放到白纸上,使上述两个互相平行的表面与纸面垂直.在纸上画出直线aa′和 bb′, aa′表示镀银的玻璃表面,bb′表示另一表面,如图实-10- 9 所示.而后,在白纸上竖直插上两枚大头针P1、 P2(地点如图 ).用 P1、 P2的连线表示入射光芒.(1)为了丈量折射率,应怎样正确使用大头针P3、 P4?_______________________________________________________________________ ________________________________________________________________________ ________________________________________________________________________.(试在图实- 10- 9 中标出 P3、 P4的地点 )(2)而后移去玻璃砖与大头针.试在图实-10-9中经过作图的方法标出光芒从空气到玻璃中的入射角θ与折射角θ.简要写出作图步骤.12________________________________________________________________________ ________________________________________________________________________ _______________________________________________________________________.(3)写出用θ1、θ2 表示的折射率公式为n = ________.4.如图实-10- 10所示,一半圆形玻璃砖外面插上P1、 P2、 P3、 P4四枚大头针时,P3、P4恰可挡住P1、P2所成的像,则该玻璃砖的折射率n = ________.有一起学把大头针插在P1′和P2′地点时,沿着P4、 P3的方向看不到大头针的像.其原由是_____________________________________________________________ .5.如图实- 10- 11 所示,一个学生用广口瓶和刻度尺测定水的折射率,请填写下述实验步骤中的空白.(1)用 __________测出广口瓶瓶口内径 d.(2)在瓶内装满水.(3)将刻度尺沿瓶口边沿 __________ 插入水中.(4)沿广口瓶边沿向水中刻度尺正面看去,若恰能看到刻度尺的0 刻度 (即图中 A 点 ),同时看到水面上 B 点刻度的像 B ′恰与 A 点的像相重合.(5)若水面恰与直尺的 C 点相平,读出________和 ___________________________的长度.(6)由题中所给条件,能够计算水的折射率为n = ______________________.1 分析:用图①测定折射率时,玻璃中折射光芒偏折大了,因此折射角增大,折射率减小;用图② 测折射率时,只需操作正确,与玻璃砖形状没关;用图③ 测折射率时,没法确立折射光芒偏折的大小,因此测得的折射率可大、可小、可不变.答案: (1) 偏小(2)不变(3)可能偏大、可能偏小、可能不变2 分析: (1)有错误或不当之处的是③④⑤ .(2)③ 中应先画出一条直线,把玻璃砖的一边与其重合,再使直尺与玻璃砖的界面对齐,移开玻璃砖后再画界限限;④中入射角要取 0 °之外的三组数据;⑤中大头针要竖直插牢,察看时看针脚能否在同一条直线上.答案:看法析3 分析: (1) 在 bb′一侧察看 P1、P2(经 bb′折射、 aa′反射,再经bb′折射后 )的像,在适当的地点插上P3,使得P3与 P1、 P2的像在一条直线上,即让P3挡住 P1、P2的像;再插上 P4,让它挡住P2及 P1的像和 P3.P3、P4的地点以下图.(2)①过 P1、 P2作直线与bb′交于 O;②过 P3、 P4作直线与bb′交于 O′;③利用刻度尺找到OO′的中点 M ;④过 O 点作 bb′的垂线 CD ,过 M 点作 bb′的垂线与aa′订交于 N,以下图,连接 ON;⑤∠ P1OD =θ1,∠ CON =θ2.1sin θ(3)由折射率的定义可得n=sin θ2.1sinθ答案: (1)(2) 看法析(3)sinθ24 分析:由图可知,当光由空气进入玻璃时,入射角θ= 60°,折射角θ= 30°.因此 n=s in θ112sin θ= 3≈1.73.当光由玻璃射入空气时,若113,当针插在θ≥ C,则发生全反射,而sinC=n=3P1′ P2′时,入射角θ1=60°>C,已发生全反射.答案: 1.73经过P1′ P2′的光芒在MN 处发生全反射5 分析:此题为测资料折射率的变式题,运用光的反射和折射所成虚像的重合,奇妙地求出资料的折射率.由光路图知:dsinθ2=dsin θ1=.结论便不难得出.d2+ BC 2d2+ AC2答案: (1)刻度尺(3)竖直(5)AC ABd2+ AC 2(6)d2+ (AB - AC)2。
绝密★启用前教科版高中物理选修3-4 第四章光的折射寒假复习题本试卷分第Ⅰ卷和第Ⅱ卷两部分,共100分,考试时间150分钟。
分卷I一、单选题(共10小题,每小题4.0分,共40分)1.如图所示,一束单色光射入一玻璃球体,入射角为60°.己知光线在玻璃球内经一次反射后,再次折射回到空气中时与入射光线平行.此玻璃的折射率为()A.B. 1.5C.D. 2【答案】C【解析】作出光线在玻璃球体内光路图,A、C是折射点,B反射点,OD平行于入射光线,由几何知识得,∠AOD=∠COD=60°,则∠OAB=30°即折射角r=30°,入射角i=60°所以折射率为n=sinisinr=2.光线以某一入射角从空气射入折射率为的玻璃中,已知折射角为30°,则入射角等于() A. 30°B. 45°C. 60°D. 75°【答案】C【解析】根据折射定律得,n=,解得入射角为60°.故C正确,A、B、D错误.3.某同学通过实验测定半圆形玻璃砖的折射率n.如图甲所示,O是圆心,MN是法线,AO、BO分别表示某次测量时光线在空气和玻璃砖中的传播路径.该同学测得多组入射角i和折射角r,做出sin i-sin r图象如图乙所示.则()A.光由A经O到B,n=1.5B.光由B经O到A,n=1.5C.光由A经O到B,n=0.67D.光由B经O到A,n=0.67【答案】B【解析】由图象可得:sin i<sin r,则i<r,所以光线从玻璃射入空气发生折射,即光由B经O到A.根据折射定律得=由图象得:==所以可得,n=1.5,故B正确,A、C、D错误.故选:B.4.关于光的折射现象,下列说法正确的是()A.光的传播方向发生改变的现象叫光的折射B.折射定律是托勒密发现的C.人观察盛水容器的底部,发现水变浅了D.若光从真空射入液体中,它的传播速度一定增大【答案】C【解析】光发生反射时,光的传播方向也发生改变,故A错;折射定律是荷兰数学家斯涅耳总结得出的,故B错;由于折射现象,人观察盛水容器的底部,发现水变浅了,C正确;若光从真空射入液体中,它的传播速度一定减小,故D错误.答案为C.5.光导纤维技术在现代生产、生活与科技方面得以广泛应用.如图所示,一个质量均匀分布的有机玻璃圆柱的横截面,B,C为圆上两点,一束单色光沿AB方向射入,然后从C点射出.已知∠ABO=127°,∠BOC=120°,真空中光速c=3.0×108m/s,sin 53°=0.8,cos 53°=0.6.则()A.光在该有机玻璃中传播速度为1.875×108m/sB.光在该有机玻璃中的折射率为1.8C.光在该有机玻璃中发生全反射的临界角为37°D.若将该材料做成长300 km的光导纤维,此单色光在光导纤维中传播的最短时间为1×10-3s 【答案】A【解析】根据折射定律得:n===1.6,则光在有机玻璃中传播的速度为:v===1.875×108m/s,故A正确,B错误.根据sin C=得,sin C==0.625,故C错误.当光线与光导纤维平行时,传播的时间最短,则传播的时间t===s=1.6×10-3s,故D错误.故选A.6.一束单色光在某种介质中的传播速度是其在真空中传播速度的0.5倍,则()A.该介质对于这束单色光的折射率为0.5B.这束单色光由该介质射向真空时的临界角为60°C.这束单色光在该介质中的频率为其在真空中频率的0.5倍D.这束单色光在该介质中的波长为其在真空中波长的0.5倍【答案】D【解析】介质对于这束中单色光的折射率为n===2,故A错误.由临界角公式sin C=得:临界角C=30°,故B错误.光的频率由光源决定,则这束单色光在该介质中的频率与其在真空中频率相等,故C错误.由v=λf得:f不变,则波长与波速成正比,所以这束单色光在该介质中的波长为其在真空中波长的0.5倍,故D正确.故选:D7.“城市让生活更美好”是2010年上海世博会的口号,在该届世博会上,光纤通信网覆盖所有场馆,为各项活动提供了安全可靠的通信服务.光纤通信利用光的全反射将大量信息高速传输.如图所示,一条圆柱形的光导纤维,长为L,它的玻璃芯的折射率为n1,外层材料的折射率为n2,光在空气中的传播速度为c,若光从它的一端射入经全反射后从另一端射出所需的最长时间为t,则下列说法中正确的是(图中所示的φ为全反射的临界角,其中sinφ=)()A.n1>n2,t=B.n1>n2,t=C.n1<n2,t=D.n1<n2,t=【答案】B【解析】刚好发生全反射的条件是入射角等于临界角,光是在玻璃芯中传播的,而不是在空气中传播的.传播距离为x==,传播速度为v=,故传播时间为t==8.“井底之蛙”这个成语常被用来讽刺没有见识的人,现有井口大小和深度相同的两口井,一口是枯井,一口是水井(水面在井口处),两井底都各有一只青蛙,则()A.枯井中青蛙觉得天比较大,水井中青蛙看到井外的范围比较大B.枯井中青蛙觉得天比较大,水井中青蛙看到井外的范围比较小C.两只青蛙觉得井口一样大,水井中青蛙看到井外的范围比较大D.枯井中青蛙觉得天比较小,水井中青蛙看到井外的范围比较大【答案】C【解析】根据光的直线传播作出青蛙在枯井中的视野范围,如图(a).当井里灌满水后,光线照到井面会发生折射现象,由于光是从空气射向水,所以入射角大于折射角,因此井底之蛙看到的视野范围比没水时会看到更大;变化的大致范围如图中两条入射光线之间的阴影区域所示,如图(b).所以两只青蛙觉得井口一样大,水井中青蛙看到井外的范围比较大.故C正确,A、B、D错误.故选C.9.对“测定玻璃折射率”的实验中的一些问题,几个同学发生了争论,他们的意见如下,其中哪些选项是错误的 ()A.为了提高测量的精确度,P1、P2及P3、P4之间的距离应适当大一些B.为了提高测理的精确度,入射角应适当大一些C.P1、P2之间的距离的大小及入射角的大小跟测量的精确度无关D.如果入射角太大,则反射光过强,折射光过弱,不易观察【答案】C【解析】折射光线是通过隔着玻璃砖观察成一条直线确定的,大头针间的距离太小,引起的角度会较大,故P1、P2及P3、P4之间的距离适当大些,可以提高准确度.故A正确,C错误.入射角θ1尽量大些,折射角也会大些,折射现象较明显,角度的相对误差会减小.故B正确.如果入射角太大,则反射光过强,折射光过弱,不易观察,D正确.10.光线由空气射向某介质,当入射角为i时,折射光线与反射光线正好垂直,那么这种介质的折射率和光在该介质中的速度分别为()A.n=sin i,v=c·sin iB.n=tan i,v=c·tan iC.n=tan i,v=D.n=cos i,v=【答案】C【解析】依题意知光在玻璃的折射角ir=180°-90°-i=90°-i所以,玻璃的折射率为:n=sinisinγ=sinisin(90°?i)=tani光在该媒质中的速度:v=cn=ctani故选:C二、多选题(共4小题,每小题5.0分,共20分)11.(多选)一束白光从水中射入真空的折射光线如图所示,若保持入射点O不变而逐渐增大入射角,则关于红光和紫光的下述说法中正确的是()A.若红光射到P点,则紫光在P点上方B.若红光射到P点,则紫光在P点下方C.紫光先发生全反射,而红光后发生全反射D.当红光和紫光都发生全反射时,它们的反射光线射到水底时是在同一点【答案】BCD【解析】红光的折射率比紫光小,则当它们从水中以相同的入射角射向空中时,由n=知,红光的折射角小.12.(多选)关于折射率,下列说法中正确的是()A.根据=n可知,介质的折射率与入射角的正弦成正比B.根据=n可知,介质的折射率与折射角的正弦成反比C.根据n=可知,介质的折射率与介质中的光速成反比D.同一频率的光由第一种介质进入第二种介质时,折射率与波长成反比【答案】CD【解析】介质的折射率是一个表明介质的光学特性的物理量,由介质本身决定,与入射角、折射角无关.由于真空中光速是个定值,故n与v成反比正确,这也说明折射率与光在该介质中的光速是有联系的,由v=λf,当f一定时,v正比于λ.n与v成反比,故折射率与波长λ也成反比.13.(多选)把长方体玻璃砖放在报纸上(如图所示),从正上方观察报纸上红色和绿色的字,下面说法正确的是()A.看到红色和绿色的字一样高B.看到绿色的比红色的字高C.看到红色的比绿色的字高D.看到红色和绿色的字都比报纸高【答案】BD【解析】因为n红<n绿,由视深公式h=知看到的绿色的字比红色的字高,而且都高于报纸,故B、D正确.14.(多选)如图,一玻璃柱体的横截面为半圆形,细的单色光束从空气射向柱体的O点(半圆的圆心),产生反射光束1和透射光束2.已知玻璃折射率为,入射角为45°(相应的折射角为24°).现保持入射光不变,将半圆柱绕通过O点垂直于图面轴线顺时针转过15°,如图中虚线所示.则()A.光束1转过15°B.光束1转过30°C.光束2转过的角度小于15°D.光束2转过的角度大于15°【答案】BC【解析】玻璃体转过15°时,法线转过15°,则入射角变为60°,由几何关系可知,反射光线与竖直线成75°,故反射光线偏转了30°;故A错误,B正确;由题意知n≈1.74;偏转后,入射角为60°,故由几何关系可知,光束2转过的角度小于15°,故C正确,D错误.分卷II三、实验题(共1小题,每小题10.0分,共10分)15.如图所示,画有直角坐标系xOy的白纸位于水平桌面上.M是放在白纸上的半圆形玻璃砖,其底面的圆心在坐标原点,直边与x轴重合.OA是画在纸上的直线,P1、P2为竖直地插在直线OA 上的两枚大头针,P3是竖直地插在纸上的第三枚大头针,α是直线OA与y轴正方向的夹角,β是直线OP3与y轴负方向的夹角.只要直线OA画得合适,且P3的位置取得正确,测出角α和β,便可求得玻璃的折射率.某学生在用上述方法测量玻璃的折射率时,在他画出的直线OA上竖直地插上了P1、P2两枚大头针,但在y<0的区域内,不管眼睛放在何处,都无法透过玻璃砖看到P1、P2的像,他应采取的措施是________________________________________________________________________________________________________________________________________________.若他已透过玻璃砖看到P1、P2的像,确定P3位置的方法是__________________________.若他已正确地测得了α、β的值,则玻璃的折射率n=__________________________________.【答案】另画一条更靠近y轴正方向的直线OA,把大头针P1、P2竖直地插在所画的直线上,直到在y<0区域透过玻璃砖能看到P1、P2的像竖直插上大头针P3,使P3刚好能挡住P1、P2的像【解析】无法看到P1、P2的像是因为OA光线的入射角过大,发生全反射的缘故.P3能挡住P1、P2的像说明OP3是OA的折射光线四、计算题(共3小题,每小题10.0分,共30分)16.一个半圆柱形玻璃砖,其横截面是半径为R的半圆,AB为半圆的直径,O为圆心,如图所示.玻璃的折射率为n=.(1)一束平行光垂直射向玻璃砖的下表面,若光线到达上表面后,都能从该表面射出,则入射光束在AB上的最大宽度为多少?(2)一细束光线在O点左侧与O相距R处垂直于AB从下方入射,求此光线从玻璃砖射出点的位置.【答案】(1)R(2)见解析【解析】(1)在O点左侧,设从E点射入的光线进入玻璃砖后在上表面的入射角恰好等于全反射的临界角θ,则OE区域的入射光线经上表面折射后都能从玻璃砖射出,如图.由全反射条件有sinθ=①由几何关系有OE=R sinθ②由对称性可知,若光线都能从上表面射出,光束的宽度最大为l=2OE③联立①②③式,代入已知数据得l=R④(2)设光线在距O点R的C点射入后,在上表面的入射角为α,由几何关系及①式和已知条件得α=60°>θ⑤光线在玻璃砖内会发生三次全反射,最后由G点射出,如图,由反射定律和几何关系得OG=OC=R⑥射到G点的光有一部分被反射,沿原路返回到达C点射出.17.如图所示,△ABC为直角三角形三棱镜的横截面,∠ABC=30°.有一细光束MN射到AC面上,且MN与AC的夹角也为30°,该光束从N点进入棱镜后再经BC面反射,最终从AB面上的O点射出,其出射光线OP与BC面平行.(1)作出棱镜内部的光路图(不必写出作图过程);(2)求出此棱镜的折射率.【答案】(1)见解析图 (2)【解析】(1)光路图如图所示:(2)根据折射定律n=,n=.因为θ1=θ4=60°,所以θ3=θ2.又由几何关系知2θ3=60°,所以θ3=30°.n===.18.半球面形的碗中盛满水,碗底中央放置一枚硬币A.一位观察者的眼睛高出碗口B的竖直距离为h.当观察者向后缓缓退步的过程中,他离碗口B的水平距离x超过何值时,就不能再看到碗底的硬币.已知水的折射率为n=.【答案】2h【解析】作出光路图如图.由n=,得 sinθ=n sin 45°=×=由数学知识知x=h tanθ=2h。
第2讲学生实验:测定玻璃的折射率实验原理与数据处理1、用三棱镜做测定玻璃折射率的实验,先在白纸上放好三棱镜,在棱镜的一侧插入两枚大头针P1与P2,然后在棱镜的另一侧观察,调整视线使P1的像被P2挡住,接着在眼睛所在的一侧插两枚大头针P3,P4,使P3挡住P1、P2的像,P4挡住P3与P1、P2的像,在纸上标出的大头针位置与三棱镜轮廓如图4-2-7所示、(1)在本题的图上画出所需的光路;图4-2-7(2)为了测出棱镜玻璃的折射率,需要测量的量就是________,________,在图上标出它们;(3)计算折射率的公式就是________、解析(1)如图所示,画出通过P1、P2的入射光线,交AC面于O,画出通过P3、P4的出射光线交AB面于O′、则光线OO′就就是入射光线P1P2在三棱镜中的折射光线、(2)在所画的图上注明入射角i与折射角r,并画出虚线部分,用量角器量出i与r(或用直尺测出线段EF,OE,GH,OG的长度)、(3)n=错误!(或因为sin i=错误!,sin r=错误!,则n=错误!=错误!)、答案见解析注意事项与误差分析2、在用两面平行的玻璃砖测定玻璃折射率的实验中,其实验光路图如图4-2-8所示,对实验中的一些具体问题,下列说法正确的就是( )图4-2-8A、为了减少作图误差,P3与P4的距离应适当取大些B、为减少测量误差,P1、P2连线与玻璃砖界面的夹角应适当取大一些C、若P1、P2的距离较大时,通过玻璃砖会瞧不到P1、P2的像D、若P1、P2连线与法线NN′间夹角较大时,有可能在bb′一侧就瞧不到P1、P2的像解析实验时,尽可能将大头针竖直插在纸上,且P1与P2之间,P2与O点之间,P3与P4之间,P3与O′之间距离要稍大一些、入射角θ1应适当大一些,以减小测量角度的误差,但入射角不宜太大,也不宜太小、在操作时,手不能触摸玻璃砖的光洁光学面,更不能把玻璃砖界面当尺子画界线、答案AB。
积盾市安家阳光实验学校【成才之路】高中物理第13章测玻璃的折射率检测试题 3-4基础夯实1.测玻璃的折射率时,为了减小误差,注意的是( )A.玻璃砖的宽度大些B.入射角尽量小些C.大头针垂直地插在纸面上D.大头针P1、P2及P3、P4之间的距离适当大些答案:ACD解析:玻璃砖厚度大些,可减小测量误差;大头针垂直插在纸面上以及大头针P1与P2及P3与P4之间的距离适当大些,可减小确光路方向时的误差。
A、C、D正确。
入射角较小时,测量误差较大,B错误。
2.(2013~2014高二下学期八校期末)在测玻璃的折射率的中,对一块两面平行的玻璃砖,用“插针法”找出与入射光线对的出射光线。
现有甲、乙、丙三位同学分别做出如图的三组插针结果。
从图上看,肯把针插错了的同学有________。
答案:甲、乙解析:光线透过平行玻璃砖时出射光线与入射光线平行,且从空气射入玻璃砖时入射角大于折射角,因而光线透出时相对于射入光线向右下侧发生偏移,由上图可知,甲乙图中出射光线不符合事实,肯插错了。
3.在利用插针法测玻璃砖折射率的中:(1)甲同学在纸上正确画出玻璃砖的两个界面aa′和bb′后,不小心碰了玻璃砖使它向aa′方向平移了少许,如图甲所示。
则他测出的折射率将__________(选填“偏大”“偏小”或“不变”);(2)乙同学在画界面时,不小心将两界面aa′、bb′间距画得比玻璃砖宽度大些,如图乙所示,则他测得折射率__________(选填“偏大”“偏小”或“不变”)。
答案:(1)不变(2)偏小解析:(1)如图A所示,甲同学利用插针法确入射光线、折射光线后,测得的入射角、折射角没有受到影响,因此测得的折射率将不变。
(2)如图B所示,乙同学利用插针法确入射光线、折射光线后,测得的入射角不受影响,但测得的折射角比真实的折射角偏大,因此测得的折射率偏小。
4.用三棱镜做测玻璃的折射率,先在白纸上放好三棱镜,在棱镜的一侧插上两枚大头针P1和P2,然后,在棱镜的另一侧观察,调整视线使P1的像被P2挡住;接着在眼睛所在的一侧再插两枚大头针P3和P4,使P3挡住P2、P1的像,P4挡住P3和P1、P2的像,在纸上已标明大头针的位置和三棱镜的轮廓,如图所示。
高中物理学习材料(灿若寒星**整理制作)§4.2测定玻璃的折射率命题人:胡文蓉审题人:胡文蓉知识点:l. 理解利用插针法确定光路的原理。
2. 了解实验步骤和实验操作中的注意事项。
3. 会根据实验结果作出光路。
求出对应的玻璃砖的折射率。
练习:1.测定玻璃的折射率时,为了减小实验误差,应该注意的是()A.玻璃砖的宽度宜大些 B.入射角应尽量小些C.大头针应垂直的插在纸面上 D.大头针P1、P2及P3、P4之间的距离适当大些2.在用插针法测玻璃砖折射率的实验中,学生的实验方法和步骤完全正确,但测后发现玻璃的两个光学面不平行,则( )A.入射光线与出射光线一定不平行,测量值偏大B.入射光线与出射光线一定不平行,测量值偏小C.入射光线与出射光线一定不平行,测量值仍然正确D.入射光线与出射光线可能平行,测量值仍然正确与折射角3.某同学做测定玻璃折射率实验时,用他测得的多组入射角θ1θ2作出sinθ1-sinθ2图象,如图14-1所示,下列判断中正确的是( )A.他做实验时,研究的是光线从空气射入玻璃的折射现象B.玻璃的折射率为0.67C.玻璃的折射率为1.5 D.玻璃临界角的正弦值为0.674.某同学用“插针法”做测定玻璃折射率实验时,他的方法和操作步骤都正确无误,但他处理实验记录时,发现玻璃砖的两个光学面aa′和bb′不平行,如图14-2所示,则( )A.P1P2与P3P4两条直线平行B.P1P2与P3P4两条直线不平行C.他测出的折射率偏大D.他测出的折射率不受影响题号 1 2 3 4答案5.用三棱镜做测定玻璃折射率的实验。
先在白纸上放好三棱镜,在棱镜的一侧插上两枚大头针P1和P2,然后在棱镜的另一侧观察,调整视线使P1的像被P2挡住。
接着在眼睛所在的一侧插两枚大头针P3、P4,使P3挡住P1、P2的像,P4挡住P3和P1、P2的像,在纸上标出的大头针位置和三棱镜轮廓如图14-5所示。
(1)在本题的图上画出所需的光路。
学生实验:测定玻璃的折射率题组一注意事项与误差分析1.为了使测量结果更精准可以采取的办法是( ) A.多次测量取平均值B.插针间距适当大些C.插针间距尽可能小些D.入射角尽可能大些解析本实验用插针法测玻璃的折射率,插大头针时应尽可能把它们插直,且维持较大距离,以减小所画光线的误差,多次测量取平均值是减小实验偶然误差的最常常利用办法,A、B对,C错;为减小实验误差,入射角适量大些,但不要太大,D错.答案AB2.在利用插针法测定玻璃折射率的实验中:(1)甲同窗在纸上正确画出玻璃砖的两个界面aa′和bb′后,不小心碰了玻璃砖使它向aa′方向平移了少量,如图4-2-9甲所示.则他测出的折射率将________(填“偏大”“偏小”或“不变”).(2)乙同窗在画界面时,不小心将两界面aa′、bb′间距画得比玻璃砖宽度大些,如图乙所示,则他测得的折射率________(填“偏大”“偏小”或“不变”).图4-2-9解析(1)如图所示,甲同窗利用插针法肯定入射光线、折射光线后,测得的入射角、折射角没有受到影响,因此测得的折射率将不变.(2)如图所示,乙同窗利用插针法肯定入射光线、折射光线后,测得的入射角不受影响,但测得的折射角比真实的折射角偏大,因此测得的折射率偏小.答案 (1)不变 (2)偏小题组二 实验原理、步骤与数据处置3.某同窗做测定玻璃折射率实验时,用他测得的多组入射角i 与折射角r ,作出sin i -sinr 图像如图4-2-10所示,下列判断中正确的是 ( )图4-2-10A .他做实验时,光线是由空气射入玻璃的B .玻璃的折射率为C .玻璃的折射率为D .当测得入射角为60 °时,则折射角为30°解析 由题图可知入射角大于折射角,故选项A 对;任何介质的折射率都大于1,故选项B 错;由折射率公式n =sin i sin r,可得n =错误!≈,故选项C 对;由n =错误!得sin r =错误!=错误!,r ≠30 °,故D 错.答案 AC4.测定玻璃砖折射率的实验如图4-2-11所示,把玻璃砖放在白纸上之前应在纸上先画好图上的三条直线,它们别离是______、______、________,最后按正确的要求插上大头针P 3、P 4,由P 3、P 4的位置决定了光线________的方位,从而肯定了折射光线__________的方向.图4-2-11答案 a NN ′ AO O ′B OO ′5.用“插针法”测定透明半圆柱玻璃砖的折射率,O 为玻璃截面的圆心,使入射光线跟玻璃砖的平面垂直,如图所示的四个图中P 1、P 2、P 3和P 4是四个学生实验插针的结果.(1)在这四个图中肯定把针插错了的是________.(2)在这四个图中可以比较准确地测出折射率的是________.计算玻璃的折射率的公式是________.解析 如下图所示,将P 1P 2看做入射光线,P 3P 4看做出射光线,由题图知,入射光线与界面垂直,进入玻璃砖后,在玻璃砖内传播方向不变,由作出的光路图可知选项A 、C 错误;而选项B 中光路虽然正确,但入射角和折射角均为零度,测不出折射率,只有选项D 能比较准确的测出折射率,角度如图,其折射率:n =sin r sin i.答案(1)A、C (2)D n=sin r sin i6.一块玻璃砖有两个彼此平行的表面,其中一个表面是镀银的(光线不能通过该表面).现要测定此玻璃的折射率.给定的器材还有:白纸、铅笔、大头针4枚(P1、P2、P3、P4)、带有刻度的直角三角板、量角器.实验时,先将玻璃砖放到白纸上,使上述两个彼此平行的表面与纸面垂直.在纸上画出直线aa′和bb′,aa′表示镀银的玻璃表面,bb′表示另一表面,如图4-2-12所示.然后,在白纸上竖直插上两枚大头针P1、P2(位置如图).用P1、P2的连线表示入射光线.图4-2-12(1)为了测量折射率,应如何正确利用大头针P3、P4?试在图中标出P3、P4的位置.(2)然后,移去玻璃砖与大头针.试在图中通过作图的方式标出光线从空气射到玻璃中的入射角i与折射角r.简要写出作图步骤.(3)写i、r表示的折射率公式为n=________.解析(1)在bb′一侧观察P1、P2(经bb′折射,aa′反射,再从bb′折射出来)的像,在适当位置插上P3,使得P3与P1、P2的像在一条直线上,即让P3挡住P1、P2的像;再插上P4,让它挡住P1、P2的像和P3,P3、P4的位置如图所示.(2)①过P 1、P 2作直线与bb ′交于O ;②过P 3、P 4作直线与bb ′交于O ′;③利用刻度尺找到OO ′的中点M ;④过O 点作bb ′的垂线CD ,过M 点作bb ′的垂线,与aa ′交于N ,连接ON ;⑤∠P 1OD =i ,∠CON =r .(3)玻璃砖的折射率n =sin i sin r答案 观点析7.某同窗在测定一厚度均匀的圆形玻璃的折射率时,先在白纸上作一与圆形玻璃同半径的圆,圆心为O ,将圆形玻璃平放在白纸上,使其边界与所画的圆重合.在玻璃一侧竖直插两枚大头针P 1和P 2,在另一侧再前后插两枚大头针P 3和P 4,使从另一侧隔着玻璃观察时,大头针P 4、P 3和P 2、P 1的像恰在一直线上.移去圆形玻璃和大头针后,在图4-2-13中画出:图4-2-13(1)沿P 1、P 2连线方向的入射光线通过圆形玻璃后的传播方向;(2)光线在玻璃内的传播方向;(3)过光线的入射点作法线,标出入射角i 和折射角r ;(4)写出计算玻璃折射率的公式.解析 (1)P 1、P 2为入射光线,P 3P 4为通过圆形玻璃后的折射光线.(2)O 1O 2为入射光线P 1P 2在玻璃中的折射光线.(3)如图所示.(4)n =sin i sin r. 答案 观点析8.如图4-2-14所示,等腰直角棱镜ABO 的两腰长都是16 cm.为了测定它的折射率,棱镜放在直角坐标系中,使两腰与Ox 、Oy 轴重合.从OB 边的C 点注视A 点,发现A 点的视位置在OA 边上的D 点,在C 、D 两点插上大头针,测出C 点的坐标位置(0,12),D 点的坐标位置(9,0),试由此计算出该棱镜的折射率.图4-2-14解析 从C 点注视A 点,发现A 点的视位置在OA 边上的D 点,说明光线AC 经OB 边发生折射,反向延长线过D 点,由此可作出由A 点入射到C 点的光路如图所示,sin r =12122+92=45,sin i =12122+162=35,则n =sin r sin i =43.答案 43。
高中物理学习材料§4.2测定玻璃的折射率命题人:胡文蓉审题人:胡文蓉知识点:l. 理解利用插针法确定光路的原理。
2. 了解实验步骤和实验操作中的注意事项。
3. 会根据实验结果作出光路。
求出对应的玻璃砖的折射率。
练习:1.测定玻璃的折射率时,为了减小实验误差,应该注意的是( ) A.玻璃砖的宽度宜大些 B.入射角应尽量小些C.大头针应垂直的插在纸面上 D.大头针P1、P2及P3、P4之间的距离适当大些2.在用插针法测玻璃砖折射率的实验中,学生的实验方法和步骤完全正确,但测后发现玻璃的两个光学面不平行,则( )A.入射光线与出射光线一定不平行,测量值偏大B.入射光线与出射光线一定不平行,测量值偏小C.入射光线与出射光线一定不平行,测量值仍然正确D.入射光线与出射光线可能平行,测量值仍然正确3.某同学做测定玻璃折射率实验时,用他测得的多组入射角θ1与折射角θ2作出sinθ1-sinθ2图象,如图14-1所示,下列判断中正确的是( )A.他做实验时,研究的是光线从空气射入玻璃的折射现象B.玻璃的折射率为0.67C.玻璃的折射率为1.5 D.玻璃临界角的正弦值为0.674.某同学用“插针法”做测定玻璃折射率实验时,他的方法和操作步骤都正确无误,但他处理实验记录时,发现玻璃砖的两个光学面aa′和bb′不平行,如图14-2所示,则( )A.P1P2与P3P4两条直线平行B.P1P2与P3P4两条直线不平行C.他测出的折射率偏大D.他测出的折射率不受影响题号 1 2 3 4答案5.用三棱镜做测定玻璃折射率的实验。
先在白纸上放好三棱镜,在棱镜的一侧插上两枚大头针P1和P2,然后在棱镜的另一侧观察,调整视线使P1的像被P2挡住。
接着在眼睛所在的一侧插两枚大头针P3、P,使P3挡住P1、P2的像,P4挡住P3和P1、P2的像,在纸上标出的大4头针位置和三棱镜轮廓如图14-5所示。
(1)在本题的图上画出所需的光路。
(2)为了测出棱镜玻璃的折射率,需要测量的量是________、________,在图上标出它们。
(3)计算折射率的公式是n=________。
6.某研究性学习小组的同学设计了一个测量液体折射率的仪器,如图14-6所示,在一个圆盘上,过其圆心O作两条相互垂直的直线BC、EF,在半径OA上,垂直盘面插上两枚大头针P1、P2并保持P1、P2位置不变,每次测量时让圆盘的下半部分竖直进入液体中,而且总使得液面与直径BC相平,EF作为界面的法线,而后在图中右上方区域观察P1、P的像,并在圆周上插上大头针P3,使P3正好挡住P1、P2。
2同学们通过计算,预先在圆周EC部分刻好了折射率的值,这样只要根据P3所插的位置,就可直接读出液体折射率的值。
则:(1)若∠AOF=30°,OP3与OC的夹角为30°,则P3处所刻折射率的值为________。
(2)图中P3、P4两位置哪一处对应的折射率值较大?答:________。
(3)作AO的延长线交圆周于K,K处对应的折射率值应为________。
7.在用插针法测定玻璃砖的折射率的实验中,甲、乙、丙三位同学在纸上画出的界面aa′、bb′与玻璃砖位置的关系分别如图14-7①、②和③所示,其中甲、丙两同学用的是矩形玻璃砖,乙同学用的是梯形玻璃砖。
他们的其他操作均正确,且均以aa′、bb′为界面画光路图。
则:(1)甲同学测得的折射率与真实值相比________(填“偏大”“偏小”或“不变”)。
(2)乙同学测得的折射率与真实值相比________(填“偏大”“偏小”或“不变”)。
(3)丙同学测得的折射率与真实值相比________。
10.两个同学各设计一个数据记录表格,而且都已完成了计算,你认为谁是对的?为什么?甲设计的表格是:次数θ1sinθ1θ2sinθ2n n130°0.50020.9°0.357 1.40245°0.70730.5°0.508 1.39 1.40360°0.86638.0°0.616 1.41乙设计的表格是:次数123角平均值正弦值nθ130°45°60°45°0.707θ220.9°30.5°38.0°28.8°0.497 1.428.在利用插针法测定玻璃砖折射率的实验中:(1)甲同学在纸上正确画出玻璃砖的两个界面aa′和bb′后,不小心碰了玻璃砖使它向aa′方向平移了少许,如图14-8甲所示。
则他测出的折射率将如何变化?图14-8(2)乙同学在画界面时,不小心将两界面aa ′、bb ′间距画得比玻璃砖宽度大些,如图14-8乙所示,则他测得的折射率将如何变化?(2)如图乙所示,乙同学利用插针法确定入射光线、折射光线后,测得的入射角不受影响,但测得的折射角比真实的折射角偏大,因此测得的折射率偏小。
9(2013海南卷). (2)(8分)如图,三棱镜的横截面为直角三角形ABC ,∠A=300,AC 平行于光屏MN ,与光屏的距离为L ,棱镜对红光的折射率为n 1,对紫光的折射率为n 2。
一束很细的白光由棱镜的侧面AB 垂直射入,直接到达AC 面并射出。
画出光路示意图,并标出红光和紫光射在光屏上的位置,求红光和紫光在光屏上的位置之间的距离。
10.(2010·湖北黄冈中学高二检测)如图所示画有直角坐标系Oxy 的白纸位于水平桌面上,M 是放在白纸上的半圆形玻璃砖,其底面的圆心在坐标原点,直边与x 轴重合,OA 是画在纸上的直线,P 1,P 2为竖直地插在直线OA 上的两枚大头针,P 3是竖直地插在纸上的第三枚大头针,α是直线OA 与y 轴正方向的夹角,β是直线OP 3与y 轴负方向的夹角.只要直线OA 画得合适,且P 3的位置取得正确,测出角α和β,便可求得玻璃的折射率.某学生在用上述方向测得玻璃的折射率时,在他画出的直线OA 上竖直地插上了P 1,P 2两枚大头针,但在y <0的区域内,不管眼睛放在任何处,都无法透过玻璃砖看到P 1,P 2的像,他应采取的措施是:________,若他已透过玻璃砖看到P 1,P 2的像,确定P 3位置的方法是:________.若他已正确地测得了α,β的值,则玻璃的折射线n =________.11.某同学在测定一厚度均匀的圆形玻璃的折射率时,先在白纸上作一与圆形玻璃同半径的圆,圆心为O ,将圆形玻璃平放在白纸上,使其边界与所画的圆重合.在玻璃一侧竖直插两枚大头针P 1和P 2,在另一侧再先后插两枚大头针P 3和P 4,使从另一侧隔着玻璃观察时,大头针P 4、P 3和P 2、P 1的像恰在一直线上,移去圆形玻璃和大头针后,在图中画出:BMN(1)沿P1、P2连线方向的入射光线通过圆形玻璃后的传播方向;(2)光线在玻璃内的传播方向;(3)过光线的入射点作法线,标出入射角i和折射角r;(4)写出计算玻璃折射率的公式.12(2013重庆卷)(2)(6分)利用半圆柱形玻璃,可减小激光束的发散程度。
在题11(2)图所示的光路中,A为激光的出射点,O为半圆柱形玻璃横截面的圆心,AO过半圆顶点。
若某条从A点发出的与AO成α角的光线,以入射角i入射到半圆弧上,出射光线平行于AO,求此玻璃的折射率。
§4.2测定玻璃的折射率参考答案1.A、C、D解析:只要实验方法和步骤完全正确,与玻璃砖的两个光学面是否平行没有关系。
2答案:解析:图象的斜率k即是玻璃折射率,由图易得:k=n=10.67=1.5,故C选项正确;由于n=1.5>1,所以研究的是光从空气射入玻璃的情况,A选项正确;sin C=1n=0.67,D选项正确。
3答案:A、C、D4解析:光线由aa′进入玻璃砖时,由折射定律得n=sinθ1sinθ2,光线由bb′射出玻璃砖时,由折射定律得n=sinθ3sinθ4。
若aa′∥bb′,则有θ3=θ2,进而有θ1=θ4,出射光线O′B与入射光线OA平行。
若aa′和bb′不平行,则有θ3≠θ2,进而有θ1≠θ4,出射光线O′B与入射光线AO不平行,故选项B正确,A 错误;在用插针法测玻璃的折射率时,只要实验方法正确,光路准确无误,结论必定是正确的,它不会受玻璃砖的形状的影响,选项D正确,C错误。
答案:B、D5解析:分别连接P1P2和P3P4确定出入射光线和出射光线,然后确定在玻璃中的光路图,由折射率公式n=sinθ1sinθ2,求解得n的大小。
(1)如图所示,连接P1、P2交AC于O点,连接P3、P4交AB于O ′点,连接O、O′点,过O点作AB面的法线MN,延长OO′到G 点,使OG=OE,过E点作法线MN的垂线交MN于F点,过G点作法线MN的垂线,交MN于H点。
(2)量出线段EF和GH的长。
(3)由折射定律n=sinθ1sinθ2=EF/OEGH/OG因为作图时量得OE=OG,所以玻璃的折射率为n=EF GH 。
答案:(1)光路如图解析中图所示。
(2)线段EF的长线段GH的长(3)EF GH6解析:(1)n=sin ∠P 3OE sin ∠AOF =sin60°sin30°= 3。
(2)由于∠P 3OE <∠P 4OE ,而入射角∠AOF 不变,故P 4对应折射率较大。
(3)入射角等于折射角,则折射率为1。
答案:(1) 3 (2)P 4 (3)17解析:甲同学测量的光路图如图甲所示,真实值n =sin isin r ,测量值n ′=sin isin r ′,因r ′>r ,故n >n ′,所以甲同学测得的折射率与真实值相比偏小;乙同学测量的光路图如图乙所示,测量值n =sin isin r,与真实值相等;丙同学的测量可能出现三种可能,光路图如图丙所示,当出射点为c 时,测量值与真实值相同,当出射点在c 左侧时,测量值小于真实值,当出射点在c 点右侧时,测量值大于真实值,故丙同学测得的折射率与真实值相比可能偏大,可能偏小,可能不变。
答案:(1)偏小 (2)不变 (3)可能偏大,可能偏小,可能不变 8解析:折射率n =sin θ1sin θ2,是与入射角和折射角正弦有关的量,应该求出多个n ,再求平均值,而不是测量多个θ1、θ2后取平均值。
答案:甲设计正确11解析:(1)如图甲所示,甲同学利用插针法确定入射光线、折射光线后,测得的入射角、折射角没有受到影响,因此测得的折射率将不变。
:(1)不变 (2)偏小9答案:(2))21122212n -4n -n -4n (L =d -d______________________。
10答案:再另画一条更接近y 轴正方向的直线 把大头针P 1,P 2竖直地插在所画的直线上,直到在y <0区域内透过玻璃砖能看到P 1,P 2的像,再在适当的位置插上大头针P 3,使P 3挡住P 1,P 2的像,sin βsin αABCMr 1ir 2红提示:无法看到P 1,P 2的像是由于OA 光线的入射角过大,发生全反射的缘故.P 3能挡住P 1,P 2的像说明OP 3是OA 的折射线.11解析:(1)P 1P 2光线为入射光线,P 3P 4为通过玻璃后的折射光线. (2)O 1O 2光线为入射光线P 1P 2在玻璃中的折射光线. (3)如图所示.(4)n =sin isin r. 12(2)折射率()α-=i in sin sin。