高年级保管员测试题附答案
- 格式:doc
- 大小:28.50 KB
- 文档页数:6
仓库保管员试题及答案Ⅰ. 选择题1. 以下哪项不是仓库保管员的职责?A. 做好库存管理和盘点工作B. 负责针对库存物品的采购工作C. 经手和保管仓库物资D. 执行仓库物资的发放工作答案:B2. 仓库物资的收发工作主要包括以下哪些环节?A. 采购和发放B. 调拨和报废C. 入库和出库D. 分拣和装载答案:C3. 仓库保管员在执行入库工作时,应该进行的工作是什么?A. 对货物数量和质量进行验证B. 入库单的填写和登记C. 清理和整理仓库货物D. 准备出库货物答案:A、B4. 危险品的搬运和保管应该符合下列哪项要求?A. 好货易拿B. 高货易拆C. 低货易丢D. 轻货易搬答案:B5. 以下哪项是仓库保管员在执行出库工作时的职责?A. 及时更新库存信息B. 对出库物资进行标识和分类C. 确保出库凭证的准确性D. 定期盘点库存答案:B、CⅡ. 判断题1. 仓库保管员在执行入库工作时,不需要对货物数量和质量进行验证。
答案:错误2. 仓库保管员只需要对出库凭证进行盖章,无需验证其准确性。
答案:错误3. 仓库保管员负责库存管理的工作,不需要进行库存盘点。
答案:错误4. 仓库保管员在搬运危险品时,应该选择货物最高的位置进行存放。
答案:错误5. 仓库保管员在执行出库工作时,需要及时更新库存信息。
答案:正确Ⅲ. 简答题1. 仓库保管员在执行入库工作时,需要注意哪些问题?答:仓库保管员在执行入库工作时,首先需要对货物的数量和质量进行验证,确保物资的准确性和完整性。
其次,应准确填写和登记入库单,包括货物名称、规格型号、数量、产地等信息。
此外,还需要注意将货物妥善地放置在合适的区域,并为其做好标识,以便于日后的查找和管理。
2. 仓库保管员在执行出库工作时,有哪些要求?答:仓库保管员在执行出库工作时,首先应核对出库凭证的准确性,包括凭证的编号、货物名称、数量等信息。
然后,需要对出库物资进行标识和分类,以便于仓库管理人员进行统计和盘点。
综合保管员考试题及答案一、单项选择题(每题2分,共10题,满分20分)1. 综合保管员的主要职责不包括以下哪项?A. 物品的接收与发放B. 仓库环境的维护C. 物品的采购D. 物品的盘点答案:C2. 综合保管员在接收物品时,需要进行哪些步骤?A. 核对物品数量B. 检查物品质量C. 记录物品信息D. 以上都是答案:D3. 下列哪项不是综合保管员在物品存储过程中应注意的事项?A. 保持仓库干燥B. 防止物品受潮C. 定期检查物品状态D. 随意堆放物品答案:D4. 综合保管员在物品盘点时,应遵循的原则是什么?A. 定期盘点B. 随机盘点C. 按需盘点D. 以上都不是答案:A5. 综合保管员在发现物品损坏时,应如何处理?A. 立即报告上级B. 私下处理C. 忽视不管D. 以上都不是答案:A6. 综合保管员在物品发放过程中,需要注意哪些事项?A. 核对领用人信息B. 确认物品数量与质量C. 记录发放信息D. 以上都是答案:D7. 综合保管员在仓库安全管理中,以下哪项不是其职责?A. 防火B. 防盗C. 物品分类D. 以上都不是答案:C8. 综合保管员在仓库环境维护中,以下哪项不是其工作内容?A. 保持仓库整洁B. 定期消毒C. 物品随意摆放D. 以上都不是答案:C9. 综合保管员在物品采购过程中,不需要关注的是?A. 物品价格B. 物品质量C. 物品数量D. 物品使用情况答案:D10. 综合保管员在仓库中发现安全隐患时,应采取的措施是什么?A. 立即整改B. 记录在案C. 忽视不管D. 以上都不是答案:A二、多项选择题(每题3分,共5题,满分15分)1. 综合保管员在物品存储过程中,需要关注哪些因素?A. 物品的堆放方式B. 物品的保质期C. 物品的分类存放D. 仓库的温湿度控制答案:ABCD2. 综合保管员在物品盘点时,需要准备哪些资料?A. 物品清单B. 盘点记录表C. 物品存放位置图D. 物品采购合同答案:ABC3. 综合保管员在仓库安全管理中,需要执行哪些措施?A. 安装监控设备B. 定期检查消防设施C. 制定应急预案D. 定期进行安全培训答案:ABCD4. 综合保管员在物品采购过程中,需要考虑哪些因素?A. 供应商的信誉B. 物品的市场价格C. 物品的规格型号D. 物品的运输方式答案:ABCD5. 综合保管员在仓库中发现物品损坏时,需要采取哪些措施?A. 记录损坏情况B. 分析损坏原因C. 及时更换损坏物品D. 报告上级并采取预防措施答案:ABCD三、判断题(每题1分,共10题,满分10分)1. 综合保管员不需要对仓库环境进行定期消毒。
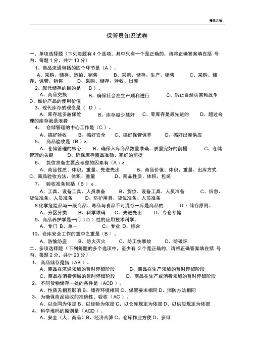
保管员知识试卷一、单项选择题(下列每题有4个选项,其中只有一个是正确的,请将正确答案填在括 号内。
每题1分,共计10分)1、商品流通包括的四个环节是(A )。
A 、采购、储存、运输、销售B 、采购、储存、生产、销售C 、采购、储 存、保管、销售D 、采购、储存、验收、出库2、现代储存的目的是 A 、商品交换 D 、维护产品的使用价值理的库存就是浪费4、 仓储管理的中心工作是(C )。
A 、搞好验收B 、搞好安全C 、搞好保管保养D 、搞好出库供应5、 商品验收是(B )oA 、仓储管理的核心B 、确保入库商品数量准确、质量完好的前提C 、仓储 管理的关键D 、确保库存商品准确、完好的前提6、 货位准备主要应考虑的因素有(A )oA 、商品性质、体积、重量、先进先出B 、商品价值、体积、重量、出库方式C 、商品验收方法、体积、重量D 、商品性质、体积、包装7、 验收准备包括(B ) o .A 、工具、设备工具、人员准备B 、货位、设备工具、人员准备C 、信息、货位准备、人员准备 D 、防护用具、货位准备、人员准备 8化学危险品与一般商品、毒品与食品不可混存一库是商品的 (D )储存原则。
A 、分区分类B 、科学堆码C 、先进先出D 、专仓专储9、商品养护学是一门(D )性的应用技术科学。
A 、专门B 、单一C 、专业D 、综合10、仓库安全工作的重中之重是(B )。
A 、防偷防盗B 、防火灭火C 、防工伤事故D 、防破坏二、多项选择题(下列每题的多个选项中,至少有 2个是正确的,请将正确答案填在括 号内。
每题2分,共计20分)1、 商品储存是指(AB )。
A 、商品在流通领域的暂时停留阶段B 、商品在生产领域的暂时停留阶段C 、商品在消费领域的暂时停留阶段D 、商品在生产或消费领域的暂时停留阶段2、 不同货物储存一处的条件是(ACD )。
A 、性质无相互影响B 、储存环境相同C 、保管要求相同D 、消防方法相同3、 为确保商品验收的准确性,验收(AC )。
保管员考试题及答案解析一、单项选择题(每题2分,共10题)1. 保管员在接收货物时,首先需要进行的操作是:A. 清点货物数量B. 检查货物包装C. 核对货物清单D. 直接入库存储答案:C2. 以下哪项不是保管员的职责?A. 货物的接收与发放B. 货物的存储与保管C. 货物的运输与配送D. 货物的盘点与记录答案:C3. 保管员在货物存储过程中,应遵循的原则是:A. 先进先出B. 先进后出C. 后进先出D. 后进后出答案:A4. 保管员在盘点货物时,发现货物数量与账面不符,应采取的措施是:A. 忽略不计B. 立即报告上级C. 私自调整账面D. 继续盘点其他货物答案:B5. 保管员在货物出库时,需要核对的信息包括:A. 出库单据B. 货物数量C. 货物质量D. 以上都是答案:D6. 保管员在处理过期或损坏货物时,应遵循的程序是:A. 直接销毁B. 报告上级并等待指示C. 私自处理D. 忽略不计答案:B7. 保管员在货物存储过程中,应如何防止货物受潮?A. 保持仓库干燥B. 使用除湿设备C. 定期检查货物D. 以上都是答案:D8. 保管员在接收易碎品时,应注意的事项包括:A. 轻拿轻放B. 使用专用包装C. 避免剧烈震动D. 以上都是答案:D9. 保管员在货物存储过程中,应如何确保货物安全?A. 定期检查货物B. 保持仓库清洁C. 防止盗窃和火灾D. 以上都是答案:D10. 保管员在货物入库时,需要记录的信息包括:A. 货物名称B. 货物数量C. 货物规格D. 以上都是答案:D二、多项选择题(每题3分,共5题)1. 保管员在货物存储过程中,应采取哪些措施以保证货物质量?A. 定期检查货物B. 保持仓库适宜的温度和湿度C. 避免货物直接暴露在阳光下D. 定期清洁仓库答案:ABCD2. 保管员在货物盘点时,需要关注的内容包括:A. 货物的实际数量B. 货物的存放位置C. 货物的包装情况D. 货物的有效期答案:ABCD3. 保管员在货物出库时,需要遵循的程序包括:A. 核对出库单据B. 检查货物包装C. 确认货物数量和质量D. 记录出库信息答案:ABCD4. 保管员在处理退货货物时,应采取的措施包括:A. 检查货物是否符合退货条件B. 记录退货信息C. 将退货货物单独存放D. 及时通知供应商答案:ABCD5. 保管员在货物存储过程中,应如何预防货物损坏?A. 使用合适的存储架B. 定期检查货物C. 避免货物堆放过高D. 保持仓库清洁答案:ABCD三、判断题(每题1分,共5题)1. 保管员在货物入库时,不需要核对货物清单。
仓库保管员测试试题库及答案1、在仓库管理内容中,()是对仓库劳动定额管理、定员编制、员工的接收、使用、调配、培训等仓库劳动组织管理。
A、仓库质量管理B、仓库安全管理C、6S管理D、仓库计划管理答案:B2、库管作业纪律包括:组织纪律、工作时间纪律、安全保卫纪律、()。
A、生产技术纪律B、保管技术纪律C、运输监督纪律D、盘存管理纪律答案:A3、原始储存的目的是为了()。
A、克服生产与消费的时间差异B、确保社会分工的顺利进行C、防止自然灾害和战争D、维护产品的使用价值答案:A4、下列属于出库方式的是()。
A、用户自提、提货到用户、代提代运B、托运、配送、自提C、送货、代提代运、仓库发货D、先进先出、动态出库、代提代运答案:A5、点件法适合()。
A、定量包装得的计重商品B、定量包装的计件商品C、非定量包装的计件商品D、定量、标码的计件商品答案:C6、商品出库复核方式,要根据仓库规模、商品性质、仓储技术、设备状况等情况决定,出库复核方式主要有()。
A、个人复核与相互复核B、个人复核C、两人相互复核D、领导复核答案:A7、商品出库要求做到:在发货时,要核对凭证、核对账卡、核对实物,这是指出库()要求。
A、“三不”B、“三核”C、“五检查”D、“五落实”答案:B8、体积大、笨重得货物应储存在()。
A、人力仓库B、半机械化仓库C、机械化仓库D、自动化仓库答案:C9、位于仓库一切管理工作首位的是()。
A、安全工作B、财务工作C、人事工作D、教育工作答案:A10、仓库作业过程包括入库、()、出库三个阶段。
A、保管保养B、储运C、质量保证D、数量管控答案:A11、基本不受气候条件影响的货物应储存在()内。
A、库房B、货场C、货棚D、仓库答案:B12、商品不超过地坪承受能力的可堆层数计算公式是()。
A、(库房横梁高度-顶距)/货物实际高度B、地坪承压能力/货物重量C、(库房横梁高度-灯距)/货物实际高度D、地坪承压能力/货物单位底面积重量答案:D13、()是库管工根据需求或业务部门的指令,对物品进行备料、包装、发货等作业的过程。
保管员考试试题第一篇:保管员考试试题中央储备粮天津宝坻直属库粮油保管员业务知识考试题一、单项选择题(每题选择一个正确的答案)1、由于新粮具有较强的生理活性,因此新粮入库后的(B)个月内应加强管理。
A、2 B、3 C、4 D、52、通常所测得的粮食水分是指(C)。
A、自由水B、束缚水C、自由水与束缚水之和D、平衡水3、粮食的安全水分是指粮食的(A)水分。
A、最高B、最低C、平均D、半安全4、麦蛾成虫的触角为(C)。
A、丝状B、棍棒状C、鞭状D、念珠状5、分批次入仓的粮食,各批次之间的温差应不大于(D)。
A、8℃B、7℃C、6℃D、5℃6、装粮线的高度一般是以(D)为基准而设计的。
A、玉米B、稻谷 C、大豆 D、小麦7、采用“磷化氢+二氧化碳”混合熏蒸时,应先通入二氧化碳,(B)分钟后再通入磷化氢。
A、10 B、5 C、15 D、208、安装测温电缆时,垂直点距应不大于(D)米。
A、1.5 B、2C、2.5D、39、(C)是对储粮安全和储粮品质危害最大的微生物。
A、放线菌 B、细菌 C、霉菌 D、酵母菌10、谷蠹的触角为(B)。
A、锤状B、鳃片状C、膝状D、棍棒状11、对易变质的粮油不能保存时,可(A)样品,但应事先对送验单位说明。
A、不保留 B、封存 C、保留 D、暂时保留12、直接评价粮食食用品质的方法是(A)。
A、感观指标评价B、化学指标评价C、营养指标评价D、物理指标评价13、呼吸系统中毒时,应使中毒者首先(D),转移到通风良好的地方,呼吸新鲜空气。
A、带上防毒面具 B、躺下休息 C、用湿毛巾放毒 D、离开现场14、对新购进或维修后的机械设备,必须经(C)后,方可投入使用。
A、厂家鉴定 B、目测合格 C、试车合格 D、领导批准15、汽车衡主要由秤台,称重控制单元和(D)三大部分组成A、打印机 B、显示器 C、地坑 D、称重传感器16、粮情检测系统控制室应达到(A),通风,且防尘性能良好的要求。
保管员考试试题一、单项选择题(每题2分,共20分)1. 保管员在接收物品时,以下哪项操作是正确的?A. 直接将物品放置在仓库B. 检查物品数量和质量后入库C. 忽略检查直接登记入库D. 仅核对数量,不检查质量2. 保管员在进行物品出库操作时,应遵循以下哪项原则?A. 先入先出B. 随意出库C. 只看订单不看实物D. 仅凭记忆出库3. 在仓库管理中,以下哪项措施不能起到防火作用?A. 定期检查消防设施B. 严禁烟火C. 存放易燃易爆物品D. 配置足够的灭火器材4. 保管员在盘点时,如果发现账物不符,以下哪项做法是不正确的?A. 立即查找原因B. 调整账目以符合实际库存C. 报告上级并进行调查D. 记录差异并进行后续跟踪5. 对于仓库内化学品的存放,以下哪项做法是正确的?A. 与食品混放B. 存放在通风干燥处C. 随意堆放D. 与易燃物品一起存放10. 保管员在进行日常检查时,以下哪项不是必须检查的内容?A. 仓库的清洁状况B. 仓库的温湿度C. 仓库的照明设施D. 仓库的防盗系统二、多项选择题(每题3分,共15分)11. 保管员在接收货物时,需要检查以下哪些项目?A. 货物的数量B. 货物的质量C. 货物的外包装D. 货物的生产厂家12. 在仓库管理中,以下哪些措施可以提高仓库的安全性?A. 安装监控摄像头B. 定期进行安全培训C. 增加仓库的照明亮度D. 限制非工作人员进入13. 保管员在进行库存盘点时,以下哪些做法是正确的?A. 使用盘点软件B. 手动记录盘点数据C. 对盘点结果进行复核D. 忽略小件物品的盘点14. 以下哪些情况需要立即报告上级?A. 发现货物损坏B. 发现货物丢失C. 发现货物过期D. 发现货物标签错误15. 保管员在仓库中使用叉车时,以下哪些操作是安全的?A. 载重不超过叉车的最大载重量B. 在视线不佳的情况下使用叉车C. 确保叉车周围无障碍物D. 在斜坡上快速行驶叉车三、判断题(每题1分,共10分)16. 保管员可以随意更改仓库内物品的存放位置。
高级保管员试题及答案1. 保管员在接收货物时,需要进行哪些步骤?- A. 核对货物数量- B. 检查货物包装- C. 确认货物信息- D. 以上所有答案: D2. 描述保管员在货物存储过程中应遵循的安全措施。
- A. 确保存储区域的清洁和整洁- B. 定期检查货物存储环境- C. 遵守防火、防盗等安全规定- D. 以上所有答案: D3. 如果保管员发现货物存在损坏,应采取哪些措施? - A. 立即报告上级- B. 记录损坏情况- C. 隔离损坏货物- D. 以上所有答案: D4. 保管员在盘点货物时,需要注意哪些事项?- A. 确保盘点数据的准确性- B. 检查货物的存储条件- C. 记录盘点结果- D. 以上所有答案: D5. 保管员在处理过期货物时,应遵循哪些程序? - A. 标记过期货物- B. 通知相关部门- C. 按照规定程序处理过期货物- D. 以上所有答案: D6. 保管员需要定期进行哪些培训?- A. 安全培训- B. 操作规程培训- C. 货物管理知识培训- D. 以上所有答案: D7. 保管员在交接班时,需要完成哪些工作?- A. 核对货物数量- B. 检查货物状态- C. 记录交接班情况- D. 以上所有答案: D8. 保管员在货物出库时,需要执行哪些操作? - A. 核对出库单据- B. 检查货物质量- C. 记录出库信息- D. 以上所有答案: D9. 保管员在货物入库时,需要验证哪些信息?- A. 货物来源- B. 货物数量- C. 货物规格- D. 以上所有答案: D10. 保管员在处理紧急情况时,应遵循哪些原则? - A. 保持冷静- B. 快速响应- C. 遵循应急预案- D. 以上所有答案: D。
保管员员试题及答案保管员试题及答案一、选择题1. 以下哪项不是保管员应具备的素质?A. 责任心和细致认真的工作态度B. 准确的计算能力和善于沟通的能力C. 身体健康和有较强的抗压能力D. 擅长使用各类电子设备和掌握相关的信息技术知识答案:D2. 以下哪项不是保管员的基本职责?A. 快速处理进出库物资,确保数量准确无误B. 维护物资的存放安全,避免损坏和丢失C. 组织物资的分类和归档,便于查找和出借D. 协助上级领导完成相关的工作任务答案:D3. 在进行物资盘点时,保管员应该采取的正确做法是:A. 盲目估算物资数量B. 审核相关文件和记录,确保准确性C. 只盘点常用物品,不考虑其他物资D. 不做盘点工作,直接上报上级领导答案:B二、填空题1. 保管员应该定期对物资进行__________,确保数量准确。
答案:盘点2. 保管员应该对物品进行分类和__________,方便使用和管理。
答案:归档3. 定期对仓库进行__________,确保存储环境良好。
答案:清洁三、问答题1. 请简要说明保管员的工作流程及注意事项。
答:保管员工作的一般流程包括:接收物资、登记入库、分类归档、存放安全、盘点检查和发放物资。
在进行这一系列工作时,保管员需要注意以下几点事项:- 确保物资信息的准确性,避免记录错误导致物资不匹配。
- 仔细核对物资的数量和规格,防止出现误差。
- 对于易损、贵重物品,要进行专门的保护和管理,确保安全。
- 定期清理仓库,防止物品受潮、变质或产生异味。
- 盘点物资时要认真仔细,避免遗漏或错误。
2. 请列举您认为保管员需要具备的技能和能力。
答:保管员需要具备以下技能和能力:- 熟练操作电子设备,如计算机、扫描仪等。
- 具备较强的组织和管理能力,能够合理安排仓库物资。
- 具有良好的沟通与协调能力,能够与上级和同事有效配合。
- 具备一定的应急处理能力,能够应对突发状况。
- 具有良好的记忆力和辨别能力,能够迅速找到所需物资。
保管员应知应会试题答案库一、什么是保管员?保管员是负责管理和保管组织或企业资产、文件、物品等的专门人员。
在工作中,保管员需要掌握一定的知识和技能,以确保资产的安全性和有效管理。
二、保管员的主要职责包括哪些?保管员的主要职责包括以下几个方面:1.资产保管:负责组织或企业资产的保管,确保资产的安全性、完整性和可用性。
2.物品清点:对入库的物品进行清点,确保库存的准确性和真实性。
3.入库管理:负责对入库物品进行验收、整理和存放,确保入库物品的规范管理。
4.出库管理:负责对出库物品的审批、发放和记录,并及时更新库存情况。
5.调拨管理:负责对资产的调拨和移交,确保调拨过程的合规性和准确性。
6.盘点工作:定期进行库存盘点,对照账面和实物进行核对,发现差异及时进行处理。
7.档案管理:负责组织或企业的档案管理工作,包括文件的归类、存档和借阅等。
8.安全防护:负责对仓库或库房的安全防护工作,确保资产的安全和防盗。
9.设备维护:对保管使用的设备和工具进行维护,确保设备的正常运行。
三、保管员应具备的能力和素质有哪些?保管员应具备以下能力和素质:1.责任心和细心:保管员需要对自己的工作负责,细心对待每一个细节,确保资产的安全和保管工作的准确性。
2.组织和协调能力:保管员需要有良好的组织和协调能力,能够合理安排工作时间和工作流程。
3.沟通和协作能力:保管员需要与其他部门和同事进行良好的沟通和协作,确保保管工作的顺利进行。
4.学习和创新能力:保管员应保持学习和创新的态度,不断提升自己的知识和技能,以适应工作的发展和变化。
5.安全意识:保管员需要具备良好的安全意识,熟悉安全操作规程,确保工作的安全和保障工作人员的人身安全。
6.仓储管理知识:保管员需要掌握仓储管理的基本知识,包括库存管理、调拨管理、盘点管理等。
7.电脑操作技能:保管员需要具备一定的电脑操作技能,能够熟练使用办公软件和仓储管理系统。
四、保管员应知应会试题答案以下是一些常见的保管员应知应会试题及答案:1.试题:保管员的主要职责包括哪些?答案:保管员的主要职责包括资产保管、物品清点、入库管理、出库管理、调拨管理、盘点工作、档案管理、安全防护和设备维护。
仓库保管员试题(附答案)一、单选题(共7题,每题1分,共7分)1. ()是库管工根据需求或业务部门的指令,对物品进行备料、包装、发货等作业的过程。
A、物品包装B、物品周转C、物品出库D、物品运输正确答案:C2. 基本不受气候条件影响的货物应储存在()内。
A、货棚B、货场C、库房D、仓库正确答案:B3. 人员准备主要应考虑的因素有()。
A、商品重量、数量、验收方式与复杂程度、验收期限B、商品验收方法、体积、重量C、商品价值、体积、重量、出库方式D、商品数量、体积、包装、保管方法正确答案:A4. 商品流通包括的四个环节()。
A、购进、储存、验收、出库B、购进、储存、保管、销售C、购进、储存、运输、销售D、采购、储存、生产、销售正确答案:C5. 原始储存的目的是为了()。
A、确保社会分工的顺利进行B、防止自然灾害和战争C、维护产品的使用价值D、克服生产与消费的时间差异正确答案:D6. 属于验收依据得是()。
A、领料单B、订单C、送货单D、装箱单正确答案:B7. 体积大、笨重得货物应储存在()。
A、机械化仓库B、人力仓库C、半机械化仓库D、自动化仓库正确答案:A二、多选题(共35题,每题1分,共35分)1. 适合采用窒息法灭火的有()。
A、易燃液体火灾B、电气火灾C、油类火灾D、气体火灾正确答案:ABCD2. 下列构成煤的可燃部分的是()。
A、水分B、固定碳C、挥发分D、灰分正确答案:BC3. 商品包装标记可分为()。
A、商品特征标记B、危险品标记C、收发货标记D、重量体积标记正确答案:ACD4. 气相防霉腐法是以达到()为主要目的的一种方法。
A、保湿B、防湿C、保鲜D、防霉腐正确答案:CD5. 库存过高所产生的不良影响表现在()A、加剧库存损耗B、使企业资本固化C、增加管理费用D、平衡企业流动资金的占有正确答案:ABC6. 下列商品具有韧性的是()。
A、软质塑料制品B、橡胶制品C、玻璃D、小五金正确答案:AB7. ()是仓储保管成本的变动成本。
仓库保管员理论知识考核试卷(高级)一、单项选择题(下列每题有4个选项,其中只有一个是正确的,请将正确答案填在括号内。
每题1分,共计20分)1、现代物流的环节包括(A)。
A.仓储、运输、配送等实物形态的活动B.运输、储存、配送、信息管理等方面C.输送、仓储、装卸搬运、包装、流通加工和物流信息等D.电子商务、贸易、包装等实物形态的活动2、销售物流活动的重点是(B)。
A.原材料销售与在制品占用的控制B.成品库存控制与配送服务C.采购与销售D.生产与销售3、输送是人们借助运力实现货物的空间转移,在物流运作中,输送包括(A)两种形式。
A.运输和配送B.配送与仓储C.运输与仓储D.运输与组配4、仓库内应划分的区域包括(A)。
A.生产作业区、行政活动区、辅助生产区B.储存区、装卸作业区、待检区C.验收区、储存区、出库区D.装车区、出货区、管理区5、入库作业包括(A)。
A.接运交接、卸车、验收、系统维护等B.接运交接、卸车、验收、堆码等C.卸车、验收、记账等D.验收、记账、立卡等6、按照物流活动的空间范围,物流可分为(B)。
A.地区物流、国际物流、区域物流B.国内物流、地区物流、国际物流C.国际物流、国内物流、企业物流D.企业物流、地区物流、区域物流7、生产物流活动包括(A)。
A.原材料消耗与在制品占用的控制B.采购与生产C.采购与仓储D.生产与销售8、现代物流的环节包括(C)。
A.仓储、运输、配送、信息管理等方面B.运输、储存、包装、信息管理等方面C.仓储、运输、配送等实物形态的活动D.商流、贸易、包装、流通加工9、仓储生产的时间组织核心是(A)。
A.实现仓储生产活动的连续性和均衡性B.实现仓储的及时性和均衡性C.加快验收进度和降低成本D.提高仓库和设备利用率10、巴雷特曲线主要是反映(A)的关系。
A.收入与人口B.销售量与销售额C.产量与利润D.利润与成本11、对A类商品存货检查频率为(A)。
A.密集B.一般C.较低D.很低12、仓库平面布置的原则包括(B)A.提高设施利用率、适应储运生产流程和加快货物周转B.适应储运生产流程、有利于提高经济效益和保证安全文明生产C.减少作业环节、提高作业效率、减少货物损耗D.便于先进先出、提高服务质量、降低能源消耗13、待检区一般采用(C)。
仓库保管员试题和答案一、单项选择题(每题1分,共计80分。
)1.()包括审核出库凭证、出库作业和账务处理等。
A、出库阶段B、保管保养阶段C、运输阶段D、入库阶段2.现代储存的目的是为了()。
A、商品交换B、确保社会再生产顺利进行C、防止自然灾害和战争D、维护产品的使用价值3.商品验收时发现问题,索赔的对象是()。
A、承运人B、收货人C、货主D、供应商4.现代库存的观念是()。
A、库存越多越保险B、库存越少越好C、零库存是最先进的D、超过合理的库存量就是浪费5.属于验收凭证的是()。
A、发货单B、送货单C、领料单D、装箱单6.仓储管理的中心工作是()。
A、搞好验收B、搞好安全C、搞好保管保养D、搞好出库供应7.检斤验收法适合()。
A、非定量包装、无细码单的计件商品B、定量包装、有细码单的计重商品C、非定量包装的计重商品D、定量、标码的计件商品8.()是指商品抵抗外力(荷重)作用而保持体态完整的性质,是检验商品质量的指标之一。
A、商品的脆性B、商品的强力C、商品的韧性D、商品塑性9.卷烟与茶叶、化学危险品与一般商品、毒品与食品不可混存一库是商品()的储存原则。
A、分区分类B、科学堆码C、先进先出D、专仓专储10.大批量进货,零星发货的货物应储存在()。
A、人力仓库B、半机械化仓库C、机械化仓库D、自动化仓库11.外观质量验收内容包括()。
A、商品质量、表面受损、缺陷情况B、外包装、外观受损、受潮、霉变、锈蚀情况C、数量、表面受潮、缺陷、规格情况D、重量、商品内在质量、缺陷情况12.通风式堆码适合()。
A、罐装货物B、桶装货物C、木材制品D、袋装货物13.串联式堆码适合()。
A、轮胎B、桶装货物C、散装货物D、袋装货物14.盘点的方法包括()。
A、期末盘点、大数盘点、循环盘点、重点盘点、全面盘点B、动态盘点、循环盘点、重点盘点、全面盘点、临时盘点C、动态盘点、日常盘点、重点盘点、全面盘点、期末盘点D、期末盘点、动态盘点、循环盘点、大数盘点、全面盘点15.合理盈亏的处理是()。
保管员培训考核试卷部门:姓名:分数:一、填空题(每空2分,共70分)1、企业应当根据药品的对药品进行合理储存,按的温度要求储存药品,包装上没有标示具体温度的,按照规定的贮藏要求进行储存;2、储存药品相对湿度为;按质量状态实行色标管理:合格药品为,不合格药品为红色,待确定药品为;3、储存药品应当按照要求采取避光、、通风、、、防鼠等措施;4、搬运和堆码药品应当严格按照标示要求规范操作,堆码高度符合包装图示要求,避免损坏药品包装;药品按堆码,不同批号的药品不得,垛间距不小于,与库房内墙、顶、温度调控设备及管道等设施间距不小于,与地面间距不小于;5、药品与、外用药与其他药品分开存放,中药材和分库存放;拆除外包装的零货药品应当存放;6、储存药品的货架、托盘等设施设备应当,和杂物堆放;7、未经批准的人员进入储存作业区,储存作业区内的人员不得有影响药品和的行为;药品储存作业区内存放与储存管理无关的物品。
8、药品储存的原则是:储存,帐货。
9、保管员凭签字或盖章的“”收货10、保管员对药品的、剂型、、批号、等对无误后,在入库单上,办理入库交接手续,并做好商品帐。
对出现单货不符、、包装不牢或破损、或其它可疑质量问题的药品,有权,并填写“药品拒收报告单”报质量管理部。
二:简答题(每题15分,共30分)1、储存药品的库房内应当配备哪些设施设备?2、库房的规模及条件除了应满足药品的合理、安全储存,还需要达到达到哪些要求?仓储培训试卷答案一、填空题1、质量特性、包装标示、《中华人民共和国药典》2、35%~75%、绿色、黄色3、遮光、防潮、防虫4、外包装、批号、混垛、5厘米、30厘米、10厘米5、非药品、中药饮片、集中6、保持清洁、无破损7、不得、质量、安全、不得8、安全、相符9、质量验收员、药品入库验收购进记录单10、名称、规格、数量、签收、质量异常、标志模糊、拒收二、简答题1、答:库房应当配备以下设施设备:(1)药品与地面之间有效隔离的设备;(2)避光、通风、防潮、防虫、防鼠等设备;(3)有效调控温湿度及室内外空气交换的设备;(4)自动监测、记录库房温湿度的设备;(5)符合储存作业要求的照明设备;(6)用于零货拣选、拼箱发货操作及复核的作业区域和设备;(7)包装物料的存放场所;(8)验收、发货、退货的专用场所;(9)不合格药品专用存放场所;(10)经营特殊管理的药品有符合国家规定的储存设施。
仓库保管员测试题+答案一、单选题(共7题,每题1分,共7分)1.商品出库要求做到:在发货时,要核对凭证、核对账卡、核对实物,这是指出库()要求。
A、“五检查”B、“三核”C、“五落实”D、“三不”正确答案:B2.商品入库交接是接货人员与()交接。
A、收货人B、客户C、承运人D、货主正确答案:C3.关于库存问题正确的表述是()。
A、应建立合理的库存B、库存越少越好C、零库存是最先进的D、库存越多越保险正确答案:A4.大批量进货,零星发货的货物应储存在()。
A、自动化仓库B、半机械化仓库C、机械化仓库D、人力仓库正确答案:B5.适合小型仓库的仓储组织形式是()。
A、直线制B、专业分工制C、小组负责制D、个人负责制正确答案:C6.现代库存的观念是()。
A、超过合理的库存量就是浪费B、零库存是最先进的C、库存越多越保险D、库存越少越好正确答案:A7.点件法适合()。
A、非定量包装的计件商品B、定量包装的计件商品C、定量包装得的计重商品D、定量、标码的计件商品正确答案:A二、多选题(共35题,每题1分,共35分)1.下列属木材上的缺陷的是()。
A、变色、腐朽及虫害B、裂纹C、偏宽年轮D、节子正确答案:ABCD2.散装货物装卸作业设备应采用()。
A、履带吊B、刮板机C、高台站输送机D、自动抓斗起重机正确答案:BCD3.下列属于仓储商品其他生物引起变化的现象有()。
A、后熟作用B、霉腐C、发芽D、虫蛀正确答案:BD4.真正评价从业人员职业责任感的方面,应该是看其()。
A、能否得到普遍的认可B、能否完成本职工作C、能否为客户提供合格的服务D、能否代表本公司形象正确答案:BC5.仓库总平面划分为()。
A、行政生活区B、周转区C、辅助作业区D、作业区正确答案:ACD6.仓库服务体现在()作业上。
A、准确B、高效率C、节省D、迅速正确答案:ABD7.下列属于集装作业法的有()。
A、气动输送法B、托盘作业法C、倾翻作业法D、滑片作业法正确答案:BD8.空气中含有()以及各种烟尘等,都会促进金属的锈蚀。
保管员试题以及答案保管员是一种非常重要的职业,他们负责保管公司或者组织的重要资源、设备、文档和物资等。
为了能够胜任这一职业,保管员需要具备稳定的心理素质、吃苦耐劳的精神、强大的负责任意识、优秀的沟通技巧和强大的管理能力等一系列的能力。
而这些能力的培养,就需要对保管员进行一系列的职业素质测试,其中保管员试题就是其中一个重要的考核环节。
那么保管员的试题应该包含什么内容呢?下面就让我们来看一下保管员试题的一些常见类型:一、常识判断题常识判断题主要考察保管员对日常生活中常见的事情有一定的了解和认知能力。
例如:1. 由发动机带动的旋转机械设备用于切割金属材料,这种机械被称之为什么?A. 压缩机;B. 压力机;C. 喷雾机;D. 钳工机床。
答案:D2. 某位顾客在超市里买了三包花生,每包花生5元,他使用了一张10元的纸币。
那么他将会得到多少找头?A. 10元;B. 5元;C. 3元;D. 7元。
答案:C二、慧眼观察能力试题慧眼观察能力试题主要考察保管员的观察能力和敏锐度。
例如:3. 有三句话,其中两句是真话,另外一句是假话。
请判断哪一句是谎言?A. 我很喜欢看书;B. 我喜欢做运动;C. 我不喜欢吃甜食。
4. 下面的六个数字之间有一个规律,请根据这个规律填出最后一个数字。
2,6,12,20,30,?答案:42三、安全常识与技能试题安全常识与技能试题主要考察保管员在工作过程中应该具备的安全意识和技能。
例如:5. 面对电器火灾应急情况,以下哪一项措施是错误的?A. 立即切断电源;B. 初步用干粉灭火器灭火,并通知火警;C. 用湿毛巾蒙住口鼻,尽快撤离;D. 施救时用自己裹湿毛巾救火灾受困人员。
6. 在装卸货时,正确用法的某些审视镜头可能有什么效益?A. 增进作业效率;B. 防止偷盗;C. 更好地分配客户资源;D. 发现安全隐患。
答案:D以上就是保管员试题的部分内容,希望保管员们能够在工作中不断提高自己的职业素养和能力。
仓库保管员高级理论知识练习题二姓名:单位:得分:一、单项选择题(下列每题有4个选项,其中只有一个是正确的,请将正确答案填在括号内。
每题1分,共计20分)1.仓储与物流的关系( A )A.仓储是物流的基础,是物流业务实施的重要环节B.仓储,运输与信息的结合就是物流C仓储是解决货物在时间上的延续,物流仓储的现代提法D.储运是解决货物在时间上的延续和空间上的移动,是物流活动的全部体现2.废弃物流中废弃物来源包括( A )A.生产,流通,消费中无利用价值的排放物和排泄物B.流通和消费中的余料和旧包装C.生产中的下脚料和边角料D.可以利用的各种旧设备和材料3.确定仓库面积的主要依据是( A )A.最高物资储备量B.物质的性质C.物资质量D.物资体积4.下列属于孔家工具刀具的是( D )。
A.丝锥B.板牙C.刨刀D.麻花钻5.煤炭的养护工作主要应做好的“五防”是( A )。
A.防变质、防氧化自燃、防雨汛、防风耗、防丢失B.防变质、防氧化自燃、防静电、防风耗、防丢失C.防变质、防氧化自燃、防静电、防雨汛、防丢失D.防变质、防氧化自燃、防静电、防雨汛、防风耗6.柴油的牌号是依据( A )来确定的。
A.凝固点B.辛烷值C.黏度D.沸点7、运输费用的影响因素是( D )。
A.货物外观、货物用途 B.交货期、货物质量、货物体积C.交货期、货物质量、货物价值 D.运价率、运输里程、计费质量8、不合理的运输现象是( A )。
A.对流运输、倒流运输、过远运输、弃水走陆B.直流运输、倒流运输、直线运输、中转运输C.对流运输、中转运输、过远运输、弃水走陆D.对流运输、倒流运输、水路运输、弃水走陆9、“四就直拨”运输包括( A )。
A.就工厂直拨、就车站(码头)直拨、就仓库直拨、就车船过载B.就商店直拨、就车站(码头)直拨、就仓库直拨、就车船过载C.就工厂直拨、就商店直拨、就仓库直拨、就车船过载D.就工厂直拨、就车站(码头)直拨、就商店直拨、就车船过载10包装押金没收款应属于( C )A营业收入 B投资收入 C营业外收入 D应收账款11.分类配货的基本做法有两种,即(D)。
A.按地域配货和按厂家配货B.按配送中心配货和按门店配货C. 按配送中心配货和按厂家配货D. 按地域配货和按门店配货12.送货是配送中心的最后一道业务环节,其目标是把商品及时、准确、安全(C)地运送到客户或各个门店。
A.合法B.合理C.经济D.快速13.共同集配是一种共同配送形式,是以大型(A)企业为主导的合作型共迥配送。
A.运输B. 储运C. 仓储D.包装14.定量订购控制法是指当库存量下降到预定的( A )时,按规定补充库存的方法。
A.最低库存量 B.最佳库存量 C.最高库存量 D.平均库存量15.目前仓库管理向更高级阶段发展的方向是(D)A.自动化B.科学化C.电子化D.智能化16.按商品数量计算的库存周转率等于销售数量与( C )之比。
A.最高库存量 B.最低库存量 C.平均库存量 D.安全库存量17、仓储生产的时间组织核心是(A)A.实现仓储生产活动的连续性和均衡性B.实现仓储的及时性和均衡性C.加快验收进度和降低成本D.提高仓库和设备利用率18、5S中的整理是区分( D )A.数量多和数量少的物品B.重要和不重要的物品C.贵重和不贵重的物品D.需要使用和不需要使用的物品19、成件包装货物装卸作用设备应采用( A )A.各种手推车、输送机、叉车带托盘作业B.输送机、集装箱、汽车吊C.履带吊、轨道起重机、自动抓斗起重机D.刮板机、高台输送机、电动离心式油泵20、长大及重体货物装卸作业设备应采用( B )A.输送机、集装箱、汽车吊B.汽车式、龙门式、桥式起重机C.履吊带、轨道起重机、自动抓斗起重机D.刮板机、高台输送机、电动离心式油泵二.多项选择题(下列每题的多个选项中,至少有2个是正确的,请将正确答案填在括号内,每题1.5分,计30分)1.经营效果评估系统包括(D)A.采购管理系统、经营管理系统、效果评估系统B.入库作业处理、库存控制、采购管理系统C.入库作业处理、配送资源计划、采购管理系统D.配送资源计划、经营管理系统、效果评估系统2.生产作业区平面布置是指(AD)等设施的合理布局。
A.库房,货棚,货场B.专用线C.办公点D.装卸站台3.库房,货棚,货场的布置关键是确定三者的(AB)A.数量比例B.相对位置C.规模大小D.现代化程度4.仓库设计过程中应考虑的三个因素是(ACD)A.设施中的楼层数B.使用面积C.利用高度D.产品流程5、灌装货物装卸作业设备应采用(ABC)A.电动离心式油泵B.油泵管路系统C.叉车带桶叉D.汽车吊6、对入库货物要进行(ABC)等项工作。
A.单货核对B.数量点收C.质量检验D.保管7.定量订购和定期订购控制库存法的主要区别是( ABCD )。
A.提出订购请求时点的标准不同 B.请求订购的商品的批量不同C.库存管理控制的程度不同 D.适用的商品范围不同8.水泥是建筑上广泛应用的一种具有(ABCD)的粘结材料。
A.水硬性B.耐火性C.耐久性D.较高强度9.玻璃具有良好的性能是指(ABC)。
A.透明性B.保温性C.隔声D.韧性10.自动化仓库按货物存取形式可以分(ABC)A.单元货架式B.移动货架式C.拣选货架式D.整体货架式11.拣货信息来源于(CD)A.企业内部的计划B.配送中心的运输单C. 客户的订单D.配送中心的送货单12.造成退货的原因有很多,一般包括(ABCD)。
A.商品质量已经发生变化B.商品规格不符要求C.商品互串、数量损溢D.商品标兵不符要求13、组合运输的商品接运形式包括(AB).A.集装箱运输接运 B。
联合运输接运 C.公路接运 D。
航空接运14二氧化碳用于灭火,最适宜灭火类型是(BC)。
A.家用电器 B.B类火灾 C.电气火灾 D.易燃液体火灾15.收入利润率指标主要受(ABC)因素的影响A储存商品的费率 B储存商品的结构C储存商品单位成本 D职工人数16.考核仓库职工工作量的指标中,较为重要的是(AB)A保管员平均每人工作量 B全员平均工作量C保管员人数 D储存保管商品的总量17.目前仓库管理向更高级阶段发展的方向是(D)A.自动化B.科学化C.电子化D.智能化18.自动化仓库按货架构造形式分为(D)A.单元货格式、移动货架式、水平循环货架和垂直循环货架仓库B.单元货格式、重力式货架、移动货架和垂直循环货架仓库C. 单元货格式、重力式货架、水平循环货架和移动货架仓库D. 单元货格式、重力式货架、水平循环货架和垂直循环货架仓库19.自动化仓库周围出入搬运系统包括(B)A.控制装置、管理装置、输送装置、分拣道口B.控制装置、分类装置、输送装置、分拣道口C. 控制装置、分类装置、分拣装置、管理道口D. 控制装置、分类装置、管理装置、分拣道口、20.自动化立体仓库按建筑结构不同可分为(A)A.整体式货架、分离式货架B.重力式货架、固定式货架C.重力式货架、分离式货架D.整体式货架、重力式货架三.判断题(下列判断正确的请打“√”,错误的打“×”,每题1分,计20分)1、企业合理搬运的基本出发点应是尽量不搬运。
(√)2、“5S”活动的核心和精髓是素养。
(√)3、长大及重体货物一般采用龙门起重机和桥式起重机作业。
(√)4.储存区一般采用蓝色标识。
(×)5.定额计算法是利用仓库面积使用定额来计算仓库面积的方法。
(×)6.最高库存量就是仓库进货控制的最高界限。
(√)7.订货批量是指当库存量达到订货点时,应订购商品的数量。
(√)8、离岸价格指商品装运到船上交货的价格(含运费和保险费)。
(×)9、附加险包括破碎渗漏险、盗窃险、淡水雨淋险、灾害险。
(×)10.配送中心的功能是通过货物对象及其相关仓储、运输的业务环节而实现。
(×)11.商品为单一品种,大批量进货,在配送中心内部根据要求转换成小批量,以满足用户,这种作业是比较明显的加工型作业流程。
(×)12.分拣作业是根据客户的订货要求迅速准确地将商品从其储位拣取出。
(×)13.共同配送是配送中心组织实施的配送活动,其目的是为了提高配送效率。
(×)14.平均保管费用是指报告期内平均每保管1t商品所需的费用。
(√)15.固定资金占用量是指一定时期内仓库占用的固定资金额。
(×)16.保管人员就是保管商品的工人、保管员。
(×)17.截止阀允许工质从一个方向通过,能阻止工质逆向流动。
(×)18.导电材料是用来传递电能和电信号的。
(√)19.石棉具有优良的纤维抗拉性、耐酸性、低导热性、电化学稳定性,但价格较贵。
(×)20.立体自动化仓库的构成包括周围出入搬运系统、管理控制系统和堆垛机。
(×)四.填空题(请将正确的答案填在横线空白处,每题2分,计10分)1.开展以整理、整顿、清扫、清洁、素养为内容的活动,成为“5S”活动。
2.电焊条是由焊芯和药皮两部分组成。
3.合理运输的特点表现为运输时间最短、距离最短、环节最少、费用最省。
4.配送中心的储存保管功能主要体现了蓄水池、保管养护、检验等作用。
5.商品验收的内容有质量验收、包装验收和数量验收。
五、简答题(每题5分,计20分)1.提高运输工具的使用效率的途径包括哪些?答:(1)提高技术装载量。
其主要方法是:轻重配装;解体运输;压缝装载;紧密装载、巧装满载;散装运输;多层装载;加宽、加高装载。
(2)提高整车比重(3)加速车船周转(4)组织双程运输,避免车船空驶2.推行5S对能够减少浪费的作用,具体表现在哪些方面?答:推行5S对能够减少浪费的作用,具体表现在:1)、经常习惯性地整理、整顿,不需要专职的整理人员,减少人力。
2)、对物品进行规划,分区分类摆放,减少场所的浪费。
3)、物品分区分类摆放,标示清楚,找物品的时间短,节约时间。
4)、减少人力、减少场所、节约时间就是降低成本。
3.储运业仓储管理发展的重点是什么?答:储运业仓储管理发展的重点是1)加快经营方式改革,使传统储运企业融入现代物流业务;2)加快仓储设施改造,提高仓储管理现代化水平;3)仓储管理方法实现科学化;4)仓库信息管理实现智能化和网络化;5)仓储人员知识化、专业化。
4.如何保管涂料?答:在涂料的保管中要注意下列事项:(1)涂料应存入干燥、通风良好的仓库内。
仓库要远离火源和建筑物。
(2) 仓库内的温度要求在6~25℃之间,相对湿度为60%以下应避免日光直射,要严禁烟火。
(3)涂料一般用铁桶盛装,要注意容器的密封和防止受潮锈蚀,存放油漆桶时不能直接放在地上,要垫垫木,墙距要在0.6m以上,桶间要留空隙。