历史解释 核心素养专门训练 答案版
- 格式:doc
- 大小:69.50 KB
- 文档页数:4
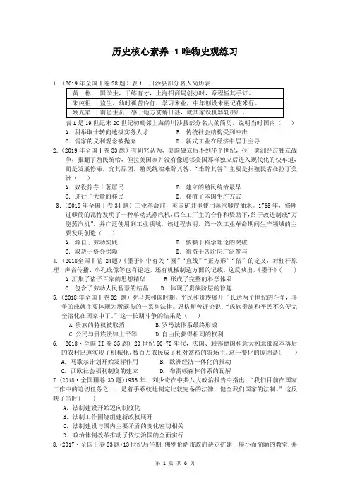
历史核心素养--1唯物史观练习1.(2019年全国Ⅰ卷28题)表1 川沙县部分名人简历表表1是19世纪末20世纪初毗邻上海的川沙县部分名人的简历,说明当时国内()A.科举取士转向选拔实务人才 B.传统社会结构受到冲击C.儒家的义利观念被抛弃 D.新式工业在经济中居于主导2.(2019年全国Ⅰ卷33题)有研究认为,美国独立后不到半个世纪,拉丁美洲经过独立战争,推翻了殖民统治,但拉美国家并没有像近邻美国那样独立后进入现代化的快车道,而是发展停滞,究其原因,殖民统治难辞其咎。
“难辞其咎”主要是指殖民者在拉丁美洲()A.奴役掠夺土著居民 B.建立的殖民统治最早C.进行了大量的移民 D.移植了本国生产方式3.(2019年全国Ⅰ卷34题)工业革命前,英国矿井里使用蒸汽唧筒抽水。
1765年,修理过唧筒的瓦特发明了一种单动式蒸汽机,后在工厂主的合作和资助下,终于改进制成“万能蒸汽机”,并广泛使用到工业领域。
该过程表明,第一次工业革命期间生产领域的主要发明创造()A.源自于劳动实践 B.依赖于科学理论的突破C.取决于资金保障 D.得益于各阶层广泛参与4.(2018全国Ⅰ卷 24题)《墨子》中有关“圆”“直线”“正方形”“倍”的定义,对杠杆原理、声音传播、小孔成像等也有论述,还有机械制造方面的记载。
这反映出,《墨子》( )A.汇集了诸子百家的思想精华B.形成了完整的科学体系C. 包含了劳动人民智慧的结晶D. 体现了贵族阶层的旨趣5.(2018年全国Ⅰ卷32 题)罗马共和国时期,平民和贵族展开了长达两个世纪的斗争,斗争的成就主要体现为所颁布的一系列法律。
恩格斯曾评论说:“氏族贵族和平民不久便完全溶化在国家中了。
”这一长期斗争的结果是()A.贵族的特权被取消B.罗马法体系最终形成C.公民与贵族法律上平等D.自由民获得相同的权利6. (2018·全国II卷35题) 20世纪60-70年代,法国、联邦德国和意大利北部原本落后的农村迅速实现了机械化,数百万农民成了相对富裕的农场主。
历史核心素养--4历史解释练习1.(2018·全国卷I,24)《墨子》中有关于“圆”“直线”“正方形”“倍”的定义,对杠杆原理、声音传播、小孔成像等也有论述,还有机械制造方面的记载。
这反映出,《墨子》A.汇集了诸子百家的思想精华B.形成了完整的科学体系C.包含了劳动人民智慧的结晶D.体现了贵族阶层的旨趣2.(2018·全国卷I,28)甲午战争时期,日本制定舆论宣传策略,把中国和日本分别“包装”成野蛮与文明的代表,并运用公关手段让许多欧美舆论倒向日方。
一些西方媒体甚至宣称,清政府战败“将意味着数百万人从愚蒙、专制和独裁中得到解放”。
对此,清政府却无所作为。
这反映了A.欧美舆论宣传左右了战争进程B.日本力图变更中国的君主政体C.清朝政府昏庸不谙熟近代外交D.西方媒体鼓动中国的民主革命3.(2018·全国卷I,34)传统观点认为,英国成为工业革命发源地,是因为英国最早具备了技术、市场等经济条件;后来有研究者认为,其主要原因是英国建立了君主立宪制度;又有学者提出,煤铁资源丰富、易于开采等自然条件是其重要因素。
据此可知,关于工业革命首先在英国发生的认识A.只能有一种正确合理的观点B.随着研究视角拓展而趋于全面C.缺少对欧洲其他国家的观察D.后期学者研究比传统观点可信4.(2018·全国卷I,35)图8反映了1945~1975年间联合国联合国成员国的变化情况,这表明A.第三世界发展壮大B.欧共体的成员增加C.世界贸易范围明显扩大D.经济区域化的趋势加强5.(2018·全国卷II,25)西汉文景时期,粮食增产,粮价极低,国家收取的实物田租很少甚至免除,但百姓必须把粮食换成钱币,缴纳较高额的人头税,富商大贾趁机操控物价,放高利贷,加剧了土地兼并、农户流亡。
这反映了当时A. 重农抑商政策未能实行B. 自耕农经济发展受阻C. 粮价低抑制了生产热情D. 富商大贾操纵税收6.(2018·全国卷II,26)武则天时期,将中书门下二省名称分别改为凤阁、鸾台,通过加授“同凤阁鸾台平章事”头衔,使低品级官员得以与凤阁、鸾台长官共同议政,宰相数量大增,且更替频繁。
历史核心素养--5家国情怀练习1.(2018·全国卷Ⅰ,27)图6中的动物是郑和下西洋时外国使臣随船向明政府贡献的奇珍异兽。
明朝臣认为,这就是中国传说中的“麒麟”,明成祖遂厚赐外国使臣。
这表明当时A.对外交流促使中国传统绘画出现新的类型B.朝廷用中国文化对朝贡贸易贡品加以解读C.海禁政策的解除促进了对外文化交流D.外来物品的传入推动了传统观念更新2.(2018·全国卷Ⅰ,29)五四运动后,出现了社会主义是否适合中国国情的争论,有人反对走俄国式的道路,认为救中国只有一条路,就是“增加富力”,发展实业;还有人主张“采用劳农主义的直接行动,达到社会革命的目的”。
这场争论A.确定了新民主主义革命的道路B.使思想界认清了欧美的社会制度C.在思想上为中国共产党的成立准备了条件D.消除了知识分子在救亡图存方式上的分歧3.(2018·全国卷Ⅰ,30)1948~1949年夏,英、法、美等国通过各自渠道同中国共产党接触,试探与将要成立的新政府建立某种形式的外交关系的可能性。
中共中央考虑:不接受足以束缚手脚的条件;可以采取积极办法争取这些国家承认:也可以等一等,不急于争取这些国家的承认。
这反映出A.中国共产党奉行独立自主的外交政策B.西方国家放弃了对国民党政权的支持C.中国冲破了美国的外交孤立D.新政府不急于获取国际支持4.(2018·全国卷Ⅰ,31)图7是1953年的一幅漫画,描绘了资源勘探队员来到深山,手持“邀请函”叩响山洞大门的情景。
这反映了当时我国A.已经初步改变工业落后局面B.开始进行对矿产资源的开采C.国民经济调整任务基本完成D.大规模的经济建设正在展开5.(2018·全国卷Ⅱ,28)19世纪70年代,针对日本阻止琉球国向中国进贡,有地方督抚在上奏中强调:琉球向来是中国的藩属,日本“日本不应阻贡”;中国使臣应邀请西方各国驻日公使,“按照万国公法与评直曲”。
专题四学科核心素养——历史解释一、选择题(共2小题,每小题2分,共4分)1.杰出历史人物对历史发展有着重大影响。
下列历史人物与其事迹及作用搭配正确的是()A.隋文帝——开凿大运河,沟通南北B.玄奘——东渡日本,传播了唐文化C.郑成功——七下西洋,加强中外交流D.康熙帝——抗击沙俄,维护了主权2.探究历史的因果关系,是学习历史的重要方法。
下列历史事件或现象与结果之间因果联系对应正确的是()A.《汉谟拉比法典》的制定——古罗马赢得地中海霸权B.玉米、甘薯等作物的种植不断推广——中国经济重心南移完成C.中华人民共和国的成立——祖国大陆实现了统一D.第三次科技革命最突出的核心技术的应用——人类进入信息化社会二、填空题(5分)3.阅读以下材料后判断:在冶炼、印染、器械制造等活动中获得最初步的自然知识和技术知识,并以口授方式保存这些经验性知识,是中国古代工匠一直以来保持的传统。
中国古代科学家主要就是由这样的工匠和受这样的工匠传统深刻影响的学者组成。
在“见见闻闻”“博采众方”的基础上,他们取得了辉煌的科技成就。
学者宋应星就是其中的典型代表。
《天工开物》中许多科技知识,就是他走出书斋,经过直接地观察和研究,对生产、生活过程中得出的有效经验的总结。
在近代,手工工场的工匠对英国工业革命也起了很大的作用。
英国工业革命兴起于棉纺织业,其中许多发明都出自一些不具备科学理论知识的工匠之手。
织工兼机械工凯伊发明了织布用的飞梭,使织布速度提高一倍;织布工哈格里夫斯发明了能提高数倍效率的珍妮纺纱机。
手工工场内细致的劳动分工,每个人专门从事一种简单的机械工作,使工匠的劳动获得技术上和操作上的日益完善和熟练,这为他们发明和使用机器奠定了基础。
——据孙守春、关连芳、张淑芳《科技史概论》等整理以下表述是从以上材料中得出的,请在对应题号后答“A”;违背了以上材料所表达的意思,请在对应题号后答“B”;是以上材料没有涉及的,请在对应题号后答“C”。
历史素养练习册答案一、选择题1. 秦始皇统一六国后,实行了哪一项重要的政治制度?A. 分封制B. 郡县制C. 世袭制D. 禅让制答案:B2. 唐朝时期,中国与外国的交流达到了高峰,其中最著名的外国使节是:A. 张骞B. 马可·波罗C. 玄奘D. 郑和答案:C3. 明朝时期,哪一位皇帝在位期间实施了“海禁”政策?A. 朱元璋B. 朱棣C. 朱厚照D. 朱由检答案:B4. 清朝末期,哪一次战争标志着中国近代史的开始?A. 鸦片战争B. 第二次鸦片战争C. 中法战争D. 甲午战争答案:A5. 五四运动是中国新文化运动的高潮,它发生在:A. 1911年B. 1915年C. 1919年D. 1921年答案:C二、填空题6. 中国历史上的“四大发明”包括指南针、火药、印刷术和______。
答案:造纸术7. 明朝时期,著名的航海家郑和七次下西洋,其中最远到达了______。
答案:非洲东海岸8. 清朝末期,中国在甲午战争中战败,被迫签订了______。
答案:《马关条约》9. 新中国成立后,1950年10月,中国人民志愿军跨过鸭绿江,参加了______。
答案:抗美援朝战争10. “文化大革命”期间,中国社会经历了一场______。
答案:政治运动三、简答题11. 简述中国古代科举制度的起源及其对后世的影响。
答案:科举制度起源于隋唐时期,其目的是为了选拔有才能的人才进入政府机构。
这一制度的实施,打破了世袭制和门阀制度,使得社会各阶层都有机会通过考试获得官职,促进了社会流动和人才的选拔。
科举制度对后世的影响深远,它不仅影响了中国的教育制度,还对东亚其他国家的科举制度产生了重要影响。
12. 描述一下“五四运动”的主要事件及其对中国近代史的意义。
答案:五四运动是一场以青年学生为主力的反帝反封建的爱国民主运动。
1919年5月4日,北京学生因不满巴黎和会上中国领土被割让给日本的决定,发起了抗议活动。
五四运动推动了中国新文化运动的发展,促进了马克思主义在中国的传播,为中国共产党的成立和中国革命的发展奠定了思想基础。
2024成都中考历史复习核心素养与学科关键能力强化训练素养1 唯物史观1.下列图片共同反映了春秋战国时期()A. 社会变革引发的结果B. 推动社会变革的因素C. 发生兼并战争的原因D. 修建水利工程的成就2.罗马的经济主要依靠奴隶,罗马帝国晚期,由于奴隶处境日益悲惨,他们丧失了生产兴趣,而且奴隶人口不断减少,造成劳动力严重短缺,社会产出跟不上社会消耗。
据此可知,罗马帝国统治危机的根本原因是()A. 生产关系不适应生产力B. 不断对外征战劳民伤财C. 生产力水平的不断退步D. 奴隶工作生产态度消极3.大化改新前,部民是主要生产者,没有人身自由。
大化改新后,国家占有土地,授予公民口分田,以租庸调的形式向公民征收国税和课以徭役,而公民紧缚在口分田上,以臣属关系依附于国家。
这说明大化改新()A. 提高了地方管理职能B. 加强了武士阶层的力量C. 确立了中央集权制度D. 推动封建生产关系产生4.(2023怀化)改革是推动社会发展的动力。
俄国农奴制改革和日本明治维新的共同点是()A. 都是为了应对严重的民族危机B. 都改变了社会性质,有利于社会进步C. 都是自下而上的资产阶级改革D. 都废除了农奴制,有利于资本主义发展5. (2022德阳)(14分)阅读材料,完成下列要求。
材料一英国是工业革命的发源地,受到一系列偶然形成的环境因素的共同作用……农业革命将数量庞大的劳动人口从英国农场中解放出来,足以为新机器配置充足人员。
——摘编自《世界大历史(第3卷)》(1)根据材料一,指出英国工业革命发生的条件。
结合所学知识,补充一条促使英国工业革命发生的其他条件,并进行说明。
(6分)材料二吾人所采用工业化之界说为:各种生产事业机械化及科学化,而其组织与管理亦科学化及合理化。
在此概括的定义下,工业化当然不仅指工业发展之一端,而其内容包括下列各点:①工业本身机械化与科学化……③运输事业机械化与动力化;④各种生产事业以工业为中心而发展;⑤动力之普遍利用……⑧事业组织及管理科学化与合理化……——刘大均《工业化与中国工业建设》(2)根据材料二对工业化的定义,并结合两次工业革命的史实,为其中一项内容寻找史实依据。
部编版九年级历史上册历史学科核心素养专题练习(含答案)附录历史学科核心素养专练历史学科五大核心素养:核心理论——唯物史观。
核心思维——时空观念。
核心方法——史料实证。
核心能力——历史解释。
核心价值观——家国情怀。
历史素养是人文素养的重要组成部分之一,是学生在接受历史教育过程中逐步形成的基本知识、关键能力和方法、情感态度和价值观等的综合表现,是学生通过历史学习能够体现出的带有历史学科特性的品质。
确定历史核心素养的依据:历史学的本质,是对历史的认识,即在一定的历史观的指导下对人类历史的阐释。
历史课程的育人功能重在引导学生从多角度对历史进行认识,拓展历史视野,发展历史思维,使学生在探究历史的过程中形成对历史的正确认识。
素养一唯物史观历史是过去发生的事情,今人要对历史有正确的认识,需要从历史的角度尽可能客观地、实事求是地看待和理解过去的事物。
对历史事件的发生、进程、结果及性质、影响等,对历史人物的言行、贡献、历史地位等,对历史现象的出现、状态、波及、后果等的认识,都需要将其放在历史的条件中进行具体的考察。
只有设身处地、尽可能符合历史实际地对史事加以理解,只有从历史发展的视野中理解历史的变化与延续、继承与发展,才能对历史作出正确、客观、辩证的认识。
内涵:对史事的叙述提升为理解其意义的理性认识和情感取向。
1.努力理解各种历史叙述及其语境的含义。
2.对历史具有同情理解的态度,即依据可靠史料设身处地认识具体的史事,对历史境况形成合理的想象,更好地感悟和理解历史上的各种事物。
3.理解历史叙述与历史事实之间的差异。
4.在同情理解的基础上尽可能实事求是建构历史叙述。
5.在对历史和现实的认识中,能够体现出尊重和理解他人、客观处理问题的态度。
水平1:能够理解教科书及课堂教学所涉史事的含义,并概括其要点。
水平2:在对历史文本的解读中,能够设身处地地想象、感悟史事的实际境况。
水平3:能够理解历史叙述与历史事实之间的差异,并探求导致这些差异的主要原因。
训练5 历史解释类1.(2022四川南充三模)商朝出现了史官,起初并不是专司记事,而是主持祭祀,沟通神与王的意志。
东汉班固将史书著录于《六艺略》“春秋家”,以史附从于经。
魏晋南北朝时期,史学对民族关系和中外交流的记载突出。
隋唐以来,私人修史受到扼制,官修史书成就显著。
由此可知,我国传统史学( )A.呈现出阶段性分裂式的特征B.有利于促进社会进步和传承民族文化C.主观倾向性影响了历史真相D.官修和私修的编撰方式迥然不同2.(2022四川凉山三模)《史记·叔孙通传》记载:“汉五年……高帝悉去秦苛仪法,为简易。
群臣饮酒争功,醉或妄呼,拔剑击柱,高帝患之。
叔孙通……说上曰:‘夫儒者难与进取,可与守成。
臣愿征鲁诸生,与臣弟子共起朝仪。
’……上曰:‘可试为之。
’”“汉七年,长乐宫成,诸侯群臣皆朝十月……自诸侯王以下莫不振恐肃敬……竟朝置酒,无敢喧哗失礼者。
于是高帝曰:‘吾乃今日知为皇帝之贵也。
’”据此可知,叔孙通( )A.促成了郡国并行制的实行B.意在加强皇帝的权威C.使儒家思想成为国家正统思想D.重建西周的礼乐制度3.(2022陕西临潼二模)唐朝在边疆少数民族地区普遍设立(羁縻)都督府、州、县,册封当地少数民族首领人物为都督、刺史、县令,实行世袭制,可按本族习俗执政,贡赋、版籍一般不纳入中央户部,但要执行朝廷命令,承办朝廷下达的“公务”,还要应朝廷征调派兵出征。
据统计,全国共有800多个羁縻州、府。
唐朝这些举措( )A.冲击了中央集权体制B.促进了地方行政效率的提高C.受到了藩镇割据势力的影响D.推动了统一多民族国家的发展4.(2022黑龙江哈三中三模)对于朝贡体制,利玛窦写道:“所谓进贡倒是有名无实的……他们恭维他们皇帝的办法就是让他相信全世界都在向中国朝贡,而事实上则是中国确实在向其他国家朝贡。
”可见朝贡体制( )A.在经济上得不偿失B.巩固了中外宗藩关系C.强化了天朝上国观念D.推动资本主义世界市场拓展5.(2022陕西临潼二模)鸦片战争之后,清政府在广州设立五口通商大臣,办理通商、交涉事务,由两广总督兼任。
训练5 历史说明类1.(2024山东滨州二模)下图为春秋晚期的牺尊,出土于山西省浑源县,作牛形,牛腹中空,集盛酒、温酒为一体,牛鼻穿有一环。
对此解读合理的是( )A.它体现了贵族的奢侈生活B.当时统治者重视农业生产C.当地的牛耕技术广泛应用D.牲畜驯化影响了政治生活2.(2024北京朝阳二模)孟子的政治诉求在于使诸侯行“王政”。
他认为,“使民养生丧死无憾……王道之始也”“保民而王,莫之能御也”。
孟子的“王政”( )A.主见小国寡民B.强调民心归附C.明确了王的地位D.明确以“天理”为核心3.(2024湖南永州三模)南北朝时期,门第之风盛极一时,择偶必先看门第出身,高门大姓结成一个封闭的婚姻圈,只在圈内通婚,不与庶族通婚……与此同时,北朝不同民族之间的通婚却越来越普遍,汉族与少数民族之间的婚姻风俗也相互影响。
据此可知,南北朝时期( )A.宗法制度发展完善得愈加系统严密B.九品中正制强调出身门第血缘纯正C.民族之间的文化认同渐成时代潮流D.门第观念不影响胡汉之间通婚关系4.(2024山东济南高三模拟)《宋史》等官方资料显示,无论是北宋还是南宋,每户家庭的平均人口数都低得稀奇。
其中数字最高的是天圣元年(1023年),每户平均人口数是2.57;最低的是元丰三年(1080年),竟然只有1.42。
对此合理的说明是宋代( )A.人口诞生率偏低B.社会冲突异样尖锐C.主要统计赋役人口D.对户籍管理的松弛5.(2024山东威海二模)下图为民国初年山东经济发展的状况(部分)。
据此可知,这一时期的山东( )A.工业布局更加合理B.经济运行环境有所改善C.工业体系初步建立D.列强放弃经济侵略6.(2024山东济宁高三模拟)罗马法学家们把生活中可能的冲突单独提出来,利用罗马人的理性方法总结为“假如——那么”逻辑结构的法律规范,以此来确认是否须要担当责任、担当何种责任。
这体现出罗马法( )A.重视法律的实际操作性B.强调私有财产不行侵扰C.推崇法学家的法律说明D.旨在爱护弱势群体利益7.(2024辽宁大连二模)19世纪西方国家全力以赴支持亚、非殖民地半殖民地国家的统治者反对各自的敌人,这些敌人往往是殖民地半殖民地国家的民族主义者或立宪主义者,或二者兼而有之。
目录专题01 唯物史观 (2)专题02 时空观念 (17)专题03 史料实证 (30)专题04 历史解释 (46)专题05 家国情怀 (63)专题01 唯物史观概念释疑:唯物史观是揭示人类社会历史客观基础及发展规律的科学历史观和方法论。
人类对历史的认识是由表及里、逐渐深化的,要透过历史的纷杂表象认识历史的本质,科学的历史观和方法论是非常重要的。
唯物史观使历史学成为一门科学,只有运用唯物史观的立场、观点和方法,才能对历史有全面、客观的认识。
课标要求:(1)了解唯物史观的基本观点和方法,理解唯物史观是科学的历史观;(2)能够正确认识人类历史发展的总趋势;(3)能够将唯物史观运用于历史的学习与探究中,并将唯物史观作为认识和解决现实问题的指导思想。
课标解读:一是认识层面上的要求,通过历史课程学习,要了解唯物史观的基本观点和方法,能够正确认识人类历史发展的总趋势。
唯物史观是一个博大精深的理论体系,其对历史学科的意义突出地体现在两方面:(1)唯物史观揭示了社会历史的客观基础,阐述了社会历史发展中的社会存在与社会意识关系、生产力与生产关系、经济基础与上层建筑的辩证关系。
(2)阐述了社会历史的辩证运动,揭示了人类社会形态由低级到高级的发展规律。
对于高中学生而言,应了解唯物史观如下基本理论和观点:第一,社会存在决定社会意识。
第二,生产力决定生产关系。
第三,经济基础决定上层建筑。
第四,正确运用阶级分析法。
第五,人民群众是历史的创造者。
第六,人类社会形态经历了从低级阶段向高级阶段的发展。
二是运用层面上的要求,能够将唯物史观运用于历史的学习与探究中,并将唯物史观作为认识和解决现实问题的指导思想。
高考真题1.(·全国I卷,26)北宋前中期,在今四川井研县一带山谷中,密布着成百上千个采用新制盐技术的竹简井,井主所雇工匠大多来自“他州别县”,以“佣身赁力”为生,受雇期间,若对工作条件成待遇不满意,辄另谋高就。
这反映出当时()A.民营手工业得到发展B.手工业者社会地位高C.雇佣劳动已经普及D.盐业专卖制度解体答案:A2.(·全国I卷,31)图7是1953年的一幅漫画,描绘了资源勘探队员来到深山,手持“邀请函”叩响山洞大门的情景。
附录历史学科核心素养专练历史学科五大核心素养:核心理论——唯物史观。
核心思维——时空观念。
核心方法——史料实证。
核心能力——历史解释。
核心价值观——家国情怀。
历史素养是人文素养的重要组成部分之一,是学生在接受历史教育过程中逐步形成的基本知识、关键能力和方法、情感态度和价值观等的综合表现,是学生通过历史学习能够体现出的带有历史学科特性的品质。
确定历史核心素养的依据:历史学的本质,是对历史的认识,即在一定的历史观的指导下对人类历史的阐释。
历史课程的育人功能重在引导学生从多角度对历史进行认识,拓展历史视野,发展历史思维,使学生在探究历史的过程中形成对历史的正确认识。
素养一唯物史观历史是过去发生的事情,今人要对历史有正确的认识,需要从历史的角度尽可能客观地、实事求是地看待和理解过去的事物。
对历史事件的发生、进程、结果及性质、影响等,对历史人物的言行、贡献、历史地位等,对历史现象的出现、状态、波及、后果等的认识,都需要将其放在历史的条件中进行具体的考察。
只有设身处地、尽可能符合历史实际地对史事加以理解,只有从历史发展的视野中理解历史的变化与延续、继承与发展,才能对历史作出正确、客观、辩证的认识。
内涵:对史事的叙述提升为理解其意义的理性认识和情感取向。
1.努力理解各种历史叙述及其语境的含义。
2.对历史具有同情理解的态度,即依据可靠史料设身处地认识具体的史事,对历史境况形成合理的想象,更好地感悟和理解历史上的各种事物。
3.理解历史叙述与历史事实之间的差异。
4.在同情理解的基础上尽可能实事求是建构历史叙述。
5.在对历史和现实的认识中,能够体现出尊重和理解他人、客观处理问题的态度。
水平1:能够理解教科书及课堂教学所涉史事的含义,并概括其要点。
水平2:在对历史文本的解读中,能够设身处地地想象、感悟史事的实际境况。
水平3:能够理解历史叙述与历史事实之间的差异,并探求导致这些差异的主要原因。
水平4:能够在自己的历史叙述中表现出对历史意义的理解,并将这种理解用于处理历史与现实问题。
【2020高考历史】学科核心素养《历史解释》专题复习30题1.西汉中期的《史记》记载人物籍贯以封国国名为主,县名次之,绝少以郡命名;东汉成书的《汉书》以封国命名籍贯的数量骤减,且在记述司马迁以后的人物籍贯时,在县名前加上郡名成为主流。
由此可推知A.宗法关系逐渐淡出两汉政治构架B.以县为主导的区域观念逐渐形成C.朝廷对地方的管理与控制渐趋强化D.封国在国家政治体制中占主导地位2.钱穆认为,这种选拔方式骤看极合情理,然而切实施行中却存在毛病……读书求学,便有诸多限制,读书机会很不易得。
但对于一个读书家庭来说却是极为简单的。
因此,当时一个读书家庭,很容易变成一个做官家庭,而同时便是有钱有势的家庭。
“这种选拔方式”是指A.世官制B.察举制C.九品中正制D.科举制3.嫦娥本名姮娥,西汉时,汉文帝名刘姮,为避帝讳改名为嫦娥。
这件事情反映出A.避讳现象开始出现B.皇帝权力受到了侵犯C.皇帝地位至高无上D.百姓对汉文帝的尊敬4.意大利法学家维柯把罗马法看成“诗”“歌”,即法律是用一些暗含事实真相、具有公文程式般的面具来表达。
“这些公文程式,由于有些什么字和用多少字都有严格的规定,不能加、不能减、不能改,它们把这种公文程式叫做诗或歌。
”据此可知,罗马法A.具有人文主义特征B.追求法律严谨公正C.蕴含着自然法理念D.体现罗马公民意志5.“从世界史的观点来看,美国革命之所以重要并不是因为它创造了一个独立的国家,而是因为它创造了一个新的、不同类型的国家。
”对“新的、不同类型”的正确理解是A.开创了现代政体新形式B.实现了民族独立C.确立了议会立法的原则D.确立了现代政党制6.《德意志帝国宪法》规定皇帝是国际交往中国家主权的唯一体现者,但各联邦成员仍保留了派遣和接受对外使节的权利。
帝国军队也是由各邦分担的份额军队组成,巴伐利亚和符腾堡都有自己的陆军部和邮政管理机构。
此外,各邦还保留有教育、宗教、部分司法、征收直接税等权利,这一现象A.植根于长期分裂的历史B.保留了军国主义传统C.推动了统一市场的形成D.具有浓厚的专制色彩7.1875年,法国国民议会仅以一票多数通过了法兰西第三共和国宪法,在法律上确立了共和政体。
解密18 核心素养——历史解释1.(2022年北京延庆一模)“市民文学”14—17世纪,伴随着中、西方社会的变化,传统文学有了新突破。
中国古代市民文学形成于北宋,北宋时“坊郭户”单独列籍标志着市民阶层形成,市民文学也相应产生。
宋元涌现出了小唱、话本、杂剧等市民文学,但此时多以说唱语体呈现。
明清时期,市民文学成熟,人们转向对身边世态的关心,表现出自我意识的觉醒,出现了章回体长篇小说和短篇小说集。
《水浒传》塑造了来自市民商贾和社会底层,追求自由的好汉形象。
明代的“三言”“二拍”短篇小说集,是市民文学的典型代表。
作者生活在江南地区,将商人、小贩、工匠作为小说的主角,且主人公名字出现在篇目上的多达95%。
小说人物追求男女平等、婚恋自由;商人不再是追逐名利、为富不仁的“贱商”,而是重情重义的“儒商”,不少人还由农、由仕改商。
西欧在中世纪时期兴起了以手工业和商业为核心的自治城市。
随之出现了叙事诗、抒情诗、市民戏剧等市民文学。
14世纪以来,意大利人热衷于古典文化,并以恢复希腊罗马文化为号召,创立符合资产阶级需求的新文化,以人文主义为核心的市民文学兴盛。
但丁的叙事诗《神曲》用民族语言写成,对意大利民族语言的形成和统一起了决定作用。
彼特拉克的抒情诗《歌集》抨击教会,讴歌爱情,描写人的喜怒哀乐。
薄伽丘的短篇小说集《十日谈》,批判了教皇、贵族、僧侣的虚伪荒淫、贪婪专横。
16、17世纪后,欧洲出现了市民文学的热潮,英国莎士比亚的戏剧把市民文学推向了高峰。
《哈姆雷特》《李尔王》体现了人文主义的政治理念和道德观;《罗密欧与朱丽叶》《威尼斯商人》《第十二夜》的女主角都追求爱情、勇于牺牲、反抗教会和封建压迫。
阅读材料,提取信息,结合所学,阐释14—17世纪市民文学的发展所折射出的中、西方时代特征。
(要求:信息提取充分,史论结合,逻辑清晰。
)【答案】【概括】中、西方市民文学的发展都折射出商品经济发展和自我意识的觉醒。
【内容】明清时期,市民文学成熟,呈现出了生活化、世俗化的特点,市民商贾成为小说的重要人物,体现了追求平等自由和现实幸福生活的价值观和婚恋观。
核心素养专练4 历史解释【课程标准】区分历史叙述中的史实与解释,知道对同一历史事物会有不同解释,并能对各种历史解释加以辨析和价值判断;能够客观论述历史事件、历史人物和历史现象,有理有据地表达自己的看法;能够认识历史解释的重要性,学会从历史表象中发现问题,对历史事物之间的因果关系作出解释;能够客观评判现实社会生活中的问题。
历史解释体现的是历史学的阐释属性,它要求依据一定的理论预设(历史观)和价值准则(价值观),按照一定的表述原则和表述方法,对零散、杂乱、众多的史料进行编排、采撰,勾画出人类社会变迁的过程。
——《普通高中历史课程标准2017年版2020年修订》【学业质量水平要求】【基本观点】1.理解历史事件的变化与延续、继承与发展、动机与效果、内因与外因、偶然与必然、局部与全局等方面的关联。
2.能够实事求是地分析、概括史事的特征、性质、意义及影响。
3.能够区分历史叙述中的史实与阐释,理解历史学家和他人是如何通过不同的手段及方式形成对历史事件的解释,并评价各种历史解释的意义和价值。
4.在论述历史事件时,能够把握历史发展的各种联系,从历史发展的多样性和各种联系的角度对历史事件进行解释。
5.能够运用科学的史观,对史事进行实事求是的阐释和判断,客观论述历史问题,全面、清晰地表达自己对历史的看法。
【试题训练】1.(2022·河南名校联盟高三联考)下表所示为历史学家张国刚先生对9世纪初叶的唐代藩镇的分类。
由此可知,这一时期唐代的藩镇割据()A.具有区域性与制约性统一的特点B.彻底解决了西北的边患问题C.造成了国家四分五裂的混乱局面D.推动了经济重心南移的完成2.(2022·马鞍山高三二模)明神宗要修慈庆慈宁两宫以取悦太后,内阁首辅张居正却言:“治国之道,节用为先。
”随后,明神宗又要征用光禄寺金修两宫,被张居正以“窃惟财赋有限,费用无穷,积贮空虚,民膏罄竭”劝阻。
这表明当时()A.皇权日趋衰落B.国家财政入不敷出C.社会矛盾激化D.中枢机构运转正常3.(2022·朔州高三三模)19世纪80年代,美国传教士林乐知指出“若夫朝廷得人而官之……乃取士之制,只凭制义、试律、土饭尘羹,既空疏而无用”,此后,他又表示:“因西学为当务之急,遂于上海一隅,创立中西书院。
历史解释核心素养专项训练一、历史解释素养的概念与能力水平划分1.概念:历史解释是指以史料为依据,以历史理解为基础,对历史事物进行理性分析和客观评判的态度与能力。
2.概念内涵分解(1)能够区分历史叙述中的史实与解释,知道对同一历史事物会有不同解释,并能对各种历史解释加以理解和评析。
(2)能够客观论述历史事件、历史人物和历史现象,有理有据地表达自己的看法。
(3)能够认识历史解释的重要性,学会从历史表象中发现问题,对历史事物之间的因果关系作出解释。
(4)面对现实社会与生活中的问题,能够以全面、客观、辩证、发展的眼光加以看待和评判。
3.历史解释素养的能力水平划分二、历史解释素养在高考中的考查体现1.考察影响历史解释的因素(1)考察历史观对历史解释的影响:历史解释必定是在一定史观指导下进行了无论历史解释者有意或无意、承认或者不承认,都是如此。
“有什么样的历史观就有什么样的历史解释”,而在我国,唯物史观的基本概念就是我们进行历史解释的“前提”。
(2)考察时空概念对历史解释的影响:注意,“时间观念”不仅指的是真实性的年代、时期,还包括了史实性的历史的开端、历史的分期、历史的线索等。
后三者,则因为史学家的立场、学术背景等因素导致观点各异,要求学生对此做出基于史实的历史解释。
(3)考察不同史料对历史解释的影响(4)考察历史学家个人因素对历史解释的影响任何正直的历史学家研究历史都一定会基于并忠于历史史实,但由于个人不可避免受所处时代和个人学术背景等因素制约,其对历史解释必然带有主观色彩,全国卷还没有对此直接考察过,本专题后命制了这样的模拟题。
2.“历史解释素养”能力考查解析本目上文讲述了高考对影响历史解释的主要因素的考察,侧重于史学研究方法,下面具体解析高考对“历史解释素养”能力考察水平的案例。
鉴于上海卷在这方面走在全国前列,故引用较多上海历史试题来进行解析。
(1)能够区分历史叙述中的史实与解释,知道对同一历史事物会有不同解释,并对各种历史解释加以理解和评析。
七年级下册历史核心素养辅导训练(一)一、选择题1、我国考古工作者在一处遗址中发现许多灰烬层,它们一堆一堆地限定在几个固定的地方,据此判断生活在该处的原始人类()A、能人工取火B、能使用天然火C、最早使用火D、能够管理火2、据考古学家考证,早期北京人的寿命如下表,出现表格中现象的主要原因可能是()A、没有工具食物匮乏B、不会用火只吃生食C、狩猎生活危险大D、个体生活难以生存3、图片与文字一样,承载着历史,一图胜千言。
下列图片反映历史信息较为准确的是()A、聚族而居B、原始农业C、贫富分化D、采集狩猎4、在良渚遗址考古中,发现了都邑、宫殿、祭坛、大型水利系统等遗址及随葬不等的墓地;出土大量的玉器、陶器、石器、漆器、竹木器等文物。
这揭示了良渚文化()A、已经有了文字可考的信史B、制定了完整的礼乐制度C、开始了中华五千年文明史D、具备了古国的初始形态5、在我国古代的神话传说中有“神农氏教民播种五谷”、“黄帝教民养蚕缫丝”。
这些神话传说反映出中华文明的核心是()A、古代的神话传说B、原始的农耕文明C、渔猎的游牧文明D、专制的中央集权6、司马迁著《史记》时,文献关于黄帝的记述内容不一甚至荒诞,有人据此否定黄帝的真实性。
司马迁游历各地,常常遇到人们传颂黄帝的事迹。
有鉴于此,他从文献中“择其言尤雅者”编成黄帝的事迹列于本纪之首。
这一撰述过程表明()A、《史记》关于黄帝的记录准确可信B、历史文献记录应当与口头传说相印证C、传说一定程度上可以反映历史真实D、最完整的历史文本记录的历史最真实7、早期先民的集体记忆是研究远古社会的重要依据,通常被称为()A、神话传说B、考古遗存C、实物资料D、文字实录8、古史传说中炎帝、黄帝等英雄的丰功伟业,反映了我国从人类起源到迈向文明的巨大飞跃。
下列最能为这些传说的真实性提供证据的是()A、元谋人牙齿化石B、半坡聚落的遗址C、司母戊青铜方鼎D、司马迁的《史记》9、《史记》提出“祖黄帝说”,认为黄帝是华夏始祖,是颧项、帝誉、尧、舜的祖先,也是夏朝人、商朝人、周朝人、秦朝人祖先,还是汉朝人和匈奴人共同始祖。
历史解释核心素养专门训练(答案版)一、概念解读(1)概念含义:历史解释是指以史料为依据,对历史事物进行理性分析和客观评判的态度、能力与方法。
所有历史叙述在本质上都是对历史的解释,即便是对基本事实的陈述也包含了陈述者的主观认识。
人们通过多种不同的方式描述和解释过去,通过对史料的搜集、整理和辨析,辩证、客观地理解历史事物,不仅要将其描述出来,还要揭示其表象背后的深层因果关系。
通过对历史的解释,不断接近历史真实。
(2)课标要求:①区分历史叙述中的史实与解释,知道对同一历史事物会有不同解释,并能对各种历史解释加以辨析和价值判断;②能够客观论述历史事件、历史人物和历史现象,有理有据地表达自己的看法;③能够认识历史解释的重要性,学会从历史表象中发现问题,对历史事物之间的因果关系作出解释;④能够客观评判现实社会生活中的问题。
(3)课标解读:课标的要求,归结起来,实质是两点:一是如何认识历史与历史解释。
什么是历史?历史具有二重性。
它既是客观的,也有主观性。
什么是历史解释?一般地说,一切历史叙述都是历史解释。
二是学生要学会历史解释。
我们要认识到:第一,所有的历史叙述都包含史实和解释两部分;第二,对同一历史事物的叙述会有不同的解释。
学生要学会从历史表象中发现问题,对历史事物之间的因果关系作出解释,并把对类似历史现象的解释迁移到评判现实社会生活中的问题。
(4)怎样解释历史:①要具备时空观念:任何历史事物都是在特定的、具体的时间和空间条件下发生的,只有在特定的时空框架当中,才可能对史事有准确的理解和解释。
②要了解人性心理:历史是由人创造的,历史人物的活动都受到一定心理活动的支配。
懂得人性、了解心理,有助于理解历史。
比如,西方经济学和伦理学都认为人性是理性自利的,人的大多数行为都是在追求利益的最大化,据此可以解释很多社会历史现象,比如腐败为什么会产生、包产到户为什么比人民公社集体劳动的效果好、计划经济为什么竞争不过市场经济等等。
③要运用社会常识:常识指普通知识,即一个生活在社会中的心智健全的成年人所应该具备的基本知识,包括生存技能、基础的自然科学以及人文社会科学知识等,这些知识许多是古今相通的,利用这些知识可以解释许多的历史现象。
比如英国光荣革命后威廉和玛丽同时当国王目的不是为了相互牵制,因为双方是亲密的夫妻关系,不可能相互牵制。
这种判断就是基于生活常识。
④要掌握历史规律:历史现象有着相似性和稳定性特征,掌握政治学、经济学、社会学、文化学等学科的规律,能够更好地理解历史。
比如知道经济发展的规律,就能够理解不同时期经济发展的原因。
二、课时训练1.(2019年全国Ⅰ卷27)明中后期,大运河流经的东昌府是山东最重要的棉花产区,所产棉花多由江淮商人坐地收揽,沿运河运至江南,而后返销棉布。
这一现象产生的主要因素是( )A.交通方式的变革 B.土地制度的调整C.货币制度的改变D.地区经济的差异点评:考查明中后期商品经济的发展,材料反映了明中后期区域长途贩运贸易的发展,结合时代背景、联系基本的经济常识,贸易是为了互通有无,主要是由于地区经济的差异所致。
2.(2019年全国Ⅰ卷29).1915~1918年,《新青年》中“革命”“科学”“平等”“民主”等词出现频次大体相当:1919~1922年,“民主”出现次数不到“科学”的1/10,不及“革命”的1/20。
这种变化可说明( )A.新文化运动主流思想发生转变 B.国民革命运动受到民众普遍拥护C.资本主义政体模式被知识界否定 D.中国社会主要矛盾发生改变点评:考查新文化运动的内容,材料反映了新文化运动后期“民主”一词出现次数的减少,“革命”一词出现次数的增加。
结合时代背景,可以判断出是由于马克思主义在中国的传播。
3.(2019年全国Ⅰ卷30).1940年,毛泽东在一篇文章中指出,中国是一个半殖民地半封建社会,资产阶级还具有一定的革命性,这是中国与俄国的不同之点,在俄国“无产阶级的任务,是反对资产阶级,而不是联合它”。
毛泽东的分析意在()A.借鉴俄国革命的经验 B.扩大中国共产党的阶级基础C.阐释中国革命的性质 D.批判右倾错误的危害点评:考查明毛泽东思想的发展,材料反映了中国革命的特殊性,结合时代背景,可以判断材料属于毛泽东提出的新民主主义理论。
4.(2018·全国卷I,34)传统观点认为,英国成为工业革命发源地,是因为英国最早具备了技术、市场等经济条件;后来有研究者认为,其主要原因是英国建立了君主立宪制度;又有学者提出,煤铁资源丰富、易于开采等自然条件是其重要因素。
据此可知,关于工业革命首先在英国发生的认识()A.只能有一种正确合理的观点B.随着研究视角拓展而趋于全面C.缺少对欧洲其他国家的观察D.后期学者研究比传统观点可信点评:考查明工业革命发生的原因,材料为不同时期史学家对工业革命发生原因的不同观点,根据社会常识和历史规律判断,这些观点都具有合理性。
5.(2018·全国卷II,26)武则天时期,将中书门下二省名称分别改为凤阁、鸾台,通过加授“同凤阁鸾台平章事”头衔,使低品级官员得以与凤阁、鸾台长官共同议政,宰相数量大增,且更替频繁。
这一做法的目的是()A. 扩大中书、门下二省的职权B. 为官员提供迅速晋升的机会C. 便于实现对朝政的全面控制D. 强化宰相参政议政职能点评:考查唐代政治制度的演变,材料为武则天为了巩固皇权、削弱相权所采取的措施,结合时代背景,根据社会历史常识,确定选项。
6.(2018·全国卷II,27)昆曲在明朝万历年间被视为“官腔”,到清代被誉为“雅乐”“盛世元音”,宫廷重要活动常有昆曲演出,江南地区“郡邑大夫宴款不敢不用”,甚至“演习必请昆班,以示府城中庙会之高雅”。
这些史实表明,昆曲在明清时期的流行是因为()A. 陆王心学广泛传播B. 吸收了京剧的戏曲元素C. 社会等级观念弱化D. 符合士大夫的文化品味点评:考查古代戏曲的发展,材料反映了明清时期昆曲在士大夫中的流行,结合时代背景,根据社会历史常识,确定选项。
7.(2018·全国卷III,25)表1 宋代宰相祖辈任官情况表表1A.世家大族影响巨大 B.社会阶层流动加强C.宰相权力日益下降 D.科举制度功能弱化点评:考查宋代政治、宋代的阶段特征,材料反映了宋代担任宰相者家庭出身有下降的趋势。
结合时代背景,根据社会历史常识,确定选项。
8.(2018·全国卷III,26)我国第一部药学专书《神农本草经》大约成书于汉代,《唐本草》是世界上第一部由国家制定的药典,宋代颁行了多部官修本草,明代李时珍撰成药物学集大成之作《本草纲目》,由朝廷颁行。
这些史实说明,我国古代药学的发展( )A.源于大一统的政治体制 B.得益于国家力量的支持C.是商品经济繁荣的结果 D.受到了宋明理学的推动点评:考查中国古代药学的发展,材料反映了在中国古代药学的发展中,政府的作用比较突出。
根据社会历史常识,确定选项。
9.(2018·全国卷III,28)英国科学家赫胥黎的《进化论与伦理学及其他》认为不能将自然的进化论与人类社会的伦理学混为一谈。
但严复将该书翻译成《天演论》时,“煞费苦心”地将二者联系起来,提出自然界进化规律同样适用于人类社会。
严复意在( )A.纠正生物进化论的错误 B.为反清革命提供理论依据C.传播“中体西用”思想 D.促进国人救亡意识的觉醒点评:考查维新变法思想,材料反映了维新派严复有意讲西方的进化论思想用于人类社会。
结合时代背景,根据社会历史常识,确定选项。
10.(2018·全国卷III,29)1920年,一些人撰文批评工读互助等社会改良活动,认为“零零碎碎的救济”“无补大局”,主张对社会进行“根本改造”,走进工厂,深入工人群众。
这表明当时( )A.民主与科学观念广泛传播 B.实业救国运动如火如荼C.马克思主义影响日益增强 D.批判传统礼教成为共识点评:考查新文化运动、马克思主义在中国的传播,材料观点为马克思主义的具体主张。
结合时代背景,可以确定选项。
11.(2016•全国Ⅱ卷高考26题)宋代,有田产的“主户”只占民户总数 20%左右,其余大都是四处租种土地的“客户”。
导致这种状况的重要因素是( )A.经济严重衰退B.土地政策调整 C.坊市制度崩溃 D.政府管理失控点评:考查中国古代的土地制度、宋代的阶段特征,宋代实行“不抑兼并‛的土地政策,导致土地高度集中。
12.(2013·全国新课标卷I文综·27) 1688年,英国议会迎立荷兰执政威廉为国王,并拥立他的妻子玛丽(詹姆士二世的女儿)为女王,目的是()A.加强英国与荷兰的友好关系 B.否定王位世袭男性优先原则C.通过双王相互牵制防止独裁D.为光荣革命披上合法的外衣点评:考查英国光荣革命,根据社会历史常识判断,光荣革命赶走詹姆士二世后拥立其女儿玛丽为女王,体现了光荣革命对英国君主世袭制传统的尊重,显示了光荣革命的合法性。
13.历史上曹操的形象多变。
西晋陈寿著《三国志》,称赞曹操“运筹演谋,鞭挞宇内……抑可谓非常之人,超世之杰矣”。
而南朝笔记小说《世说新语》对曹操父子则多有贬损,曹操假谲、毒杀曹彰等皆源于此,这说明( )A.正史比文学作品更接近历史真相 B.人物形象随着时间推移而模糊C.儒学地位的变化混淆了评价标准D.记述者的立场影响了历史评价点评:考查史学常识、历史具有主观性。
根据社会历史常识,不同人物对历史有不同的看法。
14A.观点不一反映了历史的复杂性 B.新冷战史的研究方式最为合理准确C.各种学派迭出不利于还原历史真相 D.冷战起源是冷战史研究的主要内容点评:考查史学常识、历史具有主观性。
根据历史常识,确定选项。
15.明代小说《说唐》、《杨家将传》中,樊梨花与穆桂英以武艺压倒夫婿,并挂帅出征;清代小说《再生缘》中,女主角易钗而弁,文武双全。
这反映出( )A.明清时期小说创作的繁荣 B.文字狱影响到思想文化的发展C.民间对正统社会秩序的抗议 D.商品经济发展实现了男女平等点评:考查明清小说、明清时期的阶段特征,根据社会历史常识,结合时代特征,确定选项。
16.(2017·全国卷I,47题)材料公元前544年,吴国公子季札出使鲁、郑、卫等中原诸国。
季札对于各国贵族视为“文明”象征的乐舞与诗歌,皆能一一点评,得其精髓;对于各国政治现状,他也能做出准确的研判。
各国原本视江南为蛮荒之地,为“文身断发”的“夷人”聚居之处,季札的到来让他们眼界一开。
季札出使途经徐国,知道徐国国君对他的佩剑十分喜爱,只因要出访他国,未能相赠。
季札返回途中至徐,徐君已死,他解下佩剑挂在徐君墓前的树上。
随从认为这样做没有意义,季札说,我当初知道徐君喜爱我这把剑,“始吾心已许之,岂以死倍(背)吾心哉”。