钢管超高支模架方案汇编。带计算及图示
- 格式:docx
- 大小:265.16 KB
- 文档页数:9
广州市金沙洲居住新城A区配套学校项目体育馆工程高支模体系施工方案编制单位:广州工程总承包集团有限公司广州市金沙洲居住新城A区配套学校项目体育馆工程高支模体系施工方案建设单位:广州市土地开发中心设计单位:广州市民用科研设计院监理单位:广州市建设工程监理公司施工单位:广州工程总承包集团有限公司编制人:审核人:技术负责:审定批准人:编制日期:目录一、编制依据 (3)二、基本概况 (4)第二节支模方案 (9)一、材料选用 (9)二、梁板施工工艺流程 (9)三、模板及支撑体系施工 (9)四、模板及支撑体系计算 (11)(一)、参数信息 (11)(二)、梁模板荷载标准值计算 (14)2、梁侧模板面板的计算 (15)3、梁侧模板内外楞的计算 (18)4、穿梁螺栓的计算 (23)5、梁底模板面板计算 (24)6、梁底顺梁支撑木方的计算 (27)7、梁底横梁支撑的木方 (30)8、梁底沿梁方向支撑钢管的计算 (34)9、梁底横向钢管计算 (36)10、扣件抗滑移的计算: (36)11、立杆的稳定性计算: (37)(三)、梁模板高支撑架的构造和施工要求[工程经验]: (39)第三节高支模的质量安全保证体系 (42)一、模板的堆放 (42)二、模板的安装 (43)三、模板拆除 (44)四、高支模及支撑体系的验收 (45)五、防止高支模支撑系统失稳的措施 (46)六、高支模支撑架搭设和拆除的安全技术措施 (46)(一)安装安全技术措施 (46)(二)、拆除安全技术措施 (48)第一节编制说明一、编制依据《建筑结构荷载规范》GB50009-2001中国建筑工业出版社;《混凝土结构设计规范》GB50010-2002中国建筑工业出版社;《建筑施工扣件式钢管脚手架安全技术规范》JGJ130-2001 中国建筑工业出版社;《钢结构设计规范》GB 50017-2003中国建筑工业出版社;《广东省建设工程高支撑模板系统施工安全管理办法》。
钢管高支撑架支模方案xx市电力公司35KV万二变电所工程位于xx村,是xx 市电力公司投资开发,该工程建筑面积1405㎡,建筑结构为框架结构,建筑层数为三层,局部四层。
一层高度为5.5 0米,属于高支撑架,为保险起见,该处支模架计算高度按5.50米计算。
目前该部位框架柱已完成砼浇筑。
为确保施工安全,对该部位支撑架进行针对性的设计和计算,并采取可靠的构造措施和合理的施工方案进行搭设。
高支撑架的计算参照《建筑施工扣件式钢管脚手架安全技术规程》(JGJ130-2001)。
支撑高度在4米以上的模板支架被称为扣件式钢管高支撑架,对于高支撑架的计算规范存在疏漏,使计算容易出现不能完全确保安全的计算结果,模板承重架应尽量利用剪力墙或作为连接连墙件,否则存在安全隐患。
计算书还参照《施工技术》2002.3.《扣件式钢管模板高支撑架设计和使用安全》。
具体的施工方案和计算过程详见如下内容。
支模材料:板模板采用18mm胶合板,梁模板采用40mm 厚松木模板,支撑采用钢管支模架。
1、施工方案1.1支模材料选择及配备根据上述计算,综合本工程具体特点,本工程主体结构梁侧及底板等用18mm胶合板模板,梁底用40mm厚松木模板。
支模架采用扣件式钢管满堂搭设,立杆间距纵向为1.00m,横向为1.00m。
大梁两侧立杆间距为1.00m,中间另加一根梁底立杆,沿梁长度方向立杆间距1.0m以内.内外模应根据房间纵横净尺寸、门窗、洞口大小、过梁高低进行组合,按模板翻样图进行加工制作,支模架底部用扫地杆连接,增加其整体性。
模板支撑采用钢管支撑(Ф48×3.5钢管),木枋规格为60×80。
本方案中支模架因高度较高,为保证支模架的稳定性,支模架除采用常规的水平撑、剪刀撑外,还利用已完成施工的框架柱作为连接连墙件。
1.2施工工艺1、在模板支设前必须将附着在模板上的水泥浆等杂质清除,并涂刷脱模剂,根据编号依次堆放整齐。
所有的墙、柱、门窗、洞口边线,其偏差必须在允许范围内。
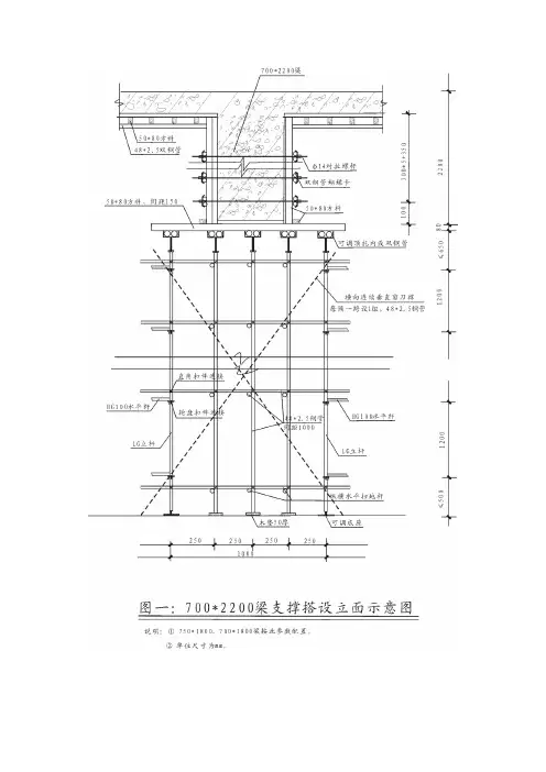
12290130050050018厚覆面木胶合板1根50×80木方(宽度×高度mm)@3002根Φ48×2.5钢管(直径×厚度mm)M14对拉螺栓2根50×80木方(宽度×高度mm)@15018厚覆面木胶合板2根Φ48×2.5钢管(直径×厚度mm)梁500500250500250500500图十三:500*1300梁模板钢管支架安装示意图说明:① 横向立杆一排3根(其中:梁底设1根承重立杆)。
纵向排距为0.50m , 梁横向两侧边间距为1.0m 。
② 纵横水平拉杆步距≤1.50m 。
③ 梁底边设双扣件,梁底承重立杆设可调托座(可调托座内设双钢管)。
④ 500*1200梁均按此参数配置模板支撑。
⑤ 立杆支承面:钢管垫板为200*50*2000松木板通长设置。
5500100050050018厚覆面木胶合板1根50×80木方(宽度×高度mm)@3002根Φ48×2.5钢管(直径×厚度mm)M14对拉螺栓1根50×80木方(宽度×高度mm)@15018厚覆面木胶合板2根Φ48×2.5钢管(直径×厚度mm)梁10001000300400300500500图十四:500*900梁模板钢管支架安装示意图说明:① 横向立杆一排3根(其中:梁底设1根承重立杆)。
纵向排距为1.0m ,梁横向两侧边间距为1.0m 。
② 纵横水平拉杆步距≤1.50m 。
③ 梁底边设双扣件,梁底承重立杆设可调托座(可调托座内设双钢管)。
④ 300*1200、300*1000梁均按此参数配置模板支撑。
⑤ 立杆支承面:钢管垫板为200*50*2000松木板通长设置。
100010003503503001229090018厚覆面木胶合板1根50×80木方(宽度×高度mm)@3002根Φ48×2.5钢管(直径×厚度mm)M14对拉螺栓2根50×80木方(宽度×高度mm)@15018厚覆面木胶合板模板支撑体系剖面图梁10001000350300350图十五:300*900梁模板钢管支架安装示意图说明:①横向立杆一排2根。
钢管支模架方案汇编。
带计算及图示一、工程概况工程名称为主车间,地处**市,兴建单位是********有限公司,设计单位是**建筑设计院有限公司。
建筑物顶砼楼面(标高为8.m),该砼楼面板需要搭设钢管顶架作模板支撑。
其中单梁截面面积最大为0.31m2,吊车梁截面面积为0.18m2。
二、编写依据本方案主要依据国家行业标准《建筑施工扣件式钢管脚手架安全技术规范》(JGJ 130—2001),以及有关主管部门的要求编写。
参考书籍有《建筑施工手册》、《建筑施工脚手架实用手册》等。
1三、施工布署为了使工程自始至终保持安全、文明施工、提高生产效率,保证质量,保证施工安全和质量,建筑物进源间顶板要求用钢管顶架作模板支撑。
1、建筑物单梁顶架搭设高度约为8.8m~10.45m,顶架纵向间距约为0.95m,横向间距约为1m,水平杆的步距为1.6m。
2、建筑物吊车梁顶架搭设高度约为5.9m,顶架纵向间距约为0.95m,横向间距约为1m,水平杆的步距为1.6m。
3、顶架要设置水平剪刀撑,增加水平方向的约束,同时还要利用已有建筑物的梁、柱对支撑结构顶紧和拉紧,水平剪刀撑搭设时,其两端与中间从顶层开始向下每隔2步(约4.8m)设置一道水平剪刀撑。
4、顶架四角应抱角斜撑,斜撑对支撑体系的安全稳定性能起到增强的作用,斜撑均应由底至顶连续设置。
斜撑的搭设应随立杆、纵向和横向水平杆等同步搭设。
5、在搭设、使用、拆除施工过程中,严格按照施工规范及有关施工要求施工,完善管理制度,定期和不定期检查,密切注意使用安全,确保实用、美观、稳固。
四、材料要求1、立杆、横杆(水平杆)、剪刀撑等均用φ 48 ⨯3.0mm的焊接管。
2、回转扣、直角扣件、对接扣件等必须配套齐全。
3、扣件活动部位应灵活转动,与钢管的贴合面必须严格整齐,保证与钢管扣紧时接触良好。
4、所有构配件必须经过防锈处理,确保力学性能达到规范要求。
5、钢管和扣件应分类堆放,露天堆放及堆垛上应有塑料布等防水材料覆盖。
高大模板施工方案目录一、编制依据 (2)二、工程概况 (2)三、模架体系搭设方案及材料要求 (3)四、施工准备 (7)五、模板施工操作工艺 (9)六、后浇带模板的处理 (12)七、构造要求 (12)八、混凝土浇筑施工要求 (14)九、模板的拆除 (14)十、质量标准 (15)十一、质量保证措施 (16)十二、成品保护 (17)十三、安全保证措施 (18)十四、环境保护措施 (20)十五、应急组织机构和应急措施 (20)十六、其它说明 (24)十七、计算书 (24)一、编制依据1、《混凝土结构工程施工质量验收规范》GB50204—20022、《建筑施工模板安全技术规范》JGJ162-20083、《建筑施工扣件式钢管脚手架安全技术规范》JGJ130-20114、《碳素结构钢》GB/T700-20065、《钢管脚手架扣件》GB15831-20066、《冷弯薄壁型钢结构设计规范》GB50018-20027、《混凝土模板用胶合板》GB/T17656-20088、《建筑结构荷载规范》(GB50009-2001)2006年版9、《建筑施工安全检查标准》JGJ59-9910、《建筑施工高空作业安全技术规范》JGJ80-9111、《危险性较大工程安全专项施工方案编制及专家论证审查办法》12、《钢管满堂支架预压技术规程》JGJ/T194-200913、XXXX改扩建工程施工图二、工程概况1、工程名称:XXXX改扩建工程2、工程地点、建筑面积、建筑结构:本工程位于XXXX,总建筑面积约110000m2,钢筋混凝土框架结构。
3、建筑层数及层高:地下X层,地上X层,建筑总高度XX米。
4、高大模板支模范围及工程特点:中厅部位4轴至8轴(长度23.6m)与D轴至E轴(长度13.5m)间,-0.050m到22.15m,22.15m到38.35m间的模板支撑等其它高于8m小于22.20m的模板支撑方案。
本方案按照最高高度22.20m计算模板支撑,其余超高处模板均按此方案进行施工。
高大梁模板专项施工方案(含详细计算及附图)15.5米高大梁模板专项施工方案目录一、工程概况 ..................................................................... .................................................... 1 二、方案选择 ..................................................................... .................................................... 1 三、模板安装 ..................................................................... .................................................... 2 四、模板拆除 ..................................................................... .................................................... 2 五、模板技术措施 ..................................................................... ............................................. 2 1、进场模板质量标准 ..................................................................... ....................................... 2 2、模板安装质量要求 ..................................................................... ....................................... 3 3、其他注意事项 ..................................................................... ............................................... 5 4、脱模剂及模板堆放、维修 ..................................................................... ............................ 5 六安全、环保文明施工措施...................................................................... .......................... 6 七、模板施工应急救援预案 ..................................................................... .............................. 6 ,一,、高处坠落和物体打击事故应急救援预案 ....................................................................6,二,、触电事故应急救援预案 ..................................................................... ......................... 7 ,三,、机械伤害应急救援预案 ..................................................................... ......................... 7 ,四,、模板、脚手架坍塌 ..................................................................... ................................ 7 ,五,、消防事故应急救援预案 ..................................................................... ......................... 8 ,六,、项目部安全急救援预案小组 ..................................................................... ................. 9 七混凝土浇筑方案 ..................................................................... (10)八、梁模板(扣件钢管架)计算书 ..................................................................... ...................... 11 ,一,参数信息 ..................................................................... ............................................... 11 ,二,梁模板荷载标准值计算...................................................................... ........................ 13 ,三,梁侧模板面板的计算 ..................................................................... ............................ 14 ,四,梁侧模板内外楞的计算...................................................................... ........................ 15 ,五,穿梁螺栓的计算 ..................................................................... .................................... 19 ,六,梁底模板计算 ..................................................................... ....................................... 20 ,七,梁底支撑木方的计算 ..................................................................... ............................ 22 ,八,梁跨度方向钢管的计算...................................................................... ........................ 24 ,九,扣件抗滑移的计算 ..................................................................... ................................ 27 ,十,立杆的稳定性计算 ..................................................................... ................................ 28 ,十一,立杆的地基承载力计算 ..................................................................... ..................... 31 ,十二,梁模板高支撑架的构造和施工要求[工程经验] (32)梁模支撑图 ..................................................................... .. (34)高大模板支设平面图 ..................................................................... .. (35)高大模板剖面图,每6米设一道剪刀撑, (36)高大模板水平支撑,每隔4米一道, .....................................................................37高大模板支架立面图,连续剪刀撑, .....................................................................38一、工程概况1-1 项目名称:NGK,苏州,电瓷有限公司一期增建工程1-2 所在地:苏州市新区嵩山路与建林路路口1-3 设计:世源科技工程有限公司1-4 监理:苏州建设监理有限公司1-5 施工:大林组,上海,建设有限公司1-6 构造:框排构造~钢屋面1-7 规模:地上一层1-8 用途:工厂1-9 建筑面积:1794 ?1-10 工期控制:2008年3月12日,2008年9月25日1-11 质量目标:合格二、方案选择本工程考虑到施工工期、质量和安全要求~故在选择方案时~应充分考虑以下几点:1、模板及其支架的结构设计~力求做到结构要安全可靠~造价经济合理。
高大模板支撑架设计及计算
本工程涉及高大模板支架的区域为:
首层中庭模板支撑架需从地上一层楼板到地上三层楼板,支撑架高度11.2m 。
高大模板支架采用φ48×3.5钢管满堂架支撑,混凝土结构根据具体部位预埋钢管或钢筋连墙件,架体与大空间位置的高大结构柱每层均进行钢管抱箍拉结。
高大模架对应区域的地下室楼板采用钢管顶撑支架加固至高大模架拆除。
基础底板
20
F3
F2
F1
B1B2
14
结构楼板
框架梁
高大模板支架布置区域示意图
高大模板支撑体系设计参数见下表:
模板采用厚度17mm 木模板,次龙骨采用50mm ×100mm 木枋,主龙骨采用100mm ×100mm 木枋。
高大模板支架搭设工艺流程和方法参见“梁、板模板施工”。
模板高支撑架计算书高支撑架的计算依据《建筑施工扣件式钢管脚手架安全技术规范》(JGJ130-2001)、《混凝土结构设计规范》GB50010-2002、《建筑结构荷载规范》(GB 50009-2001)、《钢结构设计规范》(GB 50017-2003)等规范编制。
因本工程梁支架高度大于8.0m,属高支模施工。
为此,根据有关文献建议,如果仅按规范计算,架体安全性仍不能得到完全保证。
计算中还参考了《施工技术》2002(3):《扣件式钢管模板高支撑架设计和使用安全》中的部分内容。
本计算为15.80m层结构,板厚800mm。
底部地基考虑做了硬化,地基承载力取100kpa。
一、参数信息:1.脚手架参数横向间距或排距(m):0.65;纵距(m):0.60;步距(m):1.50;立杆上端伸出至模板支撑点长度(m):0.10;脚手架搭设高度(m):14.00;采用的钢管(mm):Φ48×3.5 ;扣件连接方式:双扣件,考虑扣件的保养情况,扣件抗滑承载力系数:0.80;板底支撑连接方式:方木支撑;2.荷载参数模板与木板自重(kN/m2):0.350;混凝土与钢筋自重(kN/m3):25.000;楼板浇筑厚度(m):0.800;施工均布荷载标准值(kN/m2):1.000;3.木方参数木方弹性模量E(N/mm2):9500.000;2木方抗剪强度设计值(N/mm2):1.400;木方的间隔距离(mm):250.000;木方的截面宽度(mm):50.00;木方的截面高度(mm):100.00;支架图方案如下:(采用双扣件)图2 楼板支撑架荷载计算单元二、模板支撑方木的计算:方木按照简支梁计算,其惯性矩I和截面抵抗矩W分别为:W=5.000×10.000×10.000/6 = 83.33 cm3;I=5.000×10.000×10.000×10.000/12 = 416.67 cm4;方木楞计算简图1.荷载的计算:(1)钢筋混凝土板自重(kN/m):q1= 25.000×0.250×0.800 = 5.000 kN/m;(2)模板的自重线荷载(kN/m):q2= 0.350×0.250 = 0.088 kN/m ;(3)活荷载为施工荷载标准值与振倒混凝土时产生的荷载(kN):p1 = (1.000+2.000)×0.600×0.250 = 0.450 kN;2.方木抗弯强度验算:最大弯矩考虑为静荷载与活荷载的计算值最不利分配的弯矩和,计算公式如下:均布荷载 q = 1.2×(5.000 + 0.088) = 6.105 kN/m;集中荷载 p = 1.4×0.450=0.630 kN;最大弯距 M = Pl/4 + ql2/8 = 0.630×0.600 /4 + 6.105×0.6002/8 = 0.369 kN.m;最大支座力 N = P/2 + ql/2 = 0.630/2 + 6.105×0.600/2 = 2.147 kN ;方木的最大应力值σ= M / w = 0.369×106/83.333×103 = 4.431 N/mm2;方木抗弯强度设计值 [f]=13.0 N/mm2;方木的最大应力计算值为 4.431 N/mm2小于方木的抗弯强度设计值 13.0 N/mm2,满足要求!3.方木抗剪验算:最大剪力的计算公式如下:Q = ql/2 + P/2截面抗剪强度必须满足:T = 3Q/2bh < [T]其中最大剪力: V = 0.600×6.105/2+0.630/2 = 2.147 kN;方木受剪应力计算值 T = 3 ×2146.500/(2 ×50.000 ×100.000) = 0.644 N/mm2;方木抗剪强度设计值 [T] = 1.400 N/mm2;方木受剪应力计算值为 0.644 N/mm2 小于方木的抗剪强度设计值 1.400N/mm2,满足要求!4.方木挠度验算:最大弯矩考虑为静荷载与活荷载的计算值最不利分配的挠度和,计算公式如下:均布荷载 q = q1 + q2 = 5.000+0.088=5.088 kN/m;集中荷载 p = 0.450 kN;方木最大挠度计算值:V= 5×5.088×600.0004/(384×9500.000×4166666.67)+450.000×600.0003/(48×9500.000×4166666.67)= 0.268 mm;方木最大允许挠度值 [V]= 600.000/250=2.400 mm;方木的最大挠度计算值 0.268 mm 小于方木的最大允许挠度值 2.400 mm,满足要求!三、木方支撑钢管计算:支撑钢管按照集中荷载作用下的三跨连续梁计算;集中荷载P取纵向板底支撑传递力:P = 6.105×0.600 + 0.630 = 4.293 kN;本方案中的计算简图如下:支撑钢管计算简图支撑钢管计算弯矩图(kN.m)支撑钢管计算变形图(kN.m)支撑钢管计算剪力图(kN)最大弯矩 Mmax = 0.740 kN.m ;最大变形 Vmax = 0.826 mm ;最大支座力 Qmax = 12.328 kN ;钢管最大应力σ= 0.740×106/5080.000=145.714 N/mm2;钢管抗压强度设计值 [f]=205.000 N/mm2;支撑钢管的计算最大应力计算值 145.714 N/mm2小于钢管的抗压强度设计值 205.000 N/mm2,满足要求!支撑钢管的最大挠度小于650.000/150与10 mm,满足要求!四、扣件抗滑移的计算:按照《建筑施工扣件式钢管脚手架安全技术规范》及相关文献,若取双扣件承载力设计值取16.00kN,按照扣件抗滑承载力系数0.80,该工程实际的旋转双扣件承载力取值为12.80kN 。
连续梁计算书:LXL-1============================================ 1 计算简图:2 计算条件:荷载条件:均布恒载 : 0.00kN/m_活载准永久值系数: 0.50均布活载 : 0.00kN/m_支座弯矩调幅系数: 100.0%梁容重 : 25.00kN/m3_计算时考虑梁自重: 不考虑恒载分项系数: 1.00__活载分项系数 : 1.00配筋条件:抗震等级 : 非抗震__纵筋级别 : HRB400混凝土等级 : C30__箍筋级别 : HPB235配筋调整系数: 1.0__上部保护层厚度 : 25mm面积归并率 : 30.0%__下部保护层厚度 : 25mm最大裂缝限值: 0.400mm__挠度控制系数C : 200截面配筋方式: 单筋3 计算结果:单位说明:弯矩:kN.m_剪力:kN纵筋面积:mm2__箍筋面积:mm2/m裂缝:mm__挠度:mm----------------------------------------------------------------------- 梁号 1: 跨长 = 1500mm B × H = 100mm × 100mm左中右弯矩(+) : 0.000 0.880 0.000弯矩(-) : 0.000 0.000 -0.660剪力: 1.760 1.760 -1.540上部纵筋: 20 20 30下部纵筋: 20 41 20箍筋: 163 163 163上纵实配: ----(0) ----(0) ----(0)下纵实配: ----(0) ----(0) ----(0)箍筋实配: ----(0) ----(0) ----(0)腰筋实配: ----(0) ----(0) ----(0)左端截面:选筋失败跨中截面:选筋失败右端截面:选筋失败裂缝: 0.000 0.000 0.000挠度: 0.000 0.453 0.000最大裂缝:0.000mm<0.400mm最大挠度:0.453mm<7.500mm(1500/200)----------------------------------------------------------------------- 梁号 2: 跨长 = 1500mm B × H = 100mm × 100mm左中右弯矩(+) : 0.000 0.440 0.000弯矩(-) : -0.660 0.000 -0.660剪力: 2.200 2.200 -1.100上部纵筋: 30 20 30下部纵筋: 20 20 20箍筋: 163 163 163上纵实配: ----(0) ----(0) ----(0)下纵实配: ----(0) ----(0) ----(0)箍筋实配: ----(0) ----(0) ----(0)腰筋实配: ----(0) ----(0) ----(0)左端截面:选筋失败跨中截面:选筋失败右端截面:选筋失败裂缝: 0.000 0.000 0.000挠度: 0.000 0.075 0.000最大裂缝:0.000mm<0.400mm最大挠度:0.075mm<7.500mm(1500/200)----------------------------------------------------------------------- 梁号 3: 跨长 = 1500mm B × H = 100mm × 100mm左中右弯矩(+) : 0.000 0.660 0.000弯矩(-) : -0.660 0.000 -0.000剪力: 2.640 2.640 -0.660上部纵筋: 30 20 20下部纵筋: 20 30 20箍筋: 163 163 163上纵实配: ----(0) ----(0) ----(0)下纵实配: ----(0) ----(0) ----(0)箍筋实配: ----(0) ----(0) ----(0)腰筋实配: ----(0) ----(0) ----(0)左端截面:选筋失败跨中截面:选筋失败右端截面:选筋失败裂缝: 0.000 0.000 0.000挠度: 0.000 0.420 0.000最大裂缝:0.000mm<0.400mm最大挠度:0.420mm<7.500mm(1500/200)----------------------------------------------------------------------- 4 所有简图:。
PKPM (CMIS_2011北京版)计算梁底支架(主楼15m 跨500*1300mm 梁)计算书计算依据1《建筑施工扣件式钢管脚手架安全技术规范》(JGJ130-2011)。
计算参数:模板支架搭设高度为12.3m ,梁截面 B ×D=500mm ×1300mm ,立杆的纵距(跨度方向) l=0.45m ,立杆的步距 h=1.50m , 梁底增加2道承重立杆。
面板厚度15mm ,剪切强度1.4N/mm 2,抗弯强度21.0N/mm 2,弹性模量9000.0N/mm 2。
木方78×78mm,木方剪切强度1.6N/mm 2,抗弯强度15.0N/mm 2,弹性模量10000.0N/mm 2。
梁底支撑顶托梁长度 1.20m 。
梁顶托采用双钢管48×3.0mm 。
梁底承重杆按照布置间距500,200mm 计算。
模板自重0.50kN/m 2,混凝土钢筋自重25.50kN/m 3,施工活荷载4.50kN/m 2。
地基承载力标准值300kN/m 2,基础底面扩展面积0.250m 2,地基承载力调整系数0.40。
扣件计算折减系数取1.00。
1230图1 梁模板支撑架立面简图按照规范4.3.1条规定确定荷载组合分项系数如下:由可变荷载效应控制的组合S=1.2×(25.50×1.30+0.50)+1.40×2.00=43.180kN/m 2 由永久荷载效应控制的组合S=1.35×25.50×1.30+0.7×1.40×2.00=46.712kN/m 2由于永久荷载效应控制的组合S最大,永久荷载分项系数取1.35,可变荷载分项系数取0.7×1.40=0.98采用的钢管类型为48×3.0。
一、模板面板计算面板为受弯结构,需要验算其抗弯强度和刚度。
模板面板的按照多跨连续梁计算。
作用荷载包括梁与模板自重荷载,施工活荷载等。
目录第一章编制依据 (3)一、编制依据 (3)二、参考资料 (3)第二章编制说明及工程概况 (4)一、工程概况 (4)二、高大模板区域 (4)三、高大支模特点与施工关键 (5)四、工程目标 (5)第三章支模架形式选用及设计 (6)一、支模架形式选用 (6)二、支模架设计 (6)三、防雷处理措施 (7)第四章支撑系统搭设方案 (7)一、搭设流程 (7)二、支撑系统选型、选材 (7)三、材料要求 (8)四、支撑系统构造设计 (9)五、构造要求 (11)第五章施工部署 (13)一、项目部管理人员岗位职责 (13)二、施工准备 (14)三、劳动力投入计划 (14)四、混凝土浇筑方式和顺序及施工荷载要求 (15)第六章支撑体系检查和验收要求 (15)一、使用的钢管扣件检查内容 (15)二、支撑架验收要求 (17)第七章高支模施工 (20)一、施工顺序(流程) (20)二、验收及拆除的批准程序 (20)三、支撑系统安装 (20)四、模板制作与安装说明 (22)五、模板的拆除、堆放 (24)第八章监测措施 (25)一、监测控制 (25)二、监测点设置 (25)三、监测措施 (25)四、仪器设备配置 (26)五、监测说明 (26)六、监测频率 (26)第九章安全管理及保证措施 (27)一、安全组织机构框架图 (27)二、安全生产保证体系 (27)三、质量控制管理流程 (28)四、技术交底 (28)五、过程管理 (28)六、安全制度 (29)七、施工安全管理措施 (30)第十章应急预案 (41)一、应急领导机构 (41)二、应急计划 (41)三、应急相应 (41)四、保障措施 (42)五、应急救援措施 (43)第十一章验算书 (47)第一节扣件钢管楼板(130mm厚)模板支架计算书 (55)第二节400³800mm梁模板扣件钢管高支撑架计算书 (63)第三节500³1500mm梁模板扣件钢管高支撑架计算书 (74)第四节500³1500mm梁侧模板计算书 (84)附图一:支模架与周边柱拉结示意图附图二:后浇带底座示意图附图三:高支模架平面布置图附图四:立面(剪刀撑)示意图附图五:1#楼电影院顶板砼浇注分区图附图六:1#楼电影院高支模架区域梁图第一章编制依据一、编制依据:工程项目施工图:包括与高支模相关的楼层梁板结构图、建筑剖面图等;《建筑施工模板安全技术规范》JGJ162-2008;《建筑施工扣件式钢管脚手架安全技术规范》JGJ130-2011;《建筑结构荷载规范》(GB5009-2001);《混凝土结构设计规范》(GB50010-2002);《混凝土结构工程施工及验收规范》(GB50204-92);《木结构设计规范》(GB50005-2003);《钢结构设计规范》(GB50017-2003);《建筑工程施工质量验收统一标准》(GB50300-2001);《建筑施工安全检查标准》(JGJ59-2011);建质【2009】87号文件。
高大支模板模板(扣件式钢管架)计算书模板设计平面图模板设计纵向剖面图模板设计横向剖面图W=bh2/6=1000×152/6=37500mm3,I=bh3/12=1000×153/12=281250mm4q=γGΣq Gk+1.4Σq Qk=1.2×[0.3+(24+1.1)×0.1]×1.0+1.4×(1+2)×1.0=7.572kN/m1、抗弯验算M max=0.1ql2=0.1×7.572×0.452=0.153kN·mσmax=M max/W=0.153×106/37500=4.089N/mm2≤f m=15N/mm2符合要求!2、抗剪验算Q max=0.6ql=0.6×7.572×0.45=2.044kNτmax=3Q max/(2bh)=3×2.044×103/(2×1000×15)=0.204N/mm2≤f v=1.4N/mm2符合要求!3、挠度验算νmax=0.677ql4/(100EI)=0.677×7.572×4504/(100×6000×281250)=1.246mm νmax=1.246mm≤[ν]=min[l/150,10]=min[450/150,10]=3mm符合要求!五、次楞验算计算简图如下:q=γGΣq Gk+1.4Σq Qk=1.2×[(0.3+(24+1.1)×0.1)×0.45+0.01]+1.4×(1+2)×0.45=3.419kN/m1、强度验算M max=0.1ql2=0.1×3.419×0.92=0.277kN·mσmax=M max/W=0.277×106/24000=11.54N/mm2≤f m=13N/mm2符合要求!2、抗剪验算Q max=0.6ql=0.6×3.419×0.9=1.846kNτmax=3Q max/(2bh0)=3×1.846×1000/(2×40×60)=1.154N/mm2τmax=1.154N/mm2≤f v=1.3N/mm2符合要求!3、挠度验算νmax=0.677ql4/(100EI)=0.677×3.419×9004/(100×9000×720000)=2.344mmνmax=2.344mm≤[ν]=min[l/150,10]=min[900/150,10]=6mm符合要求!4、支座反力计算R max=1.1ql=1.1×3.419×0.9=3.385kN六、主楞(横向水平钢管)验算主楞弯矩图(kN·m)主楞剪力图(kN)主楞变形图(mm)支座反力依次为R1=4.584kN,R2=7.317kN,R3=7.317kN,R4=4.584kN 1、强度验算σmax=M max/W=0.536×106/4490=119.284N/mm2≤f m=205N/mm2符合要求!2、抗剪验算τmax=2Q max/A=2×2.222×1000/424=10.481N/mm2τmax=10.481N/mm2≤f v=125N/mm2符合要求!3、挠度验算νmax=1.293mm≤[ν]=min[l/150,10]=min[900/150,10]=6mm符合要求!max12341.05×R max=1.05×7.317=7.683kN,7.683kN≤0.75×12.0=9kN在扭矩达到40~65N·m的情况下,双扣件能满足要求!h/l a=1800/900=2,h/l b=1800/900=2,查附录D,得k=1.163,μ=1.272 l0=max[kμh,h+2a]=max[1.163×1.272×1800,1800+2×100]=2663mm λ=l0/i=2663/15.9=168≤[λ]=210长细比符合要求!查《规程》附录C得υ=0.2512、风荷载验算1) 模板支架风荷载标准值计算l a=0.9m,h=1.8m,查《规程》表4.2.7得υw=0.123因风荷载沿模板支架横向作用,所以b=l a=0.9m,b/h=0.9/1.8=0.5通过插入法求η,得η=0.97μzω0d2=0.62×0.4×0.0482=0.001,h/d=1.8/0.048=37.5通过插入法求μs1,得μs1=1.2因此μstw=υwμs1(1-ηn)/( 1-η)=0.123×1.2×(1-0.9710)/(1-0.97)=1.292μs=υwμstw=0.123×1.292=0.159ωk=0.7μzμsω0=0.7×0.62×0.159×0.4=0.028kN/m22) 整体侧向力标准值计算ωk=0.7μzμsω0=0.7×0.62×1×0.4=0.174kN/m23、稳定性验算K H=1/[1+0.005×(8.4-4)]=0.978不组合风荷载时N ut=γG∑N Gk+1.4∑N Qk=R max+0.15γG H=7.317+0.15×1.2×8.4=8.829kNσ=1.05N ut/(υAK H)=1.05×8.829×103/(0.251×424×0.978)=89.03N/mm2≤[f]=205N/mm2符合要求!组合风荷载时N ut=γG∑N Gk+0.85×1.4∑N Qk=R'max+0.15γG H=6.715+0.15×1.2×8.4=8.227kNM w=0.85×1.4ωk l a h2/10=0.85×1.4×0.028×0.9×1.82/10=0.01kN·mσ=1.05N ut/(υAK H)+M w/W=1.05×8.227×103/(0.251×424×0.978)+0.01×106/(4.49×103)=85.093N/mm2≤[f]=205N/mm 2符合要求!F k a aN1=3FH/[(m+1)L b]=3×0.048×8.4/[(4+1)×30.25]=0.008kNσ=(1.05N ut+N1)/(υAK H)=(1.05×8.227+0.008)×103/(0.251×424×0.978)=83.037N/mm2≤[f]=205N/mm2符合要求!八、立杆地基基础验算f ak符合要求!层高、楼面设计荷载、楼板板厚均按相同计。
第四章钢管架高支模计算书根据现场施工的实际情况,由设计施工图得,梁长1跨,截面尺寸为:1500*1200,首层高度为9m。
由施工方案得,模板底楞木枋间距为0.5米。
梁底模板选用35mm厚松木板,梁旁、板模板选用18㎜胶合板,支撑采用Φ48*3.5满堂红钢管架。
在现在的落地式模板的支架中,有三种板底的支撑形式:木方支撑、钢管支撑、托架支撑。
本文以落地式模板支架中常用的木方支撑的形式为例,对楼板高支撑架的安全进行验算。
计算方案如下:板厚为18mm,采用木方支撑的方式(如简图1)。
立杆上部伸出模板支撑点的长度为0.3m。
钢管采用48×3.5mm的,立杆的纵距b=0.45米,立杆的横距 l=0.45米,立杆的步距 h=1.5米,木方采用50×80mm的方木,间距400mm,其中方木的抗剪强度取1.6 N/mm2,抗弯强度取17 N/ mm2,木方的弹性模量为10000,面板采用18mm厚的胶合板,面板的抗剪强度取1.4 N/ mm2,抗弯强度取15 N/ mm2,木方的弹性模量为6000。
模板自重采用0.3 kN/m2,混凝土自重选用24 kN/ m3,施工均布荷载选用1.0 kN/ m2;地基采用地下室顶板,其中地基承载力标准值取170 kN/m2,基础底面面积取0.25m2。
荷载计算时,取一单元进行计算(如图2):图 1 楼板支撑架立面简图图2 楼板支撑架立杆稳定性荷载计算单元(一)、模板面板计算面板为受弯结构,需要验算其抗弯强度和刚度。
模板面板的按照三跨连续梁计算。
静荷载标准值 q1 = 24.000×0.45×0.45+0.300×0.45=4.995kN/m活荷载标准值 q2 = (0.000+1.000)×0.45=0.45kN/m面板的截面惯性矩I和截面抵抗矩W分别为:截面惯性矩I和截面抵抗矩W分别为:W = 45.00×1.80×1.80/6 = 24.30cm3;I = 45.00×1.80×1.80×1.80/12 = 21.87cm3;1、抗弯强度计算f = M / W < [f]其中 f ——面板的抗弯强度计算值(N/mm2);M ——面板的最大弯距(N.mm);W ——面板的净截面抵抗矩;[f] ——面板的抗弯强度设计值,取15.00N/mm2;M = 0.45ql2其中 q ——荷载设计值(kN/m);经计算得到 M = 0.45×(0.045×24.30+1.4×0.45)×0.400×0.400=0.124kN.m经计算得到面板抗弯强度计算值 f = 0.045×450×450/24300=0.375N/mm2面板的抗弯强度验算 f < [f],满足要求!2、抗剪计算T = 3Q/2bh < [T]其中最大剪力 Q=0.600×(0.45×3.816+1.4×0.45)×0.400=0.563kN截面抗剪强度计算值 T=3×1126.0/(2×450×18.000)=0.208N/mm2截面抗剪强度设计值 [T]=1.40N/mm2抗剪强度验算 T < [T],满足要求!3、挠度计算v = 0.677ql4 / 100EI < [v] = l / 250 面板最大挠度计算值 v = 0.677×3.816×4004/(100×6000×583200)=0.189mm面板的最大挠度小于400.0/250,满足要求!(二)、支撑木方的计算木方按照均布荷载下连续梁计算。
高支模做法钢管扣件支撑附图一、高支模支架立杆位置平面图二、高支模支架剪刀撑位置平面图为水平剪刀撑为竖向剪刀撑综合楼二层高支模支架剪刀撑平面位置图综合楼二层1-1剖面综合楼二层高支模支架2-2剖面五、高支模支架沉降观测点位置平面图监测点竖向顶部、底部、中间设置注为监测点位置综合楼二层高支模沉降观测点位置图1、初中部图中 表示梁下立杆, 表示 板下立杆2、部图中 表示梁下立杆, 表示 板下立杆1、初中部为水平剪刀撑为竖向剪刀撑2、部为水平剪刀撑为竖向剪刀撑八、高支模支架1-1剖面图2、部九、高支模支架2-2剖面图十、高支模支架沉降观测点位置平面图监测点竖向顶部、底部、中间设置2监测点竖向顶部、底部、中间设置十一、应急疏散及消防器材、应急物资存放、临时水电平面图十二、梁详图(一)综合楼800mm×2000mm梁支模详图(二)综合楼650mm×1000mm梁支模详图(三)综合楼700mm×800(870)mm梁支模详图(四)综合楼550mm×800mm梁支模详图(五)综合楼900mm×800mm梁支模详图(六)综合楼400mm×800mm梁支模详图(七)综合楼200mm×800(870)mm梁支模详图(八)综合楼200mm×400mm梁支模详图(九)综合楼200mm×500mm梁支模详图(十)初部250mm×500mm梁支模详图十三、现浇板详图(一)初部楼板支模详图(二)综和楼楼板支模详图。
钢管支模架方案汇编。
带计算及图示一、工程概况工程名称为主车间,地处**市,兴建单位是********有限公司,设计单位是**建筑设计院有限公司。
建筑物顶砼楼面(标高为8.m),该砼楼面板需要搭设钢管顶架作模板支撑。
其中单梁截面面积最大为0.31m2,吊车梁截面面积为0.18m2。
二、编写依据本方案主要依据国家行业标准《建筑施工扣件式钢管脚手架安全技术规范》(JGJ 130—2001),以及有关主管部门的要求编写。
参考书籍有《建筑施工手册》、《建筑施工脚手架实用手册》等。
1二、施工布者为了使工程自始至终保持安全、文明施工、提高生产效率,保证质量,保证施工安全和质量,建筑物进源间顶板要求用钢管顶架作模板支撑。
1、建筑物单梁顶架搭设高度约为8.8m~10.45m,顶架纵向间距约为0.95m,横向间距约为1m,水平杆的步距为1.6m。
2、建筑物吊车梁顶架搭设高度约为5.9m,顶架纵向间距约为0.95m,横向间距约为1m,水平杆的步距为1.6m。
3、顶架要设置水平剪刀撑,增加水平方向的约束,同时还要利用已有建筑物的梁、柱对支撑结构顶紧和拉紧,水平剪刀撑搭设时,其两端与中间从顶层开始向下每隔2步(约4.8m)设置一道水平剪刀撑。
4、顶架四角应抱角斜撑,斜撑对支撑体系的安全稳定性能起到增强的作用,斜撑均应由底至顶连续设置。
斜撑的搭设应随立杆、纵向和横向水平杆等同步搭设。
5、在搭设、使用、拆除施工过程中,严格按照施工规范及有关施工要求施工,完善管理制度,定期和不定期检查,密切注意使用安全,确保实用、美观、稳固。
四、材料要求1、立杆、横杆(水平杆)、剪刀撑等均用48 3.0mm的焊接管。
2、回转扣、直角扣件、对接扣件等必须配套齐全。
3、扣件活动部位应灵活转动,与钢管的贴合面必须严格整齐,保证与钢管扣紧时接触良好。
4、所有构配件必须经过防锈处理,确保力学性能达到规范要求。
5、钢管和扣件应分类堆放,露天堆放及堆垛上应有塑料布等防水材料覆盖。
五、砼楼面顶架的搭设要求(1 )、搭设要求:1、高支模的组成部分有:立杆、横杆、斜撑等组成。
2、搭设顺序:放置纵向扫地杆一一主柱一一第一步纵向水平杆一一横向扫地杆一一第一步横向水平杆——第二步纵向水平杆——第二步横向水平杆——。
3、立杆在搭设时纵横向的距离要均匀。
立杆柱脚均应加设垫板。
4、支架立杆应竖直设置,每2m高度的垂直允许偏差为15 mm,如此类推。
5、立杆、水平杆应要采用对接,对接扣件应交错布置,要求同外脚手架。
6、每水平杆与立杆交汇处必须用直角扣件扣紧。
7、斜撑和水平剪刀撑可详施工布置的2、3条要求。
(2)、拆除要求:1、拆除前应做好安全技术措施,逐级进行技术交底,全面检查脚手架的安全性能,消除脚手架上杂物及地面上的障碍物。
2、划出拆除区域,做好宣传工作,专人看守场地。
3、拆下来的钢管不得从高处掷下,以防钢管损坏或发生砸伤事故。
4、拆下来的扣件要集中放在工具箱内,不得从上面抛掷下来。
(3)、验算顶架的稳定性:A、单梁顶架的验算该建筑物单梁搭设钢管顶架作模板支撑,在搭设过程中采用48 3.0mm钢管搭设。
计算时取最不利情况作为验算对象,现验算该部份的安全稳定性。
支撑体系的安全性验算a、立杆的稳定性计算:(a)计算时对模板支撑体系的整体稳定性验算简化为脚手架局部稳定性验算。
(b)忽略立柱竖向荷载偏心影响,忽略风荷载。
(c)钢管采用A3 号钢,抗压强度fc=0.205kN/mm2, A=424.11mm2,回转半径i=15.95mm。
计算「值,■ = kL/i, L=h+2a, (k为计算长度附加系数k=1.155),其中步距h计算时取值为1600mm, L=1600+800=2400mm21.155x2400/15.95=174, 查表得伞=0.235单支立柱稳定性承载力设计值:Nd=k fc A=0.8 0.235 0.205 424.11=16.35 kN由上式可知该部分单支立柱稳定性承载力设计值:Nd=16.35 kNb施工荷载计算:如附图所示。
计算时取截面面积0.31m2的单梁为计算对象,设1支立杆作支撑,纵向间距约为0.95m,横向间距约为1m。
在该计算过程中取这1支立柱的受荷面积来验算。
受荷面积约为:1 0.95=0.95m2。
在计算范围内,该混凝土的立方体积约为:0.31 1=0.31 立方米。
恒荷载:a. 木模板自重为0.5kN/m2。
木模板的支顶自重:0.9kN/m2b. 支撑体系自重约为:23 0.0333+14 0.0145=0.97kNc. 砼自重24 kN/立方米,钢筋自重取1.5 kN/立方米。
活荷载:施工人员及设备荷载为1kN/平方米,振捣砼时产生的荷载为 2 kN/平方米。
3 支立杆所承受荷载面积范围内的施工荷载:n nN =1.2 ' Gik 1.4 ' Qiki =1i TN=1.2 {0.5 0.95+0.9 0.95+0.97+0.31 (24+1.5)}+1.4 (1+2) 0.95N=23.86kN由a项中可知其立杆稳定承载力设计值为:16.35kN3支钢管承载力设计值:16.35 3 =49.05kN >钢管每米所承受的荷载23.86 kN 该模板支撑体系满足强度、钢度、稳定性要求。
扣件的承受荷载验算:由《脚手架规范》中表5.1.7查得扣件的承载力设计值为8kN。
现验算上式中支承系统扣件承载力:由上式中可知,该计算过程是用3条立杆作支承,每支立杆采用件支承该部份砼面板的施工荷载为:23.86-2.67=21.19kN3 8=24kN > 21.19kN(即扣件的承载力大于该砼面板的施工荷载)为了安全起见,在单梁下的支承钢管,应采用双扣承托。
因此该扣件满足这模板支撑体系的强度要求。
B、吊车梁顶架的验算该建筑物吊车梁搭设钢管顶架作模板支撑,在搭设过程中采用计算时取最不利情况作为验算对象,现验算该部份的安全稳定性。
支撑体系的安全性验算a、立杆的稳定性计算:由上式可知该部分单支立柱稳定性承载力设计值:Nd=16.35 kNb施工荷载计算:如附图所示。
计算时取两个吊车梁作为验算对象,该两个吊车梁的截面面积合共为象,设3支立杆作支撑,纵向间距约为1m,横向间距约为1.25m。
立柱的受荷面积来验算。
受荷面积约为:2.5仁2.5平方米。
在计算范围内,该混凝土的立方体积约为:0.36 1=0.31立方米。
恒荷载:a. 木模板自重为0.5kN/m2。
木模板的支顶自重:0.9kN/m2b. 支撑体系自重约为:44 0.0333+34 0.0145=1.96kNc. 砼自重24 kN/立方米,钢筋自重取1.5 kN/立方米。
活荷载:施工人员及设备荷载为1kN/平方米,振捣砼时产生的荷载为3支立杆所承受荷载面积范围内的施工荷载:n nN =1.2 ' Gik 1.4 ' Qiki =1i TN=1.2 {0.5 2.5+0.9 2.5+1.96+0.36 (24+1.5)}+1.4 (1+2) 2.5N=28.07kN由a项中可知其立杆稳定承载力设计值为:16.35kN3支钢管承载力设计值:16.35 3=49.05kN >钢管每米所承受的荷载该模板支撑体系满足强度、钢度、稳定性要求。
扣件的承受荷载验算:由《脚手架规范》中表5.1.7查得扣件的承载力设计值为8kN。
现验算上式中支承系统扣件承载力:由上式中可知,该计算过程是用3条立杆作支承,每支立杆采用件支承该部份砼面板的施工荷载为:28.07-1.96=26.11kN6 8=48kN > 26.11kN(即扣件的承载力大于该砼面板的施工荷载)1只扣件承托,即3只扣48 3.0mm钢管搭设0.36m2的单梁为计算对在该计算过程中取这3支2 kN/平方米。
28.07 kN2只扣件承托,即6只扣因此该扣件满足这模板支撑体系的强度第3页要求。
六、施工安全管理1、搭、拆棚的工作人员必须是经过考核合格的专业架子工,上岗人员应定期体检合格方可持证上岗。
2、搭拆棚的工作人员做好安全技术交底及安全教育后方可上岗作业。
3、明确顶架施工现场安全责任人员,负责施工全过程的安全管理工作。
设专人负责对顶架进行经常检查和保修。
4、未经原审批部门同意,任何人不得修改更变技术方案。
5、架设后,应会同技术部门及安全检查员进行全面检查,验评合格后方可使用。
每施工段要经验收后才可使用。
6、使用过程中必须定期和不定期进行检查,发现问题应及时整改,整改后才能继续使用。
如停工一段时间重新开工时必须全面检查,检查合格后才可使用。
7、施工中必须严格按照有关章程和规范要求施工,严禁违章作业。
8 操作工人必须经过安全培训及三级安全教育,持证上岗。
操作时必须正确戴好安全帽和安全带,安全帽的帽带要绑紧在下颚的位置,安全带应可靠地与大横杆连接;不得穿塑料底鞋或皮鞋,不得酒后、带病作业。
9、工具及小零件,要放在工具箱内。
10、搭设、拆除顶架时应思想集中,团结协作,统一指挥,禁止在架子上打闹。
材料、工具不得乱抛、乱扔。
11、遇六级以上大风或重雾、大雨时应停止工作,雨后施工要注意防滑。
12、不得使用不合格的构配件。
附图:22000220002200066000]:: 10顶架平面搭设图3rmi厂]n3s -2-18SE §ga aa n ■ AJ 950.950 ■1- 1剖面搭设图安全网防护拦杆8,80-10.45双扣00- ・ D E L―4OOP L ^^Q.150OI2-2剖面搭设图.4751 700 .475.. 1250.1250 J3-3剖面搭设图I /oi n ob CM5.900 50。