2016司考刑法知识点:立功
- 格式:doc
- 大小:58.50 KB
- 文档页数:2
柏浪涛2016冲刺80题的答案2016司考刑法冲刺80题(附答案版)柏浪涛提示:题型为不定项选择题。
1.李某(警察)在执勤时,所携带枪支被歹徒田某抢夺去。
李某担心被处分,没有向单位报告。
田某某天在楼顶喝酒时,不慎致枪支掉落,将一位行人砸成重伤。
下列说法正确的有()BDA.由于丢失枪支不报罪要求“丢失”枪支,而李某不是丢失枪支,基于此原因,不构成该罪B.丢失枪支不报罪中的“丢失”可以解释为“非自愿而导致枪支脱离控制”,这是一种扩大解释。
因此,李某的枪支属于丢失枪支C.丢失枪支不报罪的成立要求“造成严重后果”。
行人重伤的结果属于严重后果,所以李某构成该罪D.丢失枪支不报罪中的“造成严重后果”仅指不法分子用枪支作为违法犯罪工具而导致的严重后果。
这是一种缩小解释。
因此,李某不构成该罪2.《刑法》第3条规定:“法律明文规定为犯罪行为的,依照法律定罪处刑;法律没有明文规定为犯罪行为的,不得定罪处刑。
”关于该规定的理解,有以下观点:①第一句话旨在明确刑法的法益保护原则。
第二句话旨在明确刑法的罪刑法定原则。
②两句话均在明确刑法的罪刑法定原则。
③第二句话的目的是保障人权。
④罪刑法定原则的目的是保护法益。
关于上述观点的正误,表述正确的是()BA.第①句正确,第②③④句错误B.第①③句正确,第②④句错误C.第①②③句正确,第④句错误D.第①②③④句均正确3.关于刑法的效力,下列说法错误的有()ABCDA.甲在我国国内犯贪污罪,逃到国外,根据属人管辖,我国可以管辖B.从我国驶往国外的列车,即使进入外国境内,车上发生的刑事案件,我国有管辖权C.我国的国家工作人员和军人在国外犯我国刑法规定的犯罪,如果是轻罪,可以不予追究D.刑法溯及力既适用于未决犯,也适用于已决犯4.甲的轿车丢失,警察在乙的住所找到。
现有证据能够证明的程度是:乙要么亲自盗窃了该车,要么替盗窃犯窝藏了该车。
下列说法正确的有()BA.可以认定乙构成盗窃罪B.可以认定乙构成掩饰、隐瞒犯罪所得罪C.既可以认定乙构成盗窃罪,也可以认定乙构成掩饰、隐瞒犯罪所得罪D.根据存疑时有利于被告人原则,既不能认定乙构成盗窃罪,也不能认定乙构成掩饰、隐瞒犯罪所得罪5.王某是某天天公司董事长,集体决策,以单位名义实施了两件事:第一,实施有价证券诈骗,骗得100万元。
关于立功的试题及答案一、单项选择题1. 根据我国法律,以下哪项行为可以被认定为立功?A. 举报他人犯罪行为B. 帮助犯罪嫌疑人逃避法律制裁C. 参与犯罪活动D. 对犯罪行为视而不见答案:A2. 立功的法律效果通常包括哪些?A. 减轻或免除刑事责任B. 加重刑事责任C. 无任何法律效果D. 仅对犯罪嫌疑人有影响答案:A3. 下列哪项不是立功的表现形式?A. 提供重要线索帮助侦破案件B. 协助抓捕其他犯罪嫌疑人C. 为犯罪分子提供藏匿地点D. 阻止他人犯罪行为答案:C二、多项选择题4. 以下哪些行为可以被视为立功的表现?(多选)A. 犯罪嫌疑人主动投案B. 犯罪嫌疑人揭发他人犯罪行为C. 犯罪嫌疑人毁灭证据D. 犯罪嫌疑人积极赔偿受害人损失答案:A B D5. 立功的认定需要考虑哪些因素?A. 立功行为的及时性B. 立功行为的真实性C. 立功行为的自愿性D. 立功行为的规模大小答案:A B C三、判断题6. 立功可以适用于任何犯罪行为的犯罪嫌疑人。
答案:错误(立功的适用需要根据具体法律规定和案件情况来确定)7. 立功的认定完全取决于司法机关的自由裁量。
答案:错误(立功的认定需要依据法律规定和相关证据)四、简答题8. 简述立功的法律意义。
答:立功的法律意义在于鼓励犯罪嫌疑人或被告人主动与司法机关合作,通过揭发他人犯罪行为、提供案件线索等方式,帮助侦破案件,从而有助于维护社会秩序和法律的权威。
同时,对于立功的犯罪嫌疑人或被告人,法律会根据其立功的表现和案件具体情况,依法减轻或免除其刑事责任,体现了法律的公平和人道。
五、案例分析题9. 李某因涉嫌盗窃被公安机关抓获。
在审讯过程中,李某主动交代了另一起盗窃案件的关键线索,帮助警方成功破案。
请问李某的行为是否可以认定为立功?为什么?答:李某的行为可以认定为立功。
因为他在被抓获后,不仅没有隐瞒犯罪事实,反而主动提供了另一起案件的关键线索,这一行为有助于司法机关侦破案件,符合立功的法律定义。
刑法1、卑之无甚高论,多为常识而已。
庙堂之高的改革者与基层实践者之间不同追求的距离。
2、从来如此,便对吗?3、西方企业责任谈的是在生产过程中如何不破坏环境及尊重劳工的。
4、刑法修正案是刑法典组成部分。
5、刑法:刑法典+1单行刑法+8修正案+9个立法解释单行刑法:98年12月29日常委会颁布的《关于惩治骗购外汇、逃汇和非法买卖外汇犯罪的决定》。
6、总有一些严重侵害法益的行为不受刑法的处罚是罪行法定主义的必要代价。
7、刑罚的目的:通过惩罚犯罪而达到预防犯罪、保护法益。
8、法律解释学的“黄金规则”:文理解释优于论理解释。
法律条文应按其字面的、文字的最惯用的意义来解释。
9、罪刑法定原则:法无明文规定不为罪,法无明文规定不处罚。
10、只需认识活动,无需进行价值判断的词语是记述的构成要素。
需要进行规范评价和价值判断的词语是规范的构成要素。
11、法律面前人人平等是司法上的平等不是立法上的平等。
12、属地为主,属人原则,保护原则,普遍管辖属地管辖--旗国主义:悬挂我国国旗的船舶和航空器为我国领域的自然延伸(包括租用的)。
汽车和火车不属于领域范围。
使领馆适用属人管辖或保护管辖。
属地管辖的例外:外交特权和外交豁免权包括和外交官员一起生活的配偶及未成年子女。
13、违反禁止性规范和命令性规范(作为犯和不作为犯)14、证人有如实作证的义务,但不作证不犯罪,除非是间谍案件“拒不提供间谍犯罪证据罪”。
15、盗窃电线行为:盗窃库存的电线,侵犯的是财产权,构成盗窃罪。
盗窃已架设使用的电线,侵犯的是公共安全,构成破坏电力设施罪。
盗窃军事通信电线,侵犯国家利益,构成破坏军事通信罪。
电线为犯罪对象,财产权、公共安全、国家利益为犯罪客体。
脱逃罪无犯罪客体。
16、不满14周岁,不负刑事责任。
(过完生日第二天为满周岁)满14周岁、不满16周岁走私、制造、运输毒品不为罪。
年满14 不满16可犯的8罪:故意杀人、强奸、抢劫、放火、爆炸、投放危险物质、贩卖毒品、故意伤害致人重伤或死亡限制减刑和10年以上不得假释的8罪:故意杀人、强奸、抢劫、放火、爆炸、投放危险物质、绑架、有组织的暴力性犯罪满14周岁、不满18周岁适用刑罚时,应当从轻或减轻处罚且不适用死刑(包括死缓)。
刑法立功的司法解释是什么?刑法立功的司法解释是:犯罪分子有揭发他人犯罪行为,查证属实的,或者提供重要线索,从而得以侦破其他案件等立功表现的,可以从轻或者减轻处罚;有重大立功表现的,可以减轻或者免除处罚。
具体情况涉及方面比较多,而且内容较为复杂,我们在正文中进行详细说明。
▲一、刑法立功的司法解释是什么?犯罪分子有揭发他人犯罪行为,查证属实的,或者提供重要线索,从而得以侦破其他案件等立功表现的,可以从轻或者减轻处罚;有重大立功表现的,可以减轻或者免除处罚。
最高人民法院《关于处理自首和立功具体应用法律若干问题的解释》(以下简称《解释》)第5条规定:根据刑法第六十八条第一款的规定,犯罪分子到案后有检举、揭发他人犯罪行为,包括共同犯罪案件中的犯罪分子揭发同案犯共同犯罪以外的其他犯罪,经查证属实;提供侦破其他案件的重要线索,经查证属实;阻止他人犯罪活动;协助司法机关抓捕其他犯罪嫌疑人(包括同案犯);具有其他有利于国家和社会的突出表现的,应当认定为有立功表现。
▲二、关于规劝其他犯罪嫌疑人(包括同案犯)自首的性质犯罪分子到案以后,规劝其他犯罪嫌疑人自首,显然是一种对国家、社会有益的积极行为,应当认定为立功予以鼓励和倡导。
问题的关键在于,犯罪分子归案以后规劝同案犯自首的行为能否认定为立功。
1.规劝其他犯罪嫌疑人(包括同案犯)自首不同于供述犯罪事实。
实施了共同犯罪行为的犯罪分子归案后供述犯罪事实,仅包括供述其本人与同案犯共同犯罪的事实和同案犯身份、体貌特征、联系方式等信息,不包括应司法机关要求同同案犯联系,促成同案犯归案的情形。
根据《解释》第1条规定,共同犯罪案件中的犯罪嫌疑人,除如实供述自己的罪行,还应当供述所知的同案犯,主犯则应当供述所知其他同案的共同犯罪事实,才能认定为自首。
《全国部分法院审理毒品犯罪工作座谈会纪要》(以下简称《座谈会纪要》)指出,共同犯罪中同案犯的基本情况,包括同案犯姓名、住址、体貌特征、联络方式等信息,属于被告人应当供述的范围。
如何认定立功?一、认定是否属于立功,要把握立功的几个要件1、立功必须是犯罪分子本人实施的行为,也就是说如果亲友直接向有关机关揭发他人犯罪行为,不认定是犯罪分子的立功表现。
2、立功的检举他人罪行材料应当指明具体犯罪事实;3、犯罪分子揭发他人犯罪行为,提供侦破其他案件重要线索的,必须经查证属实,才能认定为立功。
所以总的来说,想认定为立功,就是犯罪本人实施的立功+指明具体犯罪事实+查证属实。
当然了,认定立功也有限制的情形,也就是出现以下情形的,不能认定为立功:1、非犯罪分子本人实施的行为,譬如上面讲到的亲友直接向有关机关揭发他人犯罪行为,不认定是犯罪分子的立功表现。
2、没有指明具体犯罪事实的“揭发”行为。
3、犯罪分子提供的线索或者协助行为对于其他案件的侦破或者其他犯罪分子的抓捕不具有实际作用的。
而说到犯罪行为人检举与自己有关的犯罪是否构成立功,就要分情况来讲了:犯人检举与自己有关的犯罪,是否构成立功,要看检举犯罪是否符合立功的法律条件。
犯人揭发他人犯罪行为的,查证属实,或者提供重要线索,从而得以侦破其他案件的,可以认定为立功。
但是,如果犯人检举与自己有关的犯罪,只是涉及自身的犯罪且未被司法机关所掌握的,不能算立功,而应当算自首处理。
二、立功相关法律规定《中华人民共和国刑法》第六十七条规定:犯罪以后自动投案,如实供述自己的罪行的,是自首。
自首是指犯罪后自动投案,向公安、司法机关或其他有关机关如实供述自己的罪行的行为。
对于自首的犯罪分子,可以从轻或减轻处罚。
其中,犯罪较轻的可以免除处罚。
被采取强制措施的犯罪嫌疑人、被告人和正在服刑的罪犯,如实供述司法机关还未掌握的本人其他罪行的,以自首论。
犯罪嫌疑人虽不具有前两款规定的自首情节,但是如实供述自己罪行的,可以从轻处罚;因其如实供述自己罪行,避免特别严重后果发生的,可以减轻处罚。
怎样认定一般立功,重大立功如何认定立功:1、检举、揭发他人犯罪行为,经查证属实。
2、提供侦破其他案件的重要线索,经查证属实的。
重大立功1、检举、揭发他人重大犯罪行为,经查证属实。
2、提供侦破其他重大案件的重要线索,经查证属实的。
3、阻止他人进行重大犯罪活动。
4、协助司法机关抓捕其他重大犯罪嫌疑人。
热门城市:曲江区律师建水县律师钢城区律师宝安区律师广丰县律师滕州市律师宕昌县律师黄州区律师犯罪分子有揭发他人犯罪行为,查证属实的,或者提供重要线索,从而得以侦破其他案件属于刑法意义上的立功,立功分为一般立功和重大立功,只要有立功表现,可以从轻或者减轻处罚,有重大立功表现,奖励再进一层。
那么实践中该怎样▲认定一般立功呢?我们一起在下文中进行了解。
▲一、该怎样认定一般立功1、检举、揭发他人犯罪行为,经查证属实。
注意这里揭发和检举的是他人的犯罪行为,如果是自己的行为,则是坦白或者自首,不属于立功。
2、提供侦破其他案件的重要线索,经查证属实的。
这里的重要线索,指的是对侦破案件具有决定意义的线索,根据犯罪人向司法机关提供的这些重要线索,司法机关应该进行查证。
3、阻止他人进行犯罪活动。
犯罪行为人阻止了其他人进行犯罪活动,有利于减少社会危害性,保护社会利益。
4、协助司法机关抓捕其他犯罪嫌疑人。
这里的其他犯罪嫌疑人应该包括同案犯。
5、具有其他有利于国家和社会的突出表现。
另外,有三种情形不能认定为立功:非犯罪分子本人实施的行为;没有指明具体犯罪事实的“揭发”行为;犯罪分子提供的线索或者协助行为对于其他案件的侦破或者其他犯罪分子的抓捕不具有实际作用的。
还有四种来源线索、材料不得认定为立功:本人通过非法手段或者非法途径获取的;本人因原担任的查禁犯罪等职务获取的;他人违反监管规定向犯罪分子提供的;负有查禁犯罪活动职责的国家机关工作人员或者其他国家工作人员利用职务便利提供的。
▲二、如何认定重大立功1、检举、揭发他人重大犯罪行为,经查证属实。
立功的量刑原则量刑是刑法的重要组成部分,是指对犯罪行为所作出的刑罚决定。
在我国,法律规定了一系列的量刑原则,其中最为重要的是“立功的量刑原则”。
这一原则是指,在判决犯罪行为时,应当考虑被告人是否存在立功表现,以及其立功表现的程度和性质,从而对被告人的刑罚作出合理的决定。
本文将从立功的概念、立功的种类、立功的作用以及立功的量刑原则等方面进行探讨。
一、立功的概念立功是指被告人在犯罪行为之外所表现出来的一种行为。
这种行为通常是指在犯罪之后,被告人采取了一些积极的措施,以挽回自己的错误,或者是为社会做出了一些有益的贡献。
这种行为的目的是为了表明被告人已经认识到了自己的错误,并且愿意为之承担相应的责任。
因此,在判决犯罪行为时,应当充分考虑被告人的立功表现,以便作出合理的量刑决定。
二、立功的种类立功的种类通常可以分为以下几类:1、自首:自首是指被告人在犯罪之后,主动向司法机关投案自首,如实供述自己的罪行,认罪态度诚恳,积极配合司法机关的调查和审判工作。
自首是一种积极的立功表现,可以减轻被告人的刑罚。
2、赔偿:赔偿是指被告人在犯罪之后,主动承担相应的赔偿责任,赔偿受害人的损失。
赔偿不仅可以帮助受害人恢复损失,还可以反映被告人的认错态度,从而减轻被告人的刑罚。
3、自愿投案:自愿投案是指被告人在犯罪之后,自愿向司法机关投案自首,积极配合司法机关的调查和审判工作。
虽然自愿投案不如自首那么积极,但也可以对被告人的刑罚产生一定的减轻作用。
4、立功:立功是指被告人在犯罪之后,采取了一些积极的措施,为社会做出了一些有益的贡献。
立功不仅可以反映被告人的认错态度,还可以对被告人的刑罚产生一定的减轻作用。
三、立功的作用立功在刑罚决定中具有重要的作用。
首先,立功可以反映被告人的认错态度。
犯罪是一种违法行为,犯罪者应当承担相应的法律责任。
但是,如果被告人能够认识到自己的错误,并且采取了一些积极的措施,为社会做出了一些有益的贡献,那么这种认错态度应当得到法律的肯定和支持。
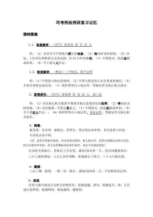
司考刑法刑诉复习记忆强制措施1.1、取保候审:(应当)居市县传告证人即:(1)非经许可不得离开居住的市县;(2)传讯时及时到案;(3)住址、工作单位和联系方式变动的,在24小时内报告;(4)不得毁灭、伪造证据或串供;(5)不干扰证人作证。
1.2、取保候审:(酌定)三个特定,两个证件即:(1)不得进入特定的场所;(2)不得与特定的人员会见或者通信;(3)不得从事特定的活动;(4)将护照等出入境证件、驾驶证件交执行机关保存。
2、监视居住:(应当)居处所传见证人加三证即:(1)未经执行机关批准不得离开执行监视居住的处所;(2)传讯时及时到案;(3)未经批准,不得会见他人;(4)不得毁灭、伪造证据或串供;(5)不干扰证人作证。
;(6)将护照等出入境证件、身份证件、驾驶证件交执行机关保存。
3、拘留:被发现,有证明,被指证,畏罪行,毁证伪证加串供,多次流窜与结伙,不讲真话身不明。
(即:犯罪后即被发现的,身边发现证据的,被人指认的,犯罪后逃跑或企图自杀的,毁灭证据和串供的,重大犯罪嫌疑或流窜作案的,身份不明或虚假的)公安机关来执行,县级以上开证明,通知/讯问各一日,没有问题就放行。
三日上报检察院,七天之内作判断,普通最长十四天,三十七日最长限。
4、逮捕:三证三期一徒刑,一批一决一执行,通知/讯问各一日,不妥释放发证明。
5、扭送任何人都可扭送公安机关的情况有:犯通追越,谐音:饭桶追月。
即:正在进行犯罪的,被通缉的,被追捕的,越狱的。
刑事处罚1、缓刑、假释和管制:客居发报。
(1)遵守关于会客的规定;(2)非经许可不得离开居住的市县;(3)遵守法律;(4)向考察(执行)机关的规定报告自己的活动情况。
另外,管制的加上言论出版结社游行示威六大权利受限制,需经执行机关批准才可以行使。
2、监外执行适用的情形有期徒刑和拘役,严重疾病需就医;怀孕哺乳婴幼儿,生活无着难自理。
出去不致害社会,自伤自害不能医。
理解:1、先决条件:只有判处有期徒刑、拘役才可以监外执行;2、附加条件有四者之一:有严重疾病需要保外就医的(需要由省级人民政府指定的医院开具证明文件依照法律规定的程序审批);怀孕的妇女;正在哺乳自己婴儿的妇女;生活不能自理,暂予保外就医不致危害社会的罪犯。
立功名词解释引言在军事、法律和体育等领域,立功是一个重要的概念。
立功可以指个体或组织在特定行动或竞赛中表现出色,达到一定成就,从而取得认可和荣誉。
本文将介绍立功的不同定义和应用,并深入探讨立功的意义、方法和影响。
一、立功的定义与含义立功是指个体或组织在特定的活动、竞赛或战斗中表现突出、优异的行为,以取得荣誉和奖励。
立功是对一个个体或团体在特定背景下表现出来的杰出成就的认可,是社会对其付出和努力的回报。
立功通常与优秀的绩效、出色的表现和高超的技能相关联。
二、立功的种类与应用立功的种类和应用因不同背景而异。
以下是几个常见的立功类型和应用领域:1. 军事立功军事立功指在战斗或军事行动中展现出优异表现的个体或团队。
军事立功可以根据表现的特点和贡献的重要性,以勋章、奖杯、荣誉称号、晋升等形式予以认可和奖励。
军事立功可以激励士兵们在战斗中发挥出最佳水平,增强士兵的士气和自豪感,同时也是对勇敢者的肯定和表彰。
2. 法律立功在法律领域,立功通常指犯罪嫌疑人或被告在法庭上认罪,并提供有价值的证据或信息,以协助司法系统处理案件。
犯罪嫌疑人的立功可以帮助调查人员追踪犯罪网络、揭示真相、保护其他受害者,并获得较轻的刑罚或宽大处理。
立功在法律系统中起到了激励和正向反馈的作用,同时也有助于维护社会的安全和公正。
3. 体育立功体育立功是指在竞技体育中取得显著成绩和荣誉的个人或团队。
体育立功可以体现在国家比赛、国际比赛、世界记录等多个层面上,并通过奖牌、奖杯、奖金等形式来表彰和奖励。
体育立功不仅对运动员的个体努力给予了回报,也为国家和地区赢得了荣誉和尊重,同时也激励着更多年轻人积极参与体育运动,追求优秀和卓越。
4. 学术立功学术立功是指在学术研究领域通过创新和贡献获得认可和荣誉。
学术立功通常体现在发表高水平的学术论文、在国内外学术会议上发表演讲、获得专利、赢得奖金等方面。
学术立功的重要性在于鼓励科研人员进行创新和有意义的研究,推动学术进步和社会发展。
立功的认定标准
立功的认定标准是指在刑事审判中,被告人是否犯罪行为的罪名成立,必须经过法庭的判决才能确定。
在刑事诉讼中,需要遵守“罪刑法定、疑罪从无、证据裁判”的原则,即指控必须以法律明文规定的罪名为基础,被告人有证据证明自己的清白,且证据需要由法庭进行认定,最终由法官根据证据量、证据质量、证人证言等因素判定被告人是否犯罪。
立功的认定标准需要遵循以下的原则:一是证据确凿原则,即指控方必须提供确凿的证据来证明被告人的罪行;二是证据链原则,即证据必须能够形成连贯的证据链,以证明被告人的罪行;三是证据排除原则,即法庭不应当采纳非法证据或者不可靠的证据来证明被告人的罪行;四是合法性原则,即所有证据都必须在合法的程序下获得,否则不应被认定为证据。
因此,在确定立功的认定标准时,需要法官严格遵守以上原则,并综合考虑证据的数量、证据质量、证人证言等因素,以确保被告人的权益得到充分保障。
什么是⽴功表现⽴功有五种表现,即揭发他⼈/提供重要线索/协助抓捕/阻⽌他⼈犯罪/有其他突出表现。
⼀、揭发他⼈型⽴功犯罪分⼦到案后[到案是构成⽴功的时间起点,应当理解为犯罪分⼦被有关机关/个⼈控制之下或者⾃愿置于有关机关/个⼈的控制之下时开始]有检举、揭发他⼈犯罪⾏为[包括同案犯在内的共同犯罪以外的其他犯罪/揭发他⼈犯罪⾏为必须指明具体的犯罪事实⽽不能只是猜测],经查证属实的[不要求达到破案程度]。
1.共同犯罪案件中的犯罪分⼦揭发同案犯共同犯罪以外的其他犯罪,经查证属实,应当认定为⽴功表现:(1)如果揭发的不是共同犯罪以外的其他罪⾏:A.不是⽴功;B.⽽是“如实供述⾃⼰罪⾏”/应属于构成⾃⾸的必要条件。
(2)只有揭发同案犯除共同犯罪以外由其单独实施的犯罪⾏为,才能以⽴功论处;(3)“同案犯共同犯罪以外的其他犯罪”包括:A.同案犯另外单独实施的其他犯罪;B.同案犯与他⼈共同实施的其他犯罪;C.在共同犯罪中同案犯的过限⾏为。
2.共同犯罪案件的犯罪分⼦到案后,揭发同案犯共同犯罪事实的:A.不能认定为⽴功表现;B.可以酌情予以从轻处罚。
⼆、提供重要线索型⽴功提供侦破其他案件的重要线索,经查证属实的。
1.⽴功制度中“线索”是指⾏为⼈合法提供给司法机关的对于其他案件的侦破/其他犯罪嫌疑⼈的抓捕有实际作⽤的信息。
2.⽴功制度中“线索”必须同时具备形式要件和实质要件:(1)形式要件:是指“线索”内容本⾝要符合⼀定的要求;(2)实质要件:是指线索要具备时效性和合法性。
A.时效性是指信息对于其他案件的侦破/其他犯罪嫌疑⼈的抓捕有实际作⽤;B.合法性是指信息的来源要合法。
【提⽰】以下情形不能认定为有⽴功表现[适⽤⽴功制度不能违背公平原则,通过不正当的甚⾄违法违规途径获得的线索并检举揭发的,不能认定为⽴功(应不排除构成协助抓捕型⽴功)]:①犯罪分⼦通过贿买、暴⼒、胁迫等⾮法⼿段,或者被羁押后与律师、亲友会见过程中违反监管规定,获取他⼈犯罪线索并“检举揭发”的。
对于立功的犯罪分子是怎么处罚的《刑法》第六十八条规定,有立功表现的,可以从轻或者减轻处罚,有重大立功表现的,可以减轻或者免除处罚。
属于立功行为的包括如下三种:第一种是犯罪分子到案后,检举、揭发他人犯罪行为,查证属实的。
第二种是提供重要线索,得以侦破其他案件的。
第三种是其他立功行为。
立功是指犯罪分子揭发,检举其他犯罪分子的重大罪行,或者较多的一般罪行得到证实或者提供重要线索、证据,从而得以侦破重大案件和一般案件的,或者协助司法机关缉捕其他罪犯的,或者有其他情形的行为。
那通常对于立功的犯罪分子是怎么处罚的呢?小编马上为你做详细解答。
▲一、犯罪分子立功要满足哪些条件立功是指犯罪分子揭发,检举其他犯罪分子的重大罪行,或者较多的一般罪行得到证实或者提供重要线索、证据,从而得以侦破重大案件和一般案件的,或者协助司法机关缉捕其他罪犯的,或者有其他情形的行为。
1、立功的主体仅适用于犯罪者本人,没有犯罪的人不能成为刑法意义上的立功主体。
从这个意义上讲,罪犯亲属、朋友即使实施了立功的一些行为,也不能视作是犯罪者本人的立功表现,其法律后果犯罪者本人不能享有。
但立功可以存在于侦查、起诉、审判到劳改的任何一个阶段,在这些阶段中,罪犯如果立功表现成立,均要依法从轻、减轻或者免除处罚;从立功的时机看,只适用于犯罪分子犯罪以后刑满释放前这一阶段,超过这一时期则不能作为刑法的立功主体。
因此正确区分立功的主体,是认定立功的前提条件。
2、立功的主观方面,可以是自愿行为,也可以是经教育后检举、揭发他人犯罪的行为。
对于检举、揭发者的动机,刑法及司法解释上未加以限制,这也就是说不论犯罪分子出于何种动机,只要犯罪分子有立功的表现,并且达到预期的后果,即应依法从轻、减轻或者免除处罚。
3、立功的客观方面,必须是实施了具体检举、揭发他人犯罪的行为。
但是必须与本犯罪分子的罪行无直接的因果关系,即系他人的罪行,而不是自己的罪行。
如王某因寻衅滋事被逮捕后,在关押期间又主动交代了公安机关没有掌握的三起抢劫的犯罪事实,对此,只能认定其自首而不能认定立功。
一、立功的认定是怎样1、根据犯罪分子立功的行为表现,可以将立功分为五种:(1)检举揭发型立功的认定。
首先,所检举揭发的必须是他人的犯罪事实,包括共同犯罪案件中同案犯共同犯罪以外的其他犯罪事实。
如果是坦白自己的罪行,或者交待同案犯与自己所犯的同一罪行,则不是立功。
因为犯罪分子犯罪以后,应当将与自己犯罪有关的其他人的问题交待清楚,比如行贿者应当交待行贿给谁、行贿多少、行贿的目的是什么、行贿效果如何;贩卖毒品的犯罪分子应交代毒品从何人手中购买、卖给了何人等等。
其次,所检举揭发的内容必须经司法机关查证属实,如果经查无法证实,同样不能认定为立功。
(2)提供重要线索型立功的认定。
首先,所提供的线索对侦破其他案件来说比较重要,起了较为重要的作用,如果只是一般线索,对其他案件的侦破价值不大,则不属重要线索;其次,司法机关根据犯罪分子提供的重要线索确实侦破了其他案件,即所提供的线索经查证属实。
(3)阻止他人犯罪活动型立功的认定。
首先,犯罪分子到案后阻止了他人的犯罪活动,包括一般犯罪活动和重大犯罪活动、包括到案后未被羁押期间阻止其他人的犯罪活动和在羁押场所阻止其他被羁押者的犯罪活动。
其次,这种阻止必须有效,致使他人的犯罪活动或中止或无法进行,如果未能有效阻止,仍不宜认定为立功。
(4)协助抓捕型立功的认定。
首先,必须有协助司法机关抓捕其他犯罪分子(包括同案犯)的行为。
包括向司法机关提供其他犯罪嫌疑人的活动规律、行动路线、隐藏地点、将其他犯罪嫌疑人骗至司法机关指定的抓捕地点、带司法工作人员前往抓捕等等。
其次,客观上必须产生了协助将其他犯罪嫌疑人抓捕归案的效果。
(5)其他立功的认定。
认定其他立功的关键在于确认犯罪分子所做的对于国家和社会有利的表现是否“突出”。
至于何为“表现突出”,司法解释没有明文规定,有待于司法机关的自由裁量。
另外,以下几种情形应认定为立功:(1)犯罪分子在坦白交待自己的罪行时,交代出还有同案犯并协助司法机关抓获了这一同案犯,但经审查,认定其协助抓获的人是同案犯的证据不足,但是却有证据证明被抓获者另有犯罪行为。
立功的认定标准是什么1、有三种行为不能认定为立功:非犯罪分子本人实施的行为;没有指明具体犯罪事实的“揭发”行为;犯罪分子提供的线索或者协助行为对于其他案件的侦破或者其他犯罪分子的抓捕不具有实际作用的。
2、下列来源线索、材料不得认定为立功:本人通过非法手段或者非法途径获取的;因原担任的查禁犯罪等职务获取的;其他情形。
热门推荐:合同诈骗罪电信诈骗死缓故意伤害致人死亡犯罪中止聚众斗殴罪绑架罪信用卡诈骗罪自首、立功属于刑法中规定的法定量刑情节,一旦能够认定被告人构成自首或立功的,那么就可以按照规定从轻或减轻进行处罚。
由此可见,对自首、▲立功的认定是多么的重要。
那大家知道在我国立功的认定标准是怎样的吗?小编为你做详细解答。
▲一、立功的认定标准是什么“立功必须是犯罪分子本人实施的行为。
为使犯罪分子得到从轻处理,犯罪分子的亲友直接向有关机关揭发他人犯罪行为,提供侦破其他案件的重要线索,或者协助司法机关抓捕其他犯罪嫌疑人的,不应当认定为犯罪分子的立功表现。
”《关于办理职务犯罪案件认定自首、立功等量刑情节若干问题的意见》(以下简称《意见》)指出,“据以立功的他人罪行材料应当指明具体犯罪事实;据以立功的线索或者协助行为对于侦破案件或者抓捕犯罪嫌疑人要有实际作用。
根据《最高人民法院关于处理自首和立功具体应用法律若干问题的解释》的有关规定,犯罪分子检举、揭发的他人犯罪,提供侦破其他案件的重要线索,阻止他人的犯罪活动,或者协助司法机关抓捕的其他犯罪嫌疑人,犯罪嫌疑人、被告人依法可能被判处无期徒刑以上刑罚的,应当认定为有重大立功表现。
▲二、立功是如何认定的《意见》明确规定,据以立功的线索、材料来源有下列情形之一的,不能认定为立功:本人通过非法手段或者非法途径获取的;本人因原担任的查禁犯罪等职务获取的;他人违反监管规定向犯罪分子提供的;负有查禁犯罪活动职责的国家机关工作人员或者其他国家工作人员利用职务便利提供的。
《意见》还指出,犯罪分子揭发他人犯罪行为时没有指明具体犯罪事实的;揭发的犯罪事实与查实的犯罪事实不具有关联性的;提供的线索或者协助行为对于其他案件的侦破或者其他犯罪嫌疑人的抓捕不具有实际作用的,不能认定为立功表现。
什么是⽴功
⽴功,是指犯罪分⼦投案⾃⾸后,在主动交待⾃⼰的犯罪事实的时候,揭发他⼈的犯罪⾏为,经查证属实,或者犯罪分⼦提供重要线索,使案件得以侦破的⾏为,可视为⽴功。
揭发他⼈的犯罪⾏为,是指揭发他⼈与⾃⼰共同犯罪的事实和揭发他⼈单独和他⼈与第三⼈共同犯罪的事实。
揭发他⼈的犯罪事实,应当符合:
⼀、确有犯罪事实存在,⽽不是违法和违反道德的⾏为;
⼆、揭发的犯罪事实和犯罪⾏为⼈是司法机关尚未发现的犯罪事实;
三、揭发的犯罪事实经司法机关查证属实。
揭发他⼈的犯罪⾏为,可以是正在交待⾃⼰犯罪事实的罪犯,也可以是被采取强制措施的罪犯,还可以是正在服刑改造的在押犯。
犯罪分⼦因揭发他⼈的犯罪事实或者提供重要线索,使案件得以侦破的⾏为,可认定为⽴功⾏为,对于有⽴功⾏为的犯罪分⼦,刑法给予从轻或者减轻处罚,有重⼤⽴功表现的,可以减轻或者免除处罚。
⾃⾸犯有重⼤⽴功表现的,应当减轻或者免除处罚。
延伸阅读:
什么是⾃⾸?什么叫⽴功?⾃⾸和⽴功对量刑有何影响?
属于⽴功的情形有哪些,买功⾏为能否认定为⽴功?
《最⾼⼈民法院关于处理⾃⾸和⽴功若⼲具体问题的意见》的理解与适⽤。
2016司考刑法知识点:立功
2016司考刑法知识点:立功。
2016年司法考试复习之初,法律教育网为考生整理了司法考试基础知识,供考生复习使用。
【相关法条】
第六十八条犯罪分子有揭发他人犯罪行为,查证属实的,或者提供重要线索,从而得以侦破其他案件等立功表现的,可以从轻或者减轻处罚;有重大立功表现的,可以减轻或者免除处罚。
【知识要点】
1.立功表现可分为三种情况:
一是犯罪后揭发他人犯罪行为,查证属实的;包括共同犯罪案件中的犯罪分子揭发同案犯共同犯罪以外的其他犯罪,经查证属实;
二是提供重要线索,从而得以侦破其他案件的;
三是其他立功表现,如阻止他人犯罪活动;协助司法机关抓捕其他犯罪嫌疑人(包括同案犯);阻止其他犯罪人的逃跑;等等。
注意:立功必须是犯罪分子本人实施的行为,其亲属实施上述行为的,不成立立功。
2.重大立功表现:犯罪分子有检举、揭发他人重大犯罪行为(可能判处无期徒刑或者死刑的),经查证属实;提供侦破其他重大案件的重要线索,经查证属实;阻止他人重大犯罪活动;协助司法机关抓捕其他重大犯罪嫌疑人(包括同案犯);对国家和社会有其他重大贡献等表现的。
3.犯罪人有立功表现的,可以从轻或者减轻处罚;有重大立功表现的,可以减轻或者免除处罚。
注意:刑法修正案八删除了刑法第六十八条第二款的规定,即“犯罪后自首又有重大立功表现的,应当减轻或者免除处罚。
”。