总投资估算练习题1和2
- 格式:xls
- 大小:30.00 KB
- 文档页数:1
投资估算方法练习试卷1及答案与解析一、填空题1 投资估算是在项目的建设规模、技术方案、设备方案、工程方案及项目实施进度等进行研究并基本确定的基础上,估算( )。
2 运用生产能力指数法估算项目投资的重要条件是( )。
3 生产能力指数法是根据( )的投资额和生产能力与( )的生产能力估算( )的投资额。
4 在生产能力指数法中,生产能力指数n的取值范围是( )。
5 某公司有年产30万吨化肥的装置,现在将建设年产70万吨化肥的装置,已知原装置投资额为30000万元,则现在将建设的装置的投资额为( )(n=0.6,CF=1.2)。
6 比例估算法可以分为( )和( )两种方法。
7 系数估算法是以( )为基础,乘以适当系数来推算项目的建设费用。
8 设备及厂房系数法中,与设备关系较大的按( )计算,与厂房土建关系较大的则以( )计算。
9 建设项目综合指标一般以项目的( )表示,或以( )表示。
10 建筑工程费是指为建造( )和( )建筑物和构筑物所需要的费用。
11 国产标准设备原价一般指的是设备制造厂的( ),即( )。
12 设备的出厂价分两种情况,一是( ),二是( )。
13 设备运杂费一般是按( )和设备出厂价的( )计算。
14 进口设备购置费的计算公式为( )。
15 我国增值税条例规定,( )产品均按组成计税价格和增值税税率直接计算应纳税额。
16 设备运杂费率按( )的规定计取。
17 工具、器具及生产家具购置费的估算一般以( )为计算基数,按照部门或行业规定的工具、器具及生产家具费率计算。
18 从工程筹集到工程竣工验收交付使用止的整个建设期间,除建筑安装工程费用和设备及工器具购置费以外的,为保证工程建设顺利完成和交付使用后能够正常发挥效用而发生的各项费用是( )。
19 征用耕地的土地补偿费,为该耕地被征用前三年平均年产值的( )倍。
20 征用耕地的安置补助费,按照需要安置的( )计算。
21 工程建设监理费具体的收费标准是由( )确定。
项目决策与分析-投资估算练习题一、内容提要1、投资估算的内容、要求、依据和作用。
2、建设投资估算。
3、建设期利息估算。
4、流动资金估算。
5、项目总投资与分年投资计划。
二、真题分析三、重点、难点本章也是考试出题比较多的章节,在历年的考试中,投资估算的构成,设备购置费的估算,预备费的估算,建设期利息的估算都是考试的重点。
另外,流动资金的估算的相关内容也成为近年来考试的一个热点。
四、内容讲解第一节概述一、投资估算的内容【例题1】建设项目评价中的总投资由()构成。
A.建设投资B.建设期利息C.预备费D.流动资金E.铺底流动资金【答案】ABD【例题2】下列选项中构成建设投资的有()。
A.固定资产费用B.无形资产费用C.其他资产费用D.预备费用E.建设期利息【答案】ABCD【例题3】铺底流动资金指流动资金中的非债务资金,占全部流动资金的()。
A.10%B.15%C.20%D.30%【答案】D【例题4】下列关于可行性研究中投资估算作用的说法,错误的是()。
(2010真题)A. 投资估算是制订项目融资方案的依据之一B. 投资估算是进行项目经济评价的基础C. 投资估算是编制施工图预算的依据D. 投资估算是投资决策的依据之一【答案】C【例题5】项目投资估算的范围应与项目建设方案所确定的()相一致。
(2008真题)A.产品组合方案B.各项工程内容C.实施进度计划D.总图运输方案【答案】B【例题6】下列关于建设投资估算范围和构成的表述中,正确的是()。
A.建设投资估算的范围可根据项目业主的要求确定B.建设投资的构成可按概算法或形成资产法分类C.按概算法分类,建设投资由工程费用、固定资产其他费用和预备费组成D.工程费用由设备购置费、建安工程费和工程建设其他费用组成【答案】B第二节建设投资估算一、建设投资估算方法【例题7】投资项目机会研究和初步可行性研究阶段通常采用的建设投资估算方法有()。
(2009真题)A.分类估算法B.比例估算法C.生产能力指数法D.分项详细估算法E.概算指标估算法【答案】BC【例题8】已有一年产量80万吨的钢铁厂,其设备投资额为7200万元,某企业拟建设投产120万吨的钢铁厂,工程条件和上述装置类似,生产能力指数n=0.6,综合调整系数CF=1.2,用单位生产能力估算法估算的该项目建设投资为()。
一级建造师建设工程项目总投资考题及答案1.下列建设项目投资中,属于工程建设其他费用的有( )。
A.土地使用费 B.建设管理费C.建筑安装工程费 D.流动资金E.生产准备费【答案】ABE【解析】本题的考核点是工程建设其他费的分类及其包括的内容。
工程建设其他费用,按其内容大体可分为三类。
(1)第一类为土地使用费;(2)第二类是与项目建设有关的费用;(3)第三类是与未来企业生产和经营活动有关的费用。
与项目建设有关的费用包括建设管理费;与未来企业生产和经营活动有关的费用包括生产准备费。
2.某建设项目,建设期为两年,其向银行贷款1000万元,贷款时间和额度为第一年400万元,第二年600万元,贷款年利率6%,建设期不支付利息,则编制该项目投资结算时,建设期利息为()万元。
A.12.00B.120.00C.54.72D.42.72 【答案】C【解析】本题的考核点是建设期贷款利息的计算方法。
为了简化计算,在编制投资估算时通常假定借款均在每年的年中支用,借款第一年按半年计息,其余各年份按全年计息。
建设期某一年应计利息=(年初借款本息累计+本年借款额/2)×年利率第1年应计利息=400/2×6%=12(万元)第2年应计利息=(400+12+600/2)×6%=42.72(万元)建设期利息总和为54.72万元(12+42.72)3.在我国,投资估算是指在()阶段对项目投资所作的预估算。
A.施工图设计B.施工准备C.项目决策D.初步设计【答案】C【解析】本题的考核点是我国在基本建设不同阶段对工程估价的称谓。
按照我国的基本建设程序,①在项目建议书及可行性研究阶段,对建设工程项目投资所做的测算称之为“投资估算”;②在初步设计、技术设计时间,对建设工程项目投资所做的测算称之为“设计概算”;③在施工图设计时间,称之为“施工图预算”;在投标阶段,称之为“投标报价”;④承包人与发包人签订合同时形成的价格称之为“合同价”;⑤在合同实施阶段,承包人与发包人结算工程价款时形成的价格称之为“结算价”;⑥工程竣工验收后,实际的工程造价称之为“竣工决算价”。
工程投资估算的练习题工程投资估算的练习题随着经济的发展和城市化进程的加快,工程投资估算成为了一个重要的环节。
对于工程项目的投资估算,不仅需要准确的数据和计算,还需要一定的经验和技巧。
在本文中,我们将通过一些练习题来深入探讨工程投资估算的相关知识和方法。
练习题一:某公司打算建设一座新的工厂,预计投资总额为5000万元。
请计算以下几个方面的投资估算:1. 土地购置费用:根据市场行情,该地区土地的平均价格为每平方米5000元,工厂所需土地面积为20000平方米。
2. 建筑物建设费用:根据工程师的初步设计,建筑物的总建筑面积为5000平方米,建筑造价为每平方米3000元。
3. 设备购置费用:根据工程师的设备清单,设备总价值为2000万元。
4. 办公设施及其他费用:根据经验,办公设施及其他费用通常占总投资额的10%。
练习题二:某公司计划进行一项新的技术研发项目,预计投资总额为2000万元。
请计算以下几个方面的投资估算:1. 研发人员工资:根据项目计划,预计需要雇佣10名研发人员,每人年薪为30万元。
2. 实验设备购置费用:根据项目需求,需要购置一批实验设备,总价值为500万元。
3. 实验材料及其他费用:根据经验,实验材料及其他费用通常占总投资额的20%。
4. 研发期间的办公及运营费用:根据经验,研发期间的办公及运营费用通常占总投资额的5%。
练习题三:某公司计划进行一项新的市场推广活动,预计投资总额为100万元。
请计算以下几个方面的投资估算:1. 广告宣传费用:根据市场调研,预计需要投入50万元用于广告宣传。
2. 促销活动费用:根据市场调研,预计需要投入30万元用于促销活动。
3. 市场调研费用:根据市场调研,预计需要投入10万元用于市场调研。
4. 其他费用:根据经验,其他费用通常占总投资额的10%。
在进行工程投资估算时,需要注意以下几点:1. 数据来源:投资估算的准确性和可靠性取决于数据的来源。
因此,在进行估算时,应该尽可能多地收集和核实相关数据,以确保估算结果的准确性。
某公司拟投资建设一个化工厂。
该投资项目的基础数据如下:1、项目实施计划该项目建设期为3年,实施计划进度为:第一年完成项目全部投资的20%,第二年完成项目全部投资的55%,第三年完成项目全部投资的25%,第四年全部投产,投产当年项目的生产负荷达到设计生产能力的70%,第五年项目的生产负荷达到设计生产能力的90%,第六年项目的生产负荷达到设计生产能力的100%。
项目的运营期总计为15年。
2、建设投资估算该项目工程费与工程建设其他费用的估算额为52 180万元,预备费为5 000万元。
投资方向调节税率为5%。
3、建设资金来源本项目的资金来源为自有资金和贷款。
贷款总额为40 000万元,其中外汇贷款为2 300万美元。
外汇牌价为1美元兑换8.3元人民币。
人民币贷款的年利率为12.48%(按季计息)。
外汇贷款年利率为8%(按年计息)。
4、生产经营费用估计投资项目达到设计生产能力以后,全厂定员为1 100人,工资和福利费按照每人每年7 200元估算。
每年的其他费用为860万元(其中:其他制造费用为660万元)。
年外购原材料、燃料及动力费估算为19 200万元。
年经营成本为21 000万元,年修理费占年经营成本10%。
各项流动资金的最低周转天数分别为:应收账款30天,现金40天,应付账款30天,存货40天。
问题:1、估算建设期利息。
2、用分项详细估算法估算项目的流动资金。
3、估算项目的总投资。
一、背景材料1.项目实施计划该项目建设期为3年,实施计划进度为:第一年完成项目全部投资的20%,第二年完成项目全部投资的55%,第三年完成全部投资的25%,第四年投产。
投产当年项目的生产负荷达到设计能力的70%,第五年项目的生产负荷达到设计能力的90%,第六年达到设计生产能力。
项目运营期总计为10年。
为方便计算,建设投资中自有资金和贷款均安投资比例投入。
2.建设投资估算该项目工程费用与工程建设其它费用的估算额为52180万元,预备费为5000万元。
投资项目评估2012-1013[1]》练习11.拟建一项奖学金第一年支付2000万元,以后每年增加300万元,到3500万元为止,以后均以此数额永久地支付下去,若银行存款利率为6%。
问现应向银行存入多少现金方能建立起这项奖学金?2.某项目初投资50万元,建设期为2年,生产期为8年,i=10%,残值率为5%,求投产后每年应等额收回多少方能收回投资?3.某企业拟向银行贷款1500万元,5年后一次还清,A银行贷款年利率17%,B银行名义利率16%,每月计息一次。
问企业应选择哪个银行贷款合算?4.某企业连续3年向银行贷款1000万元,合同签订贷款年利率为12%,季计息一次,问3年后企业应还款多少?5.某项建设工程贷款金额为10000元,利率为10%,分5年于期末等额偿还,求每期的偿付值A?6.某企业自筹资金,计划10年后要进行技术改革,预计投资1亿元。
若年利率为10%,问现在每年等额存入银行多少现金?7.有一笔债务为10万元,以后5年内逐年递增偿还,第一年偿还2万元,若年利率为6%,问每年递增额为多少?8.某企业根据自己的生产经营特点,在今后10年期间,将对租用仓库和自建仓库方案做出选择。
方案甲:租用仓库,租金每年16000元(不付维修保养费),可满足10年期间产销发展的需要。
方案乙:先以10万元自建小仓库,再过4年投资5万元,加以扩充;在前4年,仓库的维修保养费用、保险、税金等支出,每年为1000元,后6年每年为2000元,10年后该仓库可以4万元变价出售,资金的年利率为6%,试选择最佳方案。
《投资项目评估2012—2013[1]》练习21、已知甲产品需求的价格弹性为-1.2,收入弹性为0.9,其对乙、丙两种产品的交叉弹性分别为1.1和-0.8。
预计今后3年内,这三种商品价格年均上涨率分别为6%、7%和5%。
预计收入年均增长率10%。
目前,甲产品的需求量为141万件,试预测甲产品在未来3年的需求情况。
标记试题信息文本一、单选题(每题4分,共计40分)试题1错误得分0.00/4.00 分标记试题试题正文1.单项工程是建设项目的组成部分,具有独立的设计文件,能独立施工,建成后可以独立发挥生产能力或使用效益的工程。
以下属于单项工程的是()。
选择一项:a.土石方工程b.模板工程c.学校的教学楼d.给水排水工程反馈你的回答不正确正确答案是:学校的教学楼试题2未作答满分4.00标记试题试题正文选择一项:a.给水排水工程b.土石方工程c.学校的教学楼d.模板工程反馈你的回答不正确正确答案是:土石方工程试题3未作答满分4.00标记试题试题正文3.单位工程是单项工程的组成部分,具有独立的设计文件,能独立施工,但一般不能独立发挥生产能力或使用效益的工程。
以下属于单位工程的是()。
选择一项:a.模板工程b.学校的教学楼c.给水排水工程d.土石方工程反馈你的回答不正确正确答案是:给水排水工程试题4未作答满分4.00标记试题试题正文选择一项:a.土石方工程b.给水排水工程c.模板工程d.学校的教学楼反馈你的回答不正确正确答案是:模板工程试题5未作答满分4.00标记试题试题正文5.建筑工程定额按定额反映的物质消耗内容分类,可分为()。
选择一项:a.全国统一定额、专业专用和专业通用定额、行业统一定额、地方统一定额、企业补充定额、临时定额等b.基础定额、企业定额、预算定额、概算定额、概算指标、投资估算指标等c.建筑工程定额、设备安装工程定额、工器具定额、建筑安装工程费用定额、工程建设其他费用定额等d.劳动定额、料消耗定额和机械台班消耗定额反馈你的回答不正确正确答案是:劳动定额、料消耗定额和机械台班消耗定额试题6未作答满分4.00标记试题试题正文6.人工幅度差是指预算定额和劳动定额由于水平不同而引起的水平差。
它是指未包括在劳动定额中,而预算定额中又必须考虑的工时消耗。
如()。
选择一项:a.砌筑墙体中的砌砖时间b.调运砂浆时间c.运砖时间d.工序交叉、搭接停歇的时间损失反馈你的回答不正确正确答案是:工序交叉、搭接停歇的时间损失试题7未作答满分4.00标记试题试题正文7.施工机械台班预算价格亦称施工机械台班使用费。
工程投资估算的练习题工程投资估算的练习题工程投资估算是工程项目实施前必不可少的一项工作。
它通过对项目的各项费用进行综合考虑和评估,为项目决策提供了重要的依据。
在实际工作中,经常会遇到各种各样的投资估算问题,下面就以几个典型的练习题为例,来探讨一下工程投资估算的方法和技巧。
第一个练习题是关于建设项目的初步投资估算。
某公司计划新建一座厂房,已经初步确定了建设规模和建设内容。
现在需要对该项目的初步投资进行估算。
根据项目的规模和内容,可以确定项目的建筑面积、建筑材料和设备的数量、工程施工周期等基本参数。
然后,根据这些参数,结合市场行情和工程造价指标,进行费用的计算和估算。
最后,将各项费用加总,得出项目的初步投资估算结果。
第二个练习题是关于工程项目的投资回收期的计算。
某公司计划投资一项新的生产线,用于生产新产品。
该生产线的建设投资为1000万元,预计每年可销售产品5000万元,每年的运营成本为200万元。
现在需要计算该项目的投资回收期。
投资回收期是指从项目投资开始到项目收回全部投资的时间。
计算方法是将项目投资除以每年的净现金流量,得出投资回收期。
在这个例子中,净现金流量等于每年的销售收入减去运营成本,再减去税收等其他费用。
通过计算,可以得出该项目的投资回收期。
第三个练习题是关于工程项目的成本控制。
某公司正在进行一项大型工程项目的实施,项目的成本控制非常重要。
为了控制项目的成本,需要对项目的各项费用进行详细的估算和预算。
首先,需要对项目的工作量进行合理的划分和估算,确定各项工作的数量和工时。
然后,根据工作的数量和工时,结合工人的工资和材料的价格,计算出各项工作的成本。
在实施过程中,还需要进行成本的监控和调整,及时发现和解决成本超支的问题。
通过合理的成本控制,可以确保项目的顺利实施,同时最大限度地降低项目的成本。
通过以上几个练习题的分析,可以看出工程投资估算是一个复杂而又重要的工作。
它需要对项目的各项费用进行全面的考虑和评估,同时还需要结合市场行情和工程造价指标进行合理的计算和估算。
投资建设项目决策-投资建设项目投资估算(一)(总分173, 做题时间90分钟)一、单项选择题(每题的备选答案中,只有1个最符合题意)1.投资估算指标因估算对象不同一般分为( )。
SSS_SINGLE_SELA 单项工程指标、单位工程指标和分部工程指标B 单位工程指标、分部工程指标和分项工程指标C 建设项目综合指标、单项工程指标和单位工程指标D 建设项目综合指标、单位工程指标和扩大分部工程指标分值: 1答案:C2.投资估算指标的内容因行业不同而异,一般分为( )三个层次。
SSS_SINGLE_SELA 单项工程指标、单位工程指标和分部工程指标B 单位工程指标、分部工程指标和分项工程指标C 建设项目综合指标、单位工程指标和扩大分部工程指标D 建设项目综合指标、单项工程指标和单位工程指标分值: 1答案:D3.一般情况下参照同类企业流动资金占销售收入、经营成本的比例,或者单位产量占用流动资金的数额来进行流动资金估算的方法是( )。
SSS_SINGLE_SELA 分项详细估算法B 系数估算法C 比例估算法D 扩大指标估算法分值: 1答案:D4.当项目移交生产时,尚有一部分工程未完全竣工,而移交生产的部分在移交生产后发生的建设投资借款利息应计入( )。
SSS_SINGLE_SELA 固定资产B 无形资产C 递延资产D 生产期的财务费用分值: 1答案:D5.运用建设投资的( )的重要条件是:要有合理的生产能力指数。
SSS_SINGLE_SELA 生产能力指数法B 比例估算法C 系数估算法D 投资估算指标法分值: 1答案:A6.基本预备费是指在( )难以预料的费用,又称工程建设不可预见费。
SSS_SINGLE_SELA 项目建议书阶段B 可行性研究阶段C 初步设计阶段D 技术设计阶段分值: 1答案:B7.为保证新建、改建、扩建项目初期正常生产、使用和管理所必须购置的办公和生活家具、用具的费用,应计入( )中。
SSS_SINGLE_SELA 联合试运转费B 生产准备费C 办公及生活家具购置费D 建设单位管理费分值: 1答案:C8.工具、器具及生产家具购置费是指新建或扩建项目( )规定的,保证初期正常生产必须购置的没有达到固定资产标准的设备、仪器、工卡模具、器具、生产家具和备品备件等的购置费用。
《投资项目评估》课程习题集一、多项选择题1。
投资具有以下特征()A长期性B 风险性 C 可操作性D收益性2.项目按性质分为( )A工业项目B基本建设项目C 更新改造项目D非工业项目3。
项目发展周期包括三个阶段,即()A投资前期B建设期 C 生产(经营)期D计算期4.投资环境按其表现形态分为( )A软环境B 硬环境 C 国内环境D国外环境5.投资者的信用程度包括() A筹资能力B金融信用C 经营信用D可靠性6.市场调查的方法有()A典型市场调查法B普遍市场调查法C几率抽样法D非几率抽样法7。
产品生命周期包括()A投入期B成长期 C成熟期D衰退期8.项目生产规模的确定方法有()A经验法B比较系数 C规模效果曲线法D分步法9.规模经济可区分为()A生产上的和经营上的规模经济B规模的内部经济性和外部经济性C 数量上的和质量上的规模经济D 以上答案中只有AB正确10。
厂址选择常用的技术分析方法有( )A方案比较法B评分优选法C 最小运输费用法D分步法11。
项目技术条件评估的原则()A先进性B适用性 C 经济性D安全性12。
项目总投资估算包括三个部分,即()A建设投资估算B固定资产投资估算 C 流动资产估算D建设期利息估算13.在国际贸易中,根据交货方式的不同,设备的交货价主要有()A离岸价格B离岸价加运费价格C 到岸价格D到岸价格加运费价格14.流动资金分项详细估算法包括()A储备资金估算B生产资金估算C成品资金估算D销售资金估算15.项目评估报告包括( )A正文B主要附表C附图 D附件16.建设项目财务数据估算的主要内容包括()A总成本费用估算B销售收入、销售税金及附加、利润总额及其分配估算C 建设期估算D生产期估算17.生产成本包括( )A直接材料B 直接工资 C 制造费用D期间费用18.期间费用包括()A财务费用B 管理费用 C 销售费用D制造费用19。
固定资产原值包括()A固定资产投资额B预备费 C 投资方向调节税D建设利息20.销售税金包括()A增值税B营业税 C 城市维护建设税D消费税和资源税21。
2015年注册造价工程师《建设工程计价》:投资估算指标考试试题一、单项选择题(共25题,每题2分,每题的备选项中,只有1个事最符合题意)1、从第一个专业队投入流水作业开始,到最后一个专业队完成最后一个施工过程的最后一段工作而退出流水作业为止的整个延续时间叫做()。
A.流水步距B.持续时间C.工期D.流水节拍2、在填土压实施工中,适用于大面积非黏性土回填压实的方法是__。
A.振动压实法B.内燃夯土机夯实法C.羊足碾压法D.蛙式打夯机夯实法3、多层建筑物屋顶内和场馆看台下,当设计加以利用时净高__的部位应计算全面积。
A.超过2.10mB.超过2.20mC.在1.2~2.1m之间D.在1.2~2.2m之间4、对于索赔程序的表述,下列选项中正确的是__。
A.当索赔事件持续进行时,承包人应当阶段性向工程师发出索赔意向通知B.承包人应在索赔事件发庄28天内,向工程师提出索赔报告C.工程师在28天为答复承包人的索赔要求,视为该项索赔已被拒绝D.如果承发包双方对该事件的责任、索赔款额或工期展延天数分歧较大,按照条款规定应提起仲裁或诉讼5、根据我国《合同法》的规定,属于可变更、可撤销合同的是__的合同。
A.以欺诈、胁迫的手段订立损害国家利益B.以合法形式掩盖非法目的C.因重大误解订立或订立时显失公平D.恶意串通,损害国家、集体或第三人利益6、根据《建设工程工程量清单计价规范》的有关规定,计算钢管柱的工程量清单时,所列部件均要计算重量并入钢管柱工程量内的有()。
A.节点板、焊条B.内衬管、牛腿C.螺栓、加强环D.不规则多边形钢板切边、铆钉7、造价工程师初始注册和续期注册的有效期为__年(注:按新的《注册造价工程师管理办法》答题)。
A.1B.4C.3D.28、工程争端发生后,合同双方可通过仲裁来解决争端。
如一方当事人不履行判决,另一方当事人可向__申请强制执行。
A.检察院B.公安局C.仲裁机构D.法院9、当使用气压做管道严密性试验时,涂刷在管道所有焊缝和接口处,用于检测其严密性的试验介质应为()。
练习一一、名词解释1. 影子价格2. 概率分析3. 建设期借款利息4. 项目融资5. 项目周期二、选择题1、现金流量计算中等额支付资金回收公式是()①F=A(F/A、i、n)②A=F(A/F、i、n)③P=A(P/A、i、n)④A=P(A/P、i、n)2、项目选点应遵循的原则是()①平衡发展原则②地区优势原则③技术差异原则④国际原则3、项目评估中全额构成固定资原值的费用包括()①工程费用②工程其他费用③预备费用④建设期借款利息4、直接影响项目净现值大小的因素包括()①年净现金流量②销售收入③贴现率④贴现期5、建设项目总投资的内容包括()①固定资产投资②固定资产投资方向调节税③建设期借款利息④流动资金三、判断题1.按照投资项目的不同性质,可以分为竟争性投资项目、基础性投资项目和公益性投资项目三类。
( )2.净现值指数作为单一项目方案是否可行的评价依据时,评价准则与净现值相等。
( )3.对于互斥型方案,可以直接比较备选方案的净现值,净现值最大者为最优方案。
( )4.公式:),,/(1)1(n i F A F i iF A n=⎥⎦⎤⎢⎣⎡-+=称为等额支付积累基金公式。
( )5.完全计算费用是指产品生产过程及运至消费地的全部费用。
( )四、问答题1.我国改革开放以来,投资项目管理体制发生了什么变化? 2.试阐述市场预测的基本原理 3.投资项目资金筹措的渠道有哪些?五、计算题1.某城市的调查资料显示,该城市2003年~2008年各年的年人均收入和牛奶实际销售量见表1要求:若2009年人均年收入为9000元,用回归预测法预测2009年牛奶的年销量。
2.某项目建设期为3年,在每年初投资1800万元,从第4年起进入正式生产,生产期为8年,第4年末净现金流量为1200万元,其余每年末净现金流量为1500万元,如果该项目的基准收益率为10%,试问这个项目是否可行?3.已建成的某投资项目年生产能力为30万吨,建设投资为8000万元,如拟建一同类项目,其生产能力预计为年产60万吨,该类项目的生产能力指数取0.6,物价指数为1.2,试估算该拟建项目的建设投资为多少?练习二一、名词解释1.资金成本2.扩大指标估算法3.敏感性分析4.现金流量5.公益性投资项目二、选择题1.市场预测的定量分析方法主要有()①平均计算法②指数平滑法③市场因素法④消费系数法2.进行项目的偿债能力分析时,速动比率是()①速动资产与流动负债之比②资产与负债之比③流动资产与流动负债之比④流动资产与存货之差与流动负债之比3.对企业经济效益进行评估时,重要的动态指标有()①净现值②内部收益率③投资利润率④盈余资金率4.以下应进行社会影响分析评价的项目是()①扶贫项目②区域综合开发项目③文化教育项目④公共卫生项目5.某项目建成后,估计其年固定成本为1200万元,产品价格预计为50元,单位变动成本预计为35元,目标利润率为10%,则该利润目标条件下的起始产量规模为()①120万件②100万件③80万件④60万件三、判断题1.净现值率是指项目净现金流量的现值与项目投资总额的现值之比,它是净现值的相对数形式。
投资估算练习题在投资领域,准确的投资估算对于项目的决策、规划和实施都具有至关重要的意义。
它不仅能帮助投资者评估项目的可行性,还能为后续的资金筹备和成本控制提供重要的依据。
下面我们通过一些练习题来深入了解投资估算的方法和技巧。
一、单项选择题1、以下哪项不属于建设投资估算的静态投资部分?()A 建筑工程费B 设备及工器具购置费C 涨价预备费D 工程建设其他费用答案:C解析:涨价预备费属于动态投资部分,其他选项均属于静态投资部分。
2、在设备购置估算中,国产设备原价一般采用()。
A 离岸价B 到岸价D 成本计算估价法答案:C解析:国产设备原价一般指的是出厂价。
3、某项目建设期 2 年,第一年投资 1000 万元,第二年投资 800 万元,年均贷款利息率为 5%,则建设期贷款利息为()万元。
A 90B 925C 95D 975答案:D解析:第一年贷款利息= 1/2×1000×5% = 25(万元)第二年贷款利息=(1000 + 25 + 1/2×800)×5% = 725(万元)建设期贷款利息= 25 + 725 = 975(万元)二、多项选择题1、建设投资估算的内容包括()。
A 工程费用B 工程建设其他费用D 建设期利息E 流动资金答案:ABCD解析:建设投资估算包括工程费用、工程建设其他费用、预备费和建设期利息。
流动资金不属于建设投资。
2、工程费用包括()。
A 建筑工程费B 设备购置费C 安装工程费D 基本预备费E 涨价预备费答案:ABC解析:工程费用包括建筑工程费、设备购置费和安装工程费。
基本预备费和涨价预备费属于预备费。
3、下列关于流动资金估算的说法,正确的有()。
A 流动资金估算通常有扩大指标估算法和分项详细估算法B 扩大指标估算法简便易行,但准确度不高C 分项详细估算法虽工作量较大,但准确度较高D 流动资金估算应在经营成本估算之前进行E 不同生产负荷下的流动资金应按 100%生产负荷下的流动资金乘以生产负荷百分比计算答案:ABC解析:流动资金估算通常在经营成本估算之后进行,不同生产负荷下的流动资金应分别估算。
建设工程项目管理投资估算试卷(答案见尾页)一、选择题1. 在建设工程项目管理中,投资估算的主要作用是什么?A. 确定项目资金需求B. 评估项目盈利能力C. 作为项目成本控制基准线D. 决定项目施工方案2. 投资估算的精度一般应控制在哪个百分比范围内?A. ±5%B. ±10%C. ±15%D. ±20%3. 在进行投资估算时,常用的方法不包括以下哪一种?A. 单位生产能力估算法B. 系数估算法C. 比例估算法D. 指标估算法4. 系数估算法是基于什么来进行投资估算的?A. 已建类似项目的投资额B. 项目的生产能力或工程量C. 设备的购置费用D. 项目的建筑安装工程费5. 单位生产能力估算法适用于哪种类型的项目投资估算?A. 大型建设项目B. 小型建设项目C. 技术简单、生产规模小的项目D. 技术复杂、生产规模大的项目6. 在投资估算中,建设期利息通常是根据什么来计算的?A. 项目的固定资产投资额B. 项目的流动资金C. 项目的建设进度和贷款条件D. 项目的销售收入7. 投资估算中的动态投资部分主要包括哪些内容?A. 建设期利息B. 涨价预备费C. 固定资产投资方向调节税D. 建设单位管理费8. 在进行项目经济评价时,内部收益率(IRR)是如何计算的?A. 净现值(NPV)为零时的折现率B. 使项目净现值(NPV)最大的折现率C. 项目总投资与项目净收益的比值D. 项目现金流量净现值与投资现值的比值9. 投资估算对项目决策有何影响?A. 可以作为项目决策的唯一依据B. 是项目决策的重要参考依据之一C. 不影响项目决策过程D. 仅在项目可行性研究阶段起作用10. 在实际工作中,投资估算的准确性受到哪些因素的影响?A. 项目规模的大小B. 项目的复杂程度C. 估算者的经验D. 所有以上因素11. 在建设工程项目管理中,投资估算的作用主要体现在哪个阶段?A. 项目策划阶段B. 项目设计阶段C. 项目施工阶段D. 项目竣工验收阶段12. 投资估算的精度应满足哪个要求?A. 10%以内B. 15%以内C. 20%以内D. 25%以内13. 投资估算的主要依据不包括以下哪一项?A. 国民经济和社会发展规划B. 行业部门发展规划C. 项目建议书或可行性研究报告D. 项目施工图纸14. 在进行投资估算时,常用的方法不包括以下哪种?A. 单位生产能力估算法B. 生产能力指数法C. 系数估算法D. 指标估算法15. 投资估算中的静态投资部分不包括以下哪一项费用?A. 建筑工程费B. 安装工程费C. 设备及工器具购置费D. 建设期利息16. 投资估算中的动态投资部分主要包括哪些费用?A. 建设期利息B. 涨价预备费C. 基本预备费D. 流动资金17. 在投资估算中,对于设备费的估算通常采用哪种方法?A. 单位生产能力估算法B. 生产能力指数法C. 系数估算法D. 指标估算法18. 投资估算中的流动资金估算一般采用哪种方法?A. 扩大指标估算法B. 扩大单位估价表法C. 分项详细估算法D. 综合估算法19. 在建设工程项目管理中,投资估算对项目的哪个方面具有重要影响?A. 成本控制B. 进度控制C. 质量控制D. 风险控制20. 投资估算的准确性直接关系到项目的哪个决策?A. 融资决策B. 设计决策C. 施工招标决策D. 项目整体经济效益评估21. 投资估算的精度应满足什么要求?A. ±10%以上B. ±5%以上C. ±3%以上D. ±1%以上22. 投资估算的编制方法主要有哪几种?A. 单位生产能力估算法B. 系数估算法C. 指标估算法D. 比例估算法23. 在使用单位生产能力估算法时,需要确定什么参数?A. 项目建设规模B. 生产能力指数C. 单位产品投资额D. 行业平均投资水平24. 系数估算法的优点是什么?A. 简单易行B. 精度较高C. 适用于大规模项目D. 适用于投资变化较大的项目25. 指标估算法的依据主要是什么?A. 历史数据B. 国家发布的计价依据C. 行业平均水平D. 企业内部标准26. 在进行投资估算时,如何进行市场调查?A. 选择有代表性的样本进行调查B. 对所有潜在投资者进行调查C. 只调查行业领先企业D. 根据项目具体情况选择调查对象27. 投资估算中的风险系数法是如何应用的?A. 通过风险评估确定风险系数,调整投资估算B. 直接将风险系数作为投资增加额C. 用于评估项目的投资风险D. 作为投资估算的一种计算方法28. 投资估算的审查内容主要包括哪些方面?A. 估算依据的合理性B. 估算方法的适用性C. 估算结果的准确性D. 估算过程的合规性29. 在实际项目中,投资估算结果与实际投资往往存在偏差,主要原因是什么?A. 市场环境变化B. 项目规模调整C. 设计方案变更D. 所有以上因素30. 在建设工程项目管理中,投资估算的作用主要体现在以下几个方面,除了:A. 是项目决策的依据B. 是制定项目计划的依据C. 是进行项目控制的基础D. 是确定项目融资方案的依据31. 在进行建设工程项目的投资估算时,通常不包括以下哪项费用:A. 土地使用费B. 建筑安装工程费C. 设备及工器具购置费D. 项目管理费32. 投资估算的精度会影响到项目的哪些方面,除了:A. 项目的资金筹措B. 项目的成本控制C. 项目的进度安排D. 项目的风险管理33. 在建设工程项目中,投资估算的准确性对项目的成功至关重要,其误差率一般应控制在:A. ±5%以内B. ±10%以内C. ±15%以内D. ±20%以内34. 投资估算的编制方法主要有:A. 单位生产能力估算法B. 生产能力指数法C. 系数估算法D. 指标估算法E. 比例估算法35. 在使用单位生产能力估算法时,需要确定的关键参数是:A. 项目建设期的年投资额B. 拟建项目的生产规模C. 已建类似项目的生产能力D. 类似项目的投资估算指标36. 系数估算法通常使用哪种系数来调整初步估算的投资额?A. 生产能力指数B. 综合调整系数C. 单位生产能力估算法中的系数D. 设备的购置费用系数37. 指标估算法是根据已建项目的实际投资额和生产能力,来估算拟建项目的投资额。
湖南省2024年上半年造价工程师工程计价:投资估算指标考试题一、单项选择题(共25 题,每题 2 分,每题的备选项中,只有 1 个事最符合题意)1、()是钢筋的最主要性能,因为钢筋在大多数状况下是作为抗拉材料来运用的。
A.耐疲惫性B.韧性C.抗拉性能D.冷弯性能2、桥墩轻型化的途径之一是:在多跨桥的两端设置刚性较大的桥台,中墩均是()。
同时,在全桥除在一个中墩上设置活动支座外,其余墩台均采纳固定支座。
A.柔性墩B.空心桥墩C.柱式桥墩D.组合式桥台3、专业工作队在一个施工段上的施工作业时间称为()。
A.工期B.流水步距C.自由时差D.流水节拍4、选择生产工艺时,最基本的标准是__。
A.平安牢靠B.先进适用C.联动性好D.经济合理5、对于国家投资的项目,施工图的建筑面积不得超过初步设计的(),否则必需重新报批。
A.9.9%B.8.6%C.3.5%D.5%6、依据现行规定,发包人应依据规定时限核对(审查)工程竣工结算,并提出审查看法。
500万~2000万元的工程,审查时限为从接到竣工结算报告和完整的竣工结算资料之日起__天。
A.10B.20C.30D.407、由于业主缘由,工程师下令工程暂停,导致承包商工期延误和费用增加,则停工期间承包商可索赔__。
A.工期、成本和利润B.工期、成本,不能索赔利润C.工期,不能索赔成本和利润D.成本,不能索赔工期和利润8、明沟适用于降水量大于()mm的地区。
A.1090B.380C.660D.9009、多层建筑物屋顶内和场馆看台下,当设计加以利用时净超群过()的部位应计算全面积。
A.1.20mB.1.20~2.10mC.2.10mD.2.20m10、干脆影响水泥活性和强度的是()。
A.凝聚时间B.体积安定性C.细度D.密度11、在建设项目竣工决算中,工程建设的阅历及项目管理和财务管理工作以及竣工财务决算中有待解决的问题体现在__中。
A.竣工决算报告状况说明书B.竣工财务决算报表C.建设工程竣工图D.工程造价比较分析12、接着教化的内容不包括()。
投资估算练习题■投资估算的内容是估算( )及建设期内分年资金需要量的过程。
A、建筑工程费B、工程费用C、建设投资D、项目投入总资金答案:D分析:流动资金属于投资估算的内容,而A、B、C都不包含。
■建设投资包括()。
A、建筑工程费,设备及工器具购置费,安装工程费B、建筑工程费,设备及工器具购置费,安装工程费,工程建设其他费用,基本预备费C、建筑工程费,设备及工器具购置费,安装工程费,工程建设其他费用,基本预备费,涨价预备费,建设期利息D、建筑工程费,设备及工器具购置费,安装工程费,工程建设其他费用,基本预备费,涨价预备费,建设期利息,流动资金答案: C分析:A为工程费用,B为静态投资部分,D为项目投入总资金。
■静态投资部分包括()。
A、建筑工程费,设备及工器具购置费,安装工程费B、建筑工程费,设备及工器具购置费,安装工程费,工程建设其他费用C、建筑工程费,设备及工器具购置费,安装工程费,工程建设其他费用,基本预备费D、建筑工程费,设备及工器具购置费,安装工程费,工程建设其他费用,基本预备费,流动资金答案: C分析:静态投资部分由建筑工程费、设备及工器具购置费、安装工程费、工程建设其他费用、基本预备费构成。
■建设投资扣除动态投资动态投资部分由()构成。
A、工程建设其他费用B、基本预备费C、涨价预备费D、建设期利息E、流动资金答案:C、D分析:A、B属于静态投资,E属于项目投入总资金(包括建设投资和流动资金)。
■投资项目前期工作可以概括为()阶段。
A、机会研究B、项目建议书C、可行性研究D、评估E、决策审批答案:A、B、C、D分析:投资项目前期工作可以概括为机会研究、初步可行性研究(项目建议书)、可行性研究、评估四个阶段。
决策审批阶段是项目决策分析与评价的工作程序之一。
一定要注意投资项目前期工作、项目决策分析与评价工作程序二者之间的区别。
■投资项目前期机会研究阶段对投资估算误差的要求为()。
A、≥±30%B、±30%以内C、±20%以内D、±10%以内答案:A分析:投资估算的误差率没有±30%以内的要求。
练习题1
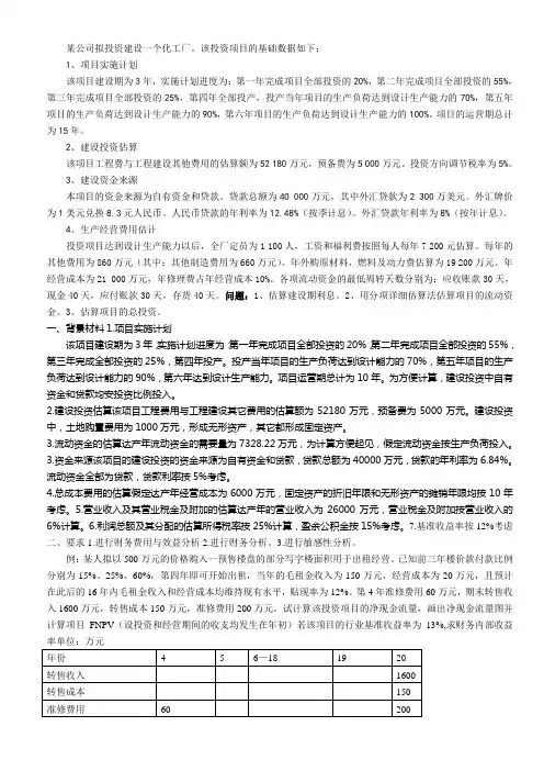
某公司拟投资建设一化工厂。
该投资项目的基础数据如下:
1、项目实施计划
该项目建设期为3年,实施计划进度为:第一年完成项目全部投资的20%,第二年完成
项目全部投资的55%,第三年完成项目全部投资的25%,第四年投产。
投产当年项目即
达到设计生产能力。
项目的运营期总计为15年。
为方便计算,建设投资中自有资金和贷
款均按投资比例投入。
2、建设投资估算
该项目工程费与工程建设其他费用的估算额为52180万元,预备费为5000万元。
3、建设资金来源
本项目的资金来源为自有资金和贷款。
贷款总额为40000万元,贷款的年利率为6.84%。
4、生产经营费用估计
投资项目达到设计生产能力以后,全厂定员为1100人,工资和福利费按每人每年7200元
估算。
每年的其他费用为860万元(其中其他制造费用为660万元)。
年外购原材料、燃
料及动力费估算为19200万元。
年经营成本为19000万元。
预计年销售收入为21000万
元,年修理费占年销售收入的10%。
各项流动资金的最低周转天数分别为:应收帐款30
天,现金40天、应付帐款30天、存货40天。
为计算简单,不考虑预付帐款和预收帐款。
问题:
(1)估算建设期利息;
(2)用分期估算法估算项目的流动资金;
(3)估算项目的总投资。