高一化学必修一第一章第一节第二节试题精选[1]
- 格式:doc
- 大小:322.50 KB
- 文档页数:4
1.关于金属钠说法正确的是()A.金属钠投入到三氯化铁溶液中,有气体和沉淀产生B.自然界可存在少量的钠单质C.金属钠长期置于空气中,最终变成Na2CO3·10H2OD.钠可从硫酸镁溶液中置换出大量的镁解析:A项,反应生成H2和Fe(OH)3沉淀,正确。
钠非常活泼,在自然界中只能以化合态形式存在,B错误。
钠长期放置于空气中,最终变成Na2CO3,C错误。
钠与MgSO4溶液反应时,先与水反应生成NaOH和H2,NaOH再与MgSO4反应生成Mg(OH)2沉淀,D错。
答案:A2.将一小块钠投入盛5 mL饱和澄清石灰水的试管里,不可能观察到的现象是() A.钠熔成小球并在液面上游动B.有气体生成C.溶液底部有银白色金属物质生成D.溶液变浑浊解析:钠与饱和澄清石灰水反应时,具有与水反应的现象,同时放热使Ca(OH)2的溶解性降低,溶液变浑浊,不会置换出银白色金属物质。
答案C3.[双选题]两个体积相同的容器,一个盛有NO,另一个盛有N2和O2,在同温、同压下,两容器内的气体一定具有相同的()A.原子总数B.质子总数C.分子总数D.质量解析:由阿伏加德罗定律可知,在同温、同压下,同体积的任何气体含有相同的分子数,故两容器内分子总数相等。
由于3种气体各自都是双原子分子,故原子总数一定相等。
又由于N和O原子的质子数和摩尔质量不同,则质子总数和质量不一定相等。
答案:AC4.氯水中存在多种分子和离子,它们在不同的反应中表现各自的性质。
下列实验现象和结论一致且正确的是()A.加入有色布条,一会儿有色布条退色,说明有C l2存在B.溶液呈黄绿色,且有刺激性气味,说明有Cl2分子存在C.先加入盐酸酸化,再加入AgNO3溶液产生白色沉淀,说明有Cl-存在D.加入NaOH溶液,氯水黄绿色消失,说明有HClO分子存在解析:A项错误,使有色布条退色的是次氯酸而不是Cl2;B项正确,溶液呈黄绿色且有刺激性气味可证明有Cl2分子存在;C项错误,因为盐酸也提供Cl-;D项错误,氯水的黄绿色是由氯分子造成的,与次氯酸无关。
第二节化学计量在实验中的应用第1课时物质的量的单位——摩尔课后篇巩固提升基础巩固1.下列说法正确的是( )A.摩尔是表示物质的数量单位B.1 mol氧的质量是2 gC.O2的摩尔质量是32 gD.每摩尔物质都含有阿伏加德罗常数个指定粒子7个基本物理量之一,它不是物质的质量,也不是物质的数量,摩尔是物质的量的单位,故A项错误;B项中“氧”指代不明确,无法确定其粒子种类,B项错误;摩尔质量的单位是g·mol-1,C项错误;把1mol任何粒子的粒子数叫做阿伏加德罗常数,所以每摩尔物质都含有阿伏加德罗常数个指定粒子,D项正确。
2.下列说法正确的是( )A.1 mol氯含有6.02×1023个微粒B.阿伏加德罗常数的数值约等于6.02×1023C.钠的摩尔质量等于它的相对原子质量D.H2O的摩尔质量是18 g项错在于使用摩尔时没有指明微粒的名称,可以说1mol氯气约含6.02×1023个氯气分子或1mol氯原子约含6.02×1023个氯原子;B项正确;C项错在把摩尔质量与相对原子质量混淆,应为钠的摩尔质量以g·mol-1为单位时在数值上等于它的相对原子质量;D项错在摩尔质量的单位,H2O的摩尔质量是18g·mol-1。
3.下列物质所含原子数与0.2 mol H3PO4分子中所含原子数相等的是( )A.0.4 mol H2O2B.0.2 mol H2SO4C.0.5 mol HClD.0.3 mol HNO33PO4分子中所含原子的物质的量为0.2mol×8=1.6mol。
A项,0.4molH2O2分子中所含原子的物质的量=0.4mol×4=1.6mol;B项,0.2molH2SO4分子中所含原子的物质的量=0.2mol×7=1.4mol;C项,0.5molHCl分子中所含原子的物质的量=0.5mol×2=1.0mol;D项,0.3molHNO3分子中所含原子的物质的量=0.3mol×5=1.5mol。
第一节化学实验基本方法第一课时:巩固练习1.下列做法正确的是()A.用手接触药品B.用嘴吹熄酒精灯火焰C.实验后,剩余的药品不能放回原瓶,也不能随便丢弃D.将带有溶液的滴管平放在实验台上2.下列事故处理不正确的是()A.不慎碰倒酒精灯,洒出的酒精在桌上燃烧时,应立即用湿抹布扑盖B.将一氧化碳中毒者移到通风处抢救C.眼睛里不慎溅进了药液,应立即用水冲洗,边洗边眨眼睛,不可用手揉眼睛D.不慎将浓硫酸溅到皮肤上,应立即用水冲洗3.使用酒精灯时,错误的操作是()A.用火柴点燃酒精灯B.用燃着的酒精灯去点燃另一盏酒精灯C.用酒精灯外焰给物质加热D.熄灭酒精灯火焰时,用灯帽盖灭4.下列基本操作正确的是()A.手持试管给试管里的物质加热B.用燃着的酒精灯去点燃另一盏酒精灯C.用天平称取药品时用手直接拿砝码D.用滴管滴加液体时,滴管应垂悬在容器上方,不能触及容器内壁5.下列仪器可以直接放在酒精灯火焰上加热的是()A.烧杯B.烧瓶C.蒸发皿D.量筒6.实验时,不慎把浓硫酸洒在皮肤上,正确的处理方法是()A.用水冲洗,再涂上硼酸溶液B.用氢氧化钠溶液中和,再用水冲洗C.用布擦去硫酸后,用稀氢氧化钠溶液冲洗D.用布擦去硫酸后,用大量水冲洗,再用3%~5%的碳酸氢钠溶液冲洗7.实验时万一碰倒了酒精灯,洒出的酒精在桌上燃烧起来,这时最简单、最好的扑灭方法是()A.用泡沫灭火器B.用书本扑打C.用水冲D.用湿抹布扑灭8.下列实验操作中,正确的是()A.用剩的药品不要乱丢,要放回原试剂瓶里B.给试管里的液体加热,液体的体积一般不超过试管容积的2/3C.试管和烧杯都可以直接在火焰上加热D.加热后的蒸发皿,要用坩埚钳夹取9.下列实验操作中,主要不是从安全因素考虑的是()A.点燃氢气前一定要检验氢气的纯度B.未使用完的白磷要随时收集起来,并与空气隔绝C.酒精灯不用时,必须盖上灯帽D .用氢气还原氧化铜时,要先通一会儿氢气,再加热氧化铜10.已知2Na+O 2点燃Na 2O 2 ,2Na 2O 2+2H 2O=4NaOH+O 2↑,2Na 2O 2+2CO2=2NaCO 3+O 2↑,下列灭火剂能用于扑灭金属钠着火的是( )A .干冰灭火剂B .黄沙C .干粉(含NaHCO 3)灭火剂D .泡沫灭火剂11.实验室用锌与稀硫酸反应制取氢气,怎样检验氢气的纯度?点燃前,为什么要检验氢气的纯度?备课参考参考答案:练一练1.AB 2.B巩固练习:1.C 2.D 3.B 4.D 5.C 6.D 7.D 8.D 9.C10.B11.用排水法收集一小试管氢气,用拇指堵住试管口,靠近火焰,移开拇指,若无爆鸣声,说明氢气纯净;若氢气不纯,在点燃时易发生爆炸,故点燃前必须验纯。
物质的分离与提纯一、选择题1.下列分离混合物的操作中,必须加热的是()A. 过滤B.分液C.结晶D.蒸馏2.用天然水制取纯度较高的水通常采用的方法是( )A.煮沸并加入石灰纯碱B. 加明矾搅拌C. 进行多次过滤D.蒸馏3.现有三组溶液:①汽油和氯化钠溶液②39%的乙醇溶液⑧氯化钠和单质溴的水溶液,分离以上各混合液的正确方法依次是()A . 分液、萃取、蒸馏 B. 萃取、蒸馏、分液C . 分液、蒸馏、萃取 D. 蒸馏、萃取、分液4下列从混合物中分离出其中的一种成分,所采取分离方法正确的是()A.由于碘在酒精中的溶解度大,所以,可用酒精把碘水中的碘萃取出来。
B.水的沸点是100℃,酒精的沸点是78.5℃,所以,可用加热蒸馏方法使含水酒精变成无水酒精。
C.氯化钠的溶解度随着温度下降而减少,所以,用冷却法从热的含有少量氯化钾浓溶液中得到纯净的氯化钠晶体。
D.在实验室中,通常采用加热氯酸钾和二氧化锰的混合物方法制取氧气。
我们可以用溶解、过滤的方法从反应产物中得到二氧化锰。
5.下列化学实验操作或事故处理方法不正确的是()A.不慎将酸溅到眼中,应立即用水冲洗,边洗边眨眼睛B.不慎将浓碱溶液沾到皮肤上,要立即用大量水冲洗,然后涂上硼酸C.酒精灯着火时可用水扑灭D.配制硫酸溶液时,可先在量筒中加入一定体积的水,再在搅拌条件下慢慢加浓硫酸6.在“粗盐提纯”的实验中,蒸发时正确的操作是()A.把浑浊的液体倒人蒸发皿内加热B.开始析出晶体后用玻璃棒搅拌C.蒸发时液体不超过蒸发皿容积的1/3D.蒸发皿中出现大量固体时即停止加热*7.过滤后的食盐水仍含有可溶性的CaCl2、MgCl2、Na2SO4等杂质,通过如下几个实验步骤,可制得纯净的食盐水:①加入稍过量的Na2CO3溶液;②加入稍过量的NaOH溶液;③加入稍过量的BaCl2 溶液;④滴入稀盐酸至无气泡产生;⑤过滤正确的操作顺序是()A.③②①⑤④B.①②③⑤④C.②③①④⑤D.③⑤②①④二、填空题8.粗食盐中除含有钙离子、镁离子、硫酸根离子等可溶性杂质外,还含有泥砂等不溶性杂质。
第一章第一节第一课时练习(实验安全、过滤、蒸发)一、选择题:1.下列仪器:①烧杯、②坩埚、③锥形瓶、④蒸发皿、⑤试管、⑥烧瓶、⑦表面皿,用酒精灯加热时,需要垫石棉网的是( )A.②④⑤ B.①⑥⑦C.③④⑥ D.①③⑥2.下列事故或药品的处理正确的是( )A.少量浓硫酸沾在皮肤上,立即用氢氧化钠溶液冲洗B.当出现CO中毒时,应立即将中毒者抬到室外新鲜空气处C.制取并收集氧气结束后,应立即停止加热D.将含硫酸的废液倒入水槽,用水冲入下水道3.图标所警示的是( )A.当心火灾——氧化物 B.当心火灾——易燃物质C.当心爆炸——自燃物质 D.当心爆炸——爆炸性物质4.通过溶解、过滤、蒸发等操作,可将下列各组混合物分离的是( ) A.硝酸钠、氢氧化钠 B.氧化铜、二氧化锰C.氯化钾、二氧化锰 D.硫酸铜、氢氧化钙5.某溶液中可能含有SO42-、CO32-、Cl-。
为了检验其中是否含有SO42-,除BaCl2溶液外,还需要的溶液是( )A.H2SO4 B.HCl C.NaOH D.NaNO36.下列实验操作中正确的是( )A.手持试管给试管里的物质加热 B.将鼻孔凑到集气瓶口闻气体的气味C.酒精灯的火焰可以用嘴吹灭 D.一般用药匙或镊子取用固体药品7.下列基本实验操作正确的是( )A.稀释浓硫酸时,将水沿器壁缓慢注入浓硫酸中B.过滤时,漏斗里液体的液面要高于滤纸的边缘C.胶头滴管的管口直接伸入试管里滴加液体,以免外溅D.实验室取用液体药品做实验时,如没有说明用量,一般取2 mL~3 mL8.在盛放酒精的试剂瓶的标签上应印有的警示标志是( )9.2009年6月19日贵州省贵定县一煤矿发生瓦斯爆炸,致使5人遇难。
进行化学实验时必须要有安全意识,下列做法错误的是( )A.被玻璃割伤手后,先取出伤口里的玻璃片,再用稀过氧化氢溶液擦洗,然后敷药包扎B.加热试管时不小心发生烫伤,第一时间用冷水冲洗,再涂食盐(始终保持湿润)消毒降温C.温度计摔坏导致水银散落到地面上,应立即用水冲洗水银D.滴瓶中的滴管用后不用清洗,直接放到滴瓶中10.以下过滤操作中不.正确的是( )A.滤纸应紧贴漏斗内壁并用少量水润湿,使滤纸与漏斗之间没有气泡B.漏斗下端管口应紧靠烧杯内壁C.倒入漏斗的过滤液的液面应高于滤纸边缘D.要沿着玻璃棒慢慢向漏斗中倾倒过滤液11.实验室常用氢氧化钠溶液吸收氯化氢尾气,以防止环境污染。
(2)第一章第一节课时2分散系及其分类1、下列分散系中分散质的粒子直径最大的是( )A.蔗糖溶液B.少量植物油和水的混合物Fe(OH)胶体C.3D.硫酸溶液2、下列分散系属于悬浊液的是( )A.牛奶B.蔗糖溶液C.泥浆水D.氢氧化铁胶体3、将少量下列选项中的物质加入10mL水中,能形成均一、稳定、透明的分散系的是( )FeCl溶液A.蔗糖B.植物油C.硫酸钡D.NaOH溶液和34、下列关于分散系的说法不正确的是( )A.分散系的稳定性:溶液>胶体>浊液B.分散质粒子的大小:溶液>胶体>浊液C.分散质粒子的直径为几纳米或几十纳米的分散系是胶体D.可以用过滤的方法将悬浊液中的分散质从分散剂中分离出来5、下列说法正确的是( )A.胶体区别于其他分散系的本质特征是有丁达尔效应B.向浓氨水中滴加FeCl3饱和溶液可制得Fe(OH)3胶体C.Fe(OH)3胶体属于介稳体系D.Fe3+、H+、Cl-在Fe(OH)3胶体中可以大量共存6、下列有关说法正确的是()A.氯化钠溶液均一稳定透明,不是分散系B.冰水混合物是一种分散系C.分散系有的是纯净物有的是混合物D.分散系都是混合物,按分散质和分散剂所处的状态,分散系的组合有9种方式7、“纳米材料”是粒子直径为1-100nm(纳米)的材料,纳米碳就是其中的一种.若将纳米碳均匀地分散到蒸馏水中,所形成的物质( )①是溶液②是胶体③能产生丁达尔效应④能透过滤纸⑤不能透过滤纸⑥静置后,会析出黑色沉淀A.①④⑥B.②③④C.②③⑤D.①③④⑥8、下列叙述正确的是( )A.直径在1~100nm之间的粒子称为胶体B.胶体是带电的C.利用丁达尔效应可以区分溶液与胶体D.胶体粒子很小,可以透过半透膜9、下列说法正确的是( )A.溶液不一定是混合物B.同种分子构成的物质一定是纯净物C.混合物一定由两种或两种以上的元素组成D.含有氧元素的化合物都是氧化物10、淀粉溶液是一种胶体,已知淀粉遇碘变蓝色。
高一化学第一章及第二章单元测试题一、选择题(每小题有1个或2个选项符合题意,每小题3分,共54分)1.以下实验装置一般不用于...分离物质的是()2.实验室常用氢氧化钠溶液吸收氯化氢尾气,以防止环境污染。
下列既能吸收尾气,又能防止溶液倒吸的装置是()3.以下各种尾气吸收装置中,适合于吸收易溶性气体,而且能防止倒吸的是()4.化学概念在逻辑上存在下图所示关系,对下列概念的说法正确的是()A.纯净物与混合物属于包含关系B.化合物与氧化物属于包含关系C.单质与化合物属于交叉关系D.氧化反应与化合反应属于并列关系5.现有一瓶物质甲和乙的混合物,已知甲和乙的某些性质如下表。
A.萃取法B.升华法C.蒸馏法D.分液法6.在标准状况下,将某X气体VL溶于水中,得到12mol·L-1的溶液500mL,则气体的体积V是()A.134.4L B.67.2LC.44.8L D.537.6L7.体积为V mL,密度为d g·cm-3的溶液,含有相对分子质量为M的溶质mg,其物质的量浓度为c mol·L-1,质量分数为w,下列表达式正确的是()A.c=(w×1000×d)/MB.m=V×d×(w/100)C.w=(c×M)/(1000×d)%D.c=(1000×m)/(V×M)8.配制250mL0.10mol·L-1的NaOH溶液时,下列实验操作会使配得的溶液浓度偏大的是()A.转移溶液后未洗涤烧杯和玻璃棒就直接定容B.在容量瓶中进行定容时仰视刻度线C.在容量瓶中进行定容时俯视刻度线D.定容后把容量瓶倒转摇匀,发现液面低于刻度,再补充几滴水至刻度9.在一定温度下,已知有关某饱和溶液的一些数据:①溶液的质量,②溶剂的质量,③溶液的体积,④溶质的摩尔质量,⑤溶质的溶解度,⑥溶液的密度,利用下列各组数据计算该饱和溶液的物质的量浓度,不能..算出的一组是()A.④⑤⑥B.①②③④C.①④⑥D.①③④⑤10.用下列方法来制备溶胶:①0.5mol·L-1BaCl2溶液和等体积2mol·L-1硫酸相混合并振荡;②把1mL饱和三氯化铁溶液滴加入20mL沸水中,边加边振荡;③把1 mL水玻璃加入10mL1mol·L-1盐酸中,用力振荡。
高一必修一化学第一章的测试题及答案[模版仅供参考,切勿通篇使用]篇一:人教版高中化学必修一第一章综合检测(含答案解析) 第一章从实验学化学单元检测测试时间:90分钟总分:110分第Ⅰ卷(选择题共54分)一、选择题(每小题只有1个正确选项,每小题3分,共54分)1.在化学实验和日常生活中,同学们都要有安全意识,否则可能会造成严重的后果。
下列做法存在安全隐患的是( )①将水沿着烧杯内壁缓缓加入浓硫酸中,并用玻璃棒不断搅拌②给试管里的液体药品加热时,应将试管倾斜,与桌面成45°,并集中在药品处加热③使用金属钠或钾时,用剩的药品要放回原试剂瓶中④镁着火时使用二氧化碳扑灭⑤夜间厨房发生煤气泄漏时,应立即开灯检查煤气泄漏的原因,并打开所有门窗通风⑥废旧电池应回收处理A.全部B.①②④⑤C.①③⑤ D.①④2.下列关于配制一定物质的量浓度溶液的说法,正确的组合是( )①托盘天平可读取到小数点后一位(以克为单位),容量瓶可精确到小数点后两位(以毫升为单位)②托盘天平只能粗略地称量物质的质量,量筒只能粗略地量取液体的体积,严格地说,它们都不能与容量瓶——精确仪器配套使用③量筒内的残液必须冲洗下来,倒入容量瓶中④称量的固体(或量取的液体)可直接放入容量瓶中溶解(或稀释)⑤引流时,玻璃棒不能靠在瓶口上⑥定容摇匀后,若液面低于刻度线,可再次加水补齐A.①②⑤ B.①③④C.②④⑥ D.④⑤⑥3.NA表示阿伏加德罗常数的值,下列说法中正确的是( )A.含 BaCl2的溶液中Cl数为B.22g CO2所含有的分子数为C. CO2所含有的分子数为D.常温下NA个Cl2分子所占有的体积为-4.只给出下列甲中和乙中对应的量,不能求物质的量的是( )C.③ D.④5.阿伏加德罗定律能够成立的本质原因是在一定温度和压强下( )A.气体体积的大小与气体分子的大小有直接关系B.不同气体分子的大小几乎相等C.不同气体分子间的平均距离几乎相等D.气体分子间的平均距离与分子本身的大小成正比6.下列关于实验操作的叙述中正确的是( )①从试剂瓶中取出的任何药品,若有剩余不能再放回原试剂瓶;②可燃性气体点燃之前必须验纯;③用胶头滴管向试管中滴加液体,一定要将胶头滴管伸入试管中;④用托盘天平称量固体药品时,应左物右码;⑤配制浓硫酸与蒸馏水的混合液时,应将浓硫酸慢慢加到蒸馏水中并及时搅拌和冷却;⑥选用100mL量筒量取稀硫酸A.①③④⑤ B.①③④⑥C.②④⑤D.以上答案均不正确7.若某氖原子的质量ag,12C原子的质量是bg,NA表示阿伏加德罗常数,下列说法不正确的是( )A.该氖原子的相对原子质量是12a/bB.该氖原子的摩尔质量是aNA gC.Wg该氖原子的物质的量是W/(aNA)molD.Wg该氖原子所含质子数为10W/a8.现有VL浓度为·L-1的盐酸,现欲将此盐酸浓度增大1倍,以下方法最宜采用的是( )VA.加热浓缩到溶液体积为L 2B.加入·LC.加入10mol·L-1盐酸-1盐酸,再稀释至D.标准状况下通入氯化氢气体9.实验室里需用480mL /L的硫酸铜溶液,现选取500mL容量瓶进行配制,以下操作正确的是( )A.称取硫酸铜,加入500mL水B.称取胆矾配成500mL溶液C.称取硫酸铜,加入500mL水D.称取胆矾配成500mL溶液10.某溶液经分析,其中只含有Na、K、Ca2、Cl、NO3,已知其中Na、K+++--++、Ca2、NO3的浓度均为·L1,则Cl的物质的量浓度为( ) +---A.·L1 B.·L1 --C.·L1 D.·L1 --11.下列实验操作均要用玻璃棒,其中玻璃棒作用相同的是:①过滤②蒸发③溶解④向容量瓶转移液体( )A.①和② B.①和③C.③和④ D.①和④12.为了检验SO24,甲、乙、丙、丁四位同学设计了如下四种方案,其中方案最-优的是( )BaCl2溶液足量稀盐酸A.方案甲:试液――――――→白色沉淀――――――→沉淀不溶解足量稀盐酸BaCl2溶液B.方案乙:试液――――――→无沉淀(也无气泡)――――――→白色沉淀足量稀硝酸32溶液C.方案丙:试液――――――→无沉淀――――――→白色沉淀向沉淀中加入足量盐酸D.方案丁:试液――――――→白色沉淀(过滤)――――――――――――――――→沉淀不溶解32溶液13.下列各溶液中,所含NH4的浓度与·LNH4的浓度相等的是( )A.·LB.·LC.·L-1++-1的硫酸铵溶液100mL中所含的NH4Cl溶液100mL 的NH4NO3溶液100mL 的(NH4)3PO4溶液100mL 的(NH4)3PO4溶液50mL----1-1-1D.·L14.下列溶液中的c(Cl)与50 mL 1 mol·L1 AlCl3溶液中c(Cl)相等的是( )A.150 mL 1 mol·L1 NaCl溶液-B.75 mL 3 mol·L1 NH4Cl溶液-C.150 mL 1 mol·L1 KCl溶液-D.75 mL 1 mol·L1 MgCl2溶液-15.已知一种盐酸的物质的量浓度为c1,密度为ρ1(g·cm3),体积V1(L);另一种-盐酸的物质的量浓度为c2,密度为ρ2(g·cm3),体积V2(L),两者混合后,溶液的密度-为ρ3(g·cm3),用数学式表示混合后溶液的物质的量浓度是( ) -cV+cV- V1ρ1+V2ρ2cV+cV-ρ3C.+c2V2-L1 1ρ1+V2ρ231V1+c2V23V1ρ1+V2ρ2mol·L1 -16.如图两瓶体积相等的气体,在同温同压时瓶内气体的关系一定正确的是()A.所含原子数相等 B.气体密度相等C.气体质量相等 D.摩尔质量相等17.T℃,硝酸钾的溶解度为ag,取该温度下的硝酸钾溶液bg,蒸发cg水后溶液达到饱和。
高一化学必修1习题集第一章从实验学化学Ⅰ典型问题研究题型一化学实验安全的注意问题例1 进行化学实验必须注意安全,下列说法不正确的是()A.不慎将酸液溅到眼中,应立即用大量水冲洗,边洗边眨眼睛B.不慎将碱液沾到皮肤上,要立即用大量水冲洗,然后涂上硼酸溶液C.洒在桌面上的酒精燃烧,立即用湿抹布盖灭D.配置硫酸溶液时,可先在量筒中加入一定体积的水,在慢慢倒入浓硫酸,并不断搅拌例2 下列实验操作与安全事故处理错误的是()A. 使用水银温度计测量烧杯中水浴温度时,不慎打破水银球,用滴管将水银吸出放入水封的小瓶中,残破的温度计插入装有硫粉的广口瓶中B. 用试管夹从试管底由下往上夹住距试管口约处,手持试管夹长柄末端进行加热C. 燃着的酒精灯翻倒,酒精洒到桌面并且燃烧,为了人身安全,应立即逃离现场D. 把玻璃管插入橡胶塞孔时,用厚布护手,紧握用水湿润的玻璃管插入端,并缓慢旋进塞孔中题型二常用仪器的使用和药品的取用例3 下列有关试剂的取用说法不正确的是()A.胶头滴管可用来取用少量液体试剂B.无毒的固体试剂可用手直接取用C.制氢气实验时,多取的锌粒可放回原试剂瓶中D.取用固体试剂时,不一定要用镊子例4 如右下图所示的实验操作不正确的是()题型三混合物的分离和提纯的方法以及相关仪器的使用例5 蒸发时,下列操作正确的是()A. 使蒸发皿盛满滤液,用小火加热B. 等到蒸发皿中出现较多量固体时停止加热C. 待溶液蒸干后,再停止加热D. 将蒸发皿放在石棉网上,用酒精灯加热例6 下列符合化学实验"绿色化"的有()①在萃取操作的演示实验中,将CCl4萃取溴水改为CCl4萃取碘水②汞不慎洒落地面时,要先用硫磺粉覆盖,使其化合成硫化汞后扫除并妥善掩埋③将实验室的废酸与废碱中和后再排放A. ①②B. ①③C. ②③D. ①②③例7 选择萃取剂将碘水中的碘萃取出来,这种萃取剂应具备的性质是()A. 不溶于水,且必须易与碘发生化学反应B. 不溶于水,且比水更容易使碘溶解C. 不溶于水,且必须比水密度大D. 不溶于水,且必须比水密度小Ⅱ综合创新应用例8 (成都模拟)有一种工业废水,据检测其中含有较多的Fe、SO,还含有少量的Ag、Na和污泥。
此文档下载后即可编辑第一章从实验学化学单元测试题一、选择题(本大题共20小题,每小题3分,只有一个是正确答案,共60分)。
1.在盛放浓硫酸的试剂瓶标签上应印有下列警示标记中的()2.下列有关仪器的使用正确的是()A.手持试管给试管内的物质加热B.用燃着的酒精灯去点燃另一盏酒精灯C.用天平称量药品时用手直接拿砝码D.用滴管滴加液体时滴管应垂直悬垂在容器上方且不能触及容器内壁3.下列实验中均需要的仪器是()①配制一定物质的量浓度的溶液②PH试纸的使用③过滤④蒸发A.试管B.胶头滴管C.玻璃棒D.漏斗4.下列实验操作中错误的是()A.分液时,分液漏斗下层液体从下口放出,上层液体从上口倒出B.蒸馏时,应使温度计水银球靠近蒸馏烧瓶支管口C.蒸发结晶时应将溶液蒸干D.称量时,称量物放在称量纸上置于托盘天平的左盘,砝码放在托盘天平的右盘中5.某同学在实验报告中记录下列数据,其中正确的是()A.用25mL量筒量取12.36mL盐酸B.用托盘天平称量8.75g食盐C.用500mL的容量瓶配制450mL溶液D.用广泛pH试纸测得某溶液的pH为3.56.在下列操作中,一般情况下不能相互接触的是()A.过滤时,玻璃棒与三层滤纸B.分液时,分液漏斗下端与烧杯内壁C.过滤时,烧杯内壁与漏斗下端D.用胶头滴管向试管内滴加液体时,胶头滴管尖端与试管内壁7.关于粗盐提纯的下列说法中正确的是()A.溶解粗盐时,应尽量让溶液稀些,防止食盐不完全溶解B.滤去不溶性杂质后,将滤液移至坩埚内加热浓缩C.当蒸发到剩余少量液体时,停止加热,利用余热将液体蒸干D.将制得晶体转移到新制过滤器中用大量水进行洗涤8.提纯含有少量硝酸钡杂质的硝酸钾溶液,可以使用的方法为()A.加入过量碳酸钠溶液,过滤,除去沉淀,溶液中补加适量硝酸B.加入过量硫酸钾溶液,过滤,除去沉淀,溶液中补加适量硝酸C.加入过量硫酸钠溶液,过滤,除去沉淀,溶液中补加适量硝酸D.加入过量碳酸钾溶液,过滤,除去沉淀,溶液中补加适量硝酸9.关于容量瓶的四种叙述:①是配制准确浓度溶液的仪器;②不宜贮存溶液;③不能用来加热;④使用之前要检查是否漏水。
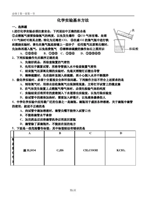
化学实验基本方法一、选择题1.进行化学实验必须注意安全,下列说法中正确的组合是①点燃氢气前要检验氢气的纯度,以免发生爆炸②CO气体有毒,处理CO气体时可将其点燃,转化为无毒的CO2③在盛O2的集气瓶中进行铁丝燃烧实验时,事先在集气瓶底部铺上一层沙子④用氢气还原氧化铜时,先加热再通入氢气,以免浪费氢气⑤稀释浓硫酸的操作如右上图所示A.①②③④ B.①②③C.①②④ D.①②③④⑤2.下列实验操作先后顺序正确的是A.先装好药品,再检查装置的气密性B.先用双手握紧试管,再将导管插入水中检查装置气密性C.结束氢气还原氧化铜的实验时,先熄灭酒精灯后撤出导管D.稀释硫酸时,先在烧杯里倒入浓硫酸,再小心倒入水并不断搅拌3.做化学实验时,必须十分重视安全和环保问题。
下列操作方法不符合上述要求的是A.制取氧气时,用排水法收集氧气出现倒吸现象,立即打开试管上的橡皮塞B.在气体发生装置上点燃氢气等气体时,必须先检验气体的纯度C.实验结束后将所有的废液倒入下水道排出实验室,以免污染实验室D.给试管中的液体加热时,需要加入碎瓷片,以免液体暴沸伤人4.中学化学实验中应用最广泛的仪器之一是滴瓶。
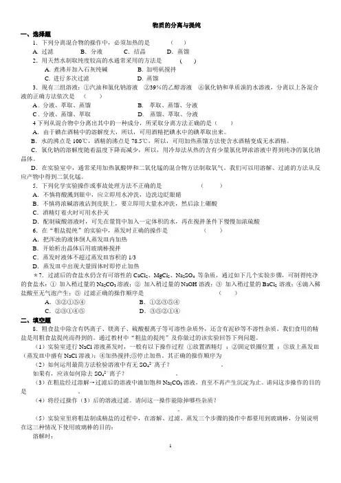
滴瓶用于盛放各种溶液,关于滴瓶中滴管的使用,叙述不正确的是A.向试管中滴加溶液时,滴管尖嘴不能伸入试管口内B.不能将滴管水平拿持C.加完药品后应将滴管洗净后再放回原瓶D.滴管除了原滴瓶外,不能放在别的地方A B C D物质的浓H2SO4C6H6CH3COOH KClO3化学式6.加热是一种基本实验操作,下列加热操作正确的是A.将烧杯放置在铁架台的铁圈上直接用酒精灯火焰加热B.将试管直接用酒精灯火焰加热C.将蒸发皿放置在铁架台的铁圈上,并垫石棉网加热D.将烧瓶放置在铁架台的铁圈上直接用酒精灯火焰加热7.下图分别表示四种操作,其中有两个错误的是8.欲除去下列物质中的杂质(括号内物质为杂质),所用试剂不正确的是A.KNO3溶液(K2SO4):适量Ba(NO3)2溶液B.CaCO3粉末(CaCl2):过量盐酸C.Cu粉(Zn粉):过量盐酸D.CO2(O2):灼热的铜网9.某固体NaOH因吸收了空气中的CO2而含有杂质,现在要将该固体NaOH配制成较纯的溶液,则其主要的实验操作过程应是A.溶解、加适量BaCl2溶液、过滤B.溶解、加适量CaCl2溶液、过滤C.溶解、加适量Ca(OH)2溶液、过滤D.溶解、加适量盐酸、加热10.提纯含有少量Ba(NO3)2杂质的KNO3溶液,可以使用的方法为A.加入过量的Na2CO3溶液,过滤,向滤液中滴加适量的稀硝酸B.加入过量的K2SO4溶液,过滤,向滤液中滴加适量的稀硝酸C.加入过量的Na2SO4溶液,过滤,向滤液中滴加适量的稀硝酸D.加入过量的K2CO3溶液,过滤,向滤液中滴加适量的稀硝酸11.下列关于粗盐提纯的说法中正确的是A.溶解粗盐时,应尽量让溶液稀些,防止食盐不完全溶解B.滤去不溶性杂质后,将滤液移至坩埚内加热浓缩C.当蒸发到剩余少量液体时,停止加热,利用余热将液体蒸干D.将制得的晶体转移到新制过滤器中用大量水进行洗涤12.下列各项操作错误的是A.用酒精萃取溴水中的溴单质的操作可选用分液漏斗,而后静置分液B.进行分液时,分液漏斗中的下层液体从下端流出,上层液体则从上口倒出C.萃取、分液前需对分液漏斗检漏D.为保证分液漏斗内的液体顺利流出,需将上面的塞子拿下(或使塞上的凹槽对准漏斗上的小孔)13.下列实验操作中错误的是A.分液时,分液漏斗下层液体从下口放出,上层液体从上口倒出B.蒸馏时,应使温度计水银球靠近蒸馏烧瓶支管口处C.蒸发结晶时应将溶液完全蒸干D.洗涤沉淀的方法是向漏斗中加水,使水没过沉淀,等水流完后再重复操作几次1415.下列萃取与分液结合进行的操作(用CCl4为萃取剂,从碘水中萃取碘)中错误的是A.饱和碘水和CCl4加入分液漏斗中后,塞上上口部的塞子,用一手压住分液漏斗上口部,一手握住活塞部分,把分液漏斗倒转过来振荡B.静置,待分液漏斗中液体分层后,先使分液漏斗内外空气相通(准备放出液体)C.打开分液漏斗的活塞,使全部下层液体沿承接液体的烧杯内壁慢慢流出D.最后继续打开活塞,另用容器承接并保存上层液体二、非选择题16根据上述信息,回答下列问题:(1)若已知A与D不发生反应,且均不与水反应。
高一化学必修一测试题一、选择题:(本题包括20小题,每题只有1个选项符合题意,每小题 2分,共 40分。
) 1.中国食盐产量居世界首位。
下列实验室中的操作类似“海水煮盐”原理的( ) A .蒸馏 B .蒸发C .过滤 D .搅拌 2.下列说法中不正确的是( )A .1 mol 氧气中含有12.04×1023个氧原子,在标准状况下占有体积22.4 LB .1 mol 臭氧和1.5 mol 氧气含有相同的氧原子数C .等体积、浓度均为1 mol/L 的磷酸和盐酸,电离出的氢离子数之比为3∶1D .等物质的量的干冰和葡萄糖(C 6H 12O 6)中所含碳原子数之比为1∶6,氧原子数之比为1∶3 3.设N A 表示阿伏加德罗常数,下列说法正确的是( ) A .1 mol 氦气中有2N A 个氦原子 B .14 g 氮气中含N A 个氮原子C .2 L 0.3 mol·L -1 Na 2SO 4溶液中含0.6 N A 个Na +D .18 g 水中所含的电子数为8N A4.已知1.505×1023个X 气体分子的质量为8 g ,则X 气体的摩尔质量是( ) A .16 gB .32 gC .64 g/mol D .32 g/mol 5.下列实验操作正确的是( )A .当某实验没有准确的药品用量说明时,为看到明显现象,取用药品越多越好B .取用细口瓶里的试液时,先拿下瓶塞,倒放在桌上,然后标签朝外拿起瓶子,瓶口要紧挨着试管口,将液体缓缓地倒入试管C .胶头滴管取完一种试液后,可直接取另一种不与其反应的试液D .取用粉末状固体或固体小颗粒时,应用药匙或纸槽,取用块状固体时,应用镊子夹取 6.实验中的下列操作正确的是( )A .用试管取出试剂瓶中的Na 2CO 3溶液,发现取量过多,为了不浪费,又把过量的试剂倒入试剂瓶中B .Ba(NO 3)2溶于水,可将含有Ba(NO 3)2的废液倒入水槽中,再用水冲入下水道C .用蒸发方法使NaCl 从溶液中析出时,应将蒸发皿中NaCl 溶液全部加热蒸干D .用浓硫酸配制一定物质的量浓度的稀硫酸时,浓硫酸溶于水后,应冷却至室温才能转移到容量瓶中7.若某原子的摩尔质量是M g·mol -1,则一个该原子的真实质量是( ) A .M g B.1M gC.M 6.02×1023g D.6.02×1023M g8.下列溶液中,物质的量浓度最大的是( ) A .1 L H 2SO 4溶液中含98 g H 2SO 4 B .0.5 L 含49 g H 2SO 4的溶液 C .98 g H 2SO 4溶于水配成2 L 溶液 D .0.1 L 含24.5 g H 2SO 4的溶液9.用N A表示阿伏加德罗常数,下列叙述正确的是()A.64 g SO2含有氧原子数为1N AB.物质的量浓度为0.5 mol·L-1的MgCl2溶液,含有Cl-数为1 N AC.标准状况下,22.4 L H2O的分子数为1N AD.常温常压下,14 g N2含有分子数为0.5 N A10.下列一定量的各物质所含原子个数按由大到小的顺序排列的是()①0.5 mol氨气②标准状况下22.4 L氦气③4 ℃时9 mL水④0.2 mol磷酸A.①④③②B.④③②①C.②③④①D.①④②③11.下列关于胶体的说法中正确的是A.胶体外观不均匀B.胶体能通过半透膜C.胶体微粒做不停的无秩序运动D.胶体不稳定,静置后容易产生沉淀12.下列各组在溶液中的反应,不管反应物量的多少,都只能用同一个离子方程式来表示的是A.FeBr2与Cl2B.Ba(OH)2与H2SO4C.HCl与Na2CO3D.Ca(HCO3)2与NaOH13.下列反应的离子方程式正确的是A.氨气通入醋酸溶液CH3COOH+NH3 == CH3COONH4B.澄清的石灰水跟盐酸反应H++OH- == H2OC.碳酸钡溶于醋酸BaCO3+2H+ == Ba2++H2O+CO2↑D.金属钠跟水反应Na+2H2O == Na++2OH-+H2↑14.以下说法正确的是A.物质所含元素化合价升高的反应叫还原反应B.在氧化还原反应中,失去电子的元素化合价降低C.物质中某元素失去电子,则此物质是氧化剂D.还原剂中必定有一种元素被氧化15.下列说法正确的是A.电解质与非电解质的本质区别,是在水溶液或熔化状态下能否电离B.强电解质与弱电解质的本质区别,是其水溶液导电性的减弱C.酸、碱和盐类都属于电解质,其他化合物都是非电解质D.常见的强酸、强碱和大部分盐都是强电解质,其他化合物都是非电解质16.在无色透明溶液中,能大量共存的离子组是A.Cu2+、Na+、SO42-、Cl- B.H+、Na+、HCO3-、NO3-C.OH-、HCO3-、Ca2+、Na+ D.Ba2+、Na+、OH-、NO3-17.在强酸性溶液中,下列离子组能大量共存且溶液为无色透明的是A.Na+、K+、OH-、Cl-B.Na+、Cu2+、SO42-、NO3-C.Mg2+、Na+、SO42-、Cl-D.Ba2+、HCO3-、NO3-、K+18.关于氧化剂的叙述正确的是A.分子中一定不含有氧元素B.分子中一定含有氧元素C.在反应中易失电子的物质D.在反应中易结合电子的物质19.分类是学习和研究化学的一种重要方法,下列分类合理的是A.K2CO3和K2O都属于盐 B.H2SO4和HNO3都属于酸C.KOH和Na2CO3都属于碱 D.Na2O和Na2SiO3都属于氧化物20.下列反应的离子方程正确的是A.碳酸钠溶液中通入少量氯化氢气体CO32-+2H+CO2↑+H2OB.碳酸铵溶液中加入氢氧化钡溶液SO42-+Ba2+BaSO4↓C.用氨水吸收氯化氢气体NH3·H2O+H+NH4++ H2OD.足量的锌跟硫酸铁反应Zn+2Fe3+Zn2++2Fe2+二、填空题(本题包括4小题,每空2分,共36分。
2019-2020学年高一第一学期期中模拟题高一化学2019年11月可能用到的相对原子质量H-1 C-12 O-16 N-14 Cl-35.5 Na-23 S-32 Fe-56 Al-27第Ⅰ卷(选择题共50分)一、选择题(本题20小题,每小题只有一个选项......符合题意,每小题2.5分,共50分)1.我国明代《本草纲目》中收载药物1892种,其中“烧酒”条目下写道:“自元时始创其法,用浓酒和糟入甑,蒸令气上……其清如水,味极浓烈,盖酒露也。
”这里所用的“法”是指()A. 蒸馏B. 渗析C. 萃取D. 干馏2.下列中草药煎制步骤中,属于过滤操作的是()3.某体检的血液化验单中,葡萄糖为5.9 mmol/L。
表示该体检指标的物理量是A.溶解度(s)B.物质的量浓度(c)C.质量分数(ω)D.摩尔质量(M)4.下列各组物质,按化合物、单质、混合物的顺序排列的是A.烧碱、液态氧、碘酒B.干冰、铁、冰水混合物C.生石灰、白磷、熟石灰D.碱石灰、氮气、胆矾5.下列事实与胶体性质无关的是()A.向豆浆中加入硫酸钙做豆腐B.将植物油倒入水中用力搅拌形成油水混合物C.利用丁达尔效应可以区别溶液与胶体D.观看电影时,从放映机到银幕有明显的光路6.关于2mol二氧化碳的叙述中,正确的是()A.体积为44.8L B.电子数为32×6.02×1023C.含有4mol原子D.质量为88g7.下列关于金属钠性质的叙述中,正确的是()A .钠是密度小、硬度大、熔点高的银白色金属B .钠在纯净的氧气中充分燃烧,生成白色固体Na 2OC .将金属钠放入CuSO 4溶液中,可观察到大量红色的铜析出D .将金属钠放入水中立即熔化成小球,说明金属钠熔点低,且反应放出热量8.下列各组物质所含原子数目一定相同的是A .10g H 2O 和10g NH 3B .0.1mol CO 和标准状况下2.24L Cl 2C .22g CO 2和标准状况下11.2 L N 2D .标准状况下11.2 L O 2和11.2 L NH 39.下列变化,需要加入适当的氧化剂才能完成的是A .2Fe FeCl →B .CuO Cu →C .244H SO CuSO →D .32HNO NO →10.下列无色水溶液中能大量共存的一组离子是A .Na +、Ba 2+、Cl -、SO 42-B .Al 3+、H +、CO 32-、Cl - C .K +、Fe 3+、NO 3-、OH - D .Mg 2+、NH 4+、Cl -、SO 42-11.使用如图装置来完成实验,不正确的是A . 利用图①装置来分离沸点不同的液体混合物B . 利用图②装置从Fe(OH)3胶体中分离出胶体粒子C . 利用图③装置制备Fe(OH)3胶体D . 利用图④装置除去CO 中的CO 212.将钠、镁各0.2mol 分别放入100mL 1mol/L 的盐酸中,同温同压下产生的气体体积之比是A .2:1B .1:2C .1:3D .1:l13.将100mL 1.0mol/L AlCl 3溶液取出10 mL ,与这10 mL 溶液中Cl -物质的量浓度相等的是A .30mL 1.0mol/L NaCl 溶液B .10mL2.0mol/L FeCl 3溶液C.50mL1.5mol/L MgCl2溶液D.100mL1.0mol/L HCl溶液14.N A为阿伏加德罗常数,下列说法正确的是()A.标准状况下,22.4 L水中含有的水分子数为N AB.常温常压下,16g O2和O3的混合气体中含有的氧原子数为N AC.1mol/L的Ba(NO3)2溶液中含NO3-离子数为2N AD.分子数为N A的CO和N2的混合气体的体积约为22.4 L,质量为28 g15.在同温同压下,用等质量的H2、CH4、CO2、HCl四种气体分别吹起四个气球,其中是由HCl吹起的是()A.B.C.D.16.如图表示1g O2与1g气体X在相同容积的密闭容器中压强(p)与温度(T)的关系,则气体X可能是()A.CO2 B.C2H4C.CH4D.NO17.化学是一门以实验为基础的科学,下列说法正确的是( )A.进行萃取操作时,应选择有机萃取剂,且萃取剂的密度必须比水大B.蒸馏时,温度计水银球插入圆底烧瓶内液面之下,冷凝水从冷凝管下口进C.蒸发时,将蒸发皿放置在铁架台的铁圈上直接用酒精外焰加热D.某溶液中先滴加少量BaCl2溶液,生成白色沉淀,再滴加足量稀盐酸,白色沉淀不溶解,证明该溶液一定含有SO42-18.实验室制取氧气并回收提纯KCl和MnO2的流程如下。
《化学(必修) 1》课后习题参考答案第一章第一节1.C2.C3.CD4.略5.乳化原理或萃取原理6.利用和稀盐酸反应产生气体7.不可靠,因为碳酸钡也是白色沉淀,碳酸根干扰了硫酸根的检验。
由于硫酸钡是难溶的强酸盐,不溶于强酸,而碳酸钡是难溶弱酸盐,可溶于强酸,因此可先取样,再滴入氯化钡溶液和几滴稀硝酸或稀盐酸,如果出现白色沉淀,说明有硫酸根。
第一章第二节1.D2.B3.B4.B5.65 mg/dL ~110mg/dL (1mmol=10-3mol)6.这种操作会使得结果偏低,因为倒出去的溶液中含有溶质,相当于容量瓶内的溶质有损失。
7.14mL8.n(Ca):n(Mg):n(Cu):n(Fe)=224:140:35:29.1)0.2mol2)Cu2+:0.2mol Cl-:0.4mol0.40 (M=/mol ,该气体的相对分子质量0。
)第一章复习题1.C2.B3.A4.BC5.C6.(1) 不正确。
(标况下)(2)不正确。
(溶液体积不为)(3)不正确。
(水标况下不是气体)(4)正确。
(同温同压下气体的体积比即为物质的量之比,也就是分子个数比)7.( 1)5%(2)0.28mol/L8.9.,操作步骤略。
第二章第一节1.②⑧①④⑤⑥⑦⑩⑨2.树状分类法略5.6.BD7.胶体区别于其他分散系得本质特征是胶体粒子的大小在1~100nm 范围。
胶体的应用,例如明矾净水、豆浆加石膏成豆腐、静电除尘、江河入海口易形成沙洲、血液透析、饱和氯化铁溶液用于应急性止血等。
第二章第二节1.水溶液熔融状态电离阴阳离子阳离子H+阴离子OH-金属离子或铵根离子酸根离子H+ + OH-=H2O2.两种电解质在溶液中相互交换离子的反应生成难溶物、易挥发物质、弱电解质3.C4.C5.C6.B7.D8.(1) NaOH=Na++OH-(2) CuCl2=Cu2++2Cl-(3) Fe2(SO4)3=2Fe3++3SO42-(4) Ba(NO3)2=Ba2++2NO3-9.(1) SO42-+Ba2+=BaSO4(2) 2Al+3Hg2+=3Hg+2Al3+(3) CO32-+2H+=H2O+CO2(4) 不反应。
高一化学必修一测试题及课后答案今日我在这给大家整理了〔高一化学〕必修一,接下来随着我一起来看看吧!高一化学必修一(一)第一章测试题及答案一、选择题(每题均有一个选项符合题意,每题5分,共60分)1.假如你家里的食用花生油混有水份,你将接受以下何种〔方法〕分别A.过滤B.蒸馏C.分液D.萃取2.以下试验操作均要用玻璃棒,其中玻璃棒作用相同的是①过滤②蒸发③溶解④向容量瓶转移液体A.①和②B.①和③C.③和④D.①和④4.试验中的以下操作正确的选项是 A.用试管取出试剂瓶中的Na2CO3溶液,发觉取量过多,为了不铺张,又把过量的试剂倒入试剂瓶中B.Ba(NO3)2 溶于水,可将含有Ba(NO3)2 的废液倒入水槽中,再用水冲入下水道C.用蒸发方法使NaCl 从溶液中析出时,应将蒸发皿中NaCl 溶液全部加热蒸干D.用浓硫酸配制确定物质的量浓度的稀硫酸时,浓硫酸溶于水后,应冷却至室温才能转移到容量瓶中5.过滤后的食盐水仍含有可溶性的CaCl2、MgCl2、Na2SO4 等杂质,通过如下几个试验步骤,可制得纯洁的食盐水:①加入稍过量的Na2CO3溶液;②加入稍过量的NaOH溶液;③加入稍过量的BaCl2 溶液;④滴入稀盐酸至无气泡产生;⑤过滤正确的操作挨次是A.③②①⑤④B.①②③⑤④C.②③①④⑤D.③⑤②①④6.以下表达正确的选项是A.1 mol H2O的质量为18g/molB.CH4的摩尔质量为16gC.3.01×1023个SO2分子的质量为32gD.标准状况下,1 mol任何物质体积均为22.4L7.已知1.505×1023个X气体分子的质量为8g,则X气体的摩尔质量是A.16gB.32gC.64g /molD.32g /mol8.科学家已发觉一种新型氢分子,其化学式为H3,在相同条件下,等质量的H3和H2相同的是A.原子数B.分子数C.体积D.物质的量9.同温同压下,等质量的以下气体所占有的体积最大的是A.O2B.CH4C.CO2D.SO210.用NA表示阿伏德罗常数,以下表达正确的选项是 A.标准状况下,22.4LH2O含有的分子数为1 NAB.常温常压下,1.06g Na2CO3含有的Na+离子数为0.02 NAC.通常状况下,1 NA 个CO2分子占有的体积为22.4LD.物质的量浓度为0.5mol·/L的MgCl2溶液中,含有Cl- 个数为1 NA11.欲配制100ml 1.0 mol/L Na2SO4溶液,正确的方法是①将14.2 g Na2SO4 溶于100ml水中②将32.2g Na2SO4·10H2O溶于少量水中,再用水稀释至100 ml③将20 ml 5.0 mol/L Na2SO4溶液用水稀释至100 mlA.①②B.②③C.①③D.①②③12.0.5L 1mol/L FeCl3溶液与0.2L1mol/L KCl溶液中的Cl-的数目之比A.5:2B. 3:1C.15:2D. 1:3二、非选择题(40分)13.(8分)如下图a、b、c、d分别是几种常见漏斗的上部,A、B、C、D是实际操作中各漏斗的下部插入容器中的示意图,请指出A、B、C、D分别与a、b、c、d相匹配的组合及其组合后装置在试验中的应用,例如:C和a组合,用于制取气体。
化学实验基本方法一、选择题1.进行化学实验必须注意安全,下列说法中正确的组合是①点燃氢气前要检验氢气的纯度,以免发生爆炸②CO气体有毒,处理CO气体时可将其点燃,转化为无毒的CO2③在盛O2的集气瓶中进行铁丝燃烧实验时,事先在集气瓶底部铺上一层沙子④用氢气还原氧化铜时,先加热再通入氢气,以免浪费氢气⑤稀释浓硫酸的操作如右上图所示A.①②③④ B.①②③C.①②④ D.①②③④⑤2.下列实验操作先后顺序正确的是A.先装好药品,再检查装置的气密性B.先用双手握紧试管,再将导管插入水中检查装置气密性C.结束氢气还原氧化铜的实验时,先熄灭酒精灯后撤出导管D.稀释硫酸时,先在烧杯里倒入浓硫酸,再小心倒入水并不断搅拌3.做化学实验时,必须十分重视安全和环保问题。
下列操作方法不符合上述要求的是A.制取氧气时,用排水法收集氧气出现倒吸现象,立即打开试管上的橡皮塞B.在气体发生装置上点燃氢气等气体时,必须先检验气体的纯度C.实验结束后将所有的废液倒入下水道排出实验室,以免污染实验室D.给试管中的液体加热时,需要加入碎瓷片,以免液体暴沸伤人4.中学化学实验中应用最广泛的仪器之一是滴瓶。
滴瓶用于盛放各种溶液,关于滴瓶中滴管的使用,叙述不正确的是A.向试管中滴加溶液时,滴管尖嘴不能伸入试管口内B.不能将滴管水平拿持C.加完药品后应将滴管洗净后再放回原瓶D.滴管除了原滴瓶外,不能放在别的地方5.下面是一些危险警告标签,其中标签贴法有错误的是A B C D物质的浓H2SO4C6H6CH3COOH KClO3化学式危险警告标签6.加热是一种基本实验操作,下列加热操作正确的是A.将烧杯放置在铁架台的铁圈上直接用酒精灯火焰加热B.将试管直接用酒精灯火焰加热C.将蒸发皿放置在铁架台的铁圈上,并垫石棉网加热D.将烧瓶放置在铁架台的铁圈上直接用酒精灯火焰加热7.下图分别表示四种操作,其中有两个错误的是8.欲除去下列物质中的杂质(括号内物质为杂质),所用试剂不正确的是A.KNO3溶液(K2SO4):适量Ba(NO3)2溶液B.CaCO3粉末(CaCl2):过量盐酸C.Cu粉(Zn粉):过量盐酸D.CO2(O2):灼热的铜网9.某固体NaOH因吸收了空气中的CO2而含有杂质,现在要将该固体NaOH配制成较纯的溶液,则其主要的实验操作过程应是A.溶解、加适量BaCl2溶液、过滤B.溶解、加适量CaCl2溶液、过滤C.溶解、加适量Ca(OH)2溶液、过滤D.溶解、加适量盐酸、加热10.提纯含有少量Ba(NO3)2杂质的KNO3溶液,可以使用的方法为A.加入过量的Na2CO3溶液,过滤,向滤液中滴加适量的稀硝酸B.加入过量的K2SO4溶液,过滤,向滤液中滴加适量的稀硝酸C.加入过量的Na2SO4溶液,过滤,向滤液中滴加适量的稀硝酸D.加入过量的K2CO3溶液,过滤,向滤液中滴加适量的稀硝酸11.下列关于粗盐提纯的说法中正确的是A.溶解粗盐时,应尽量让溶液稀些,防止食盐不完全溶解B.滤去不溶性杂质后,将滤液移至坩埚内加热浓缩C.当蒸发到剩余少量液体时,停止加热,利用余热将液体蒸干D.将制得的晶体转移到新制过滤器中用大量水进行洗涤12.下列各项操作错误的是A.用酒精萃取溴水中的溴单质的操作可选用分液漏斗,而后静置分液B.进行分液时,分液漏斗中的下层液体从下端流出,上层液体则从上口倒出C.萃取、分液前需对分液漏斗检漏D.为保证分液漏斗内的液体顺利流出,需将上面的塞子拿下(或使塞上的凹槽对准漏斗上的小孔)13.下列实验操作中错误的是A.分液时,分液漏斗下层液体从下口放出,上层液体从上口倒出B.蒸馏时,应使温度计水银球靠近蒸馏烧瓶支管口处C.蒸发结晶时应将溶液完全蒸干D.洗涤沉淀的方法是向漏斗中加水,使水没过沉淀,等水流完后再重复操作几次14.除去下列物质中的杂质,所用试剂和方法不正确的是物质杂质除杂所用试剂和方法A KCl溶液I2酒精,萃取B KNO3K2SO4Ba(NO3)2溶液,过滤C Cu CuO盐酸,过滤D CaCO3CaO H2O,过滤15.下列萃取与分液结合进行的操作(用CCl4为萃取剂,从碘水中萃取碘)中错误的是A.饱和碘水和CCl4加入分液漏斗中后,塞上上口部的塞子,用一手压住分液漏斗上口部,一手握住活塞部分,把分液漏斗倒转过来振荡B.静置,待分液漏斗中液体分层后,先使分液漏斗内外空气相通(准备放出液体) C.打开分液漏斗的活塞,使全部下层液体沿承接液体的烧杯内壁慢慢流出D.最后继续打开活塞,另用容器承接并保存上层液体二、非选择题16.已知A、B、C、D四种物质的一些物理性质如下表。
高一化学必修1第一章第一节过关习题精选
1.观察右图,量筒中液体的体积读数是()
A.0.5ml B.1.5ml C.1.6ml D.1.7ml
2.如果你在厨房不小心将花生油与凉开水混在一起,你将采用下列何种方法进行分离()
A.过滤 B.蒸馏C.分液D.萃取
3.下列名词中,哪个名词不属于物理量()
A.长度 B.质量C.摩尔 D.时间
4.为了除去粗盐中的Ca2+,Mg2+,SO42-及泥沙,得到纯净的NaCl,可将粗盐溶于水,然后在下列操作中选取必要的步骤和正确的操作顺序()
①过滤;②加过量NaOH溶液;③加适量盐酸;④加过量Na2CO3溶液;⑤加过量BaCl2溶液A.④②⑤B.④①②⑤③C.②⑤④①③D.①④②⑤③
5.广州地区的自来水是采用氯气消毒的,为了检验Cl-的存在,最好选用下列物质中的()
A.石蕊溶液B.四氯化碳C.氢氧化钠溶液D.硝酸银溶液
6.下列实验操作中:①过滤②蒸发③溶解④取液体试剂⑤取固体试剂。
一定要用到玻璃棒的是()
A.①②③B.④⑤C.①④ D.①③⑤
7.某同学在实验室里过滤一种浑浊溶液,发现滤出的液体仍浑浊,他检查实验装置发现漏斗外壁没有水,滤纸也未出现破损或小漏洞,则造成实验失败的原因可能是下列操作中的()
A.滤纸高出漏斗边缘的部分未剪掉B.滤纸与漏斗之间有气泡未被排掉
C.倾倒液体时液面高于滤纸边缘D.过滤时玻璃棒靠在一层滤纸一边
8.下图所示是分离混合物时常用的仪器,从左至右,可以进行的混合物分离操作分别是()
A.蒸馏、蒸发、萃取、过滤B.蒸馏、过滤、萃取、蒸发
C.萃取、过滤、蒸馏、蒸发D.过滤、蒸发、萃取、蒸馏
9.以下是一些常用的危险品标志,装运酒精的包装箱应贴的图标是( )
A B C D
10.下列实验操作正确的是()
A.不慎将浓硫酸沾到皮肤上,立即用大量水冲洗
B.在食盐溶液蒸发结晶的过程中,当蒸发皿中出现较多量固体时即停止加热
C.先在天平两个托盘上各放一张相同质量的纸,再把氢氧化钠固体放在纸上称量
D.过滤时,慢慢地将液体直接倒入过滤器中。
11、以下过滤操作中,不正确的是()
A.滤纸应紧贴漏斗内壁并用少量水润湿,使滤纸与漏斗壁之间没有气泡
B.漏斗下端管口应紧靠烧杯内壁
C.倒入漏斗的过滤液的液面应高于滤纸边缘
D.要沿着玻璃棒慢慢向漏斗中倾倒溶液
12、分离的方法:
①过滤:固体(不溶)和液体的分离。
②蒸发:固体(可溶)和液体分离。
③蒸馏:沸点不同的液体混合物的分离。
④分液:互不相溶的液体混合物。
⑤萃取:利用混合物中一种溶质在互不相溶的溶剂里溶解性的不同,
用一种溶剂把溶质从它与另一种溶剂所组成的溶液中提取出来。
请从上面选择下列各混合物的分离方法(填序号)
(1)食盐水与泥沙____________(2)海水晒盐__________
(3)苯和水_______ ___(4)蒸馏水的制取____________
(5)用CCl4将碘水中的碘提取出来__________
13.为了除去粗盐中Ca2+、Mg2+、SO42-及泥沙,可将粗盐溶于水,然后进行下列五项操作。
其中正确的操作顺序是()
①过滤②加过量的NaOH溶液③加适量盐酸
④加过量Na2CO3溶液⑤加过量BaCl2溶液
A、①④②⑤③
B、④①②⑤③
C、②⑤④①③
D、⑤②④①③
14.下列实验中均需要的仪器是()
①配制一定物质的量浓度的溶液②PH试纸的使用③过滤④蒸发
A.试管B.胶头滴管C.玻璃棒D.漏斗
15.下列分离或提纯物质的方法正确的是()
A.用蒸馏的方法制取蒸馏水
B.用过滤的方法除去NaCl溶液中含有的少量淀粉胶体
C.用溶解、过滤的方法提纯含有少量BaSO4的BaCO3
D.用加热、蒸发的方法可以除去CaCl2、MgCl2等杂质
14.关于粗盐提纯的下列说法中正确的是()
A.溶解粗盐时,应尽量让溶液稀些,防止食盐不完全溶解
B.滤去不溶性杂质后,将滤液移至坩埚内加热浓缩
C.当蒸发到剩余少量液体时,停止加热,利用余热将液体蒸干
D.将制得晶体转移到新制过滤器中用大量水进行洗涤
15.关于容量瓶的四种叙述:①是配制准确浓度溶液的仪器;②不宜贮存溶液;③不能用来加热;④使用之前要检查是否漏水。
这些叙述中正确的是()
A.①②③④B.②③
C.①②④D.②③④
16.某同学在实验报告中记录下列数据,其中正确的是()
A.用25mL量筒量取12.36mL盐酸
B.用托盘天平称量8.75g食盐
C.用500mL的容量瓶配制450mL溶液
D.用广泛pH试纸测得某溶液的pH为3.
17.下列说法中正确的是()
A.在一定温度和压强下,各种气态物质体积大小由构成气体分子大小决定
B.在一定温度和压强下,各种气态物质体积的大小由构成气体的分子数决定
C.不同的气体,若体积不同,则它们所含的分子数一定不同
D.气体摩尔体积是指1mol任何气体所占的体积约为22.4L
18.下列实验操作正确的是()
A.制取蒸馏水时,为了防止瓶内产生暴沸现象,应先向烧瓶内加入几片碎瓷片
B.稀释浓硫酸时,常把水加入到盛浓硫酸的烧杯中
C.做CO还原Fe2O3实验时,为防止CO污染环境,实验完毕,常先停止通CO,再停止加热
D.在用水吸收HCl气体时可把导管直接插入液面下
19.右图是用自来水制取少量蒸馏水的简易装置,(加热及固定仪器略),其原理与教材中的实验完全相同。
回答下列问题:
⑴左边大试管中要加入几片碎瓷片,其作用是;
⑵该装置中使用的玻璃导管较长,其作用
是;
⑶烧杯中还要盛有的物质是。
21.现有含NaCl、Na2SO4和NaNO3的混合物,选择适当的试剂出去溶液中的NaCl和Na2SO4,
从而得到纯净的NaNO3
溶液。
相应的实验过程可用下图表示:
请回答下列问题:
⑴写出实验流程中下列物质的化学式:试剂X_________,沉淀A________,沉淀
B___________。
⑵上述实验流程中加入过量的Na2CO3的目的是____________________________
______________________________________________________。
⑶按此实验方案得到的溶液3中肯定含有__________(填化学式)杂质;为了解决这个问题,可以向溶液3中加入适量的___________,之后若要获得固体NaNO3需进行的实验操作是
___________(填操作名称)。