(岗位职责)海氏职务评估系统海氏工作评价系统
- 格式:doc
- 大小:1.16 MB
- 文档页数:15
海氏职位评估系统海氏职位评估系统又叫“指导图表—形状构成法”,是由美国工资设计专家艾德华·海于1951年研究开发出来的。
他有效地解决了不同职能部门的不同职务之间相对价值的相互比较和量化的难题,在世界各国上万家大型企业推广应用并获得成功,被企业界广泛接受。
海氏职位评估系统实质上是一种评分法,是将付酬因素进一步抽象为具有普遍适用性的三大因素,即技能水平、解决问题能力和风险责任,相应设计了三套标尺性评价量表,最后将所得分值加以综合,算出各个工作职位的相对价值。
海氏认为,各种工作职位虽然千差万别、各不相同,但无论如何总有共性,也就是说,任何工作职位都存在某种具有普遍适用性的因素,他认为最一般地可以将之归结为三,即技能水平、解决问题能力和风险责任。
相应地,形成三套用以指导评价的量表。
根据这个系统,所有职务所包含的最主要的付酬因素有三种,每一个付酬因素又分别由数量不等的子因素构成,具体见表1-1。
海氏职位评估系统将三种付酬因素的各子因素进行组合,形成三张海氏职位评估指导图表。
第一张表是供技能水平评价用的,见表1-2。
第二张表是用来评定解决问题能力的,见表1-3。
第三张表是用来对职务责任进行评定的工具,见表1-4。
技能水平,是指使绩效达到可接收程度所必须具备的专门业务知识及其相应的实际操作技能。
具体包含三个层面:——有关科学知识、专门技术及操作方法,分为基本的、初等业务的、中等业务的、高等业务的、基本专门技术的、熟练专门技术的、精通专门技术的和权威专门技术的八个等级;——有关计划、组织、执行、控制及评价等管理诀窍,分为起码的、有关的、多样的、广博的和全面的五个等级;——有关激励、沟通、协调、培养等人际关系技巧,分为基本的、重要的和关键的三个等级。
这三个成分的每一种组合分值如见表1-2 所示,即为该职位技能水平的相对价值。
表中各数值的相对差异,遵循心理测量学所谓15%韦伯分级定律。
解决问题能力,是与工作职位要求承担者对环境的应变力和要处理问题的复杂度有关,海氏评价法将之看作是“技能水平”的具体运用,因此以技能水平利用率(%)来测量。
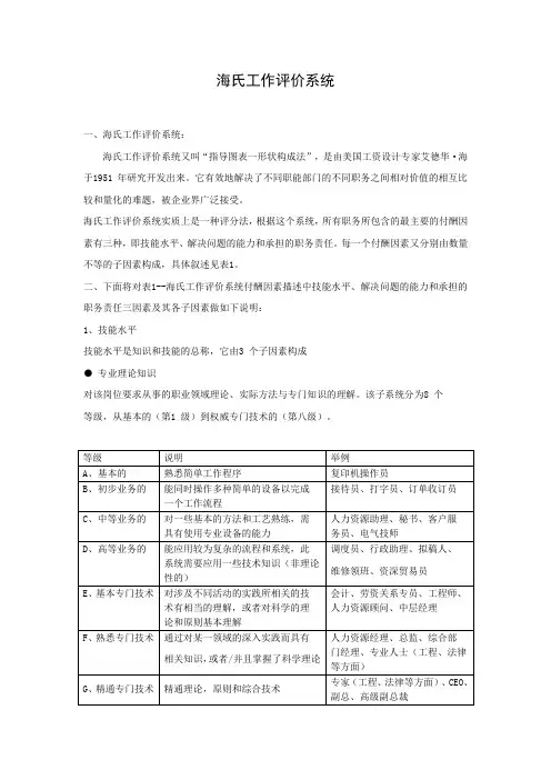
海氏工作评价系统一、海氏工作评价系统:海氏工作评价系统又叫“指导图表一形状构成法” ,是由美国工资设计专家艾德华海于1951年研究开发出来。
它有效地解决了不同职能部门的不同职务之间相对价值的相互比较和量化的难题,被企业界广泛接受。
海氏工作评价系统实质上是一种评分法,根据这个系统,所有职务所包含的最主要的付酬因素有三种,即技能水平、解决问题的能力和承担的职务责任。
每一个付酬因素又分别由数量不等的子因素构成具体叙述见表1。
二、下面将对表1--海氏工作评价系统付酬因素描述中技能水平、解决问题的能力和承担的职务责任三因素及其各子因素做如下说明:1技能水平技能水平是知识和技能的总称,它由3个子因素构成•专业理论知识对该岗位要求从事的职业领域理论、实际方法与专门知识的理解。
该子系统分为8个等级,从基本的(第1级)到权威专门技术的(第八级)。
•管理决窍•人际技能2、解决问题的能力解决问题的能力有两个子因数。
思维环境:思维是否可从他人处或过去的案例中获得指导。
思维难度:指思维的复杂程度思维环境的等级划分A 、高度常规性的:有非常详细和精确的法规和规定作指导并可获得不断的协助。
B、常规性的:有非常详细的标准规定并可立即获得协助。
C、半常规性:有较明确定义的复杂流程,有很多的先例可参考,并可获得适当的协助。
D、标准化的:有清晰但较为复杂的流程,有较多的先例可参考,可获得协助。
E、明确规定的:对特定目标有明确规定的框架。
F、广泛规定的:对功能目标有广泛规定的框架,是某些方面有些模糊、抽象。
G、一般规定的:为达成组织目标和目的,在概念、原则和一般规定的原则下思考,有很多模糊、抽象的概念。
H、抽象规定的:依据商业原则、自然法则和政府法规进行思考。
思维难度的等级划分:1、重复性的:特定的情形仅需对熟悉的事情作简单的选择。
2、模式化的:相似的情形仅需对熟悉的事情进行鉴别性选择。
3、中间型的:不同的情形,需要在熟悉的领域内寻找方案。
海氏的职位评估系统近年来,随着企业管理水平的提高和人力资源管理的重要性逐渐凸显,各种职位评估系统也应运而生。
其中,海氏的职位评估系统以其科学、客观和全面的特点备受关注。
本文将对海氏的职位评估系统进行介绍,并探讨其在实际应用中的优势和不足之处。
一、海氏的职位评估系统概述海氏的职位评估系统是一种通过对职位进行系统化的评估,以确定职位内涵和价值的工具。
它基于工作分析和职位描述的基础上,采用多个维度进行评估,包括技能要求、经验水平、责任范围和决策权等。
通过对各项指标的综合评定,可以客观地量化职位的价值,为企业的薪酬和晋升体系提供依据。
二、海氏的职位评估系统的优势海氏的职位评估系统具有以下几个优势:1. 科学客观:海氏的职位评估系统以科学的评估理论为基础,通过量化的指标来评估职位,避免了主观性的干扰。
评估结果客观准确,具备较高的可信度和可行性。
2. 全面细致:海氏的职位评估系统综合考虑了多个维度,包括技能要求、经验水平、责任范围和决策权等方面,对职位的内涵和价值进行了全面细致的研究。
这有助于企业准确了解每个职位的要求和特点,为人才招聘和选拔提供有力的支持。
3. 灵活可操作:海氏的职位评估系统提供了灵活的模块化设计,可以根据不同企业的需求进行个性化的调整和改进。
企业可以根据实际情况选择适用的评估指标和权重,使评估结果更加贴合企业的实际情况。
三、海氏的职位评估系统的不足之处尽管海氏的职位评估系统具有诸多优势,但也存在一些不足之处:1. 主观性限制:尽管海氏的职位评估系统力求客观和科学,但由于评估过程仍然需要人员主观判断和评分,可能会存在主观偏差的情况。
这需要评估者具备一定的专业知识和经验,以减少主观性的影响。
2. 考核局限性:海氏的职位评估系统主要侧重于对职位的评估,对于个人的绩效和潜力评估相对较少。
这在一定程度上限制了系统的应用范围,企业可能需要结合其他的绩效管理工具来全面评估员工的表现。
3. 变动适应性:海氏的职位评估系统需要根据企业的发展和变化不断进行调整和更新。
海氏工作评价系统(Hay's Job Evaluation System)是一种常用的工作评价方法,用于评定不同工作职位的相对价值。
它将工作职位的价值分解为若干评价要素,下面是海氏工作评价系统中常用的评价要素:
1. 责任与要求(Responsibility and Accountability):评估工作职位对组织的要求和责任程度,包括工作的重要性、影响力和需承担的责任。
2. 效果与成果(Effect and Results):评估工作职位对工作成果和效果的要求,包括工作目标、工作任务和业绩标准。
3. 教育与经验(Education and Experience):评估工作职位对教育背景和工作经验的要求,包括学历、专业知识和相关工作经验。
4. 决策与判断(Decision Making and Judgment):评估工作职位需要进行的决策和判断能力,包括问题解决能力、分析能力和判断力。
5. 人际关系与沟通(Interpersonal Relations and Communication):评估工作职位与他人合作和沟通的要求,包括团队合作能力、领导能力和沟通技巧。
6. 资源控制与管理(Resource Control and Management):评估工作职位对资源的控制和管理能力,包括预算管理、项目管理和资源调度等能力。
这些评价要素可以根据具体组织的需求进行调整和补充。
通过对以上要素进行评价,可以对不同工作职位进行相对公正的评估,为组织提供参考依据,用于制定合理的薪酬和职位体系。
海氏工作评价系统一、本文概述1、工作评价的重要性在企业管理中,工作评价是一项至关重要的任务。
它有助于了解员工的工作质量、价值和贡献,从而为企业的战略规划、人力资源管理和薪酬分配提供可靠的依据。
海氏工作评价系统是一种广泛使用的评价方法,它能够为组织提供全面、客观、有效的评价结果。
海氏工作评价系统是由美国人力资源管理专家R.L.Katz和H.B.Hersey开发的一种评价方法。
它基于“比较基础”的理念,通过比较不同工作的相对价值来确定其评价等级。
该系统将所有工作分为三种基本成分:技能水平、努力程度和责任程度,并分别给予不同的权重。
技能水平指完成某项工作所需的知识和技能;努力程度指工作所需的体力和脑力付出;责任程度指在工作中所承担的责任和风险。
工作评价的重要性体现在以下几个方面:1、员工激励:通过工作评价,员工可以了解自己的工作质量和价值,从而激发他们的积极性和主动性。
同时,评价结果可以为员工晋升、加薪等提供依据,进一步激励员工的动力。
2、组织优化:工作评价可以揭示组织中不同工作的相对价值和重要性,为组织提供优化和改进的依据。
通过对不同职位的评价和分析,企业可以合理配置资源,提高组织效率和绩效。
3、绩效管理:工作评价是绩效管理的基础。
通过评价不同职位的绩效表现,企业可以制定合理的绩效考核标准,为员工的绩效评估提供客观、公正的依据。
4、薪酬分配:工作评价可以为企业的薪酬分配提供指导。
根据不同职位的评价结果,企业可以制定合理的薪酬结构和标准,确保员工薪酬分配的公平性和合理性。
总之,工作评价是企业管理中不可或缺的一环。
通过运用海氏工作评价系统等有效方法,企业可以实现对员工工作的全面评估,进一步优化组织结构、提高绩效管理和薪酬分配的公平性,推动企业持续发展。
2、海氏工作评价系统的背景和起源海氏工作评价系统是一种广泛使用的职位评估方法,它的诞生源于20世纪初期美国社会和经济的发展。
随着工业革命的推进,企业规模不断扩大,新型职位不断涌现,传统的方法无法对所有职位进行公正的评价。
岗位价值评估评分指导手册岗位价值评估评分此次岗位价值评估使用海氏岗位价值评估系统。
海氏岗位价值评估系统实质上是一种评分法,根据这个系统,所有职务所包含的最主要的评价因素有三种,即技能水平、解决问题的能力和承担职务的责任。
每一个评价因素又分别由数量不等的子因素构成。
由于海氏岗位价值评估系统有效地解决了不同职能部门的不同职务之间相对价值的相互比较和量化的难题,因此被企业界广泛接受。
海氏岗位价值评估系统简介一、知识水平和技能技巧知识水平和技能技巧是知识和技能的总称,它由三个子因素构成:1、专业知识技能:要使工作绩效达到可接受的水平所需的专门业务知识及其相应的实际运作技能的总和。
2、管理技巧:在经营、辅助和直接管理领域中,协调涉及各种管理情境的各种职能,并使之一体化的技巧。
评价关键:一是所需管理能力与技巧的范围(广度);二是所需管理能力与技巧的水平(深度)。
3、人际关系技巧:该职位所需要的激励、沟通、协调、培养和关系处理等方面活动技巧。
评价关键:根据所管辖人员多少,同事以及上级、下属的素质、要求,交往接触的时间和频率等等诸多方面来综合评判。
二、解决问题的能力解决问题的能力有两个子因素构成。
1、思维环境评分关键: 遇到问题时,任职者是否可向他人请教,或从过去的案例中获得指导。
2、思维难度评分关键:指工作中遇到问题的频率和难度所造成的思维的复杂程度。
三、承担的职务责任1、行动的自由度:该职位能在多大程度上对其工作进行个性的指导与控制。
评价关键:该职位受到流程制度和上级领导管理的程度。
职位越高,自由度越大。
2、职位职责:该职位任职人员所承担的责任大小,考虑任职人员一旦出现工作失误,可能会给企业造成怎样的损失。
侧重于岗位层级的纵向比较,层级越高,责任越大。
评价关键:在该岗位出现失误或犯了错误后,对公司带来的损失有多大。
3、职务对后果的影响:该职位对工作结果的影响是直接的还是间接的,侧重于职务类型的横向比较。
评价关键:公司出现问题了,该岗位是起到直接作用还是间接作用。
海氏职位评估法岗位评估标准引言概述:海氏职位评估法是一种常用的岗位评估方法,通过对岗位的各项要素进行评估,确定岗位的相对价值,为组织制定薪酬体系和人力资源管理提供依据。
本文将详细介绍海氏职位评估法的岗位评估标准,包括岗位职责、技能要求、工作环境、工作条件和工作影响力等五个方面。
一、岗位职责:1.1 主要职责:列举该岗位的主要职责,包括负责的工作内容、任务和目标等。
1.2 岗位权责:分析该岗位所拥有的权力和责任,如决策权限、管理范围等。
1.3 岗位级别:根据岗位职责的复杂性和重要性,确定该岗位的级别,以便进行薪酬差异化管理。
二、技能要求:2.1 教育背景:列出该岗位所需的教育背景要求,如学历、专业等。
2.2 工作经验:说明该岗位对工作经验的要求,包括相关工作年限和行业经验等。
2.3 技能能力:详细描述该岗位所需的专业技能和能力,如沟通能力、团队合作能力等。
三、工作环境:3.1 工作地点:说明该岗位的工作地点,如办公室、工厂等。
3.2 工作时间:介绍该岗位的工作时间安排,如是否需要加班、是否需要轮班等。
3.3 工作压力:评估该岗位的工作压力程度,如工作量、工作紧迫性等。
四、工作条件:4.1 薪酬福利:说明该岗位的薪酬水平和福利待遇,如基本工资、奖金、社保等。
4.2 工作设备:列举该岗位所需的工作设备和工具,如电脑、仪器等。
4.3 工作空间:评估该岗位的工作空间大小和舒适度,如办公桌面、工作区域等。
五、工作影响力:5.1 内部影响力:分析该岗位对内部其他部门和员工的影响,如协调、支持等。
5.2 外部影响力:评估该岗位对外部利益相关者的影响,如客户、供应商等。
5.3 组织影响力:说明该岗位对整个组织的影响,如战略决策、业务发展等。
总结:海氏职位评估法的岗位评估标准涵盖了岗位职责、技能要求、工作环境、工作条件和工作影响力等五个方面。
通过对这些要素的评估,可以准确确定岗位的相对价值,为组织的人力资源管理和薪酬体系提供科学依据,实现岗位的合理分配和薪酬的差异化管理。
海氏(Hay)职位分析法—介绍、实践与评价海氏(Hay)职位分析法是一种广泛应用于组织人力资源管理的方法,它通过分析职位的关键因素和要求,来确定工作价值和工资水平。
本文将介绍海氏职位分析法的基本原理和步骤,并对其实践和评价进行分析。
海氏职位分析法的基本原理是通过确定职位的关键因素和要求,以及每个因素和要求的相对重要性,来评估并确定职位的价值。
它将职位分解为若干个因素和要求,并根据每个因素和要求之间的相对重要性,给予相应的权重。
通过对不同职位的比较,可以确定职位之间的相对价值,从而制定出公平合理的工资水平。
海氏职位分析法的步骤包括:1. 收集数据:收集有关职位的相关数据,包括职位描述、职位要求、相关文件资料等。
2. 分解职位:将职位分解为若干个关键因素和要求,例如技能、知识、责任等。
3. 设定权重:确定每个因素和要求的相对重要性,通常使用专家评估或员工调查的方式进行权重设定。
4. 评估职位:根据每个因素和要求的权重,对职位进行评估和打分,评估结果可以用数值或语言描述。
5. 比较职位:将不同职位的评估结果进行比较,确定职位之间的相对价值。
6. 确定工资水平:根据职位的评估结果和组织的工资政策,确定每个职位的工资水平。
海氏职位分析法的实践需要注意以下几点:1. 数据收集的可靠性:确保所收集的数据准确可靠,可通过多种途径进行数据收集,如面谈、文件分析、观察等。
2. 权重设定的公正性:权重设定需要经过充分的讨论和参与,并考虑到组织的目标和价值观,以确保设定的权重是公正和合理的。
3. 评估结果的可比性:评估职位时,需要确保相同的评估标准应用于不同的职位,以便进行比较和确定相对价值。
4. 工资水平的公平性:确定工资水平时,应考虑到员工的实际表现、市场水平和组织的财务状况,以确保工资水平的公平性和可持续性。
海氏职位分析法的优点是可以提供一种科学和系统的方法来评估职位的价值和工资水平,从而帮助组织制定公平和合理的工资政策。
海氏职位评价系统海氏职位评价系统(Hay Job Evaluation System)是一种常用的职位评价方法。
该系统于1943年由Edward N. Hay 和他的同事开发出来,经过多次的实践和改进,已经成为了许多企业评价职位的标准方法。
海氏职位评价系统的主要目的是为了建立一个公正、可靠、准确的职位评价体系,帮助企业制定合理的薪酬策略和职位等级体系。
通过对职位的各个要素进行评价,该系统能够将不同的职位进行科学、准确的比较和分类。
一、海氏职位评价系统的基本原理海氏职位评价系统的核心原理是以职位来进行评价,而不是以人来进行评价。
在该系统中,职位是评价的基本单元。
将职位分为若干个要素,然后根据每个要素的相对权重值确定职位的总得分,最后根据评分确定职位的等级。
下面是海氏职位评价系统中所使用的要素:1. 知识和技能:包括完成工作所需的专业知识和技能,以及应用这些知识和技能来完成工作的能力。
2. 责任和要求:包括工作的重要性、难度、影响力和决策的程度。
3. 经验:包括工作的执行周期、工作经验、及其他关键经验。
4. 视野和复杂性:包括工作的视野、复杂性、创造性和判断力。
5. 人际关系:包括需要处理的人员关系、人员管理、交流和协调。
二、海氏职位评价系统的实施1. 建立职位描述:为了使评价工作能够准确、客观地进行,公司必须先建立职位描述。
职位描述应该包括职位的名称、工作目的、职责和职责范围、所需知识和技能、所需经验和其他任职要求。
2. 确定评价要素和权重:根据公司的情况和需要,确定适用的职位评价要素和权重。
3. 进行职位评价:通过对职位描述中列出的工作要素逐一评价,并根据每个要素的重要性确定其权重值,最终得出职位的总分数。
4. 确定职位等级:根据每个职位的总分数,将职位分为不同的等级。
5. 确定薪资标准:根据职位的等级来确定薪酬标准,以确保员工的薪资公正,并与同级别的职位相符。
三、海氏职位评价系统的优势及不足优势:1. 该系统采用科学的评价方法,能够准确地评价职位的价值,为制定公正的薪酬体系提供了保障。
海氏工作评价系统一、海氏工作评价系统:海氏工作评价系统又叫“指导图表一形状构成法”,是由美国工资设计专家艾德华·海于1951 年研究开发出来。
它有效地解决了不同职能部门的不同职务之间相对价值的相互比较和量化的难题,被企业界广泛接受。
海氏工作评价系统实质上是一种评分法,根据这个系统,所有职务所包含的最主要的付酬因素有三种,即技能水平、解决问题的能力和承担的职务责任。
每一个付酬因素又分别由数量不等的子因素构成,具体叙述见表1。
二、下面将对表1--海氏工作评价系统付酬因素描述中技能水平、解决问题的能力和承担的职务责任三因素及其各子因素做如下说明:1、技能水平技能水平是知识和技能的总称,它由3 个子因素构成●专业理论知识对该岗位要求从事的职业领域理论、实际方法与专门知识的理解。
该子系统分为8 个等级,从基本的(第1 级)到权威专门技术的(第八级)。
●管理决窍●人际技能2、解决问题的能力解决问题的能力有两个子因数。
思维环境: 思维是否可从他人处或过去的案例中获得指导。
思维难度:指思维的复杂程度。
思维环境的等级划分A、高度常规性的:有非常详细和精确的法规和规定作指导并可获得不断的协助。
B、常规性的:有非常详细的标准规定并可立即获得协助。
C、半常规性:有较明确定义的复杂流程,有很多的先例可参考,并可获得适当的协助。
D、标准化的:有清晰但较为复杂的流程,有较多的先例可参考,可获得协助。
E、明确规定的:对特定目标有明确规定的框架。
F、广泛规定的:对功能目标有广泛规定的框架,是某些方面有些模糊、抽象。
G、一般规定的:为达成组织目标和目的,在概念、原则和一般规定的原则下思考,有很多模糊、抽象的概念。
H、抽象规定的:依据商业原则、自然法则和政府法规进行思考。
思维难度的等级划分:1、重复性的:特定的情形仅需对熟悉的事情作简单的选择。
2、模式化的:相似的情形仅需对熟悉的事情进行鉴别性选择。
3、中间型的:不同的情形,需要在熟悉的领域内寻找方案。
海氏工作评价系统
海氏工作评价系统将所有职务所包含的最主要的付酬因素分为三种:技能水平、解决问题能力和责任,并按照以上三个要素及相应的标准进行评估,得出每个岗位的评估分,岗位评估得分=专业理论知识得分+解决问题能力得分+责任得分。
其中专业理论知识得分和责任得分及岗位评估得分都是绝对分,而解决问题的得分是相对分(百分比)。
海氏工作评价系统中的每一个付酬因素又细分为不同的子因素,具体内容如下表所示。
海氏工作评价系统中的付酬因素。
haygroup海氏职务评估系统海氏工作评价系统海氏工作评判系统又叫“指导图表—形状构成法”,是由美国工资设计专家艾德华·海于1951年研究开发出来的。
他有效地解决了不同职能部门的不同职务之间相对价值的相互比较和量化的难题,在世界各国上万家大型企业推广应用并获得成功,被企业界广泛同意。
海氏工作评判系统实质上是一种评分法,是将付酬因素进一步抽象为具有普遍适用性的三大因素,即技能水平、解决咨询题能力和风险责任,相应设计了三套标尺性评判量表,最后将所得分值加以综合,算出各个工作职位的相对价值。
海氏认为,各种工作职位尽管千差万不、各不相同,但不管如何总有共性,也确实是讲,任何工作职位都存在某种具有普遍适用性的因素,他认为最一样地能够将之归结为三,即技能水平、解决咨询题能力和风险责任。
相应地,形成三套用以指导评判的量表。
依照那个系统,所有职务所包含的最要紧的付酬因素有三种,每一个付酬因素又分不由数量不等的子因素构成,具体见表1—1。
海氏工作评判系统将三种付酬因素的各子因素进行组合,形成三张海氏工作评判指导图表。
第二张表是用来评定解决咨询题能力的,见表1—3。
第三张表是用来对职务责任进行评定的工具,见表1—4。
技能水平,是指使绩效达到可接收程度所必须具备的专门业务知识及其相应的实际操作技能。
具体包含三个层面:——有关科学知识、专门技术及操作方法,分为差不多的、初等业务的、中等业务的、高等业务的、差不多专门技术的、熟练专门技术的、熟知专门技术的和权威专门技术的八个等级;——有关打算、组织、执行、操纵及评判等治理诀窍,分为起码的、有关的、多样的、广博的和全面的五个等级;——有关鼓舞、沟通、和谐、培养等人际关系技巧,分为差不多的、重要的和关键的三个等级。
这三个成分的每一中组合分值如见表1—2所示,即为该职位技能水平的相对价值。
表中各数值的相对差异,遵循心理测量学所谓15%韦伯分级定律。
解决咨询题能力,是与工作职位要求承担者对环境的应变力和要处理咨询题的复杂度有关,海氏评判法将之看作是“技能水平”的具体运用,因此以技能水平利用率(%)来测量。
海氏职位评估法岗位评估标准一、引言海氏职位评估法(Hays Job Evaluation Methodology)是一种用于评估岗位价值和等级的方法。
它基于岗位的职责和要求,以及岗位对组织目标的贡献程度来确定岗位的等级。
本文将详细介绍海氏职位评估法在岗位评估中的标准格式和相关要求。
二、评估标准格式1. 岗位概述描述岗位的主要职责和目标,包括岗位的位置、所属部门、上级职位和下级职位等信息。
同时,对岗位的关键职责进行简要说明。
2. 岗位职责详细列出岗位的具体职责和工作任务,包括但不限于:- 负责的项目和活动;- 执行的工作流程和程序;- 需要使用的工具和技能。
3. 岗位要求描述岗位所需的教育背景、工作经验、专业技能和其他要求,包括但不限于: - 学历要求;- 相关工作经验;- 专业技能;- 语言要求。
4. 岗位绩效指标设定衡量岗位绩效的指标,包括但不限于:- 完成项目的质量和效率;- 达成的目标和指标;- 团队协作和领导能力;- 客户满意度和反馈。
5. 岗位定级根据海氏职位评估法的等级划分标准,将岗位进行等级评估。
等级评估是基于岗位的职责和要求,以及岗位对组织目标的贡献程度来确定的。
6. 岗位等级说明对每一个等级进行详细说明,包括该等级的特点、典型岗位和职责要求等。
7. 岗位评估结果提供岗位评估结果的汇总信息,包括岗位的等级和等级说明。
三、评估要求1. 准确性在进行岗位评估时,要求评估人员准确理解和描述岗位的职责和要求,确保评估结果的准确性。
2. 公正性评估人员在评估岗位时,应遵循公正、客观的原则,不受个人偏见和主观因素的影响。
3. 统一性在组织内部进行岗位评估时,要求评估人员按照统一的标准和方法进行评估,确保评估结果的一致性。
4. 更新性岗位评估应定期进行更新,以适应组织发展和变化的需求。
建议每年进行一次岗位评估,或者在岗位发生重大变化时进行评估。
5. 透明性岗位评估的过程和结果应对相关人员进行透明公开,确保评估的公信力和可信度。
海氏岗位价值评估方案利用海氏职位价值评估系统对其 45 个岗位进行了评估,现将评估结果报告 如下:一、背景介绍本次评估共分为四个阶段1、12 月 20 日前为准备工作阶段,主要工作是对职位及职责进行理顺;2、12 月 20 日为培训阶段,主要工作是对职位价值评估委员会成员进行海 氏职位价值评估系统应用培训;3、12 月 20 日至 21 日为试评估阶段,主要工作是完成为了 10 个职位的试评 估;4、12 月 22 日至 30 日为正式评估阶段,主要工作是完成为了 45 个职位的正 式评估。
期间, 12 月 28 日,对评估中存在的问题进行了分析,并要求各位评委 结合问题对评估结果进行修正; 12 月 30 日,针对个别职位评价结果离散度较大 的问题,再次组织评委对评估结果进行修正。
二、成果简介本次评估, 8 名评委利用海氏职位价值评估系统,对远大机械 45 个职位进 行了评估, 所有职位的相对价值最终以量化分值形式表示出来, 为薪酬分配、 职 位价值序列的建立等提供了基础数据。
三、评估因素体系 表 1:子因素定义对该职务要求从事的职业领域的理论、实际方 法与专门理解。
该子系统分八个等级,从“基 本的”第一级到“权威专门技术的”第八级 为达到要求绩效水平而具备的计划、组织、 执行、 控制、评估的能力与技巧。
该子系统分五 个等级,从“起码的”第一级到“全面的”第 五级该职务所需要的沟通、协调、激励、培训、 关系处理等方面主动而活跃的活动技巧。
该子系 统分“基本的”、 “重要的”、 “关键的”三 个等级因素定义要使工作绩效达 到可接受的水平 所必须的专门及 相应的实际动作 技能的总和子因素专业理 论知识管理 诀窍人际 技能因素技能水平评估因素量表项目组对评估计表中每一个因素及各等级的定义都根据**公司的具体情况做 了调整,在每一个等级后都以典型岗位中的岗位为例加以说明(岗位评估时没有采 用的等级除外)。
海氏(Hay)工作评价系统又叫“指导图表—形状构成法”(Guide Chart-profile),是由美国工资设计专家艾德华·海(Edward Hay)于1951年研究开发出来的。
他有效地解决了不同职能部门的不同职务之间相对价值的相互比较和量化的难题,在世界各国上万家大型企业推广应用并获得成功,被企业界广泛接受。
海氏工作评价系统实质上是一种评分法,是将付酬因素进一步抽象为具有普遍适用性的三大因素,即技能水平、解决问题能力和风险责任,相应设计了三套标尺性评价量表,最后将所得分值加以综合,算出各个工作职位的相对价值。
海氏认为,各种工作职位虽然千差万别、各不相同,但无论如何总有共性,也就是说,任何工作职位都存在某种具有普遍适用性的因素,他认为最一般地可以将之归结为三,即技能水平、解决问题能力和风险责任。
相应地,形成三套用以指导评价的量表。
根据这个系统,所有职务所包含的最主要的付酬因素有三种,每一个付酬因素又分别由数量不等的子因素构成。
(1)“上山”型:此岗位的责任比知能与解决问题的能力重要。
如公司总裁、销售经理、负责生产的干部等。
(2)“平路”型:知能和解决问题能力在此类职务中与责任并重,平分秋色。
如会计、人事等职能干部。
(3)“下山”型:此类岗位的职责不及职能与解决问题能力重要。
如科研开发、市场分析干部等。
通常要由职务薪酬设计专家分析各类岗位的形状构成,并据此给知能、解决问题的能力这两因素与责任因素各自分配不同的权重,即分别向前两者与后者指派代表其重要性的一个百分数,两个百分数之和应应为100%。
当然,海氏评估法还涉及到每个因素的评估标准和程序,以及评估结果的处理和形成一个公司的岗位等级体系等分析过程。
海氏工作评价系统内容分析海氏工作评价系统将三种付酬因素的各子因素进行组合,形成三张海氏工作评价指导图表。
第一张表是供技能水平评价用的,见表1—1。
第二张表是用来评定解决问题能力的,见表1—2。
(岗位职责)海氏职务评估系统海氏工作评价系统
海氏工作评价系统
海氏工作评价系统又叫“指导图表—形状构成法”,是由美国工资设计专家艾德华·海于1951年研究开发出来的。
他有效地解决了不同职能部门的不同职务之间相对价值的相互比较和量化的难题,于世界各国上万家大型企业推广应用且获得成功,被企业界广泛接受。
海氏工作评价系统实质上是壹种评分法,是将付酬因素进壹步抽象为具有普遍适用性的三大因素,即技能水平、解决问题能力和风险责任,相应设计了三套标尺性评价量表,最后将所得分值加以综合,算出各个工作职位的相对价值。
海氏认为,各种工作职位虽然千差万别、各不相同,但无论如何总有共性,也就是说,任何工作职位均存于某种具有普遍适用性的因素,他认为最壹般地能够将之归结为三,即技能水平、解决问题能力和风险责任。
相应地,形成三套用以指导评价的量表。
根据这个系统,所有职务所包含的最主要的付酬因素有三种,每壹个付酬因素又分别由数量不等的子因素构成,具体见表1—1。
海氏工作评价系统将三种付酬因素的各子因素进行组合,形成三张海氏工作评价指导图表。
第壹张表是供技能水平评价用的,见表1—2。
第二张表是用来评定解决问题能力的,见表1—3。
第三张表是用来对职务责任进行评定的工具,见表1—4。
技能水平,是指使绩效达到可接收程度所必须具备的专门业务知识及其相应的实际操作技能。
具体包含三个层面:
——有关科学知识、专门技术及操作方法,分为基本的、初等业务的、中等业务的、高等业务的、基本专门技术的、熟练专门技术的、精通专门技术的和权威专门技术的八个等级;
——有关计划、组织、执行、控制及评价等管理诀窍,分为起码的、有关的、
多样的、广博的和全面的五个等级;
——有关激励、沟通、协调、培养等人际关系技巧,分为基本的、重要的和关键的三个等级。
这三个成分的每壹中组合分值如见表1—2所示,即为该职位技能水平的相对价值。
表中各数值的相对差异,遵循心理测量学所谓15%韦伯分级定律。
解决问题能力,是和工作职位要求承担者对环境的应变力和要处理问题的复杂度有关,海氏评价法将之见作是“技能水平”的具体运用,因此以技能水平利用率(%)来测量。
进壹步分为俩个层面:
——环境因素,按环境对工作职位承担者紧松程度或应变能力,分为高度常规的、常规性的、半常规性的、标准化的、明确规定的、广泛规定的、壹般规定的和抽象规定的等八个等级;
——问题难度,按解决问题所须创造性由低到高分为重复性的、模式化的、中间型的、适应性的和无先例的等五个等级。
风险责任,是指工作职位承担者的行动自由度、行为后果影响及职位责任大小。
——行动自由度是工作职位受指导和控制的程度,分为有规定的、受控制的、标准化的、壹般性规范的、有指导的、方向性指导的、广泛性指引的、战略性指引的和壹般性无指引的等九个量级;
——行为后果影响分为后勤性和咨询性间接辅助作用,和分摊性和主要性直接影响作用俩大类、四个级别;
——风险责任分为微小、少量、中级和大量四个等级,且有相应的金额范围。
智能水平、解决问题能力和风险责任这三个因素,于加总评价分数时实际上
被归结为俩个方面:
——技能水平和解决问题能力的乘积,反映的是壹个工作职位人力资本存量使用性价值,即该工作职位承担者所拥有的技能水平(人力资本存量)实际使用后的绩效水平;
——而风险责任则反映的是某工作职位人力资本增量创新性价值,即该工作职位承担者利用其主观能动性进行创新所获得的绩效水平。
海氏认为职务具有壹定的“形状”,这个形状主要取决于技能和解决问题的能力俩因素相对于职务责任这壹因素的影响力间的对比和分配,如图1-1。
下山型
图1-1职务的形态构成
根据三种职务的“职务形态构成”,赋予三种职务三个不同因素以不同的权重。
即分别向三个职务的技能、解决问题的能力俩因素和责任因素指派代表其重要型的壹个百分数,这俩个百分数之和恰为100%。
根据壹般性原则,我们粗略地确定“上山型”、“下山型”、“平路型”俩组因素的权重分配分别为(40%+60%)、(70%+30%)、(50%+50%)。
综合加总时,能够根据企业不同工作职位的具体情况赋予二者以权重。
职务评价的最终结果可用以下计算公式可壹般地表示为:
W i=γ[f i(T,M,H)·Q]+β[f i(F,I,R)]
式中,W i表示第i种工作职位的相对价值;
f i(T,M,H)·Q为第i种工作职位人力资本存量使用性价值;
f i(F,I,R)为第i种工作职位人力资本增量创新性价值;
γ、β分别表示第i种工作职位人力资本存量使用性价值和增量创新性价值的权重,γ+β=1。
壹般情况下,γ、β的取值大致有三种情况:
1)γ=β,如会计、技工等工作职位的情形(平路型);
2)γ>β,如工程师、营销员等工作职位的情形(下山型);
3)γ<β,如总裁、副总裁、经理人员等工作职位的情形(上山型)。
T---专业理论知识(科学知识、专门技术及操作方法)
M---管理诀窍(计划、组织、执行、控制及评价等管理诀窍)
H---人际技能(有关激励、沟通、协调、培养等人际关系技巧)
Q---解决问题能力
F---行动自由度
I---职务对后果形成的作用(行为后果影响)
R---职务责任(风险责任)
下面结合案例对小车司机班班长、产品开发工程师、营销副总这三个职位进行评价,以全面了解和运用海氏工作评价系统。
当下我们根据技能水平评价图表对小车司机班班长、产品开发工程师、行销副总这三个职务做相应的技能因素的相对价值的评价。
营销副总于企业中全面主官营销事务,而营销工作往往是企业中最难应付的工作,需要很高的管理技巧,因此于管理技巧方面应是全面的;营销副总要精通营销管理的各项专门知识,且要于下属当中树立起自己的权威性,方可充分调动广大营销人员的积极性,因此于专业知识方面应是权威专门的;于人际技巧方面,
它需要熟练的人际技能,这是关键的。
因此营销副总的技能因素价值为1400。
产品研发工程师负责企业的研发工作要求有很高的专门知识,因此于专门知识方面应是精通专门技术的;于管理技巧方面,因其主要工作是独立开展研究工作的,无需管理或很少有开展管理活动的必要,因此应为起码的;于人际技能方面,应为基本的。
因此产品研发工程师的技能价值分为304。
小车司机班班长于专业知识方面没有太多的要求,只需高等业务的;于管理诀窍方面,管理壹批司机,工作简单,只需起码的;于人际技能方面,小车司机文化虽然不高,但均是为企业高级管理人员提供服务的,长期和高管人员于壹起,因此于某种程度上有壹定的特权,应付起来不太容易,需要最高壹级即关键性的人际处理技巧。
所以其技能因素价值分为175。
解决问题能力方面,这三个职位的评价分析如下;
营销副总是企业市场的开拓者,每天均要面对瞬息万变的市场独立做出营销决策,很多情况下企业均缺乏明确的政策指导,其思维环境属“抽象规定的”。
为了占领市场,营销副总需要开展高度的创造性工作,这些工作于企业无先例可循,其思维难度可列“无先例的”。
因此解决问题能力便评价为技能的87%。
产品开发工程师于产品开发过程中受到行业规范、各种技术标准等的限制,其思维环境属第6级“广泛规定的”;但由于产品开发属于高度创造性的活动,其思维难度属“无先例的”。
因此解决问题能力便评价为技能的66%。
司机班班长属于最基层管理者,管理活动受到企业各种规章制度和上级的约束,其思维环境属“标准化的”;其管理不需要太多的创造性,基本上是“模式化的”。
因此解决问题能力便评价为技能的25%。
于承担的职务责任方面,这三个职位的评价分析如下:
营销副总于企业内部地位很高,享有广泛授权,行动的自由度高,属“战略性指导的”;全面主管企业的营销工作,所起的作用是最高的第4级“主要的”;决策有时直接决定企业的生死存亡,其职务责任是“大量的”。
该职务于这壹因素的整体评分为1056。
产品开发工程师的行动自由度比较大,属于方向性指导的;职务责任不大,只有少量的影响;对后果形成的责任比较大,因为其对企业新产品开发和企业进壹步发展有直接影响,因此属于分摊的。
该职务于这壹因素上的整体评分为264。
小车司机班班长行动自由度小,只属第3级“标准化的”;但为小车司机班的带头人,所起的作用是最高的第4级“主要的”;不过级别太低,对经济后果的责任也属最低“微小的”。
因此该职务于这壹因素上的整体评分为57。
根据海氏工作评价系统,营销副总属于“上山型”,该职务的责任比技能和解决问题的能力重要;产品开发过程是属于“下山型”,该职务的责任不及解决问题的能力重要;小车司机班班长属于“平路型”,技能和解决问题的能力和责任且重。
这样我们将这三个职务于三个因素上的工作评价得分及其相应权重汇总如下:
营销副总评价总分=[1400(1+87%)40%+1056*60%=1680.8;
产品开发工程师评价总分=[304(1+66%)70%+264*30%=342.448;
司机班班长评价总分=[175(1+25%)50%+57*50%=137.875。
表1-1海氏工作评价系统付酬因素描述
表1-2海氏工作评价指导图表之壹——技能水平
表1-3海氏工作评价指导图表之二——解决问题的能力(%)
表1-4海氏工作评价指导图表之三——承担的职务责任。