汽车电气设备与维修第1章
- 格式:ppt
- 大小:1.26 MB
- 文档页数:84
第一章电源系统教学目的:使学生了解和掌握铅蓄电池、交流发电机及其调节器的作用、结构、工作原理与特性、使用与维护、常见故障的排除等内容,对汽车电源系统有初步的认识。
教学重点:普通铅蓄电池、交流发电机及其调节器的结构、原理、特性。
教学难点:电源系统常见故障的诊断与排除方法。
§1-1 概述一、电源系统的作用:提供低压直流电能。
二、组成:P5 图1-1交流发电机、调节器、蓄电池、电流表(或其它充电指示装置)、钥匙开关等。
三、充电状态指示装置:电流表或指示灯§1-2 蓄电池一、蓄电池的作用、要求与分类:1.蓄电池的作用:P6图1-2 蓄电池与发电机并联P5 (1)~(4)2.对蓄电池的要求:容量大、内阻小3.分类:铅酸蓄电池:普通型、荷电型(干式、湿式)、免维护型、胶体型碱性蓄电池★汽车上广泛采用铅酸蓄电池。
二、蓄电池的构造与型号:1.普通型蓄电池的构造:P7图1-3 包括:外壳、极板组、隔板、电解液、联条、加液孔盖、接线柱等。
极板上有活性物质:正极板:二氧化铅PbO2负极板:铅Pb(1)单格电池中,正极板比负极板少一片(如EQ1090汽车,7正8负)(2)利用极板组增大蓄电池容量2.干荷电式蓄电池:P10 图1-123.免维护蓄电池:P11图1-134.胶体型免维护蓄电池:P12图1-145.铅蓄电池的型号:(JB2599-85)铅蓄电池的型号由三部分组成:单格电池数、蓄电池类型和特征、额定容量额定容量(A·h)特征代号类型(用途)单格电池数例:EQ1090E汽车使用6—Q—105D表示:6个单格(12V)、起动用、额定容量为105 A·h、低温起动性能好CA1091汽车使用6—QA—100S表示:6个单格(12V)、起动用、干荷电式、额定容量为1050A·h、塑料整体式外壳三、蓄电池的工作原理与特性:1.基本工作原理:铅蓄电池:化学能(1)电势的建立:正极板上的活性物质少量溶解产生Pb+4,具有约2.0V正电位负极板上的活性物质少量溶解产生Pb+2,具有约0.1V负电位即单格蓄电池电压(静止电动势)约为:E=2.0V-(-0.1V)=2.1V(2)铅蓄电池充、放电过程的总反应化学方程式为:PbO2 + Pb + 2H2 SO4 2 PbSO4 + 2H2 O2.工作特性:(1)静止电动势E:蓄电池在静止状态(不充电也不放电)时,正、负极板间的电位差(即开路电压)(2)内阻:(3)蓄电池的放电特性:蓄电池的端电压与电解液相对密度的关系。
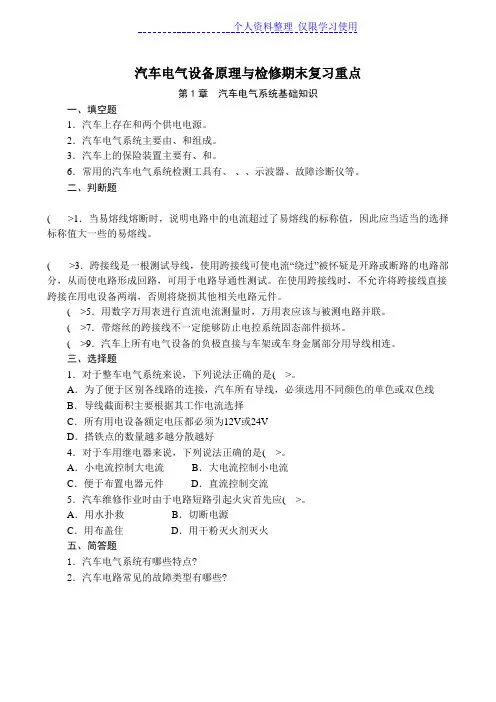
汽车电气设备原理与检修期末复习重点第1章汽车电气系统基础知识一、填空题1.汽车上存在和两个供电电源。
2.汽车电气系统主要由、和组成。
3.汽车上的保险装置主要有、和。
6.常用的汽车电气系统检测工具有、、、示波器、故障诊断仪等。
二、判断题( >1.当易熔线熔断时,说明电路中的电流超过了易熔线的标称值,因此应当适当的选择标称值大一些的易熔线。
( >3.跨接线是一根测试导线,使用跨接线可使电流“绕过”被怀疑是开路或断路的电路部分,从而使电路形成回路,可用于电路导通性测试。
在使用跨接线时,不允许将跨接线直接跨接在用电设备两端,否则将烧损其他相关电路元件。
( >5.用数字万用表进行直流电流测量时,万用表应该与被测电路并联。
( >7.带熔丝的跨接线不一定能够防止电控系统固态部件损坏。
( >9.汽车上所有电气设备的负极直接与车架或车身金属部分用导线相连。
三、选择题1.对于整车电气系统来说,下列说法正确的是( >。
A.为了便于区别各线路的连接,汽车所有导线,必须选用不同颜色的单色或双色线B.导线截面积主要根据其工作电流选择C.所有用电设备额定电压都必须为12V或24VD.搭铁点的数量越多越分散越好4.对于车用继电器来说,下列说法正确的是( >。
A.小电流控制大电流 B.大电流控制小电流C.便于布置电器元件 D.直流控制交流5.汽车维修作业时由于电路短路引起火灾首先应( >。
A.用水扑救 B.切断电源C.用布盖住 D.用干粉灭火剂灭火五、简答题1.汽车电气系统有哪些特点?2.汽车电路常见的故障类型有哪些?第2章蓄电池一、填空题1.蓄电池是一种可逆的直流电源,它能将转换为电能,也能将电能转换为储存起来。
3.极板分为正、负极板,正极板上的活性物质为,负极板上的活性物质为。
5.蓄电池常见的故障有、、、、等。
8.铅蓄电池的充电种类有、、等。
二、判断题( >1.蓄电池是车上的主要电源,主要作用是起动时给起动机供电。
习题与思考参考答案第1章绪论1.汽车电气设备有哪些系统组成?答:1.电源系统;起动系统;点火系统;照明、信号、仪表和报警系统;空调系统;娱乐和信息系统;电子控制系统;全车电路及配电装置等组成。
2.汽车电气设备有哪些特点?答:2.直流电;低压电源;单线制、并联;负极搭铁。
第2章蓄电池一、选择题1B 2A 3C 4B 5A 6A 7C 8B 9C 10C 11B 12A二、判断题1× 2× 3× 4√ 5√ 6√ 7× 8√ 9× 10√ 11√ 12√三、问答题1.答:单格电池内负极板比正极板多一片,这样正极板都处于负极板之间,使其两侧放电均匀,否则由于正极板的机械强度差,单面工作会使两侧活性物质体积变化不一致,而造成极板拱曲,活性物质脱落。
2.答:故障原因:(1)蓄电池亏电长期放置不用;(2)液面过低,极板上部氧化;(3)电解液密度过高或不纯,气温变化剧烈等。
解决方法:蓄电池出现轻度硫化故障,可用2~3A的小电流长时间充电,即过充电;或用全放、全充的充放电循环方法使活性物质还原。
也可用去硫充电的方法消除。
硫化严重的蓄电池,应予报废。
3.答:影响铅蓄电池容量的因素影响铅蓄电池容量的因素,一个是单格电池内极板的片数和结构等方面的因素,另一个是使用方面的因素,我们主要讨论使用因素的影响。
(1)放电电流放电电流越大,蓄电池输出的容量越小在使用起动机时,必须严格控制起动时间,每次接入起动机的时间不得超过5s,两次起动应间隔15s以上。
(2)电解液温度电解液温度降低,蓄电池输出的容量减小,冬季起动时,蓄电池的端电压将会大幅度降低,往往导致起动、点火困难,因此冬季应注意对蓄电池的保温(3)电解液的相对密度实践证明,采用较低的电解液相对密度,可以提高蓄电池输出大电流的能力和大电流放电时的容量。
从提高蓄电池的起动能力来看,采用偏低的电解液密度为好。
冬季,在不致结冰的前提下,应尽量采用稍低密度的电解液。
汽车电气设备构造与维修第一章:汽车电气设备概述1.1 教学目标了解汽车电气设备的作用和重要性熟悉汽车电气设备的基本构成和分类1.2 教学内容汽车电气设备的概念与功能汽车电气设备的构成要素汽车电气设备的分类及应用1.3 教学方法讲授法:讲解汽车电气设备的基本概念和分类互动法:引导学生了解汽车电气设备的作用和重要性1.4 教学步骤1. 导入:引导学生思考汽车电气设备在日常生活中的应用2. 讲解:详细介绍汽车电气设备的概念、功能和构成要素3. 讨论:分组讨论汽车电气设备的分类及应用场景1.5 课后作业绘制汽车电气设备的简易图示列举生活中常见的汽车电气设备及其作用第二章:汽车电源系统2.1 教学目标掌握汽车电源系统的组成及工作原理学会诊断和维修汽车电源系统常见故障2.2 教学内容汽车电源系统的组成及作用汽车电源系统的工作原理汽车电源系统常见故障及维修方法2.3 教学方法讲授法:讲解汽车电源系统的组成、工作原理及维修方法演示法:展示汽车电源系统的实物图和解剖图实践法:引导学生动手操作,了解汽车电源系统的实际应用2.4 教学步骤1. 导入:通过实例引入汽车电源系统的话题2. 讲解:详细介绍汽车电源系统的组成、工作原理及维修方法3. 演示:展示汽车电源系统的实物图和解剖图,让学生更直观地了解4. 实践:引导学生动手操作,检测汽车电源系统的基本参数2.5 课后作业绘制汽车电源系统的简易图示分析并解决汽车电源系统的常见故障案例第三章:汽车启动系统3.1 教学目标掌握汽车启动系统的组成及工作原理学会诊断和维修汽车启动系统常见故障3.2 教学内容汽车启动系统的组成及作用汽车启动系统的工作原理汽车启动系统常见故障及维修方法3.3 教学方法讲授法:讲解汽车启动系统的组成、工作原理及维修方法演示法:展示汽车启动系统的实物图和解剖图实践法:引导学生动手操作,了解汽车启动系统的实际应用3.4 教学步骤1. 导入:通过实例引入汽车启动系统的话题2. 讲解:详细介绍汽车启动系统的组成、工作原理及维修方法3. 演示:展示汽车启动系统的实物图和解剖图,让学生更直观地了解4. 实践:引导学生动手操作,检测汽车启动系统的基本参数3.5 课后作业绘制汽车启动系统的简易图示分析并解决汽车启动系统的常见故障案例第四章:汽车照明系统4.1 教学目标掌握汽车照明系统的组成及工作原理学会诊断和维修汽车照明系统常见故障4.2 教学内容汽车照明系统的组成及作用汽车照明系统的工作原理汽车照明系统常见故障及维修方法4.3 教学方法讲授法:讲解汽车照明系统的组成、工作原理及维修方法演示法:展示汽车照明系统的实物图和解剖图实践法:引导学生动手操作,了解汽车照明系统的实际应用4.4 教学步骤1. 导入:通过实例引入汽车照明系统的话题2. 讲解:详细介绍汽车照明系统的组成、工作原理及维修方法3. 演示:展示汽车照明系统的实物图和解剖图,让学生更直观地了解4. 实践:引导学生动手操作,检测汽车照明系统的基本参数4.5 课后作业绘制汽车照明系统的简易图示分析并解决汽车照明系统的常见故障案例第五章:汽车信号系统5.1 教学目标掌握汽车信号系统的组成及工作原理学会诊断和维修汽车信号系统常见故障5.2 教学内容汽车第六章:汽车信号系统的组成及工作原理6.1 教学目标理解汽车信号系统的基本组成掌握汽车信号系统的工作原理熟悉汽车信号系统的主要部件及其功能6.2 教学内容汽车信号系统的组成要素信号灯的工作原理与控制转向信号灯、危险警告灯、制动灯等的工作原理与控制6.3 教学方法讲授法:讲解汽车信号系统的组成和工作原理演示法:展示信号系统的实物和工作过程互动法:通过问答方式让学生参与进来,加深对信号系统的理解6.4 教学步骤1. 导入:通过实际交通场景引入信号系统的重要性2. 讲解:详细介绍汽车信号系统的组成和工作原理3. 演示:展示信号系统的工作过程,如转向信号灯的点亮过程4. 讨论:分组讨论信号系统在实际驾驶中的应用和重要性6.5 课后作业绘制汽车信号系统的组成图示分析并解释信号系统的工作过程第七章:汽车仪表及报警系统7.1 教学目标熟悉汽车仪表盘的构成和功能理解汽车报警系统的原理和作用学会诊断和处理汽车仪表及报警系统的常见问题7.2 教学内容汽车仪表盘的构成和各仪表的功能报警灯的识别和含义报警系统的工作原理和常见故障诊断7.3 教学方法讲授法:讲解仪表盘的构成和报警系统的原理演示法:展示仪表盘实物和报警系统的操作实践法:学生动手操作模拟仪表盘,了解报警系统的响应7.4 教学步骤1. 导入:通过汽车仪表盘的图片引入话题2. 讲解:详细介绍仪表盘的构成和功能,报警灯的识别3. 演示:展示报警系统的操作和反应4. 实践:学生分组操作模拟仪表盘,体验报警系统的响应7.5 课后作业绘制汽车仪表盘的组成图示列举并解释常见的报警灯及其含义第八章:汽车电子控制单元(ECU)8.1 教学目标理解电子控制单元(ECU)的基本概念掌握ECU的工作原理和功能了解ECU在汽车电气系统中的应用和重要性8.2 教学内容ECU的基本概念和组成ECU的工作原理和控制过程ECU在汽车电气系统中的应用案例8.3 教学方法讲授法:讲解ECU的基本原理和功能演示法:展示ECU的实物或示意图互动法:通过问答引导学生深入理解ECU的工作过程8.4 教学步骤1. 导入:通过汽车故障案例引入ECU的话题2. 讲解:详细介绍ECU的基本概念、工作原理和功能3. 演示:展示ECU的实物或示意图,让学生更直观地理解4. 讨论:分组讨论ECU在汽车电气系统中的应用案例8.5 课后作业绘制ECU的组成图示分析并解释ECU的工作过程和控制逻辑第九章:汽车电气系统的诊断与维修9.1 教学目标学会使用诊断工具对汽车电气系统进行检查掌握汽车电气系统故障的诊断方法学会维修和排除汽车电气系统的常见故障9.2 教学内容汽车电气系统的诊断工具和设备诊断方法和步骤常见故障的维修和排除技巧9.3 教学方法讲授法:讲解诊断工具的使用和诊断方法演示法:展示电气系统的诊断过程和维修技巧实践法:学生动手操作,进行模拟诊断和维修9.4 教学步骤1. 导入:通过实际故障案例引入电气系统诊断与维修的话题2. 讲解:详细介绍诊断工具的使用和诊断方法3. 演示:展示电气系统的诊断过程和维修技巧4. 实践:学生分组进行模拟诊断和维修,提高操作技能9.5 课后作业描述汽车电气系统诊断工具重点和难点解析1. 教学内容的深入讲解:在第一、二、三、四章中,对于汽车电气设备、电源系统、启动系统和照明系统的讲解需要详细阐述每个系统的功能、构成和工作原理。
《汽车电气设备构造与维修》教案第一章:汽车电气设备概述教学目标:1. 了解汽车电气设备的基本概念、作用和组成。
2. 掌握汽车电气设备的主要部件及其功能。
3. 熟悉汽车电气设备的维护与检修方法。
教学内容:1. 汽车电气设备的基本概念、作用和组成。
2. 汽车电气设备的主要部件及其功能。
3. 汽车电气设备的维护与检修方法。
教学方法:1. 采用讲授法,讲解汽车电气设备的基本概念、作用和组成。
2. 采用案例分析法,分析汽车电气设备的主要部件及其功能。
3. 采用实践操作法,讲解汽车电气设备的维护与检修方法。
教学评估:1. 课堂问答,检查学生对汽车电气设备基本概念的理解。
2. 案例分析,评估学生对汽车电气设备主要部件功能的掌握。
3. 实践操作,检查学生对汽车电气设备维护与检修方法的掌握。
第二章:汽车电源系统教学目标:1. 了解汽车电源系统的基本组成和工作原理。
2. 掌握汽车电源系统的主要部件及其功能。
3. 熟悉汽车电源系统的维护与检修方法。
教学内容:1. 汽车电源系统的基本组成和工作原理。
2. 汽车电源系统的主要部件及其功能。
3. 汽车电源系统的维护与检修方法。
教学方法:1. 采用讲授法,讲解汽车电源系统的基本组成和工作原理。
2. 采用案例分析法,分析汽车电源系统的主要部件及其功能。
3. 采用实践操作法,讲解汽车电源系统的维护与检修方法。
教学评估:1. 课堂问答,检查学生对汽车电源系统基本组成的理解。
2. 案例分析,评估学生对汽车电源系统主要部件功能的掌握。
3. 实践操作,检查学生对汽车电源系统维护与检修方法的掌握。
第三章:汽车点火系统教学目标:1. 了解汽车点火系统的基本组成和工作原理。
2. 掌握汽车点火系统的主要部件及其功能。
3. 熟悉汽车点火系统的维护与检修方法。
教学内容:1. 汽车点火系统的基本组成和工作原理。
2. 汽车点火系统的主要部件及其功能。
3. 汽车点火系统的维护与检修方法。
教学方法:1. 采用讲授法,讲解汽车点火系统的基本组成和工作原理。
汽车电气设备构造与维修第一章:汽车电气设备概述教学目标:1. 了解汽车电气设备的作用和重要性。
2. 掌握汽车电气设备的基本组成部分。
3. 熟悉汽车电气设备的发展趋势。
教学内容:1. 汽车电气设备的作用和重要性。
2. 汽车电气设备的基本组成部分:发电机、起动机、点火系统、照明系统、仪表盘等。
3. 汽车电气设备的发展趋势:新能源汽车、智能汽车等。
教学活动:1. 引入讨论:汽车电气设备在日常汽车使用中的作用和重要性。
2. 讲解演示:汽车电气设备的基本组成部分和功能。
3. 小组讨论:汽车电气设备的发展趋势及其对行业的影响。
作业:1. 研究一种新型汽车电气设备的技术特点和应用。
第二章:发电机与起动机教学目标:1. 掌握发电机和起动机的构造和工作原理。
2. 学习发电机和起动机的维修方法。
3. 了解发电机和起动机在汽车电气设备中的作用。
教学内容:1. 发电机的构造和工作原理:交流发电机、直流发电机等。
2. 起动机的构造和工作原理:电动起动机、液压起动机等。
3. 发电机和起动机的维修方法:检查、更换、调试等。
教学活动:1. 讲解演示:发电机和起动机的构造和工作原理。
2. 实践操作:发电机和起动机的检查和维修。
3. 小组讨论:发电机和起动机在汽车电气设备中的作用及其重要性。
作业:1. 完成发电机和起动机的检查和维修操作。
第三章:点火系统教学目标:1. 掌握点火系统的构造和工作原理。
2. 学习点火系统的维修方法。
3. 了解点火系统在汽车电气设备中的作用。
教学内容:1. 点火系统的构造:点火线圈、点火塞、点火开关等。
2. 点火系统的工作原理:低压电路、高压电路、点火时机等。
3. 点火系统的维修方法:检查、更换、调试等。
教学活动:1. 讲解演示:点火系统的构造和工作原理。
2. 实践操作:点火系统的检查和维修。
3. 小组讨论:点火系统在汽车电气设备中的作用及其重要性。
作业:1. 完成点火系统的检查和维修操作。
第四章:照明系统教学目标:1. 掌握照明系统的构造和工作原理。
汽车电气设备构造与维修第一章:汽车电气设备概述教学目标:1. 了解汽车电气设备的作用和重要性。
2. 熟悉汽车电气设备的基本组成部分。
3. 掌握汽车电气设备的基本术语和概念。
教学内容:1. 汽车电气设备的作用和重要性。
2. 汽车电气设备的基本组成部分:电池、发电机、调节器、点火系统、照明系统、信号系统、仪表盘等。
3. 汽车电气设备的基本术语和概念:电压、电流、电阻、电路、控制器等。
教学活动:1. 引入话题:通过展示汽车的图片,引导学生思考汽车电气设备的作用和重要性。
2. 讲解和演示:使用PPT或实物展示汽车电气设备的基本组成部分,讲解其功能和作用。
3. 小组讨论:让学生分组讨论汽车电气设备的基本术语和概念,分享彼此的理解和知识点。
作业与评估:1. 完成课堂练习:填写汽车电气设备的基本组成部分和术语的表格。
2. 小组项目:小组合作制作汽车电气设备的模型或海报,并进行展示和讲解。
第二章:汽车电池的构造与维修1. 了解汽车电池的构造和功能。
2. 掌握汽车电池的维护和维修方法。
3. 熟悉汽车电池的故障诊断和排除。
教学内容:1. 汽车电池的构造:电池本体、电解质、隔板等。
2. 汽车电池的功能:提供电力、启动发动机、照明等。
3. 汽车电池的维护和维修:清洁、检查电解质、更换电池等。
4. 汽车电池的故障诊断和排除:电池充电不足、电池损坏、电路故障等。
教学活动:1. 引入话题:通过展示汽车电池的图片,引导学生思考汽车电池的作用和重要性。
2. 讲解和演示:使用PPT或实物展示汽车电池的构造和功能,讲解其维护和维修方法。
3. 实践操作:让学生分组进行汽车电池的故障诊断和排除的实践操作。
作业与评估:1. 完成课堂练习:填写汽车电池的构造和功能的表格。
第三章:汽车发电机的构造与维修教学目标:1. 了解汽车发电机的构造和功能。
2. 掌握汽车发电机的维护和维修方法。
3. 熟悉汽车发电机的故障诊断和排除。
1. 汽车发电机的构造:转子、定子、电压调节器等。
(汽车电器设施和维修)复习题第一章汽车电器电路基础一、选择题1.电路不必定包含 ( )。
A. 电源B. 开关和导线C. 负载D. 保险装置2.点火开关一般起码有 ( ) 个档位。
A.2B.3C.4D.6断题3.易熔线主要保护 ( ) 。
A. 电源B. 用电设施 B.开关 D.大电流电路二、判断题1.汽车导线分低压线和高压线两种。
()2.不一样车型高压线的阻值同样。
()3.开关没法用万用表检查。
( )4.双金属电路断电器不会自动恢复。
()5.车上的继电器一般不可以交换。
()三、简答题1.如何用万用表检查导线、开关和电路保护装置?2.安装线朿时注意哪些问题?3.汽车电路图有哪些种类各有何特色?第二章电源系统一、选择题1. 蓄电池在放电过程中,其电解液的密度是().A. 不停上涨B. 不停降落2. 充分电的蓄电池电解液的密度C. 保持不变一般为()g/cm3A.1.0-1.3B.1.12-1. 203.蓄电池电解液的温度降落 , 会使其起动容量( ).A. 增添B.降落C.不变4.当蓄电池进行增补充电时 , 第一阶段的充电电流应选用其额定容量的 ( ).A.1/20B.1/15C.1/105.在放电过程中蓄电池极板上的活性物质将转变成 ( )A. 流酸铅B. 二氧化铅C. 纯铅6.蓄电池在使用过程中 , 如发现电解液降落 , 应实时增补 ( ).A. 电解液B.稀流酸C.蒸馏水7.以下哪一个原由可造成蓄电池极板硫化( ).A. 大电流过分放电B.电解液面过高C.长久不充电8. 甲说 :在安装蓄电池连结线时,应先接起动机 (正极 )线 ,再接搭铁 (负极 )线 .乙说 :在拆蓄电池连结线时 ,要先拆搭铁 (负极 )线 ,再拆起动机 (正极 )线 .你以为 ( ).A. 甲对B. 乙对C. 甲乙都对D. 甲乙都不对9.沟通发电机的磁场绕组安装在 ( )上.A. 定子B. 转子C. 电枢10. 沟通发电机所采纳的励磁方法是().A. 自励B. 他励C. 先他励后自励D.先自励后他励11.沟通发电机转子的作用是 ( ).A. 将沟通电变成直流电B. 发出三相沟通电动势C. 产生磁场12.发电机中性点输出的电压是发电机输出电压的( )A.1/4B.1/3C.1/213.发电机调理器是经过调整 ( ) 来调理发电机电压的 .A. 发电机的转速B.发电机的励磁电流C.发电机的输出电压14.在发电机运行中 , 不得使用 ( ) 的方法检查发电机的工作状况 .A. 万用表B.试灯C.试火15.在改换半导体元件时 , 电烙铁的功率应不大于 ( ).A.75WB.45WC.20W二、判断题1.对汽车用蓄电池的基本要求是容量大 ,内阻小 ,以保证拥有足够的起动能力 . ( )2.汽车用铅酸蓄电池主要由极板、隔板、电解液、外壳、联条、接线柱等构成 . ( )3.在一个单格蓄电池中 , 正极板的片数老是比负极板的片数多一片 .( )4.在放电过程中 , 正、负极板上的活性物质都转变成硫酸铅 .( )5.将一个正极板和一个负极板浸入电解液中, 便可获取 2.1V 的电动势 .( )6.在放电过程中 , 蓄电池的放电流越大 , 其输出容量就越大 .7 . 为了防备冬天结冰( ), 蓄电池电解液的密度越高越好.( )8.在一个单格蓄电池中 , 将全部的正、负极板分别并联起来是为了提升输出电流. ( )9. 定压充电既合用于初充电也合用于增补充电.( )10.初充电一般采纳定流充电 , 充电电流第一阶段应选额定容量的十五分之一. ( )11.电解液不纯 , 含有杂质是造成蓄电池自行放电的主要原由之一 .( )12.低温大电流放电简单造成蓄电池活性物质零落 , 缩短蓄电池使用寿命 . ( )13.一般沟通发电机由定子总成、转子总成、电枢、整流器、前后端盖、电刷、带轮微风扇等构成.( )14.在发电机整流器中增添中性点二极管的目的是为了提升发电机的输出功率 . ( )15.沟通发电机由定子产生磁场, 转子产生三订交变电动势 .( )16.永磁式沟通发电机是用永远磁铁取代转子磁场绕组产生磁场来工作的 . ( )17.沟通发电机的定子绕组往常采纳三角形联络 , 整流器为二极管整流法.()18.沟通发电机整流器中的正二极管的负极是发电机的正极 .( )19.沟通发电机所采纳的励磁方法是先他励后自励.()20.沟通发电机调理器的作用是稳固发电机输出功率.( )21.混淆动力汽车也是以天然气、汽油、柴油为燃料的汽车 .( )22.燃料电池是一种把燃料的化学能直接转化为电能的装置变换装置 .( )三、简答题1.汽车电气产品的标称电压有哪几种 ?它们的含义分别表示什么 ?2.为何汽车上采纳负极搭铁方式布线 ?3.汽车用铅蓄电池的作用是什么 ?4.铅蓄电池主要由哪几部分构成 ?5.6-QA-100,6QA-40S(蓄电池的型号 )的含义是什么 ?6.什么是蓄电池的额定容量 ? 影响要素有哪些 ?7.什么状况下铅蓄电池应进行增补充电, 充电终了有何特色 ?8.如何辨别铅蓄电池的正、负极接线柱?9.那些蓄电池不可以进行迅速脉冲充电?10.如何检查电解液面的高度 ?11.如何丈量电解液面的密度 ?12.在冬天使用铅蓄电池应注意哪些事项 ?13.如何用调率放电计检查蓄电池的放电程度?14.一般沟通发电机主要由几部分构成 ?15.九管沟通发电机有哪些特色 ?磁场二极管的作用是什么 ?16.常用充电指示装置有哪几种形式 ?17.晶体管调理器有何特色 ?18.如何正确使用沟通发电机和调理器 ?19.不充电表现为何现象 ?如何诊疗和排除?20.如何划分正二极管和负二极管?如何判断二极管的利害 ?第三单启动系统一、选择题1.直流串励式起动机中的串励是指 ( ). A.吸拉线圈和保持线圈串连连结B.励磁线圈和电枢绕组串连连结C.吸拉线圈和电枢绕组串连连结2.永磁式起动机是用永远磁铁取代一般起动机中的 ( ).A. 电枢绕组B.励磁绕组C.电磁开关中的两个线圈3.起动机的励磁绕组安装在 ( ). A.转子 B. 定子 C. 电枢4.电磁操控式起动机 , 在工作过程中吸引线圈和保持线圈是 ( ) 连结的 .A. 并联B. 串连C. 有时串连有时并联5.惹起起动机空转的原由之一是 ( )A. 蓄电池亏电B. 单向离合器打滑C. 电刷太短6.在检测起动机电枢的过程中 ( ) 是造成电枢不可以正常工作的原由之一 .A. 换向器片和电枢死心之间绝缘B.换向器片和电枢轴之间绝缘C.各换向器片之间绝缘7.减速型起动机和一般起动机的主要差别在于( ) 不一样.A. 控制装置B. 传动机构C. 直流电动机8.正常状况下起动机电磁开关上的点火开关接线柱和 ( ) 不相通 .A. 起动机磁场接线柱B.壳体C.蓄电池接线柱9.起动机安装起动继电器的目的不是为了( ).A. 保护点火开关B.减少起动线路压降C.便于布线10.起动机工作时驱动轮的啮合地点由电磁开关中的 ( ) 线圈控制 , 使其保持不动 . A.吸拉 B. 保持 C. 磁场二、判断题1.起动系统主要包含起动机和控制电路两部分. ( )2.一般起动机中保持线圈、励磁线圈和电枢绕组是串连连结 .( )3.起动机中的传动装置只好单向传达力矩.( )4.因起动机的电枢是用永远磁铁制成的所以称之为永磁式起动机. ( )5.起动机的磁场线圈和外壳之间一直是导的.( )6.万用表检查电刷架时 , 安装磁场电刷的支架和外壳之间应当是绝缘的 . ( )7.起动机电枢轴承装置过紧有可能造成起动机运转无力. ( )8.起动机失掉自动保护功能的原由之一, 可能是发电机中性点无电压 .( )9. 吸拉线圈断路必定会造成起动机空转.( )10.串励式直流电动机 , 因为拥有较“软”的机械特征 , 所以常用于减速型起动机 .( )三、简答题1.起动系统的作用是什么 ?电力起动系统由哪些零零件构成 ?2.起动机由哪三大多半构成 , 它们的作用是什么 ?3.QD124( 型起动机 ) 的含义是什么 ?4.直流串流式电动机有何突出长处 ?5.起动机使用注意事项有哪些 ?6.简述电磁操控机构的工作原理 ?7.起动机解体和装复注意事项有哪些 ?8.起动机的调整项目有哪些 ?如何调整 ?9.电磁操控式起动机不转的故障原由是什么?如何诊疗清除 ?10.起动机转动无力的原由是什么 ?如何诊疗清除 ?11.起动机空转的原由是什么?如何诊疗排除?第四章照明、信号、仪表、报警系统一、选择题1.汽车的前雾灯为黄色 , 后雾灯为 ( ). A.白色 B. 黄色 C. 红色2.夜间行车接通前照灯的近光时, 小灯 ( 示位灯 )( ).A. 必定亮B. 必定不亮C. 可亮可不亮3.能将反射光束扩展分派 , 使光形散布更适合汽车照明的器件是 ( ).A. 反射镜B. 配光镜C. 配光屏4.四灯制前照灯的内侧两灯一般使用( ).A. 双丝灯泡B. 单丝灯泡C.二者都能够5.耗能小发光强使用寿命长且无灯丝的汽车前照灯是 ( ).A. 封闭式前照B. 投射式前照灯C. 氙气灯6.对于电热式机油压力表 , 传感器的均匀电流大 , 其表指示的 ( ).A. 压力大B. 压力小C. 压力可能小也可能大7.若负温度系数热敏电阻水温传感器的电源线直接搭铁 , 则水温表 ( ).A. 指示值最大B. 指示值最小C. 没有指示8.若通向燃油传感器的线路搭铁 , 则对于电磁式燃油表的指示值( ).A.为零B.为1C.摇动9.若稳压器工作不良 , 则 ( ).A.只有电热式水温表和双金属式机油压力表示值禁止B.只好电热式燃油表和双金属式机油压力表示值禁止C.只好电热式水温表和电热式燃油表示值禁止10.燃油传感器的可变电阻采纳尾端搭铁是为了( ).A. 便于连结导线B. 防止产生火花C. 搭铁靠谱二、判断题1.配光屏安装在近光灯丝的上方 . ( )2.投射式前照灯可用于前照灯的近, 远光灯 , 也可用作雾灯 .( )3.在调整光束地点时 , 对于拥有双丝灯泡的前照灯 , 应当以调整近光光速为主 . ( )4.氙气灯由石英灯泡 , 变压器和电子控制器构成 , 没有传统的钨丝 .( )5.电热式闪光器安装在转向开关和灯泡之间, 用以控制灯泡的闪光频次.( )6.汽车前照灯的防眩目举措主要有远 , 近光变换和近光灯丝加装置光屏 .7.改换卤素灯泡时 , 不要用手触摸灯泡部位 , 免得粘上油污汗液影响散热, 缩短灯泡的使用寿命.( )8.为使机油压力表指示正确 , 往常在其电路中安装稳压器 .( )9.使用仪表中的车速信号一般来自点火脉冲信号.( )10.汽车倒车时 , 当车尾部和阻碍物小于一定距离时 , 倒车灯自动亮 .( )11.当发动机的冷却液温度高于 80 度时 , 水温警示灯亮 .( )12.当充电指示灯亮时 , 说明蓄电池正在被充电.()三简答题1.汽车上常有的外面灯具主要有哪些?2.对汽车前照灯有哪些要求 ?3.汽车前照灯主要有哪几部分构成 ?4.如何用屏幕法检查汽车前照灯的配光性能?5.前照灯的防眩目举措有哪些 ?6.常有的汽车转向灯闪光器有哪几种 ?试述旁热翼片式闪光器的工作原理 ?7.如何调整盆形电喇叭的音调解音量 ?8.试述电磁式电流表的工作原理 ?9.试述电热式水温表配热敏电阻式水温传感器的工作原理 ?10.试述电热式仪表稳压器的工作原理 ?11.试述膜片式机油压力过低警报灯的工作原理 ?12.简述汽车仪表电子化的长处 ?第五章空调系统一、选择题1汽车空调系统中的哪个装置能够将气体系冷剂变成液态 ? ( )A 蒸发器B 膨胀阀C 冷凝器D 压缩机2.对于汽车空调中的压缩机以下哪一种说法不正确 ?( )A 压缩机从蒸发器中吸入气态制冷剂B 只有气态制冷剂能够压缩, 不然会破坏压缩机C 压缩机压缩制冷剂, 产生高温高压的气态制冷剂进入蒸发器D 低压侧压力高 , 高压侧压力低 , 此故障多半为压缩机内部有泄露3 若汽车空调高压侧正常值是15kgf/ ㎝相当于多少 pa?()A.15B. 1.5C.1500D.15000004以下对于自动空调的各个传感器的安装地点的表达 , 哪一个正确 ?( )A 环境温度传感器安装在空调装置的蒸发器旁B空调冷却液温度传感器安装在发动机缸体出水口邻近C车内温度传感器安装在仪表台邻近D蒸发器传感器安装空调冷凝器前面邻近5 将液态制冷剂注入完整排空的空调系统时,以下哪一种程序正确? ( )A确信低压手动阀翻开B保证整个过程低压手动阀翻开 , 并让制冷剂倒置C在给系统注入液态制冷剂时 , 不要运行发动机D注入达成后 , 完整封闭低压手动阀6 以下说法正确的选项是:( )A 延伸抽真空的时间, 能够有效的清除空调系统中存在的水分B进入空调系统的水分是能够被干燥罐汲取的 , 所以不用担忧水分的进入C冰堵多在干燥罐处产生D一滴水进入空调系统不足以对空调系统造成不良的影响7 对于冷凝器 , 以下说法正确的选项是 :( )A.制冷剂进入冷凝器时几乎为100%的蒸气 ,走开时为 100%的液态制冷剂B. 制冷剂是由冷凝器的顶部进入 , 由底部流出C.冷凝器内部发生拥塞后能够用汽油冲洗D.冲洗冷凝器外面的污物时 , 用高压水枪更加有效8.能将制冷剂的热量发散到大气中, 使高温高压的蒸气变成高温高压的液体 , 这个装置是 ( )A. 压缩机B. 蒸发器C. 冷凝器9.对于离合器循环控制系统 , 压缩机工作状况是( )A.工作→停止→工作的循环状态B.向来工作C.不可以确立10.斜盘式压缩机用于国产 ( ) 车型A. 桑塔纳 2000B. 神龙富康C. 北京 2021 二、判断题1.电磁离合器是压缩机总成的一部分 . ( )2.冷凝器安装在车厢内 .( )3.蒸发器安装在车厢内 .( )4.膨胀阀能控制调克制冷剂流量的大少 .( )5.经过察看窗能够看到制冷剂的流动状态,进而判断制冷系统的工作状况.( )6 空调开关用于控制汽车空调能否投入工作.( )7.空调不可以作为强迫通风换气装置使用 .( )8.温度传感器经过检测蒸发布面的温度, 控制电磁离合器的工作 .( )9.R134a 空调制冷剂系统压力比 R12 系统压力低.()10.若在高速超车时 , 持续使用空调 , 会使车辆加快性能降低 .( )三、简答题1.汽车空调系统的功用是什么 , 主要由哪几部分构成 ?2.汽车空调系统主要由哪些零件构成 , 各零件的功用是什么 ?3.什么是制冷循环 ?制冷循环过程分为哪四个过程 ?汽车空调系统是如何将车内温度降低的 ?4.汽车空调系统常用安全保护装置有哪些?基工作原理分别是什么?5.汽车空调控制装置有哪些?保护装置有哪些 ?6. 说明微机控制自动空调的工作原理?7.如何正确使用空调 ?8.空调的平时养护有哪些内容 ?9.空调的基本电路构成及控制内容是什么?10.如何检测空调的零零件 ?第 6 章协助电器系一致、选择题1.电动车窗的电动机一般为 ( ). A单向直流电机 B. 双向直流电机C.永磁双向直流电机2.检查电动车窗左后电动机时 , 用蓄电池的正负极分别接电动机连结端子后, 电动机转动 , 交换正负极和端子的连结后 , 电动机反转,说明( ).A. 电动机状况优秀B.不可以判断电动机的利害C.电动机破坏3.在电动座椅中 , 一般一个电动机可达成座椅的( ).A.1 个方向的调整B.2 个方向的调整C.3 个方向的调整4.每个电动后视镜的后边都有 ( ) 电动机驱动 .A.1 个B.2 个C.3 个5.中控门锁系统中的门锁控制开关用于控制全部车门锁的开关 , 安装在 ( ).A. 驾驶员侧门的内侧扶手上B.每个车门上C.门锁总成中6.门锁控制开关的作用是 ( ).A.在随意一车门内侧实现开锁和锁门动作B.在随意一车门内侧实现开锁和锁门动作C.在驾驶员侧车门内侧实现开锁和锁门动作( ).7.电动座椅前后方向的调理量一般为( ).A.30 ㎜B.80㎜C.120㎜D.180㎜8.在刮水器电动机总成中装有过载保护器的目的是 ( ).A.保护电动机不被烧坏B.在刮水器阻滞时切断电路C.刮水片被冻住时 , 断开电机D.以上都正确9.除霜器往常带有限时的继电器控件 , 它能够使( ).A. 除霜器工作一准时间B.除霜器工作直至后窗洁净C.除霜器和点火开关没关D.以上均不正确10.电动座椅在任何方向均不可以挪动 , 最不行能的原由是 ( ).A. 电源断路B. 开关断路C. 电机断路D.电机过载保护器断开二、判断题1.电动车窗一般装有两套开关 , 分别为总开关和分开关 , 这两个开关之间的电路相互独立的.()2.每个电动后视镜的镜片后边都有 4 个电动机来实现后视镜的调整 .( )3.永磁式刮水电动机是经过改变正、负电刷之间串连线圈的个数来实现变速的. ( )4.检查电动刮水器的自动复位功能时 , 能够让电动机停在停止时的地点 , 而后进行有关的检查.( )5.电动车窗主控开关上总开关控制分开关的搭铁线.()6.带储藏功能的电动座椅 , 采纳了计算机控制 , 它能将选定的座椅调理地点进行储存,只需按指定的按键开关, 座椅就会自动调理到早先选定的地点上.( )7.翻开点火开关 , 防盗警示灯闪亮后熄灭 , 说明防盗装置有故障.( )8.只需碰撞传感器检测到汽车发生碰撞而触发 , 安全气襄就必定会引爆 . ( )9.汽车安全带是一种保护乘员的主动安全装置.()10.大多半协助电器的电路都有继电器 .( )11.般配智能钥匙时 , 能够只般配一把 , 从前般配的钥匙能够持续使用 .( )12.翻开行李箱门 , 能够排除防盗系统警报 .( )三、简答题1. 简述两速永磁式刮水电动机的工作原理?2.电动车窗主要由哪些零件构成 ?此中起落机构有哪几种 ?3.何谓电动车窗手动起落 ?何谓自动起落 ?4.联合电动车窗、电动座椅、电动后视镜和中控门锁的有关知识 , 剖析双向电动机的检查思路 ?5. 当前常有防盗装置有几类?各有何特色 ?6. 简述安全气襄工作原理和工作过程?7.简述桑塔纳 2000GSi 电动刮水器微风窗清洗装置故障诊疗步骤 ?8.简述驾驶员侧的电动车窗不运行的故障诊疗 ?9.如何进行后视镜开关的检测 ?10.如何进行座椅开关、电动机的检查 ?11.如何进行座椅储藏功能的恢复 ?12.如何对中央控件门锁故障进行检修 ?13.检修安全气襄使用万用表时应注意什么?14.如何对安全带系统进行故障诊疗 ?15.如何进行安全带系统的检查 ?。
《汽车电器设备》各章习题集及答案第一章汽车电器试验二、判断题1.万能试验台调速电机是三相异步交流电动机。
(X )2.万能试验台采用三相380V交流电源。
(X )3.转速表量程转换开关应与调速电机转速转换开关档位对应。
(V )4.万能试验台对蓄电池充电属定流充电。
(X )5.对顺时针转(从驱动端看)的起动机;在制动试验时,应夹驱动齿轮下部三个齿;对逆时针旋转的起动机,制动试验时,应夹驱动齿轮上部三个齿。
(V )6.电容器性能测试前,可在万能试验台上做容量测试。
(X )三、选择题1.万能试验台( B )直接测试铅蓄电池的性能。
A、能B、不能2.TQD-2万能试验台对14V发电机做负载试验时,能测试发电机的最大功率( B )W。
A、250B、500C、7503.万能试验台电枢感应仪不能测试( B )的电枢性能。
A、起动机B、交流发电机C、刮水器电动机4.电容器性能测试时,万能试验台氖灯闪烁,说明电容器已经( C )。
A、短路B、断路C、漏电5.TQD-2万能试验台调速范围为0±( C )r/min。
A、1000B、9000C、5000第一章汽车电器试验二、判断题1.×;2.×;3.√;4.×;5.√;6.×。
三、选择题1.B;2.B;3.B;4.C;5.C。
第二章铅蓄电池的维修工艺三、判断题1.蓄电池液面过低,可用矿泉水添加。
(X )2.专用蓄电池蒸馏水(俗称”补充液“)可以饮用。
(X )3.配制电解液时,应将蒸馏水徐徐注入硫酸中。
(X )4.普通铅蓄电池电解液面应高于防护板10~15mm。
(V )5.因为正极板处反应剧烈,通常单格电池内正极板比负极板多一片。
(X )6.栅架加锑能提高浇铸性能,但会加剧水分的分解和自放电。
(V )7.若极板形成硫酸铅,就说明极板有硫化故障。
(X )8.极板硫化后不得用快速脉冲充电法充电。
(V )9.负荷测试时,铅蓄电池存电量应在75%以上。
教师教案《汽车电气设备构造与维修》第一章:汽车电气设备概述一、教学目标1. 了解汽车电气设备的作用和重要性。
2. 掌握汽车电气设备的基本组成和分类。
3. 熟悉汽车电气设备的发展趋势。
二、教学内容1. 汽车电气设备的作用和重要性。
2. 汽车电气设备的基本组成:电源、启动系统、点火系统、照明系统、信号系统、仪表系统等。
3. 汽车电气设备的分类:低压电气设备、高压电气设备、电子控制系统等。
4. 汽车电气设备的发展趋势:智能化、集成化、高效化。
三、教学方法1. 采用讲授法,讲解汽车电气设备的基本概念和原理。
2. 采用案例分析法,分析汽车电气设备的实际应用案例。
3. 采用小组讨论法,探讨汽车电气设备的发展趋势。
四、教学资源1. 教材:《汽车电气设备构造与维修》。
2. 课件:汽车电气设备的图片、图表、动画等。
3. 案例资料:汽车电气设备的实际应用案例。
五、教学评价1. 课堂问答:检查学生对汽车电气设备的基本概念和原理的理解。
2. 小组讨论:评估学生在探讨汽车电气设备发展趋势时的表现。
3. 课后作业:检查学生对汽车电气设备知识的掌握情况。
第二章:汽车电源系统一、教学目标1. 掌握汽车电源系统的作用和重要性。
2. 了解汽车电源系统的组成和工作原理。
3. 学会诊断和维修汽车电源系统常见故障。
二、教学内容1. 汽车电源系统的作用和重要性。
2. 汽车电源系统的组成:蓄电池、发电机、调节器、充电系统等。
3. 汽车电源系统的工作原理:蓄电池的充放电过程、发电机的工作原理等。
4. 汽车电源系统常见故障及维修方法。
三、教学方法1. 采用讲授法,讲解汽车电源系统的基本概念和原理。
2. 采用实物演示法,展示汽车电源系统的组成和结构。
3. 采用故障案例分析法,分析汽车电源系统的常见故障及维修方法。
四、教学资源1. 教材:《汽车电气设备构造与维修》。
2. 课件:汽车电源系统的图片、图表、动画等。
3. 实物教具:汽车电源系统的实物模型或部件。
课件目录绪论思考题第一章铅蓄电池第一节铅蓄电池的构造第二节铅蓄电池的工作原理与特性第三节铅蓄电池的容量及其影响因素第四节铅蓄电池的使用与维护第五节铅蓄电池的常见故障及排除方法思考题第二章硅整流发电机及其调节器第一节硅整流发电机的构造第二节硅整流发电机的工作原理与特性第三节硅整流发电机的使用与维护第四节硅整流发电机调节器第五节继电器控制及保护电路第六节充电系统的故障诊断与排除思考题第三章启动系第一节启动系概述第二节起动机用直流电动机第三节起动机的传动机构第四节起动机的操纵机构第五节典型起动机及其控制电路实例第六节启动系的使用与维护第七节启动系的故障诊断与排除思考题第四章汽车点火系第一节汽车点火系的作用及其分类第二节传统点火系的组成结构及其工作原理第三节传统点火系的维护与检修第四节电子点火系第五节电子点火系的检修思考题第五章照明与信号系第一节汽车灯具的种类及其用途第二节汽车前照灯及其控制电路第三节转向灯、危险报警灯及其线路第四节倒车信号装置第五节电喇叭第六节照明与信号系统的常见故障诊断与维修思考题第六章仪表、报警灯、及其显示装置第一节汽车仪表第二节汽车报警灯第三节汽车电子显示装置思考题第七章汽车辅助装置第一节电动刮水器及其风窗洗涤器第二节电动辅助设备第三节汽车空调系统思考题第八章汽车电器总线路第一节汽车电器总线路的组成第二节汽车电路分析与识图思考题汽车电器设备构造与维修教案(上册)汽车电器设备及其维修课时计划汽车电器设备及其维修教学计划汽车电器设备及其维修教学目标绪论第一课时教学目的:掌握汽车电气设备与维修课的学习方法掌握汽车电器设备与维修课的学习任务和学习目标教学内容:绪论教学重点:掌握汽车电气设备维修课的学习方法掌握汽车电器设备与维修的学习目标教学难点:掌握各个电气设备在汽车上的共性和分类了解汽车电气设备在汽车应用中的重要性教学课时:两课时教学方法及用具:讲授法教学过程:一、导引汽车电器设备构造与维修课是一门介绍汽车电器设备构造、解释汽车电器设备作用原理、分析汽车电器设备工作特性、传授汽车电气设备的使用和维修技能的专业课汽车电器设备构造与维修课在汽车维修中的重要性:汽车电气设备是汽车的重要组成部分,随着电子技术在汽车工业中的不断应用而变得越来越广泛,特别是近年来的微型计算机在汽车上的应用,(1)使得汽车工业朝着一个电子化的方向发展;(2)使得原有的传统控制发生了很大的变化;(3)使得汽车能源、安全、污染等问题得到不断解决;(4)使得汽车售后服务朝着一个多元化的方向发展。
海南省工业学校汽车电气构造与维修习题集班级:姓名:学号:目录绪论 (3)第一章电源系 (4)单元测试题 (10)第二章硅整流发电机及调节器 (12)单元测试题 (17)第三章起动系 (19)单元测试题 (23)第四章汽油机点火系 (25)单元测试题 (30)第五章照明与信号装置 (32)单元测试题 (36)第六章仪表及警报灯电路 (38)单元测试题 (42)第七章辅助设备 (44)单元测试题 (49)第八章汽车总线路 (51)习题答案 (53)绪论一、判断题(正确的打“√”,错误的打“×”)1.汽车在正常运行时,向用电器供电的是发电机。
()2.汽车上用的电和日常生活上用的电是一样的,都是交流电。
()3.因为汽车上用电器都是一条导线连接的,所以称为串联单线制。
()4.汽车上采用单线制时,必须是负极搭铁。
()二、问答题1.《汽车电气设备》课程是讲授什么知识的?2.现代汽车电气设备可分为哪八大系统?3.汽车电气设备有哪四个共同的特点?第一章电源系第一节概述一、填空题1.蓄电池按结构特点可分为和两大类,汽车上采用的是。
2.汽车上有两个电源:一个是,一个是。
3.起动发动机时,需要提供强大的电流,那么强大的电流是。
二、判断题(正确的打“√”,错误的打“×”)1.电池是将化学能转换成机械能的一种装置。
()2.现代汽车普遍采用的电池是铅-二氧化铅蓄电池。
()3.酸性蓄电池的电解液为化学纯净的硫酸和蒸馏水。
()4.起动发动机的电源是发电机。
()三、问答题1.铅蓄电池主要有哪些用途?2.铅蓄电池有哪些优缺点?3.画出用电器和发电机、铅蓄电池的并联电路。
第二节起动型铅蓄电池的结构与型号一、填空题1.铅蓄电池主要由、、、、、等组成。
2.单格电池的电压是,三个单格电池串联后,其电压为。
3.正负极板是由和组成。
4.正极板上的活性物质是呈;负极板上的活性物质是呈。
5.电解液是由和配制而成。
6.配制成的电解液相对密度一般为。