免疫学原理与技术教学进度和计划表
- 格式:xls
- 大小:25.50 KB
- 文档页数:5
河南科技大学洛阳长城函授站自学进度表专业名称:护理(专科)班级: 2014级第二学期课程名称: 免疫学周次自学内容自学学时本章节的重点难点作业备注2015.2.5-2.12 第一篇医学免疫学概论第一章绪论第二章免疫组织和免疫器官2 1免疫系统组成及其基本功能简答免疫系统的基本功能2015.2.13-2.22 第二篇抗原免疫分子与疫细胞免疫第三章抗原第四章免疫球蛋白和抗体第五章补体系统第六章细胞因子第七章白细胞分化抗原和黏附分子第八章主要组织相容性复合体及其编码分子第九章淋巴细胞第十章抗原递呈细胞及抗原递呈4 1、补体系统的概念及其组成2、补体系统的生物学作用3、HLA基因复合体的多基因性和多态性4、抗原递呈P62思考题1、2、3;p98思考题1、22015.2.23-3.5 第三篇免疫应答及其调节第十一章T细胞介导的细胞免疫应答第十二章B细胞介导的体液免疫应答5 1、T细胞活化的信号传导途径P145思考题1、2、3、4、5第十三章特异性免疫应答的特点及其机制第十四章免疫应答的调节第十五章天然免疫2、记忆性T 细胞来源及其作用特点2015.3.6-3.13第四篇免疫病理第十六章超敏反应第十七章自身免疫和自身免疫病第十八章免疫缺陷病第十九章移植免疫第二十章肿瘤免疫4 1、超敏反应2、自身免疫病的治病因素及机制简述自身免疫的常规治疗2015.3.14-3.21第五篇免疫学应用第二十一章免疫学检测原理第二十二章免疫学在医学中的应用3 1、免疫学检测原理2、免疫球蛋白的测定简述基于抗原-抗体反应的检测方法。
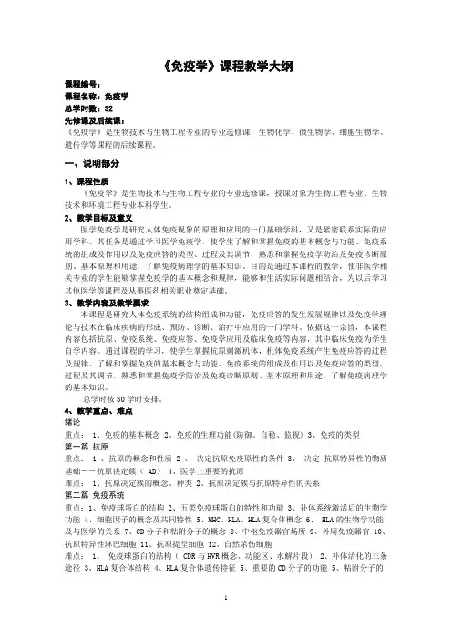
《免疫学》课程教学大纲课程编号:课程名称:免疫学总学时数:32先修课及后续课:《免疫学》是生物技术与生物工程专业的专业选修课,生物化学、微生物学、细胞生物学、遗传学等课程的后续课程。
一、说明部分1、课程性质《免疫学》是生物技术与生物工程专业的专业选修课,授课对象为生物工程专业、生物技术和环境工程专业本科学生。
2、教学目标及意义医学免疫学是研究人体免疫现象的原理和应用的一门基础学科,又是紧密联系实际的应用学科。
其任务是通过学习医学免疫学,使学生了解和掌握免疫的基本概念与功能、免疫系统的组成及作用以及免疫应答的类型、过程及其调节,熟悉和掌握免疫学防治及免疫诊断原则、基本原理和用途,了解免疫病理学的基本知识。
目的是通过本课程的教学,使非医学相关专业的学生能够掌握免疫学的基本概念和规律,能够和生活实际问题相结合,为以后学习其他医学等课程及从事医药相关职业奠定基础。
3、教学内容及教学要求本课程是研究人体免疫系统的结构组成和功能,免疫应答的发生发展规律以及免疫学理论与技术在临床疾病的形成、预防、诊断、治疗中应用的一门学科。
依据这一宗旨,本课程内容包括抗原、免疫系统、免疫应答、免疫学应用及临床免疫等内容,其中临床免疫为学生自学内容。
通过课程的学习,使学生掌握抗原刺激机体,机体免疫系统产生免疫应答的过程及规律。
了解和掌握免疫的基本概念与功能、免疫系统的组成及作用以及免疫应答的类型、过程及其调节,熟悉和掌握免疫学防治及免疫诊断原则、基本原理和用途,了解免疫病理学的基本知识。
总学时按30学时安排。
4、教学重点、难点绪论重点: 1、免疫的基本概念 2、免疫的生理功能(防御、自稳、监视) 3、免疫的类型第一篇抗原重点: 1 、抗原的概念和性质 2 、决定抗原免疫原性的条件 3、决定抗原特异性的物质基础――抗原决定簇( AD) 4、医学上重要的抗原难点: 1、抗原决定簇的概念、种类 2、抗原决定簇与抗原特异性的关系第二篇免疫系统重点:1、免疫球蛋白的结构 2、五类免疫球蛋白的特性和功能 3、补体系统激活后的生物学功能 4、细胞因子的概念及共同特性 5、MHC、HLA、HLA复合体概念 6、 HLA的生物学功能及与医学的关系 7、CD分子和粘附分子的概念 8、中枢免疫器官场所 9、外周免疫器官 10、抗原特异性淋巴细胞 11、抗原提呈细胞 12、自然杀伤细胞难点: 1、免疫球蛋白的结构( CDR与HVR概念、功能区、水解片段) 2、补体活化的三条途径 3、HLA复合体结构 4、HLA复合体遗传特征 5、重要的CD分子的功能 5、粘附分子的作用 6、T细胞发育分化 7、B细胞发育分化 8、抗原特异性淋巴细胞表面标记 9、抗原特异性淋巴细胞亚群第三篇免疫应答重点: 1、固有免疫的重要效应细胞 2、固有免疫的生物学意义 3、适应性免疫应答的基本过程 4、细胞免疫应答的生物学意义 5、体液免疫的生物学意义 6、免疫系统的自身调节 7、抗原的调节 8、神经-内分泌系统对免疫应答的调节 9、各型超敏反应发生机制 10、临床常见疾病难点: 1、免疫细胞活化的分子基础 2、APC、TH和B细胞在免疫应答中的作用 3、各型超敏反应造成组织损伤的机理第四篇免疫学应用重点: 1、人工自动免疫 2、人工被动免疫5、教学方法与手段理论课以启发式的教学方式,采取讲授、自学、课堂讨论、多媒体教学和指定阅读参考书等手段,培养学生的自学能力,使学生掌握免疫学基本理论及基本操作技术。
免疫学实验教学备课教案免疫实验的设计与操作免疫学实验教学备课教案一、实验目的本实验旨在通过设计与操作免疫学实验,让学生了解免疫学的基本理论知识与实验操作技巧,培养学生的实验思维能力和科学实验的技能。
二、实验原理免疫学实验是通过模拟真实的免疫反应过程来研究机体对抗疾病的机制。
实验中常用的技术包括免疫沉淀、免疫印迹、酶联免疫吸附试验等。
通过这些技术,可以检测抗原和抗体的相互作用,研究疫苗效果以及诊断免疫相关疾病等。
三、实验仪器与材料1. 电泳仪2. 分析天平3. 电源供应器4. 显微镜5. 细胞培养装置6. 活体小鼠7. 抗原和抗体标记试剂盒四、实验操作步骤1. 实验前准备a. 准备所需材料,并确认实验仪器的正常工作状态。
b. 为实验室提供良好的实验环境,确保安全与卫生。
c. 细心阅读实验操作步骤,了解实验的整体流程。
2. 抗原与抗体的制备a. 根据实验要求,选择合适的抗原并进行提取与纯化。
b. 制备抗体,可以通过免疫小鼠获得,或选择商业试剂盒。
3. 免疫沉淀实验a. 准备测试样品和控制样品。
b. 将抗原与抗体混合,反应一定时间。
c. 加入免疫沉淀试剂,沉淀免疫复合物。
d. 用电泳将复合物分离,观察结果。
4. 酶联免疫吸附试验(ELISA)a. 准备ELISA板,涂覆抗原。
b. 加入标准品和待测样品,与包被的抗体反应。
c. 加入辣根过氧化物酶结合的二抗,形成抗原-抗体-酶复合物。
d. 加入底物,观察颜色变化,并使用酶标仪测定吸光度。
五、实验结果与分析根据实验所得数据和观察结果,进行免疫实验的定量与定性分析。
通过对比实验组与对照组的结果,判断实验的有效性以及所研究问题的回答。
六、实验注意事项1. 在实验过程中,保持实验台面整洁,避免交叉污染。
2. 操作实验仪器时,注意安全操作规范,避免发生事故。
3. 确保实验操作符合伦理要求,保护动物的福利。
4. 结果分析时,要考虑实验可能存在的误差与不确定性。
七、实验拓展在完成基本免疫实验的学习后,可以进一步拓展实验内容,比如进行免疫细胞活性检测、蛋白质互作研究等。
2012年度研究性教学课程《免疫学》课程设计方案课程负责人:陈永富课程组其他成员:钱国英王财生张捷乐威生物与环境学院生物科学系2012年3月22日目录一.课程说明 (3)(一)课程性质 (3)(二)课程的知识结构以及在专业知识结构中的地位和作用 (3)(三)与相关课程的关系 (3)(四)课程教学目标 (4)(五)课程教学对象学情分析 (4)二.课程内容体系设计 (5)(一)课程的教学内容体系 (5)(二)整合理论教学内容体系,以行业实际要求,精讲理论教学内容 (5)(三)强化实验教学,任务驱动式综合化训练,突出综合技能训练 (6)(四)课时安排与教学方法 (6)(五)课程重点、难点与教学方法 (8)三、教学方法设计 (8)(一)对教师要求 (8)(二)对学生要求 (9)(三)实现任务的方式方法 (9)四. 合作研究性学习设计 (10)(一)合作研究性课题确立的原则 (10)(二)合作研究性学习的教学组织形式 (10)五.学生学习能力评价设计 (11)(一)构建指标体系的原则 (11)(二)评价指标体系 (12)六、教学条件 (13)(一)教材的使用与建设 (13)(二)扩充性教学资料 (13)(三)实践教学条件 (14)(四)网络教学环境 (15)(五)师资队伍条件 (16)八、教学成效 (16)(一)校内、外专家评价 (16)(二)学生的评价意见 (16)(三)教学改革与研究 (17)(四)教改论文 (18)(五)课程特色 (19)(六)辐射共享 (19)一.课程说明(一)课程性质免疫学作为生物工程(生物制药方向)专业重要的专业基础课,理论学时数为2学时,实验学时数为必修1学时和选修1学时。
教学目的是使学生掌握免疫学基础知识,及时了解国内外免疫学的最新研究成果,掌握免疫学知识在行业的应用,培养学生运用免疫学应用于生物制品生产实际的能力,培养学生科学思维能力和自学能力,为后续课程如细胞工程、生物制品与制药学习打下理论基础。
第29卷第4期吉林医药学院学报V01.29N o.42008年08月Jour nal of Ji li n M e di cal C or t eg e A ug.2008开展工作,以科研促教学、促人才培养,以科研服务社会,努力争当优秀基层科协。
(收稿日期:2008-05—12)文章编号:1673-2995(2008)04-0242-02教学研究关于医学免疫学教学有关章节进度编排马爱新,李强,李文彬(吉林医药学院病原学教研室,吉林吉林132013)关键词:医学免疫学;教学进度;章节编排中图分类号:G642文献标识码:A目前,本科医学免疫学的教学中,大多数教材的基础免疫学部分编写顺序多半相似,以人民卫生出版社第四版《医学免疫学》为例,即第一篇免疫学概论、第二篇免疫分子与抗原分子、第三篇免疫细胞、第四篇免疫应答。
应该说从本学科的知识结构及条理性的角度这种安排是合理的。
但在几年的医学免疫学教学实践中,我们发现有些章节完全按教科书的顺序讲解不利于同学们的学习理解。
如何对有关章节教学内容前后顺序进行一定的调解、怎样讲好有关章节的教学内容获得较好的教学效果,我们做了一些探索,并应用于教学过程中,收到了较好的效果。
1讲好免疫学发展简史提高学生学习兴趣免疫学概论中的免疫学发展简史及其展望是首堂教学课,有必要讲授免疫学的发展史。
免疫学具有悠久的历史,早在公元16世纪我国已使用人痘苗预防天花,并对后来牛痘苗的应用奠定了基础。
免疫学又是发展迅速的学科,世界上前后有二十多位科学家因在此领域的重大成绩而获得诺贝尔医学奖,他们的成果对医学界相关方面具有重要意义。
使同学们认识到免疫学是医学生的一门重要基础课,并对免疫学产生浓厚的兴趣。
2结合临床将理论与实际联系起来医学免疫学具有系统性、整体性的特点。
在教学过程中经常用后续的内容解释要学的东西,这样同学作者简介:马爱新(1960一),女(汉族),教授,硕士们学习起来常感觉免疫学内容分散、凌乱,学习起来很茫然,不知学这些东西有什么用途,因而感觉枯燥乏味。
免疫学技术教学大纲和计划免疫学技术教学大纲和计划免疫学作为一门重要的医学科目,对于培养医学生的免疫学基本理论和实践技能具有重要意义。
为了更好地组织和实施免疫学技术教学,制定一份科学合理的教学大纲和计划是必不可少的。
一、教学目标免疫学技术教学的目标是培养学生具备以下能力:1. 掌握免疫学的基本理论知识,包括免疫系统的组成、功能和调控机制等。
2. 熟悉常用的免疫学实验技术,包括细胞免疫学、分子免疫学和免疫组化等。
3. 能够独立设计和执行免疫学实验,包括样本采集、实验操作和数据分析等。
4. 具备科学研究和问题解决的能力,能够运用免疫学技术解决实际问题。
二、教学内容1. 免疫学基础知识在免疫学技术教学中,首先要讲授免疫学的基础知识。
包括免疫系统的组成、功能和调控机制等内容。
学生需要了解免疫系统是如何识别和清除病原微生物的,以及免疫系统在疾病发生和发展中的作用。
2. 免疫学实验技术为了使学生能够掌握免疫学实验技术,教学中应该重点讲授细胞免疫学、分子免疫学和免疫组化等方面的知识。
细胞免疫学包括细胞培养、细胞分离和细胞检测等技术;分子免疫学包括PCR、Western blot和ELISA等技术;免疫组化则是研究免疫组织化学的技术。
3. 免疫学实验设计与分析在免疫学技术教学中,学生还需要学习免疫学实验的设计和数据分析。
教师可以通过案例分析和实验操作来培养学生的实验设计和数据分析能力。
学生需要学会如何选择合适的实验方法,如何设计实验方案,以及如何处理和解读实验数据。
4. 科研能力培养免疫学技术教学还应该注重培养学生的科研能力。
教师可以组织学生参与科研项目,让他们亲身体验科学研究的过程。
学生可以选择一个感兴趣的免疫学课题,进行文献调研、实验设计和数据分析等工作,最终撰写一份科研报告。
三、教学方法为了提高免疫学技术教学的效果,教师可以采用多种教学方法。
例如,可以通过课堂讲授、实验操作、案例分析和小组讨论等方式进行教学。
2012-2013年第一学期医学免疫学课表(共18教学周,27/8-30/12)注:成人轨道上课时间:上午1-2节8:10-9:40; 3-4节9;50-11;20; 下午5-6节13:00-14:30; 7-8节14:40-16:10其他轨道上课时间:上午1-2节8:10-9:40; 3-4节10:00-11;30; 下午5-6节13:30-15:00; 7-8节15:20-16;50(课间休息10分钟,每节课90分钟)理论教学轨道:●10级基础七年制:考试课-公卫学馆24号教室,45人(任欢28 h,裴春颖14 h,高翔14h, 总计56h);肿瘤学讲座-4h(李殿俊)(总计60h)●11级留学生:考试课-公卫学馆35号教室,20人(徐雯,总计40h)●11级本科5个轨道:本1-5 (刘平36h,李波36h,高翔36h,刘晔36h,裴春颖24,李思佳2,张凤蕴10h,总计180h)本1---临床1-4班:考试课-36h-6号教室;179人;本2---临床5-6,俄疗,麻醉1班:考试课-36h-7号教室;187人本3---临床7-9班:考试课-36h-6,1,7,9号教室;158人;(授课地点四次变动,请授课老师注意)本4---口腔1,影像1-2班:考试课-36h-9号教室;155人本5---预防,日语:考试课-36h-成教1号教室,2,3号;167人(授课地点三次变动,请授课老师注意)●10级本科生物技术,考查课-36h-成教综合楼二楼6号教室;生物技术43人,生物信息47人(90人)(贾秀志16h,邢文婧8h,李思佳12h, 总计36h)●12级业余专升本和业余专科阶段班,限选课16h (李思佳,邢文婧,总计16h)成教2楼6号13:00-16:10●12级业余专升本和业余专科周末班,限选课16h (鞠环宇,董裕翠,总计16h)成教1楼1号8:10-11:20●研究生选修课,20h(张本宁8h, 徐红薇8h, 金艾顺4h)2011-2012第一学期理论总课时数:368h实验课:按教研室规定,请您在串课前先找教学秘书填写串课申请单,再交报基础教务科及校教务处审批,谢谢您的理解与配合!实验课内容:A. 血型测定和免疫妊娠胶体金间接凝集 B. 单双扩散+对流免疫电泳 C.ELISA D.免疫荧光 E.大吞噬实验 F.淋转、E花环示教及抗“O”■留学生实验课:12h (徐雯)★本科各专业:6次/组,共计24h,共23组,总计138次课▲生物技术:4组,2次课/组,共计8次课;◆生物信息:4组,2次课/组,共计8次课(徐红薇10次,李波10次,刘平10次,高翔10次,裴春颖10次,刘晔10次,傅振坤10次,贾秀志13次,董裕翠13次,鞠环宇13次,李思佳13次,邢文婧13次,周贵生19次)2011-2012第一学期实验总课时数:616h(总计984h)。
免疫学学习计划一、学习目的免疫学是生物医学中非常重要的一门学科,它主要研究了生物体对抗生物体外来入侵的免疫反应。
免疫学的研究对于理解疾病的发生、预防和治疗有着重要的作用。
本人学习免疫学的目的主要有三个方面:1. 提高自身免疫知识水平,为将来从事医学相关工作做好充分的准备;2. 帮助更深入地了解免疫机制,并应用于实际生活中,为自己和身边的人提供更好的健康保障;3. 为深入研究免疫学提供基础,为将来的学术研究和科学探索打下坚实的基础。
二、学习内容1. 免疫学的基本原理和概念2. 免疫系统的结构和功能3. 免疫应答的机制和调节4. 免疫系统与疾病的关系5. 免疫学在临床医学中的应用6. 免疫学的前沿研究和发展方向三、学习方法1. 参考教材学习:选择一本权威且容易理解的免疫学教材进行学习,并按照教材的内容进行系统学习。
2. 多媒体学习:通过观看相关免疫学的视频资料,更立体地了解免疫学的相关知识。
3. 阅读相关文献:阅读相关的学术期刊和文献,获取最新的研究成果和发展动向。
4. 实践学习:参加免疫学实验室的实验操作,亲身感受免疫学的知识,加深理解。
5. 讨论学习:参加免疫学的学术讨论会,与老师和同学们进行交流和讨论,扩展知识面,不断提高学习价值。
四、学习进度1. 第一阶段(0-2周):对免疫学的基本概念和原理进行了解,复习生物学和生物化学基础知识。
2. 第二阶段(3-5周):学习免疫系统的结构和功能,包括免疫细胞和免疫分子等。
3. 第三阶段(6-8周):学习免疫应答的机制和调节,包括免疫反应的类型和免疫调控的机制。
4. 第四阶段(9-11周):学习免疫系统与疾病的关系,包括自身免疫性疾病、感染性疾病等。
5. 第五阶段(12-14周):学习免疫学在临床医学中的应用,包括免疫疗法和免疫诊断。
6. 第六阶段(15-16周):了解免疫学的前沿研究和发展方向,包括免疫学的最新研究成果和未来发展趋势。
五、学习评估1. 全面自测:每周进行对本周所学知识的全面自测,查漏补缺。
免疫学习计划书
一、学习目标
1. 掌握免疫系统的基本概念和组成部分。
2. 理解免疫系统在维持机体健康中的重要作用。
3. 熟悉免疫系统的主要功能和工作原理。
4. 了解常见的免疫相关疾病及其治疗方法。
二、学习内容
1. 免疫系统概述
- 免疫系统的定义和作用
- 免疫系统的组成部分
- 先天免疫和适应性免疫的区别
2. 免疫细胞和器官
- 淋巴细胞及其分类
- 抗原提呈细胞
- 免疫器官及其功能
3. 免疫反应机制
- 体液免疫反应
- 细胞免疫反应
- 免疫和免疫记忆
4. 免疫失调和疾病
- 自身免疫性疾病
- 过敏反应
- 免疫缺陷性疾病
- 移植排斥反应
5. 免疫技术和应用
- 疫苗的原理和类型
- 免疫检测技术
- 免疫治疗和生物制剂
三、学习资源
1. 教材和参考书籍
2. 在线课程和视频资源
3. 相关科普读物和期刊文章
四、学习方法
1. 课堂学习和讨论
2. 实验室实践
3. 案例分析和研究
4. 自主学习和复习
五、学习进度安排
1. 第1-4周:免疫系统概述和免疫细胞器官
2. 第5-8周:免疫反应机制
3. 第9-12周:免疫失调和疾病
4. 第13-16周:免疫技术和应用
六、学习评估
1. 期中考试
2. 实验报告
3. 课堂讨论表现
4. 期末论文或项目
通过系统的学习和实践,你将能够掌握免疫学的基本理论和应用知识,为将来的职业发展奠定坚实的基础。