某物业管理拓展工作流程
- 格式:docx
- 大小:43.68 KB
- 文档页数:6
物业项目拓展控制工作程序1. 项目背景随着城市化的不断发展,人们对居住和生活环境的要求越来越高,物业服务随之也不断变化和提高。
为了满足业主和租户的需求,物业公司需要拓展新的物业项目,但是在拓展过程中需要进行一系列的管理和控制工作,以保证项目顺利完成和达到预期效果。
2. 项目目标本文档旨在规定物业项目拓展控制工作的程序,以确保项目的顺利实施和达成预期目标。
3. 拓展控制工作程序3.1. 选址阶段在拓展新项目之前,物业公司需要进行选址工作。
选址工作是拓展项目的重要环节,需要充分考虑以下因素:•地理位置:项目所在的地理位置是否适宜拓展物业项目。
•交通便利性:项目周边的交通是否便利,是否方便业主出行。
•市场需求:区域市场上是否有需求,以及业主和租户对该项目的需求和反馈。
•环境因素:周边环境、气候等因素是否适合拓展该项目。
选址完成后,需要对选址结果进行评估和研究,以确保项目的可行性。
3.2. 计划编制阶段在选址阶段完成后,需要对项目进行详细的规划和编制。
具体分为以下几个步骤:•建立项目组织机构:制定项目组织架构、职责和人员配备。
•制定项目计划:制定项目计划,包括项目时间表、里程碑计划和项目进度安排。
•制定项目预算:制定项目预算,包括项目资金来源、支出计划和预算管理办法。
•制定项目管理计划:制定项目管理计划,包括项目目标、项目范围、项目风险和项目质量要求等。
3.3. 实施管理阶段在完成计划编制之后,需要对项目进行实施和管理。
在实施和管理过程中,需要注意以下几个方面:•项目进度监控:对项目进展状态进行实时监控,及时识别和解决项目风险和问题。
•项目质量管理:制定项目质量管理措施,确保项目达到预期质量标准。
•项目变更管理:对项目进行变更管理,确保实施过程中的变更符合管理要求。
•项目沟通和协调:对工作人员和相关团队进行沟通和协调,确保项目达成共识和协调。
3.4. 项目验收阶段在项目实施完成后,需要进行验收和评估。
在验收和评估过程中,需要满足以下要求:•评估项目完成情况:根据规定的项目计划和预算,评估项目是否按时完成和达到预期效果。
物业拓展工作方案(精选8篇)物业拓展工作方案篇1一、设置表演台:宣传装修小知识及装修材料优劣,根据石家庄:家世界家装超市、怀特装饰城、居然丽家装饰城等三家,提供目前材料的市场报价,所报材料基本是大家熟识的。
二、1.悬挂横幅:“__物业管理有限公司”下方提供客服热线:2.让各参展商给物业公司送花篮及横幅,横幅要求气球撑起。
3.物业展板:A.公司简介及管理项目概况,配以合适图片。
B.物业公司存在的必要性,配图片。
C.不按规定装修所引发的案例和家装环境污染带来的危害及图片。
三、维护员:除值班人员,其余全部上岗,维护现场秩序及车辆停放和安全,外部形象符合公司仪容仪表规定。
四、物业公司携手家装公司“__”家装设计大赛。
现场购买大户型的业主,有优惠活动? 物业公司同时承诺:A.请家装公司免费为业主做家装效果图,此图纸允许观看不允许带走。
B.物业公司专业人员义务做好家装的监督、材料选择的检查、家装完工后的`综合验收并免费提供家装环境检测,如因业主购买的材料造成的环境检测不合格,则免费帮助业主清除污染直至达到标准。
五、物业公司推荐若干装修公司,装修公司必须与家装公司签订合同,除必须提供优质家装的同时,保证家装利润部分在10%左右,物业公司为保证家装的质量,收取装修保证金若干,过保修期限后,如不出现质量问题,公司全部退还。
物业公司随时监督检查,如不按相关规定装修的企业,则在小区宣传栏内“通告”此家装黑名单。
六、联系石家庄市的家装材料商,设置团购点(和公司签订合作协议)物业拓展工作方案篇2在送旧迎新之际,物业公司在回顾工作开展的基础上,总结经验,找出不足,以更加务实的态度,积极配合集团经营的战略方针,细化管理,从内部挖掘潜力,向管理要效益,更加严格要求,加强培训,勇于面对不足,团结一心,增强大局意识、责任意识和协作意识,同心同德,努力完成工作。
我们会继续发扬敬业、奉献的精神,共同为公司的迅速发展竭心尽力。
《孙子兵法》说:“间于天地之间,莫贵于人。
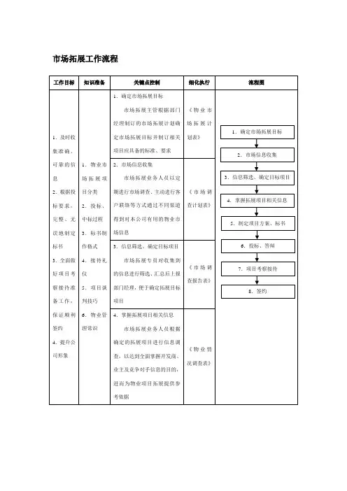
物业服务公司市场拓展业务全流程指引NEW项目拓展工作流程指引一、1“STEP 1:项目信息收集”主要内容1.1实地收集新建、在建或已建物业的项目信息。
1.2收集途径及信息包括但不限于以下方面:1.2.1业主委员会重新选聘物业公司;1.2.2参加项目的公开招投标或邀请招投标;1.2.3中介机构及房地产相关行业之各类企业单位的推介;1.2.4参观各类房地产交易会;1.2.5收集项目在各类媒体上的广告宣传;1.2.6物业管理主管部门及政府相关机构的推介;1.2.7公私关系及已签约发展商(业主)的推介;1.2.8主动上门联络的发展商(业主);2“STEP 2: 项目实地考察”主要内容2.1物业类型、规模及定位(通过实地考察或模型、效果图、销售价格等了解项目档次定位等);2.2所在区域及其地理位置;2.3开、竣工时间及其开盘、入伙时间;2.4发展商(业主)联络方式、背景资料及其物业管理合作意向;2.5对于新市场,须充分调查当地物管情况,包括配套法规、收费状况、物管消费心理、发展前景等;2.6其它可于第一时间收集到的信息。
3“STEP 3: 找到关键联系人”主要内容3.1通过面谈、电话、传真、电子邮件、邮政速递等方式与发展商、物业公司、业主代表、业主委员会等关键人士联络。
4“STEP 4: 企业介绍与沟通”、“STEP 5: 项目建议书递呈”、“STEP 6: 合作意愿洽谈”主要内容4.1推介我司发展规模、实力背景,介绍管理业绩,可邀请对方来我公司参观考察。
4.2了解发展商、物业公司、业主代表、业主委员会对项目物业管理的要求与定位,争取获得项目相关图纸、资料。
4.3结合项目情况,提供服务方案,寻求进一步沟通机会。
4.4摸清发展商、物业公司、业主代表、业主委员会合作意向,了解下一步合作推动安排。
4.5视目标项目的规模及效益,邀请相关集团领导出席,表示我方的重视度及诚意。
4.6在每月向企业发展部提报的《区域公司拓展项目月度统计表》反映项目情况。
物业公司市场拓展管理流程工作目标知识准备关键点控制细化执行流程图1.确定市场拓展目标市场拓展主管根据部门《物业市经理制订的市场拓展计划确场拓展计1.确定市场拓展目标1.及时收定市场拓展目标并制订相关划表》集准确、项目应具备的标准、要求2.市场信息收集可靠的信1.物业市2.市场信息收集3.信息筛选、确定目标项目息场拓展项市场拓展业务人员以定2.根据投目分类期进行市场调查、主动进行客《市场调4.掌握拓展项目相关信息标要求,2.投标、户联络等方式通过不同渠道查计划表》5.制定项目方案、标书完整、无中标过程得到对本公司有用的物业市误地制定3.标书制场信息6.投标、答辩标书作格式3.信息筛选、确定目标项目7.项目考察接待3.全面做4.接待礼市场拓展专员对收集到《市场调好项目考仪的信息进行筛选、汇总后上报8.签约查报告表》察接待准5.项目谈部门经理,便于确定拓展目标备工作,判技巧项目保证顺利6.物业管4.掌握拓展项目相关信息签约理常识市场拓展业务人员根据4.提升公确定的拓展项目进行信息调《物业情司形象查,以达到全面掌握开发商、况调查表》业主及竞争对手信息的目的,进而为物业项目拓展提供参考依据5.制定项目方案、标书市场拓展主管组建标书编写小组,根据招标方的要求进行项目标书、方案的编写6.投标答辩市场拓展主管与项目负《市场拓责人按照招标方的要求投递展项目标标书,并就投标方关注的问题书》进行现场答辩7.项目考察接待项目负责人在确定成为中标候选方后,安排项目考察接待准备工作,并陪同招标方考察8.签约项目负责人与招标方进行谈判,确定相互利益后进行合同签订,并根据其具体要求制订相关工作计划。
物业管理业务拓展实施方案一、背景分析随着城市化进程的不断加快,社会经济的发展,人们对居住环境的要求也越来越高。
物业管理行业作为服务于社会大众的一个重要行业,其重要性不言而喻。
然而,传统的物业管理模式已经无法满足人们的需求,需要不断创新与拓展。
因此,对物业管理业务进行有效的拓展已成为当下的一个重要课题。
二、目标设定本次物业管理业务拓展实施方案的目标是:通过有效的市场调研和战略规划,实现物业管理业务的有效扩张,提高服务质量,提升客户满意度,增加企业盈利能力。
三、实施步骤1. 市场调研在拓展物业管理业务之前,首先需要对市场进行深入的调研。
这包括对目标市场的规模、竞争对手、需求特点等方面进行细致的分析,以便制定出符合市场需求的拓展战略。
2. 制定拓展策略在市场调研的基础上,制定出适合自身企业的物业管理业务拓展策略。
这可能包括扩大服务范围、引入新的服务项目、提高服务质量等方面的措施。
3. 提升员工素质提升员工素质是拓展物业管理业务的关键。
只有拥有高素质的员工,企业才能够提供优质的服务,赢得客户的信任和支持。
因此,需要通过培训和提高员工工作技能,使他们更好地适应拓展业务的需求。
4. 完善管理体系建立完善的管理体系是实施拓展计划的基础。
只有建立起一套科学规范的管理制度,才能有效地指导企业的发展方向,提高企业的管理效率。
5. 加强营销推广营销推广是拓展业务的重要手段。
通过各种途径,如广告宣传、网络营销、社交媒体等,提升企业的知名度和美誉度,吸引更多客户。
6. 完善售后服务售后服务是物业管理业务的重要环节。
只有提供优质的售后服务,才能使客户满意,保持长期合作关系。
因此,需要建立健全的售后服务机制,及时解决客户的问题和需求。
7. 定期评估定期评估是保持业务拓展的持续性的关键。
通过对业务拓展效果的评估,及时调整策略,不断改进业务流程,以适应市场的变化。
四、风险控制在拓展物业管理业务的过程中,可能会面临各种风险。
为了降低风险,需要采取有效的措施:1. 及时调整策略及时调整策略是应对风险的有效措施。
一、前言随着城市化进程的加快,物业管理工作在居民生活中的重要性日益凸显。
为了更好地满足市场需求,提高物业管理服务水平,扩大市场份额,现制定以下物业拓展工作计划方案。
二、目标1. 提升物业管理服务质量,提高客户满意度。
2. 扩大物业管理范围,拓展新的服务区域。
3. 增强企业品牌影响力,树立良好的企业形象。
三、实施步骤1. 市场调研与分析(1)对现有物业项目进行梳理,分析存在的问题及改进措施。
(2)深入了解市场需求,掌握潜在客户群体特点。
(3)分析竞争对手,找出自身优势与不足。
2. 制定拓展策略(1)根据市场调研结果,制定针对性的拓展策略。
(2)明确拓展目标,合理分配资源。
(3)加强与政府、社区、企业等相关部门的沟通与合作。
3. 优化服务流程(1)梳理现有服务流程,简化手续,提高工作效率。
(2)加强员工培训,提升服务水平。
(3)建立健全客户服务体系,及时解决客户问题。
4. 提升品牌形象(1)加强企业内部管理,提高员工素质。
(2)积极参与社会公益活动,树立良好企业形象。
(3)加强媒体宣传,提高企业知名度。
5. 扩大物业管理范围(1)针对新区域,开展针对性宣传,提高市场占有率。
(2)加强与开发商、社区、企业等合作,拓展业务领域。
(3)优化资源配置,提高项目管理水平。
四、具体措施1. 加强员工培训(1)定期组织员工参加专业培训,提升业务能力。
(2)开展内部竞赛,激发员工积极性。
(3)设立优秀员工奖励机制,提高员工工作热情。
2. 提升服务质量(1)加强物业设施设备维护,确保正常运行。
(2)提高绿化、保洁、安保等基础服务质量。
(3)设立客户服务热线,及时解决客户问题。
3. 优化资源配置(1)合理配置人力资源,提高工作效率。
(2)加强财务管理,降低运营成本。
(3)引进先进技术,提高项目管理水平。
4. 加强宣传推广(1)利用线上线下渠道,加大宣传力度。
(2)举办各类活动,提高企业知名度。
(3)加强与媒体合作,扩大品牌影响力。
物业拓展工作流程
1、确定拓展的目标:在进行物业拓展时,首先要明确拓展的目标,确定拓展的方向和定位。
2、进行市场调研:在实施物业拓展工作之前,需要完成市场调研,确定拓展目标市场的潜力,了解拓展目标的客户群,掌握市场的机会,以及了解潜在竞争对手等。
3、制定拓展方案:在进行市场调研之后,根据调研结果,制定物业拓展方案,明确拓展预算,拓展周期,拓展任务以及物业拓展工作目标。
4、进行宣传推广:在制定物业拓展方案之后,可以通过宣传推广等方式,向拓展目标客户群进行宣传,以提升物业拓展的知名度,以及增加拓展成功率。
5、完成拓展任务:在宣传推广之后,需要进行物业拓展任务,包括与拓展客户群进行沟通,解答疑问,达成物业拓展的最终目标。
6、进行考核评估:完成物业拓展任务之后,需要对拓展过程进行考核,以检查拓展情况,依据考核结果,对物业拓展方案进行调整和改进,达到更高的拓展效果。
7、实施后期管理:根据拓展结果来衡量物业拓展的效果,同时要实施后期管理,以保证拓展的长期效果。
二、物业拓展的成功因素。
(物业管理)物业拓展流程物业管理的拓展流程是物业服务企业为了扩大业务范围、提高市场竞争力而采取的一系列步骤。
以下是物业拓展流程的主要内容:1. 市场调研:- 调研潜在市场,包括居民区、商业区、工业区等。
- 了解目标区域的物业需求、竞争对手情况以及潜在客户的偏好。
2. 项目评估:- 对潜在项目进行可行性分析,评估项目的经济性、风险和回报率。
- 确定项目是否符合公司的发展战略和资源配置。
3. 制定拓展策略:- 根据市场调研结果,制定拓展策略,包括服务定位、价格策略、市场推广等。
4. 资源配置:- 确定所需的人力、物力和财力资源,并进行合理分配。
5. 团队建设:- 组建专业团队,包括项目经理、市场推广人员、物业管理人员等。
6. 业务洽谈:- 与潜在客户进行沟通,了解客户需求,展示公司优势。
7. 合同签订:- 与客户达成一致后,签订服务合同,明确服务内容、标准、费用等。
8. 项目实施:- 按照合同约定,组织实施物业管理服务。
9. 质量控制:- 定期对服务质量进行监控和评估,确保满足客户要求。
10. 客户关系维护:- 建立客户反馈机制,及时响应客户需求,提高客户满意度。
11. 持续改进:- 根据客户反馈和市场变化,不断优化服务流程和提升服务质量。
12. 品牌推广:- 通过各种渠道进行品牌宣传,提高公司在目标市场的知名度和影响力。
13. 风险管理:- 识别和评估潜在风险,制定相应的风险应对措施。
14. 财务监控:- 对项目财务状况进行监控,确保项目盈利性和财务健康。
15. 项目总结:- 项目结束后,进行总结评估,提炼经验教训,为未来拓展提供参考。
物业拓展流程的成功实施,需要企业具备敏锐的市场洞察力、高效的执行力和持续的创新能力。
物业前期拓展工作计划书
1. 项目背景分析
根据市场调研,对项目地区的人口、经济发展情况进行分析,确定目标客户群体和市场定位。
2. 地产筛选
通过地产中介、互联网平台等渠道搜集潜在物业,进行评估
和比较,选定最适合项目需求的地产。
3. 商业规划
设计物业前期拓展的商业模式,在物业周边进行配套设施规划,并与相关企业进行合作洽谈。
4. 技术规划
确定物业前期工程所需的技术设备和系统,寻找合适的供应
商和合作伙伴。
5. 资金筹措
制定资金需求计划,寻找投资机构或合作伙伴,进行资金融
通和筹措工作。
6. 法律风险评估
聘请法律顾问,对物业前期拓展工作中可能存在的法律风险
进行评估,并提出相应的防范措施。
7. 市场宣传
策划物业前期拓展的市场宣传活动,提高项目知名度和市场
影响力,吸引目标客户群体的关注和参与。
8. 监管审批
与相关政府部门进行沟通,申请相关审批手续和证照,确保项目的合法合规运营。
物业拓展岗工作实施方案一、背景分析。
随着城市的不断发展,物业管理行业也在不断壮大。
作为物业管理的一项重要工作,物业拓展岗工作的实施方案显得尤为重要。
物业拓展岗工作是指物业公司为了扩大市场份额,增加物业管理业务,开发新的业务领域而进行的一系列工作。
因此,制定科学合理的物业拓展岗工作实施方案对于物业公司的发展至关重要。
二、目标确定。
1. 增加市场份额,通过拓展新的业务领域,增加物业管理业务的市场份额。
2. 提高服务质量,在拓展新业务的同时,保证原有业务的服务质量,提升客户满意度。
3. 提升品牌影响力,通过拓展岗工作,提升物业公司的品牌影响力和知名度。
三、工作内容。
1. 市场调研,对目标市场进行深入调研,了解市场需求和竞争情况,为拓展新业务提供依据。
2. 业务规划,根据市场调研结果,制定拓展新业务的详细规划,包括目标客户群、服务内容、营销策略等。
3. 人员培训,对拓展岗工作人员进行专业培训,提升其业务水平和服务意识,确保新业务的顺利开展。
4. 资源整合,充分利用公司现有资源,包括人力、物力、财力等,为拓展新业务提供支持。
5. 客户关系维护,在拓展新业务的同时,保持与原有客户的良好关系,提升客户满意度和忠诚度。
6. 品牌宣传,通过各种渠道进行品牌宣传,提升公司的知名度和影响力。
四、实施步骤。
1. 制定计划,根据目标确定和工作内容,制定详细的实施计划,包括时间节点、责任人、执行步骤等。
2. 落实责任,明确各岗位的责任人,落实各项工作任务,确保每个环节都有人负责。
3. 监督检查,建立监督检查机制,定期对拓展岗工作的实施情况进行检查,及时发现问题并进行调整。
4. 完善反馈,收集客户反馈和市场信息,及时调整和完善拓展工作方案,确保工作的持续改进和优化。
五、风险控制。
1. 市场风险,在拓展新业务时,可能会面临市场需求不足、竞争激烈等风险,需要及时调整策略。
2. 人员风险,拓展岗工作人员可能面临业务不熟悉、服务意识不强等问题,需要加强培训和管理。
物业管理拓展工作流程引言随着城市化进程的加快和人口的不断增长,物业管理作为一个重要的社会管理领域,扮演着越来越重要的角色。
为了提高物业管理的效率和质量,拓展工作流程是必不可少的。
本文将介绍物业管理拓展工作流程的相关内容,包括拓展策略、流程步骤和实施方法。
拓展策略物业管理拓展的策略主要涉及以下几个方面:1. 资源评估首先需要对物业管理资源进行评估,包括人力、物力和财力等方面的资源。
通过评估,确定当前资源的状况和不足之处,为后续的拓展工作提供依据。
2. 客户需求分析了解客户的需求是物业管理拓展的关键。
通过与用户的沟通交流,收集用户对现有物业管理服务的评价和需求,以及他们对拓展服务的期望,为拓展工作提供方向和依据。
3. 市场调研市场调研是物业管理拓展的重要环节。
通过对竞争对手的研究和市场现状的调查,了解市场的需求和潜在机会,为拓展工作制定合理的战略。
4. 定位策略在拓展工作中,确定合适的定位策略非常重要。
根据市场调研的结果和客户需求分析的结果,确定适合企业的定位,明确服务的目标和方向。
拓展流程步骤物业管理拓展的流程步骤主要包括以下几个环节:1. 制定拓展计划在制定拓展计划时,需要明确目标,并制定可行的实施方案。
同时,还需要评估资源的需求和风险,确保在拓展过程中能够得到合理的支持和保障。
2. 团队建设团队建设是拓展工作中的一项重要工作。
通过招聘和培训,建设一支高效专业的团队,为拓展工作提供人力资源保障。
3. 宣传推广宣传推广是物业管理拓展的关键环节。
通过有效的宣传推广手段,向客户传递拓展服务的价值和特点,吸引更多用户参与。
4. 落地实施一切的计划和宣传都需要通过实际操作来验证。
拓展工作的重点是确保服务的质量和效率,通过不断调整和优化工作流程,及时解决问题,提供优质的物业管理服务。
5. 监测评估拓展工作需要不断监测和评估,及时了解工作的进展和效果。
通过对工作的评估和反馈,及时调整策略和措施,以确保工作的顺利进行。
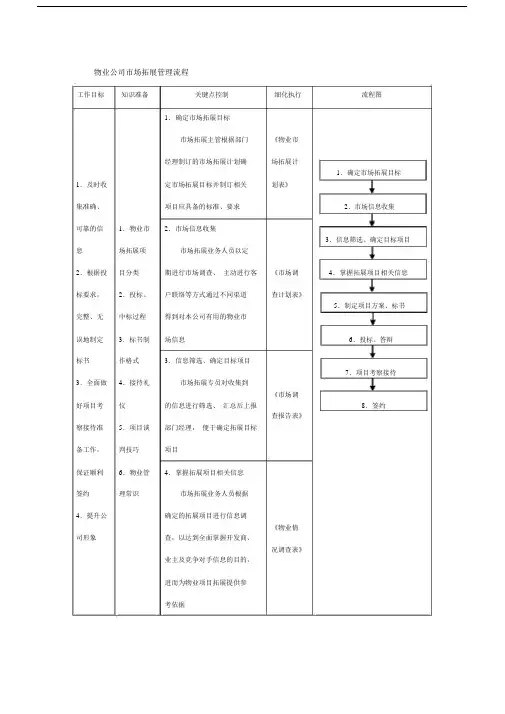
物业市场拓展业务运作流程规范1.目的为了理顺市场拓展的业务流程,并规范流程中关键环节的事项,特制定本规范。
2.适用范围适用于本公司物业项目的拓展业务。
3.管理规定3.1 业务信息获取3.1.1物业项目信息的搜集。
1)物业项目信息的搜集有以下途径:(1)实地收集新建、在建或已建物业的项目信息;(2)参观各类房地产交易会;(3)收集项目在报纸、杂志、网络信息及电视、广播等各类媒体上的广告宣传;(4)物业管理主管部门及政府相关机构的推介;(5)中介机构及房地产相关行业等各类企业、单位的推介;(6)公私关系的熟人、朋友及已签约开发商的推介;(7)主动上门联络的开发商;(8)参加项目的公开招投标或邀请招投标;(9)其他途径。
2)物业项目实地考察要素:(1)物业类型、规模及其定位(通过实地或模型、效果图、销售价格等了解项目档次、定位等);(2)所在区域及其地理位置;(3)开、竣工时间及其开盘、入伙时间;(4)开发商联络方式、背景资料及其物业管理合作意向;(5)对于新市场,须充分调查当地物管情况,包括配套法规、收费状况、物管消费心理、发展前景等;(6)其他可于第一时间收集到的信息;(7)如需要公司其他部门专业人员配合考察及测算编写专业方案的,需填写《公司总部问题转呈单》《项目考察人员申请表》,经部门经理批准后确定相关人员。
3.1.2项目信息的分析:将搜集到的项目信息的各类要素进行整理分析,与开发商做进一步接洽,尽可能多接高档次、大规模楼盘或较好的商业、写字楼等能为公司带来经济效益及社会效益的项目。
3.2 有效联络及跟踪洽谈3.2.1联络方式及联络人:可通过面谈、电话、传真、电子邮件、邮政速递等方式与开发商销售主管、开发商物管事宜主管、开发商决策高层人士联络。
3.2.2联络洽谈内容及有效记录(1)了解项目具体情况,索取项目总平面图及其相关图纸、资料。
(2)了解项目开发商的实力背景、以往业绩,开发商对项目物业管理的合作意向等。
物业项目拓展控制工作程序物业项目的拓展和控制是一个比较复杂和细致的工作,需要涉及到市场研究、商业计划、合作协议、营销策略、运营管理等多个方面。
下面将详细探讨物业项目拓展控制工作的程序和步骤。
一、市场研究市场研究是物业项目拓展控制的第一步,它的目的是了解市场环境,找到潜在的商业机会。
市场研究可以通过调查问卷、数据分析、市场咨询等多种方式进行。
其中涉及的内容包括:市场规模、竞争对手、客户需求、市场趋势等。
市场研究的结果将决定物业开发方向和目标客户群。
二、商业计划商业计划是物业项目拓展控制的核心环节,它是将市场研究结果和项目计划结合起来,制定出可行的商业模式和运营方案。
商业计划需要详细说明项目的定位、产品定义、市场营销策略、财务预算等。
商业计划的编制需要密切的市场、技术、财务等部门的合作,并且需要定期更新和调整。
三、合作协议合作协议是物业项目拓展控制的关键性环节之一,它是建立项目合作关系的法律依据。
合作协议是由物业开发商和合作伙伴之间签订的,内容包括:双方的权利和义务、合作期限、风险控制、技术支持、收益分配等。
签订合作协议之前需要进行充分的尽职调查和风险评估。
四、营销策略营销策略是物业项目拓展控制的重要环节,它是将商业计划中制定的市场营销策略转化为实际的销售活动。
营销策略需要考虑到目标客户群、产品特点、销售渠道、品牌形象等多个方面。
营销策略包括:广告宣传、促销活动、客户关系维护等。
五、运营管理运营管理是物业项目拓展控制的最后一步,它是为了确保项目在上线后能够正常运营和稳定发展。
运营管理包括:人力资源管理、财务管理、业务流程管理、服务质量管理等。
物业开发商需要制定运营计划、制定管理流程、提升服务质量、不断改进和升级服务。
以上是物业项目拓展控制工作的主要流程和步骤,需要物业开发商和相关部门共同协作、不断进步,才能够保证项目的顺利开发和运营,创造出更大价值。
物业公司市场拓展的管理流程物业公司市场拓展的管理流程物业管理公司是按照法定程序成立并具有相应资质条件,经营物业管理业务的企业型经济实体,是独立的企业法人。
以下是店铺收集的市场拓展的管理流程,欢迎查看!一、获取信息:1、定期做市场调查;2、客户主动联系;3、经协会或他人推介。
二、甄选信息,确定目标客户(适用于全委项目)1、综合楼(高层)面积少于20000平方米项目不接,小区(多层)面积少于50000平方米项目不接;2、物业管理费用过低的不接;3、业主委员会非原则问题与物业公司纠缠不清的项目不接(限于成熟小区);4、维修基金不足或不到位的项目不接(限于成熟小区);5、物业管理配套设施不全,后续管理需要投入大量资金的项目不接;6、档次过低的项目不接;7、曾因工程问题引起业主公愤、被媒体多次负面爆光、在业内造成不良影响的开发商的项目不接;8、开发商或大产权主超过二家的项目不接;9、公司资源配置达不到客户满意要求的项目不接。
三、项目调查(适用于全委项目)1、要从多方面尽可能掌握项目信息,了解开发商的实力和主要目的,这是确定是否接手、采取哪种方式的基础,否则很有可能为他人作嫁衣;2、知己知彼,尽量了解竞争对手的强项弱势,取长补短。
四、制作方案的具体步骤1、明确意向性目标后,由公司总经理或部门经理组织相关人员考察物业现场,为管理方案的构想奠定基础;2、与开发商作进一步沟通,细化方案内容;3、制定方案:u 方案内容将根据招标文件要求或项目的实际情况制作,招标项目(全委)的方案大体包括以下几个方面:A、公司简介B、项目管理机制架构,包括:提高管理服务水平的新设想。
(针对实际情况,提出一些如何提高该小区社会、经济、环境效益的措施和同场经营的设想及投标单位的合理要求,既要务实,又力求创新)。
拟采取的管理方式、工作计划和物资装备情况。
管理方式,包括(但不限于,下同):内部管理架构、激励机制、监督机制、自我约束机制、信息反馈处理机制。
物业拓展工作流程一、市场调研市场调研是物业拓展的第一步,目的是了解当前物业市场的竞争情况、发展趋势以及潜在需求。
市场调研可以通过问卷调查、访谈、数据分析等方式进行。
在调研过程中需要关注的因素包括区域市场情况、客户需求、竞争对手情况、政策法规等。
二、需求分析需求分析是根据市场调研的结果确定潜在客户的具体需求和偏好。
通过调研数据和信息汇总,分析客户的人口结构、消费能力、居住需求等,在此基础上确定物业拓展项目的定位和规划。
三、项目策划项目策划是根据市场需求,确定拓展项目的具体规划和目标。
在项目策划中,需要制定项目的可行性研究报告、项目总体规划和工作计划等。
包括项目可行性研究、项目目标和战略定位、项目规划和设计、项目组织架构等。
四、资源整合资源整合是指整合各种资源,包括人力资源、物质资源、财务资源等,为项目的实施提供保障。
资源整合需要进行资源调配和合作伙伴的选择,在此基础上确定项目的运作模式和合作方式。
五、项目实施项目实施是指按照项目的规划和计划进行各项工作的具体操作。
包括项目的落地工作、招商引资、项目建设以及运营管理等。
在项目实施过程中,需要做好各个环节的协调和沟通,确保项目能够按时、按质、按量地完成。
六、后期管理后期管理是指项目竣工后的运营管理工作。
包括物业维修、客户服务、资产管理等方面的工作。
后期管理需要建立健全的管理体系,进行优化和改进,以满足客户的需求,并确保项目持续盈利和可持续发展。
综上所述,物业拓展工作流程包括市场调研、需求分析、项目策划、资源整合、项目实施和后期管理等环节。
通过科学、规范的流程,可以有效地推动物业拓展项目的顺利实施和运营。
工作行为规范系列
某物业管理拓展工作流程(标准、完整、实用、可修改)
编号:FS-QG-11823某物业管理拓展工作流程
A property management development workflow
说明:为规范化、制度化和统一化作业行为,使人员管理工作有章可循,提高工作效率和责任感、归属感,特此编写。
一、获取信息:
1、定期做市场调查;
2、客户主动联系;
3、经人推介。
二、甄选信息,确定目标客户:
1、面积少于20000平方米项目不接;
2、项目投入使用时间超过两年的不接;
3、业主委员会非原则问题与物业公司纠缠不清的项目不接(限于成熟小区);
4、维修基金不足或不到位的项目不接(限于成熟小区);
5、物业管理配套设施不全,后续管理需要投入大量资金的项目不接;(以上各条主要针对全委项目而言)
6、档次过低的项目不接;
7、曾因工程问题引起业主公愤、被媒体多次负面爆光、在业内造成不良影响的开发商的项目不接;
8、开发商或大产权主超过二家的项目不接;
9、公司资源配置达不到客户满意要求的项目不接;
三、谈判要素
1、先人后事,与对方相关联系人的关系极为重要,否则很有可能为他人作嫁衣;
2、要从多方面尽可能掌握对方信息,了解对方实力和主要目的,这是确定是否接手、采取哪种方式的基础;
3、知己知彼,尽量了解竞争对手的强项弱势,取长补短;
4、要以内部了解和外部公关的方式,以方案的制作质量为基础,小事多作让步,大事让情不让理,以退为进;
5、签定顾问合同时应同时正确引导对方,明确顾问内容及条款(尤其是我方的义务、费用标准);
6、如对方提出的顾问项目或要求与法律相悖或我方自身能力原因而不能接受时,应直接提出,以免日后发生争议,不能委曲求全,使自己陷入被动;
7、在开发商不能确定应采用哪种管理模式时,应正确分
析、引导并向其解释采取某种模式的原因,尽量注重实效。
四、根据开发商的主要需求确定公司所提供的方式,包括:全委托管理、驻场顾问管理、巡场顾问管理及专项培训。
报价标准主要依据项目类型、规模、市场行情及开发商的目的、要求而采取不同的价格策略。
五、具体步聚(全委和顾问管理,专项培训暂略)
1、明确意向性目标后,由公司总经理或部门经理组织相关人员考察物业现场,为管理方案的构想奠定基础。
2、财务人员根据拟承接的项目管理服务范围、类型、档次、标准进行初步的成本核算,与拓展人员及其他相关人员对项目的可行性和发展性进行分析并报批总经理,确定承接方式和报价金额。
3、制定方案。
方案内容包括:
(1)本企业情况:位置、规模、资质等级、现辖物业类型、名称、管理面积、绩效、成果等;
(2)拟承接的项目简介:周边情况、配套设施、建筑形式、居民结构等;
(3)根据开发商的需求拟定服务方式和管理目标;
(4)拟定管理服务内容,包括:
开发建设期间将提供的管理服务内容、物业竣工验收期间的管理服务内容、住户入住及装修期间的管理服务内容、实质运作期间的管理服务内容。
重点是实质运作的管理服务内容,大体分为为房屋管理、保安、清结、维修、绿化、社区文化活动等七大服务。
(5)物质装备计划;
本着合理配置、保障利用的原则,列出员工住房、管理办公用房、营业用房的多少、面积大小以及所需的各类物品清单。
(6)管理人员配备;
根据物业实际需求设置人员,力求精简、一专多能并能岗位互换。
对各岗位人员制订出相应的岗位职责和入职条件。
(7)管理规章制度;包括:
结合实际制定员工内部制度和约束各方的公共契约,应具有合法性、实用性、可操作性和约束性。
(8)经费收支预算;
根据开发商提供的资料、实地考察以及财务初步做出的
成本核算得到的数据进行大致测算,制定收支预算表。
(9)相关费用;
(10)提出经营、管理、服务的新思路
为提高管理水平,可在创建安全文明单位、实施科学化、规范化管理、开展开源节流、服务承诺等方面提出既务实又能体现创新的思路,以确保管理目标的实现。
(以上仅是方案的基本内容,至于详略取舍可依据实情而定。
)
4、与开发商作进一步沟通,细化方案内容;全面核算管理成本并在确保公司利润的前提下确定相关费用、管理期限,为最终签订合作协议做准备。
5、与开发商签订合作协议,明确双方的权利及义务。
6、协议签定根据开发商要求,确定人员进场时间。
请输入您公司的名字
Foonshion Design Co., Ltd。