IP地址子网掩码与运算
- 格式:doc
- 大小:13.50 KB
- 文档页数:4
怎么根据IP地址和子网掩码算出网络地址,直接广播地址及主机号在思科网络技术学院CCNA教学和考试当中,不少同学在进行IP地址规划时总是很头疼子网和掩码的计算。
现在给大家一个小窍门,可以顺利的解决这个问题。
首先,我们看一个CCNA考试中常见的题型:一个主机的IP地址是202.112.14.137,掩码是255.255.255.224,要求计算这个主机所在网络的网络地址和广播地址。
常规办法是把这个主机地址和子网掩码都换算成二进制数,两者进行逻辑与运算后即可得到网络地址。
其实大家只要仔细想想,可以得到另一个方法:255.255.255.224的掩码所容纳的IP地址有256-224=32个(包括网络地址和广播地址),那么具有这种掩码的网络地址一定是32的倍数。
而网络地址是子网IP地址的开始,广播地址是结束,可使用的主机地址在这个范围内,因此略小于137而又是32的倍数的只有128,所以得出网络地址是202.112.14.128.而广播地址就是下一个网络的网络地址减1.而下一个32的倍数是160,因此可以得到广播地址为202.112.14.159.可参照下图来理解本例:CCNA考试中,还有一种题型,要你根据每个网络的主机数量进行子网地址的规划和计算子网掩码。
这也可按上述原则进行计算。
比如一个子网有10 台主机,那么对于这个子网就需要10+1+1+1=13个IP地址。
(注意加的第一个1是指这个网络连接时所需的网关地址,接着的两个1分别是指网络地址和广播地址。
)13小于16(16等于2的4次方),所以主机位为4位。
而256-16=240,所以该子网掩码为255.255.255.240.如果一个子网有14台主机,不少同学常犯的错误是:依然分配具有16个地址空间的子网,而忘记了给网关分配地址。
这样就错误了,因为14+1+1+1 =17 ,大于16,所以我们只能分配具有32个地址(32等于2的5次方)空间的子网。
这时子网掩码为:255.255.255.224.欢迎下载,谢谢观看!资料仅供参考学习。
怎样根据IP地址和子网掩码计算出主机号?半小时掌握IP知识,理解了才是自己的。
一、IP地址概念IP地址是一个32位的二进制数,它由网络ID和主机ID两部份组成,用来在网络中唯一的标识的一台计算机。
网络ID用来标识计算机所处的网段;主机ID用来标识计算机在网段中的位置。
IP地址通常用4组3位十进制数表示,中间用“.”分隔。
比如,192.168.0.1。
补充[IPv6]:前面所讲的32位IP地址称之为IPv4,随着信息技术的发展,IPv4可用IP地址数目已经不能满足人们日常的需要,据权威机构预测到2010年要充分应用信息技术,每个人至少需要10个IP地址,比如:计算机、笔记本、手机和智能化冰箱等。
为了解决该问题开发了IPv6规范,IPv6用128位表示IP地址,其表示为8组4位16进制数,中间为“:”分隔。
比如,AB32:33ea:89dc:cc47:abcd:ef12:abcd:ef12。
二、IP地址分类为了方便IP寻址将IP地址划分为A、B、C、D和E五类,每类IP地址对各个IP地址中用来表示网络ID和主机ID的位数作了明确的规定。
当主机ID的位数确定之后,一个网络中最多能够包含的计算机数目也就确定,用户可根据企业需要灵活选择一类IP地址构建网络结构。
A类:A类地址用IP地址前8位表示网络ID,用IP地址后24位表示主机ID。
A类地址用来表示网络ID的第一位必须以0开始,其他7位可以是任意值,当其他7位全为0是网络ID最小,即为0;当其他7位全为1时网络ID最大,即为127。
网络ID不能为0,它有特殊的用途,用来表示所有网段,所以网络ID最小为1;网络ID也不能为127;127用来作为网络回路测试用。
所以A类网络网络ID的有效范围是1-126共126个网络,每个网络可以包含224-2台主机。
B类:B类地址用IP地址前16位表示网络ID,用IP地址后16位表示主机ID。
B类地址用来表示网络ID的前两位必须以10开始,其他14位可以是任意值,当其他14位全为0是网络ID最小,即为128;当其他14位全为1时网络ID最大,第一个字节数最大,即为191。
详细分析IP地址、子网掩码的基础知识与基本操作和计算方法1.IP地址的概念为了让网络上的两台计算机之间在相互通信,人们给每一台计算机都事先分配一个类似我们日常生活中的电话号码一样的标识地址,即IP地址,并作为数据包里的附加信息传送。
IP地址是由32位二进制数组成,而且在英特网范围内是唯一的。
为方便记忆,将IP地址分成四段,每段8位并用小数点隔开,然后换成十进制数,这样就变成了我们常见的:202.112.42.79。
应用IP地址的时候必须注意:IP地址不能以数字127开头,数字127保留给内部回送函数;IP地址的第一个字节不能为255,255用做广播地址;IP地址的第一个字节不能为“ 0” ,“ 0” 表示该地址是本地主机,不能传送;IP地址在同一网络内必须是唯一的;2.认识子网掩码子网掩码是用来判断计算机之间的IP地址是否属于同子网。
即通过IP地址与子网掩码进行“And”运算后,如果得出结果相同,则说明这两台计算机处于同一个子网,可以直接通讯。
例如:IP地址为:192.168.0.1,子网掩码为:255.255.255.0。
转化为二进制:IP 地址为:11010000.10101000.00000000.00000001,子网掩码11.11.11.00000000。
所谓“And”运算就是1与0“And”结果得0,1与1“And”结果得1,0与0“And”结果得0,因此“And”后的结果为:11000000.10101000.00000000.00000000,转化为十进制后为:192.168.0.0。
3.IP维护基本操作1)Ping该命令用于检查路由是否能够到达,可以快速地检测你要去的站点是否可达。
如果执行Ping不成功,问题可能是以下几个方面:网线是否连通、网络适配器配置是否正确、IP地址是否可用等;如果Ping通后网络服务仍无法使用,那么问题可能出在网络软件的设置方面。
格式:ping -t -a -n count -l size,参数介绍:-t让用户所在的主机不断向目标主机发送数据,-a以IP地址格式来显示目标主机的网络地址,-n count指定要ping多少次,具体次数由后面的count来指定,-l size指定发送到目标主机的数据包的大小。
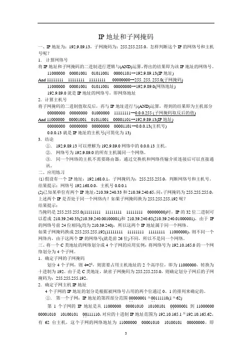
IP地址和子网掩码一、IP地址为:192.9.89.13,子网掩码为:255.255.255.0。
怎样判断这个IP的网络号和主机号呢?1.计算网络号将IP地址和子网掩码的二进制进行逻辑与(AND)运算,得出的结果即为该IP地址的网络号。
11000000 00001001 01011001 00001101→192.9.89.13(IP地址)And 11111111 11111111 11111111 00000000→255. 255. 255.0(子网掩码) 11000000 00001001 01011001 00000000→192.9.89.0(网络地址)192.9.89.0就是IP地址的网络号,即网络地址2.计算主机号将子网掩码的二进制值取反后,再与IP地址进行与(AND)运算,得到的结果即为主机部分00000000 00000000 01000000 11111111→0.0.0.255 (子网掩码取反后的值)And 11000000 00001001 01011001 00001101→192.9.89.13(IP地址)00000000 00000000 00000000 00001101→0.0.0.13(主机号)0.0.0.13就是IP地址的主机号(可简化为13)3.结论①.192.9.89.13可以理解为192.9.89.0网络中的0.0.0.13主机。
②.网络号为192.9.89.0的所有主机属同一个网络。
③.同一个网络的主机不需要路由器,通过交换机和网络传输介质连接后可以直接通讯。
二、应用练习(1)假设有一个IP地址:192.168.0.1,子网掩码为:255.255.255.0,判断网络号和主机号。
结果提示:网络号192.168.0.0,主机号0.0.0.1(2)已知某单位有两个IP地址:210.39.240.33和210.39.240.65,问:子网掩码为255.255.255.0,上述两个IP是否处于同一个网络内?如果子网掩码换为255.255.255.192呢?结果提示:当掩码是255.255.255.0(11111111 11111111 11111111 00000000)时,IP的32位二进制可以看成210.39.240.33(210.39.240.00100001)和210.39.240.65(210.39.240.01000001),由于IP 的网络号前24位相同(均为210.39.240),所以这两个IP地址属于同一个网络。
如何计算广播地址,网络地址,主机地址范围知道IP地址和子网掩码后可以算出:1、网络地址2、广播地址3、地址范围4、本网有几台主机例1:下面例子IP地址为192·168·100·5 子网掩码是255·255·255·0。
算出网络地址、广播地址、地址范围、主机数。
一)分步骤计算1)将IP地址和子网掩码换算为二进制,子网掩码连续全1的是网络地址,后面的是主机地址。
虚线前为网络地址,虚线后为主机地址2)IP地址和子网掩码进行与运算,结果是网络地址3)将上面的网络地址中的网络地址部分不变,主机地址变为全1,结果就是广播地址。
4)地址范围就是含在本网段内的所有主机网络地址+1即为第一个主机地址,广播地址-1即为最后一个主机地址,由此可以看出地址范围是:网络地址+1 至广播地址-1本例的网络范围是:192·168·100·1 至192·168·100·254也就是说下面的地址都是一个网段的。
192·168·100·1、192·168·100·2 。
192·168·100·20 。
192·168·100·111 。
192·168·100·2543)5)主机的数量4)主机的数量=2二进制的主机位数-25)减2是因为主机不包括网络地址和广播地址。
本例二进制的主机位数是8位。
6)主机的数量=28-2=254二)总体计算我们把上边的例子合起来计算一下过程如下:例2: IP地址为128·36·199·3 子网掩码是255·255·240·0。
算出网络地址、广播地址、地址范围、主机数。
1)将IP地址和子网掩码换算为二进制,子网掩码连续全1的是网络地址,后面的是主机地址,虚线前为网络地址,虚线后为主机地址2)IP地址和子网掩码进行与运算,结果是网络地址3)将运算结果中的网络地址不变,主机地址变为1,结果就是广播地址。
这些是我(187170918)在网上收集到的一些希望能对大家有所帮助IP地址的计算以及子网掩码的计算子网掩码是标志两个IP地址是否同属于一个子网的,也是32位二进制地址,其每一个为1代表该位是网络位,为0代表主机位。
它和IP地址一样也是使用点式十进制来表示的。
如果两个IP地址在子网掩码下按位与的计算下所得结果相同,即表明它们共属于同一子网中。
在计算子网掩码时,我们要注意IP地址中的保留地址,即“0”地址和广播地址,它们是指主机地址或网络地址全为“0”或“1”时的IP地址,它们代表着本网络地址和广播地址,一般是不能被计算在内的。
实例一、通过IP地址和子网掩码与运算计算相关地址得到网络地址广播地址地址范围本网有几台主机分步骤计算 1)将IP地址和子网掩码换算为二进制,子网掩码连续全1的是网络地址,后面的是主机地址。
2)IP地址和子网掩码进行与运算,结果是网络地址3)将上面的网络地址中的网络地址部分不变,主机地址变为全1,结果就是广播地址。
4)地址范围就是含在本网段内的所有主机网络地址+1即为第一个主机地址,广播地址-1即为最后一个主机地址,由此可以看出地址范围是:网络地址+1至广播地址-15)主机的数量主机的数量=2二进制的主机位数-2(减2是因为主机不包括网络地址和广播地址。
)例:我随便拿个IP地址来举例:IP地址为15.8.8.88子网掩码是255·255·248·0。
算出网络地址、广播地址、地址范围、主机数。
分析:我觉得首先要子网掩码,因为看了子网掩码后就知道有多少网络位,多少主机位!就看这个子网掩码吧,其中网络位共有21位,主机位有11位。
那么我们再看看给出的IP地址是什么类型的,是A类那么A类默认的子网掩码是255.0.0.0,那么我就要在21位中减去8位,因为这8位是它默认的!那么剩下的就是13位就子网的位数。
11位就是主机位数。
那么这个A类地址15.0.0.0就被划分成了213=8192个子网。
IP地址计算基础1. IP地址作⽤:Internet上电脑的⼀个编号IP地址是⼀个32位的⼆进制数,通常被分割为4个“8位⼆进制数”(也就是4个字节)。
IP地址通常⽤“点分⼗进制”表⽰成(a.b.c.d)的形式,其中,a,b,c,d都是0~255之间的⼗进制整数。
例:点分⼗进IP地址(100.4.5.6),实际上是32位⼆进制数(01100100.00000100.00000101.00000110)。
2. ⼦⽹掩码作⽤:将某个IP地址划分成⽹络地址和主机地址两部分。
3. ⽹关作⽤:只有设置好⽹关的IP地址,TCP/IP协议才能实现不同⽹络之间的相互通信。
4. ⽹络号算法:⽤ip地址和⼦⽹掩码的⼆进制数进⾏“与”运算即可得出⽹络号。
例如,⼀个ip地址是:192.168.177.129,⼦⽹掩码是255.255.255.0,则⽹络号就是:192.168.177.0;如果⼦⽹掩码是255.255.255.128,则⽹络号是:192.168.177.128具体运算如下:ip地址是:192.168.177.129,其⼆进制数是:11000000 10101000 10101011 10000001⼦⽹掩码是255.255.255.0,其⼆进制数是:11111111 11111111 11111111 00000000。
则⽹络号就是:11000000 10101000 10101011 0000000⼗进制表⽰就是:192.168.177.0。
如果⼦⽹掩码是255.255.255.128,⼆进制表⽰:11111111 11111111 11111111 1000000则⽹络号是:11000000 10101000 10101011 10000000,即192.168.177.128.5. ⼴播地址⼴播地址(Broadcast Address)是专门⽤于同时向⽹络中所有⼯作站进⾏发送的⼀个地址。
在使⽤TCP/IP 协议的⽹络中,主机标识段host ID 为全1 的IP 地址为⼴播地址,⼴播的分组传送给host ID段所涉及的所有计算机。
IP地址与子网掩码进行AND运算一、子网掩码的计算TCP/IP网间网技术产生于大型主流机环境中,它能发展到今天的规模是当初的设计者们始料未及的。
网间网规模的迅速扩展对IP地址模式的威胁并不是它不能保证主机地址的唯一性,而是会带来两方面的负担:第一,巨大的网络地址管理开销;第二,网关寻径急剧膨胀。
其中第二点尤为突出,寻径表的膨胀不仅会降低网关寻径效率(甚至可能使寻径表溢出,从而造成寻径故障),更重要的是将增加内外部路径刷新时的开销,从而加重网络负担。
因此,迫切需要寻求新的技术,以应付网间网规模增长带来的问题。
仔细分析发现,网间网规模的增长在内部主要表现为网络地址的增减,因此解决问题的思路集中在:如何减少网络地址。
于是IP网络地址的多重复用技术应运而生。
通过复用技术,使若干物理网络共享同一IP网络地址,无疑将减少网络地址数。
子网编址(subnet addressing)技术,又叫子网寻径(subnet routing),英文简称subnetting,是最广泛使用的IP网络地址复用方式,目前已经标准化,并成为IP地址模式的一部分。
32位的IP地址分为两部分,即网络号和主机号,分别把他们叫做IP 地址的“网间网部分”和“本地部分”。
子网编址技术将“本地部分”进一步划分为“物理网络”部分和“主机”两部分,其中“物理网络”部分用于标识同一IP网络地址下的不同物理网络,常称为“掩码位”、“子网掩码号”,或者“子网掩码ID”,不同子网就是依据这个掩码ID来识别的。
按IP协议的子网标准规定,每一个使用子网的网点都选择一个32位的位模式,若位模式中的某位置1,则对应IP地址中的某位为网络地址(包括网络部分和子网掩码号)中的一位;若位模式中的某位置0,则对应IP地址中的某位为主机地址中的一位。
例如二进制位模式:11111111 11111111 11111111 00000000中,前三个字节全1,代表对应IP地址中最高的三个字节为网络地址;后一个字节全0,代表对应IP地址中最后的一个字节为主机地址。
IP地址、子网掩码详解一、IP地址的介绍1、IP地址的表示方法IP地址 = 网络号+主机号把整个Internet网堪称单一的网络,IP地址就是给每个连在Internet网的主机分配一个在全世界范围内唯一的标示符,Internet管理委员会定义了A、B、C、D、E五类地址,在每类地址中,还规定了网络编号和主机编号。
在 TCP/IP协议中,IP地址是以二进制数字形式出现的,共32bit,1bit就是二进制中的1位,但这种形式非常不适用于人阅读和记忆。
因此Internet管理委员会决定采用一种"点分十进制表示法"表示IP地址:面向用户的文档中,由四段构成的32 比特的IP地址被直观地表示为四个以圆点隔开的十进制整数,其中,每一个整数对应一个字节(8个比特为一个字节称为一段)。
A、B、C类最常用,下面加以介绍。
本文介绍的都是版本4的IP地址,称为IPv4.●A类地址:A类地址的网络标识由第一组8位二进制数表示,A类地址的特点是网络标识的第一位二进制数取值必须为"0"。
不难算出,A类地址第一个地址为00000001,最后一个地址是01111111,换算成十进制就是127,其中127留作保留地址,A类地址的第一段范围是:1~126,A类地址允许有27 -2=126个网段(第一个可用网段号1,最后一个可用网段号126)(减2是因为0不用,127留作它用),网络中的主机标识占3组8位二进制数,每个网络允许有224-2=台主机(减2是因为全0地址为网络地址,全1为广播地址,这两个地址一般不分配给主机)。
通常分配给拥有大量主机的网络。
●B类地址:B类地址的网络标识由前两组8位二进制数表示,网络中的主机标识占两组8位二进制数,B 类地址的特点是网络标识的前两位二进制数取值必须为"10"。
B类地址第一个地址为,最后一个地址是,换算成十进制B类地址第一段范围就是128~191,B类地址允许有214 =16384个网段(第一个可用网段号,最后一个可用网段号),网络中的主机标识占2组8位二进制数,每个网络允许有216-2=65533台主机,适用于结点比较多的网络。
如何理解IP地址和子网掩码?关键信息项:1、 IP 地址的定义和组成姓名:____________________________2、子网掩码的定义和作用姓名:____________________________3、 IP 地址的分类姓名:____________________________4、子网掩码的计算方法姓名:____________________________5、子网划分的原理和步骤姓名:____________________________6、子网掩码与网络通信的关系姓名:____________________________7、常见的子网掩码示例姓名:____________________________11 IP 地址的定义和组成IP 地址(Internet Protocol Address)是互联网协议地址的简称,它是在网络中用于标识设备的逻辑地址。
IP 地址由 32 位二进制数组成,通常被分为4 个8 位的字节,每个字节用十进制数表示,并用点分隔,例如 19216811 。
这 32 位二进制数被分为两部分,网络位和主机位。
网络位用于标识网络,主机位用于标识网络中的具体设备。
111 网络位和主机位的划分网络位的长度决定了网络的规模,主机位的数量决定了网络中可以容纳的设备数量。
112 特殊的 IP 地址例如,全 0 的 IP 地址(0000 )表示默认路由,全 1 的 IP 地址(255255255255 )表示广播地址。
12 IP 地址的分类IP 地址根据网络位的长度被分为 A、B、C、D、E 五类。
A 类地址:网络位占 8 位,第一位固定为 0 ,可容纳大量主机。
B 类地址:网络位占 16 位,前两位固定为 10 。
C 类地址:网络位占 24 位,前三位固定为 110 。
D 类地址:用于多播,前四位固定为 1110 。
E 类地址:保留用于实验和研究,前五位固定为 11110 。
子网掩码和IP地址的关系子网掩码是用来判断任意两台计算机的IP地址是否属于同一子网络的根据。
最为简单的理解就是两台计算机各自的IP地址与子网掩码进行AND运算后,如果得出的结果是相同的,则说明这两台计算机是处于同一个子网络上的,可以进行直接的通讯。
就这么简单。
请看以下示例:运算演示之一:I P 地址192.168.0.1子网掩码255.255.255.0AND运算转化为二进制进行运算:I P 地址11010000.10101000.00000000.00000001子网掩码11111111.11111111.11111111.00000000AND运算11000000.10101000.00000000.00000000转化为十进制后为:192.168.0.0运算演示之二:I P 地址192.168.0.254子网掩码255.255.255.0AND运算转化为二进制进行运算:I P 地址11010000.10101000.00000000.11111110子网掩码11111111.11111111.11111111.00000000AND运算11000000.10101000.00000000.00000000转化为十进制后为:192.168.0.0运算演示之三:I P 地址192.168.0.4子网掩码255.255.255.0AND运算转化为二进制进行运算:I P 地址11010000.10101000.00000000.00000100子网掩码11111111.11111111.11111111.00000000AND运算11000000.10101000.00000000.00000000转化为十进制后为:192.168.0.0通过以上对三组计算机IP地址与子网掩码的AND运算后,我们可以看到它运算结果是一样的。
均为192.168.0.0所以计算机就会把这三台计算机视为是同一子网络,然后进行通讯的。
IP地址、子网掩码、ADN、NOT等的运算、关系IP地址、子网掩码、ADN、NOT等的运算、关系2010-08-22 12:56二进制IP子网掩码AND运算等等2006-07-29 00:29我认为IP地址,不止是考试的重点,也是我们学习的重点,工作的重点。
我下面转贴一个网友的文章,我觉得写的不错,大家可以看看,然后再做下面的题目:为什么我们要学二进位哎呀还不是该死的蠢电脑嘛它只懂得0和1那么我们要和电脑沟通的时候也只好装蠢一些才行。
当电脑要处理IP运算的时候最终是以二进位的形式进行的。
我们人类最习惯的运算规则是十进位也就是从0到9为一圈回到零的时候就进一位数而我们前面讨论的bit和byte则是八进位即0到7为一圈回到零就进一位数另外还有十六进位由0到15为一圈回到零进一位但使用数字15很容易和十进位混乱所以在十六进位里面从10到15之间分别用英文字母A到F代替了所以我们通常看到的十六进位是从0到F的排列。
好了认识了上面这几种运算规则相信理解二进位也不难道理是一样的从0到1为一圈回到0进一。
那么我们看看十七个连续递增的十进位二进位和十六进位数字之间的比较将会是这样的十进位二进位十六进位0 00 11 12 10 23 11 34 100 45 101 56 110 67 111 78 1000 89 1001 910 1010 A11 1011 B12 1100 C13 1101 D14 1110 E15 1111 F16 10000 10如果您想进行二进位和十进位的换算在列表中找到相应的数字是最简单的方法但正如您刚才所见光十六个数字已经有这么长的列表了如果要找成千上百个数字可不是件容易的事情。
不过我们在IP地址上面看到的十进位数字最大不会超过255这个数值。
我们可以先将2的0到7次方列出来27 26 25 24 23 22 21 20 128 64 32 16 84 21当我们要将十进位换成二进位的时候我们只要找到找到该数字对应的栏位(方法是找到两个数值相若的栏位而取其右)在相对的栏位填上1然后用余数继续寻找下一栏位再填1直到再没余数为止最后把其它栏位都填上0就可以了。
说IP地址和子网掩码之间的关系是什么IP地址和子网掩码是计算机网络中两个重要的概念。
IP地址用于标识网络中的设备,而子网掩码则用于划分网络中的子网。
它们之间存在着密切的关系,并相互协同工作以实现网络通信的需求。
在理解IP地址和子网掩码之间的关系之前,首先需要了解什么是IP地址和什么是子网掩码。
IP地址是一系列数字的组合,用于唯一标识网络上的设备。
它由32位(IPv4)或128位(IPv6)的二进制数字组成,通常以十进制表示。
在IPv4中,IP地址通常由四个十进制数字(如192.168.0.1)组成,其中每个数字的取值范围是从0到255。
子网掩码则用于划分IP地址,将IP地址划分为网络地址和主机地址两部分。
它也是由32位(IPv4)或128位(IPv6)的二进制数字组成,通常以十进制表示。
子网掩码中的“1”代表网络地址,而“0”代表主机地址。
IP地址和子网掩码之间的关系可以通过逻辑运算来解释。
当一个设备在网络上发送数据时,它首先需要确定目标设备是否在同一个子网内。
设备会根据自身的IP地址和子网掩码进行逻辑与运算,得出网络地址。
然后,设备会将源IP地址和目标IP地址进行逻辑与运算,再次得出目标设备的网络地址。
如果这两个网络地址相同,说明目标设备在同一个子网内;如果网络地址不同,说明目标设备不在同一个子网内。
通过这种方式,IP地址和子网掩码相互配合,帮助设备确定数据通信的路径。
如果目标设备不在同一个子网内,源设备就需要将数据传递给网关设备,由网关设备负责将数据转发到目标设备所在的子网。
总结起来,IP地址和子网掩码之间的关系是通过逻辑与运算确定目标设备是否在同一个子网内。
它们共同工作,有助于实现数据在网络中的传输与通信。
在实际应用中,网络管理员需要合理设置IP地址和子网掩码,以满足网络规划和管理的需要。
合理的IP地址和子网掩码配置可以保证网络的安全性、稳定性和性能。
需要注意的是,随着IPv4地址空间的逐渐枯竭,IPv6作为下一代IP协议已经逐渐被广泛应用。
IP、子网掩码、网络号之间的关系、区分和运算(请求置顶)网络, 子网, 置顶, 关系, 运算这是刚才的一个回贴,回好了之后想想可能还有一些朋友不明白这几者之间的关系,所以干脆专门开一贴。
高手就不用看了。
此贴中所说到的IP都以是IPV4为例。
IP地址总共是32位二进制数表示,每8位为一节,总共4节。
日常使用中每节用一个十进制表示(0-255)。
每个IP地址都是由网络号+主机号组成,前面N位表示网络号,后面32-N位表示主机号。
到底前面几位表示网络号就是由子网掩码来区分,在子网掩码中用1和0来分别网络号位和主机号位,其中是1的表示是网络位,0表示主机位,前面说的IP中前面的N位表示网络号,后面的32-N位才是主机号,所以子网掩码总是前面一段全是1,后面一段全是0。
我们的IP范围就是主机号范围。
所有主机号中的最后一个主机号为广播地址。
比如一个IP地址:192.168.0.1/24,这是我们常见的一个C类地址,用二进制表示就是 IP:11000000 10101000 00000000 00000001 子:11111111 11111111 11111111 00000000 这就是说这个IP中,前24位表示网络号,后面8位表示主机号。
也就是说我们IP取值范围就是最后的8位从0000000-11111111之间,用十进制表示也就是0-255之间,在地址中0不能作为IP地址使用,他是网络号的专用,也就是说我们的取值范围是在1-255之间,其中1是网关地址(实际中我们组建局域网的时候不一定用1作网关这是另一回事),255是广播地址,也就是说实际能使用的只有253个IP,即192.168.0.2-192.168.0.254。
那什么是网络号呢?说得直接一点就是这个局域网在网络上的IP。
我们知道每一台计算机在网络上都有一个IP地址,这个IP地址就是这台计算机在网络上的一个编号,那么网络号也就是这个局域网在互联网上的IP地址编号。
经过 IP 地点和子网掩码与运算计算有关地点2011-06-07 0:57过 IP 地点和子网掩码与运算计算有关地点知道 ip 地点和子网掩码后能够算出:1、网络地点2、广播地点3、地点范围4、本网有几台主机例1:下边例子IP地点为192·168·100·5子网掩码是255·255·255·0。
算出网络地点、广播地点、地点范围、主机数。
一)分步骤计算1)将 IP 地点和子网掩码换算为二进制,子网掩码连续全1的是网络地点,后边的是主机地点。
虚线前为网络地点,虚线后为主机地址2)IP 地点和子网掩码进行与运算,结果是网络地点3)将上面的网络地点中的网络地点部分不变,主机地点变成全1,结果就是广播地点。
4)地点范围就是含在本网段内的全部主机网络地点 +1即为第一个主机地点,广播地点-1即为最后一个主机地点,由此能够看出地点范围是:网络地点+1至广播地点-1本例的网络范围是: 192·168·100·1 至 192·168·100·254也就是说下边的地点都是一个网段的。
192·168·100·1 、 192·168·100·2 。
192·168·100·20。
192·168·100·111 。
192·168·100·2545)主机的数目主机的数目 =2二进制的主机位数 -2减2是由于主机不包含网络地点和广播地点。
本例二进制的主机位数是 8位。
主机的数目 =28-2=254二)整体计算我们把上面的例子合起来计算一下过程以下:例2: IP 地点为 128·36·199·3 子网掩码是255·255·240·0。
背景知识IP地址IP地址被用来给Internet上的电脑一个编号。
大家日常见到的情况是每台联网的PC上都需要有IP地址,才能正常通信。
我们可以把“个人电脑”比作“一台电话”,那么“IP地址”就相当于“电话号码”,而Internet 中的路由器,就相当于电信局的“程控式交换机”。
IP地址是一个32位的二进制数,通常被分割为4个“8位二进制数”(也就是4个字节)。
IP地址通常用“点分十进制”表示成(a.b.c.d)的形式,其中,a,b,c,d都是0~255之间的十进制整数。
例:点分十进IP地址(100.4.5.6),实际上是32位二进制数(01100100.00000100.00000101.00000110)。
A类,B类,C类概念特征网络范围默认掩码A类地址第1个8位中的第1位始终为00-127.x.x.x255.0.0.0/8B类地址第1个8位中的第1、2位始终为10128-191.x.x.x255.255.0.0/16C类地址第1个8位中的第1、2、3位始终为110192-y.x.x.x255.255.255.0/24特殊D类以1110开始用于组播E类以11110开始用于科研保留范围上划分有些要注意的:A类从1.0.0.0 到126.255.255.255B类从128.0.0.0到191.255.255.255C类从192.0.0.0到223.255.255.255其中127.x.x.x段地址空间是被保留的回环地址IP地址包含网络地址+主机地址,即IP地址=网络地址+主机地址网络地址:1、如果是192的C段地址,那么,网络地址就是:192.168.1.0,地址掩码是:255.255.255.0。
2、如果地址掩码是:255.255.0.0,那么网络地址就是:192.168.0.0。
3、网络地址很大一部分是由地址掩码决定的。
主机地址:如IP地址是202.112.14.137,掩码是255.255.255.224 ,网络地址是202.112.14.128,子网号是128。
计算练习(要求写出计算过程)1. 已知某计算机所使用的IP 地址是:195.169.20.25, 子网掩码是:255.255.255.240 ,经计算写出该机器的网络号、子网号、主机号。
因为:195 =11000011B ,240 =11110000B ,25 =00011001B由以上参数可知: 1. 该计算机网络属于C类网;2. 网络号为195.169.20 ;3. 子网号为 1 ;4. 主机号为9 。
看了最后面的文章,对于上述练习,网络号为195.169.20 ,我是看懂了,它的每一位二进制与子网掩码and 逻辑运算就可以了,实际上就是取IP 的前三个字节。
至于 1. 它属于C类网,当然知道,因为IP 是:195.169.20.25 中IP 第一个字节是110 开始的。
IP 第一个字节以二进制0 开始(或以十进制表示是 1 至127),则是 A 类网络;以10 开始(或以十进制表示是128 至191),则是 B 类网络;以110 开始(或以十进制表示是192至223),则是C类网络。
邹飞注通过下面例子,我看懂了主机号的求法:已知Ip 地址,子网掩码如何计算主机号如ip121.175.21.9 子网掩码255.192.0.0 我只能根据子网掩码求出后22 位为主机号,但是答案都是点分十进制的,为0.47.21.9 不知道与22 有什么关系?答:因为掩码是255.192.0.0 所以可以确定IP 地址的前10位为网络号(192 确定了第二个字节前两位是11,加第一个字节共10 位,邹飞注), 因为在第二段十进制数中出现差异所以只看第二段十进制数,把175转换成二进制为10101111 加粗部分处于网络位, 求主机号就是把网络位全置0 也就是说把01111001(121 转换).10 101111.21.9(加粗部分处于网络位全置0)就变成0. 00101111.21.9 再把00101111 转换成十进制就是所求的主机号了.0.47.21.9哦,我完全看懂了子网号与主机号的求法了:子网掩码是:255.255.255.240 就只看最后一个字节,从240=11110000B,说明前四位是子网,后四位是主机,这样从25=00011001B,它的前四位是0001,所以网络号是 1 ,后四位是1001(二进制),所以它的主机号9(十进制)。
2011-06-07 0:57
过IP地址和子网掩码与运算计算相关地址
知道ip地址和子网掩码后可以算出:
1、网络地址
2、广播地址
3、地址范围
4、本网有几台主机
例1:下面例子IP地址为192·168·100·5 子网掩码是255·255·255·0。
算出网络地址、广播地址、地址范围、主机数。
一)分步骤计算
1)将IP地址和子网掩码换算为二进制,子网掩码连续全1的是网络地址,后面的是主机地址。
虚线前为网络地址,虚线后为主机地址
2)IP地址和子网掩码进行与运算,结果是网络地址
3)将上面的网络地址中的网络地址部分不变,主机地址变为全1,结果就是广播地址。
4)地址范围就是含在本网段内的所有主机
网络地址+1即为第一个主机地址,广播地址-1即为最后一个主机地址,由此可以看出
地址范围是:网络地址+1 至广播地址-1
本例的网络范围是:192·168·100·1 至192·168·100·254也就是说下面的地址都是一个网段的。
192·168·100·1、192·168·100·2 。
192·168·100·20 。
192·168·100·111 。
192·168·100·254
5)主机的数量
主机的数量=2二进制的主机位数-2
减2是因为主机不包括网络地址和广播地址。
本例二进制的主机位数是8位。
主机的数量=28-2=254
二)总体计算
我们把上边的例子合起来计算一下过程如下:
例2:IP地址为128·36·199·3 子网掩码是255·255·240·0。
算出网络地址、广播地址、地址范围、主机数。
1)将IP地址和子网掩码换算为二进制,子网掩码连续全1的是网络地址,后面的是主机地址,虚线前为网络地址,虚线后为主机地
址
2)IP地址和子网掩码进行与运算,结果是网络地址
3)将运算结果中的网络地址不变,主机地址变为1,结果就是广播地址。
4)地址范围就是含在本网段内的所有主机
网络地址+1即为第一个主机地址,广播地址-1即为最后一个主机地址,由此可以看出
地址范围是:网络地址+1 至广播地址-1
本例的网络范围是:128·36·192·1 至128·36·207·254 5)主机的数量
主机的数量=2二进制位数的主机-2
主机的数量=212-2=4094
减2是因为主机不包括网络地址和广播地址。
从上面两个例子可以看出不管子网掩码是标准的还是特殊的,计算网络地址、广播地址、地址数时只要把地址换算成二进制,然后从子网掩码处分清楚连续1以前的是网络地址,后是主机地址进行相应计
算即可。