缺陷检出能力、信噪比的测试方法
- 格式:doc
- 大小:31.00 KB
- 文档页数:4
超声波法检测混凝⼟缺陷作业指导书超声波法检测混凝⼟缺陷作业指导书⼀、测试原理和⽅法超声测缺陷的基本原理,是通过超声波(纵波)在混凝⼟中传播的不同参数反映混凝⼟的质量。
即利⽤超声波在混凝⼟中传播的声时、振幅、波形这三个声学参数综合判断其内部的缺陷情况。
声时—即超声波在混凝⼟中传播所需要的时间,如超声波在传播路径中遇有缺陷时,则要绕过缺陷,声时就会变长。
振幅—即接收信号⾸波振幅。
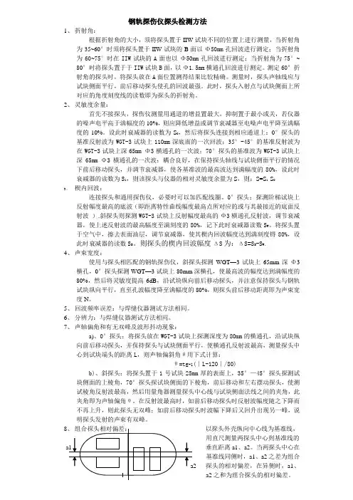
混凝⼟内部存在缺陷时,超声波在缺陷界⾯上声阻抗差异显著,产⽣发射、散射和吸收,使接收波振幅显著降低。
振幅变化⼤⼩可通过增益和衰减器的调整进⾏测量。
波形—即接收到的波形。
混凝⼟内部存在缺陷时,超声波在内部传播发⽣变化。
直达波、绕射波、反射波等各类波相继被接收。
由于这些波的相位不同,因此使正常波形发⽣畸变。
主要观察前⼏个周期的波形。
⼀般情况下,正常混凝⼟的前⼏个波形振幅⼤,⽆畸变,接收波的包络线呈半圆形见图11-1(a)。
有缺陷混凝⼟的前⼏个周期波形振幅低,可能发⽣波形畸变,接收波的包络线呈喇叭形,见图11-1(b)。
11-1 接受图形常⽤的测试⽅法⼤致分为以下⼏种:1平⾯测试(⽤厚度振动式换能器)(1)对测法:⼀对发射(T)和接收(R)换能器,分别置于被测结构相互平⾏的两个表⾯,且两个换能器的轴线位于同⼀直线上。
(2)斜测法:⼀对发射和接收换能器分别置于被测结构的两个表⾯,但两个换能器的轴线不在同⼀直线上。
(3)单⾯平测法:⼀对发射和接收换能器置于被测结构同⼀个表⾯上进⾏测试。
2钻孔测试(采⽤径向振动式换能器)(1)孔中对测:⼀对换能器分别置于两个对应钻孔中,位于同⼀⾼度进⾏测试。
(2)孔中斜测:⼀对换能器分别置于两个对应钻孔中,但不在同⼀⾼度⽽是在保持⼀定⾼程差的条件下进⾏测试。
(3)孔中平测:⼀对换能器置于同⼀钻孔中,以⼀定的⾼程差同步移动进⾏测试。
⼆、仪器设备1.超声波仪超声波仪应满⾜下列要求:(1)具有波形清晰、显⽰稳定的⽰波装置。
钢轨探伤仪及探头测试方法(根据 TB/T2340-2012)一、斜探头入射点和探头的前沿长度测试1、将斜探头置于 CSK-1A 试块的 B 面上,使斜探头在 R100 圆弧圆心上,前后移动探头使圆弧回波达到最大值(控制在80%波幅)。
此时斜探头底面与试块圆心的相交点即为探头入射点。
用钢尺量出探头距 R100 圆弧的距离,记录下数据M2、探头入射点据探头的前沿长度:L=100-M.二、折射角的测试1、将70°斜探头置于C S K-1A试块的B面上,使斜探头在R50圆弧面上,前后移动探头使波高达到80%,用钢尺量出探头到试块端面 B 面的距离,记下数据 X。
2、根据折射角公式,得K1=(X。
+L-35)/30β1=a r c t a n K1,标准规定70°探头误差范围:-3°≤△β≤0°为合格。
3、将37°斜探头置于C S K-1A试块A面上,前后移动探头使R50的圆弧面的波高达到80%,用钢尺量出探头到试块 A 面端面的距离,记录下数据 X2,4、根据折射角公式,得:K2=(X2+L-35)/70β2=a r c t a n K2标准规定37°斜探头误差范围0°≤△β≤3°为合格。
三、水平线性的测试1、将0°直探头置于c s k-1A试块的♘度为25mm的探测面上,使♘度为25mm 的十次底波显示在示波屏的10 格上,调整衰减器,使第十次回波到达50%。
2、计算偏差值:a=实测值-理论值3、取最大偏差值的绝对值代入公式,通用/焊缝ΔL=|A m a x|×100%/b水平线性误差≤2%为合格母材ΔL=|A m a x|×100%/0.8b根据T B/T2340-2012标准规定应ΔL≤2%,为合格。
四、垂直线性的测试1、将0°直探头置于c s-1-5试块上探测Φ2平底孔,移动探头使Φ2 平底孔的波高达到 100%。
兽用化学药物质量控制分析方法验证技术指导原则一、概述保证兽药安全、有效、质量可控是兽药研发和评价应遵循的基本原则,其中,对兽药进行质量控制是保证兽药安全有效的基础和前提。
为达到控制质量的目的,需要多角度、多层面来控制产品质量,也就是说要对药物进行多个项目测试,来全面考察产品质量。
一般地,每一测试项目可选用不同的分析方法,为使测试结果准确、可靠,必须对所采用的分析方法的科学性、准确性和可行性进行验证,以充分表明分析方法符合测试项目的目的和要求,这就是通常所说的对方法进行验证。
方法验证的目的是判断采用的分析方法是否科学、合理,是否能有效控制产品的内在质量。
从本质上讲,方法验证就是根据检测项目的要求,预先设置一定的验证内容,并通过设计合理的试验来验证所采用的分析方法是否符合检测项目的要求。
方法验证在分析方法建立过程中具有重要的作用,并成为质量研究和质量控制的组成部分。
只有经过验证的分析方法才能用于控制产品质量,因此方法验证是制订质量标准的基础。
方法验证是药物研究过程中的重要内容。
本指导原则重点探讨方法验证的本质,将分析方法验证的要求与所要达到的目的结合起来进行系统和规律性的阐述,重点阐述如何科学合理地进行论证方案的设计。
本指导原则主要包括方法验证的一般原则、方法验证涉及的三个主要方面、方法验证的具体内容、对方法验证的评价等内容。
二、方法验证的一般原则原则上每个检测项目采用的分析方法,均需要进行方法验证。
方法验证的内容应根据检测项目的要求,结合所采用分析方法的特点确定。
同一分析方法用于不同的检测项目会有不同的验证要求。
例如,采用高效液相色谱法用于制剂的鉴别和杂质定量试验应进行不同的方法验证时,前者重点要求验证专属性,而后者重点要求验证准确性、专属性、定量限。
三、方法验证的三个主要方面(一)需要验证的检测项目检测项目是为控制产品质量,保证安全有效而设定的测试项目。
根据检测项目的设定目的和验证内容的不同要求,本指导原则将需验证的检测项目分为鉴别、杂质检查(限度试验、定量试验)、定量测定(含量测定、溶出度、释放度等)、其他特定检测项目等四类。
钢轨探伤仪及探头测试方法(根据TB/T2340-2012)一、斜探头入射点和探头的前沿长度测试1、将斜探头置于CSK-1A试块的B面上,使斜探头在R100圆弧圆心上,前后移动探头使圆弧回波达到最大值(控制在80%波幅)。
此时斜探头底面与试块圆心的相交点即为探头入射点。
用钢尺量出探头距R100圆弧的距离,记录下数据M2、探头入射点据探头的前沿长度: L=100-M.二、折射角的测试1、将70°斜探头置于CSK-1A试块的B面上,使斜探头在R50圆弧面上,前后移动探头使波高达到80%,用钢尺量出探头到试块端面B面的距离,记下数据X。
2、根据折射角公式,得K1=(X。
+L-35)/30 β1=arctanK1,标准规定70°探头误差范围:-3°≤△β≤0°为合格。
3、将37°斜探头置于CSK-1A试块A面上,前后移动探头使R50的圆弧面的波高达到80%,用钢尺量出探头到试块A面端面的距离,记录下数据X2,4、根据折射角公式,得:K2=(X2+L-35)/70 β2=arctanK2标准规定37°斜探头误差范围0°≤△β≤3°为合格。
1、将0°直探头置于csk-1A试块的厚度为25mm的探测面上,使厚度为25mm的十次底波显示在示波屏的10格上,调整衰减器,使第十次回波到达50%。
2、计算偏差值:a=实测值-理论值3、取最大偏差值的绝对值代入公式,通用/焊缝ΔL=|Amax|×100%/b水平线性误差≤2%为合格母材ΔL=|Amax|×100%/0.8b根据TB/T2340-2012标准规定应ΔL≤2%,为合格。
四、垂直线性的测试1、将0°直探头置于cs-1-5试块上探测Φ2平底孔,移动探头使Φ2平底孔的波高达到100%。
2、待反射波稳定后,以每次2dB逐次衰减,并记下每次衰减的波高实测值,计算出实测值与理论值的偏差值d。
信噪比测量方法
1. 哎呀,你知道吗?测量信噪比可以用直接测量法呀!就像咱要知道一碗汤里盐放得合不合适,直接尝一口就知道啦!比如在一个音响系统中,我们直接读取信号强度和噪声强度的数据,这多简单直接呀!
2. 嘿,还有比较测量法呢!这就好像比赛跑步,拿你和别人比一比就晓得快慢啦!比如说有两个类似的设备,通过对比它们的信噪比来判断好坏,是不是很有意思呀?
3. 哇塞,还有频谱分析法呢!你想想看,这就跟给声音做个全面的体检似的。
像在分析一段音乐的频谱时,就能清楚看到信号和噪声的分布情况啦!
4. 咦,利用信号处理技术也行呀!这不就跟我们整理东西一样嘛,把有用的和没用的分开。
比如在通信系统中,通过特定的信号处理方法来分离信号和噪声以测量信噪比,厉害吧?
5. 嘿呀,噪声消除法也很妙呢!这就好像把房间里的杂物清理掉一样。
比如在音频录制中,先消除噪声再测量信噪比,这样测得更准确呢!
6. 哇哦,积分测量法也不错呀!这就像把一段时间内的表现综合起来看。
像在一个长时间的信号传输中,通过积分来测量信噪比,是不是很神奇?
7. 还有统计分析法呢!就如同分析一群人的行为特点一样。
比如说在大量的数据中统计信号和噪声的特征来确定信噪比,多有科学性呀!
8. 瞅瞅,模型参考法也能用得上哟!这不就是有个标准来参照嘛。
在某些特定的场景中,依照一个模型来测量信噪比,是不是很独特?
9. 最后呀,我觉得这些方法都各有千秋呀!根据不同的情况选择合适的方法,才能把信噪比准确测量出来呢!真的很重要哟!。
缺陷检出能力、信噪比的测试方法一、70°探头缺陷检出能力、信噪比的测试方法1. 设备:SZT-8型探伤仪、SZT-8多功能转换盒、GTS-60试块、70°探头、耦合剂、压块。
2. 将SZT-8多功能转换盒用9芯高频线及电池4芯电源线与SZT-8型探伤仪连接好,通道选择置A上,功能选择置外接探头上,70°探头暂不接Q9插座上。
3. 开机,仪器置A超显示状态,轨型置P60,抑制置大,调节A通道衰减器使电噪声电平≤10%(满刻度的),记录此时衰减器读数为S0'= dB4. 将70°探头对接于Q9插座上,探头置GTS-60试块上,偏斜20°角,前后移动探头,用二次波探测GTS-60试块的Φ4平底孔回波。
Φ4平底孔回波应出在7.2大格上,调节衰减器使Φ4平底孔反射波波幅达到80%时。
此时衰减器的读数 dB并按下式(1)算出。
在此基础上保持探头不动,释放衰减器,使Φ4平底孔反射回波前面的杂波达到80%时衰减器读数 dB并按下式(2)算出。
S t=S2-S0'(1)S t—检出能力,S2—衰减器读数。
S0'—电噪声电平S噪=S3-S2(2)S3—杂波80%时衰减器读数。
5. 测试结果分析标准:缺陷检出能力≥20dB,信噪比≥10dB实测:S t= dB S噪= dB经测试后,70°探头的缺陷检出能力及信噪比合格或不合格。
二、37°探头缺陷检出能力、信噪比的测试方法1. 设备:SZT-8型探伤仪SZT-8多功能转换盒、GTS-60试块、37°探头、耦合剂、压块。
2. 将SZT-8SZT-8多功能转换盒用9芯高频线及电池4芯电源线与SZT-8型探伤仪连接好,通道选择置D或E上,功能选择置外接探头上,37°探头暂不接Q9插座上。
3. 开机,仪器置A超显示状态,轨型置P60,抑制置大,调节D通道衰减器使电噪声电平≤10%(满刻度的),记录此时衰减器读数为S0'。
电路测试与性能评估方法电路测试与性能评估在电子领域中起着至关重要的作用。
无论是在电路设计、生产制造还是故障排除过程中,都需要可靠的测试方法和准确的性能评估指标。
本文将介绍几种常见的电路测试方法和性能评估方法,并分析它们的优缺点,以帮助读者更好地了解和应用。
一、电路测试方法1. 静态测试法静态测试法是最基本、最常用的测试方法之一。
它通过对电路中的元件进行电阻、电容、电感等参数的直接测量,以验证电路的正常工作状态。
该方法操作简单、成本低,适用于简单电路和初步故障排查。
2. 动态测试法动态测试法通过对电路中的信号进行控制、激励和观测,以验证电路在不同工作条件下的性能。
例如,可以通过施加不同的输入电压来检测输出信号的波形、频率响应等,以评估电路的稳定性和响应能力。
该方法对电路的测试覆盖范围更广,能够发现更多潜在问题,但也需要更复杂的测试设备和技术。
3. 边界扫描测试法边界扫描测试法是一种结合了静态和动态测试的高级测试方法。
它通过在电路中添加边界扫描器件,实现对多个电路状态的自动切换和测量。
这种方法能够提高测试效率和准确性,并且适用于复杂的数字电路和集成电路。
二、性能评估方法1. 电路参数测试法电路参数测试法是评估电路性能的常用方法之一。
它通过测量电路的输入输出特性和关键参数,如增益、带宽、失调电压等,来评估电路的工作质量。
该方法可以为电路设计师提供有关电路性能和优化方向的重要参考。
2. 信噪比测试法信噪比测试法是评估电路性能的重要指标之一。
通过将电路输入端连接到一个稳定的信号源,测量输出端的信号强度和噪声水平,计算信噪比以评估电路的信号传输质量。
在通信、音频等领域中,信噪比是评估电路性能和抗干扰能力的重要依据。
3. 故障模拟测试法故障模拟测试法是评估电路可靠性和故障容忍性的常用方法之一。
通过模拟电路中可能出现的各种故障情况,如电压过高、电流过大、温度过高等,观察电路的响应和输出情况,以评估电路在异常工作条件下的可靠性和保护能力。
渗透检测的缺陷检出能力及影响因素发布时间:2021-07-28T10:25:50.770Z 来源:《中国科技信息》2021年9月上作者:王增辉[导读] 目前,我国的经济在迅猛发展,社会在不断进步,渗透检测的缺陷检出能力可通过缺陷检出概率来表征。
中国航发哈尔滨东安发动机有限公司王增辉黑龙江哈尔滨 150066摘要:目前,我国的经济在迅猛发展,社会在不断进步,渗透检测的缺陷检出能力可通过缺陷检出概率来表征。
通过试验,从渗透检测材料、检测方法和技术、质量控制和检测条件等4个方面,分析比较了渗透检测检出缺陷的能力及影响因素。
关键词:渗透检测;检出概率;影响因素引言由于封头、筒体是压力容器的核心构成,因此其强度问题可归结为在一定压力下,容器会产生何等应力及其分布规律,最终确定整个窗口中的核心危险部位、应力状态。
渗透检测具备易于检测操作、原理并不复杂、易于适应等优势,针对小零件、大设备分别可使用浸液法、刷涂或喷涂法。
这种检测方法是指在渗透液渗透待测设备一段时间后,利用毛细现象进入缺陷部位,随后清除表面渗透液,缺陷部位、无缺陷部位分别残留有渗透液、无渗透液,然后利用毛细现象,将缺陷部位处的渗透液吸附出来,并最终发现缺陷。
在压力容器的定期检验中,对接焊缝以及角焊缝的表面检测是关键,渗透检测必不可少。
1问题的提出在对材料为:30CrMnSiNi2A、热处理状态为δb=1670±100MPa的某型飞机活塞杆进行磁粉连续法检测时,发现活塞杆有大量或平行或网状、浅而细的磁痕显示。
该产品为飞机起落架的重要构件,在飞机起降过程中,承受拉应力、压应力及剪切应力,载荷比较复杂。
一旦失效,将导致飞机整个着陆系统失效,飞机无法正常起降。
产品在进行磁粉检测时:①磁化电流的选择:因交流电湿法检测零件表面微小裂纹的能力强,适用于机加后及使用后零件的检测,因此选择了交流电;②磁化方向的选择:该产品在使用过程中,承受载荷比较复杂,可能在任何方向产生裂纹,稳妥起见,在不能预估缺陷方向的情况下,分别对产品进行了周向磁化和纵向磁化;③磁悬液的施加:为保证产品质量,采用了灵敏度较高的连续法湿法进行施加;④磁粉的选择:选择了对比度更好,粒度更细的荧光磁粉,以提高灵敏度。
广播电视传输设备的性能测试与评估在现代社会中,广播电视传输设备起着至关重要的作用。
为确保广播电视信号的传输质量和稳定性,进行性能测试与评估是必不可少的工作。
本文将讨论广播电视传输设备的性能测试与评估的重要性,并介绍一些常用的测试方法和评估指标。
一、性能测试的重要性广播电视传输设备的性能测试是为了验证设备是否符合国家相关规定和标准,以及是否能够满足广播电视信号传输的要求。
在实际应用中,设备的性能直接影响到广播电视信号的传输质量和用户体验。
通过对设备进行性能测试,可以及时发现潜在问题,并采取相应的措施进行修复和优化,从而保证广播电视信号的稳定传输。
二、测试方法1. 信号质量测试:信号质量是评估广播电视传输设备性能的重要指标之一。
常用的测试方法包括信号强度测试、信噪比测试、误码率测试等。
信号强度测试可以评估接收到的信号的强度是否满足传输要求,信噪比测试可以评估信号与噪声的比值,误码率测试可以评估信号传输中数据发生错误的情况。
2. 信号覆盖测试:广播电视传输设备的信号覆盖范围是评估设备性能的关键指标之一。
通过在不同地点进行信号覆盖测试,可以评估设备在不同环境下的信号传输效果。
常用的测试方法包括场强测试、区域覆盖测试等。
3. 带宽测试:带宽是评估广播电视传输设备传输能力的重要指标之一。
带宽测试可以评估设备在传输广播电视信号时所能提供的最大传输速率。
常用的测试方法包括带宽测量仪测试、网速测试等。
三、评估指标1. 传输质量评估:传输质量是评估设备性能的核心指标之一。
通过对传输质量的评估,可以了解设备在传输广播电视信号时的稳定性和准确性。
常用的评估指标包括误码率、丢包率、信号强度等。
2. 用户体验评估:用户体验是评估设备性能的重要指标之一。
通过对用户体验的评估,可以了解设备在实际应用中的效果和用户满意度。
常用的评估指标包括画质、音质、播放稳定性等。
3. 设备可靠性评估:设备可靠性是评估设备性能的关键指标之一。
通过对设备可靠性的评估,可以了解设备在长时间运行中的稳定性和故障率。
光信噪比测试方法
嘿,咱今儿就来唠唠光信噪比测试方法。
你知道不,这光信噪比就像是通信世界里的一个小精灵,它可重要啦!要想准确测试它,那可得有点小窍门。
咱先说直接检测法,就好比你要找个东西,直接去它可能在的地方找,简单直接。
通过专门的仪器,直接去测量光信号和噪声的强度,
然后一对比,嘿,光信噪比就出来啦!这多干脆利落呀!
还有间接检测法呢,这就好像你通过一些蛛丝马迹去推断事情一样。
利用其他相关的参数来推算光信噪比。
就像你知道了一些线索,就能
大概猜出个结果来。
再说说光谱分析法,哇哦,这就像个神奇的魔法棒。
通过分析光的
光谱,来找出光信号和噪声的特征,从而得出光信噪比。
是不是很厉害?
那在实际操作中可得注意咯!仪器得选对呀,不然就像拿着小勺子
去舀大海里的水,那可不行。
而且操作得精细,就跟绣花似的,可不
能马虎。
你想想看,如果测试不准确,那会咋样?就好像你要去一个地方,
却看错了地图,那能走到正确的目的地吗?肯定不行呀!所以呀,这
光信噪比测试可不能小瞧。
还有啊,测试环境也很重要呢。
就像你在安静的房间里能更好地思考,要是在嘈杂的大街上,那脑子都乱啦!测试的时候也得保持安静、稳定的环境,这样才能得出准确的结果呢。
咱再打个比方,这光信噪比测试就像是给通信系统做体检。
只有体
检准确了,才能知道这个系统是不是健康呀,能不能好好工作呀。
总之呢,光信噪比测试方法可得好好掌握,这不仅能让我们更好地
了解通信系统的运行状况,还能为我们的信息传输保驾护航呢!可别
小瞧了它哟!。
信噪比测试方法范文信噪比(SNR)是一种用来衡量信号与噪声大小之间的比例关系的测量参数。
在无线通信系统中,信号是由有用信息组成的,而噪声是由外部干扰、电子设备的自然噪声等产生的。
信噪比测试是评估通信系统性能的重要指标之一,它可以帮助我们判断系统的可靠性和性能水平。
本文将介绍几种常用的信噪比测试方法。
1. 直接测量法(Direct Measurement)直接测量法是一种简单直接的信噪比测试方法。
它通过将信号源与噪声源连接到测试设备,直接测量信号的功率和噪声的功率,然后计算两者的比值,即可得到信噪比。
2. 统计方法(Statistical Methods)统计方法通过对接收到的信号进行统计分析来估计信噪比。
常见的统计方法包括自相关函数法、互相关函数法和功率谱法等。
这些方法能够通过对信号的统计特征进行分析,推测出信噪比的近似值。
不过这种方法需要对信号进行多次观测和处理,相对比较复杂。
3. 分析方法(Analytical Methods)分析方法是一种基于数学模型的信噪比测试方法。
它通过建立理论模型,利用信号与噪声的统计特征进行分析和推导,从而得到信噪比的解析表达式。
分析方法在理论上具有较高的准确性,但需要对系统具有一定的了解和建模能力。
4. 比特误码率(Bit Error Rate, BER)测试法比特误码率是衡量数传系统性能的重要指标之一,它反映了系统在特定信噪比下传输数字信息时的错误率。
通过在接收端统计和分析接收到的比特序列中错误比特的数量,可以估计信噪比的大小。
比特误码率测试法是一种常用的实际应用手段,可以在实际通信环境下进行测试。
5. 真实场景测试法(Real-world Testing)真实场景测试法是一种通过在实际通信环境中进行测试来评估信噪比的方法。
这种方法可以更真实地反映系统在实际应用中的性能表现,但由于测试环境复杂,因此可能需要更复杂的测试设备和技术。
总结起来,信噪比测试方法有直接测量法、统计方法、分析方法、比特误码率测试法和真实场景测试法等几种。
发射机信噪比测试方法
在无线电通信中,信噪比是评估通信质量的一个重要指标。
发射机信噪比测试方法就是用来测试发射机输出信号与噪声的比值,从而确定发射机的性能是否符合要求。
发射机信噪比测试方法的基本原理是:在发射机输出信号中加入一定水平的噪声,然后测量输出信号与噪声之间的比值。
这个比值就是信噪比。
测试时,需要特别注意加入噪声的水平和频谱特性,以保证测试结果的准确性。
发射机信噪比测试方法可以分为两种类型:直接测量法和间接测量法。
直接测量法是指在发射机输出信号中加入一定水平的噪声后,用功率计测量输出信号和噪声的功率,然后计算二者之间的比值,即为信噪比。
这种方法的优点是简单直接,但要求测试设备的精度和稳定性较高。
间接测量法是指通过测量发射机输出信号的其他参数,如调制度、频偏等,来推算其信噪比。
这种方法的优点是可以在不加入噪声的情况下进行测试,但需要对发射机的工作原理和参数特性有较深入的理解。
无论采用哪种方法,发射机信噪比测试都需要注意以下几点:
1.测试前需要对测试设备进行校准,以保证准确性和可靠性;
2.在加入噪声时,需要注意噪声的频谱特性和水平,以保证测试结果的准确性;
3.测试时需要保证发射机工作在正常工作条件下,如工作频率、功率、调制度、频偏等;
4.测试结果需要进行统计分析,以得出可靠的结论和评估发射机的性能。
发射机信噪比测试是评估发射机性能的重要手段之一。
通过正确的测试方法和技术手段,可以有效地评估发射机的信噪比性能,为无线电通信的稳定和可靠提供重要的保障。
磁轭法对近表面缺陷的检出能力许遵言;周玉山;季龙华【摘要】磁粉检测法可以检测表面和近表面的缺陷,但每种检测方法对近表面缺陷的检测深度是不一样的。
美国ASME(美国机械工程师学会)规范明确规定,磁轭只能检测表面开口的缺陷。
由此可见,这种方法对于近表面缺陷的检出能力是相当有限的。
通过试验研究,证实了这种观点的正确性。
%Magnetic testing may detect surface and subsurface defects.The detectable depth of each method is different.According to ASME Code,yoke technique shall only be applied to detect discontinuities that are open to the surface of the part.That is to say,this method has limited ability to detect subsurface defects.This article demonstrated this point of view by examination.【期刊名称】《无损检测》【年(卷),期】2015(000)012【总页数】5页(P10-13,19)【关键词】磁轭;近表面;检出能力【作者】许遵言;周玉山;季龙华【作者单位】上海电气核电设备有限公司,上海核电装备焊接及检测工程技术研究中心,上海 201306;上海电气核电设备有限公司,上海核电装备焊接及检测工程技术研究中心,上海 201306;上海电气核电设备有限公司,上海核电装备焊接及检测工程技术研究中心,上海 201306【正文语种】中文【中图分类】TG115.28磁粉检测法可以检测表面和近表面缺陷,由于采用触头法打火花时易烧伤工件,所以磁轭是磁粉检测中使用最广泛的设备。
钢轨探伤仪及探头测试方法(根据TB/T2340-2012)一、斜探头入射点和探头的前沿长度测试1、将斜探头置于CSK-1A试块的B面上,使斜探头在R100圆弧圆心上,前后移动探头使圆弧回波达到最大值(控制在80%波幅)。
此时斜探头底面与试块圆心的相交点即为探头入射点。
用钢尺量出探头距R100圆弧的距离,记录下数据M2、探头入射点据探头的前沿长度: L=100-M.二、折射角的测试1、将70°斜探头置于CSK-1A试块的B面上,使斜探头在R50圆弧面上,前后移动探头使波高达到80%,用钢尺量出探头到试块端面B面的距离,记下数据X。
2、根据折射角公式,得K1=(X。
+L-35)/30 β1=arctanK1,标准规定70°探头误差范围:-3°≤△β≤0°为合格。
3、将37°斜探头置于CSK-1A试块A面上,前后移动探头使R50的圆弧面的波高达到80%,用钢尺量出探头到试块A面端面的距离,记录下数据X2,4、根据折射角公式,得:K2=(X2+L-35)/70 β2=arctanK2标准规定37°斜探头误差范围0°≤△β≤3°为合格。
1、将0°直探头置于csk-1A试块的厚度为25mm的探测面上,使厚度为25mm的十次底波显示在示波屏的10格上,调整衰减器,使第十次回波到达50%。
2、计算偏差值:a=实测值-理论值3、取最大偏差值的绝对值代入公式,通用/焊缝ΔL=|Amax|×100%/b水平线性误差≤2%为合格母材ΔL=|Amax|×100%/0.8b根据TB/T2340-2012标准规定应ΔL≤2%,为合格。
四、垂直线性的测试1、将0°直探头置于cs-1-5试块上探测Φ2平底孔,移动探头使Φ2平底孔的波高达到100%。
2、待反射波稳定后,以每次2dB逐次衰减,并记下每次衰减的波高实测值,计算出实测值与理论值的偏差值d。
缺陷检出能力、信噪比的测试方法
一、70°探头缺陷检出能力、信噪比的测试方法
1. 设备:SZT-8型探伤仪、SZT-8多功能转换盒、GTS-60
试块、70°探头、耦合剂、压块。
2. 将SZT-8多功能转换盒用9芯高频线及电池4芯电源线
与SZT-8型探伤仪连接好,通道选择置A上,功能选择置外接探头上,70°探头暂不接Q9插座上。
3. 开机,仪器置A超显示状态,轨型置P60,抑制置大,
调节A通道衰减器使电噪声电平≤10%(满刻度的),记录此时衰减器读数为S0'= dB
4. 将70°探头对接于Q9插座上,探头置GTS-60试块上,
偏斜20°角,前后移动探头,用二次波探测GTS-60试块的Φ4平底孔回波。
Φ4平底孔回波应出在7.2大格上,调节衰减器使Φ4平底孔反射波波幅达到80%时。
此时衰减器的读数 dB并按下式(1)算出。
在此基础上保持探头不动,释放衰减器,使Φ4平底孔反射回波前面的杂波达到80%时衰减器读数 dB并按下式(2)算出。
S t=S2-S0'(1)S t—检出能力,S2—衰减器读数。
S0'—电噪声电平
S噪=S3-S2(2)S3—杂波80%时衰减器读数。
5. 测试结果分析
标准:缺陷检出能力≥20dB,信噪比≥10dB
实测:S t= dB S噪= dB
经测试后,70°探头的缺陷检出能力及信噪比合格或不合格。
二、37°探头缺陷检出能力、信噪比的测试方法
1. 设备:SZT-8型探伤仪SZT-8多功能转换盒、GTS-60试
块、37°探头、耦合剂、压块。
2. 将SZT-8SZT-8多功能转换盒用9芯高频线及电池4芯
电源线与SZT-8型探伤仪连接好,通道选择置D或E上,功能选择置外接探头上,37°探头暂不接Q9插座上。
3. 开机,仪器置A超显示状态,轨型置P60,抑制置大,
调节D通道衰减器使电噪声电平≤10%(满刻度的),记录此时衰减器读数为S0'。
4. 将37°探头对接于Q9插座上,探头置GTS-60试块上,
前后移动探头,探测GTS-60试块的螺孔和3mm深度的上斜裂,调节衰减器使两波等高,并使波幅达到80%。
此时衰减器读 dB并按下式(1)算出。
在此基础上保持探头不动,释放衰减器,使3mm深的上斜裂反射回波前面的杂波达到80%时衰减器读数 dB并按下式(2)算出
S t=S2-S0'(1)
S t—检出能力,S2—衰减器读数,S0'—电噪声电平
S噪=S3-S2(2)S3—杂波80%时衰减器读数
1.测试结果分析
标准:缺陷检出能力≥22dB,信噪比≥8db
实测:S t= dB S噪= db
经测试后37°探头的缺陷检出能力及信噪比合格或不合格。
三.0°探头缺陷检出能力、信噪比的测试方法
1. 设备:SZT-8型探伤仪、SZT-8多功能转换盒、GTS-60试
块、0°探头、耦合剂、压块。
2. 将SZT-8多功能转换盒用9芯高频线及电池4芯电源线
与SZT-8型探伤仪连接好,通道选择置F上,功能选择置外接探头上,0°探头暂不接Q9插座上。
3. 开机,仪器在置A超显示状态,轨型置P60,抑制置大,
调节F通道衰减器使电噪声电平≤10%(满刻度的),记录此时衰减器读数为S0'。
4. 将0°探头对接于Q9插座上,探头置GTS-60试块上,探
测试块底面,调节衰减器使底面反射波幅达到80%。
此时衰减器读数 dB并按下式(1)算出。
在此基础上保持探头不动,释放衰减器,使底面反射回波前面的杂波达到80%时衰减器读数 dB并按下式(2)算出
S t=S2-S0'(1)
S t—检出能力,S2衰减器读数,S0'—电噪声电平
S噪=S3-S2(2)
S3—杂波80%时衰减器读数
1.测试结果分析
标准:缺陷检出能力≥24dB,信噪比≥16Db
实测:S t= dB S噪= dB
经测试后0°探头的缺陷检出能力及信噪声比合格或不合格。