心理处方之心理治疗方案
- 格式:doc
- 大小:35.50 KB
- 文档页数:1
如何制定心理处方制定心理处方是心理学领域的一个重要任务,旨在通过治疗和支持改善患者的心理健康。
以下是制定心理处方的一般步骤:1.评估:首先,心理学专业人员需要对患者进行全面评估,了解其心理状况和症状。
这可能包括面对面的访谈、问卷调查、观察和心理测试等方法。
这一评估旨在确定患者的心理问题和需求。
2.目标设定:在评估的基础上,制定治疗目标是制定心理处方的重要一步。
治疗目标应该是明确的、可衡量的和可达到的。
例如,目标可能是减轻焦虑症状、改善人际关系、提高自尊等。
3.制定治疗计划:在设定目标后,根据患者的具体需求制定个性化的治疗计划。
这可能包括使用不同的心理疗法和技术,如认知行为疗法、解决问题疗法、催眠疗法等。
治疗计划应该是灵活的,能够根据患者的反应和进展进行调整。
4.进行干预:根据治疗计划,心理学专业人员将开始实施干预措施。
这可能包括个别或集体心理疗法、心理教育、情绪调节和应对技巧的训练,以及其他支持和指导。
干预的重点是帮助患者理解和应对自己的心理问题,并逐步实现治疗目标。
5.监测和评估:在治疗过程中,心理学专业人员将定期监测和评估患者的进展。
这可能包括定期评估心理症状、采集反馈信息、通过访谈和观察进行进一步的了解。
监测和评估可以帮助确定治疗的效果,并作出必要的调整。
6.调整和终止:根据监测和评估的结果,心理学专业人员将根据需要调整治疗计划。
如果患者达到了治疗目标,或者认为不再需要治疗,治疗可以结束。
然而,在终止治疗前,应确保患者已经具备了自我维持和应对心理问题的能力。
此外,制定心理处方还需要遵守一些伦理规范和职业标准,包括保护患者的隐私和机密性,建立和维护良好的工作关系等。
制定心理处方需要专业的心理学知识和技能,因此只有经过正规培训和获得相关资质的心理学专业人员才能进行。
总结来说,制定心理处方是一个综合的、个性化的过程,它需要评估、目标设定、制定治疗计划、实施干预、监测和评估等步骤。
制定心理处方是一个有挑战性的任务,需要专业和细致的工作,但它可以为患者提供有效的心理支持和改善心理健康的机会。
精神病健康教育处方
标题:精神病健康教育处方
引言概述:
精神病是一种严重影响患者心理和行为的疾病,对患者及其家庭造成极大困扰。
精神病健康教育处方是一种有效的干预手段,可以匡助患者更好地管理病情,提高生活质量。
一、了解精神病病情
1.1 掌握精神病的病因和症状
1.2 了解精神病的分类和诊断标准
1.3 了解精神病的治疗方法和预后情况
二、建立健康生活方式
2.1 规律作息,保证充足睡眠
2.2 健康饮食,避免过度摄入咖啡因和糖分
2.3 适度运动,释放压力,提升心情
三、学会有效应对压力
3.1 学会放松自己,避免情绪爆发
3.2 建立支持系统,与家人朋友交流
3.3 寻求专业匡助,定期进行心理咨询或者治疗
四、培养积极心态
4.1 接受自己的病情,不要自暴自弃
4.2 培养爱好,保持乐观向上
4.3 参加精神病患者互助团体,分享经验和情感
五、定期复查和调整治疗方案
5.1 遵医嘱定期复查病情,及时调整治疗方案
5.2 注意药物的副作用,及时向医生反馈
5.3 保持良好的生活习惯,稳定病情,预防复发
结语:
精神病健康教育处方是精神病患者维持身心健康的重要工具,通过了解病情、建立健康生活方式、应对压力、培养积极心态和定期复查治疗方案,患者可以更好地管理病情,提高生活质量。
希翼更多的患者和家庭能够重视精神病健康教育处方,共同抗击精神疾病。
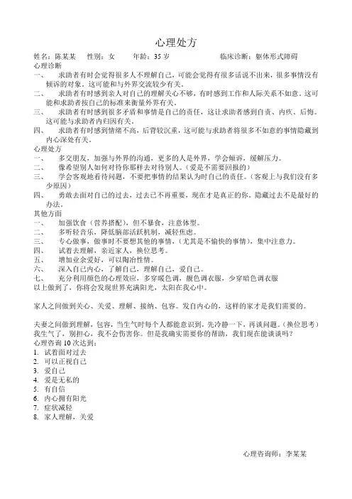
心理处方姓名:陈某某性别:女年龄:35岁临床诊断:躯体形式障碍心理诊断一、求助者有时会觉得很多人不理解自己,可能会觉得有很多话说不出来,很多事情没有倾诉的对象。
这可能和与外界交流较少有关。
二、求助者有时感到亲人对自己的理解关心不够,有时感到工作和人际关系不如意。
这可能和求助者按自己的标准来衡量外界有关。
三、求助者有时感到很多矛盾和事情是自己的责任,这让求助者感到自责、内疚、后悔。
这可能与求助者内归因有关。
四、求助者有时感到情绪不高,后背较沉重,这可能与求助者将很多不如意的事情隐藏到内心深处有关。
心理处方一、多交朋友,加强与外界的沟通,更多的人是外界,学会倾诉,缓解压力。
二、像希望别人如何对待你那样去对待别人。
(爱是不需要回报的)三、学会客观地看待问题,不要把事情的结果认为时自己的责任。
(客观上与我们没有多少原因)四、勇敢去面对自己的过去,过去已不再重要,现在才是真正的你。
隐藏过去不是最好的办法。
其他方面一、加强饮食(营养搭配),但不暴食,注意体型。
二、多听轻音乐,降低脑部活跃机制,减轻焦虑。
三、专心做事,做事时不要想其他的事情,(尤其是不愉快的事情),集中注意力。
四、试着去理解,亲近家人,换位思考。
五、增加业余爱好,可以陶冶性情。
六、深入自己内心,了解自己,理解自己,爱自己。
七、充分利用颜色的心理效应,多穿暖色调,靓色调衣服,少穿暗色调衣服以上做到了,你将会发现世界充满阳光,太阳在我心中。
家人之间做到关心、关爱、理解、接纳、包容。
发自内心的,这样的家才是我们需要的。
夫妻之间做到理解,包容,当生气时每个人都能意识到,先冷静一下,再谈问题。
(换位思考)我生气了,别担心,我不会伤害你。
但是我确实需要你的帮助,我们现在能谈谈吗?心理咨询10次达到:1.试着面对过去2.可以正视自己3.爱自己4.爱是无私的5.有自信6.内心拥有阳光7.症状减轻8.家人理解,关爱心理咨询师:李某某。
小学心理健康我给“厌学”开处方(教学设计)小学心理健康:我给“厌学”开处方亲爱的小学生家长和老师们,大家好!近年来,心理健康问题在小学生中的发生率逐渐上升,其中之一就是“厌学”。
面对这一现象,作为家长和老师,我们应该采取积极有效的方法帮助孩子克服厌学情绪,促进他们良好的学习状态和心理健康。
在本文中,我将为大家分享一种教学设计方案,帮助您解决孩子厌学问题。
首先,我们需要了解厌学背后的原因。
厌学可能是由于学习枯燥乏味、学习目标不明确、学习方法不当或者学习压力过大等原因引起的。
因此,我们需要通过调整教学内容和方法,使学习变得有趣、明确目标、符合学生的实际情况,以激发孩子的学习动力。
下面我将根据不同情况,为您提供具体的解决方案。
1. 学习枯燥乏味的情况:对于学习内容的设计,我们可以尝试结合现实生活中的例子和实践活动,将抽象的知识变得具体有趣。
例如,在教授数学的时候,我们可以通过游戏、实物模型或者实际的测量活动来帮助孩子理解抽象的概念。
在教授语文的时候,我们可以鼓励孩子朗读、讲故事、演戏等方式,使学习过程更加生动有趣。
此外,我们还可以引导孩子进行交互式的学习。
例如,通过小组合作、角色扮演、讨论和分享等方式,让孩子们在学习中互相合作、互相学习,提高他们的主动参与度。
2. 学习目标不明确的情况:在教学过程中,我们应该明确学习目标,并将其告知学生。
这样,学生就会明确知道他们正在学习什么,以及学习的目的和重要性。
同时,我们还可以与学生一起制定学习计划和目标,并设定小的里程碑,帮助他们逐步实现学习目标。
3. 学习方法不当的情况:有时候,孩子们对学习方法不够熟悉,导致学习效果不佳,进而引发厌学的情绪。
因此,我们需要引导孩子正确掌握学习方法。
我们可以通过示范、指导和练习等方式,帮助孩子们学会合理安排学习时间、掌握阅读和记忆方法、提高学习效率等。
此外,我们还可以鼓励学生自主学习,培养他们的学习能力和自我管理能力。
4. 学习压力过大的情况:有时候,孩子们的学习压力过大也会导致他们产生厌学情绪。
精神病健康教育处方
《精神病健康教育处方》
精神病是一种严重的心理疾病,需要专业医生的治疗和指导。
但是,除了医疗治疗外,精神病患者也需要更多的精神健康教育和支持。
下面是一些有助于精神病患者康复的健康教育处方:
1. 接受心理治疗:精神病患者需要接受心理治疗,包括认知行为疗法和心理社会支持。
这些治疗能够帮助患者理解自己的病情,学会应对压力和情绪管理。
2. 定期药物治疗:精神病患者需要定期服用医生开具的药物,这是维持稳定情况和预防复发的重要一环。
3. 加强家庭支持:患有精神病的患者需要家人的支持和理解,家庭成员可以参加相关的家庭教育课程,学会如何与患者沟通和支持他们。
4. 参加康复活动:精神病患者可以参加一些康复活动,如艺术疗法、音乐疗法等,这些活动有助于缓解压力,锻炼身体和大脑。
5. 团体支持:患有精神病的患者可以加入支持小组,与其他患者分享经验和交流感受,这有助于减轻孤独感和压力。
综上所述,精神病健康教育处方是一个综合性治疗方案,包括
心理治疗、药物治疗、家庭支持、康复活动和团体支持。
希望通过这些措施,患者可以得到全面的帮助,恢复健康。
幼儿园心理治疗教育方案一、背景介绍幼儿期是儿童心理发展的关键时期,也是儿童心理问题最容易出现的阶段。
因此,幼儿园应该积极采取有效措施,帮助儿童解决心理问题,促进他们健康快乐地成长。
二、目标1.了解儿童的心理问题并进行准确评估。
2.提供有效的心理治疗教育,促进儿童的自我意识和情绪管理能力的发展。
3.培养儿童积极应对困难的能力,提高他们的心理弹性。
4.建立良好的幼师、家长和学校之间的沟通合作机制,为儿童提供全方位的支持。
三、治疗方法2.游戏疗法:通过角色扮演、创造性游戏等方式,帮助儿童表达内心的感受和意愿,促进他们的情绪发泄和问题解决能力的发展。
3.心理训练:通过互动游戏、训练活动等方式,培养儿童的认知能力、情绪调节能力和社交技巧,提高他们的自尊心和自信心。
4.家长参与:鼓励家长积极参与儿童的心理治疗,提供持续的家庭支持和教育,帮助儿童建立良好的信任关系和安全感。
5.社会支持:与学校、社区等相关机构合作,为儿童提供全面的心理支持和资源,促进他们的全面发展和成长。
四、实施步骤1.评估阶段:对幼儿园的儿童进行心理评估,了解他们的心理问题和需求,并制定个别治疗计划。
2.治疗阶段:根据儿童的个别需求和治疗目标,采取相应的治疗方法进行干预。
3.家长参与:邀请家长参加儿童心理治疗的培训和座谈会,建立有效的沟通渠道,共同关心儿童的心理问题和需求。
4.教师培训:组织幼师参加心理治疗培训,提高他们的心理知识和技能,提供专业的心理支持和帮助给儿童。
五、实施条件1.专业支持:与心理学专家合作,提供专业的指导和支持。
3.配合机制:与家长、学校和社区建立良好的合作机制,确保儿童心理治疗的连续性和有效性。
六、预期效果1.提高儿童的心理健康水平,减少心理问题的发生。
2.增强儿童的自我意识和情绪管理能力,提高他们的学习效果和社交技巧。
3.培养儿童积极应对困难和压力的能力,提高他们的心理弹性。
4.建立良好的幼师、家长和学校之间的沟通合作机制,形成以儿童为中心的幼儿园治疗教育体系。
2020年在心血管科就诊患者心理处方中国专家共识摘要在心内科就诊的患者中许多存在精神心理问题,本共识为《在心血管科就诊患者的心理处方中国专家共识2013版》的更新版,旨在提高心血管医生的医疗服务质量,帮助心血管医生提高精神心理问题的识别能力和基本处理能力。
在心内科就诊的患者中许多存在精神心理问题,由于传统的单纯生物医学模式,常忽视精神心理因素,使治疗有效性、患者的生活质量和临床预后都明显受到影响,成为目前心血管医师在临床工作中必须面对和迫切需要解决的问题。
为提高医疗服务质量,心血管医生对心血管疾病受到来自精神心理因素干扰或表现为类似心血管疾病症状的单纯精神心理问题患者,应进行必要、恰当的识别和干预。
中国康复医学会心血管病预防与康复专业委员会联合中国老年学学会心血管病专业委员会、中华医学会心身医学分会双心学组,组织心血管内科和精神心理专科领域相关专家对《在心血管科就诊患者的心理处方中国专家共识2013版》进行更新,旨在加强心血管科医护人员精神心理常识性教育,重点培养部分心血管医师掌握心内科常见精神心理问题的诊断和用药,明确需要请精神科会诊和转诊的患者特征,加强与精神科的双向转诊和联络会诊以及全民科普教育。
为使共识更具实操性,本共识中精神心理障碍主要包括轻中度焦虑/抑郁、躯体形式障碍、惊恐发作和谵妄。
一、心血管科患者合并精神心理问题的流行病学大量研究资料表明,抑郁和焦虑是心血管疾病发病和预后不良的预测因子[1, 2, 3, 4]。
国内Xia等[5]纳入急性冠状动脉综合征(acute coronary syndrome, ACS)患者672例,随访1年,发现ACS合并焦虑或抑郁的患者1年内非致死性心肌梗死和再住院风险分别增加约2倍和5倍,焦虑、抑郁共病个体分别增加约6倍和14倍,到急诊就诊次数和1年内医疗花费明显增加。
因此,关注心血管疾病患者的精神心理问题不仅可为患者提供安慰和温暖,同时有望控制疾病进展和减少医疗成本。
精神病健康教育处方精神病是一种严重的心理疾病,患者往往面临着社会歧视和自我认同的困扰。
为了匡助精神病患者更好地理解和管理自己的疾病,提高他们的生活质量,我们制定了以下精神病健康教育处方。
一、认识精神病精神病是一种由多种因素引起的心理障碍,表现为思维、情感和行为的异常。
它与遗传、环境、压力等因素密切相关。
精神病患者需要了解疾病的病因、症状和发展过程,以便更好地应对和管理。
1. 病因:精神病的病因复杂多样,包括遗传、生物化学、环境和心理社会因素等。
遗传因素在精神病的发病中起到重要作用,但并非决定性因素。
2. 症状:精神病的症状包括思维障碍、情感异常和行为异常等。
常见的症状有幻觉、妄想、情感淡漠、社交退缩等。
3. 发展过程:精神病的发展过程通常分为早期、急性期、稳定期和康复期。
早期是疾病的初期阶段,症状不明显;急性期是疾病的高峰期,症状严重;稳定期是疾病的相对缓解期,症状减轻;康复期是疾病的后期阶段,患者逐渐恢复正常生活。
二、精神病的治疗方法精神病的治疗方法主要包括药物治疗、心理治疗和社会支持。
综合治疗可以匡助患者控制症状、改善功能和提高生活质量。
1. 药物治疗:药物治疗是精神病的主要治疗方法之一。
常用的药物包括抗精神病药、抗抑郁药和抗焦虑药等。
患者需要按照医生的指导进行用药,并定期复诊调整药物剂量。
2. 心理治疗:心理治疗可以匡助患者理解和应对疾病,改善心理状态。
常见的心理治疗方法包括认知行为疗法、家庭治疗和支持性治疗等。
3. 社会支持:精神病患者需要得到家庭、社区和社会的支持。
家人应该理解和尊重患者,提供情感支持和生活匡助。
社区和社会组织可以提供康复训练、职业培训和就业机会等。
三、精神病患者的自我管理精神病患者在治疗过程中需要积极参预自我管理,以提高治疗效果和生活质量。
1. 接受教育:患者应该主动学习有关精神病的知识,了解疾病的特点和治疗方法。
可以通过阅读相关书籍、参加康复训练和加入支持团体等方式进行学习。
《心内科就诊患者的心理处方中国专家共识》解读近年来,“双心医学”作为心血管病整体防治体系的一部分日益受到重视。
《在心内科就诊患者的心理处方中国专家共识》正式发表于《中华心血管病杂志》。
胡大一教授指出,该共识的推出,不是在心内科筛查精神障碍患者和试图纠正患者的性格,而是将精神心理卫生等同于高血压、高脂血症等危险因素,作为心血管病整体防治体系的一部分,以求提升治疗效果和改善预后。
众所周知,在心内科就诊的患者中无论有无器质性心脏疾病,常伴有精神心理症状。
患者在就诊求助的过程中,无论患者的主诉是否已得到合理解释和有效处理,都会有相应的心理活动,焦虑抑郁只是其中部分表现,患者背后的心理问题呈现异质性。
部分患者回避疾病,否认其严重性,也不坚持医疗指导;部分患者变得过分在意身体,呈典型的虑病状态,即使经过有效治疗,仍反复躯体不适;部分患者原有长期适应不良的心理状况,如神经症或亚临床神经症,有的出现发作性心理疾病如抑郁发作、惊恐发作等;同时,患者心脏疾病的严重程度直接影响其精神状态,如心脏疾病严重时出现大脑并发症-谵妄,或患病后表现出心理适应障碍等;此外,心理-生理交互作用导致躯体疾病,如慢性焦虑症患者发生高血压、暴怒后发生应激性心肌病、急性心肌梗死等。
因此,了解患者患病后的心理变化,有助于患者的整体治疗和康复。
该共识的推出,使广大心血管医师能够在临床实践中更好地识别和处理这些问题,更具操作性。
该共识心理处方针对的精神心理障碍人群包括心境恶劣、轻中度焦虑和(或)抑郁(定义为超出患者所能承受或自我调整能力,对其生活和社会功能造成一定影响,但严重程度没有达到或符合精神疾病的具体诊断标准)、惊恐发作和谵妄。
(一)对于临床工作中如何识别精神心理问题,共识给出了如下建议:1.简短的三问法心血管科的临床诊疗节奏快,对患者的情绪体验难以逐一澄清。
可采用简短的三问法,初步筛出可能有问题的患者:(1)是否有睡眠不好,已经明显影响白天的精神状态或需要用药?(2)是否有心烦不安,对以前感兴趣的事情失去兴趣?(3)是否有明显身体不适,但多次检查都没有发现能够解释的原因。
心理学理论与心理辅导方法大全心理学是研究人类心理过程和行为的科学,旨在帮助人们更好地理解自己和他人,以及改善心理健康。
在心理辅导中,理论和方法在提供实践指导和治疗方案时起着关键作用。
下面将介绍一些常见的心理学理论和心理辅导方法。
1. 行为主义理论行为主义理论认为,人类的行为是通过与环境的刺激和反应之间的关联来形成和塑造的。
在心理辅导中,行为主义理论被用于帮助人们戒除不良习惯、克服焦虑和恐惧等。
常见的行为主义方法包括条件反射训练和系统脱敏。
2. 认知理论认知理论关注人类如何感知、理解和解释世界以及对这些认知的影响。
认知心理辅导方法旨在帮助人们识别和改变消极或扭曲的思维模式,以促进积极的情感和行为。
其中一种常见的认知心理辅导方法是认知行为疗法(CBT),它通过借助个人的思考习惯和思维过程来改变负面情绪和行为。
3. 发展心理学理论发展心理学理论研究人类从出生到成年各个阶段的发展和变化。
心理辅导师可以利用发展心理学理论来理解个人在特定阶段的需求和问题,并根据这些需求提供合适的支持和指导。
4. 人本主义理论人本主义理论强调个人的自我实现和个体的内在潜力。
在心理辅导中,人本主义方法注重客户的个体价值观、意义和目标,并强调建立积极的治疗关系和尊重个人的选择。
5. 动力学理论动力学理论认为,人类行为是由潜意识中的冲动和欲望驱动的。
心理辅导师可以运用动力学理论来帮助人们理解其内心的冲突和不满,并通过解决这些冲突来促进个人的成长和发展。
6. 解决方案导向的短期治疗解决方案导向的短期治疗是一种专注于解决问题和制定目标的心理辅导方法。
该方法着重于寻找客户已经采取的积极策略,并通过建立目标和制定行动计划来帮助客户实现变化。
7. 儿童心理辅导方法儿童心理辅导方法是特别针对儿童和青少年开展心理辅导的一类方法。
这些方法通常包括儿童游戏疗法、故事疗法和艺术疗法等,旨在通过创造性的方式帮助儿童表达他们的情感和解决问题。
8. 夫妻和家庭心理辅导方法夫妻和家庭心理辅导方法是为改善夫妻关系和家庭互动而设计的。
治疗意见书尊敬的XXX先生/女士:首先,我要对您的病情表示关切和重视。
根据您前来求诊时提供的病史和详细症状,我初步诊断您可能患有XXX(具体疾病)。
对于您的疾病,我建议您进行以下治疗方案:1. 药物治疗:根据您的病情,我将开具适合您的药物处方,以帮助缓解症状和控制疾病的进展。
请按照医嘱定时、规范地服用药物,并密切观察药物的疗效和不良反应。
如果发现任何不适症状,请及时与我取得联系。
2. 心理治疗:患有疾病往往会伴随着焦虑、压力和情绪波动等问题。
建议您接受心理咨询和辅导,以帮助您调整心态、纾解压力,提高应对疾病的能力。
心理治疗可以通过个人心理咨询、家庭治疗或群体心理支持等形式进行。
3. 饮食调理:您的饮食习惯可能对疾病的发展有一定的影响。
请遵循均衡饮食原则,减少高脂、高糖和高盐食物的摄入。
增加蔬菜、水果和全谷类食物的摄入量,同时保持适量的蛋白质摄入。
如果可能,建议您咨询专业的营养师,制定个性化的饮食计划。
4. 锻炼和体育运动:适度的锻炼和体育运动有助于改善身体健康、增强免疫力和减缓疾病的进展。
但是,请在开始运动之前向医生咨询,了解最适合您的运动方式和强度。
适合的运动方式可能包括散步、瑜伽、太极拳等,能够帮助您舒缓身心,增加身体的活力。
5. 定期复查:为了掌握疾病的发展情况,并根据个体不同的反应调整治疗方案,我建议您定期进行复查。
请根据医生的建议,定期检查身体情况和相关指标,及时与我进行沟通和交流。
最后,请您注意以下几点:1. 遵守医生的嘱托和处方,按时按量服药,并注意药物的不良反应。
2. 保持积极的心态,与家人和朋友进行充分的沟通和交流。
3. 注意饮食调理,避免暴饮暴食、熬夜和不规律的生活习惯。
4. 合理安排工作、休息和娱乐,避免过度劳累和精神紧张。
5. 如有任何症状、疑虑或复查指标异常,请及时与我进行联系。
希望以上治疗方案对您的康复有所帮助。
如有任何疑问或需要进一步的咨询,请随时与我联系。
祝您早日恢复健康!祝好!XXX医生日期:XXXX年XX月XX日。
缓解焦虑症的中药药方舒缓情绪提高心理健康现代生活节奏越来越快,各种压力也越来越多,导致人们容易出现焦虑症状。
而中药作为一种历史悠久的中医疗法,被广泛应用于缓解焦虑症、舒缓情绪、提高心理健康的领域。
本文将向大家介绍几种常用的中药药方,这些中药药方被广泛应用于中医临床治疗中,能够有效地帮助人们缓解焦虑症状,舒缓情绪,提高心理健康。
一、酸枣仁配伍汤酸枣仁具有清热解毒、润肺止咳的作用,对于焦虑症患者有一定的缓解作用。
与酸枣仁配伍的药材有当归、白芍、茯苓等,它们能够共同发挥舒缓情绪、提高心理健康的效果。
二、柴胡泻肝汤柴胡泻肝汤是一种中医经典处方,它由柴胡、黄芩、白芍、甘草等药材组成。
这些药材能够清热解毒、平肝熄风、舒缓情绪、提高心理健康。
柴胡泻肝汤被广泛应用于焦虑症的中医治疗中,能够有效缓解焦虑症状。
三、阿胶养心丸阿胶是一种具有滋补作用的中药材,被誉为“补气养血的圣品”。
阿胶养心丸由多种药材配伍而成,如阿胶、酸枣仁、泽泻等。
它们能够滋补心脾、养血安神,对于焦虑症患者舒缓情绪、提高心理健康起到积极的作用。
四、黄连解毒汤黄连解毒汤是一种去火的中药汤剂,由黄连、黄芩、黄柏等多种药材组成。
这些药材能够清热解毒、解毒降火、舒缓情绪、提高心理健康。
黄连解毒汤被广泛应用于焦虑症的中医治疗中,可以有效缓解焦虑症状。
通过以上介绍的几种中药药方,我们可以看到在中医治疗焦虑症方面有着丰富的经验和疗效。
中药药方能够通过调整身体的阴阳平衡,舒缓情绪,提高心理健康。
然而,中药药方的使用应该在专业医生的指导下进行,不可擅自服用。
除了中药药方,平时我们还可以通过一些生活方式的调整来缓解焦虑症状。
如保持规律的作息时间,适当参加体育锻炼,尽量避免过多的压力和紧张的工作环境等。
而在日常饮食方面,我们还可以摄入一些具有舒缓情绪、提高心理健康作用的食物。
比如,香蕉、黑巧克力等都具有促进血清素生成、舒缓神经系统的效果。
综上所述,中药药方作为一种传统的中医疗法,被广泛应用于缓解焦虑症、舒缓情绪、提高心理健康的领域。
心理咨询长期处方知情同意书【模板】本知情同意书旨在告知心理咨询的受访者关于接受长期处方治疗的情况。
在签署本同意书之前,请您仔细阅读并完全理解以下内容。
1. 背景心理咨询是一种通过专业的心理健康专家提供的帮助和支持的形式。
有时,在一些心理健康问题的治疗和管理过程中,专业的心理咨询师可能会建议使用长期处方药物治疗。
2. 目的长期处方治疗的目的是降低您在心理健康问题方面的症状严重程度,并提高您的生活质量。
在决定进行长期处方治疗之前,您将与心理咨询师一起进行全面的评估和讨论,以确保该治疗方案适合您的情况。
3. 风险与利益长期处方治疗可能会带来一些风险和不适。
这些风险可能包括但不限于药物副作用、依赖性和耐受性等。
然而,长期处方治疗也可能带来许多益处,如减轻症状、改善情绪和增强心理健康。
4. 综合治疗方案长期处方治疗通常只是心理咨询的一部分。
您的心理咨询师可能还会建议其他治疗方法,如心理治疗、行为疗法等。
综合治疗方案的目的是为了达到最佳的治疗效果。
5. 治疗计划在确定进行长期处方治疗后,您将与心理咨询师共同制定治疗计划。
治疗计划将涉及药物选择、剂量,以及治疗的时间和频率等。
但请注意,治疗计划都是根据您的具体情况和需求制定的,可能会有所调整。
6. 保密性您的个人信息和治疗记录将被保密处理,仅在必要的情况下与其他医疗专业人士共享。
心理咨询师会按照适用法律进行信息保护和保密。
7. 自愿参与接受长期处方治疗是您自愿的选择。
您有权随时中止治疗并在治疗期间提出任何疑问或关注。
我们建议您在决定签署本同意书之前与心理咨询师进行充分的讨论和咨询。
请在阅读并理解上述内容后签署本《心理咨询长期处方知情同意书》。
请您确保自己已充分理解并同意接受长期处方治疗。
受访者签名:_________________ 日期:_________________心理咨询师签名:_________________ 日期:_________________。
心理健康与解决问题疗法随着现代社会的进步和发展,人们对心理健康的重视程度也越来越高。
在日常生活中,我们经常会遇到各种问题与挑战,这些问题不仅会对我们的身心健康造成影响,还可能给我们的工作和人际关系带来困扰。
因此,学会解决问题疗法对于维护心理健康至关重要。
一种常见的解决问题疗法是认知行为疗法(Cognitive Behavioral Therapy)。
认知行为疗法的核心概念是认为我们的思维方式和行为习惯会影响我们的情绪和行为反应。
通过对自己思维方式的分析和调整,我们可以改变自己的情绪和行为。
比如,当我们遭遇困难或挫折时,往往会产生消极的思维,如自责和无助感,这种思维方式会加重我们的负面情绪。
通过认知行为疗法,我们可以学会用积极的方式来看待问题,并采取积极的行动来解决问题,从而提升心理健康。
另一种解决问题疗法是心理处方疗法(Psychological Prescription Therapy)。
心理处方疗法是一种将医学和心理学相结合的治疗方法,通过对个体的心理特点和问题的分析,为其量身定制一份心理处方,指导其进行特定的心理训练和行为改变。
心理处方疗法通常由专业的心理咨询师或临床心理学家提供,他们会针对患者的具体问题和需求,制定出一系列的心理训练方案。
通过心理处方疗法,我们可以学会更好地应对压力,调整情绪,提升自我认知和自我管理的能力,从而达到缓解心理问题的目的。
此外,自我反思和自我引导也是解决问题疗法的重要组成部分。
通过自我反思,我们可以审视自己的思维方式和行为模式,找出问题所在,并针对性地进行调整。
同时,通过自我引导,我们可以对自己进行心理建设,培养积极的人生态度和心理素质。
比如,当我们遇到挫折或困难时,我们可以通过自我引导来提醒自己要保持冷静和乐观,并寻找解决问题的方法。
最后,与他人的沟通和支持也是解决问题疗法不可或缺的一部分。
当我们面对问题时,往往会有各种情绪和焦虑,而与亲友或专业人士进行沟通可以帮助我们减轻负担,获得理解和支持。
心理卫生健康处方什么是心理健康?一般是指人的智力正常,情绪良好,个性健全,能适应环境,人际关系协调,心理行为符合年龄特征标准的心理状态。
具体来说,主要包括以下几个方面的内容:1、对自己有一个正确的认识和客观的评价。
2、有自信自立精神,有自我开展的心理动力。
3、能和他人友好相处,善于协调人际关系。
4、主动适应环境,顺应社会需要。
十种常见的异常心理现象:1、失眠2、焦虑状态3、抑郁状态4、强迫现象5、恐怖感6、疑病现象7、各种躯体不适〔无器质性原因〕8、各种功能障碍〔无器质性原因〕9、躁狂状态10、幻觉与妄想状态促进心理健康的方法:1、培养积极乐观的态度2、学会适时表达和宣泄自己的情绪,改变对待情绪的不正确的观念,学习宣泄情绪的方法。
3、坚持运动。
运动可以调节情绪,改善焦虑,提高耐受压力的能力。
4、知足者常乐,珍惜所拥有的5、用心去过每一天,生活在此时此刻。
6、学会爱自己。
爱的序位:自己——亲人——朋友——他人。
接纳自己的思想、情绪、行为、身体的感觉。
每天花5分钟的时间去感谢。
7、学会宽恕。
8、学会放弃。
9、顺应事物开展的客观规律,与环境及自身相协调。
精神分裂症健康教育处方1、早发现、早治疗是治好精神病的重要的第一步。
2、不要乱投医问药,应及早到专科医院诊治。
3、遵照医嘱服药,不能自行停药,因停药复发的几率较高。
4、发病期间严加看管,防止自伤自杀,防止伤人毁物。
5、精神病症缓解后,要尽量鼓励病人参加各项康复活动,恢复社会功能。
6、要关心体贴病人,尊重其人格。
情感性精神障碍健康教育处方1、情感性精神障碍主要表现情绪高涨或情绪低落,是心境障碍的一类精神病。
2、经抗躁狂或抗抑郁药物治疗后会好转或痊愈,愈后较好。
3、发病期间病人表现兴奋躁动或情绪低落、厌世等。
所以应加强看护,防止发生意外事故。
4、遵照医嘱服药,不可自行停药。
此病有反复发作的可能,但间歇期较好,可参加正常工作。
5、定期复诊,如有病情复发先兆请随时去医院就诊。
胡大一心血管病医院
心理治疗
编号:姓名:性别:年龄:
---------------------------------------心理诊断:__________________________ 危险层次:_____________________
心理治疗方案:
心理治疗方案疗程
(次)
治疗过程记录
认知治疗(10~20次)
行为治疗1、系统脱敏
2、厌恶疗法
3、满贯疗法
4、标记奖励法
5、放松训练
森田疗法1、解释发病机制
2、日记指导
放松训练1、十分钟轻音乐
2、自然疗法(遵指导语自然环境中静躺三十分钟)
3、情绪宣泄训练
支持疗法1、保证
2、疏泄
3、解释
4、教育
5、鼓励
6、暗示疗法
精神分析疗法1、自由联想
2、解释
3、移情
4、释梦
心理剧治疗、房树人疗法
咨询师签名:
年月日
胡大一心血管病医院康复科。