关于供应商送货入库、对账业务流程
- 格式:docx
- 大小:53.29 KB
- 文档页数:2
深圳市高新奇科技股份有限公司供应商/加工商对账及货款结算流程修正版一、月结对账及付款流程1、每月1至10号各供应商或加工商根据上月入库单按我司财务规定的对账单格式做成对账单发邮件至或邮箱注电话机项目供应商请发至手机项目供应商请发至我司财务会有专人负责与之对账。
2、我司财务在每月15日前会将对账单以电子邮件的形式回复各供应商或加工商回复中会注明“核对无误”或在对账单中对有异议的资料作红色标志如果双方通过邮件难以核对清楚供应商或加工商可提供书面资料到我司我司财务人员会安排在采购部与供应商或加工商进一步核对。
3、对账单经双方确认无误后各供应商或加工商将对账单打印出来加盖公章或财务章、开具同等金额的约定票据一并邮寄到我司地址深圳市宝安67区留仙一路高新奇工业园财务部收件人林扬华如果方便的话可直接将对账单和票据送到我司三楼财务部收件人林扬华请各供应商/加工商自己准备好增值税发票相应的复印件作请款结算用我司收到对账单后将盖上“对账专用章”如供应商或加工商有需要此对账单的我司可回传此单此对账单原件为我司安排付款的唯一有效凭证请各供应商或加工商及时准确地办理此事以免影响安排付款。
我司财务会按约定的时间安排付款具体付款日期等我司财务人员通知。
二、非月结对账及付款流程各供应商或加工商提供由我司仓库开具的入库单和签收的送货单到我司采购部我司采购部附上相应的请购单和订单和报价单报价单上必须详细注明付款时间和供应商应提供的票据类型及税率统一交到我司财务部经我司财务部核对无误后按双方约定的付款时间安排付款。
三、收款人身份证明为保障各供应商或加工商的利益供应商或加工商委托工作人员前来我司收款时必须出示我司统一格式的“收款委托书”见附件及“身份证”原件经我司财务人员核对无误后方可收取现金或票据。
深圳市高新奇科技股份有限公司财务部2008年9月18日。
对账及付款流程对账1.我公司财务部门每月结账时间为25号,凡属月结的供应商须每月26号—30号,根据我司的质检报告将检验合格的的物料编制对账单送至我公司。
2.我公司财务部根据各部门提供的有关单据核对该供应商的物料数量、单价无误后,会在次月的1—10号回签供方的对帐单。
3。
对账确认无误后,供方应根据此金额、数量开具当月的全部发票,送至我公司财务部。
4.对帐过程中如发现我公司的帐务与供方有误差,财务部门应通知对方携带我司仓库管理员开出的入库单第二联(送货联)、送货单留底联前来我公司与财务进行对帐.对帐过程中如发现是我公司的单据传递环节失误而造单据遗失,应由我司负责补齐单据;如果是供方的失误,造成帐务不符,我司概不负责,一律以我公司的帐务为准。
付款1。
财务部门应于次月1—6号负责整理上月所有付款凭据(包括采购订单、外发加工费的报价单、购货发票、送货单、物料入库单、退货单、检验报告)。
并认真审查其完整性、合法性。
包括付款凭据是否齐全、报价单是否有总经理审批签字、物料入库单是否有采购经理及品管部质检员签字等。
如有单据不全或审批手续不全现象,财务部门有权拒绝付款。
财务部门经过认真审核、交财务主管签字认可后由财务主管递交上层审批。
2.每月7号—15号为上报审批时间,财务部门需及时向上层报告资金状况,请示上层及时拨款。
3.月结供应商的结算期为每月15-25号,由财务部通知上月供货的各供应商前来我司结算.未接通知前,各供应商不得向我司财务部催促询问.接财务部通知后,各供应商应在规定的结算期内与我司进行结算,过期者本月不予受理,货款结算顺延至下月结算日4。
若有预付款或者货到付款的供应商,除付款单据齐全外,还需申请部门拟定预(现)付款申请书连同订单交由总经理特别核准。
否则财务部门视同月结付款处理。
(申请书格式见附件)。
5。
财务部门在付款时(无论预付、现付或是月结),都应将付款凭证连同付款单据一并交由总经理审批签字,总经理经审查付款单据无误,并在付款凭证上签字同意后,财务部门才能付款。
供应商对账流程供应商对账流程是指企业与供应商之间进行对账过程的一系列操作。
对账的目的是确保企业与供应商之间的财务数据的准确性和一致性,避免因账目不清而引发的纠纷和差错。
供应商对账流程一般包括以下几个步骤:第一步:收集账单企业需要及时收集供应商提供的账单,包括商品或服务描述、数量、单价、金额等信息。
可以通过邮件、传真或在线对账系统等方式进行交流和获取。
第二步:核对账单企业需要将收到的账单与自身的采购订单、送货单、合同等相关文件进行核对,确保信息的一致性和准确性。
同时还需检查账单的发票、日期、付款方式等是否符合要求。
第三步:进行对账对账的方法有多种,一种常见的方法是将供应商账单与企业的采购订单、送货单等进行对照,一个订单对应一个账单。
将供应商账单中的商品或服务描述、数量、单价等信息与采购订单等进行比对,确保一致性。
第四步:解决差异在对账过程中,可能会出现一些差异,如数量不符、单价不符或金额不符等情况。
企业需要与供应商进行沟通,协商解决办法,例如退货、换货、调整价格等。
第五步:更新账务对账完成后,企业需要及时更新账务,确保采购成本、应付账款等财务数据的准确性。
与供应商达成一致后,可以进行付款操作,将应付款项支付给供应商。
第六步:存档备份对账流程完成后,企业需要将对账记录进行存档备份,确保以后能够查阅和核对。
这对于后期的审计工作、纠纷解决以及与供应商的合作关系维护都具有重要意义。
在供应商对账流程中,企业还可以通过使用供应链管理系统、财务软件等工具来提高效率和准确性。
这些工具可以自动匹配采购订单和账单信息,并进行比对和核对,避免了手动操作的误差和繁琐。
总结起来,供应商对账流程是企业与供应商之间进行账目核对的一系列操作,通过核对账单、解决差异、更新账务等步骤,确保财务数据的准确性和一致性。
这一流程的顺利进行可以帮助企业与供应商建立良好的合作关系,保证双方的权益和利益。
供应商结帐流程
目的:通过对供应商的规范管理,优化企业供应链,从而更好的保障供应和满足生产需要。
一、供应商按采购单数量,和指定式或约定时间,按时交货。
二、供应商送货到公司仓库后,凭采购订单数量,送产品和送货单交质量部检验
员检验。
三、质量部检验合格后,开具检验合格单,并在(送化单)签字或盖章。
供应商
将检验合格单和送货单到相应仓库按顺序卸货,经保管员清点产品数量以后,摆放在指定位置。
四、双方清点完毕后,保管员根据采购订单、检验合格单、送货单和实际清点数
量开具入库单(送货单一式三联,一联财务结账、一联保管员、一联回单,其中财务结账联必须有检验员签字或盖章)。
供应商将送货单(此联送货单必须要检员签字或盖章)和入库单交至采购员(或月底一起交采购员)。
五、供应商按月结账期限为:纸箱类、内包装印刷类每月15日,一般通用零件每
月20日,委外成品类每月30日。
六、供应商应在结账期限到期后,5天内与采购员核对好开票明细,并将送货单、
入库单和发票交至采购员。
采购员到收发票3天内核对好发票和相关凭证,并在ERP系统内录入采购发票,将发票和相关凭证交财务部。
七、物控部根据双方约定的付款时间,每月20日编制付款明细表(这里不包括特
殊付款方式)交财务部审批,财务审批后交出纳。
八、供应商根据双方约定付款时间,到期后,每月25日前将付款对账单交与采购
员,采购员核对后交出纳。
九、出纳每月25日到30日根据付款明细表和供应商提供的(付款对账单)安排
汇款。
公司采购财务对账制度范本第一条总则为了加强公司采购财务对账管理,确保财务报表真实、准确,防范财务风险,根据《企业会计准则》、《公司法》等相关法律法规,制定本制度。
第二条对账范围本制度适用于公司采购部门与供应商之间的货物、服务采购财务对账工作。
第三条对账目的1. 确保采购款项的准确、及时支付。
2. 核对采购合同执行情况,确保供应商的合法权益。
3. 发现并纠正采购、财务环节可能存在的差错。
4. 降低采购成本,提高公司经济效益。
第四条对账流程1. 采购部门在货物或服务到货并验收合格后,向财务部门提供相关单据,包括采购合同、送货单、验收单、入库单等。
2. 财务部门应在收到单据后的3个工作日内进行对账,确保采购款项与供应商的送货单、验收单等单据相符。
3. 对账过程中发现的差错,应及时通知采购部门和供应商进行协调处理。
4. 对账无误后,双方签字确认,财务部门据此进行付款。
第五条对账资料保管1. 财务部门应妥善保管对账资料,包括对账记录、签字确认的单据等。
2. 对账资料的保管期限为5年。
第六条对账异常处理1. 如遇供应商无法提供有效单据、采购合同执行异常等情况,应及时报告公司负责人,并按照公司规定处理。
2. 对账过程中发现的重大问题,应及时向公司审计部门报告。
第七条考核与奖惩1. 财务部门应定期对采购财务对账工作进行考核,对违反本制度的部门或个人进行通报批评,并根据相关规定进行处罚。
2. 对认真执行本制度,成绩突出的部门或个人,给予适当奖励。
第八条制度修订本制度根据公司实际情况制定,如有法律法规、政策变动或其他原因需要修订,由公司财务部门负责及时修订。
第九条附则本制度自发布之日起实施,原有相关规定与本制度不符的,以本制度为准。
未尽事宜,可根据实际情况予以补充。
公司名称:____________制定日期:____________实施日期:____________。
送货制物流供货及交付管理流程一、送货制物流供货管理流程在现代商业社会中,制物流供货成为了商家重要的经营环节,对于客户而言,迅速、准确地送货是关乎客户满意度和重复购买的重要因素。
送货制物流供货管理流程应当包括以下几个步骤:1.采购订单确认:商家接收客户的采购订单后,需要对订单进行确认,确认订单细节如商品种类、数量、交付日期等。
确保商家和客户对订单内容的一致性,以便后续物流供货环节的顺利进行。
2.仓储备货:商家根据客户的订单信息,进行仓储备货。
在备货过程中,需要进行商品的分类存储,并保证货物的质量和完好性。
3.物流配送安排:商家需要根据订单信息,安排对应的物流配送服务。
这包括选择合适的物流公司、制定配送路线和时间安排等。
4.发货及跟踪:商家按照客户订单信息,将货物交付给物流公司,并跟踪货物的配送状态,确保货物准时送达。
5.客户签收:客户收到货物后,需要签收确认,表示货物已经送达。
商家和客户建立签收单据,以确保货物交接的完整性。
以上是送货制物流供货管理的基本流程,涵盖了订单确认、备货、配送、跟踪和签收等环节。
这一流程的完整性对于商家供货效率和客户满意度都有重要意义。
二、交付管理流程交付管理是物流供货过程中的一个重要环节,对于商家而言,良好的交付管理流程能够提高供货效率,减少供货风险。
一个完整的交付管理流程应包括以下几个步骤:1.交付计划制定:商家根据订单信息和物流配送情况,制定交付计划。
计划内容应包括交付时间、地点、方式等。
2.货物准备:商家根据交付计划,对货物进行准备工作。
包括对货物进行分类、包装、标识等工作。
3.交付安排:商家根据交付计划,与客户进行交流和确认,安排交付时间和地点,并告知客户货物的状态和数量等细节。
4.交付执行:商家按照交付计划,将货物送达客户指定地点,确保货物的完好性和数量的准确性。
5.交付确认:客户对收到的货物进行确认,并签署相关单据,确认货物的交付。
6.交付反馈:商家对交付过程进行反馈和记录,收集客户意见和建议,为后续的交付管理提供参考。
关于供应商送货入库、对账业务流程为规范我公司与供应商合作过程产生的往来业务,提高工作效率,现拟定供应商送货入库、对账业务流程:
一、采购部下达采购订单或采购合同(本文统称采购订单),采购订单包含物料编码、物料名称、规格型号、单位、数量、价格(含税)、送货地点、送货时间、付款方式等订单内容;
二、供应商根据我公司采购部下达的采购订单打印出《送货单》,送货单内容包括客户名称、出库日期、订单号、物料名称、规格型号、单位、数量等送货内容,送货单上需有供应商盖章;
三、库管在供应商送来货物时应检查采购订单和送货单,在质量检验合格后办理材料入库手续;《入库单》上需有质检员、库管员、仓库主管签字;
(1)库管员当日办理完毕的《入库单》财务记账联(红联)及库管员签字确认的送货单记账联在下一个工作日内传递到财务中心
应付会计进行相关账务处理。
(2)库管员把《入库单》请款对账联(黄联)及库管员签字确认的送货单结算联交给相关采购人员;
四、供应商人员按订单价格做好与江西奥其斯科技有限公司往来
对帐明细表C:\Documents and
Settings\Administrat
,如下图:
五、采购部每月3日之前把整理好的请款单据,包括入库单结算联、送货单结算联、采购订单、指定账户收款委托书(可备档)、对账明细表进行审核,采购部、财务中心核对无误后分别在对账单上签字确认;
六、供应商将开具好的发票传递到财务中心应付会计处,办理《请款单》手续并执行《关于付款流程试行的通知》付款;
七、财务中心负责本流程的解释和修订。
江西奥其斯科技有限公司
财务中心
2013年12月18日。
与供应商对账报告范文尊敬的领导、同事们:大家好!今天来给大家唠唠咱和[供应商名称]的对账情况,就像和老朋友算算账一样,既严肃又有点趣味呢。
一、对账背景。
咱公司和[供应商名称]合作也有段日子了,就像两个小伙伴一起做生意,钱来货往的。
为了确保双方账目清楚明白,每过一段时间就得对对账,就好比定期盘点一下共同的“小账本”,看看有没有什么出入。
这次对账的周期是从[起始日期]到[截止日期]。
二、对账流程。
# (一)准备工作。
我就像个小侦探一样,先把咱公司这边关于[供应商名称]的采购订单、入库单、发票等各种单据都搜集起来,这些单据就是咱的“证据链”啊。
然后我又跟供应商那边负责对账的小伙伴联系,让他们也准备好他们的相关记录,这就像是双方各自亮出自己的“账本”,准备来一场公平的核对。
# (二)核对账目。
1. 采购订单核对。
我们先从采购订单开始对起。
我这边把咱公司下的每一笔订单都拿出来,和供应商那边的记录一个一个比对。
这就像在找相同的拼图块一样,大部分都能轻松对上。
还是发现了几个小问题。
比如说,有一笔订单的产品型号在我们的记录里有点小错误,我们写的是[错误型号],供应商那边是[正确型号]。
后来仔细一查,原来是我们的录入员不小心手抖了一下,多打了一个字母。
这个小错误就像衣服上的小线头,虽然不影响大局,但也得剪掉才行。
2. 入库单核对。
接着就是入库单的核对啦。
这一步可关键了,毕竟这关系到咱到底收到了多少货。
我们按照日期和批次,仔细地核对每一张入库单。
这里又发现了一个有趣的小差异。
有一批货物的数量,我们入库单上写的是[我们记录的数量],供应商那边的送货单上写的是[供应商记录的数量],差了[数量差值]件。
我当时就纳闷了,这是怎么回事呢?经过一番调查,原来是在卸货的时候,有一小箱货物被放到了角落里,仓库的小伙伴一时没发现,就没计入入库数量。
这就像捉迷藏一样,货物躲起来了一会儿。
# (三)发票核对。
三、对账结果。
# (一)差异总结。
一、目的为明晰公司与供应商的往来,确保及时支付供应商货款,提高公司采购竞争力,根据公司实际情况,特制定供应商对账、结算及付款管理规定。
二、范围本规定适用于公司所有供应商。
三、职责及权限:供应链管理部(采购课和仓库课)负责采购订单的维护,以及入库数量的录入;财务部负责和供应商对账、接受供应商发票;供应链管理部负责货款的申请,财务部负责货款的支付。
四、内容:1.对账(1)每月1日-10 日为公司与供应商对账日,未对账或错过此对账日会影响供应商货款正常支付。
(2)供应商每月将对账单传真给公司财务对账人员或将对账单发送至公司指定对账邮箱,对账单需包括上月交货的采购订单号、送货单号、物料代码、交货数量、含税单价、合计金额等。
(3)公司对账人员在收到供应商对账单的两个工作日内,将审核后的对账单回复给供应商。
(4)公司对账依据,数量以系统自然月份期间入账数量为准,价格以系统入账价格和供应商对账单中价格较低者为准,未经公司领导批准,采购人员在系统通过“低价退货、高价采购”等方式进行的差价补偿一律不得确认。
(5)委外加工费对账,依据已完工的委外订单对账、未完工的订单不对账,每月3号前由PMC提供上月完工的委外订单《委外加工材料损耗扣款明细表》给财务,对账人员需把扣款金额在对账单上确认。
(6)附带模具费返还的供应商对账,由采购每月3号提供《模具费返还进程追踪明细表》,对账人员把需返还的费用在当月对账单上确认。
(7)对账一律以交易原币进行核对确认。
(8)对账单有效性,对账单上需有供方单位签字和盖章,针对特殊格式要求的需按公司要求格式提供,否则视为无效对账单。
(9)每季度对未支付的货款余额进行核对,区分已对账未付、已对账未开票、未对账金额。
(10)品质扣款由品质部提供品质扣款通知单给财务备案,财务负责跟踪并扣款。
2.结算1)接收发票时间:供应商必须在收到对账单后的10天内以核对无误的对账单开具增值税发票并寄到公司对账人员;公司收取发票时间为每月1-20日,在此期间收到的发票核对无误后当月录入系统,超出此期间的发票核对无误后下月录入系统。
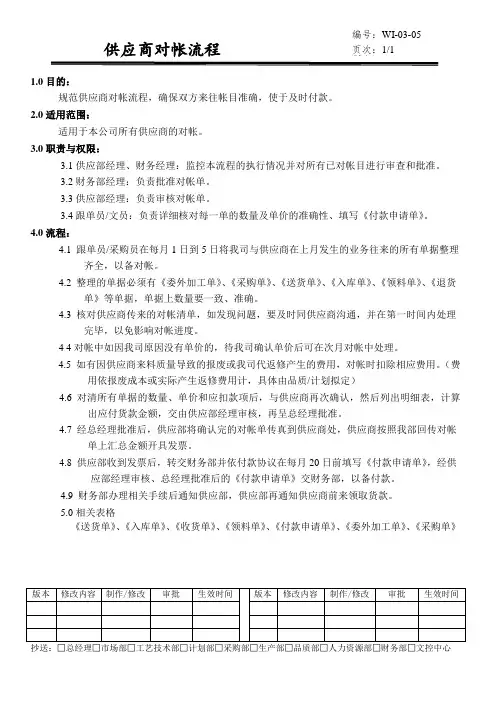
供应商对帐流程版本:V1.1 编号:WI-03-05 页次:1/11.0目的: 规范供应商对帐流程,确保双方来往帐目准确,使于及时付款。
2.0适用范围:适用于本公司所有供应商的对帐。
3.0职责与权限:3.1供应部经理、财务经理:监控本流程的执行情况并对所有已对帐目进行审查和批准。
3.2财务部经理:负责批准对帐单。
3.3供应部经理:负责审核对帐单。
3.4跟单员/文员:负责详细核对每一单的数量及单价的准确性、填写《付款申请单》。
4.0流程:4.1 跟单员/采购员在每月1日到5日将我司与供应商在上月发生的业务往来的所有单据整理齐全,以备对帐。
4.2 整理的单据必须有《委外加工单》、《采购单》、《送货单》、《入库单》、《领料单》、《退货单》等单据,单据上数量要一致、准确。
4.3 核对供应商传来的对帐清单,如发现问题,要及时同供应商沟通,并在第一时间内处理完毕,以免影响对帐进度。
4 4对帐中如因我司原因没有单价的,待我司确认单价后可在次月对帐中处理。
4.5 如有因供应商来料质量导致的报废或我司代返修产生的费用,对帐时扣除相应费用。
(费用依报废成本或实际产生返修费用计,具体由品质/计划拟定)4.6 对清所有单据的数量、单价和应扣款项后,与供应商再次确认,然后列出明细表,计算出应付货款金额,交由供应部经理审核,再呈总经理批准。
4.7 经总经理批准后,供应部将确认完的对帐单传真到供应商处,供应商按照我部回传对帐单上汇总金额开具发票。
4.8 供应部收到发票后,转交财务部并依付款协议在每月20日前填写《付款申请单》,经供应部经理审核、总经理批准后的《付款申请单》交财务部,以备付款。
4.9 财务部办理相关手续后通知供应部,供应部再通知供应商前来领取货款。
5.0相关表格《送货单》、《入库单》、《收货单》、《领料单》、《付款申请单》、《委外加工单》、《采购单》抄送:□总经理□市场部□工艺技术部□计划部□采购部□生产部□品质部□人力资源部□财务部□文控中心。
供应商商超结算流程商超结算流程是指在商超与供应商之间进行商品供应与结算的一系列操作流程。
该流程包括供应商根据商超的需求进行产品供应、商超进行货物验收、供应商向商超出具发票和款项结算以及商超进行结算确认等环节。
下面将详细介绍商超结算流程。
一、供应商根据商超需求进行产品供应1.1商超向供应商发送订购需求单,包括商品种类、数量、质量要求和交货期限等信息。
1.2供应商根据商超的需求进行商品生产或采购,并确保按时交货。
1.3供应商将商品送至商超指定的仓库,并通知商超进行货物验收。
二、商超进行货物验收2.1商超收到供应商送来的货物后,进行货物验收。
2.2商超检查货物的数量、质量以及包装是否符合要求。
2.3若货物符合要求,商超确认验收,并将相关信息反馈给供应商。
2.4若货物不符合要求,商超拒绝验收,并要求供应商进行重新送货或处理异常商品。
三、供应商向商超出具发票3.1供应商根据商超的实际需求和验收确认,出具相应的发票,并包含商品的价格、数量、税率等详细信息。
3.2供应商将发票发送给商超财务部门或指定人员。
四、商超进行结算确认4.1商超财务部门或指定人员收到供应商发来的发票后,核对发票与验收记录、合同等文件的一致性。
4.2商超根据发票中的金额信息,与供应商的结算方式进行核对,包括现金支付、银行转账、支票等。
4.3商超将结算信息记录在结算表中,并将结算金额与供应商进行协商和确认。
4.4商超支付结算款项给供应商,并记录支付信息。
4.5商超将确认的结算信息和支付凭证发送给供应商,供应商确认并进行相关记录。
五、供应商与商超进行结算5.1供应商收到商超支付的结算款项后,核对结算金额是否与商超确认的一致。
5.2若金额一致,供应商进行结算入账,并记录结算信息。
5.3若金额不一致,供应商与商超进行沟通并解决差异问题。
5.4供应商向商超出具结算确认凭证,并发送给商超进行确认。
5.5商超对供应商的结算确认凭证进行审查,并答复确认结果。
供应商对账流程操作办法文件编号版本A/0
制定单位财务部文件页数第2页共3页
7.3 工序外协供应商对账所需资料及要求:
7.3.1所需单据:工序外协报价单,外协加工单,供应商送货单,供应商对账单
7.3.2仓库收货人员应在供应商送货后3日内将供应商送货单和外协加工单按上述要求核对好后送到生管部对账人员。
生管部人员对好月结单后,交于财务部复核,复核通过后方可发给供应商开票。
8.对供应商索赔:因物料品质等原因索赔扣款的,品管部应将索赔凭单传给采购部,采购部与供应商协调赔款并把经供应商确认回传的索赔单给到财务部对账扣款。
对于供应商没有及时回传索赔单的,采购部及时通知财务人员暂停供应商对账和付款。
9.财务审核确认回传时间:每月12号将已审核无误对账单盖章回传给采购,供应商收到财务回传的对账单在3个工作日完成开票工作。
10.对账流程图:。
供应商送货及结算须知xxxx有限公司为了规范送货流程且最大限度的保护各供应商应享的利益,避免对账时因为资料不齐而导致我司财务未能及时支付货款的类似事件的发生,请各协力厂商严格按照以下要求执行。
一、送货要求1、送货单(模板如附件)一式三联,送货时送货单上需盖送货单位章,送货人需签字。
2、送货单客户联留仓库,其余两联(结算及回单联)经我司仓库收货人签字盖章方可生效,作为供应商结算依据。
3、送货单上必须注明供应商代码、采购订单/合同号码、物料代码、物料名称、型号/规格、数量、送货日期及送货单号,送货单上禁止体现价格及供应商信息。
4、超出采购订单/合同所订数量的送货部分不予计算货款,做免费赠送处理。
5、一张送货单只能对应一个采购订单/合同号码,订单号码务必填写完整,如多个采购订单/合同同时送货,则依据不同采购订单/合同开立送货单。
6、送货时间:周一至周六8:00-12:0013:30-17:30,其余时间不予收货,如紧急送货须有我司采购员通知,且在送货前2小时由采购员知会仓库收货人员。
7、若不符合以上要求,我司仓库人员一律不予收货做退回处理。
二、对账及付款要求1、供应商应在每月 3 号前按我司要求的格式提供《月结对账单》,经双方确认对账金额无误后,将《月结对账单》加盖供应商公章及财务章回传至相关采购员,并提供加盖供应商送货章的送货单(结算联),同时开具(增值税)发票。
2、各采购员请款时须提供签字盖章生效的采购订单/合同、(增值税)发票、《月结对账单》、《送货单》及《入库单》。
3、月结供应商,按我司财务月结类货款日支付货款,其他时间原则上不予支付月结类货款。
4、以上如遇法定节假日则自动顺延对帐、开票及付款时间。
已阅读并知悉确认(签字回传)附件二:《月结对账单》保管部门:SC保存年限:长期。
供应商对账流程图
一、对账流程如下:
↓
↓
↓
注:1、请供应商拿号码牌排队对账(丢失号码牌者需赔偿工本费3元)。
2、对账单据离窗前,请确认所有单据、金额有误的请及时提出,否则离窗后一概不负责。
3、供应商入库单、退货单、更正补救单,若日期为同一天,按单据编号排列,以此类推,对账
日前3天单据不结款,当天的入库单据不能对账。
二、入库单结算联丢失处理方法:
遗失方须持公司委托书、公函或证明书、及该批货物的原始送货单,法人代表的身份证复印件及营业执照复印件等相关资料(均需盖公章)到财务部核实是否有此单据及
签名并确认是否已结算。
委托书上必须声明不会产生二次结款。
若发现二次结款时,愿
无条件接受我司相关条例的处罚。
至采购经理办递交。
经采购经理同意签字确认予以结
算。
遗失方持资料到财务部对账。
财务部按相关流程给予办理,无需再次打入库单。
(罚
款金额:单据金额200元以下200元,200元以上800元)。
友情提示:每次结款前请供应商将自己联系方式写在第一张入库单上。
仓库进出货流程及标准一、仓库进货流程1. 供应商下单:供应商通过与仓库进行沟通,确认货物种类、数量、价格等信息,并下达订单。
2. 仓库接单:仓库收到供应商的订单后,核实订单信息,确认无误后接单。
3. 采购备货:仓库根据订单需求进行采购,并将采购的货物存放在指定区域进行备货。
4. 货物验收:供应商将货物送达仓库后,仓库人员对货物进行验收,确认货物种类、数量与订单一致。
5. 入库记录:经过验收合格的货物将进入仓库库存,仓库人员将货物信息录入系统,进行入库记录。
二、仓库出货流程1. 客户下单:客户通过与仓库进行沟通,确认货物种类、数量、价格等信息,并下达订单。
2. 仓库接单:仓库收到客户的订单后,核实订单信息,确认无误后接单。
3. 拣货包装:仓库人员根据订单需求,在库存中拣选符合要求的货物,并进行包装。
4. 出货记录:经过包装后的货物将进行出库,仓库人员将出货信息录入系统,进行出货记录。
5. 发货配送:出货的货物将由仓库负责配送至客户指定地址,或委托物流公司进行配送。
6. 客户签收:客户收到货物后进行签收,确认货物无误。
三、仓库标准操作1. 货物分类存放:仓库应依据货物的种类、特性进行分类存放,并进行合理摆放,便于管理与取货。
2. 货物标识:仓库应对存放的货物进行标识,包括货物种类、数量、生产日期等信息,确保货物清晰可辨识。
3. 温湿度控制:仓库应合理控制仓库内的温度与湿度,保证货物的质量不受影响。
4. 定期盘点:仓库应定期对库存进行盘点,确保库存量与系统记录一致。
5. 安全防护:仓库应加强安全防护工作,确保货物不受损失与盗窃。
总结:仓库进出货流程及标准操作,是仓库管理中的重要环节,有效的流程与操作能够提高仓库的运作效率与精度,降低仓库管理的成本与风险。
希望本文对您有所帮助。
应付账款核对及付款管理
为了加强公司对生产物料采购的监督,往来款项的管理,配合生产、采
购。
特作出以下规定:
1、所有的物料都要写采购申请单,交总经理或相关副总审批,由财
务审核后才能向相关供应商进行采购,并把采购定单交财务及仓库各一份。
对于交仓库的一份不能有单价。
2、对于供应商送来的物料要先经品质部检验后,仓库再根据采购定单对
供应商送来的物料的规格、型号、数量进行核对,对于超过采购定单上的数量及规格、型号不符的仓库要拒绝入库。
并对符合定单要求的要及时填写入库单,并在二天内把供应商送货单及入库单送交给财务。
3、财务根据仓库送交的供应商送货单及入库单、采购定单及时入账
4、财务要在月底通知供应商在下月六号前把对账单传真过来,并在每月
十五号前把所有的供应商的对账单核对完毕。
5、采购写付款申请书可到财务拿送货单、入库单等相关单据来申请付
款,每次付款申请至少要提前一天通知财务,好让财务准备货款。
采购不能擅自到仓库拿单。
6、采购要把供应商的付款要求用书面的形式的告知财务,财务要根据付
款要求及时提醒总经理审批付款单据并安排付款。
7、对于月结单的付款,财务一般安排在星期六付款,但财务可根据资金
情况进行调整。
& 财务每月都要做应付账款明细表交总经理,过一段时间后要做应
付账款周报表给总经理,并做一份应付账款付款说明书、说明下一段时间要付的货款。
关于供应商送货入库、对账业务流程为规范我公司与供应商合作过程产生的往来业务,提高工作效率,现拟定供应商送货入库、对账业务流程:
一、采购部下达采购订单或采购合同(本文统称采购订单),采购订单包含物料编码、物料名称、规格型号、单位、数量、价格(含税)、送货地点、送货时间、付款方式等订单内容;
二、供应商根据我公司采购部下达的采购订单打印出《送货单》,送货单内容包括客户名称、出库日期、订单号、物料名称、规格型号、单位、数量等送货内容,送货单上需有供应商盖章;
三、库管在供应商送来货物时应检查采购订单和送货单,在质量检验合格后办理材料入库手续;《入库单》上需有质检员、库管员、仓库主管签字;
(1)库管员当日办理完毕的《入库单》财务记账联(红联)及库管员签字确认的送货单记账联在下一个工作日内传递到财务中心
应付会计进行相关账务处理。
(2)库管员把《入库单》请款对账联(黄联)及库管员签字确认的送货单结算联交给相关采购人员;
四、供应商人员按订单价格做好与江西奥其斯科技有限公司往来
对帐明细表C:\Documents and
Settings\Administrat
,如下图:
五、采购部每月3日之前把整理好的请款单据,包括入库单结算联、送货单结算联、采购订单、指定账户收款委托书(可备档)、对账明细表进行审核,采购部、财务中心核对无误后分别在对账单上签字确认;
六、供应商将开具好的发票传递到财务中心应付会计处,办理《请款单》手续并执行《关于付款流程试行的通知》付款;
七、财务中心负责本流程的解释和修订。
江西奥其斯科技有限公司
财务中心
2013年12月18日。