初中英语时态语态
- 格式:doc
- 大小:413.00 KB
- 文档页数:14
初中英语知识点归纳时态和语态回顾时态和语态是英语语法中的两个重要部分,对于学习英语的初中生来说,掌握时态和语态的用法是非常关键的。
在这篇文章中,我们将回顾初中英语中常见的时态和语态知识点,帮助大家加深理解和记忆。
一、时态回顾1. 一般现在时(Simple Present Tense)用法:表示经常的、普遍的、习惯性的动作或状态。
例句:I play basketball every weekend.(我每个周末打篮球。
)2. 现在进行时(Present Continuous Tense)用法:表示现阶段正在进行的动作或发生的事情。
例句:She is studying for the exam now.(她正在备考。
)3. 一般过去时(Simple Past Tense)用法:表示过去某个具体时间发生的动作或状态。
例句:We went to the park yesterday.(我们昨天去了公园。
)4. 过去进行时(Past Continuous Tense)用法:表示过去某一时刻正在进行的动作。
例句:They were watching a movie at that time.(他们那时正在看电影。
)5. 一般将来时(Simple Future Tense)用法:表示将来某个时间将要发生的动作或状态。
例句:I will visit my grandparents next week.(下周我会去看望我的祖父母。
)6. 将来进行时(Future Continuous Tense)用法:表示将来某一时刻正在进行的动作。
例句:They will be traveling to Beijing this time next month.(他们下个月这个时候将会在北京旅行。
)7. 现在完成时(Present Perfect Tense)用法:表示过去发生的动作对现在造成的影响或结果。
例句:He has already finished his homework.(他已经完成了作业。
Grammar一、动词时态及语态语法学习表时态意义标志词语构成公式被动语态一般现在时经常性、习惯性的动作,存在的状态,或客观真理often, always, usually,sometimes, once aweek, every day主语+V原形(主语是第三人称单数时,V加s或es)主语+is /am/are+V过分现在进行时现在正在发生的动作now,Look!, Listen!,at this moment 主语+am/is/are+V-ing 主语+am/is/are+being+V过分现在完成时过去的动作对现在有影响或过去的动作一直持续到现在already , yet ,since, sofar主语+have/has +V过分主语+have/has+been+V过分一般过去时过去发生的动作yesterday ,lastweek, …ago, in 1998,just now 主语+V过去式主语+was/were +V过分过去进行时过去时间内正发生的动作或存在的状态at this time yesterday,just then, at 6:00 lastSunday, when+一般过去时主语+was/were+V-ing 主语+was/were+being+V过分过去完成时过去已完成的动作by the end of +过去的时间,by the time +一般过去时主语+had+V过分主语+had+been+V过分一般将来时将要发生的动作或将来的状态tomorrow, next week,in the future, in twodays, in 2100主语+am/is/are goingto +V原形,或主语+will+V原形主语+will be+V过分过去将来时过去时间内将要发生的动作或存在的状态常用于主句是一般过去时的宾语从句主语+was/were+goingto+V原形,或主语+would +V原形主语+would+be+V过分现在完成进行时过去的动作一直延续到现在“since+时间点/从句/时间点ago”或“for+时间段”主语+have/has+been+V-ing含情态动词can/may/must等+V原形can/may/must等+be +V过分考点精讲考点1 一般现在时有哪些特殊用法?(1)表示此时此刻正在发生的动作或存在的状态。
一、一般现在时(Simple Present Tense)一般现在时表示经常性、习惯性或普通的动作或存在的状态。
用于表示日常生活、客观事实、科学真理、历史事件等。
结构:主语+动词原形(第三人称单数在动词原形后加-s)例句:He plays basketball every day.(他每天打篮球。
)二、一般过去时(Simple Past Tense)一般过去时表示过去一些时间发生的动作或存在的状态。
用于谈论完成的动作、过去的习惯、过去的经历等。
结构:主语+一般过去时(动词过去式形式)例句:They visited the Great Wall last summer.(他们去年夏天参观了长城。
)三、一般将来时(Simple Future Tense)一般将来时表示将来一些时间将要发生的动作或存在的状态。
用于表示计划、打算、预测等含义。
结构:主语 + will + 动词原形例句:I will go to the park tomorrow.(我明天将去公园。
)四、现在进行时(Present Progressive Tense)现在进行时表示现在正在进行的动作,即表明发生在说话人说话时的动作。
结构:主语 + am/is/are + 动词-ing形式例句:She is reading a book right now.(她正在看书。
)五、过去进行时(Past Progressive Tense)过去进行时表示过去一些时间正在进行的动作,即已经开始但还没有结束的动作。
结构:主语 + was/were + 动词-ing形式例句:They were playing soccer at 4 o'clock yesterday.(他们昨天4点在踢足球。
)六、将来进行时(Future Progressive Tense)将来进行时表示将来一些时间正在进行的动作,即将来一些时刻正在进行的动作。
结构:主语 + will be + 动词-ing形式七、现在完成时(Present Perfect Tense)现在完成时表示过去发生的事情对现在造成的影响、持续到现在或者可能会再次发生的动作。
初中英语语法时态总结一、一般时态1、一般现在时(1)一般现在时表示没有时限的持久存在的动作或状态或现阶段反复发生的动作或状态,常和副词usually,often,always sometimes,regularly,near,occasionally,every year, every week等连用。
例如:1)The moon moves round the earth..2)Mr. Smith travels to work by bus every day.(2)在由after,until,before,once,when,even if,in case,as long as,as soon as,the moment以及if,unless等引导的时间状语从句或条件状语从句中,通常用一般现在时代替将来时。
例如:1)I will tell him the news as soon as I see him.2)I will not go to countryside if it rains tomorrow.(3)某些表示起始的动词,可用一般现在时表示按规定、计划或安排要发生的动作,这类动词有:be,go,come,start,depart,arrive,begin,leave 等。
例如:1)The plane leaves at three sharp.2)The new teachers arrive tomorrow.(4)在由why,what,where,whoever,who,that,as等引导的从句中,也常用一般现在时代替将来时。
例如:1)Free tickets will be given to whoever comes first.2)You’ll probably be in the same train as I am tomorrow.2.一般过去时(1)表示过去某一特定时间所发生的、可完成的动作或状态,常与表示确切过去时间的词、短语或从句连用。
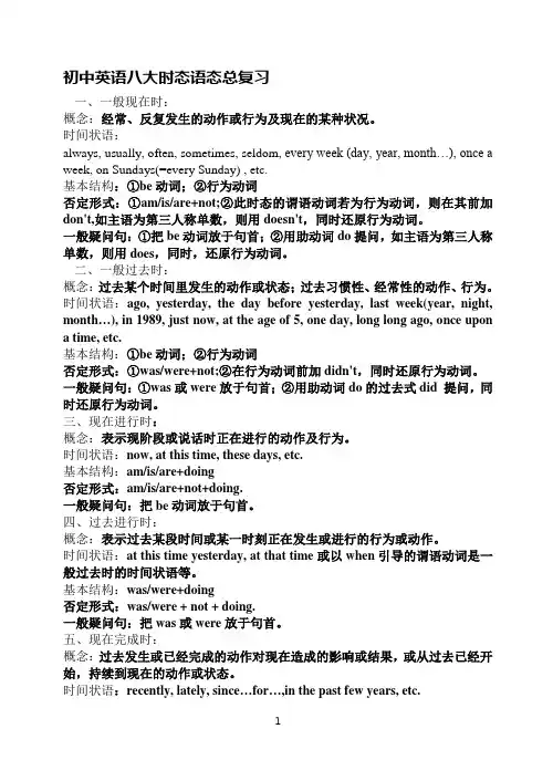
初中英语八大时态语态总复习一、一般现在时:概念:经常、反复发生的动作或行为及现在的某种状况。
时间状语:always, usually, often, sometimes, seldom, every week (day, year, month…), once a week, on Sundays(=every Sunday) , etc.基本结构:①be动词;②行为动词否定形式:①am/is/are+not;②此时态的谓语动词若为行为动词,则在其前加don't,如主语为第三人称单数,则用doesn't,同时还原行为动词。
一般疑问句:①把be动词放于句首;②用助动词do提问,如主语为第三人称单数,则用does,同时,还原行为动词。
二、一般过去时:概念:过去某个时间里发生的动作或状态;过去习惯性、经常性的动作、行为。
时间状语:ago, yesterday, the day before yesterday, last week(year, night, month…), in 1989, just now, at the age of 5, one day, long long ago, once upon a time, etc.基本结构:①be动词;②行为动词否定形式:①was/were+not;②在行为动词前加didn't,同时还原行为动词。
一般疑问句:①was或were放于句首;②用助动词do的过去式did 提问,同时还原行为动词。
三、现在进行时:概念:表示现阶段或说话时正在进行的动作及行为。
时间状语:now, at this time, these days, etc.基本结构:am/is/are+doing否定形式:am/is/are+not+doing.一般疑问句:把be动词放于句首。
四、过去进行时:概念:表示过去某段时间或某一时刻正在发生或进行的行为或动作。
初中英语时态与语态考点整理一、协议关键信息1、一般现在时定义:表示经常发生的动作、存在的状态或习惯性的动作。
构成:主语+动词原形(当主语为第三人称单数时,动词加 s 或es)时间状语:always, usually, often, sometimes, never, everyday/week/month/year 等例句:I go to school by bike every day He often plays football after school2、一般过去时定义:表示过去某个时间发生的动作或存在的状态。
构成:主语+动词的过去式时间状语:yesterday, last week/month/year, ago, just now 等例句:I visited my grandparents last weekend We played basketball an hour ago3、一般将来时定义:表示将来要发生的动作或存在的状态。
构成:will +动词原形或 be going to +动词原形时间状语:tomorrow, next week/month/year, in the future 等例句:I will go to Beijing next month They are going to have a party tomorrow4、现在进行时定义:表示现在正在进行的动作。
构成:主语+ am/is/are +现在分词时间状语:now, at the moment 等例句:She is reading a book now They are playing football at the moment5、过去进行时定义:表示过去某个时刻正在进行的动作。
构成:主语+ was/were +现在分词时间状语:at that time, at this time yesterday 等例句:I was doing my homework at this time yesterday They were watching TV at that time6、现在完成时定义:表示过去发生的动作对现在造成的影响或结果,或过去已经开始,持续到现在的动作或状态。
初中动词的时态与语态动词是语言中最基本的词类之一,它用来表达动作、状态和行为。
在英语中,动词的时态和语态是非常重要的语法概念。
掌握动词的时态和语态对于我们正确使用动词、准确表达意思至关重要。
本文将对初中动词的时态和语态进行详细介绍。
一、动词的时态时态是指动词所表示动作、状态或者事实发生的时间。
英语中常见的时态有一般现在时、一般过去时、一般将来时、现在进行时、过去进行时、将来进行时、现在完成时、过去完成时、将来完成时等多种时态。
1. 一般现在时(Simple Present Tense)一般现在时表示经常性或者客观事实,常用来表达日常的习惯、科学事实、真理等等。
它的基本构成为主语 + 动词原形。
例如:- They play basketball every Sunday.(他们每周日打篮球。
)- Water boils at 100 degrees Celsius.(水在100摄氏度沸腾。
)2. 一般过去时(Simple Past Tense)一般过去时表示过去发生的动作或者状态,常用于叙述过去的经历或者事件。
它的基本构成为主语 + 动词过去式。
例如:- I visited my grandparents last weekend.(我上个周末去看望了我的祖父母。
)- She didn't go to school yesterday.(她昨天没有去上学。
)3. 一般将来时(Simple Future Tense)一般将来时表示将来要发生的动作或者状态,常用于表达计划、打算、预测等等。
它的基本构成为主语 + will + 动词原形。
例如:- We will have a party next Friday.(我们下周五要举办一个聚会。
)- She won't come to the meeting tomorrow.(她明天不会来参加会议。
)4. 现在进行时(Present Continuous Tense)现在进行时表示正在进行的动作,通常用于描述当前正在发生的事情。
初中英语知识点时态总结初中英语时态总结一、一般现在时一般现在时表示经常发生的动作或现在存在的状态。
它由动词的原形构成,第三人称单数在词尾加-s或-es。
1. 肯定句:I usually play football on weekends.He reads books every day.2. 否定句:We do not (don't) like coffee.She doesn't watch TV in the evening.3. 疑问句:Do you speak English?Does he live here now?二、现在进行时现在进行时表示正在进行或发生的动作。
构成为be动词(am/is/are) + 动词的现在分词(ing形式)。
1. 肯定句:She is listening to music.They are playing basketball.2. 否定句:I am not (aren't) studying right now.The children are not (aren't) doing their homework.3. 疑问句:Is she cooking dinner?Are you waiting for someone?三、一般过去时一般过去时表示过去某个时间发生的动作或存在的状态。
规则动词在词尾加-ed,不规则动词则有特殊形式。
1. 肯定句:He walked to school yesterday.I visited my grandparents last week.2. 否定句:We did not (didn't) go to the cinema.She didn't buy anything at the store.3. 疑问句:Did you travel abroad last year?Did he finish his homework?四、过去进行时过去进行时表示过去某个时间点正在进行的动作。
初中英语时态语态一、现在进行时1、表示正在进行的动作或存在的状态,常与now,look,listen等词连用。
例如:1、Look,she is reading a book.看,她正在读书。
2、My mother is cooking now.我妈妈正在做饭。
2、表示经常性、习惯性的动作,常与always,often,sometimes等词连用。
例如:1、He is always late for school.他总是上学迟到。
2、We often watch TV in the evening.我们经常在晚上看电视。
二、一般现在时1、表示通常性、规律性、习惯性的状态或动作(表示经常出现的情况)。
例如:1、She usually goes to school by bike.她通常骑自行车去上学。
2、We have Chinese four times a week.我们一周上四次语文课。
2、表示客观事实或普遍真理。
例如:1、The earth is round.地球是圆的。
2、The sun rises in the east and sets in the west.太阳从东方升起,从西方落下。
三、一般过去时1、表示在过去某个时间发生的动作或存在的状态。
例如:1、We had a party last night.我们昨晚举行了一个聚会。
2、He was born in 1990.他出生于1990年。
2、表示过去的经常性、习惯性的动作。
例如:1、He usually walked to school.他通常步行上学。
2、We often watched TV in the evening.我们经常在晚上看电视。
一、时态时态是英语语法中的重要组成部分,它表示动作发生的时间和方式。
初中生需要掌握的时态包括一般现在时、现在进行时、一般将来时和一般过去时。
1、一般现在时一般现在时表示经常发生的动作或存在的状态。
初中英语语法八大时态1.结构肯定句式: 主语+动词原形/动词的第三人称单数+其他否定句式: 主语+(助动词)don't/doesn't +动词原形+其他一般疑问句式: Do/Does+主语+动词原形+其他简略回答: (肯)Yes,主语+do/does (否)No,主语+do/does not缩写形式: don't = do not doesn't = does not例句:He often goes swimming in summer.I usually leave home for school at 7 every morning.2.用法1)表示经常的、习惯性的动作或存在的状态,常与表示频度的副词连用。
常用的频度副词有:always、often、usually、seldom、never、sometimes, every week (day, year, month…), once a week, on Sundays.频度副词在句中通常放在行为动词之前,系动词、助动词之后。
例如: He often goes swimming in summer.I usually leave home for school at 7 every morning.2)表示主语具备的性格、特征和能力等。
例如:All my family love football .My sister is always ready to help others .Ann writes good English but does not speak well.3)表示客观真理、客观存在、自然现象。
例如:The earth moves around the sun.Shanghai lies in the east of China.4)表示按计划或安排好的,或将要发生的动作,可用一般现在时表将来。
初中英语动词时态和语态讲解动词的时态和语态(一)动词是谓语动所表示的动作或情况发生时间的各种形式。
英语动词有16种时态,但是常用的只有9种:一般现在时、一般过去时、一般将来时、现在进行时、过去进行时、现在完成时、过去完成时、过去将来时、现在完成进行时。
下面分别介绍。
1、一般现在时的用法1)表示经常性、习惯性的动作;表示现在的状态、特征和真理.句中常用 often, usually, every day 等时间状语。
例如:a. He goes to school every day。
b. He is very happy。
c。
The earth moves around the sun。
2)在时间状语从句和条件状语从句中,用一般现在时表示将来。
例如:a。
If you come this afternoon,we’ll have a meeting.b. When I graduate, I'll go to countryside.3) 有时这个时态表示按计划、规定要发生的动作(句中都带有时间状语),但限于少数动词,如:begin, come, leave, go ,arrive, start , stop, return, open, close等。
例如:a. The meeting begins at seven。
b. The rain starts at nine in the morning。
4) 表示状态和感觉的动词(be, like, hate, think, remember, find, sound 等)常用一般现在进行时。
a. I like English very much。
b。
The story sound very interesting.5) 书报的标题、小说等情节介绍常用一般现在时。
2.一般现在时的用法1)表示过去某时间发生的事、存在的状态或过反复发生的动作。
(完备版)初中英语动词时态和语态解读时态(Tense)动词时态用于表示动作发生的时间。
初中英语中,有以下几种时态:1. 现在时态(Present Tense):- 一般现在时(Simple Present):表示经常性的惯、真理或固定事实。
- 现在进行时(Present Continuous):表示此刻正在发生的动作。
- 现在完成时(Present Perfect):表示过去某个时间点发生并且与现在有关的动作。
2. 过去时态(Past Tense):- 一般过去时(Simple Past):表示过去某个时间点发生的动作。
- 过去进行时(Past Continuous):表示过去某个时间段内正在进行的动作。
- 过去完成时(Past Perfect):表示过去某个时间点之前已经完成的动作。
3. 将来时态(Future Tense):- 一般将来时(Simple Future):表示将来会发生的动作。
- 将来进行时(Future Continuous):表示将来某个时间段内正在进行的动作。
- 将来完成时(Future Perfect):表示将来某个时间点之前已经完成的动作。
语态(Voice)语态用于表示句子的主语是动作的执行者还是承受者。
初中英语中主要有以下两种语态:1. 主动语态(Active Voice):主语是动作的执行者,强调动作的主动性。
2. 被动语态(Passive Voice):主语是动作的承受者,强调动作的受事性。
时态和语态的变化在不同的时态和语态下,动词的形式会有所变化。
以下是一些常见时态和语态的变化规律:- 一般现在时的变化:- 主动语态:动词原形,例如:I eat an apple.- 被动语态:be动词(am/is/are) + 动词的过去分词,例如:An apple is eaten by me.- 一般过去时的变化:- 主动语态:动词过去式,例如:I ate an apple.- 被动语态:be动词的过去式(was/were)+ 动词的过去分词,例如:An apple was eaten by me.- 一般将来时的变化:- 主动语态:will + 动词原形,例如:I will eat an apple.- 被动语态:will + be动词(am/is/are) + 动词的过去分词,例如:An apple will be eaten by me.以上仅为部分时态和语态的变化规律,根据实际需要和句子结构,动词的形式有可能会有更多的变化。
初中英语时态语态初中英语时态语态的学习与应用初中英语时态语态是英语学习的重要组成部分。
掌握好时态和语态的用法对于英语表达和理解具有重要意义。
本文将介绍常用的英语时态和语态及其用法,帮助初中生更好地掌握英语语言规则。
一、英语时态英语时态是表示动作或状态发生的时间和方式的语法形式。
以下是初中英语常用的时态及其用法:1、现在简单时(Simple Present Tense):用于描述经常发生的动作或存在的状态,如“I eat an apple every day”中的“eat”。
2、现在进行时(Present Continuous Tense):用于描述正在进行的动作或状态,如“I am eating an apple”中的“am eating”。
3、现在完成时(Present Perfect Tense):用于描述已经完成的动作或状态,如“I have eaten an apple”中的“have eaten”。
4、现在完成进行时(Present Perfect Continuous Tense):用于描述在过去某一时间点开始的动作或状态,如“I have been eating an apple”中的“have been eating”。
5、过去简单时(Simple Past Tense):用于描述过去发生的动作或状态,如“She walked to the park yesterday”中的“walked”。
6、过去进行时(Past Continuous Tense):用于描述过去某个时间点正在进行的动作或状态,如“She was walking to the park at 3 o'clock yesterday”中的“was walking”。
7、过去完成时(Past Perfect Tense):用于描述在过去某一时间点之前已经完成的动作或状态,如“She had finished her homework before dinner”中的“had finished”。
九种时态的具体用法:一、一般现在时表示现阶段经常或习惯发生的动作或存在的状态,或说明主语的特征。
①一般现在时句子中常有的时状:often , usually ,sometimes,always,every(day等), once/twice a (week等), on(Sunday等),never,in the (morning等)。
如:They go to the Palace Museum once a year.(他们每年去一次故宫)/ They often discuss business in the evening.(他们经常在晚上商谈生意)②表示客观真理、事实、人的技能或现在的状态时句子里一般不用时间状语。
如:The earth turns round the sun.(地球绕着太阳转)/Light travels faster than sound.(光传播比声音快)③表示十分确定会发生(如安排好的事情)或按照时间表进行的事情,用一般现在可以表达将来,句子中可以有将来时间。
如:The train for Haikou leaves at 8:00 in the morning。
(开往汉口的列车上午8点开车)④在时间状语从句中(以when, after,before,while,until, as soon as等引导)和条件状语从句中(以if,unless引导),用一般现在时代替一般将来时,句子可以有将来时间。
如:Please ring me up as soon as you arrive in Germany.(你一到德国就给我打电话) / If it rains tomorrow,we will have to stay at home。
(如果明天下雨我们就只好呆在家)⑤一般现在时用于倒装句中可以表示正在发生的动作,动词以come,go为主。
如:Here comes the bus. (车来了)/ There goes the bell。
(详细版)初中英语动词时态和语态讲解初中英语动词时态和语态讲解 (详细版)时态(Tenses)时态是指动词在表达时间上所处的状态。
英语中共有12种时态,分别是:一般现在时、一般过去时、一般将来时、现在进行时、过去进行时、将来进行时、现在完成时、过去完成时、将来完成时、过去将来时、过去将来完成时、未来进行完成时。
一般现在时(Simple Present Tense)一般现在时用于表达经常性的动作、惯、客观真理、科学事实等。
例句:- I go to school every day. (我每天去上学。
)- Dogs are loyal animals. (狗是忠诚的动物。
)一般过去时(Simple Past Tense)一般过去时用于表达过去发生的事情或状态。
例句:- We visited Paris last summer. (去年夏天我们参观了巴黎。
)- She lived in Japan for two years. (她在日本住了两年。
)一般将来时(Simple Future Tense)一般将来时用于表达将来将要发生的事情或状态。
例句:- I will call you tomorrow. (我明天会打电话给你。
)- They are going to travel to Europe next month. (他们下个月要去欧洲旅行。
)现在进行时(Present Continuous Tense)现在进行时用于表达正在进行的动作。
例句:- She is studying for her exams. (她正在为考试而研究。
)- They are playing soccer in the park. (他们正在公园里踢足球。
)过去进行时(Past Continuous Tense)过去进行时用于表达过去某个时间正在进行的动作。
例句:- We were watching a movie when the power went out. (停电时我们正在看电影。
九种时态的具体用法:一、一般现在时表示现阶段经常或习惯发生的动作或存在的状态,或说明主语的特征。
①一般现在时句子中常有的时状: often , usually , sometimes, always, every (day等), once/twice a (week等), on (Sunday等), never, in the (morning等)。
如:They go to the Palace Museum once a year.(他们每年去一次故宫)/ They often discuss business in the evening.(他们经常在晚上商谈生意)②表示客观真理、事实、人的技能或现在的状态时句子里一般不用时间状语。
如:The earth turns round the sun.(地球绕着太阳转)/Light travels faster than sound.(光传播比声音快)③表示十分确定会发生(如安排好的事情)或按照时间表进行的事情,用一般现在可以表达将来,句子中可以有将来时间。
如:The train for Haikou leaves at 8:00 in the morning.(开往汉口的列车上午8点开车)④在时间状语从句中(以when, after, before, while, until, as soon as等引导)和条件状语从句中(以if,unless引导),用一般现在时代替一般将来时,句子可以有将来时间。
如:Please ring me up as soon as you arrive in Germany.(你一到德国就给我打电话) / If it rains tomorrow,we will have to stay at home.(如果明天下雨我们就只好呆在家)⑤一般现在时用于倒装句中可以表示正在发生的动作,动词以come, go为主。
如:Here comes the bus. (车来了) / There goes the bell.(铃响了)。
⑥一般现在时常用于体育比赛的解说或寓言故事中。
Now the midfield player catches the ball and he keeps it.⑦人的心理活动和感官动作一般用一般现在时而不用现在进行时表达,常见动词有:like, love, hate, dislike, want, wish, hope, think(认为),understand, remember, forget, mean, need, hear, feel, see.如:I think it is going to snow.(我想天要下雪了)/I really hope you can enjoy your stay here.(我真的希望你愉快地呆在这儿)二、一般过去时表示过去某时发生的动作或状态,这种动作或状态可能是一次性,也可能经常发生。
①表示过去具体时刻发生的一次性动作时,时间状语有:yesterday ,ago,when引导的时间状语从句。
如:I got up at 6:00 this morning.(我是早上六点钟起床的)/Little Tom broke the window at half past nine this morning.(小汤姆今天早上九点半把窗子打破了)/When he went into the room,he saw a stranger talking with his father.(他走进房间时发现一个陌生人正和他父亲谈话)②表示过去一段时间内不知何时发生的一次性动作时,时间状语有:yesterday,last (year等), in (1998 等)。
如:He came to our city in the year 2000.(他2000年来到我们市)③表示过去一个阶段中经常发生的事情时,时间状语有:last…, in…,from…to…, for(10 years),often,usually, sometimes, always, never等。
如:Mr Jackson usually went to evening schools when he was young. / Every day he went to the rich man and borrowed books from him.④讲故事、对过去经历的回忆、双方都明白的过去事件等一般用过去时,而且经常省略时间状语。
如:I happened to meet Rose in the street.(我正好在街上遇到露西)三、一般将来时表示将来某一时刻或经常发生的动作或状态。
①一般将来时的时间状语有:tomorrow,this (afternoon),next (year),oneday,now,soon, someday,sometime, in the future, when引导的从句等。
②用will构成的将来时,表示动作与人的主观愿望无关。
“shall”用于第一人称,“will” 用于所有人称。
如:I will graduate from this school soon.(我很快就要从这所中学毕业了)/ You will stay alone after I leave.(我走了之后你就要一个人过了)③“am/is/are going to+动词原形”表示打算或准备要做的事情,或者主观判断即将要发生的事情,而“am/is/are to +动词原形”表示安排或计划中的动作。
如:A man told them that the woman was to give birth to the special baby.(有一个人告诉他们那个妇女就会生下那个特别的男孩)/It’s going to rain soon.(天快要下雨了)④表示一个人临时决定要做某事,可以用will表达。
如:I will go to the lab to get some chemicals(化学药剂). So please wait until I return.(我要到化学实验室去取些药品,请等我回头)⑤现在进行时、一般现在时也可以表示将来。
(见相应时态)⑥“be to +动词原形”表示按照计划将要发生的事情。
如:An angel came to tellher that she was to have this special boy.四、现在进行时现在进行时表示现在正在进行的动作或是现阶段正发生而此刻不一定在进行的动作。
①现在进行时由“助动词be (am is are ) +现在分词”构成。
②现在进行时的时间状语有:now, this …, these…等,但经常不用。
如:What are you doing up in the tree?(你在树上干什么?)/I am writing a long novel these days.(我最近在写一本长篇小说)③表示即将发生的动作,一般指近期安排好的事情。
常见的动词有:come, go,stay, leave, spend, do等。
如:I’m coming now.(我就来)/What are you doing tomorrow?(你明天干什么?)/He is leaving soon.(他就要走了)④表示频繁发生或反复进行的动作,常与always等频度副词连用,以表示赞扬、不满或讨厌等感情色彩。
如:He is always borrowing money from me and forgetting all about it some time later.(他老是向我借钱,过一些时候就忘得一干二净)五、过去进行时过去进行时表示过去某一时刻或某阶段正在进行的动作。
①过去进行时由“was(第一、三人称单数)或were(第二人称单数和各人称的复数)+现在分词”构成。
②过去进行时的时间状语有:then, at that time, this time yesterday, at (eight)yesterday (morning),(a year) ago, 以及由when引出的时间状语从句。
如:He was cooking supper this time yesterday.(昨天这个时候他正在做晚饭)/ The little girl was playing with her toy when I saw her.(我看到小女孩的时候她正在玩玩具)③用于宾语从句或时间状语从句中,表示与主句动作同时进行而且是延续时间较长。
句子中通常不用时间状语。
如:She was it happen when she was walking past.(她路过时看到事情的发生)/ They sang a lot of songs while they were walking in the dark forest.(他们在黑暗的森林里走时唱了很多歌)④也可以表示过去一个阶段频繁发生或反复进行的动作,常与always等频度副词连用,以表示赞扬、不满或讨厌等感情色彩。
如:He was always borrowing money from me when he lived here.(他住在这里时老向我借钱)六、现在完成时现在完成时表示一个发生在过去的、对现在仍有影响的动作,或表示开始在过去,并且一直延续到现在,甚至还可能延续下去的动作。
①在完成时由“助动词have (has)+动词的过去分词”构成。
②表示发生在过去的对现在仍有影响的动作时,时间状语有:already, yet, just, once, twice,ever, never,three times, before等。
如:I have never seen such fine pictures before. (我以前从来没有看过这么好的画)/ He has just gone to England.(他刚去英国)③表示在过去开始一直延续到现在(可能延续下去)的动作或状态时,时间状语有:for (two years),since 1990, since (two weeks ago)和since引导的状语从句。
如:I have been away from my hometown for thirty years.(我离开家乡有30年了)/ Uncle Wang has worked in the factory since it opened.(自从这家工厂开张,王叔叔一直在那儿工作)④have been to与have gone to的区别:have gone to(“已经去了”)表示人不在这里,have been to(“去过”)表示人在这里。