华为项目管理规范1
- 格式:doc
- 大小:2.74 MB
- 文档页数:65
华为项目管理之道一、前言随着华为公司在全球范围内的快速发展,项目管理成为其成功的关键之一。
华为项目管理以其独特的方式和方法,不断推动公司向前发展。
本文将介绍华为项目管理之道。
二、华为项目管理的理念1. 客户至上华为项目管理的核心理念是“客户至上”,即始终将客户需求放在首位,不断提高产品和服务质量,满足客户需求。
2. 以目标为导向华为项目管理以目标为导向,通过明确的目标和计划来指导项目实施。
同时,注重风险控制和资源分配,确保项目按时按质完成。
3. 团队合作华为强调团队合作精神,在项目实施中鼓励成员之间相互支持、协作和学习,从而提高整个团队的效率和质量。
4. 不断创新华为鼓励员工不断创新,在解决问题时采用新颖独特的方法,并通过总结经验教训来不断改进自己。
三、华为项目管理的流程1. 项目启动阶段在这个阶段,主要是确定项目目标、范围、时间表等,并建立项目团队。
在确定目标时,要明确客户需求,并制定可行的计划。
2. 项目规划阶段在这个阶段,主要是根据项目目标制定详细的计划,包括资源分配、时间表、风险控制等。
同时,要与客户进行沟通和协商,确保计划符合客户需求。
3. 项目执行阶段在这个阶段,主要是按照计划实施项目,并监控进度、质量和成本等方面的情况。
同时,要及时处理问题和风险,并与客户保持沟通。
4. 项目收尾阶段在这个阶段,主要是对项目进行总结和评估,并向客户交付成果。
同时,还要总结经验教训并改进管理方法。
四、华为项目管理的工具和技术1. 项目管理软件华为使用各种先进的项目管理软件来支持其项目管理活动。
例如Microsoft Project、Primavera等。
2. 风险管理工具华为使用各种风险管理工具来识别、评估和控制项目风险。
例如SWOT分析、PERT图等。
3. 沟通工具华为使用各种沟通工具来保持与客户之间的沟通和协商。
例如电子邮件、电话会议等。
4. 团队协作工具华为使用各种团队协作工具来促进团队合作和知识共享。
项目管理手册版本:A0目录1项目运作指南 (9)1.1PDT核心团队的运作模式 (9)1.1.1PDT组织关系图 (9)1.1.2PDT组织架构图 (10)1.1.3PDT核心团队人员的职责 (11)1.1.4PDT与相关部门的运作关系 (11)1.1.5PDT的业务汇报关系 (11)1.2PDT子团队运作模式 (11)1.2.1MKTPL子团队运作模式 (11)1.2.2RDPL子团队运作模式 (11)1.2.3PPL子团队运作模式 (11)1.2.4TE子团队运作模式 (12)1.2.5PQA运作模式 (12)1.2.6IPL子团队运作模式 (12)1.2.7FPL子团队运作模式 (12)1.2.8TSPL子团队运作模式 (12)1.3PDT的组织运作 (13)1.3.1PDT组建 (13)1.3.2PDT解散 (13)1.4PDT授权与决策 (13)1.5项目分类定义 (13)1.6产品开发流程裁剪原则 (16)1.7项目优先级排序的规则 (16)1.7.1设置项目优先级的原因和目的 (16)1.7.2适用范围 (16)1.7.3优先级设置规则 (16)1.7.4实施方法 (16)1.8公司所用项目管理工具及项目管理监控库介绍 (17)1.8.1项目管理工具 (17)1.8.2项目管理监控库 (17)2项目综合管理 (18)2.1项目综合管理定义 (18)2.2项目综合管理知识领域 (18)2.3项目综合管理过程域 (18)2.3.1项目启动规则 (19)2.3.2项目的计划编制 (20)2.3.3项目的实施 (20)2.3.4项目的控制 (20)2.3.5整体变更控制 (21)2.3.6项目结尾 (21)3项目范围管理 (21)3.1启动 (22)3.2范围规划 (22)3.3范围定义 (22)3.4范围核实 (22)3.5范围控制 (22)3.6产品开发各阶段范围管理控制要点 (23)4项目计划管理 (24)4.1计划管理关键概念 (24)4.1.1WBS、PBS、OBS (24)4.1.2(非)关键路径 (24)4.1.3工作量,工期& 产品开发周期 (24)4.1.4GANTT图 (24)4.1.5PERT图 (24)4.1.6计划完成率 (25)4.2计划体系 (25)4.3任务、角色与计划体系 (26)4.4计划制定的原则 (26)4.5计划制定的时机 (27)4.6任务工作量估计的方法 (27)4.6.1专家估计法 (27)4.6.2三点法(对高度不确定性任务时间的估算) (27)4.6.3类比/比较法 (27)4.6.4业界估计经验 (28)4.7计划监控点设置的原则 (28)4.8计划监控的方式 (28)4.9计划的测评 (28)4.10项目计划管理的输出 (29)4.10.1立项论证阶段项目详细计划 (29)4.10.2计划到发布阶段概要计划 (29)4.10.3计划阶段项目详细计划 (29)4.10.4开发到发布阶段项目详细计划 (30)5项目质量管理 (30)5.1项目质量管理定义 (30)5.2项目质量管理在PCP上映射 (31)5.2.1项目质量管理模型图 (31)5.2.2质量规划 (31)5.2.4实施质量控制 (32)5.3阶段技术评审 (32)5.3.1TR1 (32)5.3.2TR2 (32)5.3.3TR3 (32)5.3.4TR4A (32)5.3.5TR4B (32)5.3.6TR5 (32)5.3.7技术评审结论 (32)5.3.8技术评审操作方式 (33)5.4流程审计 (33)5.4.1流程审计的方式 (33)5.4.2流程审计的频度 (33)5.4.3审计内容及报告 (33)6项目成本管理 (33)6.1成本管理的范围 (34)6.2成本管理职责 (34)6.3成本管理的控制 (34)6.4项目成本评估细则 (35)6.4.1项目成本评估的要素 (35)6.4.2项目成本评估的输入 (35)6.4.3项目成本评估的结果 (36)6.4.4项目成本评估的优化 (36)6.5项目成本核算细则 (36)6.5.1研发项目费用的统计、核算 (36)6.5.2研发项目费用的发生与预算的比较 (36)6.5.3研发项目费用超预算预警 (36)7项目人力资源管理 (37)7.1人力资源规划 (37)7.1.2项目角色、职责 (37)7.1.3请示汇报关系 (37)7.1.4人员配备管理计划 (37)7.2PDT团队组建 (37)7.2.1组建的时机 (37)7.2.2扩充的时机 (37)7.2.3人员配备管理计划更新 (37)7.2.4项目生命周期阶段统筹责任人说明 (38)7.3PDT团队建设 (38)7.4PDT团队管理 (38)7.4.1人力资源变更管理 (38)7.4.2PDT解散 (38)8项目沟通管理 (38)8.1沟通管理概述 (38)8.2沟通管理规划 (38)8.3沟通汇报机制 (39)9风险管理 (41)9.1风险管理规划 (41)9.2风险识别 (42)9.3风险评估 (43)9.3.1风险的定量评估 (43)9.3.2风险的定性评估 (43)9.4风险防范措施 (44)9.5风险的监控 (45)9.6风险的跟踪 (45)9.7风险管理流程 (46)10项目采购管理 (46)10.1项目采购管理定义 (46)10.2项目采购管理团队的构成 (46)10.4项目采购过程主要活动 (46)11项目变更管理 (47)11.1项目变更管理规划 (47)11.2项目变更管理的定义 (47)11.3项目变更评估 (48)11.4项目变更实施 (49)11.5项目变更流程 (50)12项目问题管理 (50)12.1相关定义 (50)12.2问题管理流程图及行为图 (51)12.2.1流程图 (51)12.2.2行为图 (52)12.3问题管理步骤 (52)12.3.1提出“问题” (52)12.3.2“问题”的确认 (52)12.3.3“问题”记录 (53)12.3.4确认问题解决责任人 (53)12.3.5解决问题 (53)12.3.6问题解决的确认 (54)12.3.7问题关闭 (54)12.4问题解决管理流程中问题的状态 (54)12.4.1开启状态(Open) (54)12.4.2关闭状态(Close) (54)12.4.3挂起状态(Hang out) (54)12.5问题级别及升级 (54)12.5.1问题的级别 (54)12.5.2最典型的升级渠道 (54)问题级别 (55)13文档管理 (55)13.2文档管理清单 (56)13.2.1立项论证阶段文档管理清单 (56)13.2.2计划阶段文档管理清单 (57)13.2.3开发阶段文档管理清单 (58)13.2.4验证阶段文档管理清单 (59)13.2.5发布阶段文档管理清单 (59)1 项目运作指南1.1 PDT核心团队的运作模式1.1.1 PDT组织关系图PDT核心团队由LPDT领导,核心团队包括POP、MKTPL、RDPL、PQA、TE、FPL、PPL、IPL、TSPL九个成员,组织关系图如下:图1-1 PDT组织关系图项目管理手册版权所有,侵权必究第10 页共58 页项目管理手册1.1.3 PDT核心团队人员的职责参考《产品开发流程-角色和职责说明》1.1.4 PDT与相关部门的运作关系1、PDT位于产品线与资源线的节点,PDT是产品开发的责任主体,PDT的设立主要根据产品开发实际情况进行,一般起于任务书下达,终止于产品发布后。
(项⽬管理)华为项⽬管理规范项⽬管理⼿册版本:A0⽬录1项⽬运作指南 (9)1.1PDT核⼼团队的运作模式 (9)1.1.1PDT组织关系图 (9)1.1.2PDT组织架构图 (10)1.1.3PDT核⼼团队⼈员的职责 (11)1.1.4PDT与相关部门的运作关系 (11)1.1.5PDT的业务汇报关系 (11)1.2PDT⼦团队运作模式 (11)1.2.1MKTPL⼦团队运作模式 (11)1.2.2RDPL⼦团队运作模式 (11)1.2.3PPL⼦团队运作模式 (11)1.2.4TE⼦团队运作模式 (12)1.2.5PQA运作模式 (12)1.2.6IPL⼦团队运作模式 (12)1.2.7FPL⼦团队运作模式 (12)1.2.8TSPL⼦团队运作模式 (12)1.3PDT的组织运作 (13)1.3.1PDT组建 (13)1.3.2PDT解散 (13)1.4PDT授权与决策 (13)1.5项⽬分类定义 (13)1.6产品开发流程裁剪原则 (16)1.7项⽬优先级排序的规则 (16)1.7.1设置项⽬优先级的原因和⽬的 (16)1.7.2适⽤范围 (16)1.7.3优先级设置规则 (16)1.7.4实施⽅法 (16)1.8公司所⽤项⽬管理⼯具及项⽬管理监控库介绍 (17)1.8.1项⽬管理⼯具 (17)1.8.2项⽬管理监控库 (17)2项⽬综合管理 (18)2.1项⽬综合管理定义 (18)2.2项⽬综合管理知识领域 (18)2.3项⽬综合管理过程域 (18)2.3.1项⽬启动规则 (19)2.3.2项⽬的计划编制 (20)2.3.3项⽬的实施 (20)2.3.4项⽬的控制 (20)2.3.5整体变更控制 (21)2.3.6项⽬结尾 (21)3项⽬范围管理 (21)3.1启动 (22)3.2范围规划 (22)3.3范围定义 (22)3.5范围控制 (22)3.6产品开发各阶段范围管理控制要点 (23)4项⽬计划管理 (24)4.1计划管理关键概念 (24)4.1.1WBS、PBS、OBS (24)4.1.2(⾮)关键路径 (24)4.1.3⼯作量,⼯期& 产品开发周期 (24)4.1.4GANTT图 (24)4.1.5PERT图 (24)4.1.6计划完成率 (25)4.2计划体系 (25)4.3任务、⾓⾊与计划体系 (26)4.4计划制定的原则 (26)4.5计划制定的时机 (27)4.6任务⼯作量估计的⽅法 (27)4.6.1专家估计法 (27)4.6.2三点法(对⾼度不确定性任务时间的估算) (27) 4.6.3类⽐/⽐较法 (27)4.6.4业界估计经验 (28)4.7计划监控点设置的原则 (28)4.8计划监控的⽅式 (28)4.9计划的测评 (28)4.10项⽬计划管理的输出 (29)4.10.1⽴项论证阶段项⽬详细计划 (29)4.10.2计划到发布阶段概要计划 (29)4.10.3计划阶段项⽬详细计划 (29)4.10.4开发到发布阶段项⽬详细计划 (30)5项⽬质量管理 (30)5.1项⽬质量管理定义 (30)5.2项⽬质量管理在PCP上映射 (31)5.2.1项⽬质量管理模型图 (31)5.2.2质量规划 (31)5.2.4实施质量控制 (32)5.3阶段技术评审 (32)5.3.1TR1 (32)5.3.2TR2 (32)5.3.3TR3 (32)5.3.4TR4A (32)5.3.5TR4B (32)5.3.6TR5 (32)5.3.7技术评审结论 (32)5.3.8技术评审操作⽅式 (33)5.4流程审计 (33)5.4.1流程审计的⽅式 (33)5.4.2流程审计的频度 (33)5.4.3审计内容及报告 (33)6项⽬成本管理 (33)6.1成本管理的范围 (34)6.3成本管理的控制 (34)6.4项⽬成本评估细则 (35)6.4.1项⽬成本评估的要素 (35)6.4.2项⽬成本评估的输⼊ (35)6.4.3项⽬成本评估的结果 (36)6.4.4项⽬成本评估的优化 (36)6.5项⽬成本核算细则 (36)6.5.1研发项⽬费⽤的统计、核算 (36)6.5.2研发项⽬费⽤的发⽣与预算的⽐较 (36) 6.5.3研发项⽬费⽤超预算预警 (36)7项⽬⼈⼒资源管理 (37)7.1⼈⼒资源规划 (37)7.1.2项⽬⾓⾊、职责 (37)7.1.3请⽰汇报关系 (37)7.1.4⼈员配备管理计划 (37)7.2PDT团队组建 (37)7.2.1组建的时机 (37)7.2.2扩充的时机 (37)7.2.3⼈员配备管理计划更新 (37)7.2.4项⽬⽣命周期阶段统筹责任⼈说明 (38) 7.3PDT团队建设 (38)7.4PDT团队管理 (38)7.4.1⼈⼒资源变更管理 (38)7.4.2PDT解散 (38)8项⽬沟通管理 (38)8.1沟通管理概述 (38)8.2沟通管理规划 (38)8.3沟通汇报机制 (39)9风险管理 (41)9.1风险管理规划 (41)9.2风险识别 (42)9.3风险评估 (43)9.3.1风险的定量评估 (43)9.3.2风险的定性评估 (43)9.4风险防范措施 (44)9.5风险的监控 (45)9.6风险的跟踪 (45)9.7风险管理流程 (46)10项⽬采购管理 (46)10.1项⽬采购管理定义 (46)10.2项⽬采购管理团队的构成 (46)10.4项⽬采购过程主要活动 (46)11项⽬变更管理 (47)11.1项⽬变更管理规划 (47)11.2项⽬变更管理的定义 (47)11.3项⽬变更评估 (48)11.4项⽬变更实施 (49)11.5项⽬变更流程 (50)12项⽬问题管理 (50)12.1相关定义 (50)12.2问题管理流程图及⾏为图 (51)12.2.1流程图 (51)12.2.2⾏为图 (52)12.3问题管理步骤 (52)12.3.1提出“问题” (52)12.3.2“问题”的确认 (52)12.3.3“问题”记录 (53)12.3.4确认问题解决责任⼈ (53)12.3.5解决问题 (53)12.3.6问题解决的确认 (54)12.3.7问题关闭 (54)12.4问题解决管理流程中问题的状态 (54)12.4.1开启状态(Open) (54)12.4.2关闭状态(Close) (54)12.4.3挂起状态(Hang out) (54)12.5问题级别及升级 (54)12.5.1问题的级别 (54)12.5.2最典型的升级渠道 (54)问题级别 (55)13⽂档管理 (55)13.2⽂档管理清单 (56)13.2.1⽴项论证阶段⽂档管理清单 (56)13.2.2计划阶段⽂档管理清单 (57)13.2.3开发阶段⽂档管理清单 (58)13.2.4验证阶段⽂档管理清单 (59)13.2.5发布阶段⽂档管理清单 (59)1 项⽬运作指南1.1 PDT核⼼团队的运作模式1.1.1 PDT组织关系图PDT核⼼团队由LPDT领导,核⼼团队包括POP、MKTPL、RDPL、PQA、TE、FPL、PPL、IPL、TSPL九个成员,组织关系图如下:图1-1 PDT组织关系图项⽬管理⼿册版权所有,侵权必究第10 页共58 页1.1.3 PDT核⼼团队⼈员的职责参考《产品开发流程-⾓⾊和职责说明》1.1.4 PDT与相关部门的运作关系1、PDT位于产品线与资源线的节点,PDT是产品开发的责任主体,PDT的设⽴主要根据产品开发实际情况进⾏,⼀般起于任务书下达,终⽌于产品发布后。
华为电子产品项目管理制度第一章总则第一条为规范和提高项目管理水平,推动项目管理的持续改进和提升,在公司内部逐步推行先进适用的项目管理制度,制定本制度。
第二条本制度适用于公司所有从事产品项目管理和相关工作的人员,包括项目经理、团队成员、相关部门人员等。
第三条本制度主要包括项目立项、计划编制、实施管理、风险管理、质量管理、资源管理、沟通协作、成本控制、变更管理、验收交付等方面的规定和要求。
第二章项目立项第四条项目立项是项目管理的第一步,必须经过严格的论证和审批程序。
项目经理应制定项目立项审批材料,内容应包括项目名称、背景、目标、范围、成本、风险评估等,经部门领导审批通过后方可启动项目。
第五条项目立项审批材料应包括项目的可行性研究和风险评估,对项目的投资回报预期进行分析评估,并提交给公司高层领导审批。
第六条项目立项审批材料的编制应根据公司内部相关规定和标准,必须真实、准确地反映项目的实际情况,并对项目的可行性进行充分的论证。
第七条项目经理及团队成员应对立项审批申请材料进行全面、真实、准确的提供,确保项目的立项审批材料符合公司相关规定和标准。
第三章计划编制第八条项目经理应根据项目的目标、范围、成本、时间、质量、风险等要素,编制项目管理计划,包括项目进度计划、成本计划、风险管理计划等,确保项目的可行性和可管理性。
第九条项目管理计划应经过团队成员的共同讨论和确定,并获得部门领导的批准。
项目经理应定期对项目的计划进行监控和调整,确保项目的顺利进行。
第十条项目管理计划应制定完整、严谨、可操作的细则和方法,确保项目的每个环节都经过详细的规划和安排。
第四章实施管理第十一条项目实施管理是项目管理的核心环节,项目经理应根据项目的计划和目标,合理、有效地组织和安排项目资源,确保项目按照计划顺利进行。
第十二条项目实施过程中应及时收集和分析项目的数据和信息,对项目的进度、成本、质量、风险等进行监控和控制,做到实时掌控项目的状态。
华为研发项目管理方法华为是中国领先的科技公司之一,致力于为全球用户提供优质的通信解决方案和技术服务。
作为一家拥有庞大研发团队的公司,华为在项目管理方面有着丰富的经验和独特的方法。
华为研发项目管理方法的核心价值是高效、协同和创新。
华为深知项目管理对于企业的成功至关重要,因此始终坚持以客户为中心的理念,注重质量和时间的把控,并通过不断创新来提高项目管理的效率和成果。
在华为的研发项目管理中,核心的方法是基于项目的全周期管理。
具体而言,华为将项目管理分为项目准备、项目执行、项目收尾三个阶段,并在每个阶段提出相应的管理要点和措施。
在项目准备阶段,华为强调明确项目的目标和需求,制定项目计划和时间表,建立项目组织架构和团队。
此外,华为还重视风险评估和管理,旨在及时识别和应对潜在的风险,确保项目顺利进行。
在项目执行阶段,华为注重团队的协同工作和沟通。
华为倡导“以人为本”的管理理念,鼓励员工之间的互助和合作,提供良好的工作环境和团队氛围。
此外,华为还采用灵活的项目管理方法,根据实际情况进行调整和优化,以适应变化的需求和市场。
在项目收尾阶段,华为重视项目交付和总结。
华为鼓励团队成员主动参与项目总结和经验分享,以不断提高团队的能力和水平。
此外,华为还注重项目的验收和客户满意度评估,以确保项目的质量和效果。
除了全周期管理的方法,华为还在项目管理中注重技术创新和信息化的应用。
华为积极探索和应用新技术和工具,提高项目管理的自动化和智能化水平。
华为的项目管理平台和工具能够实时监控和分析项目进展,提供决策支持和问题解决方法。
华为还注重项目经理的培养和发展,认为优秀的项目经理是项目成功的关键。
华为拥有一套完善的项目管理培训体系,通过理论和实践相结合的方式,提升项目经理的能力和素质。
此外,华为鼓励项目经理参与专业组织和项目管理交流活动,拓宽视野和分享经验。
总之,华为研发项目管理方法以高效、协同和创新为核心价值,通过全周期管理、技术创新和项目经理培养等方法,提高项目管理的效率和成果。
质量管理制度第一章总则第一条、为适应建筑业发展的要求,贯彻实施中华人民共和国建筑法、建设工程质量管理条例以及相关法令、法规,保证建设工程施工质量,加强施工质量管理,提高经济效益和社会信誉,特制定本制度;第二条、贯彻落实“百年大计、质量第一”的方针,工程施工切实把工程质量摆在经济工作的首位,以质量求生存,以信誉求发展;第三条、贯彻建筑企业质量责任制,坚持“验评分离、强化验收、完善手段、过程控制”工程施工质量验收原则,落实质量终身制;第四条、工程质量检查监督及管理部门应独立履行质量检查、监督、控制、职责;各级人员必须支持质检部门和质检人员依章行使职权;第五条、制度如有与上级有关规定相抵触的内容以上级规定为准,办事处、项目部依据本制度制定其具体实施细则;第一条、公司项目经理的质量责任1、公司项目经理是第一质量责任者,对整个企业的工作质量、工程质量负全责;2、认真贯彻“百年大计,质量第一”的方针,始终把质量放在管理工作的首位;3、执行现行的国家法律、法规、验收标准、企业标准;4、制订公司的质量发展计划并具体组织实施;5、负责落实制订公司质量责任制,公司质量管理制度,并组织实施;协调公司各级生产管理部门的工作关系,确保质量管理体系的有效运行;6、领导和组织公司的质量管理检查工作;7、加强质量管理,强化质量意识,支持和行使质量否决权;8、掌握工程质量动态,领导质量预控,确保质量目标的实现;9、对工程质量实行内控,协助总经理行使质量奖罚权;第二条、施工技术处的质量责任1、施工技术处是质量管理的综合协调部门;2、负责指导并督促检查所属各工程公司、项目部认真执行国家规范、规程及有关规定;3、负责开工报告的审批,督促抓好施工组织设计的实施、创优计划的实施、施工技术交底和过程控制;4、监督生产执行情况,做好施工前准备;5、参加直属项目部工程中间结构验收及竣工验收;6、负责指导、督促、检查项目部存在的问题进行纠正和预防措施,并予以落实整改;7、管理职工学校开展运行,组织职工全员质量工作培训教育;8、参加与支持图纸会审和技术交底,参加质量事故的处理;第三条、总工程师办公室的质量责任1、总工程师办公室是质量管理的重要部门;2、负责指导并督促检查所属各工程公司、项目部及施工现场认真执行国家规范、规程及有关规定;3、组织参加图纸会审,编制施工组织设计及施工方案;4、做好技术交底和技术措施工作;5、负责统计技术在质量管理上的应用与培训;6、对重大质量事故提出处理方案和技术性补救措施;7、抓好新工艺、新技术、新材料的推广应用;8、行使公司全面质量管理部门的职责、建立公司的质量体系并使之有效地运行;9、负责公司质量体系第三方认证的组织工作,确保公司通过质量体系的复审和换证工作;10、负责公司质量体系的宣传和培训,使公司全体人员了解和贯彻公司质量体系和各项管理标准;11、负责策划、组织和实施公司管理评审和内部质量体系审核,对体系中存在的缺陷进行纠正和预防,并确保实施到位;12、负责公司质量记录的控制和管理,使质量记录符合标准化和规范化要求;13、编制公司年度质量计划和公司长期质量管理计划;第二章质量管理第一条、公司每季度进行一次质量综合考评,分公司、办事处对所属施工项目每月进行一次质量检查、评比;并建立质量责任制考核奖罚制度,对照质量奖罚制度严格奖惩;公司对办事处每半年检查考核一次;第二条、施工项目必须配齐检测工具,并建立台帐,施工班组应做到对施工的内容全部进行实测实量,严格按内控指标检查验收;第三条、做好图纸会审和设计技术变更联系工作,做好地基验槽、隐蔽工程验收及其它检查、验收,做好工程中间验收及单位工程综合质量验收;其中,地基与基础、主体分部和竣工工程质量验收必须报公司核定;第四条、公司实施创优工程目标管理;工程开工后15天内由项目部会同分公司工程质量管理部门根据合同要求及工程特点制定相应的创优目标,由项目负责人制订创优计划和措施,经公司工程质量管理部门审核后统一上报上级主管部门;各办事处创优计划报公司备案;公司各级质量管理部门应严格把好工程质量关,严格执行规范标准,加强对质量人员的指导、培训,提高业务素质,维护质量人员的威信,真正做到有责、有权;第五条、公司、办事处工程管理部门负责组织学习国家颁发的有关法规和政策,传达、贯彻上级主管部门的有关文件精神,学习和推广新技术、新工艺,邀请有关专家和领导进行技术讲座和指导等;第六条、各级质量管理部门应充分考虑可能造成质量问题的因素和环节,做好控制和协调工作,将质量事故消灭在萌芽中;第七条、公司要严格项目开工审批制度;工程合同签订后,项目部必须按公司管理规定办理有关手续,填写开工报告和开工安全生产条件审查表一式四份,送公司工程管理部门审查并签署意见,再送相关部门审批,符合要求后方可正式开工;未经审批或审批不合格私自开工的,以违章施工论处;单位工程开工前要进行技术交底,做好图纸会审工作,编制好施工组织设计方案,明确施工顺序、质量要求及相应的技术措施;第八条、坚持“三级质量检测制度自检.监检.质检”,对检测结果及时作出记录,发现问题及时整改;并做好质量统计分析,持续改进工程质量;第九条、单位工程应挂牌施工,接受社会监督,施工现场应设置计量器具,并做好砼、砌筑砂浆的原材料过磅工作;进入施工现场的主要建筑材料应经施工员、质量员材料员检验验收合格报监理认可后,方可使用;第十条、单位工程各分项工程施工前,必须进行书面技术交底,技术交底质量要求的内容要有针对性,对于采用新结构、新工艺的项目,技术交底中要详细说明,施工时要先做样板,验收合格后再全面铺开;对分包工程必须有书面的技术交底,并应督促分包单位对施工人员进行分项和分部的施工交底;第十一条、对技术素质差、工程产品低劣的班组和有关人员,质量员有权采取必要处罚措施,对严重违反操作规程的行为采取制止、纠正、停工整改、罚款直至辞退;第十二条、建立质量例会制度,把工程质量问题进行交流,群策群力,搞好工程施工质量;第十三条、施工现场试块、试件、材料的取样、制作、养护、送检必须按规定执行由专人负责,送检人员必须经过培训并持证上岗,遵守真实、有效的原则,不弄虚作假,试验结果要及时报告项目技术负责人;第十四条、做好细部处理工作及成品保护工作;单位工程进入装饰阶段后,施工技术部门应采取相应措施,制订有关细部处理和成品保护工作的实施方案,并组织实施,有利于提高观感质量和整个单位工程质量的综合评定;第十五条、单位工程竣工验收前应提前15天上报公司质量部门,进行质量内部预检,对预检中发现的质量弊病,项目部必须及时进行整改,并进行复验;第三章技术交底第一条、施工组织设计审批后,项目经理在开工前召集项目全体施工管理人员召开施工组织设计交底会议,由项目技术负责人介绍工程特点、难点、主要施工方法、施工进度、施工平面布置、安全生产、文明施工和其它项目管理措施以及现场规章制度等;第二条、技术交底应结合具体操作部位细致、全面地进行,同时以书面形式交底,要求字迹清楚、内容完整,并具有针对性;不同部位、不同工艺、不同工种、季节性施工均要分别予以交底,并要有交底人、被交底人,单位工程负责人签字;第三条、针对特殊工序要编制有针对性的作业指导书,每个工种,每道工序应进行各级技术交底;各工种班组长接受交底后,应组织工人进行认真讨论,保证施工意图正确无误地得到贯彻;第四条、未经技术交底的分部分项工程不得任意施工;第四章隐蔽工程的检查验收第一条、隐蔽工程应在施工班组自检合格的基础上,由项目部有关质量管理人员组织检查验收;检查内容是否符合规范要求和设计文件要求;原材料规格、型号、数量、部位及实测合格率;对不符合规范要求、企业标准要求和设计文件要求的,由施工班组限期整改,并通过复检;第二条、在项目部有关质量管理人员检查合格的基础上,通知业主和监理公司组织检查,对不合格项由施工班组限期整改,并通过复检;第三条、按有关规定政府质量监督机构必须到场验收的部位,由监理公司通知和安排验收,验收合格后由监理公司开具有关手续后方可进行后续施工,同时填写隐蔽工程验收记录;第四条、隐蔽工程验收记录由施工员技术员填写,参加验收的责任人员签字设计、监理、业主、施工,并加盖公章,重要分部或特殊部位的验收还需有隶属单位工程管理部门盖章,并由资料员存入工程技术档案;第五章技术资料第一条、各项技术资料应按国家建设工程项目管理规范GB/T50326-2001、建设工程文件归档整理规范GB/T50328-2001要求整理,省内项目部必须使用浙江省工程建设质量安全监督总站编制建筑工程施工质量验收检查用表;其它省市使用的施工质量验收检查用表应符合当地的有关规定;第二条、单位工程技术资料应做到及时、全面、真实、准确、有效;项目材料员应及时提供完整、有效的材料质保单;项目资料员应及时收集、整理、汇总有关资料;第三条、单位工程竣工后,技术资料应符合相应要求后才能交付验收,每一检验批验收时,须提供质保书、试验报告单、自检记录、技术复核记录给质量员,并在自检人员签字的基础上才能验收;整理的资料包括格式、页面、书写、签章、装钉等应符合归档要求;第四条、工程的施工技术资料竣工后30日内交公司质量处审查存档、办事处负责监督和协助项目部做好技术资料检查归档,合格后上交公司质量处设立,未设分公司、办事处的项目,由项目部直接上交公司质量处审查;第五条、上交公司的资料需原件,必须装订成册,建立总分目录,厚度控制在40mm以内,并装入档案盒;装订采用线绳三孔左侧装订,装订时必须剔除金属物;第六条、所有竣工图应加盖竣工图章,不同幅面的工程图纸应按技术制度复制图的折叠方法GB/—89统一折叠成A4幅面图标栏露在外面;第七条、总包单位应及时检查、收集、汇总各分包单位工程技术资料,总包范围内所有资料必须一同上交公司存档;第六章材料管理第一条、材料采购必须在合格材料供方名录内采购,当生产急需时,应经项目经理或工程技术负责人批准、签字允许后方可在名录外采购;第二条、项目部对工程材料、设备等物资的送货单位进行核对,确认物品规格、数量、验收证件,检查外观质量,填写并保存进货验收记录;第三条、对需要复试的材料如钢筋、水泥等按照有关规定取样送法定检测单位进行试验,样品试件应符合国家、行业有关技术规定,未经检验或检验不合格的物资设备按照不合格/不符合控制程序进行处理;第四条、入库材料应由有关责任人和仓库保管员负责入库验收;验收内容为材料的类别、型号、规格、数量以及采购物质的合格证明等;第五条、现场堆放材料应符合规定要求,做到堆放整齐,保护良好,并做好产品标识和检验状态标识;第七章事故调查和处理第一条、发生工程质量事故,必须及时如实上报,不得隐瞒,并报质监站及有关部门及时处理解决;第二条、发生一般质量事故,由公司组织人员查明原因,分清责任,填写工程质量事故报告表一式二份,公司、项目部各留存一份;第三条、发生重大工程质量事故的,公司应立即向建设集团汇报,并填写重大质量事故报告表一式三份;事故发生后,公司要及时组织有关人员查明原因,分清责任,提出处理意见,相关部门要协助工程部门开展工作,并报有关部门备案;。
华为怎样流程管理制度1. 项目管理:华为的项目管理采用项目管理办公自动化系统(PMO),通过该系统可以实现项目计划、实施、监控和控制等全过程管理。
项目团队成员可以实时了解项目进展、风险和问题,并根据情况及时调整方案。
此外,PMO系统还支持项目资源分配、成本控制和绩效评估等功能,帮助实现项目的高效管理和成功交付。
2. 质量管理:华为的质量管理体系包括ISO9001国际标准认证、CMMI等,旨在确保产品和服务的质量符合国际标准。
华为通过质量管理体系建立了全过程质量控制机制,包括需求分析、设计、开发、测试和交付等各个环节。
同时,华为还通过内部培训和外部顾问等方式不断提升员工的质量意识和技能水平,确保质量管理的有效实施。
3. 供应链管理:华为的供应链管理系统涵盖了供应商选择、采购、物流和库存管理等各个环节。
通过供应链管理系统,华为能够实现多样化、高效率的供应链运作,并同时确保产品和服务的质量和可靠性。
另外,华为还建立了供应商管理体系,对供应商进行定期评估和认证,以确保供应链的稳定和可持续发展。
4. 人力资源管理:华为的人力资源管理体系包括招聘、培训、绩效考核和激励等多个方面,旨在吸引和保留优秀人才,提高员工的工作效率和满意度。
华为通过人力资源管理体系建立了一套成熟的绩效考核机制,包括目标设定、绩效评估和奖惩制度等,以鼓励员工积极工作和不断提升个人素质。
综上所述,华为的流程管理制度对于企业的经营管理和发展起着至关重要的作用。
华为将流程管理制度作为企业运营的核心系统,不断优化和完善,以应对日益激烈的市场竞争和变化。
通过高效的项目管理、严格的质量管理、优化的供应链管理和合理的人力资源管理,华为实现了持续健康快速增长,成为全球通信技术行业的领军企业。
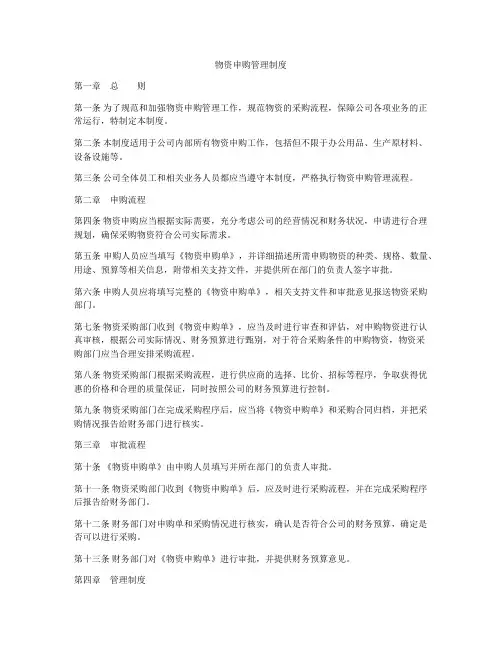
物资申购管理制度第一章总则第一条为了规范和加强物资申购管理工作,规范物资的采购流程,保障公司各项业务的正常运行,特制定本制度。
第二条本制度适用于公司内部所有物资申购工作,包括但不限于办公用品、生产原材料、设备设施等。
第三条公司全体员工和相关业务人员都应当遵守本制度,严格执行物资申购管理流程。
第二章申购流程第四条物资申购应当根据实际需要,充分考虑公司的经营情况和财务状况,申请进行合理规划,确保采购物资符合公司实际需求。
第五条申购人员应当填写《物资申购单》,并详细描述所需申购物资的种类、规格、数量、用途、预算等相关信息,附带相关支持文件,并提供所在部门的负责人签字审批。
第六条申购人员应将填写完整的《物资申购单》,相关支持文件和审批意见报送物资采购部门。
第七条物资采购部门收到《物资申购单》,应当及时进行审查和评估,对申购物资进行认真审核,根据公司实际情况、财务预算进行甄别,对于符合采购条件的申购物资,物资采购部门应当合理安排采购流程。
第八条物资采购部门根据采购流程,进行供应商的选择、比价、招标等程序,争取获得优惠的价格和合理的质量保证,同时按照公司的财务预算进行控制。
第九条物资采购部门在完成采购程序后,应当将《物资申购单》和采购合同归档,并把采购情况报告给财务部门进行核实。
第三章审批流程第十条《物资申购单》由申购人员填写并所在部门的负责人审批。
第十一条物资采购部门收到《物资申购单》后,应及时进行采购流程,并在完成采购程序后报告给财务部门。
第十二条财务部门对申购单和采购情况进行核实,确认是否符合公司的财务预算,确定是否可以进行采购。
第十三条财务部门对《物资申购单》进行审批,并提供财务预算意见。
第四章管理制度第十四条公司管理层应当加强对物资申购管理工作的监管和督促,确保各部门严格执行相关程序和制度。
第十五条物资采购部门应当加强对采购情况的记录和跟踪,保证采购程序的透明和规范。
第十六条公司相关部门应加强对物资使用情况的监督和管理,确保采购的物资得到合理利用。
华为的项目管理目录1、华为项目管理概述(1)强底气,建设项目管理体系(2)聚人气,培育项目管理文化(3)鼓士气,培养项目管理人才2、华为项目管理的沟通之道(1)缺乏有效沟通,对项目是灾难性的(2)有效沟通的两大类别:关键者、项目团队(3)华为的沟通三原则(4)人人必会的技能:学会倾听3、从项目流程管理解析华为项目管理(1)华为流程管理的发展历程(2)华为项目管理流程演变的过程A、IPD集成产品开发流程B、IPD+CMMI项目开发流程(3)华为项目业务流程构建重点4、华为项目型组织的起源、本质与目的(1)项目型组织的几种涵义(2)项目型组织的洞察——华为大平台下的精兵作战(3)打造项目型组织的三个关键要素(4)项目型组织在2C、2B领域的实践案例(5)项目型组织的本质——增加企业的盈利5、《华为项目管理法》读书笔记(1)项目分析(2)项目团队(3)项目分工(4)项目计划(5)项目作业流程(6)项目领导(7)项目执行(8)项目沟通(9)项目团队激励(10)维持团队稳定(11)项目控制(12)项目收尾6、项目经理常用的10张图表(1)甘特图(2)燃尽图(3)WBS(工作结构)分解图(4)HOQ(质量屋图)(5)RACI图(6)矩阵组织图(7)PERT(计划评审技术)图(8)思维导图(9)决策树分析图(10)状态表7、华为项目HRBP培养方案(1)华为公司项目HRBP人才培养的需求(2)华为公司项目HRBP人才培养的实践(3)总结A、多维视角下的项目HRBP培养体系B、“训战结合,循环赋能”的培养模式8、华为如何搞项目管理培训?9、华为的项目管理厉害在哪里?(1)基于流程的产品开发项目管理(2)对产品开发项目实施端到端的管理(3)建立跨部门的项目管理模式(4)将研发项目按不同业务类型进行分类管理(5)依靠过程审计保证项目过程(6)大力培养项目经理(7)在研发项目中技术管理和项目管理分开10、华为项目管理读书总结11、读懂华为的项目管理(1)项目的关键是沟通(2)用RACI矩阵明确团队职责(3)坚持下去永不放弃(4)项目是细节堆起来的(5)流程制度的过程控制(6)考核的责任结果导向12、9年“非漂”,我拿花一样的年龄去奋斗(1)出差的小插曲(2)兴趣是工作的调剂品(3)家庭是一个人最坚实的后盾13、增加万分之九的可靠性背后,他们付出了怎样的努力?(1)机会当前,迅速出击(2)与客户交流(3)破解“五官"难题(4)擂起袖子加油干(5)每个人都是“总”负责(6)兄弟同心,其利断金(7)新征程,我们来了14、到代表处3分钟不到,项目经理就要把我换掉(1)项目经理的震怒给我上了第一堂课(2)把合作伙伴当兄弟(3)转岗第一个月想放弃(4)客户CTO的三个“shit”(5)最后的100公里(6)解决超长期存货“黑洞"15、华为项目管理十大模板(1)项目组成员表(2)项目策划/任务书(3)项目WBS表(4)项目进度计划表(5)项目风险管理表(6)项目沟通计划表(7)项目会议纪要(8)项目状态报告表(9)项目变更管理表(10)(10)项目总结表一、华为项目管理概述华为的项目管理是一种业务运作模式。
华为项目管理(总38页) -CAL-FENGHAI.-(YICAI)-Company One1-CAL-本页仅作为文档封面,使用请直接删除项目经理培训教材产品计划体系与工具产品计划处编辑深圳市华为技术有限公司第一章项目管理概述第一节项目管理知识体系项目管理的重要性项目管理八大要素第二节项目管理的组织建立组织结构的原则项目组织环境及处理组织关系原则组织结构种类组建产品开发团队PDTPDT的三种形式第三节 PDT角色与职责PDT经理角色和职责PDT成员角色和职责PDT外围成员角色和职责第二章华为计划体系第一节项目计划的定义四种项目计划的定义项目计划制定的时间第二节项目计划制定操作指导书-264概念阶段计划制定项目1级计划的制定计划阶段计划制定总项目计划制定第三节项目计划制定的一些关键步骤及使用的方法活动定义与WBS活动排序与PERT资源需求与工期估计几种估计的方法项目计划评审与发布第四节项目计划制定实例第五节项目计划实施与监控任务的分发与反馈每月计划刷新和总结项目报告项目计划更改的原则项目阶段总结第三章项目管理工具介绍0第一节华为公司现有的项目管理工具第二节华为将来的项目管理IT规划第一章项目管理概述引子据目前IT业界平均水平统计,研发费用每增加50%,利润下降4%;生产成本每增加50%,利润下降22%;而如果产品晚上市6个月,利润将会下降38%。
所以,产品上市时间对产品利润的影响最大。
信息产业的三大定律说明:速度就是一切!摩尔定律:芯片的速度每9-18个月就翻一倍,而价格却下降一半;光纤定律:光纤的传输容量每9个月增加一倍,10年内一根光纤的速率可达1000000Gbit/s,信息的传输距离和单位成本可以忽略不计;WEB定律:网上的信息流量每6-9个月就翻一番,在发达国家,网上的数据信息流量已经超过了语音信息的流量,专家预测,到2005年,语音的信息流量将只占网上信息总量的3%;第一节项目管理知识体系项目管理的重要性项目管理是50年代中期发展起来的一种科学的计划管理技术,有2个起源:1、1956年,美国杜邦公司首先在化工业使用CPM(关键路径法)进行任务编排,大大提高效率,减少浪费;2、1958年美国海军进行北极星导弹项目时,首次采用PERT(网络计划评审技术),并发挥了巨大的作用。
华为项目管理法华为项目管理法第1章项目分析识别最根本的问题或目标需求,是整个项目管理工作第一个需要完成的步骤。
1、弄清项目任务在接受项目后无法弄清项目任务的原因一方面可能是项目经理在接受任务时,没有认真听好、听对项目任务,结果造成对项目任务的误解。
另一方面有可能是领导确实遗漏了一些项目工作的信息,造成项目经理对项目工作的误解。
项目经理在接手一个项目任务以后,首先要弄清楚“我究竟要做什么”“这个项目的具体目标是什么”等问题。
项目任务的目标明确了,项目成员才能有正确的工作方向,整个项目团队就能少走弯路,自然也能更快速地完成项目任务。
2、了解项目需求因项目团队成员和客户考虑问题的出发点不同,造成对项目需求的理解不一致。
客户关注的是系统如何支持业务流程,让工作效率更高;而项目团队成员关注合理的技术方案,他们重视“工作量”“开发难度”和“系统稳定性”等。
这种对项目需求的误解会导致项目目标的偏差,从而也会影响到项目结果。
有经验的项目管理者应该从客户的角度出发,深究项目背后所隐藏的需求是什么。
因为他们发现只有找到项目背后的真实需求,才能避免很多无用功,也才能更快、更有效、更经济地解决问题。
所以,项目经理要有这样的意识:在项目执行之前,了解项目背后的真实需求。
如果你在无法确定真实需求的情况下就采取行动,工作效率肯定会受到影响。
3、接受项目任务项目经理在接受一些艰难的任务后,一方面可以获得领导和同事的尊重和肯定;另一方面可以积累工作经验和培养工作协调能力。
总之,项目经理要大胆地接受项目任务,不要把领导交代的项目当成负担。
只有当我们抱着积极的工作态度时,我们才有可能轻松地做事,也才能把工作做得更好。
4、目标与任务展开作为项目经理,需要学会把项目目标和任务展开,让复杂的任务简单化,项目成员执行起来也会轻松很多。
让员工了解工作目标、对策、职权以及遇到问题时的求助者是十分必要的,当各岗位员工明确了相关岗位的目标与责任,就便于其与各方取得联系、协调;而管理者明确了目标与责任,也易于从总体上把握目标的协调平衡性,控制目标的按时完成。
华为项目管理规范1项目治理手册版本:A0名目1项目运作指南 (9)1.1PDT核心团队的运作模式 (9)1.1.1PDT组织关系图 (9)1.1.2PDT组织架构图 (10)1.1.3PDT核心团队人员的职责 (11)1.1.4PDT与相关部门的运作关系 (11)1.1.5PDT的业务汇报关系 (11)1.2PDT子团队运作模式 (11)1.2.1MKTPL子团队运作模式 (11)1.2.2RDPL子团队运作模式 (11)1.2.3PPL子团队运作模式 (11)1.2.4TE子团队运作模式 (12)1.2.5PQA运作模式 (12)1.2.6IPL子团队运作模式 (12)1.2.7FPL子团队运作模式 (12)1.2.8TSPL子团队运作模式 (12)1.3PDT的组织运作 (13)1.3.1PDT组建 (13)1.3.2PDT解散 (13)1.4PDT授权与决策 (13)1.5项目分类定义 (13)1.6产品开发流程裁剪原那么 (16)1.7项目优先级排序的规那么 (16)1.7.1设置项目优先级的缘故和目的 (16)1.7.2适用范畴 (16)1.7.3优先级设置规那么 (16)1.7.4实施方法 (16)1.8公司所用项目治理工具及项目治理监控库介绍 (17)1.8.1项目治理工具 (17)1.8.2项目治理监控库 (17)2项目综合治理 (18)2.1项目综合治理定义 (18)2.2项目综合治理知识领域 (18)2.3项目综合治理过程域 (18)2.3.1项目启动规那么 (19)2.3.2项目的打算编制 (20)2.3.3项目的实施 (20)2.3.4项目的操纵 (20)2.3.5整体变更操纵 (21)2.3.6项目结尾 (21)3项目范畴治理 (21)3.1启动 (22)3.2范畴规划 (22)3.3范畴定义 (22)3.4范畴核实 (22)3.5范畴操纵 (22)3.6产品开发各时期范畴治理操纵要点 (23)4项目打算治理 (24)4.1打算治理关键概念 (24)4.1.1WBS、PBS、OBS (24)4.1.2〔非〕关键路径 (24)4.1.3工作量,工期& 产品开发周期 (24)4.1.4GANTT图 (24)4.1.5PERT图 (24)4.1.6打算完成率 (25)4.2打算体系 (25)4.3任务、角色与打算体系 (26)4.4打算制定的原那么 (26)4.5打算制定的时机 (27)4.6任务工作量估量的方法 (27)4.6.1专家估量法 (27)4.6.2三点法〔对高度不确定性任务时刻的估算〕 (27)4.6.3类比/比较法 (27)4.6.4业界估量体会 (28)4.7打算监控点设置的原那么 (28)4.8打算监控的方式 (28)4.9打算的测评 (28)4.10项目打算治理的输出 (29)4.10.1立项论证时期项目详细打算 (29)4.10.2打算到公布时期概要打算 (29)4.10.3打算时期项目详细打算 (29)4.10.4开发到公布时期项目详细打算 (30)5项目质量治理 (30)5.1项目质量治理定义 (30)5.2项目质量治理在PCP上映射 (31)5.2.1项目质量治理模型图 (31)5.2.2质量规划 (31)5.2.3实施质量保证 (31)5.3时期技术评审 (32)5.3.1TR1 (32)5.3.2TR2 (32)5.3.3TR3 (32)5.3.4TR4A (32)5.3.5TR4B (32)5.3.6TR5 (32)5.3.7技术评审结论 (32)5.3.8技术评审操作方式 (33)5.4流程审计 (33)5.4.1流程审计的方式 (33)5.4.2流程审计的频度 (33)5.4.3审计内容及报告 (33)6项目成本治理 (33)6.1成本治理的范畴 (34)6.2成本治理职责 (34)6.3成本治理的操纵 (34)6.4项目成本评估细那么 (35)6.4.1项目成本评估的要素 (35)6.4.2项目成本评估的输入 (35)6.4.3项目成本评估的结果 (36)6.4.4项目成本评估的优化 (36)6.5项目成本核算细那么 (36)6.5.1研发项目费用的统计、核算 (36)6.5.2研发项目费用的发生与预算的比较 (36)6.5.3研发项目费用超预算预警 (36)7项目人力资源治理 (37)7.1人力资源规划 (37)7.1.1定义 (37)7.1.3请示汇报关系 (37)7.1.4人员配备治理打算 (37)7.2PDT团队组建 (37)7.2.1组建的时机 (37)7.2.2扩充的时机 (37)7.2.3人员配备治理打算更新 (37)7.2.4项目生命周期时期统筹责任人说明 (38)7.3PDT团队建设 (38)7.4PDT团队治理 (38)7.4.1人力资源变更治理 (38)7.4.2PDT解散 (38)8项目沟通治理 (38)8.1沟通治理概述 (38)8.2沟通治理规划 (38)8.3沟通汇报机制 (39)9风险治理 (41)9.1风险治理规划 (41)9.2风险识别 (42)9.3风险评估 (43)9.3.1风险的定量评估 (43)9.3.2风险的定性评估 (43)9.4风险防范措施 (44)9.5风险的监控 (45)9.6风险的跟踪 (45)9.7风险治理流程 (46)10项目采购治理 (46)10.1项目采购治理定义 (46)10.2项目采购治理团队的构成 (46)10.3项目采购治理的工作流程 (46)11项目变更治理 (47)11.1项目变更治理规划 (47)11.2项目变更治理的定义 (47)11.3项目变更评估 (48)11.4项目变更实施 (49)11.5项目变更流程 (50)12项目问题治理 (50)12.1相关定义 (50)12.2问题治理流程图及行为图 (51)12.2.1流程图 (51)12.2.2行为图 (52)12.3问题治理步骤 (52)12.3.1提出〝问题〞 (52)12.3.2〝问题〞的确认 (52)12.3.3〝问题〞记录 (53)12.3.4确认问题解决责任人 (53)12.3.5解决问题 (53)12.3.6问题解决的确认 (54)12.3.7问题关闭 (54)12.4问题解决治理流程中问题的状态 (54)12.4.1开启状态〔Open〕 (54)12.4.2关闭状态〔Close〕 (54)12.4.3挂起状态〔Hang out〕 (54)12.5问题级别及升级 (54)12.5.1问题的级别 (54)12.5.2最典型的升级渠道 (54)问题级别 (55)13文档治理 (55)13.1文档治理概述 (55)13.2.1立项论证时期文档治理清单 (56)13.2.2打算时期文档治理清单 (57)13.2.3开发时期文档治理清单 (58)13.2.4验证时期文档治理清单 (59)13.2.5公布时期文档治理清单 (59)1 项目运作指南1.1 PDT核心团队的运作模式1.1.1 PDT组织关系图PDT核心团队由LPDT领导,核心团队包括POP、MKTPL、RDPL、PQA、TE、FPL、PPL、IPL、TSPL九个成员,组织关系图如下:图1-1 PDT组织关系图1.1.3 PDT核心团队人员的职责参考«产品开发流程-角色和职责说明»1.1.4 PDT与相关部门的运作关系1、PDT位于产品线与资源线的节点,PDT是产品开发的责任主体,PDT的设立要紧依照产品开发实际情形进行,一样起于任务书下达,终止于产品公布后。
项目管理手册版本:A0目录1项目运作指南................................................... 错误!未定义书签。
PDT核心团队的运作模式................................... 错误!未定义书签。
PDT组织关系图....................................... 错误!未定义书签。
PDT组织架构图....................................... 错误!未定义书签。
PDT核心团队人员的职责............................... 错误!未定义书签。
PDT与相关部门的运作关系............................. 错误!未定义书签。
PDT的业务汇报关系................................... 错误!未定义书签。
PDT子团队运作模式....................................... 错误!未定义书签。
MKTPL子团队运作模式................................. 错误!未定义书签。
RDPL子团队运作模式.................................. 错误!未定义书签。
PPL子团队运作模式................................... 错误!未定义书签。
TE子团队运作模式.................................... 错误!未定义书签。
PQA运作模式......................................... 错误!未定义书签。
IPL子团队运作模式................................... 错误!未定义书签。
FPL子团队运作模式................................... 错误!未定义书签。
TSPL子团队运作模式.................................. 错误!未定义书签。
PDT组建............................................. 错误!未定义书签。
PDT解散............................................. 错误!未定义书签。
PDT授权与决策........................................... 错误!未定义书签。
项目分类定义............................................. 错误!未定义书签。
产品开发流程裁剪原则..................................... 错误!未定义书签。
项目优先级排序的规则..................................... 错误!未定义书签。
设置项目优先级的原因和目的........................... 错误!未定义书签。
适用范围............................................. 错误!未定义书签。
优先级设置规则....................................... 错误!未定义书签。
实施方法............................................. 错误!未定义书签。
公司所用项目管理工具及项目管理监控库介绍................. 错误!未定义书签。
项目管理工具......................................... 错误!未定义书签。
项目管理监控库....................................... 错误!未定义书签。
2项目综合管理................................................... 错误!未定义书签。
项目综合管理定义......................................... 错误!未定义书签。
项目综合管理知识领域..................................... 错误!未定义书签。
项目综合管理过程域....................................... 错误!未定义书签。
项目启动规则......................................... 错误!未定义书签。
项目的计划编制....................................... 错误!未定义书签。
项目的实施........................................... 错误!未定义书签。
项目的控制........................................... 错误!未定义书签。
整体变更控制......................................... 错误!未定义书签。
项目结尾............................................. 错误!未定义书签。
3项目范围管理................................................... 错误!未定义书签。
启动 .................................................... 错误!未定义书签。
范围规划................................................. 错误!未定义书签。
范围核实................................................. 错误!未定义书签。
范围控制................................................. 错误!未定义书签。
产品开发各阶段范围管理控制要点........................... 错误!未定义书签。
4项目计划管理................................................... 错误!未定义书签。
计划管理关键概念......................................... 错误!未定义书签。
WBS、PBS、OBS ........................................ 错误!未定义书签。
(非)关键路径....................................... 错误!未定义书签。
工作量,工期 & 产品开发周期.......................... 错误!未定义书签。
GANTT图............................................. 错误!未定义书签。
PERT图.............................................. 错误!未定义书签。
计划完成率........................................... 错误!未定义书签。
计划体系................................................. 错误!未定义书签。
任务、角色与计划体系..................................... 错误!未定义书签。
计划制定的原则........................................... 错误!未定义书签。
计划制定的时机........................................... 错误!未定义书签。
任务工作量估计的方法..................................... 错误!未定义书签。
专家估计法........................................... 错误!未定义书签。
三点法(对高度不确定性任务时间的估算).............. 错误!未定义书签。
类比/比较法.......................................... 错误!未定义书签。
业界估计经验......................................... 错误!未定义书签。
计划监控点设置的原则..................................... 错误!未定义书签。
计划监控的方式........................................... 错误!未定义书签。
计划的测评............................................... 错误!未定义书签。
项目计划管理的输出....................................... 错误!未定义书签。
立项论证阶段项目详细计划......................... 错误!未定义书签。
计划到发布阶段概要计划........................... 错误!未定义书签。
计划阶段项目详细计划............................. 错误!未定义书签。
开发到发布阶段项目详细计划....................... 错误!未定义书签。
5项目质量管理................................................... 错误!未定义书签。
项目质量管理定义......................................... 错误!未定义书签。
项目质量管理在PCP上映射................................. 错误!未定义书签。
项目质量管理模型图................................... 错误!未定义书签。
质量规划............................................. 错误!未定义书签。
实施质量保证......................................... 错误!未定义书签。
实施质量控制......................................... 错误!未定义书签。