机械设计基础作业讲解
- 格式:pdf
- 大小:1.40 MB
- 文档页数:43
机械设计基础课程优质教案讲义轴的设计优质教案一、教学内容本讲义基于《机械设计基础》教材第五章“轴的设计”。
详细内容涵盖轴的力学分析、轴的材料选择、轴的结构设计、轴的强度计算及轴的稳定性分析。
二、教学目标1. 理解轴的基本概念,掌握轴的设计方法。
2. 学会进行轴的强度计算,确保设计的轴能满足实际工作需求。
3. 掌握轴的稳定性分析,提高轴的使用寿命。
三、教学难点与重点重点:轴的材料选择、结构设计、强度计算。
难点:轴的稳定性分析,轴的强度计算公式推导。
四、教具与学具准备1. 教具:PPT课件、黑板、粉笔。
2. 学具:计算器、笔、纸。
五、教学过程1. 导入:通过展示实际工程中轴的应用案例,引导学生了解轴的重要性。
2. 理论讲解:a. 介绍轴的基本概念、分类及用途。
b. 讲解轴的材料选择原则,引导学生正确选择轴的材料。
c. 分析轴的结构设计方法,提高学生轴的设计能力。
3. 例题讲解:a. 以实际轴的设计为例,演示轴的强度计算过程。
b. 解释轴的稳定性分析,展示稳定性计算方法。
4. 随堂练习:a. 让学生根据所学知识,自主完成轴的强度计算。
b. 引导学生进行轴的稳定性分析。
六、板书设计1. 轴的基本概念、分类及用途。
2. 轴的材料选择原则。
3. 轴的结构设计方法。
4. 轴的强度计算公式。
5. 轴的稳定性分析。
七、作业设计1. 作业题目:a. 计算给定参数的轴的强度。
b. 分析给定轴的稳定性。
2. 答案:a. 强度计算结果。
b. 稳定性分析结果。
八、课后反思及拓展延伸1. 反思:本节课的教学效果,学生对轴设计知识的掌握程度。
2. 拓展延伸:a. 研究轴的疲劳寿命分析。
b. 探讨轴的优化设计方法。
c. 了解轴在工程领域的最新应用动态。
通过本讲义的学习,学生能系统地掌握轴的设计方法,为后续课程的学习和实际工程应用打下坚实基础。
重点和难点解析1. 轴的材料选择原则。
2. 轴的结构设计方法。
3. 轴的强度计算过程。
4. 轴的稳定性分析。
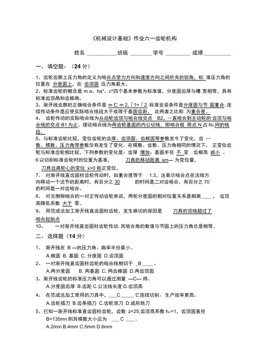
《机械设计基础》作业六一齿轮机构姓名 ___________ 班级 ________ 学号 _________ 成绩__________一、填空题:(24分)1、齿轮齿廓上压力角的定义为啮合点受力方向和速度方向之间所夹的锐角,标准压力角的位置在分度圆上,在齿顶圆压力角最大。
2、标准齿轮的概念是m a、ha*、c*四个基本参数为标准值,分度圆齿厚与槽宽相等,具有标准齿顶咼和齿根咼。
3、渐开线齿廓的正确啮合条件是m仁m 2,「1=「2;标准安装条件是分度圆与节圆重合;连续传动条件是应使实际啮合线段大于或等于基圆齿距,此两者之比称为重合度。
4、齿轮传动的实际啮合线为从动轮齿顶与啮合线交点B2,—直啮合到主动轮的齿顶与啮合线的交点B1为止,理论啮合线为两齿轮基圆的内公切线,即啮合极限点N占N2间的线段。
5、与标准齿轮比较,变位齿轮的齿厚、齿顶圆、齿根圆等参数发牛了变化,齿—数、模数、压力角等参数没有发生了变化。
在模数、齿数、压力角相同的情况下,正变位齿轮与标准齿轮相比较,下列参数的变化是:齿厚增加;基圆半径不变 :齿根高减小。
6以切削标准齿轮时的位置为基准,刀具的移动距离xm― 为变位量,刀具远离轮心的变位x>0 称正变位。
7、对渐开线直齿圆柱齿轮传动时,如重合度等于 1.3,这表示啮合点在法线方向移动一个法节的距离时,有百分之30 的时间是二对齿啮合,有百分之70的时间是一对齿啮合。
8、对无侧隙啮合的一对正传动齿轮来说,两轮分度圆的相对位置关系是相离____ ,齿顶高降低系数大于零。
9、用范成法加工渐开线直齿圆柱齿轮,发生根切的原因是刀具的顶线超过了啮合起始点。
10、一对渐开线直齿圆柱齿轮传动,其啮合角的数值与节圆上的压力角总是相等。
二、选择题(14分)1、渐开线在B —的压力角、曲率半径最小。
A.根圆B. 基圆C. 分度圆D.齿顶圆2、一对渐开线直齿圆柱齿轮的啮合线相切于_B ____ 。
A.两分度圆B. 两基圆C. 两齿根圆D.两齿顶圆3、渐开线齿轮的标准压力角可以通过测量—C—得。
机械设计基础(陈立德版)(教案)第一章:机械设计概述教学目标:1. 了解机械设计的概念、目的和意义。
2. 掌握机械设计的基本原则和步骤。
3. 了解机械设计的分类和应用。
教学内容:1. 机械设计的概念和意义。
2. 机械设计的基本原则和步骤。
3. 机械设计的分类和应用。
教学方法:1. 讲授法:讲解机械设计的概念、目的和意义。
2. 案例分析法:分析机械设计的实例,理解机械设计的基本原则和步骤。
教学资源:1. 教材:机械设计基础(陈立德版)。
2. 案例材料:机械设计实例。
教学评估:1. 课堂讨论:学生参与课堂讨论,提出问题和观点。
2. 作业:布置相关作业,巩固机械设计的基本原则和步骤。
第二章:机械零件的材料和失效分析教学目标:1. 了解机械零件的材料选择原则。
2. 掌握机械零件的失效形式和原因。
3. 学会分析机械零件的失效并采取相应的预防措施。
教学内容:1. 机械零件的材料选择原则。
2. 机械零件的失效形式和原因。
3. 失效分析的方法和步骤。
教学方法:1. 讲授法:讲解机械零件的材料选择原则和失效形式。
2. 案例分析法:分析具体案例,理解失效原因和预防措施。
教学资源:1. 教材:机械设计基础(陈立德版)。
2. 案例材料:机械零件失效案例。
教学评估:1. 课堂讨论:学生参与课堂讨论,提出问题和观点。
2. 作业:布置相关作业,巩固机械零件的材料选择原则和失效分析方法。
第三章:机械零件的强度计算教学目标:1. 了解机械零件的应力分析方法。
2. 掌握机械零件的强度计算方法。
3. 学会根据强度计算结果选择合适的机械零件尺寸。
教学内容:1. 机械零件的应力分析方法。
2. 机械零件的强度计算方法。
3. 尺寸选择的原则和方法。
教学方法:1. 讲授法:讲解机械零件的应力分析和强度计算方法。
2. 练习法:学生进行强度计算练习,巩固计算方法。
教学资源:1. 教材:机械设计基础(陈立德版)。
2. 练习题:提供强度计算练习题,辅助学生练习。
机械设计基础作业35轮系思考题5—1 定轴轮系与周转轮系得主要区别就是什么?行星轮系与差动轮系有何区别?5-2 定轴轮系中传动比大小与转向得关系?5-3什么就是惰轮?它有何用途?5-4 什么就是转化轮系?如何通过转化轮系计算出周转轮系得传动比?5-5如何区别转化轮系得转向与周转轮系得实际转向?5—6 怎样求混合轮系得传动比?分解混合轮系得关键就是什么?如何划分?5-7观察日常生活周围得机器,各举出一个定轴轮系与周转轮系,并计算出传动比与转向。
习题5—1在图示得轮系中,已知z1=15,z2=23,z2'=15,z3=31,z3’=15,z4=33,z4'=2(右旋),z5=60,z5’=20,(m =4 mm),若n1 =500r/min,求齿条6线速度u得大小与方向.题图5-15-2 在图示齿轮系中,已知z1=z2=19,z3'=26,z4=30,z4’=20,z5=78,齿轮1与齿轮3同轴线,求齿轮3得齿数及传动比i15。
题图5-35—3 在图示得钟表传动示意图中,E 为擒纵轮,N 为发条盘,S ,M 及H 分别为秒针,分针与时针。
设z1=72,z 2=12,z3=64,z 4=8,z5=60,z6=8,z 7=60,z 8=6,z9=8,z10=24,z 11=6,z 12=24,求秒针与分针得传动比i SM 及分针与时针得传动比i MH。
5-4 图示车床变速箱中,移动三联齿轮a 可使齿轮3’与4’啮合,又移动双联齿轮b,可使齿轮5’与6’啮合。
已知各轮得齿数为z 1=42,z 2=58,z3'=38,z4’=42,z 5’=50,z 6’=48,电动机转速为1450r /m in 。
试求此种情况下输出轴转速得大小与方向.5-5 在图示得行星减速装置中,已知z 1=z 2=17,z 3=15。
当手柄转过90°时转盘H 转过多少度?题图5-5题图5-75-6 在图示得差动齿轮系中,已知各轮齿数z1=15,z 2=25,z 2’=20,z3=60。
普通高等教育“十一五”国家级规划教材机械设计基础作业集题解陈立德、姜小菁主编高等教育出版社前言本“机械设计基础作业集题解”是“机械设计基础作业集”的配套辅助教学资料, 其编写的目的为:对学生而言, 可自我检查学习掌握程度;对教师而言, 在批改时可有一个统一标准, 便于检查。
现必须说明两奌:1. 有些作业题难以迠立标准答案, 故不一定为唯一答案;2. 由于思考与分析题设立的目的为深化教学内容等, 故对一般水平的学生可不按排作业, 故此题目暂不作题解。
参加本作业集题解编写工作的有陈立德、姜小菁、罗卫平、胡云堂、凌秀军、卞咏梅等,金陵科技学院陈立德、姜小菁任主编。
鉴于编著水平有限,书中难免有不妥之处,恳请广大读者批评指正。
编者2012.2目录绪论 (1)分析与思考题 (1)第1章机械设计概述 (1)一.判断与选择题 (1)二.填充题 (1)三.思考与分析题 (1)第2章摩擦、磨损及润滑概述 (2)一、判断与选择题 (2)二、填充题 (2)三、思考与分析题 (2)四、简答题 (2)第3章平面机构的结构分析 (4)一.判断与选择题 (4)二.填充题 (4)三.思考与分析题 (4)四.简答题 (4)五.设计计算与分析题 (5)第4章平面连杆机构 (6)一、判断与选择题 (6)二、填充题 (6)三、思考与分析题 (6)四、简答题 (7)五、设计计算与分析题 (7)第5章凸轮机构 (9)一.判断与选择题 (9)二.填充题 (9)三.思考与分析题 (9)四.简答题 (9)五.设计计算与分析题 (10)第6章间歇运动机构 (11)一、判断与选择题 (11)二、填空题 (11)第7章螺纹连接与螺旋传动 (12)一.判断与选择题 (12)二.填充题 (12)三.思考与分析题 (13)四.简答题 (13)五.设计计算与分析题 (14)六.结构设计与分析题 (16)第8章带传动 (18)一、判断与选择题 (18)二、填空题 (18)三、思考与分析题 (18)四、简答题 (19)五、设计计算与分析题 (21)第9章链传动 (23)一.判断与选择题 (23)二.填充题 (23)三.思考与分析题 (23)四.简答题 (24)五.设计计算与分析题 (24)第10 章齿轮传动 (26)一、判断与选择题 (26)二、填充题 (27)三、思考与分析题 (28)四、简答题 (28)五、设计计算与分析题 (31)六、结构设计与分析题 (33)第11章蜗杆传动 (36)一.判断与选择题 (36)二.填充题 (36)三.思考与分析题 (36)四.简答题 (37)五.设计计算与分析题 (38)第12章齿轮系 (41)一、判断与选择题 (41)二、填充题 (41)三、思考与分析题 (41)四、简答题 (41)五、设计计算与分析题 (42)第13章机械传动设计 (43)分析与思考题 (43)第14章轴和轴毂连接 (44)一、判断与选择题 (44)二、填充题 (44)三、思考与分析题 (44)四、简答题 (44)五、设计计算与分析题 (45)六、结构设计与分析题 (45)第15章轴承 (49)一.判断与选择题 (49)二.填充题 (49)三.思考与分析题 (50)四.简答题 (50)五.设计计算与分析题 (51)六.结构设计与分析题 (53)第16章其他常用零、部件 (55)一、判断与选择题 (55)二、填充题 (55)三、思考与分析题 (55)四、简答题 (55)五、设计计算与分析题 (56)第17章机械的平衡与调速 (57)一.判断与选择题 (57)二.填充题 (57)三.思考与分析题 (57)四.简答题 (57)五.设计计算与分析题 (59)第18章机械设计CAD简介 (59)分析与思考题 (59)机械设计基础自测试题(I) (60)一、填充题(20%,各题占2%) (60)二、计算题(18%) (60)三、问答题(52%) (61)四、结构分析题(10%) (62)机械设计基础自测试题 (II) (64)一、填充题(20%,各题占2%) (64)二、计算题(35%) (64)三、问答题(35%) (65)四、结构分析题(10%) (66)机械设计基础自测试题 (Ⅲ) (67)一、填充题(20%,各题占2%) (67)二、计算题(35%) (67)三、问答题(35%) (68)四、结构分析题(10%) (69)绪论分析与思考题0.1机器的特征有哪三个?0.2机器与机构有何区别?0.3构件与零件有何区别?试各举出三个实例。
机械设计基础习题解答(1-5)第一篇:机械设计基础习题解答(1-5)机械设计基础教材习题参考解答(第一章~第五章)2012.8目录第1章机械设计概论 _______________________________ 2 第2章机械零件尺寸的确定 _________________________ 3 第3章平面机构运动简图及平面机构自由度___________ 4 第4章平面连杆机构_______________________________ 6 第5章凸轮机构__________________________________ 11第1章机械设计概论思考题和练习题1-1举例说明什么是新型设计、继承设计和变型设计。
解:新型设计通常人们指应用成熟的科学技术或经过实验证明是可行的新技术,设计过去没有过的新型机械,如:新型机械手、动车、扑翼飞机、电动汽车等;继承设计通常指人们根据使用经验和技术发展对已有的机械进行设计更新,以提高其性能、降低其制造成本或减少其运用费用,如:大众系列汽车、大家电产品等。
变型设计通常指人们为适应新的需要对已有的机械作部分的修改或增删而发展出不同于标准型的变型产品,如:。
各种工程机械、农田作业机械等。
1-2解:评价产品的优劣的指标有哪些?解:产品的性能、产品的1-3机械零件常用的材料有哪些?为零件选材时应考虑哪些主要要求?解:制造机械零件的材料目前用得最多的是金属材料,其又分为钢铁材料和非铁材料(如铜、铝及其合金等);其次是非金属材料(如工程塑料、橡胶、玻璃、皮革、纸板、木材及纤维制品等)和复合材料(如纤维增强塑料、金属陶瓷等)。
从各种各样的材料中选择出合用的材料是一项受到多方面因素制约的工作,通常应考虑下面的原则:1)载荷的大小和性质,应力的大小、性质及其分布状况2)零件的工作条件 3)零件的尺寸及质量 4)经济性1-4解:机械设计的内容和步骤?解:机械设计的内容包括:构思和方案设计、强度分析、材料的选择、结构设计等。
机械设计基础课程》习题第 1 章机械设计基础概论1- 1 试举例说明机器、机构和机械有何不同?1- 2 试举例说明何谓零件、部件及标准件?1- 3 机械设计过程通常分为几个阶段?各阶段的主要内容是什么?1- 4 常见的零件失效形式有哪些?1- 5 什么是疲劳点蚀?影响疲劳强度的主要因素有哪些?1- 6 什么是磨损?分为哪些类型?1-7 什么是零件的工作能力?零件的计算准则是如何得出的?1-8 选择零件材料时,应考虑那些原则?1-9 指出下列材料牌号的含义及主要用途: Q275 、 40Mn 、40Cr 、 45 、ZG310 - 570 、 QT600 -3。
第 2 章现代设计方法简介2- 1 简述三维CAD 系统的特点。
2- 2 试写出优化设计数学模型的一般表达式并说明其含义。
2- 3 简述求解优化问题的数值迭代法的基本思想。
2- 4 优化设计的一般过程是什么?2- 5 机械设计中常用的优化方法有哪些?2- 6 常规设计方法与可靠性设计方法有何不同?2-7 常用的可靠性尺度有那些?2-8 简述有限元法的基本原理。
2-9 机械创新设计的特点是什么?2-10 简述机械创新设计与常规设计的关系。
第 3 章平面机构的组成和运动简图3- 1 举实例说明零件与构件之间的区别和联系。
3- 2 平面机构具有确定运动的条件是什么?3- 3 运动副分为哪几类?它在机构中起何作用?3- 4 计算自由度时需注意那些事项?3- 5 机构运动简图有何用途?怎样绘制机构运动简图?3- 6 绘制图示提升式水泵机构的运动简图,并计算机构的自由度。
3-7 试绘制图示缝纫机引线机构的运动简图,并计算机构的自由度。
3-8 试绘制图示冲床刀架机构的运动简图,并计算机构的自由度。
3-9 试判断图a、b、c 所示各构件系统是否为机构。
若是,判定它们的运动是否确定(图中标有箭头的构件为原动件)3-10 计算图 a、b、c、d、e、f 所示各机构的自由度,如有复合铰链、局部自由度、或虚约束请指出。