施工现场质量管理表格
- 格式:doc
- 大小:134.50 KB
- 文档页数:13
工程施工管理表格模板范本一、工程概况1.1 工程名称:XXX工程1.2 工程地点:XXX1.3 工程规模:XXX1.4 工程总投资:XXX1.5 工程开工日期:XXX1.6 工程竣工日期:XXX1.7 施工单位:XXX1.8 监理单位:XXX二、施工组织设计2.1 施工总体布局:XXX2.2 施工流程:XXX2.3 施工人员组织结构:XXX2.4 施工材料管理:XXX2.5 施工设备管理:XXX2.6 施工质量控制:XXX2.7 施工安全管理:XXX三、施工进度计划3.1 施工总进度计划:XXX3.2 分部分项工程进度计划:XXX3.3 关键节点进度计划:XXX四、施工成本管理4.1 工程预算:XXX4.2 工程合同价:XXX4.3 工程实际成本:XXX4.4 成本控制措施:XXX五、施工质量管理5.1 工程质量标准:XXX 5.2 质量管理措施:XXX5.3 质量检查与验收:XXX六、施工安全管理6.1 安全管理目标:XXX 6.2 安全管理制度:XXX 6.3 安全培训与教育:XXX6.4 安全事故处理:XXX七、环境保护与文明施工7.1 环境保护措施:XXX 7.2 文明施工要求:XXX7.3 施工现场管理:XXX八、工程变更与签证管理8.1 工程变更管理:XXX8.2 签证管理:XXX九、工程竣工与验收9.1 工程竣工条件:XXX 9.2 工程验收程序:XXX9.3 验收标准与要求:XXX十、工程资料与档案管理10.1 工程资料管理:XXX10.2 工程档案管理:XXX十一、施工协调与沟通11.1 协调与沟通机制:XXX11.2 协调与沟通内容:XXX11.3 协调与沟通频率:XXX十二、施工风险管理12.1 风险识别:XXX12.2 风险评估:XXX12.3 风险应对措施:XXX本工程施工管理表格模板旨在为施工项目提供全面、详细的管理内容,以便于施工单位和监理单位对工程进行有效管理。
在实际施工过程中,应根据工程特点和实际情况进行调整和补充。
基础施工质量检查表检查人:受检桩位:现场负责人:说明:本表使用时可根据项目特点增减检查内容。
检查时该工序未涉及的项目填о,检查结果符合规定画“√”,不符合画“×”,出现不符合项应在情况说明栏内注明实际情况并下达整改通知单限时整改。
杆塔施工质量检查表工程名称:检查日期:年月日说明:本表使用时可根据项目特点增减检查内容。
检查时该工序未涉及的项目填о,检查结果符合规定画“√”,不符合画“×”,出现不符合项应在情况说明栏内注明实际情况并下达整改通知单限时整改。
放紧线施工质量检查表工程名称:检查日期:年月日说明:本表使用时可根据项目特点增减检查内容。
检查时该工序未涉及的项目填о,检查结果符合规定画“√”,不符合画“×”,出现不符合项应在情况说明栏内注明实际情况并下达整改通知单限时整改。
基础施工安全/环保检查表工程名称:检查日期:年月日检查人:受检桩位:现场负责人:说明:本表使用时可根据项目特点增减检查内容。
检查时该工序未涉及的项目填о,检查结果符合规定画“√”,不符合画“×”,出现不符合项应在情况说明栏内注明实际情况并下达整改通知单限时整改。
组立杆塔施工安全/环保检查表检查人:受检桩位:现场负责人:说明:本表使用时可根据项目特点增减检查内容。
检查时该工序未涉及的项目填о,检查结果符合规定画“√”,不符合画“×”,出现不符合项应在情况说明栏内注明实际情况并下达整改通知单限时整改。
架线施工安全/环保检查表检查人:受检桩位:现场负责人:说明:本表使用时可根据项目特点增减检查内容。
检查时该工序未涉及的项目填о,检查结果符合规定画“√”,不符合画“×”,出现不符合项应在情况说明栏内注明实际情况并下达整改通知单限时整改。
附件施工总承包企业施工现场质量安全管理评价表总说明
总说明
1.施工总承包企业施工现场质量安全管理评价表均按本说明执行。
2.表格“说明”的内容仅为尽量统一评价人员使用本表格的操作方法,不是施工质量的验收标准,因此不得作为施工检查验收的依据。
3.得分计算方法:表1~6、表8、表9的各评价项目采用扣减分数的方法计分,最高扣减分数不超过该项目的应得分;应得分减掉扣减分即为实得分;实行每处(人)累计扣分的项目,当该项目所有可评价点均被扣分后,扣减分总和仍小于该项目应得分的,实得分为0分。
评价表项目实得分为可评项目实得分之和;缺项不计分;评价表得分为项目实得分与可评分项目应得分之和的比值乘以100。
4.表7的评价项目无应得分,均为扣减分,实行累计扣分制。
5.本次发布的评价表有效期:2020年7月1日~2020年12月31日。
施工总承包企业施工现场质量安全管理评价表表1
房屋建筑和市政基础设施工程现场质量安全管理评价表
(现场质量安全管理行为)。
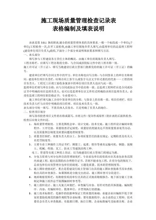
施工现场质量管理检查记录表表格编制及填表说明该表是第3.0.1条的附表,健全的质量管理体系的具体要求.一般一个标段或一个单位(子单位)工程检查一次,在开工前检查,由施工单位现场负责人填写,由监理单位的总监理工程师(建设单位项目负责人)验收,下面分三个部分来说明填表要求和填写方法.一、表头部分填写参与工程建设各方责任主体的概况。
由施工单位的现场负责人填写。
工程名称栏。
应填写工程名称的全称,与合同或招投标文件中的工程名称一致。
施工许可证(开工证),填写当地建设行政主管部门批准发给的施工许可证(开工证)的编号。
建设单位栏填写合同文件中的甲方,单位名称也应写全称,与合同签章上的单位名称相同。
建设单位项目负责栏,应填合同上签字人或签字人以文字形式委托的代表——工程的项目负责人。
工程完工后竣工验收备案表中的单位项目负责人也应与此一致。
监理单位栏填写单位全称,应与合同或协议书中的名称一致。
总监理工程师栏应是合同或协议书中明确的项目监理负责人,也可以是监理单位以文件形式明确的该项目监理负责人,必须有监理工程师任职资格证书,专业要对口。
施工单位栏填写施工合同中签章单位的全称,与签章上的名称一致。
项目经理栏、项目技术负责人栏与合同中明确的项目经理、项目技术负责人一致。
表头部分可统一填写,不需具体人员签名,只是明确了负责人的地位。
二、检查项目部分填写各项检查项目文件的名称或篇写,并将文件(复印件或原件)附在表的后面供检查,检查后应将文件归还。
1、场质量管理制度。
主要是图纸会审、设计交底、技术交底、施工组织设计编制审批程序、工序交接、质量检查评定制度,质量好的奖励及达不到质量要求处罚办法,以及质量例会制度及质量问题处理制度等。
2、质量责任制栏,质量负责人的分工,各项质量责任的落实规定,定期检查及有关人员奖罚制度等。
3、主要专业工种操作上岗证书栏。
测量工、起重、塔吊等垂直运输司机,钢筋、混凝土、机械、焊接、瓦工、防水工等建筑结构工种。
工程施工管理操作管理表格大全(1)项目工程施工进度表
(2)建设工程招标申请书
(3)建设招标报价清单表
投标单位:
代表:(签字)填写日期:
(4)施工招标合同评审表
项目名称:文件编号:评审方式:
(5)施工招标合同会签表
(6)施工组织设计报审表
承包单位:合同号:监理单位:编号:
说明:共三份,总承包人报送总监代表和总监各一份,一份返回总承包人存档。
(7)工程施工方案审批表
填写说明:此表一式三份,建设单位、施工单位、监理单位各执一份。
(8)工程施工进度计划表
(9)进度调整计划审批表编号:
注:此表一式四份,施工单位、监理单位、工程部、分管副总经理各执一份。
(10)建设工程开工申请单
承包单位:合同号:监理单位:编号:
说明:此表一式三份,承包人报送总监代表和总监各一份,一份返回承包人存档。
(11)技术交底三签记录表
(12)施工工程量签证单
工程名称:合同号:乙方单位:第次计量(编号)年月日
分管领导:部门负责人:质检部门:经办人:
(13)周工程量统计表
审核人:制表人:(14)工程管理日记表。
工程施工常用表格
在工程施工中,常用的表格有很多种,以下列举了一些常见的工程施工表格:1. 工程进度表:
该表格用于跟踪和记录工程项目的进度情况,包括各个工作阶段的计划开始和结束时间、实际完成时间、工作量进度等。
2. 施工任务清单:
用于列出需要进行的具体施工任务,包括任务描述、负责人、分工和计划完成时间等信息,方便对施工任务进行管理和追踪。
3. 材料清单:
记录工程项目所需的材料清单,包括材料名称、规格、数量、供应商等信息,用于材料采购和管理。
4. 质量检查表:
用于记录工程质量检查的结果,包括检查日期、检查内容、问题描述、整改要求等,确保施工符合质量标准和要求。
5. 安全检查表:
记录工程现场安全检查的结果,包括检查日期、检查内容、存在的安全隐患、整
改措施等,以确保工程施工过程的安全性。
6. 人员考勤表:
用于记录工程项目参与人员的考勤情况,包括姓名、职位、上班时间、请假情况等,用于管理和控制工程项目人员的出勤情况。
7. 变更通知单:
在工程施工中,如果需要对施工计划、设计或其他方面进行变更,可以使用变更通知单来记录变更内容、原因、影响范围以及相关责任人等信息。
8. 竣工验收表:
用于记录工程竣工验收的结果,包括验收日期、验收标准、验收结论、存在的问题等,确保工程质量符合要求并得到验收。
请注意,以上列举的表格仅为常见的一些工程施工表格示例,在实际应用中可能还会根据具体项目需求进行调整和定制。
施工现场质量控制表
1. 项目概述
本质量控制表旨在确保施工现场符合施工设计要求以及相关的法律法规标准。
该表格涵盖了施工现场常见的质量问题,为现场监理人员提供了一种简单而有效的管理工具。
2. 质量控制内容
本表格包含以下几个方面:
2.1 施工管理
- 执行施工管理程序
- 确保施工现场符合相关法律法规和标准
- 确保施工现场安全
2.2 建筑材料
- 确认建筑材料的质量证明文件
- 检查建筑材料是否符合标准
- 确保建筑材料的正确存储
2.3 结构施工
- 确保结构施工符合施工图纸
- 确认结构施工的工艺控制
- 进行结构施工的质量检查
2.4 建筑装饰
- 确保建筑装饰符合相关标准
- 确认建筑装饰的工艺控制
- 进行建筑装饰的质量检查
2.5 现场设施
- 确保现场设施符合相关标准
- 进行现场设施的质量检查
3. 使用方法
本表格应由项目监理人员填写,每一项应根据具体情况进行填写。
监理人员应在施工现场实时更新表格,并及时处理出现的质量问题。
施工单位应积极配合监理人员完成质量控制工作。
监理人员应在每周验收会上提交本表格,以便重新确定下一周期的质量控制目标。
工程建设用表承包人用表(编号:A)目录用表说明1.工程开工申请单A—12.主要材料报验单A—23.安装设备报验单A—34.工程报验单A—45.复工申请A—56.工序开工申请表A—67.设计变更报审表A—78.合同外工程单价申报表A—89.事故报告单A—910.承包人申请表(通用)A—1011.交工报验单A—1112.月份施工进度计划表A—12—113.月旬施工进度计划表A—12—214.月份施工进度统计表A—13—115.月旬施工进度统计表A—13—216.隐蔽工程报验单A—1417.工序质量报验单A—1518.工序质量验收单A—1619.缺陷责任工程报验单A—1720.派工单和日报表A—1821.事故处理报告单A—19监理工程师用表(编号:B)目录用表说明1.监理工程师通知B—12.工程暂停指令B—23.复工指令B—34.现场指令B—45.移交证书B—56.缺陷责任期终止证书B—67.监理日报表B—7项目承包单位合同号监理单位编号工程开工申请单A—1由承包人呈报三份,批准后监理、业主各留一份,另一份退承包人。
附件:分部、单位工程由高级驻地监理工程师签认,机电工程由总监理工程师签认。
承包单位合同号监理单位编号主要材料报验单A—2由承包人呈报二份,签发证明后监理项目部留档一份,另一份退承包人。
承包单位合同号监理单位编号安装设备报验单A—3由承包人呈报二份,查验后监理项目部留档一份,另一份退承包人。
承包单位合同号监理单位编号工程报验单A—4注:合格工程将由监理工程师另发工程检验认可书。
由承包人呈报三份,查验后监理、业主各留档一份,另一份退承包人。
项目承包单位合同号监理单位编号复工申请A—5由承包人呈报份批准后监理项目部留档一份,另一份退承包人。
项目承包单位合同号监理单位编号工序开工申请单A—6由承包人呈报三份,批准后监理、业主各留一份,另一份退承包人。
项目承包单位合同号监理单位编号设计变更报审表A—7由承包人呈报三份,同意后监理项目部留一份,设计组留一份以便出图,另一份退承包人。
第六节表格填写范例施工现场质量管理检查记录表(填写范例)附表A 开工日期:2002年5月18日工程名称北京华云酒店施工许可证(开工证)京施0200318 建设单位北京市建设开发公司项目负责人李小东设计单位大地设计事务所项目负责人田北监理单位五环监理公司总监理工程师郝大海施工单位北京亿卷阁建筑工程公司项目经理安文生项目技术负责人刘延慈序号项目内容①质量例会制度;②月评比及奖罚制度;③三检及交接检制度;④ 1 现场质量管理制度质量与结济挂勾制度。
2 质量责任制①岗位责任制;②设计交底会制度;③技术交底制;④挂牌制度。
3 主要专业工种操作上岗证书测量工、钢筋工、起重工、电焊工、架子工有证。
分包方资质与对分包单位的管理 4 制度 5 施工图审查情况审查报告及审查批准书京设02006 6地质勘察资料地质报告书 7 施工组织设计、施工方案及审批施工组织设计、编制、审核、批准齐全 8 施工技术标准有模板、钢筋、混凝土灌注等20多种 9 工程质量检验制度①有原材料及施工检验制度;②抽测项目的检测计划 10 搅拌站及计量设置有管理制度的计量设施精确度及控制措施 11 现场材料、设备存放与管理钢材、砂、石、水泥及玻璃、地面砖的管理办法检查结论:现场质量管理制度基本完整。
总监理工程师郝大海(建设单位项目负责人) 2002年5月10日 1砖砌体(混水)工程检验批质量验收记录表(填写范例)GB50203—2002 附表 B.0.1 0203010 1 单位(子单位)工程名称北京华云酒店分部(子分部)工程名称主体部分验收部位一层墙施工单位项目经理安文生北京亿卷阁建筑工程公司施工执行标准名称及编号 QJ68.006—2002砌砖工艺标准监理(建设)单位质量验收规范名称及编号施工单位检查评定记录验收记录砖强度等级 2份试验报告MU10 1MU10 砂浆强度等级试块编号6月10-06 2 M10 主水平灰缝砂浆饱满度≥80% 90、96、97、90、95、96 3 控斜搓留置第5.2.3条 4 / 项直搓拉结筋及接搓处理第5.2.4条√符合要求 5 目轴线位移≤10mm 20处平均4mm,最大7mm 6 垂直度(第层)≤5mm 3处平均3.8mm,最大5mm 7 组砌方法√ 1 8-12mm 水平灰缝厚度10mm 第5.3.1条√ 2 一基础顶面、楼面标高 ±15mm 3 6 5 7 3 7 9 般表面平整度(混水) 4 4 6 8mm 3 3 项±5mm 符合要求门窗洞口高宽度⑤⑤ 2 2 5 3 4 2 1 2 4 目外墙上下窗口偏移 11 8 20mm 6 6 10 水平灰缝平直度(混水)5 8 76 10mm7 12 李伟专业工长(施工员)施工班组长王力主控项目全部合格,一般项目满足规范规定要求。
文明施工管理制度施工单位XX公司___________________工程名称XX楼_____________________日期XX曰_________________________资料员(章)文明施工现场管理制度一、建立健全组织机构1、公司及各基层单位必须建立健全组织,分别成立文明施工管理领导小组,由3—7人组成。
2、栋号成立文明施工现场领导小组,由3—5人组成。
3、文明施工管理领导小组由施工队长任组长,其他成员有管理人员、专(兼)职安全员及特种作业人员班组长组成。
二、文明施工检查1、公司每季度检查一次,每月巡回检查二次。
2、各基层单位每月检查一次,每十天巡回检查一次。
3、各栋号每周检查一次。
4、各班组每日检查一次。
三、文明施工管理1、施工现场达到三通一平。
(1)施工区域道路畅通。
(2)施工用水管线埋入地下。
(3)“输电线路”做到“三项五线制”,架设正规。
(4)施工现场平整,设排水沟或排水井,施工无污水及长流水。
2、施工现场要设置十项安全技术措施牌、工程标志牌、文明施工标志牌、安全生产日立牌、分部分项工程质量评定牌、工程平面图、岗位负责人姓名牌、宣传栏、垂直运输机注意事项牌、砂浆及硅配合比牌、计量牌。
四、安全施工管理1、要搞好安全业页资料管理。
做到齐全正轨,确能指导安全生产。
2、要按照安全技术规范和有关规定搭设安全防护设施,合理使用安全防护用品O3、特种作业人员必须经上级有关部门培训,发放上岗操作证,达到持证上岗。
4、要制定安全施工方案,按分部(分项)、分工种进行安全技术交底,做到班前交底、班中检查、不的违章指挥、违章作业、不冒险组织施工。
施工现场质量管理表格(可以直接使用,可编辑实用优秀文档,欢迎下载)施工日志注:本表由施工单位填写并保存。
技术交底记录注1:本表由施工单位填写,交底单位与接受交底单位各保存一份。
注2:当做分项工程施工技术交底时,应填写“分项工程名称”栏,其它技术交底可不填写。
工程洽商记录注1:本表由建设单位、监理单位、施工单位各保存一份。
注2:涉及图纸修改的必须注明应修改图纸的图号。
注3:不可将不同专业的工程洽商办理在同一份洽商上。
注4:“专业名称”栏应按专业填写。
图纸会审记录注1:由施工单位整理、汇总,建设单位、监理单位、施工单位各保存一份。
注2:图纸会审记录应根据专业(园林建筑、绿化种植、园林给排水、园林用电等汇总)整理。
注3:设计单位应由专业设计负责人签字,其它相关单位应由项目技术负责人或相关专业负责人签认。
设计变更通知单注1:本表由建设单位、监理单位、施工单位各保存一份。
注2:涉及图纸修改的,必须注明应修改图纸的图号。
注3:不可将不同专业的设计变更办理在同一份变更上。
注4:“专业名称”栏应按专业填写。
工程定位测量记录编号:注:本表由建设单位、施工单位各保存一份。
表D.8基槽验线记录注:本表由建设单位、施工单位各保存一份。
表D.9材料进场检验记录注:本表由施工单位填写,施工单位、监理单位各保存一份。
表D.10编号:设备开箱检验记录本表由施工单位填写,施工单位、监理单位各保存一份。
表D.11设备及管道附件试验记录编号:注:本表由施工单位填写,建设单位、施工单位各保存一份。
表D.12预检记录注:本表由施工单位填写保存。
施工现场质量管理制度一、确立工程质量目标本工程按《建设工程施工合同》执行,工程质量标准:合格。
二、建立质量管理组织机构建立质量管理组织机构,成立全面质量管理领导小组。
项目经理任组长,总工程师任副组长。
各施工队成立全面质量管理小组,队长任组长,技术主管任副组长,负责本合同整个工程质量的管理工作。
三、制定质量检查制度既建立了质量管理组织机构,就要建立一整套的质量检查制度,项目部设专职质量检查工程师,各施工队设兼职质检员,对施工全过程进行质量检查,控制及时发现问题解决问题。
施工现场质量管理检查记录(GB50300-2001)表A.0.1 开工日期:单位(子单位)工程质量竣工验收记录(GB50300-2001)表C.0.1-1 统表Ⅰ注:验收记录由施工单位填写,验收结论由监理(建设)单位填写。
综合验收结论由参加验收各方共同商定,建设单位填写,应对工程质量是否符合规范要求及总体质量水平做出评价。
单位(子单位)工程质量控制资料核查记录(GB50300-2001)表G.0.1-2 统表Ⅱ续下表接上表(GB50300-2001)表G.0.1-2 统表Ⅱ单位(子单位)工程安全和功能检验资料核查及主要功能抽查记录(GB50300-2001)表G.0.1-3 统表Ⅲ注:抽查项目由验收组协商确定。
单位(子单位)工程观感质量检查记录(GB50300-2001)表G.0.1-4 统表Ⅳ注:质量评价为差的项目,应进行返修。
建筑给水分部工程验收记录(GB50300-2001)表F.0.1 编号:0 5注:除地基基础分部外,勘察单位可不参加。
室内给水分部工程验收记录(GB50300-2001)表 F.0.1 编号:0 501注:除地基基础分部外,勘察单位可不参加。
给水管道及配件安装分项工程质量验收表(GB50300-2001)表E.0.0 编号:050101室内给水管道及配件安装工程检验批质量验收记录(GB50242-2002)表4.2 编号:室内消火栓系统安装分项工程质量验收表(GB50300-2001)表E.0.1 编号:0 5 0 1 02室内消火栓系统安装工程检验批质量验收记录(GB50242-2002)表4.3 编号室内给水设备安装分项工程质量验收表(GB50300-2001)表E.0.1 编号:0 5 0 1 0 3室内给水设备安装工程检验批质量验收记录(GB50242-2002)表4.4 编号:室内给水管网子分部工程验收记录(GB50300-2001)表 F.0.1 编号:0 5 0 1注:除地基基础分部外,勘察单位可不参加。
表D.2
施工日志
编号:
注:本表由施工单位填写并保存。
表D.3
技术交底记录
注1:本表由施工单位填写,交底单位与接受交底单位各保存一份。
注2:当做分项工程施工技术交底时,应填写“分项工程名称”栏,其它技术交底可不填写。
表D.4
工程洽商记录
编号:
注1:本表由建设单位、监理单位、施工单位各保存一份。
注2:涉及图纸修改的必须注明应修改图纸的图号。
注3:不可将不同专业的工程洽商办理在同一份洽商上。
注4:“专业名称”栏应按专业填写。
表D.5
图纸会审记录
编号:
注1:由施工单位整理、汇总,建设单位、监理单位、施工单位各保存一份。
注2:图纸会审记录应根据专业(园林建筑、绿化种植、园林给排水、园林用电等汇总)整理。
注3:设计单位应由专业设计负责人签字,其它相关单位应由项目技术负责人或相关专业负责人签认。
表D.6
设计变更通知单
编号:
注1:本表由建设单位、监理单位、施工单位各保存一份。
注2:涉及图纸修改的,必须注明应修改图纸的图号。
注3:不可将不同专业的设计变更办理在同一份变更上。
注4:“专业名称”栏应按专业填写。
表D.7
工程定位测量记录
编号:
注:本表由建设单位、施工单位各保存一份。
表D.8
基槽验线记录
注:本表由建设单位、施工单位各保存一份。
表D.9
材料进场检验记录
编号:注:本表由施工单位填写,施工单位、监理单位各保存一份。
表D.10
设备开箱检验记录
编号:
本表由施工单位填写,施工单位、监理单位各保存一份。
表D.11
设备及管道附件试验记录
编号:
注:本表由施工单位填写,建设单位、施工单位各保存一份。
表D.12
预检记录
编号:
注:本表由施工单位填写保存。