公司解散及申请破产流程
- 格式:pdf
- 大小:51.63 KB
- 文档页数:1
公司破产清算流程及注意事项在商业经营中,有时公司会面临破产的风险。
当无力偿还债务并且无法继续经营下去时,公司可能需要进行清算。
本文将详细介绍公司破产清算的流程以及在此过程中需要注意的事项。
一、公司破产清算流程1. 申请破产清算:破产清算程序始于向法院提出申请。
任何债权人、股东或公司本身都可以提起申请。
申请人需要提供详细的财务状况和证据,以证明公司已经无法偿还债务或无法正常运营。
法院将会对申请进行审查并决定是否受理。
2. 任命清算人:如果申请获得法院受理,法院将会任命一位专业的清算人来负责管理和处理公司的财产。
清算人负责确保公司的财产被正确评估、处理和分配。
3. 确定债权:清算人将会公告债权人确认通知,要求债权人在一定期限内申报其对公司的债权。
债权人需要提供相关证据以证明其债权的合法性和金额。
清算人会对已申报的债权进行审查和确认,制定债务清偿计划。
4. 处理资产:清算人将会评估和处理公司的所有资产。
这包括出售公司的财产、追索债权以及解决公司的债务问题。
清算人必须按照法律程序处理公司的资产,并确保公正公平地分配给债权人。
5. 债务清偿:清算人将根据债务清偿计划,按照债权优先顺序逐步清偿债务。
通常,优先受偿的债权人包括劳动者的工资、社保费用、税费、银行贷款等。
其次是一般债权人如供应商、债权人等。
最后,股东可能会根据公司剩余资产情况得到剩余分配。
6. 解散公司:在完成资产清算和债务清偿后,清算人将向法院提交最终的清算报告。
法院将根据报告确认清算程序的完成,并做出公司解散的裁定。
公司解散后,其法人身份消失,公司将不再存在。
二、公司破产清算的注意事项1. 及时申请破产清算:当公司陷入严重的财务困境时,应尽早申请破产清算。
及早申请可以保护公司的资产,避免陷入更严重的债务问题,并最大限度地保护债权人的利益。
2. 秉持诚信原则:在破产清算过程中,公司及其关联方应本着诚信原则,配合清算人的工作,并提供真实、准确的财务信息。
国有公司解散的流程国有公司其主要资产是属于国家所有的,有时候在一些条件下属于国家机构。
但是如果国有公司因为一些情况需要解散,那么,国有公司解散的流程是怎么样的呢?我相信你一定会对此产生浓厚的兴趣。
今天就带你详细了解有关于此的问题。
下面,请看详细介绍。
国有公司解散的流程一、国有公司解散的流程(一)破产申请企业自愿向法院提出破产申请,应向法院提交破产申请书以及企业财产情况说明书等相关材料。
破产申请书应包括以下内容:(1)申请人(债务人)的名称、住所、法定代表人的姓名、职务; 请求事项。
请示法院宣告债务人破产还债;(2) 债务人不能清偿到期债务的说明,或债务人的财产不足以清偿债务的说明;(3) 债务人的资产状况以及债权债务的总体陈述;(4) 其它应说明事项。
如所附证据目录;(5) 申请人名称、加盖印章、申请日期。
相关材料包括:(1) 企业亏损情况的说明;(2) 有关的会计报表,主要是资产负债表、损益表;(3) 企业财产状况明细表。
如果是有形财产,还应说明财产的处所;(4) 债权清册和债务清册。
清册应包括债权人和债务人名单、住所、开户银行、债权债务发生的时间、债权债务的数额、有无争议等事项;(5) 企业上级主管部门同意其中申请破产的意见;(6) 申请人企业法人营业执照复印件和法定代表人身份证明;(7) 法院要求提供的其他材料。
(二)破产申请的受理法院收到破产申请后,应当依法进行审查,并在7日内决定是否立案受理。
通常审查范围包括四个方面:1、破产申请人是否具有法定资格;2、破产申请是否符合法定的形式要件;3、法院是否有管辖权;4、着重审查被申请人是否具有法定的破产能力和破产原因。
通过这四个方面的审查,法院在法定期限内做出受理或不受理的裁定。
对于不予受理。
裁定,破产申请人可在10日内向上一级法院提起上诉。
法院在决定立案受理后,应发布公告,并通知已知的债权人,要求债权人申报债权,此时破产程序开始。
在债权申报时限届满后15日内,法院应负责召集第一次债权人会议。
公司破产流程怎么走公司破产是指公司因资不抵债或者其他原因无法继续经营,需要通过法律程序进行清算和解散的过程。
破产流程的走向对于公司及相关利益相关者来说至关重要,下面将详细介绍公司破产流程的主要步骤。
首先,公司破产流程的第一步是申请破产。
当公司发现自身无法偿还债务或者无法继续经营时,需要向当地法院递交破产申请。
在申请破产之前,公司需要充分准备相关的财务资料和法律文件,以便法院能够对公司的破产情况进行审查和判定。
其次,经法院受理破产申请后,公司需要接受法院的破产审查。
法院将组织对公司的财务状况、债务情况、经营状况等进行全面审查,并根据审查结果做出是否破产的判决。
在这一阶段,公司需要积极配合法院的审查工作,并提供真实、完整的财务信息。
接着,一旦法院做出破产判决,公司将进入破产清算阶段。
在清算阶段,公司的所有资产将被评估和清理,以便偿还债务。
同时,公司需要停止一切经营活动,解散公司并清理所有的业务关系。
在清算过程中,法院将指定破产管理人对公司的财务进行管理和清算,确保债权人的利益得到最大程度的保护。
最后,一旦公司的破产清算工作完成,法院将做出破产结案的裁定。
公司的破产程序正式结束,公司被解散并清算,所有的债务得到清偿。
在结案后,公司将不再存在,所有的业务活动和财产都将被清理和处理。
总之,公司破产流程包括申请破产、法院审查、破产清算和结案等主要步骤。
公司在破产过程中需要积极配合法院的工作,确保破产程序能够顺利进行。
同时,公司的管理人员和债权人需要充分了解破产流程,以便能够在破产过程中保护自身的利益。
希望以上内容能够对公司破产流程有所帮助。
有限责任公司解散流程是什么?成立清算组因公司章程规定的营业期限届满或者公司章程规定的其他解散事由出现时,或者股东会决议解散时,按照公司法的规定,应当在15天内成立清算组。
有限责任公司解散时,清算组由全体股东组成;股份有限公司解散时,清算组由股东大会确定,清算组成员即可以是股东、董事,也可以是其他人。
在实践中,公司解散的情形是很常见的。
公司解散有股份有限公司的解散,也有有限责任公司的解散。
那么,有限责任公司在遇到需要解散的情况时,所需的流程是什么?需要什么条件才能申请解散呢?为您解答。
一、有限责任公司解散所需的条件(1)公司章程规定的营业期限届满或者公司章程规定的其他解散事由出现时;(2)股东会决议解散;(3)因公司合并或者分立需要解散;(4)公司违反法律、行政法规被依法责令关闭的。
二、有限责任公司解散的流程1、股东会决议根据《公司法》第44条的规定,普通有限责任公司解散的决议需由持有代表三分之二以上表决权股东通过。
一人有限责任公司解散的,根据《公司法》第62条的规定:一人有限责任公司不设股东会。
股东作出本法第38条第1款所列决定时,应当采用书面形式,并由股东签字后置备于公司。
第38条的规定:股东会行使下列职权:.......(九)对公司合并、分立、变更公司形式、解散和清算等事项作出决议;2、清算程序(1)成立清算组。
根据《公司法》第184条的规定:公司因本法第181条第(一)项、第(二)项、第(四)项、第(五)项规定而解散的,应当在解散事由出现之日起15日内成立清算组,开始清算.......逾期不成立清算组进行清算的,债权人可以申请人民法院指定有关人员组成清算组进行清算。
人民法院应当受理该申请,并及时组织清算组进行清算。
(2)清算组的组成。
根据《公司法》第184条的规定:......有限责任公司的清算组由股东组成,股份有限公司的清算组由董事或者股东大会确定的人员组成。
逾期不成立清算组进行清算的,债权人可以申请人民法院指定有关人员组成清算组进行清算。
公司解散清算的一般程序及注意事项广东德培律师事务所谢辉律师公司清算,是公司企业法人得以注销的必经程序,是公司了结所有债权债务、股东取回剩余财产的必经程序。
公司清算包括两种情形,一是破产清算(详见“破产清算专题法律讲座”),一是解散清算(包括自行解散清算、法院强制解散清算)。
本文主要介绍公司解散清算的一般操作程序以及注意事项,如下:一、已经出现了公司解散的事由,如下:(一)公司章程规定的营业期限届满或者公司章程规定的其他解散事由出现;(二)股东会或者股东大会决议解散;(三)因公司合并或者分立需要解散;(四)依法被吊销营业执照、责令关闭或者被撤销;(五)人民法院依照《公司法》第183条予以解散。
二、公司解散事由之日起15日内成立清算组,有限责任公司的清算组由股东组成,股份有限公司的清算组由董事或者股东大会确定的人员组成。
三、清算组的工作流程:(一)清理公司财产,分别编制资产负债表和财产清单;(二)成立之日起十日内通知债权人,债权人应当自接到通知书之日起三十日内向清算组申报其债权。
(三)成立之日起六十日内在报纸上公告,未接到通知书的债权人自公告之日起四十五日内,向清算组申报其债权。
注:上述通知以及公告的内容应包括:1、成立清算组的时间,清算组的人员、地址、电话等。
2、申报债权的时间,准备的资料(债权的有关凭证材料)。
3、逾期申报的法律后果(债权人在规定的期限内未申报债权,在公司清算程序终结前补充申报的,清算组应予登记,但在公司清算程序终结后才申报的,清算组不予登记。
公司清算程序终结,是指清算报告经股东会确认完毕)。
(四)处理未了结的业务、代表公司参与民事诉讼活动;(五)制定清算方案,并报股东会、股东大会确认(六)执行经确认的清算方案:支付清算费用、职工的工资、社会保险费用和法定补偿金,缴纳所欠税款,清偿公司债务后的剩余财产,有限责任公司按照股东的出资比例分配,股份有限公司按照股东持有的股份比例分配。
(七)制作清算报告,报股东会、股东大会确认。
上市公司申请破产流程是什么上市公司申请破产流程是什么简介在经济发展过程中,有些上市公司难免会面临破产的困境。
破产是指公司无法偿还债务或无法维持正常运营,从而无法继续经营下去。
对于上市公司而言,申请破产是一个复杂而严肃的决定,需要按照一定的法律程序进行。
本文将介绍上市公司申请破产的流程。
1. 决策首先,上市公司的董事会需要经过充分的讨论和决策,确定是否申请破产。
这通常是在公司遭遇严重财务困境,无力偿还债务或维持运营的情况下,作出的最后决定。
董事会需要考虑公司的债务状况、市场前景、法律风险等因素,确保决策的合法性和合理性。
2. 委托破产管理人一旦决定申请破产,公司需要委托一位破产管理人进行后续的程序操作。
破产管理人是一位专业人士,负责协助公司管理债务,保障债权人的权益。
公司可以通过招标或推荐的方式选择破产管理人,确保其专业能力和公正性。
3. 编制破产申请方案在选择破产管理人后,公司需要与破产管理人一起编制破产申请方案。
该方案需要详细说明公司的破产原因、负债情况、资产状况以及拟定的债权偿还计划等信息。
破产申请方案的编制需要充分考虑债权人的利益,同时也需要符合相关法律法规的要求。
4. 提交破产申请破产申请方案编制完成后,公司需要将其提交给法院,递交破产申请。
申请过程中,公司需要提供相关的法律文件、财务报表、债权人清单等资料,以支持申请的合法性和合规性。
法院将对申请进行审查,并发出破产清算公告。
5. 破产清算一旦法院接受破产申请,破产清算程序将开始进行。
破产清算是指破产管理人按照法院的裁定,清算公司的资产并偿还债权人的债务。
在清算过程中,破产管理人会进行债权人的排查和登记,制定债务偿还计划,并对资产进行评估和变现。
6. 债权人会议在破产清算过程中,破产管理人需要召集债权人会议,与债权人商讨债务偿还计划。
债权人会议是重要的决策环节,其中讨论的议题包括债务偿还顺序、债务偿还方式、债务减免等。
破产管理人需要听取债权人的意见,并根据法律规定和破产申请方案,最终确定债务偿还方案。
公司解散清算流程及文书模板一、解散清算流程1. 股东会决议:公司股东会通过解散决议,决定公司停止经营。
2. 成立清算组:公司股东会选举产生清算组成员,成立清算组。
3. 发布清算公告:清算组在报纸上发布清算公告,通知债权人申报债权。
4. 债权申报和登记:债权人向清算组申报债权,清算组对债权进行登记。
5. 资产清理和评估:清算组对公司资产进行清理和评估,确定可分配财产。
6. 制定清算方案:清算组制定清算方案,经股东会审议通过后执行。
7. 清偿债务:清算组按照清算方案清偿债务和税费。
8. 剩余财产分配:清算结束后,将剩余财产按照股东出资比例进行分配。
9. 注销登记:清算组向公司登记机关提交注销登记申请,注销公司登记。
二、文书模板1. 股东会决议模板:关于解散公司的决议根据公司法及本公司章程的规定,本公司股东会于XXXX年XX月XX日在XX地点召开,本次会议经全体股东一致同意,作出如下决议:一、同意公司解散,停止经营。
二、成立清算组,清算组成员由XXX、XXX、XXX组成。
三、授权清算组负责公司解散清算工作。
四、本决议自通过之日起生效。
(以下为签字部分)股东签字:XXX、XXX、XXXXXXX年XX月XX日2. 清算公告模板:公司解散清算公告本公司因经营不善,经股东会决议决定解散,现正在进行清算工作。
请各位债权人自接到通知之日起30日内,向本公司清算组申报债权。
联系人:XXX,联系电话:XXX-XXXX-XXXX。
特此公告。
公司清算组XXXX年XX月XX日。
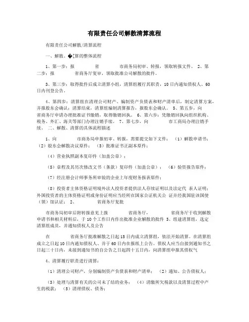
有限责任公司解散清算流程有限责任公司解散/清算流程一、解散、�[算的整体流程1、第一步:报省市商务局初审、转报,领取转报文件。
2、第二步:报省商务厅复审,领取批准公司解散的批件。
3、第三步:取得批件后成立清算小组,清算组履行其职责,10日内通知债权人、60日内刊登公告。
4、第四步:清算组在清理公司财产、编制资产负债表和财产清单后,制定清算方案,并报股东会确认;清算结束,清算组编制清算报告,报股东会确认。
5、第五步,向省商务厅申请办理批准证书缴销,取得缴销回执。
6、第六步:凭缴销回执向组织机构、税务、外汇、海关等部门办理注销手续。
7、第七步,向市工商局办理注销手续。
二、解散、清算的具体流程描述1、向市商务局申报初审、转报,需要提交如下文件:(1)解散申请书;(2)股东会解散决议原件;(3)批准证书正副本原件;(4)营业执照副本复印件(加盖公章);(5)章程及其历次修改文书(条款)复印件(加盖公章);(6)验资报告原件;(7)经注册会计师事务所审验的企业上年度财务报表原件;(8)投资者主体资格证明境外法人投资者提供法人存续证明以及法定代表人证明;外国投资者的主体资格证明或身份证明应当经所在国家公证机关公证并经我国驻该国使(领)馆认证; 2、省商务厅复批市商务局初审后附转报意见上报省商务厅,省商务厅于收到解散申请书和相关材料后,于10个工作日内作出批准企业解散的批件 3、组建清算组,选定清算组成员,并通知债权人及公告在省商务厅批准解散之日起15日内成立清算组,依法开始清算。
在清算组成立之日起10日内通知债权人、并于60日内在报纸上公告。
债权人应当自接到通知书之日起三十日内,未接到通知书的自公告之日起四十五日内,向清算组申报其债权气4、清算履行职责进行清算:(1)清理公司财产,分别编制资产负债表和财产清单;(2)通知、公告债权人;(3)处理与清算有关的公司未了结的业务;(4)清缴所欠税款以及清算过程中产生的税款;(5)清理债权、债务;(6)处理公司清偿债务后的剩余财产;(7)代表公司参与民事诉讼活动清算组在清理公司财产、编制资产负债表和财产清单后,应当制定清算方案,并报股东会确认。
有限责任公司解散清算注销流程及风险点经济形势下行的情况下诸多企业因经营不善选择停止营业或者主动解散注销,很多企业主简单认为找家代办企业注销的公司,办办工商、税务、银行等部门机构的注销就行了。
但其实公司解散清算注销是一个系列流程,企业主所谓的注销仅仅是公司解散流程的最后一步,如若前两个流程处理不好很可能会产生诸多的风险。
本文将简单介绍一下企业(本文特指有限责任公司)主动解散、清算、注销的流程以及可能产生的风险,希望能给企业主解散公司开启新的旅程提供相应的帮助。
一、有限责任公司主动解散、清算、注销的流程这一流程主要包括股东会决议解散、组成清算组、清算组备案登记、清算组接管公司、通知公告债权人、清算组出具清算报告清算方案、股东会对清算方案进行决议、注销(工商、税务、银行、海关、社保等)。
在启动这一流程前建议企业主对企业本身的资产负债情况进行初步了解,明确企业本身是否已资不抵债,如果目前已资不抵债,则当前不可以自主解散清算,需要向法院申请破产清算。
在明确企业不存在资不抵债的情况下,可以召开股东会由股东会作出解散公司的决议,需要注意的是该解散公司的股东会决议需经代表公司三分之二以上表决权的股东通过。
在股东会作出上述合法决议后要在15天内组织清算组进行清算,注意要及时组织清算,成立清算组后要及时向工商局进行备案。
需要注意的是清算组的成员由公司股东组成,实务操作中清算组成员还可以包括董事、监事、高级管理人员、律师事务所人员及会计师事务所人员等。
公司清算组成立后要对公司进行全面接管,接管主要是对公司印章、账务账册及资料、公司业务文件业务合同、财产权属证、公司财产、债权债务资料、员工花名册等等,总体而言接管的公司各类资料越全面对后续处理越好。
在清算组成立后要及时通知债权人(清算组成立之日起10日内),同时为了避免存在潜在的不明确的债权人,需在清算组成立后成立之日起60日内在报上公告。
公司清算组成立后及时清查公司资产后编制资产负债表和财产列表,根据具体情况制定清算方案,清算方案包含企业基本情况、清算组成员、员工处理方案、企业资产处理方案、履行中的业务处理、债权债务的处理方案、清算费用支付方案、剩余财产的分配方案等,清算方案制定好后交股东大会审议。
公司申请破产流程是如何的公司申请破产流程是指公司在无法偿还债务的情况下,根据相关法律规定,向有关法院提交破产申请,并按照法院的决定进行破产清算、债权人权益分配等一系列程序的过程。
以下是公司申请破产流程的详细介绍,包括前期准备、申请、审理和执行等环节。
一、前期准备阶段:1.制定破产申请计划:公司应当根据实际情况制定破产申请计划,包括破产清算方案、债权人权益分配方案等,并征求专业意见。
3.相关资料准备:公司应当准备并整理相关财务报表、合同、凭证等材料,以便于法院的审查和评估。
二、申请阶段:1.提交破产申请:公司应当向所在地的人民法院递交破产申请书,申请书中需详细说明公司的破产原因、债务状况和其它相关情况,并提交相关证明材料。
2.公告和通知:法院接受公司的破产申请后,会公告并通知公司的债权人和债权人委员会,告知公司的破产进展情况,并邀请债权人参与债权人会议。
3.债权人会议:法院组织债权人会议,债权人在会议上对公司的债权进行认定和核验,并审议通过破产清算方案和债权人权益分配方案。
三、审理阶段:1.破产审理:法院组织破产审理,审查公司提供的相关材料和申请,判断公司是否符合破产的条件,并做出破产决定。
2.破产决定:根据审理情况及相关法律规定,法院会作出破产决定,决定公司是否破产以及破产清算的具体方式和债权人权益的分配方式。
四、执行阶段:1.破产清算:破产清算是指法院根据破产决定进行对公司资产的查封、评估和处置等程序,以支付债权人的债权。
2.债权人权益分配:根据破产决定和债权人会议的通过,法院会依法进行债权人权益分配,确定各债权人按照一定比例获得破产财产的分配。
3.结案程序:破产清算完毕后,法院会根据实际情况决定是否解散公司,如果决定解散公司,则根据相关法律程序进行公司的清算、注销。
总结起来,公司申请破产的流程可以概括为前期准备、申请、审理和执行四个阶段。
在破产流程中,公司需要通过准备文件、递交申请、参加债权人会议等一系列程序与法院、债权人和专业机构进行沟通和合作,以实现有效的破产清算和债权人权益分配。
第1篇一、引言公司解散是公司经营过程中可能遇到的一种情况,它涉及到公司的法律地位、财产、债权债务等方面。
在我国,公司解散必须遵循一定的法律程序,并承担相应的法律后果。
本文将详细介绍公司解散的流程及法律后果。
二、公司解散的流程1. 提出解散申请公司解散的流程首先是由公司股东或董事会提出解散申请。
对于有限责任公司,解散申请可以由股东会作出决议;对于股份有限公司,解散申请可以由股东大会作出决议。
2. 审查解散申请解散申请提出后,应当由公司董事会或者监事会进行审查。
审查内容包括:解散原因是否合法、解散程序是否合规、公司资产是否可以清偿债务等。
3. 制作解散报告经过审查,如果解散申请符合法律规定,公司董事会或者监事会应当制作解散报告,并向公司股东或者股东大会报告。
4. 股东大会或股东会审议解散报告经公司董事会或者监事会提出后,应当提交公司股东大会或者股东会审议。
审议通过后,公司解散进入实施阶段。
5. 实施解散公司股东大会或者股东会审议通过解散决议后,公司应当实施解散。
实施解散包括以下几个方面:(1)停止经营:公司应当停止经营业务,不得再进行新的交易活动。
(2)清算:公司应当依法进行清算,包括编制资产负债表、财产清单,确定债权债务,处理债权债务等。
(3)分配剩余财产:清算结束后,公司剩余财产应当按照法律规定进行分配。
6. 注销登记公司解散后,应当向工商行政管理部门申请注销登记。
注销登记完成后,公司法人资格终止。
三、公司解散的法律后果1. 财产后果公司解散后,其财产应当按照法律规定进行清算和分配。
清算过程中,公司财产应当优先用于偿还债务。
如果公司财产不足以偿还债务,债权人可以依法向人民法院申请破产。
2. 债权债务后果公司解散后,其债权债务关系继续存在。
债权人有权要求公司履行债务,公司应当依法履行。
如果公司无法履行债务,债权人可以依法采取法律手段维护自己的合法权益。
3. 责任后果公司解散后,公司董事、监事、高级管理人员及其他责任人员应当依法承担相应的责任。
公司解散与清算全流程操作指引上海锦天城(杭州)律师事务所沈军炜2014年3⽉1⽇起,随着我国公司法注册资本实⾏认缴制后,激发了全民创业热潮,⼤量公司应运⽽⽣。
今年以来,随着经济形势的下⾏,很多公司被迫选择结束经营退出市场。
在实践中,公司终⽌有两⼤途径:解散与破产。
就公司解散⽽⾔,⼜可分为⾃⾏解散和强制解散。
本⽂主要就公司⾃⾏解散与清算的操作问题作⼀简要介绍,以供参考。
此外,以下所探讨的公司⾃⾏解散与清算问题并不包括外资企业。
⼀、公司解散、清算的程序和具体内容⼆、关于简易注销问题根据《⼯商总局关于全⾯推进企业简易注销登记改⾰的指导意见》(⼯商企注字[2016]253号)之规定,⾃2017年3⽉1⽇起,在全国范围内全⾯实⾏企业简易注销登记改⾰。
⽬前杭州市范围内已全⾯实⾏企业简易注销登记改⾰。
前述规定对于适⽤简易注销程序的企业类型、条件,不适⽤简易注销程序的情形以及申请简易注销登记需提交的材料等问题作了规定。
1. 适⽤简易注销程序的企业类型有限责任公司⾮公司企业法⼈个⼈独资企业合伙企业注:股份有限公司不适⽤简易注销程序。
2. 适⽤简易注销程序的条件领取营业执照后未开展经营活动或者申请注销登记前未发⽣债权债务或已将债权债务清算完结3. 不适⽤简易注销程序的情形涉及国家规定实施准⼊特别管理措施的外商投资企业被列⼊企业经营异常名录或严重违法失信企业名单的存在股权(投资权益)被冻结、出质或动产抵押等情形有正在被⽴案调查或采取⾏政强制、司法协助、被予以⾏政处罚等情形的企业所属的⾮法⼈分⽀机构未办理注销登记的曾被终⽌简易注销程序的法律、⾏政法规或者国务院决定规定在注销登记前需经批准的不适⽤企业简易注销登记的其他情形4. 申请简易注销登记需提交的材料《注销登记申请书》《指定代表或者共同委托代理⼈授权委托书》《全体投资⼈承诺书》营业执照正、副本原件5. 其他说明关于企业申请简易注销的公告问题。
(1)与⼀般注销程序采⽤报纸刊登的⽅式不同,企业申请简易注销登记应当先通过国家企业信⽤信息公⽰系统《简易注销公告》专栏主动向社会公告拟申请简易注销登记及全体投资⼈承诺等信息(强制清算终结和破产程序终结的企业除外),公告期为45⽇。
公司解散清算的一般程序及注意事项xxxx律师事务所xx律师公司清算,是公司企业法人得以注销的必经程序,是公司了结所有债权债务、股东取回剩余财产的必经程序。
公司清算包括两种情形,一是破产清算(详见“破产清算专题法律讲座”),一是解散清算(包括自行解散清算、法院强制解散清算)。
本文主要介绍公司解散清算的一般操作程序以及注意事项,如下:一、已经出现了公司解散的事由,如下:(一)公司章程规定的营业期限届满或者公司章程规定的其他解散事由出现;(二)股东会或者股东大会决议解散;(三)因公司合并或者分立需要解散;(四)依法被吊销营业执照、责令关闭或者被撤销;(五)人民法院依照《公司法》第183条予以解散。
二、公司解散事由之日起15日内成立清算组,有限责任公司的清算组由股东组成,股份有限公司的清算组由董事或者股东大会确定的人员组成。
三、清算组的工作流程:(一)清理公司财产,分别编制资产负债表和财产清单;(二)成立之日起十日内通知债权人,债权人应当自接到通知书之日起三十日内向清算组申报其债权。
(三)成立之日起六十日内在报纸上公告,未接到通知书的债权人自公告之日起四十五日内,向清算组申报其债权。
注:上述通知以及公告的内容应包括:1、成立清算组的时间,清算组的人员、地址、电话等。
2、申报债权的时间,准备的资料(债权的有关凭证材料)。
3、逾期申报的法律后果(债权人在规定的期限内未申报债权,在公司清算程序终结前补充申报的,清算组应予登记,但在公司清算程序终结后才申报的,清算组不予登记。
公司清算程序终结,是指清算报告经股东会确认完毕)。
(四)处理未了结的业务、代表公司参与民事诉讼活动;(五)制定清算方案,并报股东会、股东大会确认(六)执行经确认的清算方案:支付清算费用、职工的工资、社会保险费用和法定补偿金,缴纳所欠税款,清偿公司债务后的剩余财产,有限责任公司按照股东的出资比例分配,股份有限公司按照股东持有的股份比例分配。
(七)制作清算报告,报股东会、股东大会确认。
公司解散清算的流程下载温馨提示:该文档是我店铺精心编制而成,希望大家下载以后,能够帮助大家解决实际的问题。
文档下载后可定制随意修改,请根据实际需要进行相应的调整和使用,谢谢!并且,本店铺为大家提供各种各样类型的实用资料,如教育随笔、日记赏析、句子摘抄、古诗大全、经典美文、话题作文、工作总结、词语解析、文案摘录、其他资料等等,如想了解不同资料格式和写法,敬请关注!Download tips: This document is carefully compiled by theeditor. I hope that after you download them,they can help yousolve practical problems. The document can be customized andmodified after downloading,please adjust and use it according toactual needs, thank you!In addition, our shop provides you with various types ofpractical materials,such as educational essays, diaryappreciation,sentence excerpts,ancient poems,classic articles,topic composition,work summary,word parsing,copy excerpts,other materials and so on,want to know different data formats andwriting methods,please pay attention!公司解散清算的流程一般包括以下步骤:1. 成立清算组公司应当在解散事由出现之日起十五日内成立清算组,开始清算。
公司法定解散流程一、啥是公司法定解散。
公司法定解散呢,就像是一场游戏到了规定结束的时候啦。
简单说,就是根据法律规定,公司不得不关门大吉。
这可能是因为好多原因呢。
比如说,公司章程规定的营业期限届满了,就好比你租房子,合同到期了,你就得搬走啦,公司也是一样,营业期限到了,就可能要解散。
还有哦,如果公司股东会或者股东大会决议解散,这就像是大家商量好了,觉得这事儿玩不下去了,那就散伙呗。
另外,公司要是因为合并或者分立需要解散,这就像几个小伙伴一起玩,然后决定合并成一个大队伍,或者分成几个小队伍,原来的那个组织形式就得解散啦。
再就是公司被依法吊销营业执照、责令关闭或者被撤销,这就比较惨啦,就像是犯了错被老师罚站还不许再参加活动一样,只能解散啦。
二、开始走流程啦。
1. 做出解散决议。
这可是很重要的一步哦。
如果是股东会或者股东大会决议解散公司,那得按照公司章程规定的议事方式和表决程序来。
一般来说呢,有限责任公司得经代表三分之二以上表决权的股东通过才行;股份有限公司得经出席股东大会的股东所持表决权的三分之二以上通过。
这就像是大家投票,得大多数人同意才能解散公司这个大团队。
而且这个决议得是书面的哦,可不能口头上说说就完事儿了。
2. 成立清算组。
公司决定解散之后,就得成立清算组啦。
就像是打扫战场一样,要把公司的各种事务都清理干净。
清算组的成员一般是由董事或者股东大会确定的人员组成。
如果是逾期不成立清算组进行清算的呢,债权人可以申请人民法院指定有关人员组成清算组进行清算。
清算组可是有很多任务的,像是清理公司财产、编制资产负债表和财产清单啦,通知、公告债权人啦等等。
3. 通知和公告债权人。
清算组得在成立之后的十日内通知债权人,并且在六十日内在报纸上公告。
这就像是告诉大家,“我们公司要解散啦,你们要是有啥债权的,赶紧来看看哦。
”债权人呢,在接到通知书之日起三十日内,未接到通知书的自公告之日起四十五日内,都可以向清算组申报债权。
股份公司解散清算程序1、股东会决议。
2、成⽴清算组。
3、通知债权⼈。
4、注销登记。
5、公告公司终⽌。
关于股份公司解散清算程序的问题,下⾯由店铺⼩编为您详细解答。
⼀、股份公司解散清算程序1、股份公司解散清算程序:(1)股东会决议。
《公司法》规定,对公司合并、分⽴、解散和清算等事项做出决议,是股东⼤会的专属职权。
董事会应当于股东会议召开的30⽇以前,将会议审议的有关公司解散的事项通知股东。
股东⼤会应当作出特别决议。
(2)成⽴清算组。
因公司章程规定的营业期限届满或者公司章程规定的其他解散事由出现时,或者股东会决议解散时,按照《公司法》的规定,应当在15天内成⽴清算组。
有限责任公司解散时,清算组由全体股东组成;股份有限公司解散时,清算组由股东⼤会确定,清算组成员即可以是股东、董事,也可以是其他⼈。
将解散的公司超过15⽇不成⽴清算组进⾏清算的,债权⼈可以申请⼈民法院指定有关⼈员组成清算组。
公司因违反法律、⾏政法规⽽被依法责令解散或者因为撤销许可⽽解散时,由有关主管机关组织股东、有关机关及有关专业⼈员组成清算组。
(3)通知债权⼈。
清算组应当在成⽴之⽇起10⽇内通知债权⼈,并于60⽇内在报纸上⾄少公告3次;债权⼈应当在接到通知书之⽇起30⽇内,未接到通知书的⾃第⼀次公告之⽇起90⽇内,向清算组申报其债权。
(4)注销登记。
清算组结束⼯作之后,将股东会及有关机关确认的清算报告报送公司登记机关,申请注销公司登记。
(5)公告公司终⽌。
公司注销登记后,在本公司所在地发布公司解散公告。
2、法律依据:根据《公司法》第180条的规定公司有下列情形之⼀的,可以解散:(⼀)公司章程规定的营业期限届满或者公司章程规定的其他解散事由出现时;(⼆)股东会决议解散;(三)因公司合并或者分⽴需要解散的。
⼆、企业清算流程企业清算的流程为:1、清理公司财产;2、通知和公告;3、进⾏债权申报;4、制定清算⽅案;5、实施清算⽅案;6、清算终结,注销公司。
企业解散方案第1篇企业解散方案一、前言根据《中华人民共和国公司法》、《中华人民共和国企业破产法》等相关法律法规,结合本企业的实际情况,制定本企业解散方案。
本方案旨在规范企业解散流程,保障债权人、股东及员工的合法权益,确保企业平稳、有序地完成解散工作。
二、解散原因1. 企业经营不善,长期亏损,资不抵债;2. 股东会决议解散企业;3. 法定代表人因个人原因,提出解散企业;4. 其他符合《中华人民共和国公司法》规定的解散原因。
三、解散程序1. 股东会决议召开股东会,就企业解散事宜进行表决。
股东会应形成决议,并报工商行政管理部门备案。
2. 成立清算组根据股东会决议,成立清算组。
清算组由法定代表人、股东代表、财务负责人、员工代表等组成。
清算组负责企业解散期间的清算工作。
3. 公告债权人清算组应在企业所在地报纸上公告债权人申报债权。
公告期不得少于六十日。
4. 清理债权债务清算组负责接收债权人的申报材料,对债权进行审核确认。
同时,清算组应清理企业的债务,按照法律法规的规定清偿债务。
5. 处置企业资产清算组对企业资产进行清查,制定资产处置方案。
资产处置应遵循公开、公平、公正的原则,确保债权人、股东及员工的合法权益。
6. 安置员工清算组应制定员工安置方案,包括经济补偿、社会保险待遇、再就业安排等。
员工安置方案应报人力资源社会保障部门备案。
7. 报告清算情况清算组应定期向股东会报告清算工作进展情况。
清算结束后,编制清算报告,报股东会审议。
8. 办理注销登记清算工作结束后,清算组负责办理企业注销登记手续。
四、解散后的善后工作1. 保存企业档案企业解散后,应将企业档案交由法定代表人或指定人员保存,保存期限应符合相关法律法规的规定。
2. 处理遗留问题企业解散后,如发生遗留问题,由法定代表人或指定人员负责处理。
3. 通知相关方企业解散后,应通知与企业有关联的业务伙伴、政府部门等。
五、法律责任1. 企业在解散过程中,应严格遵守法律法规,确保债权人、股东及员工的合法权益。