议论文文体知识梳理
- 格式:docx
- 大小:32.59 KB
- 文档页数:8
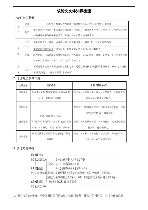
议论文 文体知识议论文的三要素:论点、论据和论证(鲜明的论点,确凿的论据,严密的论 证)一、 论点的特点:①准确②鲜明归纳论点的方法:1、标题 2、文章开头 3、结尾 4 、中间:① 通过归纳总结论据的共同点来推断出论点② 总结性的词体现中心论点的句子(例如:由此可见;我认为;总来说之……)③ 先找出文章的论题,然后依据论题在文中找出反复出现的类似的论断性的 话,合并同类项,最后归纳。
注意:归纳论点的句子必须是完整而鲜明的肯定性的论断的句子。
二、 论据事实论据(如现实事件、历史事实、统计材料、具体数字等) 理论论据:(包括人们公认的原理、公式、定义、法则、规律、名言警句等。
) 归纳论据的要点:XX 人+怎么做(与论点密切相关的方面) +结果注意:在引用中可能有些不是名言,而是具体的事实,那是事实论据 、论证方法及其作用引用论证(道理论证) 、比喻论证、 对比论证(正反 具体典型而且充分地证明了某一论点。
引用了什么论证了某一论点,使论证具有说服力。
形象生动地阐述了某一论点,使说理更通俗易懂。
通过对比,突出强调了某一论点,使说理更鲜明。
四、分析议论文的表达方式1 、议论文中的记叙,往往概括性很强,作用:用事实证明某一观点或主张。
2 、议论文中时而有生动形象的描写, 作用:更鲜明生动地证明了某一观点。
3 、议论中的抒情,会使议论更有感染力,更深入人心。
五、 议论文的语言特点:严密、准确六、 论证方式: 立论(就是使用充分有力的证据从正面直接证明自己论点准确性 的论证形)驳论( 通过揭露和驳斥错误的、 反动的论点来确立自己的论点就 是驳论。
驳论的作用在于 “破”,即辨别是非,驳斥错误的观点,同时树立准确的 观点。
)七、 论证结构 :提出问题(引论)—分析问题(本论)—解决问题(结论) 。
例文:平时说话、做事、写文章,往往发现有主观片面的地方,心里就很后悔 但是这种主观片面的毛病,又往往很不容易彻底克服。
议论文文体知识一、议论文议论文是剖析事理、发表意见,表明作者主张的一种文体。
它主要通过摆事实,讲道理,运用事实材料、逻辑推理来阐发作者的观点,表明赞成什么,反对什么。
二、构件:三要素论点、论据、论证。
论点是议论文灵魂。
(一)论点:作者对所论述问题的见解和主张。
论点的位置很灵活:1、开头提出中心论点,如《谏逐客书》“臣闻吏议逐客,窃以为过矣”,《五代史伶官传序》“盛衰之事,虽曰天命,岂非人事哉”;2、结尾出现中心论点,如《寡人之于国也》“王无罪岁,斯天下之民至焉”在结尾。
3、论述过程中提出中心论点,如《咬文嚼字》“无论写作和阅读,一定要有一字不肯放松的谨严”。
议论文一般只有一个中心论点,有的围绕中心论点提出几个分论点,以证明或补充中心论点。
如《灯下漫笔》两个部分各有一个中心论点,第一部分还有三个分论点。
论点的呈现方式:有的议论文论点在文章中用明确的语句表达出来,我们只要把它们找出来即可;有的则没有用明确的语句直接表述出来,需要读者自己去提取、概括。
如《赵威后问齐使》,通过四个例子表明“以民为本”的观点。
(二)论据:是议论文中用来证明论点、支撑论点的材料。
道理论据和事实论据是论据的两种基本形式。
1、道理论据:指经过实践检验的、正确性已为人们公认的革命导师的理论、名人的言论、科学领域的定理及生活中的常识等,如前人的经典著作、至理名言,民间的谚语和俗语,也可以是科学上的公理、规律等等。
2、事实论据:指有代表性的确凿的事例、史实及统计数字等。
包括具体的事例、概括事实、统计数字、亲身经历、感受等。
如《五代史伶官传序》运用庄宗的天下、失天下的的事例。
议论文中论点和论据的关系非常密切。
是证明和被证明的关系。
(三)论证:是运用论据来证明论点的过程和方法,是论点与论据之间的逻辑关系纽带。
三、论证类型议论文的论证一般分为立论和驳论两大类型。
立论是以充足的论据证明自己的论点正确;驳论是以有力的论据反驳别人的论点错误。
立论和驳论都是一种证明,无非一个是从正面证明其正确,而另一个是从反面证明其错误。
议论文文体知识议论文文体知识1、定义:通过证明和反驳,直接阐述事物的道理,表示作者一定的见解或主张,以议论为主要表达方式的文章,一般称之为议论文。
2、三要素:论点、论据、论证。
论点与论据的关系是被证明与证明的关系。
论证是运用论据来证明论点的方法,是论点和论据之间的逻辑关系纽带。
3、结构:提出问题、分析问题和解决问题,即引论、本论和结论。
4、议论文种类:立论文、驳论文、立论和驳论相结合。
5、立论文章中心论点出现位置:⑴开头;⑵中间;⑶结尾⑷题目;也有的`文章没有直接写出中心论点,但在论证过程中始终围绕着自已的观点写。
6、批驳对方论点的三种方式:⑴直接批驳对方的论点;⑵通过批驳对方论据来驳倒对方论点;⑶通过批驳对方的论证来驳倒对方的论点。
7、议论文论据:⑴道理论据;⑵事实论据8、论证方法:⑴摆事实⑵讲道理⑶既摆事实又讲道理。
9、议论文的三要素:任何一篇议论文都有三个要素:论点、论据和论证。
论点是作者对所议论的问题持的见解和主张。
确定论点要注意三个问题:一是辨清论点和论题。
论题是指议论的问题,指议论的内容和范围。
明确论题后,可依据它来找论点。
二是由论据和论点的关系来找论点。
论据是论点的基础,它与论点是证明和被证明的关系,它要以论点的统帅,始终为论点服务。
三是在语言表现的形式上,论点是一个完整的表判断的句子,内容上是全文的表述中心,各段各句都围绕它展开论述。
论据是证明论点正确的依据。
论据可分为事实论据和理论论据。
论据确凿充分,论点才能正确鲜明。
论证是运用论据来证明论点成立的过程和方法,是论据和论点之间的逻辑联系的纽带。
我们初中阶段,要掌握例证法、引证法、比喻论证法、对比论证法等。
这些论证的方法在以后的单元中奖前详细的说明。
议论文在进行论证的过程中要选用适当的论证方法,或正面阐述,或反面论证,或两相对照比较……为了使论证有力和得体。
初中语文议论文的文体知识(1)记叙文的概念:议论文是以议论为主要表达方式,通过摆事实、讲道理,直接表达自己的观点和主张的常用文体。
议论文是以理服人。
(2)议论三要素:论点、论据、论证是议论文的三要素,三者缺一不可。
①论点:就是作者在文中加以阐述和证明的主张和看法,是文章的灵魂。
一篇议论文,一般只有一个中心论点。
有的议论文还围绕中心论点提出几个分论点,分论点是用来补充和证明中心论点的。
如何找中心论点呢?A.看文章的标题。
议论文的标题有论点型和论题型两种类型,此法适用于论点型议论文,如《继续保持艰苦奋斗的作风》。
B.在正文中找体现作者主要观点的句子,此法适用于论题型的记叙文。
议论文的中心论区一般在开头部分,如《谈骨气》。
开篇就是“我们中国人是有骨气的”便是全文的中心论点;有的中心论点在结尾,如《纪念白求恩》号召大家学习白求恩同志“毫不自私自利的精神” ,是结论,也是论点;还有少数议论文的中心论点在文中,如《想和做》一文先针对生活中常遇到的现象“空想”和“死做”提出论题,进而提出中心论点“想和做是分不开的,一定要联结起来”。
②论据:是支撑论点的材料,是作者用来证明论点正确的理由和依据。
任何论点,只有被充分的根据作证明后,才会有说明力;没有根据的论点,既使正确,即使深刻,也不能说服人。
所以作者在表明自己观点态度的同时,也必须提出充足有力的根据,比如赞成什么,为什么赞成,认为某个现象不好,根据是什么,这样才能做到有根有据,以理服人。
议论文的论据可分为以下两种类型:A.事实论据:事实论据包括史实、典型事例、统计数字等。
如《谈骨气》中文天祥宁死不投降、齐人饿者不食嗟来之食、闻一多面对国民党特务的手枪拍案而起,就是三件事实。
作为事实论据的材料必须真实、确凿、并且有代表性,所选的事例和观点要统一,否则就失去了事实论据的说服力,影响了议论效果。
B.道理论据:包括被实践检验的真理、古今中外名家的论述、格言、谚语以及自然和社会科学的原理、概念、定律、公式等。
议论文文体知识梳理一、相关文体知识常识1、议论文的概念:议论文是通过摆事实、讲道理来直接表达作者的见解和主张的文体。
它以议论为主要表达方式,主要目的是以理服人。
2、议论文的三要素:论点、论据、论证(1)论点:是作者对所议论的问题所持的见解和主张。
①论点的表述形式往往是一个表示肯定或否定的判断句式,且必须是明确的表态性句子。
②论题:即作者所议论的问题。
③中心论点:文章的主要见解,是全文的统帅和灵魂。
④分论点:各部分用以补充和论证中心论点的分支论点,分论点是为了证明中心论点服务的。
(2)论据:是用来证明论点的根据,分为事实论据和道理论据两大类。
在议论文中,论点是“统帅”,论据是为论点服务的,他们是证明与被证明的关系。
①事实论据:用来证明论点的事实,一般包括有代表性的确凿的事例,历史事实及统计数据。
作用:事实胜于雄辩,用事实论据具有很强的说服力。
②道理论据:包括名人名言、农谚俗语和科学道理、定理、公式等。
作用:使论证更概况、更深入。
(3)论证:是运用论据来证明论点的过程和方法。
论证方法主要有:举例论证、道理论证、比喻论证、对比论证。
3、议论文语言①议论文语言的基本特点是准确、严密。
②分析其语言特点要注意语言的概况、简洁,用词的准确严密,运用修辞的生动形象等。
二、考点及方法1、议论文中心论点的提取方法:①位置法: a、标题就是中心论点;b、在开头,开门见山提出中心论点;c、在中间,应注意承上启下的过渡性的语言;d、在结尾,即归纳全文,篇末点题,总结出论点。
②表述法:论点的表述形式往往是一个表肯定或否定的判断句,它必须是明确地表明态度的句子,它应该正确、鲜明、简洁和明了。
从全文看它必须是能够统摄全文的中心句(而不是某一段的中心句)。
③摘录法:只有分论点,没有中心论点,寻找归纳这类文章的中心论点,要通过阅读文章归纳段意、层意入手,然后归纳中心论点。
④论据反推论点:无论是事实论据还是道理论据,都是为证明论点服务的,论点和论据之间是证明和被证明的关系,分析论据,看它证明的是什么问题,这个问题就是文章的中心论点。
议论文一.什么是议论文议论文又叫;是以为主要表达方式;通过摆事实;讲道理;直接表达作者的观点和主张的常用文体..二.议论文的三要素1.论点是作者对所议论的问题事件、现象、人物、观念等所持的见解和主张..论点是议论文的灵魂;解决“要证明什么”的问题..议论文的论点要求正确、鲜明..1论点包括中心论点和分论点..论点的类型分为:中心论点和分论点..①有的文章围绕中心论点提出几个分论点;分论点是为中心论点服务的;②有的文章有几个并列的分论点..注意:反问句与比喻句不能作为论点;论点必须是陈述句;它是作者看法的完整表述;在形式上往往是一个完整的简洁明确的表示肯定或否定的判断句;是明确的表态性的句子..中心论点只有一个统帅分论点;从全文看;它必能统摄全文;分论点可有N个补充和证明中心论点.. 2论点与论题区别:1定义不同:论点是作者对所议论的问题所持的见解和主张..论题是有待于证明的命题;它仅是议论的问题或对象..2形式不同:论点的提出一般是一个较完整的判断句;论题的出现常常是一个短语..3位置不同:论点的位置灵活;论题的位置一般在标题或文首..3论点位置①经常放在文章开头;②放在文章中间;③放在文章结尾;④标题直接提出;⑤需要读者概括的4提出论点的方法①文章的标题就是中心论点;②文章的开头直接提出中心论点;③文章的结尾归纳总结出中心论点;④列举生活现象引出中心论点;⑤列举生活实例或引用故事童话、寓言等引出中心论点;⑥引用名言、警句提出中心论点..提炼和概括论点的方法如下:1从位置上寻找:①标题、②开头“我认为”、“我们要”、“我们应该”等、③文章中间〖很少出现论述过程中:注意承上启下的过渡句〗、④结尾关注“所以”“总之”“因此”“总而言之”“归根结底”等总结性的词语..2研究论点与论题:论点是对论题的扩充..3分析论据反推论点:论据是为证明论点服务的;分析论据可以看出它证明什么;肯定什么;支持什么;这就是论点..〖当碰到文中没有现成的表达论点的句子时;尽管有一定难度;但也有方法可循:在准确理解全文内容的基础上;抽取文章核心;依据论题和论据;参考作者要解决的问题;准确判断和提炼作者的观点;然后用自己的话加以概括〗..4摘录分论点此类文章只有分论点;而无中心论点..分论点一般位于段首;或有标志性词语——首先、其次然后、第三再次、接着、最后等..注意:①有的议论文的论点在文章中用明确的语句表达出来;我们只要把它找出来即可..②有些文章中表达中心论点意思的句子不止一句;需要加以比较;找出最简洁、最明确的句子..③有的则没有用明确的语句直接表述出来;需要读者自己去提取、概括..概括出的句子不应含有修辞等手法..2.论据论据是支撑论点的材料;是作者用来证明论点正确的理由和依据..任何论点;只有被充分的根据作证明后;才会有说服力;没有根据的论点;即使正确;即使深刻;也不能说服人..所以作者在表明自己观点态度的同时;也必须提出充足有力的根据;比如赞成什么;为什么赞成;认为某个现象不好;根据是什么;这样才能做到有根有据;以理服人..1议论文的论据可分为以下两种类型:①事实论据:事实论据包括史实、典型事例、统计数字等..作为事实论据的材料必须真实、确凿;并且有代表性;所选的事例和观点要统一;否则就失去了事实论据的说服力;影响了议论效果..②道理论据:包括被实践检验的真理古今中外名家的论述、格言、谚语以及自然和社会科学的原理、概念、定律、公式等..2应该注意:①无论是道理论据;还是事实论据;它都不是孤立地存在于一篇文章中;而是通过些议论性的语言将它与中心论点紧密地结合在一起..运用事实论据进行论证的时候;不能采用只堆砌事实;形成论点加例子的形式;应该在叙述事例之后;对事例加以分析;揭示这个事例与论点的关系;以理服人..在使用道理进行论证的时候;不可空发议论;要注意联系实际②能用简洁的语言概括论据的内容③能分析论据的典型性、有广泛性、真实性;普遍性;有说服力④能围绕中心论点另举论据☆概括、分析、补写论据的方法如下:1概括事实论据的解题思路:第一步;明确全文中心论点或该段中作者的观点;第二步;找出论据包含的两大要素——人物、事件;如果其他要素;如:时间季节、年代、地点、环境等具有特殊意义;也要找出来;第三步;采取“人物+事件”的基本格式进行表达;要求语言尽可能简洁;还要紧扣该段中作者的观点..2分析论据内容及其作用的步骤:第一步;明确论据类型;回顾其一般作用;第二步;采取下列格式作答:这是论据;在文中起着证明中心论点;如果有分论点;则要写出它证明的分论点的作用..3补写论据的基本原则:紧扣中心论点;如果该段中有分论点;则要紧扣分论点..基本方法:①补写事实论据可采取“人物+事例+简短评价”答题格式;做到所选事例典型、真实;表述语言简洁概括..②补写道理论据要选择大家熟知的名言警句、格言、定理等;做到书写准确;有出处的一定要写清出处..补充说明:①一定要看清楚补充论据的要求;是名人的还是其他的;是正面的还是反面的;是“道理论据”还是“事实论据”..②列举名人事例;有更大的说服力;并能展示出自己的知识面;但一定要写准确人物、事件;切忌张冠李戴..③也可举凡人事例;可以编造;但要注意具有真实感;切忌过于夸大;让人一看就知道是胡编乱造的..◆特别提醒:有些同学会因对论点与论据之间被证明和证明的关系理解不深入;在分析论据作用、概括或补写论据时;往往对中心论点或分论点置之不理;使得补充的论据与论点不一致或论据分析“无所依傍”;造成失分..常见题型分析论据与论点的关系:本文段的论点是;这里所列举的……属论据填事实或道理;是为了从填反面或正面证明这个论点..方法:依据论点、论据的知识点去确定答案..变式题型1:××论据能否去掉一个一般不能去掉..原因:作者从古今中外、正反、不同身份等角度论证的;去掉后不全面;缺乏代表性;使论证不充分严密..变式题型2:××论据能否互换一般不能..原因:⑴结构上:与前文某些词句依次照应或有古今中外顺序;互换后结构不严谨..⑵内容上:此论据是为了证明……的小观点;不能证明另外一段的观点..概括论据的内容规定字数..格式:人物事物+主体特征发生发展结果根据论据概括段落的观点、内容..调换论据的顺序、删除题型应对技巧:①顺序;时间顺序、逻辑顺序;或者就是按照前文或后文中的一句话的内容来进行安排;②论证角度:正面、反面、不同种类等;③论证的观点及其关系多为递进答题模式:不能调换不能删;因为它们是按照顺序或分别从角度来论证观点;使论证更加全面、严密..3.论证论证是运用论据来证明论点的过程和方法;是论点与论据之间的逻辑关系纽带1议论文的论证方式有以下两种①立论:直接提出并阐明论点的论证方式叫立论..用这种方式写作的议论文被称为“立论文”..②驳论:通过反驳对立的论点来阐明自己的论点的议论方式叫驳论..这类议论文常称为“驳论文”2常见的论证方法有以下几种最基本的论证方法:摆事实、讲道理常用论证方法:举例论证、道理论证、引用论证如引用故事则属于举例论证;如引用名言则属于道理论证、对比论证、奇闻趣事时;就要独立出来;其作用在于增强论证的趣味性;吸引读者..☆论证方法的判断与作用分析方法如下:1论证方法的判断:①回顾常见的论证方法及其判断依据;②细读文段;对号入座..议论文析事说理上的逻辑顺序一般总是先提出一个问题;提出议论的对象;回答“是什么”..接着分析说理;根据不同的议论内容;运用不同的论证方法;从各个方面对提出的论点进行论证;回答“为什么”;这部分是议论的主体..最后是根据议论过程进行综合;或总结全文;或照应全文;或提出希望;或发出号召;使文章的议论前后贯通;使开头提出的问题得以解决;回答“怎么样”..议论文展开论述的逻辑顺序;大致可分三个步骤;提出问题——分析问题——解决问题..这一逻辑顺序就产生并制约着议论文的总体结构:引论—本论—结论..常见的论证结构有并列式、递进式、对照式和总分式四种..1并列式..先提出总论点;然后并列地从几个方面分别对总论点加以论述;即论述部分是由并列的几个分论点的论述组成的..并列式的几个分论点常常放在每段开头;以显示层次..运用这种结构形式的关键;是对一个总论点能够从不同的侧面来加以认识;并能够并列地排出几个能说明总论点的分论点来..在论证中;文章的几个层次、段落之间的关系是平行的;这就是并列式并列式分为两种形式:一是分论点并列式;二是论据并列式..2递进式..按客观事物的内在联系;由此及彼;由表及里;一层深入一层地论证论点..“深入”的路子很多:可由现象说到本质;可由可能性说到必然性;可从经验说到问题;再说到解决问题的办法;可从“是什么”说到“为什么”;再说到“怎么样”…..这种结构形式的特点是各层的前后顺序有严格要求;不能随意变更..它能使问题的剖析如层层剥笋;步步深入..3总分式论证的层次间是总论和分论的关系..a总分总式 b总分式 c分总式;4对照式是指文章一般开头提出中心论点;然后从正反两方面提出分论点或摆出正反两方面的论据;加以分析议论;最后进行总结..开头的一般作用:①提出中心论点;②引出论题..这两个方面;要具体回答出提出中心论点或引出论题的具体方式;有的是通过名人名言、有的是通过名人轶事、有的是通过趣闻笑话、有的是通过社会现象等等..答题规范格式:①开头通过写的事例;提出中心论点 ..或引出的论题②开头通过引用名言;提出中心论点或引出的论题..③开头通过引用名人趣事或的奇闻趣事;提出中心论点或引出的论题;引起读者的阅读兴趣;增强了文章的趣味性..结尾的一般作用:①深化中心论点;提出……结论;②重复或强化……的中心论点;③发出……的号召或劝勉人们……;④补充论证了……;使论证更严密..四.议论文语言特色1.议论文的语言特色主要表现为:1准确——①概念使用准确;②定语、状语等修饰成分恰当..2严密——判断和推理严密;语言表达周密;逻辑性强..3鲜明——①表述明确;不模棱两可;态度明确;爱憎分明;②恰当使用修辞方法和特殊句式;增强语言的生动性和说服力..4概括简洁——议论文中事实叙述不细致;较笼统..不宜详细叙事..否则会喧宾夺主..议论文的目的是以理服人;这一点一般的议论文都有体现;就不再举例说明了..2.语言特色考查命题形式一1分析议论文的语言特色可从以下几个方面入手:①从逻辑的角度;分析其用词的准确;严密;②从说理的角度;分析其叙述的概括性和简洁性;③从修辞的角度;分析其用词的鲜明、生动和感情色彩..2解答词语作用这类题型可按以下思路:①确定、回答词语在语境中的表层含义;②词语对表达中心或阐明观点的深层、比喻或引申作用..这类题主要考语言的准确周密性和形象生动性..3解答词语顺序类题型可按以下思路:①解释词语的含义;②阐明词语之间的时间或事理程序的先后顺序;强调其先后顺序或层次性..可按照“解释词语+表达内容+语言严密性”的格式作答..〖分析词语顺序是否可以颠倒..〗4解答句子顺序调整类题型可按以下思路:①按逻辑顺序;②找标志性词语;③根据句子前后意思的连贯性……5语句含义分析题:议论文语段中分析一句话要紧扣住论点或是全文的中心论点;或是所在段的分论点以及议论文语言的特色..结合句子所在段落的内容;理解句中的关键词;深挖这句话的言外之意或深层含义..6给文章拟写一个标题..解答此类题可以把文章的中心论点加以概括、提炼即可..注意试题有无附加条件;如;限定字数、规定成语或短语、采用文中的语句等..7文中代词的指代对象类题型的答题方法有二:①一是联系上下文加以概括.. ②二是从原文中找出指代的内容;指代的内容一般出现在代词之前;找到后可用其替换代词;通读句子;视句意变化与否来检验所得答案的正误..。
议论文知识与答题技巧一、议论文知识1、议论文:以议论为主要表达方式,通过摆事实、讲道理,直接表达自己的观点和主张的常用文体。
议论文是以理服人。
2议论文三要素及其定义:论点:作者所持的见解、主张、观点。
(要求:正确、鲜明)(需要证明什么)论据:用于证明论点的材料(用什么证明)论证:运用论据证明论点的过程(怎样证明)论点论点:就是作者所持的见解和主张,是文章的灵魂。
是完整的陈述性判断句。
一篇议论文,一般只有一个中心论点。
有的议论文还围绕中心论点提出几个分论点,分论点是用来补充和证明中心论点的。
注意区分论题与论点论题是议论文所要阐述的主要内容;论点是作者对所阐述的内容所作出的明确的判断的句子。
论点的提取常见考试题型:本文的中心论点是什么?1、论点的位置:①文题②开篇③中间④结尾注意:当开始与结尾出现类似的语句时,开头的为论点,结尾处的是呼应论点。
2、论点的提取方法:A中心论点的提取:(1)题目。
(2)开头。
(3)中间(用某个承上启下的句子)。
(4)结尾。
(5)、自己归纳。
注意:(1)是否是明晰的判断。
(2)是否统帅全文(3)论据是否证明全文的观点。
B分论点的提取:常见考试题型:本文的分论点是什么?/本文的分论点有哪些?常见考试题型:作者是从那几个方面去论证论点的?/找出形成论点的几个因素?(1)、找并列段的第一句话。
《成功就是成为你自己》的第③④⑧段第1句。
(2)、找集中的句子。
《谈骨气》第2段。
应试必备:看论据前后的概括论证语言,从论证语言中提炼分论点。
常见考试题型:本文的论点是怎样提出的?3、中心论点提出的方式:①、开门见山提出中心论点。
例如:《谈骨气》开篇就提出“我们中国人是有骨气的”②、针对现象提出问题,再提出中心论点。
例如:《想和做》针对“空想”和“死做”的现象提出论点。
③、根据亲身经历的某个生活事例提出论点④、从故事中引出问题,在提出论点⑤、用某种方法提出中心论点。
比如,比喻、对比等等。
论据常见题型:文章运用了什么事实论据/道理论据?1、论据的类型:事实论据、道理论据事实论据:有代表性确凿的事例,史实,统计数据。
议论文知识点1、定义:议论文就是是以议论为主要表达方式,表明观点或阐述道理的一种文体。
2、分类:议论文按论证方式可分为立论文和驳论文两大类型。
3、三要素:论点、论据、论证方法。
4、结构方式:并列式、递进式(逐层深)5、语言特点:准确、严密;生动、形象。
一、论题与论点:1、论题,是作者所要议论的问题,是论文中要涉及的内容和范围。
例如“谈骨气”就是论题,它并没有直接表明作者的态度和主张,只是限定了文章论述的内容和范围;而“我们中国人是有骨气的”才是体现作者的见解和观点的论点。
2、论点,是作者对论题发表的观点、看法、主张。
论点是对论题的答复。
论点必须是一个表意明确的句子。
论题是对论点的限定。
同一论题,可以有不同的论点。
二、论据:1、定义:论据是证明论点的材料和依据,论据与论点是证明与被证明的关系2、类型:事实论据和理论论据是论据的两种基本形式。
事实论据:事实论据是指有代表性的事例、史实以及科学的统计数据图表,它的特点是概括简洁,紧扣论点边叙边议。
理论论据:理论论据是指经过长期实践检验的,为人们所熟悉的、所公认的名人名言、俗语谚语、自然科学道理、公式定律等。
理论论据可以直接引用也可以部分引用,还可以间接或概括引述。
提醒注意,议论文引用的名言(包括谚语等),除做论据外,有的也用来作论点3.论据考查方式:识别论据、补充论据、删除(替换)论据三、论证1、论证是指运用论据证明论点的过程和方法,是论点与论据之间逻辑联系的纽带。
2、常见的论证方法有:举例论证、道理论证、对比论证、比喻论证。
A、举例论证是列举确凿、充分、有代表性的事例或史实来证明论点的方法。
因为“事实胜于雄辩”,所以举出确凿典型的事实会增强文章的说服力。
B、道理论证是用经过验证的真理,自然科学的原理、定律、公式及古今中外的名言警句等来证明论点的方法。
因为这些道理具有权威性,所以这种方法使用得当就有很强的论证力量。
C、对比论证是用正反两方面的事实或道理进行对比,在对比中证明论点的方法。
议论文文体知识点议论文文体知识点篇1议论文的三要素:论点、论据和论证(鲜明的论点,确凿的论据,严密的论证)一、论点的特点:①正确②鲜明归纳论点的方法:1、标题2、文章开头3、结尾4、中间:①通过归纳总结论据的共同点来推断出论点②总结性的词体现中心论点的句子(例如:由此可见;我认为;总之……)③先找出文章的论题,然后依据论题在文中找出反复出现的类似的论断性的话,合并同类项,最后归纳。
注意:归纳论点的句子必须是一个完整而清晰的肯定性判断的句子。
二、论据事实论据(如现实事件、历史事实、统计材料、具体数字等)理论论据:(包括人们公认的原理、公式、定义、法则、规律、名言警句等。
)归纳论据的要点:××人+怎么做(与论点密切相关的方面)+结果注意:在引用中可能有些不是名言,而是具体的事实,那是事实论据。
三、论证方法及其作用举例论证(事例论证)、引用论证(道理论证)、比喻论证、对比论证(正反对比论证)。
1、例证法(摆事实):具体典型而且充分地证明了某一论点。
2、引证法(讲道理):引用了什么论证了某一论点,使论证具有说服力。
3、喻证法(讲道理):形象生动地阐述了某一论点,使说理更通俗易懂。
4.对比法(推理):通过对比,突出某一论点,使推理更加生动。
四、分析议论文的表达方式1.议论文中的叙述往往很笼统,其作用是用事实证明一个观点或命题。
2、议论文中时而有生动形象的描写,作用:更鲜明生动地证明了某一观点。
3、议论中的抒情,会使议论更有感染力,更深入人心。
五、议论文的语言特点:严密、准确六、论证方式:立论和驳论七、论证结构:提出问题(引论)—分析问题(本论)—解决问题(结论)。
议论文文体知识点篇2一、议论文写作三要素:论点、论据、论证。
二、论证方法:道理论证、举例论证、对比论证、引用论证、比喻论证。
三、论证方式:论证和反驳。
(议论文可以分为议论文和议论文两大类。
)常见题型及答题技巧。
[1]分析论证方法的作用:作用二个要点。
议论文文体知识梳理一、议论文的概念:议论文是以议论为主要表达方式,通过摆事实、讲道理,直接表达自己的观点和主张的常用文体。
议论文是以理服人。
议论文的三要素是论点、论据、论证。
通俗地讲,论点是解决“需要证明什么“,论据是解决“用什么来证明”,论证是解决“怎样证明”。
二、论点1、概念:作者在文中加以阐述和证明的主张和看法,是文章的灵魂。
一般都是陈述的语气。
一篇议论文,一般只有一个中心论点。
有的议论文还围绕中心论点提出几个分论点,分论点是用来补充和证明中心论点的。
2、归纳论点的方法:第一、审清题目。
有的议论文,如《应有格物致知的精神》它的题目本身就是文章的论点;有的议论文,如《谈读书》、《正确的答案不止一个》,它的题目虽然不是文章的论点,但是表明了文章的论题(论题是文章议论的范围,注意区分论题与论点),提供了把握文章论点的线索。
第二、找中心句。
议论文往往在开头或结尾有作者对所论问题表明态度的语句,这语句就是文章的论点。
有时,这类中心句会出现在文章的中间。
第三、提炼归纳。
即弄清作者对论题的基本态度,然后据此进行概括。
如果文章是对几个分论点分别进行论述,那将就几个分论点适当地加以汇集,以一个完整、明确的语句表达出来。
注意:归纳论点的句子必须是完整而鲜明的肯定性的论断的句子。
三、论据1、概念:支撑论点的材料,是作者用来证明论点的事实和道理。
论据包括事实材料和道理材料。
2、论据的形式及作用:事实论据(如现实事件、历史事实、统计材料、具体数字等)原理论据:(包括人们公认的原理、公式、界说、法则、纪律、名言警语等。
)论据的作用:无论是事实论据还是道理论据,作用都是证明作者的观点,只是我们在阅读时,要分析直接和间接证明作者的哪个观点。
答题时往往要求答出直接证明的那个观点,这个观点未必是全文的中心论点。
4、论证1、概念:论证是运用论据来证明论点的过程和方法,是论点与论据之间的逻辑关系纽带。
议论文中的论点和论据是通过论证组织起来的。
议论文文体知识点归纳总结议论文是一种常见的文体,主要用于阐述观点、支持论证和对问题进行讨论。
以下是关于议论文的一些重要知识点的归纳总结。
一、议论文的定义和特点议论文是一种以辩证思维为基础,通过论述与论证来表达作者对某个观点或问题的态度和观点的文体。
其特点包括:1. 立场明确:议论文通常表达作者明确的立场和观点。
2. 逻辑严谨:议论文需要通过有力的论证和明确的逻辑关系来支持作者的观点。
3. 论证充分:议论文需要通过事实、数据、统计等证据来支撑观点。
4. 语言简明:议论文应该使用简练、明确、准确的语言,避免冗长和模糊。
二、议论文的写作结构议论文具有一定的写作结构,一般包括引言、论点/论据、论证、反驳和结论。
具体可分为以下几个部分:1. 引言:引言部分是文章的开端,旨在引起读者的注意并提出议题。
2. 论点/论据:论点是作者表达自己的观点,论据是用来支持论点的证据和事实。
3. 论证:论证部分是通过逻辑推理和事实证据来支持和论证论点及论据。
4. 反驳:反驳部分是对可能存在的异议或对立观点进行批驳和解答。
5. 结论:结论是文章的总结部分,再次强调作者的立场和观点。
三、议论文的写作技巧1. 阐述自己的观点:在写议论文时,作者要明确自己的观点,并用具体的论据进行支持。
2. 使用合适的论证方法:可以使用因果关系、比较对比、举例说明等论证方法来加强论点的说服力。
3. 语言表达准确清晰:议论文的语言要准确、清晰,避免使用模糊、含糊不清的词语。
4. 多角度思考:在论证过程中,考虑多个角度和对立观点,适当展开思考和辩证分析。
5. 合理使用修辞手法:通过使用修辞手法如比喻、排比、夸张等手法,增强文章的表现力和说服力。
四、议论文的注意事项1. 避免主观性过强:虽然议论文是表达作者观点的文体,但应该尽量客观、中立地陈述观点,并用事实和论证来支持。
2. 综合分析论证:在论证过程中,要进行综合分析,全面考虑相关因素,并给出合理的解决方案。
议论文文体知识梳理一、议论文的概念:议论文是以议论为主要表达方式,通过摆事实、讲道理,直接表达自己的观点和主张的常用文体。
议论文是以理服人。
议论文的三要素是论点、论据、论证。
通俗地讲,论点是解决“需要证明什么“,论据是解决“用什么来证明”,论证是解决“怎样证明”。
二、论点1、概念:作者在文中加以阐述和证明的主张和看法,是文章的灵魂。
一般都是陈述的语气。
一篇议论文,一般只有一个中心论点。
有的议论文还围绕中心论点提出几个分论点,分论点是用来补充和证明中心论点的。
2、归纳论点的方法:第一、审清题目。
有的议论文,如《应有格物致知的精神》它的题目本身就是文章的论点;有的议论文,如《谈读书》、《正确的答案不止一个》,它的题目虽然不是文章的论点,但是表明了文章的论题(论题是文章议论的范围,注意区分论题与论点),提供了把握文章论点的线索。
第二、找中心句。
议论文往往在开头或结尾有作者对所论问题表明态度的语句,这语句就是文章的论点。
有时,这类中心句会出现在文章的中间。
第三、提炼归纳。
即弄清作者对论题的基本态度,然后据此进行概括。
如果文章是对几个分论点分别进行论述,那将就几个分论点适当地加以汇集,以一个完整、明确的语句表达出来。
注意:归纳论点的句子必须是完整而鲜明的肯定性的论断的句子。
三、论据1、概念:支撑论点的材料,是作者用来证明论点的事实和道理。
论据包括事实材料和道理材料。
2、论据的形式及作用:事实论据(如现实事件、历史事实、统计材料、具体数字等)道理论据:(包括人们公认的原理、公式、定义、法则、规律、名言警句等。
)论据的作用:无论是事实论据还是道理论据,作用都是证明作者的观点,只是我们在阅读时,要分析直接和间接证明作者的哪个观点。
答题时往往要求答出直接证明的那个观点,这个观点未必是全文的中心论点。
四、论证1、概念:论证是运用论据来证明论点的过程和方法,是论点与论据之间的逻辑关系纽带。
议论文中的论点和论据是通过论证组织起来的。
2、论证方法及作用:常见的有举例论证、道理论证、对比论证、比喻论证。
1)举例论证:列举确凿,充分,有代表性的事例证明论点。
“事实胜于雄辩”这是比较常用的一种论证方法。
作用:说理更具体、观点更鲜明,说服力更强。
答题思路:用什么典型事例论证什么论点,论证十分具体,使作者的观点表达得更鲜明,说服力更强。
2)道理论证:用经典着作中精辟见解、古今中外名着警句以及人们公认的定理的公式等来证明论点;作用:观点更鲜明,说服力更强。
答题思路:用什么道理论证什么论点,使作者的观点表达得更鲜明,说服力更强,让人信服。
3)对比论证:拿正反两方面的论点或论据作对比,在对比中证明论点;作用:通过对比,突出强调了某一论点,使说理更鲜明。
作用:正确错误分明,是非曲直明确,给人印象深刻。
答题思路:从什么和什么两个方面进行对比论证,使正确错误分明,是非曲直明确,突出了作者的什么观点,让读者有了深刻的印象。
4)比喻论证:借助显浅的或用人们熟知的事物作比方,来证明论点。
作用:形象生动地阐述了某一论点,使说理更通俗易懂。
作用:说理更生动形象,通俗易懂。
答题思路:把什么比喻成什么进行论证,使论证生动形象,更容易让读者接受和理解。
五、议论文的结构:第一种分法:议论文最基本的结构是,提出问题(也叫引论)、分析问题(也叫本论)、解决问题(也叫结论)。
又可以分两大类:一是逐层深入的论述结构,叫“纵式”;一是并列展开的论述结构,叫“横式”。
(这种分法作为了解)第二种分法:议论文的论证结构大体分为三种形式:1.“总—分”式,反映作者演绎推理的思维形式。
它先提出论题或论点,然后从几个方面进行论证。
2.“分—总”式,反映作者归纳推理的思维形式。
它先对所要论述的问题分几个方面剖析,再顺理成章地归纳总结出结论。
3.“总—分—总”式,它反映作者综合运用演绎推理和归纳推理的思维形式。
先总出论点,然后从几个方面论述,最后总结全文,形成结论。
相对于前两种结构形式来说,这种结构形式的引论、本论、结论都较齐全,比较常见。
六、议论文的语言:准确性、概括性,生动性, 鲜明性. 理解重点词语的含意,评析文章语言的风格。
通过语境即上下文,联系文章的论述内容和论证特色来理解词语的含意,并分析语言,评析语言风格。
议论文运用判断推理的逻辑推理,它要求议论语言周到,没有疏漏,无懈可击。
否则议论文所提出的论点就立不起来,从而失去了文章的战斗力。
所以严密性是议论文语言的第一要素。
此外,议论文是说理文,要求文章应有明确的概念,严密的推理。
若要达到这样的效果,必须注意语言的准确性。
是非明确才能以理服人,色彩鲜明才能以情动人。
无论是立论还是驳论,目的都是要树立自己的观点;为了达到这个目的,优秀的议论文的语言都具有是非明确、色彩鲜明的特点,否则就不能以理服人、以情动人。
七、议论文出题样式及答题方法:1.找论点(论点鲜明、概括、有力、句子不是很长),一般出现位置(题目、中间、结尾、以议论表达方式出现),如找不出就需要领会作者的见解进行概括。
2.给议论文加上恰当的标题,一定要理解全文的内容,定题要联系论点,论题。
3.划分部分,按要求概括层意(问句),这要求对作者的写作思路,论证思路理解才能答得好。
4.找出某种论证方法的句子并说明其作用,这需要对论证方法了解的基础上进行分析,分析作用时一定要与论点及内容相结合。
5.对论证材料的概括。
6.对散文式的议论文,语言的隐含性强,考查对某些句子的理解或含义。
一定要理出本文的论点,作者的思路,及写作目的,这样才能化难为易。
7.当要你添加论据时,一定要注意概括性强,字里行间都要有论点的影子为论点服务。
8.某些段落能调换位置a:古今中外b:逻辑、递进、转折、因果9.用词准确、严谨,逻辑性强。
10.遇到其他的主观题要根据要求作答,揣摩作者出题的意图。
11.读文章的一般步骤:从问题中知其文体——整体感知文章内容——用文体知识去加以深入理解——理出文章思路、中心及作者的思想感情——答题。
做议论文阅读的一般步骤:篇二:议论文文体知识及相关的答题技巧议论文文体知识及相关的答题技巧一、议论文的三要素:论点(证明什么)、论据(用什么证明)、论证(怎样证明)。
议论文即对某个问题或某件事进行分析、评论,表明自己的观点、立场、态度、看法和主张的一种文体。
论点:作者对论题所持有的观点,是一篇文章的灵魂、统帅,任何一篇文章只有一个中心论点,一般可以有分论点。
论据:用来证明论点的材料,有事实论据和理论论据两种。
论证:用论据来证明论点的过程,包括论证的结构、论证的方法等内容。
议论文的内在逻辑联系:提出问题——分析问题——解决问题二、论点(一)文章提出中心论点的方式:1、文章标题点明中心论点;2、文章开头提出中心论点;3、文章结尾归纳出中心论点;4、文章中间用某个承上启下的句子提出中心论点;5、文章没有直接提出中心论点,但始终围绕??展开论述;【我们可以根据文章提出中心论点的方式来寻找文章的中心论点,也就是我们能够从标题、开头、结尾、关键句或者自己根据文章内容来自己归纳总结。
在找中心论点的时候,要和其分论点进行区分,不能将分论点当成了中心论点来看待。
】(二)找中心论点是应该注意的问题:1、论点应该是作者看法的完整表述,在形式上是个完整的简洁明确的句子。
从全文看,它必能统摄全文。
表述形式往往是个表示肯定或否定的判断句,是明确的表态性的句子2、中心论点只有一个(统帅分论点)⑴明确:分论点可有n个(补充和证明中心论点)⑵方法①从位置上找:如标题、开篇、中间、结尾。
②分析文章的论据。
(可用于检验预想的论点是否恰当)③摘录法(只有分论点,而无中心论点)常见题型:1、本文的中心论点是什么?(可按照上面给出的方法进行寻找或归纳)2、某段主要论述了什么?(考察对分论点的概括)3、分析论点是怎样提出的/论点是怎样被证明的:①摆事实讲道理后归结论点;②开门见山,提出中心论点;③针对生活中存在的现象,提出论题,通过分析论述,归结出中心论点;④叙述作者的一段经历湖,归结出中心论点;⑤作者从故事中提出问题,然后一步步分析推论,最后得出结论,提出中心论点。
如:本文的论点是_。
3段主要论述了_。
【黄浦区一模18】第○1○2段以旅行见闻引出论题并提出中心论点_。
本文第○三、论据常见的论据种类有:事实论据和道理论据事实论据是具有代表性的确凿的事例、史实或有典型意义的故事;道理论据是经过人们的实践检验的、为社会所公认的正确理论,包括社会科学理论。
题型:选择,简答5段分论点的一项是_。
【金山区一模20】如:下列事实论据中适合论证第○在一次主题班会中,李明准备作“我是如何读书的”主题演讲。
他为撰写演讲稿搜集到以下材料,但有一则不合适,帮他找出来并说明理由。
四、论证方法常见的论证方法有:举例论证、道理论证、对比论证举例论证:列举确凿、充分、有代表性的事例证明论点。
作用:通过举具体的事例加以论证,从而使论证更具体、更有说服力。
格式:使用了举例论证的论证方法,举??(概括事例)证明了??(如果有分论点,则写出它证明的分论点,否则写中心论点),从而使论证更具体更有说服力。
道理论证:用经典着作中的精辟见解、古今中外名人的名言警句以及人们公认的定理、公式、谚语等来证明论点。
作用:通过讲道理的方式证明论点,使论证更概括更深入。
格式:使用了道理论证的论证方法,论证了??了观点,从而使论证更概括更深入。
对比论证:拿正反两方面的论点或论据作对比,在对比中证明论点。
作用:突出强调。
格式:使用了对比论证的论证方法,将??和??加以比较,突出强调了??的观点。
常见题型:填空,简答。
运用了什么论证方法,有力地证明了_。
运用的论证方法是_。
其作用是:_。
3段划线内容采用了_论证方法,有力地证明了_。
如:第○【松江区一模17】4段采用的论证方法是_。
其作用是_。
第○【闸北区一模17】5○6段运用了_的论证方法,其作用是_。
第○【杨浦区一模19】五、议论文写作特点分析议论文写作特点分析的角度比较多,如修辞手法、论证方法、写作手法等修辞:如比喻,可结合比喻特点谈,那就是形象生动;如排比,增强了文章论证的气势;如引用古诗文,使文章富有文采等。
论证方法:参考论证方法的作用谈。
写作手法比较固定,常见的就是:(1)、举例论证与道理论证相结合(夹叙夹议);(2)以??论证方法为主。
同样,做这类的题目一定要有具体文句支撑,也就是用文章中的具体例句为例子进行分析。
六、文段结构作用:(1)引出(全)下文;(2)、总结前(全)文;(3)承上启下。
作为议论文段的作用,必须结合文体特征具体回答。
如开头段作用往往起着引出中心论点(论题),那么,我们可以参考下面的两个具体答题规范格式的例子使用或变通使用:①开头通过写??的事例,提出中心论点??(或引出??的论题)。