金融法学期末复习
- 格式:doc
- 大小:69.00 KB
- 文档页数:11
金融法概述• 1、金融法的调整对象是什么?金融法是调整金融关系的法律规范的总称。
具体来说,是调整货币资金的流通、融通和信用关系的法律规范的总称。
• 2、如何认识金融法的性质和地位? 金融法的性质:本质上是属于经济法的范畴。
原因:金融法的调整对象具有强烈的经济属性;金融法具有经济法律部门的一般特征;金融法确立国家调控和监管金融业的法律原则,金融主管机关据此依法调控监管金融市场,体现金融法约束政府权力的经济法性质。
地位:经济法的一个重要组成部分,适用经济法的基本原则和基本制度• 3、为什么说金融法是重要的宏观调控法?金融法包括金融法律、金融法规和金融规章。
其确立国家调控和监管金融业的法律原则,金融主管机关据此依法调控监管金融市场,体现金融法约束政府权力的性质。
• 4、简述民事法律关系的构成要素。
构成要素:主体(指参加民事法律关系,享受民事权利并承担民事义务的人。
可以是自然人、法人、非法人主体)、客体(民事权利和义务所共同指向的对象)和内容(民事主体所享有的民事权利或者承担的民事义务)民事法律行为的生效要件:主体合格;意思表示真实;内容合法。
有限责任公司股东人数1~50人,股份公司股东人数>=2人,发起人2~200人 >=18岁为完全民事行为能力人;8~18为限制名师行为能力人一般一届董事3年,董事会一人一票,且人数上股份有限5~19人,有限责任3~13人;监事会不少于3人企业成立日为营业执照签发日股东大会选出董事会监事会,董事会选举聘任总经理董事长由董事会选出,独立董事特殊,且董事不能兼任监事法人盈利性法人(企业)公司有限责任公司股份有限责任公司合伙普通合伙有限合伙个人独资企业非盈利性法人(科教文卫)特殊法人(国家机关)监事会中至少有1/3为职工代表,由职工代表大会选出有限责任公司可不设董事会监事会,可只设一个执行董事一个执行监事董事会转让股票受限,每年转让不超过所持有的25%,第二年转75%*25%发起人公司成立1年内不可转让•5、试述合同的成立与生效之间的关系。
金融法期末复习考点总结金融法期末复习考点总结:要考的题型:辨析题:(3*10’):商业银行法、票据法、保险法(这三道题的题目观点都是错误或片面的,要求辨析+法条理由)案例题:(2*10’):票据法(无因性);保险法(其实案例跟辨析没什么不同的,只是叫法而已)简答题(25’):公司法、证券法(二选一,建议选证券那题,老师说的)论述题(15’):注册制与审核制的比较以及注册制对中国经济的影响(答案的参考资料我在后面做了)一、票据法:1.票据的含义:(1)广义:记载一定文字,代表一定民事权利的文书凭证。
(2 狭义:专指票据法所规定的汇票、本票和支票等票据。
理解:①票据是一种有价证券②票据以无条件支付一定金额为内容③票据是出票人依照票据法签发的有价证券④票据是出票人与持票人约定,以自己或者自己委托的人作为付款人的有价证券2.票据的分类:我国《票据法》规定票据包括汇票、本票和支票票据法学上对票据的分类:①依照付款人是出票人还是出票人委托的人,将票据分为自付证券和委托证券。
②依照票据作用上的主要差别,把票据分为信用证券和支付证券。
③依照出票时是否记载收款人名称,把票据分为记名式票据和不记名式票据。
3.票据的性质:(1)票据是文义证券,票据上权利义务,全凭票据这张纸上记载的文字意义来断定,而不能进行任意的解释或者根据票据以外的任何其他文件确定。
一切以票据上的文义来执行。
(2)票据是要式证券,票据上的格式和记载事项都由法律严格规定,不按法律规定作成票据或不按法律规定记载事项,会影响票据的效力甚至造成票据无效。
(这个很有可能会考到)(3)票据是无因证券,无因并不是说没有原因,而是讲不问原因,任何票据的签发、取得、流转肯定有原因,如买卖、借贷、赠与、租赁等。
但票据是不问原因的,票据一经签发或流转便与其背后的原因关系发生了分离。
持有票据的人行使权利时无需证明其取得票据的原因,因而票据是无因证券。
(4)票据是完全有价证券:是指其权利与票据的占有不可分离。
《金融法》期末复习知识点金融法是研究金融活动法律规范的学科,主要涵盖金融机构的组织、监管、金融产品、金融市场等方面的法律问题。
以下是金融法期末复习的一些重要知识点:一、金融法基本概念和原则1.金融法的概念和研究对象2.金融法的特点及其与其他法律的关系3.金融法的基本原则和规范体系二、金融机构法律规制1.金融机构的分类、性质和法律地位2.商业银行法律规制3.非银行金融机构的法律规制4.金融控股公司的法律规制5.金融机构的国有化、私有化和监管三、金融产品和金融服务法律规制1.金融产品的分类和法律规制2.金融服务合同的法律规制3.金融衍生产品的法律规制4.金融创新和金融工具的法律问题四、金融市场法律规制1.证券市场的法律规制2.期货市场的法律规制3.外汇市场的法律规制4.保险市场的法律规制5.信托市场的法律规制五、金融监管法律规制1.金融监管机构的组织和职能2.金融监管法律制度3.金融监管的国际协调与监管六、金融风险防范和金融危机应对1.金融风险的类型和规避措施2.金融危机的特征和预防措施3.金融危机应对的法律机制和程序七、金融犯罪和金融责任1.金融犯罪的类型和法律规制2.金融机构的法律责任和金融侵权责任3.金融消费者的权益保护和救济机制以上只是金融法期末复习的一些重要知识点,具体内容可以根据教材和课堂笔记来进行深入学习。
除了理论知识,还需要关注最新的金融法动态和案例,了解金融法的应用和实践情况。
最后,通过做题、讨论和模拟考试等形式进行综合复习,提高对金融法知识的理解和运用能力。
一、名词解释2. 金融法律关系: 金融法在调整人们行为过程中所形成的权利义务关系。
3. 行政保护: 是指国家有权机关对违反金融法律法规、不履行法定义务的单位和公民,依照行政程序加以处理,以保护金融法律关系主体的权利和义务得以实现的行为。
4. 司法保护: 是指司法机关按照民事诉讼程序、行政诉讼程序和刑事诉讼程序对案件进行审理,以保护金融法律关系的行为。
5. 金融法律责任: 是指金融法律关系主体由于违反金融法律义务而依法应承担的法律责任。
6. 责任法定原则: 是指当违反金融法律规定的行为发生后,应该按照法律事先规定的性质、范围、程度、期限和方式追究违法者的责任。
法律必须有明确的规定才能成为追究责任的依据,确认具体的法律责任也必须有明确的法律规定并严格依法确认。
10. 票据关系: 是基于票据行为而发生的当事人在票据上的权利义务关系。
票据关系由主体、客体和内容三个要素构成。
11. 票据基础关系:又称为“票据实质关系” ,是指作为生产票据关系的事实和前提,存在于票据关系之外而由民法规定的非基于行为产生的法律关系。
18. 追索权:是票据权利的第二项内容,也称第二次请求权,是指持票人行使付款请求权被拒绝付款或者被拒绝承兑,或有其他法定事由请求付款未果时,向其前手请求支付票据金额的权利。
19. 票据抗辩:是指票据债务人对票据债权人提出的请求依法给予拒绝的行为。
票据抗辩所根据的是由称之为抗辩的原因,债务人提出抗辩以拒绝像票据债权人履行票据义务的权利成为抗辩权。
22. 票据变造:是指没有变更权限的人以行使票据权利为目的,变更票据上记载的除签名以外的有关事项的行为,即变更票据文义的行为。
23. 支付结算: 支付结算是指单位、个人在社会经济活动中使用现金、票据、信用卡和结算凭证进行货币给付及其资金清算行为。
狭义的支付结算是指银行转账结算。
24. 担保: 指法律为确保特定的债权人实现债权,以债务人或第三人的信用或者特定财产来督促债务人履行债务的制度。
一、名词解释据债权人履行票据义务的权利成为抗辩权。
22.票据变造:金融法律关系:金融法在调整人们行为过程中所是指没有变更权限的人以行使票据2.权利为目的,变更票据上记载的除签名以外的有关形成的权利义务关系。
事项的行为,即变更票据文义的行为。
:3.行政保护是指国家有权机关对违反金融法律法23.支付结算规、不履行法定义务的单位和公民,依照行政程序:支付结算是指单位、个人在社会经济活动中使用现金、票据、信用卡和结算凭证进行货加以处理,以保护金融法律关系主体的权利和义务币给付及其资金清算行为。
狭义的支付结算是指银得以实现的行为。
行转账结算。
:司法保护是指司法机关按照民事诉讼程序、行 4.24.担保政诉讼程序和刑事诉讼程序对案件进行审理,以保:指法律为确保特定的债权人实现债权,以债务人或第三人的信用或者特定财产来督促债务护金融法律关系的行为。
人履行债务的制度。
是指金融法律关系主体由于违反5.金融法律责任:26. 金融法律义务而依法应承担的法律责任。
抵押:指债务人或者第三人不转移对特定财产的拥有,而将该财产作为债券的担保,在债务人不6.:是指当违反金融法律规定的行为责任法定原则履行债务时,债券人有权以该财产折价或以拍卖、发生后,应该按照法律事先规定的性质、范围、程变卖该财产的价款优先受偿。
度、期限和方式追究违法者的责任。
法律必须有明27.确的规定才能成为追究责任的依据,确认具体的法最高额抵押:指抵押人与抵押权人协议,在最高债权额度内,以抵押物对一定期间内连续发生的债律责任也必须有明确的法律规定并严格依法确认。
权作担保。
是基于票据行为而发生的当事人在 :10.票据关系28.质押:票据上的权利义务关系。
票据关系由主体、客体和指债权人占有由债务人或第三人提供的动产或权利作为债权的担保,当债务人不履行债务内容三个要素构成。
时,债权人就其动产或权利的价值优先受偿。
又称为“票据实质关系”票据基础关系11.:,是指29.权利质押:指以权利作为质押的标的物,在债作为生产票据关系的事实和前提,存在于票据关系务人不履行债务时,债权人有权将该权利转让以优之外而由民法规定的非基于行为产生的法律关系。
基础知识部分复习1.金融法:调整金融关系的法律规范的总称。
金融法的调整对象——金融关系金融宏观调控关系金融监督管理关系金融业务经营关系金融机构的内部关系2.金融法是重要的市场主体法和市场行为法市场主体法:关于市场主体组织形态和地位的法律规范。
市场行为法:关于市场主体参与市场活动的行为规范。
目前我国正在构建以中央银行法为龙头、以商业银行法为主体,包括其他各种非银行金融机构在内的金融市场主体法系和以货币法、外汇法、证券法、票据法、信贷法、储蓄法结算法等为主要内容的金融市场行为法系。
3.金融法与公司法的关系公司法:调整公司的设立、变更、终止与业务经营的法律规范。
金融法与公司法的关系特殊与一般的关系公司法是一般法,而金融法中的商业银行法、保险法及其他规范公司形式的金融机构的法律、法规,则是公司法的特别法。
商业银行法和保险法不能与公司法的规定相抵触,在不违背公司法的前提下可作特别规定。
平行和交叉的关系主要表现为金融法中证券法与公司法的关系。
交叉:两者都有对公司的股票、债券的发行和转让的规定。
平行:角度不同;保护方式不同;所属范畴不同。
4.第一部中央银行法是1844年英国的《英格兰银行特许条例》,又称《皮尔条例》。
5.中国第一部银行法是1908年清政府颁布的《大清银行则例》。
6.法律关系是法律在调整人们行为的过程中形成的特殊的权利和义务关系。
7.法律关系由法律关系主体、法律关系客体、法律关系内容三要素组成。
金融法主体,即金融法律关系的参加者,是指在金融法律关系中能享受权利、承担义务的当事人。
享有权利的一方称为权利人,承担义务的一方称为义务人。
金融法律关系的客体是指金融法律关系主体享有的权利和承担的义务所共同指向的对象。
金融法律关系的内容是指金融法律关系主体享有的权利和承担的义务。
8.金融法律关系保护的机构(1)国务院金融监管部门既是金融管理法律关系的主体,有事金融法制关系的保护机构。
监督权和行政处罚权(2)审计机构审计署对中央银行的财务收支进行审计监督,审计机关对国有金融机构的资产、负债、损益进行审计监督。
名词解释:1、金融市场:是各经济主体进行资金融通的场所及资金在其中运动所形成的资金运动网络,即资金的集中和分配、资金的需求和供给的场所,包括以金融机构为主体的固定场所的金融市场和以非金融机构为主体进行自由交易的无固定场所的金融市场。
2.金融法:金融法是调整货币资金融通和信用活动中所发生的金融关系的法律规范的总称。
3.金融犯罪:是指违反金融法律、法规,侵犯金融机构或其他单位或个人的利益,妨碍金融业务的正常开展,扰乱国家金融秩序,情节严重,依法应受刑事处罚的行为。
4.货币法:货币法是关于货币发行、流通及管理的法律规范的总称。
5.集资诈骗罪:指犯罪嫌疑人在逃离国家金融监管部门监控的条件下,以欺诈的方法骗取不明真相的投资者的信任,取得资金,并且该资金并没有按照集资协议或集资章程的规定使用,而是以各种情由非法占为已有,这是一种故意犯罪行为。
6.商业银行的接管:是金融主管机关对商业银行进行监督和管理的一种手段,是为了稳定银行业,避免商业银行走向破产,对已经或者可能发生信用危机的商业银行采取的整顿和改组措施。
7.票据法律关系:是指有关当事人之间因设立、变更或消灭票据上的权利义务而表现的一种票据债权债务关系,包括因票据本身所产生的法律关系,以及与票据相关的法律关系。
6.票据行为:是指设立、变更或消灭票据法律关系的合法活动,包括出票、背书转让、承兑、参加承兑、保证、更改、禁止背书、付款和参加付款等活动。
7.票据抗辩:是指票据债务人根据票据法的规定,对票据债权人拒绝付款或者暂时不付款的行为。
8.抵押:指债务人或者第三人不转移对财产的占有,将该财产作为债权的担保,当债务人不履行债务时,债权人有权依照《担保法》的规定,以抵押财产折价或者拍卖、变卖该财产的价款优先受偿的一种法律制度。
9.质押:指债务人或者第三人将其动产移交债权人占有,作为债权的担保。
如果债务人不履行债务时,债权人有权依照《担保法》的规定,以质押财产折价或者拍卖、变卖,所得价款优先受偿的一种法律制度。
金融法复习笫一篇总论一概述名词解释金融货币资金融通的简称,是指以银行等金融机构为中心的各种形式的信用活动以及在信用基础上组织起来的货币流通。
金融法国家制定或者认可的,用以确定金融机构的性质、地位和职责权限并调整金融活动小形成的金融监管、调控关系和金融业务关系的法律规范的总称。
金融法律关系金融法律规范调整在金融监管、调控活动和金融业务活动过程屮形成的具有权利义务内容的社会关系。
金融体制划分金融管理机构和金融业务机构的法律地位、职责权限业务范围、彼此协调之间活动及其相互关系而形成的制度系统。
简答题1•金融法特点实体法和程序法统一;公法和私法融合;强行性;调整范围越来越广。
2•我国金融法的基本原则统一管理,管理和经营分离,规范和完善国家金融调控监管行为原则稳泄币值的基础上促进经济增长;维护金融稳定原则;维护金融市场各主体合法权益的原则;立足国情的基础上借鉴国外通行立法和国际惯例的原则。
3•我国金融法律体系金融主体法、金融调控与监管法、间接融资法、肯接融资法、期货期权外汇法、金融中介业务法4西方主要工业国家金融立法趋势更多市场主导、更独立的货币政策、更有权威的金融监管、更加紧密的国际监管合作5,我国金融立法现状立法层次不髙,法律效力低;体系系统性差;内容抽象,欠操作性;缺乏前瞻性金融法律、法规制度。
选择题金融法调整对象金融监管关系金融调控关系金融业务关系金融法的本质是统治阶级实行经济政策、管理和调控经济的一种方式金融法国内渊源宪法金融性法律行政法规地方法规规章金融司法解释自律性规章金融法国际渊源国际条约国际惯例金融法律关系的客体——金融工貝-包括金融资产(货币、金银、有价证券)和金融行为美国金融体制的特征——市场主导型旧中国金融立一1908《人清银行格例》世界上第一部专门性的金融法律一一1844《英格兰银行条例》第二篇金融调控与监管法二中央银行法名词解释中央银行一国金融体制屮处于屮心地位,依法制定和执行国家货币金融政策,实施金融调控与监管的特殊金融机关货币政策为实现特定的经济n标而采用的各种调节货币供应量或者管制信用规模的方针、政策和措施的总称。
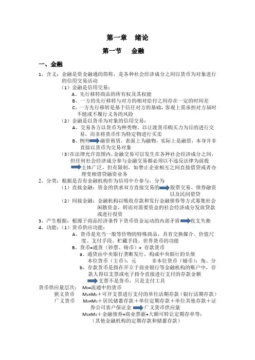
第一章绪论第一节金融一、金融1、含义:金融是资金融通的简称,是各种社会经济成分之间以货币为对象进行的信用交易活动(1)金融是信用交易:A、先行移转商品的所有权及其权能B、一方的先行移转与对方的相对给付之间存在一定的时间差C、一方先行移转是基于信任对方的基础,客观上需承担对方届时不能或不履行义务的风险(2)金融是以货币为对象的信用交易:A、交易各方以货币为种类物、以让渡货币购买力为目的进行交易,而非将货币作为特定物进行买卖B表面上为融物,实际上是融资,本身并非直接以货币为交易对象(3)在法律允许范围内,金融交易可以发生在各种社会经济成分之间,但任何社会经济成分参与金融交易都必须以不违反法律为前提理变相借贷融资业务2、分类:根据是否有金融机构作为信用中介参与,分为(1股票交易、债券融资以及民间借贷(2)间接金融:金融机构以吸收存款和发行金融债券等方式筹集社会闲散资金,转而对需要资金的社会经济成分发放贷款或进行投资34、功能:(1)货币供应功能:A、货币是充当一般等价物的特殊商品,具有交换媒介、价值尺度、支付手段、贮藏手段、世界货币的功能B、货币=通货(钞票、铸币)+ 存款货币a、通货由中央银行垄断发行,构成中央银行的负债本位货币(主币):元非本位货币(辅币):角、分b、存款货币是指在开立于商业银行等金融机构的账户中,存款人得以支票或电子指令直接进行支付的存款金额货币供应量层次:M0=流通中的货币狭义货币M1=M0+可开支票进行支付的单位活期存款(银行活期存款)广义货币M2=M1+居民储蓄存款+单位定期存款+单位其他存款+证M3=M2+金融债券+商业票据+大额可转让定期存单等;(其他金融机构的定期存款和储蓄存款)M 4=M 3+其他短期流动资产(2)资本形成功能:A 、促进储蓄向投资转化:a 、极丰富的信息资源b 、多样化的金融工具c 、高效率的交易手段d 、交易障碍溶解机制B 、优化资源配置:资金流向、化零为整(3)支付服务功能:金融体系提供非现金转账服务:快捷、便利、安全、廉价A 、支付电子化:a 、以计算机和网络为基础b 、提高效率但加大操作风险B 、电子货币:a 、是以电子形式存储在消费者支配的电子装置中的货币价值。
法学金融法期末考试题库法学金融法期末考试题库一、选择题1. 金融法的基本原则包括以下哪项?A. 公平性原则B. 合法性原则C. 效率性原则D. 所有选项2. 根据金融法规定,以下哪个机构不属于金融监管机构?A. 中国人民银行B. 中国银行保险监督管理委员会C. 中国证券监督管理委员会D. 国家发展与改革委员会3. 以下哪项不是金融法中规定的金融消费者权利?A. 知情权B. 选择权C. 隐私权D. 财产权4. 金融法中,关于银行存款的保护措施,以下说法错误的是?A. 存款保险制度B. 存款利率市场化C. 存款准备金制度D. 存款冻结制度5. 以下哪项不属于金融法中对金融产品的要求?A. 真实性B. 合法性C. 透明性D. 随意性二、判断题1. 金融法的调整对象是金融市场的参与者和金融市场的交易行为。
()2. 金融法只调整银行业务,不涉及证券和保险业务。
()3. 金融消费者有权要求金融机构提供真实、准确的金融产品信息。
()4. 金融机构可以随意更改金融产品的条款和条件。
()5. 金融法规定,金融机构必须对客户的个人信息保密。
()三、简答题1. 简述金融法的基本原则及其意义。
2. 描述金融监管机构的职能和作用。
3. 解释金融消费者的基本权利及其保护措施。
4. 阐述金融法对金融产品信息披露的要求。
5. 讨论金融法在防范金融风险中的作用。
四、案例分析题案例一:某银行未经客户同意,擅自使用客户的个人信息进行营销活动。
请分析该银行的行为是否违反了金融法的相关规定,并说明理由。
案例二:某证券公司在未经充分披露风险的情况下,向投资者推荐了一款高风险金融产品,导致投资者遭受重大损失。
请分析证券公司的行为是否合法,并提出相应的法律建议。
五、论述题1. 论述金融法在促进金融市场健康发展中的作用和重要性。
2. 分析当前金融法在保护金融消费者权益方面存在的不足,并提出改进建议。
六、材料分析题阅读以下材料,分析材料中涉及的金融法律问题,并提出你的见解。
金融法期末复习资料一、名词解释1.票据法律关系:抵押2.共同保证人汇票:再贴现:同业拆借:内幕交易:集资诈骗罪公示催告:内幕信息市场禁入:3.票据行为:票据抗辩:质押:商业银行的接管:二、单项选择题中国人民银行行长由()任命A 国务院总理B国家主席C委员长D全国人大常委会下列不属于中国人民银行的职能是()A发行的银行B银行的银行C企业的银行D政府的银行下列不属于银行业金融工具的是()A定期和活期存款单B国债C汇票D本票下列不属于金融法律关系客体的是()A、证券B、金银C、财产D、货币我国现行的人民币汇率制度为()A固定汇率制B多重汇率制C自由浮动汇率制D管理浮动汇率制利用涂改、粘贴、拼接等手段无中生有或者以小变大的非法改变货币的外形或面额的犯罪行为定为()A 变造票据罪B伪造票据罪C变造货币罪D伪造货币罪保险诈骗罪的特点是行为者在主观上是()A过失B故意C过错D欺诈中国银监会的法律地位是()A企业法人B社会团体C行政监管部门D行业协会我国《商业银行法》规定的商业银行的资本充足率不得低于()A、8%B、5%C、10%D、13%我国《商业银行法》规定的商业银行的资产流动性比例不得低于()A、30%B、25%C、20%D、35%依票据法原理,票据被称为无因证券,其含义指的是()A.取得票据无需合法原因B.转让票据须以向受让方交付票据为先决条件C.占有票据即能行使票据权利,不问占有原因和资金关系D.当事人发行、转让、背书等票据行为须依法定形式进行我国货币政策的目标是()A稳定物价B充分就业C平衡国际收支D保持币值稳定,并以此促进经济增长货币政策委员会是中国人民银行()A货币政策的决策机构B货币政策的执行机构C货币政策实施的监督机构D制定货币政策的咨询议事机构我国《商业银行法》规定的商业银行的存贷比例不得超过()A、65%B、70%C、75%D、80%下列可以充当贷款合同保证人的是()A、法人的分支机构B、国家机关C、具有代偿能力的法人D、人民银行商业银行破产清算时,在支付清算费用,所欠职工工资和劳动保险费用后,应优先支付()A、税金B、存款利息C、单位存款D、个人储蓄存款本金和利息依票据法的规定,下列有关汇票记载事项的表述正确的一项是()A.汇票上未记载付款日期的,为出票后1个月内付款B.汇票上未记载付款地的,出票人的营业场所、住所或经常居住地为付款地C.汇票上未记载收款人名称的可予补记D.汇票上未记载出票日期的,汇票无效支票的持票人应当在自出票日起()日内提示付款A.15 B.10 C.20 D.30下列关于汇票贴现的说法不正确的一项是()A.汇票贴现是银行的一项资产业务B.汇票贴现是一种票据转让方式C.汇票贴现也是一种银行授信行为D.汇票贴现无须持票人以背书方式进行具有以人的信用为履行合同之保障的特征的担保方式是:()A、抵押B、保证C、质押D、留置根据我国《担保法》规定,定金的数额不得超过主合同标的额的()A、10%B、15%C、20%D、30%一般保证的保证人与债权人未约定保证期间的,保证期间为主债务履行期届满之日起()。
金融法规期末复习题第一次作业一、简答题1.简述法的概念及特征。
一、法的概念法是由国家制定或认可、并由国家强制力保障实施的、反映统治阶级意志的规范体系。
法通过规定人们在社会关系中的权利和义务,确认、保证和发展正常社会关系,维护社会秩序。
二、法的特征法是调整人的行为的社会规范;法是由国家制定或认可的社会规范;法是规定权利和义务的社会规范;法是由国家强制力保障实施的行为规范。
2.简述金融法的概念及调整对象。
(一)金融法的概念金融是以货币和货币资金为内容、以信用为形式所进行的货币收支和资金融通活动的总称。
金融法是调整金融关系的法律规范的总称。
(二)金融法的调整对象金融法的调整对象是在金融活动中产生的各种金融关系,主要包括金融调控关系、金融监管关系和金融业务关系。
3.《公司法》对一人公司作了哪些特别规定?(1)一人公司的注册资本最低限额为10万元人民币,且股东须一次足额缴纳;(2)一个自然人只能设立一个一人公司,该一人公司不能再设立新的一人公司;(3)一人公司不设股东会;(4)在注册登记时,应当注明自然人独资或法人独资,并应在公司营业执照中载明;(5)一人公司应当在每一会计年度终了时编制财务会计报告,并经依法设立的会计师事务所审计;(6)一人公司的股东如果不能证明公司财产独立于股东自己的财产,应当以其自己财产对公司债务承担连带责任。
(7)一人有限责任公司是由一个股东发起成立的只有一个自然人股东或者一个法人股东的特殊有限责任公司。
二、论述题比较有限责任公司和股份有限公司的不同之处。
1、股东人数不同。
有限责任公司的股东人数既有最低下限,也有最高上限。
我国《公司法》第20条规定,有限责任公司由2人以上50人以下的股东共同出资设立。
股份有限公司的股东不得少于法定最低人数,我国《公司法》规定,股份有限公司应当由5人以上的发起人发起成立。
2、设立方式和程序不同。
有限公司只有发起设立而无募集设立,程序比较简化,股东人数有限,其出资额在公司成立时必须缴足,公司内外部关系简单,因而容易组建。
《金融法》期末复习知识点金融法是指调整金融活动的法律规则和制度的法律学科。
它包括金融市场法、金融机构法、金融产品与服务法等方面的内容。
以下是金融法的一些重要知识点,供期末复习参考。
一、金融监管机构及其职能1.中国人民银行:负责国家货币政策的制定和执行,维护金融稳定和金融市场的正常运行。
2.银行业监督管理机构:负责银行业的监管和管理,促进银行业的稳健发展。
3.证券监督管理机构:负责证券市场的监管和管理,维护公平、公正、公开的证券市场秩序。
4.保险监督管理机构:负责保险市场的监管和管理,维护保险市场的稳定和风险的可控性。
二、金融市场的基本制度1.证券市场:包括证券交易所、证券经营机构等,是进行股票、债券等证券交易和投资的场所。
2.银行市场:包括商业银行、农村信用合作社等,是进行存款、贷款等金融交易的场所。
3.保险市场:包括保险公司、代理人等,是进行保险业务的场所。
三、金融产品与服务的法律规定1.金融产品的说明书:金融机构提供金融产品时,应向投资者提供详细的产品说明书,说明产品的风险和收益等重要信息。
2.电子支付:电子支付是指通过电子方式进行的支付活动,相关法律规定了电子支付的合法性和安全性。
3.互联网金融:互联网金融是指利用互联网技术进行金融活动的方式,相关法律规定了互联网金融的经营资质、风险管理等方面的要求。
四、金融机构的监管1.金融机构的准入:金融机构在设立和经营之前需要获得相应的许可和审批。
2.风险管理:金融机构需要建立风险管理制度,对风险进行评估、控制和监测。
3.内部控制:金融机构需要建立健全的内部控制制度,保障业务的安全和合规性。
4.信息披露:金融机构需要按照法律规定,向社会公开其财务状况、经营情况等信息。
五、金融犯罪的打击与预防2.金融诈骗:金融诈骗是指以非法占有为目的,通过虚构事实、隐瞒真相等手段欺骗他人的行为,相关法律规定了金融诈骗的处罚和打击措施。
3.内幕交易:内幕交易是指证券市场上的交易参与者利用未公开信息进行的交易行为,相关法律规定了内幕交易的违法行为和处罚措施。
金融法期末重点第一章1.货币政策的目标保持货币币值的稳定,并以此促进经济增长。
1.稳定货币币值是基础,发展经济是在稳定币值的基础上进行的,或者说,稳定币值的目的是发展经济,稳定币值就是要促进经济的发展。
2.有层次和主次之分3.双重目标制向单一目标制过渡(货币政策目标的冲突:币值稳定与经济增长:菲利普斯曲线:在短期内通胀和充分就业存在此涨彼伏的消长关系。
)2.央行的职能发行的银行:依法制定和执行货币政策;发行人民币,管理人民币流通;持有、管理、经营国家外汇储备、黄金储备;政府的银行:经理国库;负责金融业的统计、调查、分析和预测;作为国家的中央银行,从事有关的国际金融活动;国务院规定的其他职责;银行的银行:维护支付、清算系统的正常运行;监管职能:发布与履行职责有关的命令和规章;监督管理银行间同业拆借市场和银行间债券市场;实施外汇管理,监督管理银行间外汇市场;监督管理黄金市场;指导、部署金融业反洗钱工作,负责反洗钱的资金监测;3.货币政策委员会货币政策委员会是中国人民银行制定货币政策的咨询议事机构。
币政策委员会由15名委员组成,中国人民银行行长、国家外汇管理局局长、中国证券监督管理委员会主席为货币政策委员会的当然委员,其他委员中还设有三名金融专家身份的委员。
(目的:为了中央货币政策的正确制定。
)4.银监会、央行的监管范围银监会:负责对全国银行业金融机构及其业务活动进行监督管理。
银行业金融机构包括在我国境内设立的商业银行、城市信用合作社、农村信用合作社等吸收公众存款的金融机构以及政策性银行;金融资产管理公司、信托投资公司、财务公司、金融租赁公司以及经其批准设立的其他金融机构。
央行:对特定行为的检查监督权;对特定金融机构的全面检查监督权;金融统计职责;征信管理职责;存款准备金中央银行基准利率货币政策工具再贴现率再贷款(最后贷款人)公开市场业务汇票支票结算工具银行本票信用卡汇兑委托收款第二章5.区分银行业务(资产、负债、中间)负债业务(资金来源):吸收公众存款;发行金融债券;从事同业拆借(同业拆借是金融机构因为资金周转需要,相互之间借入、借出的资金头寸)资产业务(资金运用):发放短期、中期和长期贷款;办理票据贴现(贴现,是指票据持有人在票据到期前,以票据为质押,向商业银行申请贷款的活动);买卖政府债券、金融债券;从事同业拆借;买卖外汇;中间业务:办理国内外结算;办理票据承兑(承兑,简单地说,就是承诺兑付,是付款人在汇票上签章表示承诺将来在汇票到期时承担付款义务的一种行为);代理发行、代理兑付、承销政府债券;代理买卖外汇;代理收付款项及代理保险业务;提供信用证服务及担保;提供保管箱服务;6.银行经营的分业限制禁止商业银行投资的风险项目:商业银行在我国境内不得从事信托投资和股票业务;不得投资于非自用不动产;商业银行在我国境内,不得向非银行金融机构和企业投资;国家另有规定的除外(比如银行设立基金公司)7.不良贷款&风险防范“一逾两呆”:逾期贷款是指借款合同约定到期(含展期后到期)未归还的贷款;呆滞贷款是指按财政部有关规定,逾期(含展期后到期)超过规定年限以上仍未归还的贷款,或虽未逾期或逾期不满规定年限但生产经营已终止、项目已停建的贷款;呆帐贷款是指按财政部有关规定经确认已无法收回的贷款列为呆帐的贷款。
名词解释:1金融法:实质意义上是指调整金融关系及金融管理关系法律规范系统,形式意义上是指国家立法机关制定的金融法律或金融法规。
大多从实质意义上理解:调整货币流通以及社会信用活动中所发生的金融关系和政府对金融机构,金融行为进行监管与调控所产生的金融管理关系法律规范体系。
调整对象是金融关系和金融管理关系,具有系统性;宏观调控性;关注资金流通的效率性。
2金融关系:是指金融经营者(包括银行和其他非银行机构)相互之间以及他们与金融消费主体(主要是客户)之间发生的中融资关系。
具有三层含义:a是一种经济关系,是有货币经济内容的金融监管、调控关系和金融业务关系;b是以银行等金融机构为中心的经济关系;c参与者除了银行、非银行金融机构外,还包括国家、一般工商企业、公民个人、外国人等。
金融关系包括金融监管关系与金融交易关系。
3金融信托:是指经营金融委托代理业务的信托行为,他以代理他人运用资金,买卖证券,发行债券,股票,管理财产等为主要业务内容。
法律特征:1、受托人是金融机构,2、具有财产管理和资金融通的双重职能。
3、必须采取书面形式设立。
4、是一种他主经营行为,因此,受托人对信托财产运用风险仅负有限责任。
5、是金融机构以营业和收取报酬为目的而开办的意项金融业务,属于营业信托范畴。
4委托贷款:是指由政府部门、企事业单位及个人提供合法来源的资金,贷款人(受托人)根据委托人确定的贷款对象、用途、金额、期限、利率等代为发放、监督使用并协助收回的贷款业务。
委托贷款的风险由委托人承担,贷款人收取手续费,不得带代垫资金。
5存款准备金:是指金融机构为保证客户提取存款和资金清算需要而准备的在中央银行的资金。
其首要功能是提升银行变现能力和防止突发性资金需求或出现现金挤兑时发生金融危机或金融恐慌。
其次就是集中银行资金,然后通过再贷款再贴现等方式合理调配资金,实现信贷结构的调整6贷款制度:调整贷款关系的法律规范系统,贷款法律制度主要规定贷款的主体资格和条件,种类,期限,利率,发放程序,借款合同,债权保全与清偿,贷款管理,担保制度和法律责任等内容。
金融法复习●题型:选择题10*2,判断题10*2,简答题5*4+10*1,案例10*3●金融法律关系的客体金融法的调整对象是指金融活动中各种主体之间产生的社会关系,即金融关系。
不包括由财税法调整的资金的财政分配关系。
(一)金融交易关系——民商法⏹1、间接金融关系是以金融机构为主导,以货币市场为基础,主要表现为商业银行等金融机构对非金融机构的法人、自然人和其他社会组织吸收存款、发放贷款关系。
⏹2、直接金融关系是以资本市场为基础,主要表现为筹资人的公司和国家与投资人的公司、企业、基金等社会组织和自然人之间的证券发行、交易关系及产权交易关系。
⏹3、金融中介服务关系是指银行、证券公司等金融机构在金融市场(包括货币市场和资本市场)上,为投融资双方实现融资提供的收付结算、承销经纪、咨询代理等辅助性服务工作中形成的关系。
(二)金融调控关系——宏观调控法是指国家及其授权的金融主管机关以稳定币值、促进经济增长为目的,对有关金融变量实施调节和控制而产生的关系。
(三)金融监管关系——市场规制法金融监管关系是国家及其授权的金融监管机关对金融机构、金融业务及金融市场实施监管而产生的关系。
●金融监管机构及各自监管范围一行:中国人民银行——货币、外汇、黄金市场的监管三会:银监会:商业银行、政策性银行及银行类金融机构证监会:证券公司、基金公司、期货公司保监会:保险类金融机构●中国人民银行的职责、业务活动范围中央银行是负责制定和执行国家货币政策,调节和控制货币流通和信用活动,提供公共金融服务,维护金融稳定,依法实施金融监管的特殊金融机构。
中国人民银行的职责:(1)发布与履行其职责有关的命令和规章(2)依法制定和执行货币政策(3)发行人民币、管理人民币流通(4)监督管理银行间同业拆借市场和银行间债券市场(5)实施外汇管理,监督管理银行间外汇市场(6)监督管理黄金市场(7)持有、管理、经营国家外汇储备、黄金储备(8)经理国库(9)维护支付结算、清算系统的正常运行(10)指导、部署金融业反洗钱工作,负责反洗钱的资金监测(11)负责金融业的统计、调查、分析和预测(12)作为国家的中央银行,从事有关的国际金融活动(13)国务院规定的其他职责中国人民银行的业务(一)负债业务1、发行人民币2、吸收财政性存款3、集中存款准备金(二)资产业务1、办理再贴现2、向商业银行提供贷款3、公开市场上买卖有价证券及外汇(三)金融服务业务1、经理国库2、代理发行、兑付政府债券3、组织协调清算系统,提供清算服务中国人民银行业务的禁止性规定1、不得对政府财政透支,不得直接认购、包销国债和其他政府债券2、不得对金融机构帐户透支3、不得向地方政府、各级政府部门和非银行金融机构提供贷款4、不得向任何单位和个人提供担保●政策性银行的概念、类型、业务范围概念:政策性银行是专门经营政策性货币信用业务的银行机构。
它是非营利性的专业银行。
1、由政府创立2、不以盈利为目的3、特定的融资途径4、特定的服务领域5、不普遍设立分支机构政策性银行的分类:1、专为经济开发提供投资性贷款的银行,各国一般称其为开发银行;2、支持和扶植农业开发的农业信贷银行;3、专门经营对外贸易信用业务的银行;4、为便利居民购买房屋、支持房地产业发展的住宅信贷银行。
政策性银行的职能(一)一般职能——金融中介职能(二)特殊职能1、倡导性:引导资金流向2、选择性3、弥补性4、服务性职能政策性银行具有确定的业务领域和服务对象,一般都是专业性或开发性的金融机构。
这些银行的业务领域主要是地区开发,农业,住房业,进出口贸易,中小企业,经济开发等基础部门或领域。
商业业务范围:1、传统业务——贷款:新农村建设、城市基础设施、国家助学2、创新性业务:重新定位为以发债筹资为主,从事中长期批发型金融业务的商业银行,不与普通商业银行在吸收存款、发放零售贷款方面展开竞争。
(1)财务顾问服务;(2)债券承销:同时具有承销企业债券和短期债券资格;(3)股权投资;(4)基金投资●商业银行的设立条件商业银行的设立条件1、有符合商业银行法和公司法规定的章程2、有符合商业银行法规定最低限额的注册资本3、有具备任职专业知识和业务工作经验的董事、高级管理人员4、有健全的组织机构和管理制度5、有符合要求的营业场所、安全防范措施和与业务有关的其他设施还应当符合其他审慎性条件。
●商业银行的信贷法律制度(业务类型、存款业务规则、重大关联交易的界定、借款用途、担保、委托贷款的法律责任问题)业务类型:1、负债业务:是商业银行筹措资金以形成其经营资产的业务。
2、资产业务:是商业银行运用自己的资产获得利润的业务。
3、中间业务:是商业银行不动用自己的资产,凭借其业务条件经营的金融服务,收取服务费的业务。
存款业务规则:1、商业银行应当按照中国人民银行确定的存款利率的上、下限确定存款利率,并予以公告。
2、商业银行应当按照中国人民银行的规定,向中国人民银行交存存款准备金,留足备付金,并应当保证存款人存款本金和利息的支付,不得拖延和拒付存款本金和利息。
3、商业银行办理个人储蓄存款业务,应当遵循存款自愿、取款自由、存款有息和为存款人保密的原则。
除法律另有规定外,商业银行有权拒绝任何单位或个人查询、冻结和扣划存款人的储蓄存款。
4、对于单位存款,除法律、行政法规另有规定外,商业银行有权拒绝任何单位或个人查询;除法律另有规定外,有权拒绝任何单位或个人冻结、扣划。
重大关联交易的界定:商业银行的关联交易是指商业银行与关联方之间发生的转移资源和义务的交易行为。
主要有授信、资产转移、提供服务等交易行为。
借款用途:担保的法律责任问题:委托贷款的法律责任问题:商业银行的接管与破产清算(一)1、接管的概念接管是指中国银监会在商业银行已经或者可能发生信用危机,严重影响存款人利益时,对该银行采取的整顿和改组等措施。
接管的目的是为了保护存款人的利益,恢复商业银行的正常经营能力。
2、接管程序(1)接管决定(2)接管的执行:由中国银监会组织实施(3)接管期限:最长不得超过2年(4)接管终止:法定情形①接管决定规定的期限届满或者中国银监会决定的接管延期届满;②接管期限届满前,该商业银行已经恢复正常经营能力;③接管期限届满前,该商业银行被合并或被依法宣告破产。
3、接管制度中存在的问题一是关于接管标准二是关于重整措施重整措施一般应包括:对被接管的银行进行整顿和改组;人民银行发放临时贷款,给予资金援助;清理财产,催收债权等。
三是关于对接管组织行为的必要限制(二)商业银行清算◆商业银行解散的,应当成立清算组进行清算。
◆清算组对外代表银行进行经营活动,依法进行债权和债务的处理,按照经过中国银监会批准的清偿计划及时偿还存款本金和利息等债务。
◆商业银行破产清算时,在支付清算费用、所欠职工工资和劳动保险费用后,应当优先支付个人储蓄存款的本金和利息——保护储蓄存款人利益的特别规定。
商业银行的破产1、商业银行实施破产的前置程序——银监会的接管与重整(破产预防和挽救措施)2、商业银行破产程序的启动申请人:债权人,债务人,金融监管机构3、破产金融机构资产处置制度的建立资产证券化、打包出售、拍卖等方式●融资租赁中各方的权利义务融资租赁,是指出租人根据承租人对租赁物和供货人的选择或认可,将其从供货人处取得的租赁物按合同约定出租给承租人占有、使用,向承租人收取租金的交易活动。
适用于融资租赁交易的租赁物为固定资产。
●我国外债管理的基本措施1、涉外担保的管理:中国境内机构以及保函、备用信用证、本票、汇票等形式出具对外保证,向中国境外机构或者境内的外资金融机构承诺,当债务人未按照合同约定偿付债务时,由担保人履行偿付义务的行为。
2、外债统计检测管理:我国对外债实行登记管理制度,国家外汇管理局一发履行外债统计监测的职能,具体负责辖区内外债的登记监督,贷款专户和还贷专户的审批,债务偿还的核准,债务信息的采集发布和对外债资金使用情况的跟踪管理,并定期公布全国外债情况。
●人民币的发行原则人民币发行的原则(1)集中统一原则(2)经济发行原则:是指根据国民经济发展情况,按照商品流通的实际需要而进行货币发行。
财政部门不得向人民银行透支,人民银行不得直接认购、包销国债和其他政府债券。
(3)计划发行原则:由人民银行总行提出货币发行计划,报国务院批准后组织实施。
●外汇结算的种类汇款(信汇,电汇,票汇)托收信用证结算保函●国家对金银出入境的原则规定金银进出国境管理规则1、金银的入境管理(1)国家进口金银,一律由中国人民银行统一办理。
从境外进口金银做产品原料,或者是承接境外来料加工业务需要进口金银的,必须持有人民银行总行或其授权的有关分行的批件,海关凭此查验放行。
(2)任何人携带金银进入我国国境,数量不受限制,但必须向入境地的我国海关申报登记。
2、金银的出境管理(1)携带金银出境时,凭中国人民银行出具的证明放行。
(2)我国居民因为探亲、旅游、出访、派出国外或赴港澳地区工作或学习等短期离境,携带金银及其制品出境时,必须向海关申报登记,注册回程时带回原物。
(3)不属于上述两种情况的金银及其制品出境时,携带者必须持有所在单位或城镇街道办事处、乡人民政府以上机关证明,经当地人民银行验明所带金银名称、数量,并开具批准出境证明,海关凭银行的证明登记查验后放行。
(4)我国经外贸部门和侨资企业、外资企业、中外合资企业及外商,携带由人民银行供应的金银所加工的金银制品出境时,由所在地人民银行开具证明,海关凭证明查验放行。
(5)外国和港澳台湾旅游者在我国购买了金银饰品的出境时,我国海关凭国内经营金银制品的单位开具的特种发票查验放行。
没有特种发票的,不许出境。
(6)我国出境定居人员,每人允许携带黄金饰品31.25克,白银饰品312.050克,银质器皿6.25克。
超过限额部分不允许携带出境,只能退回给国内亲友,或交当地人民银行收兑。
●信用卡的性质信用卡是指发卡银行给与持卡人一定的信用额度,持卡人可在信用额度内先消费后还款,或者先按发卡银行的要求交存一定金额的备用金,当备用金不足支付时可以在发卡银行规定的信用额度内透支的银行卡。
●股票发行(价格、保荐人制度及保荐人的法律责任)股票发行的价格(一)形式:平价发行,折价发行,溢价发行(二)定价方法:询价制中国证监会2004年12月发布《关于首次公开发行股票试行询价制度若干问题的通知》,规定从2005年1月1日起,在中国境内首次公开发行的A股公司必须通过向询价对象询价的方式确定股票发行价格。
保荐人制度1、含义又称保荐人制度,保荐人一词是从香港证券市场传入的,指由保荐人(券商)负责发行人的上市推荐和辅导,核实公司发行文件与上市文件中所载资料是否真实、准确、完整,协助发行人建立严格的信息披露制度,并承担风险防范责任,并为上市公司上市后一段时间的信息披露行为向投资者承担担保责任的股票承销商制度最具特色的是保荐人的担保责任,它将公司发行和上市后的持续诚信实现与其保荐人紧密联系起来并建立了相关责任追究机制。