自然保护区网络设计与功能分区
- 格式:pptx
- 大小:1.76 MB
- 文档页数:12
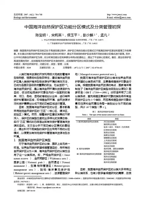
自然保护区功能分区整合研究保护区分区管理是国际上普遍采取的管理方式,有利于发挥保护区的多重功能,科学的分区管理是协调自然保护区内各个利益关系的重要手段,自然保护区划分核心区、缓冲区和实验区是其实施科学管理的一项基础性工作[1]。
根据自然保护区功能分区的理论与原则,按照各类自然资源和生态系统的作用和地位,合理划分保护区为3个功能区:核心区是绝对严格保护的封禁区,实验区可以理解为是保护性的经营区,缓冲区介于核心区和实验区之间的缓冲地带,是人为景观和自然景观的过度区域[2]。
保护区分级管理的作用在于明确各级政府对自然保护区建设和管理职责、管理范围、投入机制以及对自然保护区的监督管理措施,从而达到对自然保护区的有效管理[3]。
与生态系统的动态变化一样,自然保护区随着保护区自身和社会经济的发展也在不断发生着变化。
因此,保护区的功能分区不应是静态的、一成不变的,而应随着保护区自身和社会经济的发展及时进行动态调整,以充分发挥保护区多种功能和解决保护区自身的可持续发展问题。
近年来,国内越来越多的自然保护区申请进行功能区调整,这说明自然保护区发展到一定阶段后,其原来的功能分区已经无法协调各种矛盾、无法满足对保护区的有效管理[4]。
因此,为继续拓展自然保护区建设和发展空间,着眼于保护区建设的长远需要,解决原功能分区的历史局限性和相对于社会发展的滞后性,但是为避免盲目调整自然保护区功能分区造成的种种恶果,应采用尽可能科学的方法开展保护区的功能区调整。
本文以"保护优先";为根本出发点,立足长远,兼顾当前,在保证保护区的性质、主要保护对象、范围和面积不发生改变,保证原生植被的完整性和连续性的前提下,按照国家相关法律法规,遵循保护生物学基本理论和岛屿生物地理学、最小存活种群、集合种群等相关理论,综合考虑保护区的地形、地理和社会因素,以及保护区生境特征和保护对象分布状况,从更加合理有效地保护该地区天然植被和重点物种并调动周边社区群众保护积极性、主动性的角度出发,采用了多目标适应性分析方法进行功能区调整。
据环保部站消息,环境保护部⽇前发布北京百花⼭等19处新建⾃然保护区⾯积范围及功能分区。
涉及⾃然保护区的地⽅管理项⽬,其环境影响报告书在审批前,必须事先征得环境保护部的同意。
环保部要求有关地区和部门按照公布的⾯积、范围和功能分区,组织开展保护区的勘界和⽴标⼯作,标明区界,并向社会公告。
⾃然保护区的性质、范围和功能分区不得随意调整和改变,如确需调整或改变,须按国务院有关规定执⾏。
环保部要求,加强对保护区⼯作的组织领导,建⽴健全管理机构,加⼤资⾦投⼊⼒度,切实解决⼟地权属问题,不断提⾼管理⽔平,妥善处理⾃然保护区建设管理与当地经济发展及居民⽣产⽣活的关系。
环保部强调,严格执⾏《中华⼈民共和国⾃然保护区条例》及其他有关规定,不得在⾃然保护区的核⼼区和缓冲区内开展旅游活动及⽣产设施建设;在实验区内按规定进⾏的建设活动,必须进⾏环境影响评价并依法履⾏审批⼿续。
19处新建⾃然保护区是:北京百花⼭⾃然保护区、河北滦河上游⾃然保护区、河北茅荆坝⾃然保护区、内蒙古⼤青⼭⾃然保护区、⿊龙江珍宝岛湿地⾃然保护区、⿊龙江红星湿地⾃然保护区、⿊龙江双河⾃然保护区、福建君⼦峰⾃然保护区、江西鄱阳湖南矶湿地⾃然保护区、江西马头⼭⾃然保护区、⼭东昆嵛⼭⾃然保护区、湖北七姊妹⼭⾃然保护区、湖南借母溪⾃然保护区、湖南⼋⾯⼭⾃然保护区、⼴东雷州珍稀海洋⽣物⾃然保护区、⼴西⾦钟⼭⿊颈长尾雉⾃然保护区、海南吊罗⼭⾃然保护区、四川海⼦⼭⾃然保护区、陕西天华⼭⾃然保护区。
中国自然保护区功能分区的原则中国自然保护区的功能分区是根据自然保护区的自然条件、生物多样性、资源利用和管理需求等方面的特点进行划分的。
功能分区的目的是为了更好地保护和管理自然资源,实现自然保护区的可持续发展目标。
以下是中国自然保护区功能分区的一些原则。
1.生物多样性保护原则生物多样性是自然保护区最重要的保护对象。
根据不同的地理环境、气候条件和植被类型,中国自然保护区功能分区将自然保护区划分为核心区、缓冲区和实验区等不同的保护区域。
核心区是指生物多样性最为丰富,植被和动物群落完整且未受人类干扰的区域,主要用于重点保护和研究。
缓冲区是指位于核心区周围,用于保护和维持核心区生物多样性的稳定,主要用于控制人类活动。
实验区是指开展科学研究和可持续利用自然资源的区域。
2.自然生态系统保护原则自然保护区的功能分区应根据不同的自然生态系统类型进行划分。
自然生态系统是维持生物多样性和生态平衡的基础,对于生态系统的原生状态进行保护是自然保护区功能分区的一个重要原则。
通过对不同生态系统类型进行划分,可以更好地了解并保护各类生态系统的独特特征和生态功能。
3.地域特征保护原则中国自然保护区广泛分布于不同的地理地貌和气候区域,每个地区都有其特殊的地域特征和生态系统。
功能分区应根据不同地域特征进行划分,保护每个地区的独特自然资源和地域特色。
例如,高山地区的功能分区应考虑保护稀有濒危物种和特殊的高山植被,而湿地地区的功能分区应注重湿地生态系统的保护和恢复。
4.社会经济发展与保护协调发展原则中国自然保护区的划定往往涉及到人类社会经济利益和生态环境保护之间的平衡。
功能分区应根据自然资源的可持续利用和当地社会经济发展的需要进行划分。
例如,在自然保护区的周边地区可以设置利用区,适度开发和利用自然资源,支持当地居民的生计和经济发展。
5.适应当地文化和传统生活方式保护原则中国自然保护区分布于各个地区和民族聚居区,保护区内的当地居民有着独特的文化习俗和传统生活方式。
我国自然保护区功能分区研究进展一、概述自然保护区作为维护生物多样性、保护生态环境和自然资源的重要基地,在我国生态文明建设中发挥着举足轻重的作用。
随着我国对生态环境保护意识的不断提高,自然保护区功能分区研究逐渐成为生态学、地理学、环境科学等多学科交叉研究的热点领域。
功能分区是自然保护区管理的重要手段,通过对不同区域进行科学合理的划分,有利于实现资源保护和合理利用的双重目标。
在自然保护区功能分区研究中,需要充分考虑生态系统的完整性、自然地理特征的独特性、人类活动的影响等因素,以确保分区的科学性和有效性。
目前,我国自然保护区功能分区研究已经取得了一定的进展。
在理论方面,研究者们不断探索和完善功能分区的理论框架和方法体系在实践方面,各地自然保护区结合实际情况,积极开展功能分区工作,为资源保护和可持续发展提供了有力支撑。
与发达国家相比,我国在自然保护区功能分区研究方面仍存在一定的差距和不足,需要进一步加强研究和探索。
本文旨在梳理我国自然保护区功能分区研究的现状、进展及存在的问题,分析未来发展趋势和研究方向,以期为我国自然保护区的科学管理和可持续发展提供借鉴和参考。
1. 自然保护区的重要性与功能自然保护区作为维护生态平衡、保护生物多样性以及实现可持续发展的重要基地,在我国生态环境保护工作中占据着举足轻重的地位。
随着人类对自然环境的认识逐渐深入,自然保护区的建设与管理日益受到重视。
它不仅是珍稀濒危物种的庇护所,也是生态系统服务和自然遗产的重要载体,对于维护国家生态安全、促进生态文明建设具有不可替代的作用。
自然保护区的核心功能在于保护自然生态系统的完整性和稳定性。
通过划定特定的区域,对生态系统及其内部物种进行保护,防止人类活动对自然环境造成过度干扰和破坏。
自然保护区还承担着科学研究、环境监测、科普教育等多重功能。
通过对自然保护区内的生物多样性、生态过程等进行深入研究,可以为生态保护提供科学依据,推动生态文明建设的不断进步。
自然保护区将核心区、缓冲区、实验区调整为核心控制区、一般控制区自然保护区的核心区、缓冲区、实验区,根据最新法规,自然保护区或将核心区、缓冲区、实验区调整为核心控制区、一般控制区。
《中华人民共和国自然保护区条例》自然保护区分为核心区、缓冲区、实验区。
(1)核心区:自然保护区内保存完好的天然状态的生态系统以及珍稀、濒危动植物的集中分布地,应当划为核心区,禁止任何单位和个人进入,进行绝对保护。
在核心区内禁止群众通行和开展旅游活动,一般也不允许进行科学研究。
此外,自然历史遗迹也属于绝对保护的对象。
(2)缓冲区:核心区外围可以划出一定面积的缓冲区,只允许进入从事科学研究观测活动。
(3)实验区:缓冲区的外围可划为实验区,可以进入从事科学实验、教学实习、参观考察、旅游以及驯化、繁殖珍稀、濒危野生动植物等活动。
示意图如下:1 / 4中华人民共和国自然资源部国家林业和草原局《自然资源部国家林业和草原局关于做好自然保护区范围及功能分区优化调整前期有关工作的函》(自然资函【2020】71号)四、完善功能分区自然保护区功能分区由核心区、缓冲区、实验区转为核心保护区和一般控制区。
(一)由于原自然保护区核心区、缓冲区管控要求基本接近,故一般情况下,将自然保护区原核心区和原缓冲区转为核心保护区,将原实验区转为一般控制区。
(二)自然保护区原实验区内无人为活动且具有重要保护价值的区域,特别是国家和省级重点保护野生动植物分布的关键区域、生态廊道的重要节点、重要自然遗迹等,也应转为核心保护区。
(三)自然保护区原核心区和原缓冲区有以下情况,可调整为一般控制区:自然保护区设立之前就存在的合法水利水电等设施;历史文化名村、少2 / 4。
国家林业局关于规范自然保护区范围和功能区调整的通知文章属性•【制定机关】国家林业局(已撤销)•【公布日期】2008.07.21•【文号】林护发[2008]161号•【施行日期】2008.07.21•【效力等级】部门规范性文件•【时效性】现行有效•【主题分类】森林资源正文国家林业局关于规范自然保护区范围和功能区调整的通知(林护发〔2008〕161号)各省、自治区、直辖市林业厅(局),内蒙古、龙江、大兴安岭森工(林业)集团公司,新疆生产建设兵团林业局:为加强林业系统自然保护区的建设和管理,进一步规范自然保护区范围和功能区的调整,根据环境保护部、国家林业局等7部委联合下发的《关于加强自然保护区调整管理工作的通知》的精神(环发(2008)30号),现就有关事项通知如下:一、严格控制。
自然保护区范围和功能区不得随意调整和更改,必须严格控制缩小自然保护区范围和核心区、缓冲区范围。
特别是近几年晋升的国家级自然保护区不得再次进行调整,省级以下自然保护区范围和功能区调整也需严格控制。
二、积极引导。
各级林业行政主管部门和自然保护区管理机构要深刻认识自然保护区的重要作用,加大宣传力度,普及生态知识,不断提高当地政府和广大群众的生态保护意识,正确处理生态保护和经济建设的关系,防止保护区范围和功能区调整活动影响保护区生物多样性。
三、科学划定。
要高度重视新建自然保护区范围和功能区划定工作,既要充分考虑主要保护对象的生态需要,又要兼顾到当地经济社会发展和居民的生产生活需要,做到科学规划、有效管理、人与自然和谐发展。
四、遵守程序。
确因国家重大工程建设及保护管理需要,必须对国家级自然保护区范围进行调整的,按照行业管理的要求,必须经国家林业局国家级自然保护区评审会评审通过后上报国务院,不得直接上报国务院。
如确因极特殊情况需直接上报国务院的,也必须事先征得我局同意。
五、申报程序和时间安排:(一)每年8月底前,各省级林业主管部门报送预评估材料到我局保护司,材料内容包括拟申报晋升国家级自然保护区,国家级自然保护区范围和功能区调整、更名的相关情况,有关具体要求详见附件1、2、3。
第⼗⼋条⾃然保护区可以分为核⼼区、缓冲区和实验区。
⾃然保护区内保存完好的天然状态的⽣态系统以及珍稀、濒危动植物的集中分布地,应当划为核⼼区,禁⽌任何单位和个⼈进⼊;除依照本条例第⼆⼗七条的规定经批准外,也不允许进⼊从事科学研究活动。
核⼼区外围可以划定⼀定⾯积的缓冲区,只准进⼊从事科学研究观测活动。
缓冲区外围划为实验区,可以进⼊从事科学试验、教学实习、参观考察、旅游以及驯化、繁殖珍稀、濒危野⽣动植物等活动。
原批准建⽴⾃然保护区的⼈民政府认为必要时,可以在⾃然保护区的外围划定⼀定⾯积的外围保护地带。
自然保护区概论(规划)绪论1.自然保护区的基本概念1.1自然是自然发生、自然生存和自然发展的事物的总称。
1.2自然资源自然界中人类可以直接获得用于生产和生活的物质。
如矿藏、动物、植物、水体、土壤等⑴不可更新资源⑵可更新资源⑶取之不尽的资源1.3自然资源保护对自然界中人类可以直接获得用于生产和生活的物质进行合理开发、利用、保护,使之能为人类永续利用。
自然资源遭到严重破坏的主要现象:⑴森林面积日益缩小,正在削弱环境养育人类的能力。
⑵滥垦草场,过度放牧,草原日益退化和沙化。
⑶耕地迅速减少,土壤肥力下降,水土流失严重。
⑷大气、水体污染严重,环境质量逐渐恶化。
⑸矿产资源掠夺式开采,综合利用程度低,浪费严重。
1.4自然保护主要指对自然环境和自然资源的保护。
目的在于保护、增殖和合理利用自然资源。
自然保护的对象和任务:⑴确保可更新自然资源的永续利用。
⑵在自然灾害发生时保护自然资源不受危害。
⑶保护水的涵养。
⑷保护野外休养和娱乐的场所。
⑸保护环境的净化能力。
⑹确保自然生态系统的平衡。
⑺确保物种的多样性和基因库的发展。
⑻保护学术研究对象。
⑼保护宗教和文化遗产。
⑽保护乡土景观。
⑾保护弱者。
⑿保护稀有和濒危的动植物。
1.4自然保护区是在不同的自然地带和不同的自然地理区域内,划出一定范围将自然资源和自然、文化历史遗产保护起来的场所。
1.5自然保护区学是研究自然保护区的性质、职能、规划设计、管理及物种恢复、保护的理论和实践的应用科学。
2研究内容一切有关自然保护和自然保护区的知识都应该属于自然保护区学的研究范畴。
主要研究内容:⑴自然保护区名称的由来和含义。
历史背景、保护对象及意义⑵自然保护区的性质、类型、作用和职能。
⑶自然保护区在现代科学、经济和文化发展中的地位。
⑷自然保护区的发展简史。
⑸自然保护区的资源调查、规划设计、划分原则与标准。
⑹自然保护的生物学原理。
生物多样性保护、岛屿生物地理学、种群存活机制等。
⑺自然保护区的科学系统和管理体系。
第一章绪论自然保护区是指为了自然保护的目的,把包含保护对象的一定面积的陆地和水体划分出来,进行特殊的保护和管理的区域(中国自然保护纲要》编写委员会,1987)。
自然保护区的建设是生物多样性就地保护的主要措施,在维持生态平衡、保持水土、涵养水源、调节气候、改善人们的生活环境、促进国民经济发展等方面发挥着重要的作用。
自然保护区是保护生物多样性的基地,亦是就地保护生物多样性的最有效手段。
目前,中国70%的陆地生态系统、80%的野生动物和60%的高等植物,特别是国家重点保护的珍稀濒危动植物绝大多数都在自然保护区里得到较好的保护。
完整的生态系统、丰富的物种和生物群落及其赖以生存的环境,为开展生物多样性监测与编目、生态过程研究、生态系统管理、珍稀濒危物种保护、遗传资源保存等方面的科学研究提供了得天独厚的基地和天然实验室。
必须指出,建立自然保护区的目的,并不是单纯的消极保护,而是为了在实现有效保护的前提下,发挥自然保护区的资源优势和科技优势,合理开发利用自然资源,促进自然保护区与社区的协调发展。
1.1 国内外自然保护区建设研究1872年,美国建立世界上第一个国家公园——黄石公园。
从此,自然保护区事业受到许多国家和国际组织的重视。
到20年纪20年代,世界各大洲都相继建立了国家公园。
本世纪中叶以来,由于人类掠夺式地开发自然资源,出现丁严重的环境问题。
1972年,联合国教科文组织(UNESCO)启动了人与生物圈(MAB)计划。
到1997年底,已经在87个国家建立了352个生物圈保护区(李文华,1998)。
中国系统地建立自然保护区是从20世纪50年代开始的。
1956年建立第一个自然保护区——广东鼎湖山自然保护区。
以后,在云南西双版纳、内蒙古大兴安岭、吉林长白山、广西花坪、四川王朗等地建立了一批自然保护区。
20世纪80年代,中国的自然保护区飞速发展。
到109年底,中国已建立不同级别、各种类型的自然保护区1146个,总面积8815.2万阶(其中陆地面积8450.9万阶,海域面积364.3万附),占陆地国土面积的8.8%(国家环保总局,2000)。
第九批国家级水产种质自然保护区面积范围及功能分区1. 白江河特有鱼类国家级水产种质资源保护区白江河特有鱼类国家级水产种质资源保护区总面积324.3公顷,其中核心区面积171.2公顷,实验区面积153.1公顷。
保护区特别保护期为每年4月1日至7月31日。
保护区位于吉林省靖宇县白江河,地理坐标范围在东经126°46′48″至127°00′24″,北纬42°10′30″~42°18′32″之间。
核心区分为两部分:第一部分面积118.2公顷,由三条河组成,包括从白江河源头(126°46′48″E,42°10′30″N)到白江河与宝马川河交汇处(126°51′40″E,42°12′08″N);从宋家馆子河源头(126°47′40″E,42°12′23″N)到宋家馆子河与白江河交汇处(126°50′54″E,42°12′04″N);从宝马川河源头点(126°49′23″E,42°09′59″N)到宝马川河与白江河交汇处(126°51′40″E,42°12′08″N)。
第二部分面积53公顷,范围由宇松铁路白江河大桥(126°56′35″E,42°18′45″N)到爬犁沟村爬梨沟大桥(126°59′25″E,42°18′17″N)。
实验区分为二部分:第一部分面积138.1公顷,范围包括由砬子河源头(126°50′59″E,42°15′22″N) 到砬子河与白江河交汇处(126°52′21″E,42°14′59″N);以及从宝马川河与白江河交汇处(126°51′40″E,42°12′08″N)向东北延伸到宇松铁路白江河大桥(126°56′35″E,42°18′45″N)。
中华人民共和国住房和城乡建设部自然保护区工程设计规范Design specification for the engineering of nature reserve建标XXX-20122012 北京自然保护区工程设计规范Design specification for the engineering of nature reserve建标XXX-2012(限国内印发)主编部门:国家林业局批准部门:中华人民共和国住房和城乡建设部施行日期:2012年XX月XX日XXXX出版社2012 北京前言《自然保护区工程设计规范》是根据原建设部《关于印发<2006年工程建设标准规范制订、修订计划(第二批)>的通知》(建标[2006]126号)的要求,规范编制组经广泛调查研究,认真总结林业行业标准《自然保护区工程设计规范》(L Y/T5126-40)施行多年来的实践经验,参考有关国际标准和国外先进标准,并在广泛征求意见的基础上,制定本规范。
本规范的主要技术内容包括自然保护区工程的总平面设计、保护管理工程设计、科研监测工程设计、公众教育工程设计、基础设施工程设计、配套工程设计和生态旅游工程设计。
本规范由住房和城乡建设部负责管理,由国家林业局负责日常管理,由国家林业局调查规划设计院负责具体技术内容的解释。
请各单位在执行本建设标准的过程中,注意总结经验,积累资料,如发现需要修改和补充之处,请将意见和有关资料寄至国家林业局发展规划与资金管理司(地址:北京市东城区和平里东街18号,邮政编码:100714),以便今后修订时参考。
本规范主编单位:国家林业局调查规划设计院本规范参编单位:湖南省农林工业勘察设计研究总院本规范参加单位:内蒙古自治区林业监测规划院本规范主要起草人员:王志臣赵克金刘增力王新凯李忠曾德梁安丽丹侯盟陈蓉伯滕晓华本规范主要审查人员:××× ××× ××× ×××国家林业局2012年X月目次1 总则.................................................................................................2 总平面设计.......................................................................................3 保护管理工程设计 ...........................................................................4 科研监测工程设计 ...........................................................................5 公众教育工程设计 ...........................................................................6 基础设施工程设计 ...........................................................................7 配套工程设计...................................................................................8 生态旅游工程设计 ........................................................................... 本建设标准用词和用语说明 ............................................................... 附件自然保护区工程设计规范条文说明 .........................................1 总则1.0.1 自然保护区工程设计,应为控制工程投资,满足土地征(占)用要求,满足施工图设计(实施方案)编制、主要设备定货、招标及施工准备要求,满足环保和资源综合利用“三同时”要求创造条件,促进工程管理正规化、制度化、规范化,不断提高工程建设管理水平。
初二生物自然保护区功能与类型自然保护区是指为了保护和维护珍稀、濒危物种及其生态环境而设立的特定地区。
它们扮演着至关重要的角色,保护生态系统的完整性和生物多样性,维持全球生态平衡。
自然保护区具有多种功能和类型,以下将对其进行详细探讨。
一、功能1.1 生物多样性保护自然保护区的主要功能是保护和维护珍稀濒危物种及其栖息地。
这些区域提供了稳定的环境,为这些物种提供足够的生活空间,保证它们能够繁衍后代并维持种群的稳定。
1.2 水源涵养与水土保持自然保护区中的森林、湖泊、河流等自然资源,起着重要的水源涵养和水土保持的功能。
这些地区的天然植被能够保持土壤的结构稳定,减少水土流失,提供稳定的水源,维持地球水循环。
1.3 碳汇与气候调节自然保护区在全球气候调节中起到重要作用。
其丰富的植被能够吸收二氧化碳,并释放氧气,对减缓气候变化起到积极作用。
此外,自然保护区中的湿地和沼泽地还能吸收和储存大量温室气体,减少温室效应。
二、类型2.1 国家级自然保护区国家级自然保护区是由国家法律依法设立和管理的保护区域。
这些保护区覆盖面广,拥有完善的法律、政策和管理措施,旨在保护国家级重点自然资源和生态系统。
2.2 自然保护地自然保护地是在特定的地理范围内设立的保护区域。
这些地区通常是为了保护特定物种、生态系统或特殊地理环境而设立的,由地方政府或非政府组织负责管理。
2.3 生物圈保护区生物圈保护区是根据《人与生物圈保护》计划设立的大型保护区域。
这些区域代表了不同类型和特点的自然生态系统,旨在保护和研究生物圈的完整性和可持续性发展。
2.4 野生动物保护区野生动物保护区是为了保护珍稀野生动物和濒危物种而设立的特定区域。
这些保护区提供了安全的栖息地和适宜的生态环境,帮助保护和恢复野生动物种群。
2.5 水生生态保护区水生生态保护区是为了保护江河湖海生态系统而设立的特定区域。
这些地区通常涉及水源、水生动植物及其栖息环境,旨在保护水域资源和水生生物的多样性。
中华人民共和国住房和城乡建设部自然保护区工程设计规范Design specification for the engineering of nature reserve建标XXX-20122012 北京自然保护区工程设计规范Design specification for the engineering of nature reserve建标XXX-2012(限国内印发)主编部门:国家林业局批准部门:中华人民共和国住房和城乡建设部施行日期:2012年XX月XX日XXXX出版社2012 北京前言《自然保护区工程设计规范》是根据原建设部《关于印发<2006年工程建设标准规范制订、修订计划(第二批)>的通知》(建标[2006]126号)的要求,规范编制组经广泛调查研究,认真总结林业行业标准《自然保护区工程设计规范》(LY/T5126-40)施行多年来的实践经验,参考有关国际标准和国外先进标准,并在广泛征求意见的基础上,制定本规范。
本规范的主要技术内容包括自然保护区工程的总平面设计、保护管理工程设计、科研监测工程设计、公众教育工程设计、基础设施工程设计、配套工程设计和生态旅游工程设计。
本规范由住房和城乡建设部负责管理,由国家林业局负责日常管理,由国家林业局调查规划设计院负责具体技术内容的解释。
请各单位在执行本建设标准的过程中,注意总结经验,积累资料,如发现需要修改和补充之处,请将意见和有关资料寄至国家林业局发展规划与资金管理司(地址:北京市东城区和平里东街18号,邮政编码:100714),以便今后修订时参考。
本规范主编单位:国家林业局调查规划设计院本规范参编单位:湖南省农林工业勘察设计研究总院本规范参加单位:内蒙古自治区林业监测规划院本规范主要起草人员:王志臣赵克金刘增力王新凯李忠曾德梁安丽丹侯盟陈蓉伯滕晓华本规范主要审查人员:××× ××× ××× ×××国家林业局2012年X月目次1 总则 (1)2 总平面设计 (2)3 保护管理工程设计 (5)4 科研监测工程设计 (20)5 公众教育工程设计 (24)6 基础设施工程设计 (26)7 配套工程设计 (30)8 生态旅游工程设计 (38)本建设标准用词和用语说明 (45)附件自然保护区工程设计规范条文说明 (46)1 总则1.0.1 自然保护区工程设计,应为控制工程投资,满足土地征(占)用要求,满足施工图设计(实施方案)编制、主要设备定货、招标及施工准备要求,满足环保和资源综合利用“三同时”要求创造条件,促进工程管理正规化、制度化、规范化,不断提高工程建设管理水平。