劳动合同法补偿金与赔偿金一览表2018
- 格式:xls
- 大小:33.50 KB
- 文档页数:2
千里之行,始于足下。
劳动合同法补偿金一览表(1) 劳动合同法补偿金一览表劳动合同法是我国劳动者和用人单位之间的一种法律规范,它规定了劳动者与用人单位之间的权利和义务。
其中,劳动合同法补偿金是指劳动者在解除劳动合同或者劳动合同终止时,由用人单位向劳动者支付的经济补偿。
补偿金的金额由劳动合同法规定,并且按照一定的比例进行计算和支付。
根据《劳动合同法》第四十三条的规定,劳动者有权获得以下几种补偿金:一、国家规定的社会保险给付标准的两倍以上的经济补偿金。
即用人单位应当根据劳动者参加社会保险的年限,按照社会保险给付标准的两倍以上支付经济补偿金。
例如,参加社会保险不满一年的,用人单位应支付一个月工资的补偿金;参加社会保险满一年但不满十年的,用人单位应支付十一个月工资的补偿金;参加社会保险满十年的,用人单位应支付十二个月工资的补偿金。
二、不满一定年限的劳动者,不能支付国家规定的社会保险费用的,用人单位应当按照劳动者支付社会保险费用的标准向其支付经济补偿金。
这里的一定年限是指劳动者参加社会保险的最低年限,具体的年限由各地根据实际情况规定。
三、因劳动者违法行为被吊销执业资格证书或者被罚款的,用人单位可以不支付经济补偿金。
总的来说,根据劳动合同法的规定,劳动者的经济补偿金主要是根据以下几个方面来确定的:第1页/共2页锲而不舍,金石可镂。
1. 劳动者参加社会保险的年限。
一般来说,参加社会保险的年限越长,经济补偿金的金额越高。
2. 劳动者是否支付了社会保险费用。
如果劳动者没有支付社会保险费用,用人单位应按照劳动者应支付社会保险费用的标准向其支付经济补偿金。
3. 劳动者的违法行为。
如果劳动者因违法行为被吊销执业资格证书或者被罚款,用人单位可以不支付经济补偿金。
需要注意的是,根据《劳动合同法》第四十三条的规定,劳动合同终止或解除后,用人单位应当即时向劳动者支付全部经济补偿金。
当然,具体的计算方式和金额还需要根据法律法规和劳动合同的具体情况来确定。
劳动关系解除补偿金一览表
*经济补偿按劳动者在本单位工作的年限,每满一年支付一个月工资的标准向劳动者支付。
六个月以上不满一年的,按一年计算;不满六个月的,向劳动者支付半个月工资的经济补偿。
*劳动者月工资高于用人单位所在直辖市、设区的市级人民政府公布的本地区上年度职工月平均工资三倍的,向其支付经济补偿的标准按职工月平均工资三倍的数额支付,向其支付经济补偿的年限最高不超过十二年。
*月工资是指劳动者在劳动合同解除或者终止前十二个月的平均工资。
另外,《违反和解除劳动合同的经济补偿办法》中经济补偿金的工资计算标准是指企业正常生产情况下劳动者解除合同前十二个月的月平均工资。
有“☆”标注的情形的,劳动者的月平均工资低于企业月平均工资的,需按企业月平均工资的标准支付。
*劳动者患病或者非因工负伤,医疗期满不能从事原工作,也不能从事另行安排的工作的。
除了需要支付经济补偿金外,同时还发给不低于六个月工资的医疗补助费。
*患重病和绝症的还应增加医疗补助费,患重病的增加部分不低于医疗补助费的百分之五十,患绝症的增加部分不低于医疗补助费的百分之百。
3
4
5
6
7。
辞退员工补偿标准2018
首先,根据《劳动合同法》第四十四条的规定,企业进行辞退员工时,应当支
付经济补偿金。
经济补偿金的计算方法为,在企业连续工作年限不足十年的,按照每满一年支付一个月工资的标准支付;在企业连续工作年限达到十年以上的,每满十年多支付一个月工资的标准支付。
需要注意的是,工资的计算不仅包括基本工资,还包括绩效工资、奖金、津贴等各项应发工资。
其次,根据《劳动合同法实施条例》第二十七条的规定,企业在辞退员工时,
应当支付工龄补偿金。
工龄补偿金的计算方法为,在企业工作满一年以上不满十年的,支付一个月工资的标准;在企业工作满十年以上的,支付一个月工资的两倍标准。
同样,工资的计算范围也包括各项应发工资。
最后,根据《劳动合同法实施条例》第二十七条的规定,企业在辞退员工时,
应当支付社会保险补偿金。
社会保险补偿金的计算方法为,按照员工在企业参加社会保险的实际缴费年限和缴费基数进行计算,支付相应的社会保险补偿金。
总之,辞退员工补偿标准2018是根据《劳动合同法》和《劳动合同法实施条例》的相关规定而确定的。
企业在辞退员工时,应当严格按照法律规定支付相应的经济补偿,以保障员工的合法权益。
同时,企业在制定具体的补偿标准时,还应当充分考虑员工的实际工作年限、工资水平和社会保险缴费情况,合理确定补偿金额,避免出现违法行为。
希望企业能够严格遵守相关法律法规,保障员工的合法权益,共同营造和谐稳定的劳动关系。
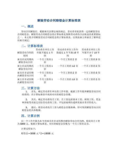
解除劳动合同赔偿金计算标准表一、概述劳动合同解除后,根据相关法律法规的规定,劳动者有权获得一定的解除劳动合同赔偿金。
解除劳动合同赔偿金的计算标准是保障劳动者的合法权益的重要指标之一。
本文将介绍解除劳动合同赔偿金的计算标准表,以帮助雇主和雇员了解和适用相关规定。
二、计算标准表解除劳动合同的原因劳动者在单位工作年限不超过1年的劳动者在单位工作年限超过1年不满10年的劳动者在单位工作年限不少于10年的雇员在试用期内解除劳动合同一个月工资的1倍一个月工资的2倍一个月工资的3倍雇主在试用期内解除劳动合同一个月工资的1倍一个月工资的1.5倍一个月工资的2倍雇员在非试用期内解除劳动合同一个月工资的1倍一个月工资的2倍一个月工资的3倍雇主在非试用期内解除劳动合同一个月工资的1倍一个月工资的1.5倍一个月工资的2倍三、计算方法1.首先,确定劳动者在单位的工作年限。
根据工作年限和解除劳动合同的原因,在计算标准表中找到对应的赔偿金倍数。
2.其次,确定劳动者的月工资。
月工资包括基本工资、绩效工资、奖金和津贴等直接支付给劳动者的工资。
不包括福利待遇和其他非货币性收入。
3.最后,将劳动者的月工资与赔偿金倍数相乘,即可得到解除劳动合同赔偿金的具体数额。
四、计算示例以一个工作年限为5年的雇员在非试用期内解除劳动合同为例,假设其月工资为5000元。
根据计算标准表,对应的赔偿金倍数为一个月工资的2倍。
计算过程如下:赔偿金 = 5000元 * 2 = 10000元因此,该雇员在解除劳动合同后应获得10000元的赔偿金。
五、注意事项1.解除劳动合同赔偿金计算标准表仅供参考,具体计算案例应根据劳动合同、相关法律法规和公司政策进行综合考虑。
2.劳动者在享受解除劳动合同赔偿金的同时,仍应遵守劳动合同、保护公司的商业机密和竞争条款等约定。
3.雇主应严格按照相关法律法规和公司政策的规定支付解除劳动合同赔偿金,确保劳动者的合法权益。
六、总结解除劳动合同赔偿金的计算标准是为了保障劳动者的利益,雇主和雇员都需要了解和适用。
2018年江西最新工伤赔偿标准范本一:一.2018年江西最新工伤赔偿标准1.1 一般工伤赔偿标准根据《中华人民共和国工伤保险条例》和《江西省工伤保险实施办法》,江西省于2018年制定了最新的工伤赔偿标准。
一般工伤赔偿标准如下:1. 工伤医疗费用1.1 住院医疗费用1.2 门诊医疗费用1.3 康复费用2. 工伤死亡赔偿金2.1 死亡赔偿金标准2.2 抚恤金标准2.3 丧葬补助金3. 工伤伤残赔偿金3.1 一级伤残赔偿金3.2 二级伤残赔偿金3.3 三级伤残赔偿金1.2 特殊工伤赔偿标准除了一般工伤赔偿标准外,江西省还制定了特殊工伤赔偿标准。
特殊工伤赔偿标准如下:1. 特别重大事故伤亡补助金1.1 事故伤亡补助金标准1.2 事故抚恤金标准1.3 事故丧葬补助金2. 特别重大事故医疗救助2.1 住院医疗费用2.2 门诊医疗费用2.3 康复费用3. 特别工种工伤赔偿标准3.1 特别工种工伤医疗费用3.2 特别工种工伤伤残赔偿金3.3 特别工种工伤死亡赔偿金1.3 赔偿计算方法根据工伤保险条例和江西省工伤保险实施办法,工伤赔偿计算方法如下:1. 工伤医疗费用计算方法1.1 住院医疗费用计算方法1.2 门诊医疗费用计算方法1.3 康复费用计算方法2. 工伤死亡赔偿金计算方法2.1 死亡赔偿金计算方法2.2 抚恤金计算方法2.3 丧葬补助金计算方法3. 工伤伤残赔偿金计算方法3.1 一级伤残赔偿金计算方法3.2 二级伤残赔偿金计算方法3.3 三级伤残赔偿金计算方法注释:1. 工伤医疗费用:指因工伤导致的医疗费用,包括住院医疗费用、门诊医疗费用和康复费用等。
2. 工伤死亡赔偿金:指因工伤导致劳动者死亡的赔偿金,包括死亡赔偿金、抚恤金和丧葬补助金等。
3. 工伤伤残赔偿金:指因工伤导致劳动者伤残的赔偿金,包括一级伤残赔偿金、二级伤残赔偿金和三级伤残赔偿金等。
4. 特别重大事故伤亡补助金:指特别重大事故导致的伤亡补助金,包括事故伤亡补助金、事故抚恤金和事故丧葬补助金等。
2018劳动合同法补偿办法(一)未按照劳动合同约定提供劳动保护或者劳动条件的;(二)未及时足额支付劳动报酬的;(三)未依法为劳动者缴纳社会保险费的;(四)用人单位的规章制度违反法律、法规的规定,损害劳动者权益的;(五)因一方以欺诈、胁迫的手段或者乘人之危,使对方在违背真实意思的情况下订立或者变更劳动合同的;致使劳动合同无效的;第六种情况是如果用人单位以暴力、威胁或者非法限制人身自由的手段强迫劳动者劳动的,或者用人单位违章指挥、强令冒险作业危及劳动者人身安全的,劳动者可以立即解除劳动合同,不需事先告知用人单位。
(一)劳动者患病或者非因工负伤,在规定的医疗期满后不能从事原工作,也不能从事由用人单位另行安排的工作的;(二)劳动者不能胜任工作,经过培训或者调整工作岗位,仍不能胜任工作的;(三)劳动合同订立时所依据的客观情况发生重大变化,致使劳动合同无法履行,经用人单位与劳动者协商,未能就变更劳动合同内容达成协议的。
(一)依照企业破产法规定进行重整的;(二)生产经营发生严重困难的;(三)企业转产、重大技术革新或者经营方式调整,经变更劳动合同后,仍需裁减人员的;(四)其他因劳动合同订立时所依据的客观经济情况发生重大变化,致使劳动合同无法履行的。
(一)用人单位被依法宣告破产的;(二)用人单位被吊销营业执照、责令关闭、撤销或者用人单位决定提前解散的; 综上所述,《劳动合同法》具体规定了17种解除劳动合同情况,用人单位应当支付经济补偿金。
当然这并不是全部,因为《劳动合同法》还有兜底条款,法律、行政法规规定劳动者可以解除合同的,劳动者也可以要求经济补偿金。
经济补偿金的数额如何确定?《劳动合同法》第四十七条对此明确的规定:第四十七条经济补偿按劳动者在本单位工作的年限,每满一年支付一个月工资的标准向劳动者支付。
六个月以上不满一年的,按一年计算;不满六个月的,向劳动者支付半个月工资的经济补偿。
劳动者月工资高于用人单位所在直辖市、设区的市级人民政府公布的本地区上年度职工月平均工资三倍的,向其支付经济补偿的标准按职工月平均工资三倍的数额支付。
岗位,仍不能胜任工作的;
(三)劳动合同订立时所依据的客观情况发生重大变化,致使劳动合同无法履行,经用人单位与劳动者协商,未能就变更劳动合同内容达成协议的
解
除
同)工负伤并被确认丧失或者部分
丧失劳动能力的;
(三)患病或者非因工负伤,在
规定的医疗期内的;
的工作的;
提过失性解病病人在诊断或者医学观察期间的;
47条
经济补偿按劳动者在本单位工作的年限,每满一年支付一个月工资的标准向劳动者支付。
六个月以上不满一年的,按一年计算;不满六个月的,向劳动者支付半个月工资的经济补偿。
劳动者月工资高于用人单位所在直辖市、设区的市级人民政府公布的本地区上年度职工月平均工资三倍的,向其支付经济补偿的标准按职工月平均工资三倍的数额支付,向其支付经济补偿的年限最高不超过十二年。
本条所称月工资是指劳动者在劳动合同解除或者终止前十二个月的平均工资。
劳动合同无法履行且无法达成变更劳动合同协议的月工资
从事另行安排的工作;天或支
Y。
2018劳动法辞退赔偿标准2018年劳动法辞退赔偿标准是指劳动者被解除劳动合同后,用人单位需要支付的赔偿金金额。
劳动法中明确规定了用人单位解除劳动合同需要支付赔偿金的情形和具体标准,下面将详细介绍2018年劳动法辞退赔偿标准。
首先,关于用人单位依法解除劳动合同的情形。
根据劳动法第40条规定,用人单位可以有合理的事由解雇员工,具体情形包括:用人单位的经济困难不能支付员工工资的;用人单位生产经营发生严重困难的;用人单位依法决定解散破产的;因重大事项必须裁减人员的;劳动合同不能履行的等。
其次,对于用人单位解除劳动合同赔偿金的具体计算标准。
根据劳动法第46条规定,劳动者的赔偿金由两部分组成:一是经济补偿金;二是赔偿金。
经济补偿金是指劳动者在被解除劳动合同后,用人单位支付的一次性经济补偿。
赔偿金是指劳动者受到的经济损失所支付的赔偿。
具体计算方法如下:1.经济补偿金:(1)劳动合同期不满三个月的,按照一个月工资支付;(2)劳动合同期满三个月但不满一年的,按照一个月工资乘以三十日支付;(3)劳动合同期满一年但不满十年的,按照一个月工资乘以三十个月支付;(4)劳动合同期满十年以上的,按照一个月工资乘以当事人在本单位工作的年限,向上不超过二十四个月支付。
2.赔偿金:劳动者受到的经济损失包括工资、福利待遇等方面的损失,具体由劳动者提供相关证据,并由用人单位承担相应赔偿责任。
需要特别注意的是,根据劳动法第47条规定,用人单位实行经济补偿标准低于劳动法规定的,应当按照劳动法规定的标准支付,不得以任何理由拒绝支付。
最后,对于劳动者与用人单位解除劳动合同的争议处理。
根据劳动法第77条规定,劳动者与用人单位解除劳动合同的争议,可以向劳动争议调解委员会申请调解,也可以向人民法院提起诉讼。
劳动争议调解委员会在调解过程中,会根据相应的规定判断双方的权益,最终给出合理的解决方案。
综上所述,2018年劳动法辞退赔偿标准是根据劳动合同的具体情况和用人单位的解除劳动合同的原因而定的。
劳动法辞退员工补偿标准2018辞退员工补偿标准2018用人单位解除与你的劳动关系(或者说辞退、开除你)分以下三种情况,你自己对照下属于哪种情况,应该支付经济补偿或赔偿而没有支付给你的,可以在1年内申请劳动仲裁维护自己的合法权益:1、用人单位与你解除劳动关系,没有任何理由,也没有支付任何经济补偿的,你没有过错不存在《劳动合同法》39条规定的情形,可以认定该用人单位行为属于《劳动合同法》87条规定的违法解除劳动合同情形,应该支付你赔偿金,即每工作一年支付你2个月的本人工资,2N;2、用人单位依据《劳动合同法实施条例》第19条规定情形与你解除劳动关系的,其中符合《劳动合同法》46条规定的,应该支付你经济补偿金,即每工作一年支付你一个月本人工资,N;符合《劳动合同法》第40条,并且没有提前1个月通知你的还应多支付1个月工资作为代通知金,N 1;3、你存在《劳动合同法》39条的规定的情况,用人单位与你解除劳动关系的,不需要支付任何经济补偿,也不需要提前通知你;但是,这需要用人单位举证并且书面通知你解除劳动关系。
农民工注意:2018劳动法新规,辞退员工补偿,金额远比你想象高!劳动者获得补偿金的几种情况1、单位没有按照规定给劳动者缴纳社会保险和支付薪资报酬;2、用人单位未按照劳动合同约定提供劳动保护或者劳动条件;3、劳动合同期限届满,用人单位降低劳动者工资待遇,劳动者不同意续签;4、用人单位破产或者被吊销营业执照;5、用人单位的规章制度违反法律、法规的规定,损害劳动者权益的;6、用人单位采用其他不合法手段辞退员工的。
劳动补偿的标准?经济补偿按劳动者在本单位工作的年限,每满一年支付一个月工资的标准向劳动者支付。
六个月以上不满一年的,按一年计算;不满六个月的,向劳动者支付半个月工资的经济补偿。
但是要注意的是,这里的工作是用人单位每个月实际支付给劳动者的工资,实践中很多用人单位在计算经济补偿时,以劳动者的最低工资或基本工资作为计算基数,损害了劳动者的合法权益。
2018最新解除劳动合同经济赔偿金标准用人单位单方面解雇员工必须依据法律规定支付经济赔偿金,因为劳动合同是劳动者与用人单位之间签订的劳动关系证明,如果用人单位解除劳动合同,需支付给劳动者经济损失,今天我们来说说用人单位解除劳动合同的经济赔偿金工资标准计算及依据及劳动者解除劳动合同的经济赔偿金工资标准计算及依据。
用人单位解除劳动合同的经济赔偿金工资标准计算及依据(一)用人单位依法解除劳动合同1、协商解除经济补偿金=工作年限×月工资(超过12年的,按12年算)2、因病或非因工伤解除经济补偿金=工作年限×月工资+医疗补助费(不低于6个月工资,重病加50%,绝症加100%)3、不能胜任解除经济补偿金=工作年限×月工资(超过12年的,按12年算)4、客观变化经济补偿金=工作年限×月工资5、经济裁员经济补偿金=工作年限×月工资6、逾期给付经济补偿金=原经济补偿金+额外经济补偿金(原经济补偿金的50%)(二)用人单位不支付经济补偿金的赔偿金赔偿金=经济补偿金总和×n=工作年限×月工资×(1+50%)×n(1(三)因用人单位不订合同或合同无效赔偿金,违法解除合同赔偿金1=应得工资收入×25%赔偿金2=医疗费用×25%(俗称的双倍工资)(四)经协商由用人单位解除劳动合同的经济补偿金的计算方法与依据。
1、经济补偿金计算方法:在本单位工作年限G月工资(最多不能超过12个月,未满一年按一年标准计算)计算依据:经劳动合同当事人协商一致,由用人单位解除劳动合同的,用人单位应根据劳动者在本单位工作年限,每满一年发给相当于一个月工资的经济补偿金,最多不超过十二个月。
工作时间不满一年的按一年的标准发给经济补偿金。
(五)劳动者患病或非因工负伤,经确定不能工作而解除劳动合同的经济补偿金,可主张项目及计算依据。
1、经济补偿金计算:在本单位的工作年限G月工资2、可主张项目:⑴一般情形:经济补偿金+医疗补助费(月工资G6个月)⑵患重病:经济补偿金+医疗补助费+增加医疗补助费(月工资G6个月G50%)⑶患绝症:经济补偿金+医疗补助费+增加医疗补助费(月工资G6个月G100%)3、计算依据:劳动者患病或者非因工负伤,经劳动鉴定委员会确认不能从事原工作、也不能从事用人单位另行安排的工作而解除劳动合同的,用人单位应按其在本单位的工作年限,每满一年发给相当于一个月工资的经济补偿金,同时还应发给不低于六个月工资的医疗补助费。
2018-2019-关于工伤赔偿标准计算表-实用word文档
本文部分内容来自网络整理,本司不为其真实性负责,如有异议或侵权请及时联系,本司将立即删除!
== 本文为word格式,下载后可方便编辑和修改! ==
关于工伤赔偿标准计算表
一、一级至四级伤残待遇标准
【一】一次性伤残补助金
1、一级伤残补助金=本人工资×24个月(201X年1月1日后,为27个月)
2、二级伤残补助金=本人工资×22个月(201X年1月1日后,为25个月)
3、三级伤残补助金=本人工资×20个月(201X年1月1日后,为23个月)
4、四级伤残补助金=本人工资18个月(201X年1月1日后,为21个月)
【二】按月享受伤残津贴(按月支付)
1、一级伤残津贴=本人工资×90%
2、二级伤残津贴=本人工资×85%
3、三级伤残津贴=本人工资×80%
4、四级伤残津贴=本人工资×75%
(注:伤残津贴实际金额低于当地最低工资标准的,由工伤保险基金补足差额)
二、五级、六级伤残待遇标准
(一)一次性伤残补助金
1、五级伤残补助金=本人工资×16个月(201X年1月1日后,为18个月)
2、六级伤残补助金=本人工资×14个月(201X年1月1日后,为16个月)
(二)伤残津贴
1、五级伤残津贴=本人工资×70%。
2018劳动合同法补偿方法(一)未依照劳动合同约定提供劳动爱惜或劳动条件的;(二)未及时足额支付劳动报酬的;(三)未依法为劳动者缴纳社会保险费的;(四)用人单位的规章制度违背法律、法规的规定,损害劳动者权益的;(五)因一方以讹诈、胁迫的手腕或落井下石,使对方在违抗真实意思的情形下订立或变更劳动合同的;致使劳动合同无效的;第六种情形是若是用人单位以暴力、要挟或非法限制人身自由的手腕强迫劳动者劳动的,或用人单位违章指挥、强令冒险作业危及劳动者人身平安的,劳动者能够当即解除劳动合同,不需事前告知用人单位。
(一)劳动者患病或非因工负伤,在规定的医疗期满后不能从事原工作,也不能从事由用人单位另行安排的工作的;(二)劳动者不能胜任工作,通过培训或调整工作职位,仍不能胜任工作的;(三)劳动合同订立时所依据的客观情形发生重大转变,致使劳动合同无法履行,经用人单位与劳动者协商,未能就变更劳动合同内容达到协议的。
(一)依照企业破产法规定进行重整的;(二)生产经营发生严峻困难的;(三)企业转产、重大技术革新或经营方式调整,经变更劳动合同后,仍需裁减人员的;(四)其他因劳动合同订立时所依据的客观经济情形发生重大转变,致使劳动合同无法履行的。
(一)用人单位被依法宣告破产的;(二)用人单位被撤消营业执照、责令关闭、撤销或用人单位决定提早解散的; 综上所述,《劳动合同法》具体规定了17种解除劳动合同情形,用人单位应当支付经济补偿金。
固然这并非是全数,因为《劳动合同法》还有兜底条款,法律、行政法规规定劳动者能够解除合同的,劳动者也能够要求经济补偿金。
经济补偿金的数额如何确信?《劳动合同法》第四十七条对此明确的规定:第四十七条经济补偿按劳动者在本单位工作的年限,每满一年支付一个月工资的标准向劳动者支付。
六个月以上不满一年的,按一年计算;不满六个月的,向劳动者支付半个月工资的经济补偿。
劳动者月工资高于用人单位所在直辖市、设区的市级人民政府发布的本地域上年度职工月平均工资三倍的,向其支付经济补偿的标准按职工月平均工资三倍的数额支付。