长沙麓谷驾考中心科目三考场路线图
- 格式:doc
- 大小:1.04 MB
- 文档页数:3
平均公里三挡换科目三考试流程1、逆时针绕车一周(检查车门、后盖箱是否关严;车灯是否关闭)2、打“报告”后上车(关紧车门),检查考车是否处于熄火状态(看转速表)3、调整座椅、后视镜,检查(方向盘、离合器、脚刹、油门是否处于完好状态;手刹是否拉紧、变速器是否处于空挡状态),确认无误后,系好安全带4、确认验证通过后开始进入灯光模拟,听到“下面开始模拟夜间灯管使用,请按照语音提示操作”后打开灯光,灯光模拟将从以下项目中随机抽取三项进行考试:①你将要在路口处转弯,请正确使用灯光(交替使用远近光灯不少于2次)②你将要通过急弯,请正确使用灯光(交替使用远近光灯不少于2次)③你将要通过坡路,请正确使用灯光(交替使用远近光灯不少于2次)④你将要通过拱桥,请正确使用灯光(交替使用远近光灯不少于2次)⑤你将要通过人行横道,请正确使用灯光(交替使用远近光灯不少于2次)⑥你将要通过没有交通信号灯控制的路口,请正确使用灯光(交替使用远近光灯不少于2次)⑦你将要与其他车辆会车,请正确使用灯光(开启近光灯)⑧你正在低能见度道路上行驶,请正确使用灯光(开启远光灯)⑨你将要超车,请正确使用灯光(先开启左转向灯,然后交替使用远近光灯不少于2次,再开启右转向灯)5、灯光模拟完毕后切记将灯光关闭!6、起步听到语音提示“请起步”后按照步骤:一踩(踩离合)~二挂(挂一档)~三转向(打左转向灯,同时观察后视镜)~四喇叭(按喇叭,不少于2次)~五手刹(放下手刹)操作,起步后尽快加速至三档,速度保持在25~30迈,向南直线行驶160米7、右转驾车行驶至距转弯处约30米处时减至二档,速度保持在20~25迈,听到语音提示“前方路口右转弯”后打右转向灯(大于3秒后转动方向盘),同时(右扭头)观察右后视镜,转弯过程中维持二档、速度低于20迈8、下坡、上坡保持二档、速度20迈,下坡视情况点刹车,上坡适当踩油门加速,平均速度不低于20迈9、左转听到语音提示“前方路口左转弯”后打左转向灯(大于3秒),同时(左扭头)观察左后视镜,转弯过程中维持二档、速度低于20迈10、通过学校区域听到语音提示“前方通过学校”后,保持二档、速度低于30迈,左右扭头观察后通过11、左转听到语音提示“前方路口左转弯”后打左转向灯(大于3秒),同时(左扭头)观察左后视镜,转弯过程中维持二档、速度低于20迈,转弯后保持二档,速度提至25~30迈,向前直线行驶100米12、右转、会车听到语音提示“前方路口右转弯”后打右转向灯(大于3秒),同时(右扭头)观察右后视镜,转弯过程中维持二档、速度低于20迈,转弯后加至三档,速度提至25~30迈,向前直线行驶180米(过程中听到语音提示“前方会车”时,保持直线行驶),驾驶至转弯处约30m处时减为2档,速度20~25迈13、右转听到语音提示“前方路口右转弯”后打右转向灯(大于3秒),同时(右扭头)观察右后视镜,转弯过程中维持二档、速度低于20迈14、加减档、人行横道听到语音提示“请完成加减档动作”后,从二档提至五档,当档位升至五档时速度应超过40迈,并且保持3秒以上,再将档位逐级降至二档,完成加减档动作后速度保持20~25迈,听到语音提示“前方通过人行横道”后,维持二档、速度低于30迈,左右扭头观察后通过,总里程500米15、右转、掉头听到语音提示“前方路口右转弯”后打右转向灯(大于3秒),同时(右扭头)观察右后视镜,转弯过程中维持二档、速度低于20迈,转弯后加至三档,速度提至25~30迈,向前直线行驶约20米后减至二档,速度20迈左右,到语音提示“前方请掉头”后打左转向灯(大于3秒),同时(左扭头)观察左后视镜,确认安全后通过,通过后直线行驶,关闭左转向灯,速度保持25迈16、公共汽车站、右转听到语音提示“通过公交车站”后保持二档,速度低于30迈,左右扭头观察,确认安全后通过,听到语音提示“前方路口右转弯”后打右转向灯(大于3秒),同时(右扭头)观察右后视镜,转弯过程中维持二档、速度低于20迈,转弯后加速至25迈左右,驶出折线行驶大门(过程中左转无语音提示,但必须打左转向灯)17、右转至长邯快速路听到语音提示“前方路口右转弯”后打右转向灯(大于3秒),同时(右扭头)观察右后视镜,转弯过程中维持二档、速度低于20迈,(右转前缓坡可适当踩油门加速)18、变更车道听到语音提示“请变更车道”后开启左转向灯(大于3秒),同时(左扭头)观察左后视镜,确认具备变更车道后打转向至左侧路(关闭转向灯),同时踩油门加至三档,速度保持25~30迈,行驶50米左右后减速减档,同时开启右转向灯(大于3秒),同时(右扭头)观察右后视镜,确认安全后驶回原路,关闭转向灯,保持二档,速度20~25迈19、右转至机场路听到语音提示“前方路口右转弯”后打右转向灯(大于3秒),同时(右扭头)观察右后视镜,转弯过程中维持二档、速度低于20迈20、超车听到语音提示“请完成超车动作“后开启左转向灯(大于3秒),同时(左扭头)观察左后视镜,确认具备超车条件后打转向至左侧路(关闭转向灯),同时踩油门加至三档,速度保持25~30迈,行驶50米左右后减速减档,同时开启右转向灯(大于3秒),同时(右扭头)观察右后视镜,确认安全后驶回原路,关闭转向灯,保持二档,速度20~25迈,行驶350米21、通过路口驶入折线行驶大门(过程中右转无语音提示,但必须打右转向灯),降至一档下缓坡,左转至右侧路后加至二档,速度20~25迈,听到语音提示“前方通过路口”后,按照信号灯提示行驶(红灯停绿灯行),保持二档,速度30迈以下,左右扭头观察,确认安全后鸣笛通过22、直线行驶听到语音提示“请保持直线行驶”后,目视前方,双手控制方向盘,保持直线行驶,速度20迈左右,保持二档(过程中不需要加减速度)23、靠边停车听到语音提示“请靠边停车”后,开启右转向灯(大于3秒),同时(右扭头)观察右后视镜,确认安全后,减至一档后将车辆右侧平行停放在小于道路边缘实线30厘米以内处,停稳后拉手刹,摘空挡,放开脚刹、离合24、下车听到语音提示“考试合格请下车”后,观察左后方交通情况,确认安全后打开门下车,考试完毕注意事项1、从开始起步到变更车道前用时必须低于7分22秒,否则判做考试不合格(正常速度不低于25迈)2、平均一公里以内必须加一次三挡(起步以后至右转前挂一次三挡、右转至会车途中挂一次三挡、完成加减档后右转弯掉头前挂一次三挡、变更车道过程中挂一次三挡、超车过程中挂一次三挡、外加加减档过程中加、减两次三挡,考试过程中共计使用7次三挡)3、转弯时转向灯闪烁三秒以内转动方向盘一次扣10分,转弯后30秒以后不关转向灯判做不合格4、停车以后必须拉紧手刹后再放脚刹,防止考车后溜,溜车距离超过30厘米判做考试不合格5、加减档动作开始后至语音提示“通过人行横道”以前严禁停车,但可以变道超车6、学校区域、人行横道、公交车站、路口等4个项目过程(区域)中严禁使用三挡以上,保持二挡、30迈以内通过7、前方遇(左右)转向时,如一直未听到语音提示“前方左、右转”,在距离转弯处约15米处开启相应转向灯(不要死等语音提示)8、如灯光模拟或起步失败一次后,安全员命令靠左停车,待再次起步后一定注意及时变更回右侧车道行驶9、脚踩离合器5秒以上的,判做空挡滑行、考试不合格10、转弯前(开启转向灯后)遇紧急情况停车后,及时(30秒以内)关闭转向灯,重新起步按正常起步顺序(一踩、二挂、三转向、四喇叭、五手刹)完成起步,重新起步后将转向灯重新拨回相应转弯转向11、直线行驶过程中提前与前车保持较大车距,如判断没有靠边停车条件时,应在语音提示“请靠边停车”前停车调整,若语音提示“请靠边停车”完毕后遇紧急情况中途停车则判为未靠边停车,所以在语音提示“请靠边停车”后必须一次性完成标准停车动作12、语音提示“请保持直线行驶”后至“请靠边停车”前切忌变道行驶,如遇紧急情况,停车等待13、进、出大门过程中允许不打转向灯,建议鸣笛(警示外来行人或外来车辆)14、密切关注路口(红路灯)前路况,如前方堵塞,必须在路口以外提前停车,严禁路口内停车15、二挡不能超过30迈,三挡不能超过40迈16、灯光模拟过程中耐心等待语音提示完毕后,再进行模拟操作,切忌提前动作(“你将要通过……请使用正确灯光”话音落毕后再操作);模拟能见度较低灯光操作时要保持远光较长时间,待听到下一口令时再将灯光拨回近光17、灯光模拟完毕后切记关闭灯光,如未关闭起步则直接判做考试不合格18、加减档过程中切忌跨档或跳档操作,如挂错档则判做考试不合格19、加减档过程中低档位多加油,五档至40迈以后至少保持3秒以上再降档20、驾车起步后切勿着急关闭转向灯,待考车正常行驶三秒之后再关闭。
长沙麓谷科目三考试总结(绝版)一,端正心态放平心态,沉着冷静,坦然以对。
考前深呼吸,放松身心。
二,上车准备1,从车右边(前面)绕到左边。
2,三好:关好车门,调整好座位,系好安全带。
3,起火前,左右摆动档位,检查档位是否在空挡位置。
然后再起火(看左表盘,0为已经熄火,不是0就是没熄火)三,夜间灯光模拟考试。
口诀:除了雾灯和故障灯外,远灯后面只能是近灯,近灯后面要么是远灯,要么是闪灯,语音不报“远灯”,那肯定就是闪灯。
四,起步准备。
口诀:一踩,二挂,三打,四鸣,五看,六松,七拉。
难点:松离合到车抖动,然后拉下手刹,此时,稳住离合不懂,等车自行走到3米左右时在全部松开。
保证车不抽动,不熄火。
五,起步换挡。
口诀:一档:只能走50米,速度是0-20km/h;二档:只能走80米,速度是:10-30km/h;三档:不限走行距离,速度是20-40km/h;四档:不限走行距离,速度是:30-60km/h。
要点:一档换二档最佳速度:15km/h;二档换三档最佳速度:25km/h;三档换四档最佳速度:38km/h。
注意点:一档启动后,看左后视镜,若左边无车,将车变更车道到中间道,加一点油到15,换二档,再加点油到25,换三档;如果左边有车,可以缓慢行驶,等车过去后再变道。
六,通过学校区域,公交车站,人行横道等刹车摆头。
报语音:学校区域,公交车站,人行横道,缓慢行驶。
不报语音,自己判断:斑马线,路口。
要点:速度低于30km/h,可以只摆头,不踩刹车。
速度高于30km/h,要点刹车,并摆头。
摆头幅度要大一点。
七,请保持直线行驶。
速度要求:30-40km/h。
因此,在用三档直线行驶时,速度最好保持在35km/h左右。
操作要领:听到语音提示前,目视远方,调整好方向,不要看路边的线。
听到语音后,有3秒钟的时间可以调整方向盘,然后稳住方向盘,及时压倒线也不要懂方向盘。
八,变更车道。
(在100米以内完成)在行驶过程中,尽量走中间的车道,注意观察前方导向标识。
紧张的同学考试前把路线图背了~就不用担心电子语音器唧唧歪歪了,他一开口想说啥咱都知道,变道拐弯都有个准备,不会手忙脚乱了~~~~~不紧张的同学就熟悉下路线呗。
一共三条路线随机考,都画在上面了出考场大门:在院内起步后,及时加油进2 档,快到大门口时报前方右转。
打右转向灯,下坡,先踩刹,踩死离合,慢慢溜下去,接近坡底时,摆头,退1 档,右转进第1 车道,加油进2 档,加油进3 档,沿长桥路前行。
接近漓湘东路路口时,有白色虚线,用于变换车道。
漓湘东路口:该路口无交通信号灯。
行至路口时,80%的几率是向右转,20%的几率向左转,所以一定要听清语音指令!如前方路口右转,则打右转向灯,在虚线处向右变换车道,进入实线后退2 档,摆头,转向后进左数第3 车道。
加油进3 档,打左灯、摆头、变换至第2 车道。
漓湘东路双向6 车道,微上坡,警院门口是坡顶,摆头过斑马线、公交站,下坡,前方可做4 档。
东九路路口:该路口无交通信号灯。
前方路口直行,注意瞭望过往车辆,如有车辆妨碍,先刹车,后踩离合,停车,换1 档重新起步。
东十路路口:该路口设有红绿灯。
前方路口直行,上坡,起步时需防止车辆后溜或熄火!枫树路路口:丁字路口,无交通信号灯。
前方路口直行,注意右侧车辆。
过了路口,准备变换至第1 车道,等着调头。
距离掉头地点10 米左右减速换1 档。
打左灯,调头,注意别压双黄线,调头后进入第2 车道。
东十路路口:前方右转,打右转向灯,变换车道,摆正车头,再变换到右转车道,退2 档摆头,右转进第3 车道(第4 车道亦可,便于停车),准备打右灯靠边停车。
社塘路路口:该路口无交通信号灯。
前方路口左转。
打左灯变换至第1 车道,退2 档,摆,左转进第1 车道(傍黄线)。
加油,进3 档,把好方向盘,前方可做“直线行驶”。
东九路路口:该路口无交通信号灯。
前方路口左转。
打灯,退2 档,摆头,左转向进第1 车道(傍黄线)。
加油,进3 档。
漓湘东路口:前方路口右转,打右灯变至第2 车道,进实线后退2 档,待肩部过斑马线后右转进第3 车道,加油,换3 档,打左灯变换至第2 车道。
2013年长沙公专驾校科目三路线图详解一号线:上车—先从右后下车看左后车轮,再从后绕到前面,右脚先进车,微笑说考官好!调整座椅,系安全带,点火灯光操作---大灯,远光,近光,交替,雾灯,故障灯,规律:最后是近光,5S内完成起步—1踩2挂3打4鸣5看6抬7放,加油提速到15挂2档,再加油到25 挂3档直线行驶---掉过头尽快摆正车身,轻握方向盘,时速提到35,可微调5度内,不压线路口直行--上坡路,降速,注意停车起步,摆头三次公共汽车站---摆头看见35的标志做4挡---时速50,3S 后降速减3档时速20~35路口直行—路口至少摆头三次左掉头---先变到最左车道,打转向灯,看后视镜,看对面来车,过双黄实线掉头驶入中间车道直线行驶--掉过头尽快摆正车身,轻握方向盘,时速提高到35,快到路口结束直线行驶路口直行--注意摆头三次35—4挡--提速到50,3S后减3档看见“前方路口减速慢行”标志—3档慢行时速20~30,准备打转向灯变道右转—抓住时机,听到语音播报立刻打右转向灯,看后视镜,变最右侧车道,减2档驶入右侧车道—靠边停车—先打右转向灯,看后视镜下车:抬手刹,空挡,关转向灯,熄火,看后视镜,解安全带,谢谢考官!,15S内关门二号线:…….上车,灯光起步--向左变更车道到中间车道前方路口左转—先打转向灯,变最左侧车道,减2档,驶入中间车道直线行驶右转—先打转向灯看后视镜,右变更车道驶入最右侧车道左变道到中间车道通过公共汽车站直线行驶右转变左车道到中间车道35标志—4档,路口减3档左掉头—先变更到最左侧车道,减2档,驶入最左车道,减1档,变右车道到中间车道靠边停车下车三号线:….上车,灯光起步变左车道到中间车道通过公共汽车站路口直行直线行驶左掉头—左转向灯,减2档,变道最左车道,减1档,特别注意路口红灯,看对面来车驶入最左道--或中间车道—看对面来车变右道到中间车道35标志—4档,路口减3档右转左变更车道到中间车道靠边停车—右转向灯,看后视镜,下车:注意事项:1.遇到人行道、公交站等之前最好提速到30以上,距离5米轻踩刹车降速到30以下,不到30码只放但不踩2.剩6S绿灯亮时,坡路起步时,轻抬离合器车子微抖,放刹车起步3.听到语音播报掉头或转弯,立刻打转向灯,看后视镜,变道,降速减档,务必及时尽早4.注意道路旁考试专用标志:看见公交站、学校减速3档摆头;看见前方路口减速慢行标志,准备打转向灯看后视镜变更车道减速2档转弯;看见掉头标志,打转向灯看后视镜变更车道减速2档再减速到1档5.掉头具体操作,听到语音播报或者看到考试专用掉头标志,要先打转向灯看后视镜从中间车道变到左车道,踩刹车减2档,关转向灯再打看后视镜变到最左车道,减1档,关转向灯再打看对面来车和红红绿灯,驶入最左或中间车道。
1、进入候考室不得大声喧哗,不得随意走动,大厅内严禁吸烟、嚼槟榔和口香糖,乱扔垃圾,请学员自觉维护考场秩序和环境卫生。
2、进入候考室后学员请将包裹寄存,不得带上考车;进入待考区后,要关闭手机;考试结束后请立即离开考场。
3、整个考试将严格按照公安部123号令执行,由计算机智能路考仪自动评判和人工后台评判相合进行考试,考试全程公开公平公正,考试成绩客观真实,考车上安全员只能提供安全保护义务,没有考试成绩评判权利,请各位考生尊重安全员。
4、严禁贿考,贿考者一律取消考试成绩和资格,如有人收取你们钱物,打点安全员或者工作人员,请保留证据积极举报,一经查实,退还钱物并保留真实的考试成绩。
举报电话84715955。
5、严格按考场工作人员安排进行考试。
在考试过程中,严禁互相交谈,互相提示,严禁中途下车或者有其他妨碍行车安全和考试顺利进行的言行。
6、不得故意损坏考试车辆及设备,造成损失要照价赔偿,严重者交由公安机关处理。
7、由于机动车驾驶人考试特殊性和严肃性,可能造成情绪紧张,导致血压升高,心跳加速,容易诱发一些疾病,造成身体上的不适,引起不良后果。
在考试过程中如有任何身体不适,应提前报告并立即停止考试,因不如实申报自身患有的疾病而造成任何意外,责任自负。
8、怀有身孕的女性参加机动车驾驶人科目三考试,需本人填写承诺书,并郑重承诺考试中,如果发生任何意外情况,所造成的一切后果均与长沙市公安局交警支队驾管科及担任本次考试的考试员无关,本人承担一切法律责任。
违反以上规定,将取消考试成绩和资格,并且按照有关考试纪律规定严肃处理。
科目三考试等待前一位考试人员开门后,由后座右侧逆时钟走到左侧驾驶座,确定安全后开启车门入座。
如是第一位考试操作步骤也是一样。
一、上车准备①上车至驾驶位位置调整座位(不要系安全带);②调整车外车内后视镜;③确认车辆处于空档(P档)和手刹制动状态;④转向灯情况,检查仪表是否正常。
考官发出“开始考试”指令后,开始以下步骤:1.走步验车先通过左右后视镜观察,并回头观察交通情况确认安全后,采用“荷氏开门法”采用左手扶门把手,右手打开车门,开车一条缝隙,回头观察后方是否有来车,确保安全后开车门。
安全下车逆时针绕车一周,依次按顺序按下车身右后角、左前角两个红色感应按钮。
确认安全后,开车门重新进入驾驶座。
此过程中一定要关好门。
2.开车准备工作①系安全带;②启动发动机(钥匙往前拧到底2秒松开)③检查门是否关好。
(未关好仪表有显示,此步非必要)二、模拟灯光注意:模拟灯光前一定要检查转向灯是否处于关闭状态。
否则警示灯无法感应。
必须等语音指令说完以后再操作,必须下一个指令前完成上一步,否则不及格。
注意:①听到通过、超越交替2次。
②临时停车和发生故障难以移动后面的一题,一定别忘了关闭报警灯,再把小灯变成大灯!!!模拟夜间考试完成,请关闭所有灯光,请起步继续完成考试。
三、起步①确认已系好安全带(看仪表盘)②踩刹车③打左转向灯,左手要按住转向灯以免调回(尤其是考第一个在考场里面起步一定记得开左转向灯!!!)④挂D档⑤松手刹(一定确定手刹是否放到位。
)⑤看左中右侧身回头观察幅度要大,回头观察后视镜死角,确认安全后,左转方向盘进入慢车道行驶(如有慢车道与非机动车道有划线标志,只能在虚线处进入慢车道)。
注意:开启转向灯必须三秒以后才能转动转向盘,否则扣100。
四、变更车道听到指令“请变更车道”,根据交通情况开启相应转向灯(左转变道左手要按住转向灯以免调回,右转可不按住),稳住方向盘三秒后,侧身回头观察变更方向的后侧情况,150米内必须完成并关闭转向灯。
一般来说,第一个人从考试中心内出发,出大门之前都以1挡的速度开就行。
出门前打右转向,在门口的得左右观望,再慢慢右转。
走上路了,再视路况进行加减档。
一般考官会在上车前告诉大家,至少要加右;如果考官没说,最好能自己加到5挡。
一般第一个人加减档操作完毕,过一个红绿灯,就可以靠边停然后第二个人上。
如果没考调头,那基本上上车就是加减档,换车道,靠边停车。
第三个人考调头的可大,因为前面两个人基本上会在来的路上考试完毕,第三个人上车的时候差不多到了路的尽头,需要调。
当然也有可能前面两个人开得比较远的,由第二个人调头。
一般来说,第一个和第四个调头的可能性调头也很简单,但不要忘了一定要先进入左车道(我们一起考试的有一个mm就是忘了先换车道,直接调情地挂了),减速,挂1挡,往左打死方向盘。
第一个人从考试中心内出发,出大门之前都以1挡的速度开就行。
出门前打右转向,在门口的得左右观望,再慢慢右转。
走上路了,再视路况进行加减档。
一般考官会在上车前告诉大家,至少要加右;如果考官没说,最好能自己加到5挡。
一般第一个人加减档操作完毕,过一个红绿灯,就可以靠边停然后第二个人上。
如果没考调头,那基本上上车就是加减档,换车道,靠边停车。
第三个人考调头的可大,因为前面两个人基本上会在来的路上考试完毕,第三个人上车的时候差不多到了路的尽头,需要调。
当然也有可能前面两个人开得比较远的,由第二个人调头。
一般来说,第一个和第四个调头的可能性调头也很简单,但不要忘了一定要先进入左车道(我们一起考试的有一个mm就是忘了先换车道,直接调情地挂了),减速,挂1挡,往左打死方向盘。
要注意的地方:1,上车前,绕视一周;走到车头,左右观望;上车调整座位后记得系安全带;起步的步骤就不罗嗦了,步都要小心,我们这一批就有童鞋两次起步(补考)都忘记放手刹。
2,起步、换车道、转弯、调头、靠边停车,一定记得要提前打转向灯!!打转向灯3秒后,才可以打方我第一次就是靠边停车时,刚打右转向就右转了,挂了。
麓谷考场科目三灯光操作
1、请开启前照灯(开启大灯);
2、夜间通过坡路、拱桥(远近光灯交替);
3、夜间通过急弯、拱桥(远近光灯交替);
4、夜间通过拱桥、人行横道(远近光灯交替);
5、夜间通过没有信号灯控制的路口(远近光灯交替);
6、夜间超越前方车辆(远近光灯交替);
7、夜间路口左转弯(变为近光灯);
8、夜间路口右转弯(变为近光灯);
9、夜间路口直行(变为近光灯);
10、夜间与机动车会车(变为近光灯);
11、夜间在照明情况良好的道路上行驶(变为近光灯);
12、夜间在没有路灯,照明不良条件下行驶(变为远光灯);
13、路边临时停车(开启小灯、报警灯);
14、夜间发生故障难以移动(开启小灯、报警灯)。
长沙望城科目三线路图+考试技巧+扣分细则+科目三升级版(线路变化)科目三道路驾驶技能考试内容:上车准备;起步;直线行驶;加减挡位操作;变更车道;靠边停车;直行通过路口;路口左转弯;路口右转弯;通过人行横道线;通过学校区域;通过公共汽车站;会车;超车;调头;夜间行驶。
满分100分,90分及格。
哪些内容最容易掉分?据长沙交警部门介绍,科目三路考容易失分原因有三:一是增加了三个考试项目,即加减挡的操作、路口左转弯、路口右转弯;二是调整了相应的评判标准,即原来扣20分的项目调整为扣10分或100分;三是加强了人工评判权的运用,按照新规要求,实行考试员同车监督。
据了解,以前长沙科目三考试是计算机智能评判与人工评判辅助相结合,人工评判权相对小一点,但新交规之后,实行人工评判与计算机辅助评判相结合,提高了人工评判的权重,导致学员扣分变多。
比如方向跑偏,以前后台评判就不易发现,但现在同车监督,就很容易看出来,导致扣分。
科目三(以小型汽车、小型自动挡汽车等车辆为例)一、考试时出现下列情形之一的,评判为不合格:1.不按规定使用安全带或者戴安全头盔的;2.遮挡、关闭车内音视频监控设备的;3.不按考试员指令驾驶的;4.不能正确使用灯光、雨刮器等车辆常用操纵件的;5.起步时车辆后溜距离大于30cm的;6.驾驶汽车双手同时离开转向盘的;7.单手控制转向盘时,不能有效、平稳控制行驶方向的;8.车辆行驶方向控制不准确,方向晃动,车辆偏离正确行驶方向的;9.不能根据交通情况合理选择行驶车道、速度的;10.使用挡位与车速长时间不匹配,造成车辆发动机转速过高或过低的;11.车辆在行驶中低头看挡或连续2次挂挡不进的;12.行驶中空挡滑行的;13.视线离开行驶方向超过2s的;14.违反交通安全法律、法规,影响交通安全的;15.不按交通信号灯、标志、标线或者民警指挥信号行驶的;16.不按规定速度行驶的;17.车辆行驶中骑轧车道中心实线或者车道边缘实线的;18.长时间骑轧车道分界线行驶的;19.争道抢行,妨碍其他车辆正常行驶的;20.行驶中不能保持安全距离和安全车速的;21.连续变更两条或两条以上车道的;22.通过积水路面遇行人、非机动车时,有不减速等不文明驾驶行为的;23遇行人通过人行横道不停车让行,不主动避让优先通行的车辆、行人、非机动车的;24将车辆停在人行横道、网状线内等禁止停车区域的;25行驶中身体任何部位伸出窗外的;26制动、加速踏板使用错误的;27对可能出现危险的情形未采取减速、鸣喇叭等安全措施的;28因观察、判断或者操作不当出现危险情况的;29考生未按照预约考试时间参加考试的。
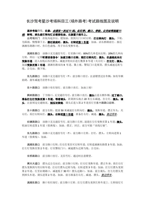
长沙驾考星沙考场科目三(场外路考)考试路线图及说明星沙考场路线。
注意:必须有一次过50码;红灯停;路口、学校、公交站等别超35码。
转弯、掉头前打转向灯后都要收油、右脚置于刹车上。
出考场大门在院内起步后,缓加油,快到大门口时右转。
打右转向灯,摆头,下坡,先踩刹,慢慢溜下去,接近坡底时,摆头,右转进第1车道,加油,沿长桥路前行。
接近漓湘东路路口时,有白色虚线,用于向右变换车道。
漓湘东路口该路口无交通信号灯。
行至路口时,80%的几率是向右转,20%的几率向左转,所以一定要听清语音指令!如前方路口右转,则打右转向灯,摆头,在虚线处向右变换车道,进入实线后再次摆头,减速并转向后进左数第3车道(关右灯)。
打左灯、摆头、加油变换至第2车道。
漓湘东路双向6 车道,微上坡,警院门口是坡顶,摆头减速过斑马线、公交站,微下坡。
东九路路口该路口无交通信号灯(?)。
前方路口直行,注意瞭望过往车辆,如有车辆妨碍,刹车减速乃至停车让行。
东十路路口该路口有红绿灯。
前方路口直行,加油上坡!枫树路路口丁字路口,无交通信号灯。
前方路口直行,摆头注意右侧车辆。
过了路口,准备打左灯变换至第1车道,等着调头。
距离掉头地点20米左右减速,打左灯,摆头,调头,注意周边交通情况,别压双黄线,调头后进入第2车道直行至东十路路口右转。
东十路路口前方右转,提前50米减速打右转向灯,摆头,变换车道,摆正车头,关右灯;再打右转向灯,摆头,右转进第3车道,准备打右灯、减速、摆头,靠边停车。
社塘路路口该路口无交通信号灯。
前方路口左转。
逐道打左灯变换至第1车道:摆头,收油左转进第1车道(傍黄线)。
加油,摆正、回正,前方可做“直线行驶”。
东九路路口该路口无交通信号灯(?)。
前方路口左转。
打灯,摆头,左转向进第1车道(傍黄线)。
加油。
漓湘东路口前方路口右转,打右灯变至可右转车道,右转进漓湘东路第3车道,加油,打左灯变换至第2车道。
行至警院门口,减速摆头过斑马线、公交站。
长沙麓谷分考场科目三(场外路考)路线图,现在考试的有两条路线,二号线在麓云路和文轩路交叉处沿文轩路直行,一号线是右拐,除开些处差别外,其他路线一二号线是重复的。
图中红粗线部分表示适合做4档的路段。
蓝色点表示要变道准备左拐、右拐或掉头。
路线一
下面路线2:
开始考的时候,是夜间灯光模拟考试。
虽然容易,但也不可以小视,如果灯光考试错了一个,那你路都不用上就算挂了一次。
科目三是有两次机会的。
跟我一个车的那个学员就是因为太紧张,一上车灯光考试就错了一题,直接进入第二次考试机会。
在灯光上出错损失一次考试机会是最不值得的,所以大家还是得认真对待。
平常在家没事的时候,多记记。
我总结了一点经验,只要听到:“跟车、会车”两个字眼,就一定是近光灯。
听到“超车” “急弯、拱桥”就是远近交替。
听到“雾天”就是开启雾灯和闪光灯。
听到“发生交通事故,无法移动”就是开小灯(左边有个圆盘,按钮转到中间位置即可)和闪光灯。
考完灯光马上就会叫你起步进行路考。
新规出来后,要求每个考试学员必须开足三公里,电子仪器会计算公里数。
这里我要提一句,新规考试全程都是电子仪器,这与新规出来之前还是一样的,只是加了交警现场进行监督。
原来副驾驶的位置是安全员,现在大部分是交警。
我们考试的时候都在心里无数遍的祈祷千万不要抽到有交警的车。
因为安全员相对来说比较松,安全员大部分是教练出身,所以能够理解学员,只要仪器上显示分数及格,一般在综合评分里都不会扣分,直接让你过了。
但是有交警在的车情况就不一样了。
你仪器显示分数及格,还不是你最后的成绩,交警还得对你进行综合评判。
他可以因为你经过一个路口没有左右摆头看而叫你挂。
交警一般是站在安全的角度上来进行评判,所以非常的严格。
但是只要大家能够把细节做到位,见斑马线、公交车站、学校、路口,左右转弯能够摆头左右看,交警想不让你过都不行!姐,我悲催的就抽到了有交警的考试车!13号车!13号车的档特别不好挂。
我是在长沙望城驾考中心考试的,考试路线一共有四段。
这四段路大家一定要熟记,因为考试之前你是没办法知道你抽到的是第几段路,排队进候考区拍完照你才知道你抽的是哪一段,所以每段路都要提前记牢,这样对你在考试中提前变道,哪段路可以跑四档都有帮助。
去那条路练习的时间比较少,而且教练不可能让每个人都把四段跑完,最多一个人跑一段,有些路线还是没办法记得太清楚。
如果大家有条件的话,可以叫自己的家人带自己把考试路线转两圈,用笔记下哪个点可以跑四档,哪个点要提前变道,哪个点是要准备左转右转了。
我考试的前一天下午是叫我老公带着我转了两圈,我做好了笔记,回家晚上就看几遍,我觉得要不是没做好这一点工作,我考试不会那么有把握,不会在过关率这么低的情况下一把就过了。
考试的时候,紧张是在所难免的,但是紧张的情绪一定不要让坐在旁边的交警感觉到。
一上车,就要微笑打招呼,不慌张的把一切准备工作做好。
起步时一定要“一踩、二挂、三打、四鸣、五抬、六松”鸣完喇叭就要左右看。
路考的内容基本上就是从一档换到四档,一档到二档不能超过50米,二档到三档不能超过100米,再换成三档正常行驶。
当听到仪器发出“保持直线行驶”的指令时,速度控制在35码左右,方向盘不能动。
看到能跑四档的点,要在安全的情况下果断跑,当加速到40码的时候换四档,再加速到50码就丢油,大概三秒钟后就踩刹车,把速度降到40码以下就换回三档继续完成考试路线。
左右转弯的时候一定要两边看,左转转大弯,右转转小弯。
左转转到左边道,再打灯变到直行直道。
右边也是一样的做法。
道路安全理论考试,我真的是碰运气了。
因为临时通知我去考试,驾校和教练都没有告诉我路考完了马上考理论,我是后面听学员说才知道,搞得我又急急忙忙的又去做题。
本来路训就很累,全部身心都投入到了练车上面,根本没有多余时间上网做题目。
后来我用手机下了一个驾考宝典科目三,把一千多道题目顺序做了一遍,做了几套模拟试题就没管了,没想到居然考了98分。
真是笑死我自己了,我还怕不及格又要重新预约考试呢。