2018农民土地征用补偿标准多少钱一亩
- 格式:doc
- 大小:19.50 KB
- 文档页数:5
2018土地补偿标准土地补偿是指在土地征收过程中,政府为了保障被征收农民的合法权益,按照国家相关政策和法律规定,对被征收农民的土地进行合理补偿的一种制度安排。
2018年,我国土地补偿标准有了一些调整和变化,下面就让我们来详细了解一下。
首先,2018年的土地补偿标准在征收范围上进行了明确规定。
根据国家相关政策,征收范围主要包括农村集体土地、城镇建设用地和农村宅基地等。
对于不同类型的土地,补偿标准也有所不同,具体的补偿标准需要根据当地的政策和法规来执行。
其次,在补偿标准的计算方法上,2018年也做出了一些调整。
一般来说,土地补偿标准的计算是根据土地的性质、土地面积、土地利用年限、土地市场价格等因素来确定的。
在新的政策下,这些因素的权重和计算方法可能会有所变化,需要及时了解并适应。
另外,2018年的土地补偿标准还对农民的补偿方式做出了一些规定。
除了直接经济补偿外,还会对农民提供相应的就业安置、土地流转补助、农田水利设施建设等支持政策,以确保被征收农民的生活和生产不受影响。
总的来说,2018年的土地补偿标准在征收范围、计算方法和补偿方式等方面都有所调整和变化。
对于土地征收相关的各方,包括政府部门、征地单位和被征收农民等,都需要及时了解和适应这些变化,以确保土地征收工作的顺利进行,同时也保障被征收农民的合法权益。
在实际操作中,各地也会根据具体情况对土地补偿标准进行细化和调整,因此在具体操作中需要及时关注当地政策和法规的变化,以确保土地补偿工作的合规性和公正性。
综上所述,2018年的土地补偿标准在征收范围、计算方法和补偿方式等方面都有所调整和变化,需要各相关方及时了解和适应,以确保土地征收工作的顺利进行,同时也保障被征收农民的合法权益。
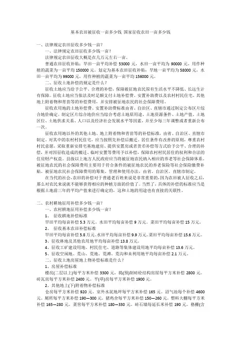
河北省最新征地补偿标准2019年的均价是多少河北省最新的征地补偿均价在2018年是达到了每亩平均5.3万元到2.1万元不等的标准,征收耕地的补偿标准来看,菜田平均是15万元一亩,但是基本农田当中的菜田平均补偿的均价是15.6万元一亩,至于征收一些荒山,荒地,还有没有利用过的土地的话平均每亩就是补偿2.1万元。
▲一、河北省最新征地补偿标准2018年的均价是多少?(一)征地补偿1、征收耕地补偿标准旱田平均每亩补偿5.3万元。
水田平均每亩补偿9万元。
菜田平均每亩补偿15万元。
2、征收基本农田补偿标准旱田平均每亩补偿5.8万元。
水田平均每亩补偿9.9万元。
菜田平均每亩补偿15.6万元。
3、征收林地及其他农用地平均每亩补偿13.8万元。
4、征收工矿建设用地、村民住宅、道路等集体建设用地平均每亩补偿13.6万元。
5、征收空闲地、荒山、荒地、荒滩、荒沟和未利用地平均每亩补偿2.1万元。
▲二、征地补偿标准是如何制定的?征地补偿标准是指在市镇行政区的土地根据政府总体规划确定的用地范围内,依据土地类型、土地年产值、土地区位登记、农用地等级、人均耕地数量、土地供求关系、当地经济发展水平和城镇居民最低生活水平保障等因素,再依据片区划分用于征地补偿综合计算的标准。
拆迁补偿标准的调整由市县人民政府公布。
我国法律规定各地政府应根据经济发展水平、当地人均收入增长幅度等情况,每2至3年对征地补偿标准进行调整,逐步提高征地补偿水平。
如今实施的征地补偿标准已超过规定年限的省份如未及时调整,将不予通过用地审查。
各类具体的价格补偿标准由区县物价局依据当地经济水平和人均收入水平等情况进行定价。
▲三、签订征地补偿合同书的注意事项1、补偿款的总金额及各项补偿内容的具体明细,这个各项补偿内容的具体明细就尤为重要,这涉及到双方以后分割拆迁补偿款的份额确定。
2、补偿款的支付时间及支付方式。
3、如果签订补充协议,补偿协议上的内容必须合法,与主合同条款不冲突,如果对主合同有重大改动,须明确约定以补偿协议约定为准。
最新安徽征地农村补偿标准是怎样的2018年安徽农村征地赔偿标准是:1、征收耕地补偿标准旱田平均每亩补偿5.3万元。
水田平均每亩补偿9万元。
菜田平均每亩补偿15万元。
2、征收基本农田补偿标准旱田平均每亩补偿5.8万元。
水田平均每亩补偿9.9万元。
菜田平均每亩补偿15.6万元。
在城市的发展过程中,很多地区的人们都面临着征地的问题,土地是人们赖以生存的基础,所以政府征用土地的时候要给土地使用权人相应的赔偿,不同的地区征地补偿标准是不一样的,那么▲安徽征地农村补偿标准是怎样的呢?的小编为您整理了以下这些内容,希望帮助您了解相关的知识。
▲安徽征地农村补偿标准:▲(一) 征地补偿1、征收耕地补偿标准旱田平均每亩补偿5.3万元。
水田平均每亩补偿9万元。
菜田平均每亩补偿15万元。
2、征收基本农田补偿标准旱田平均每亩补偿5.8万元。
水田平均每亩补偿9.9万元。
菜田平均每亩补偿15.6万元。
3、征收林地及其他农用地平均每亩补偿13.8万元。
4、征收工矿建设用地、村民住宅、道路等集体建设用地平均每亩补偿13.6万元。
5、征收空闲地、荒山、荒地、荒滩、荒沟和未利用地平均每亩补偿2.1万元。
▲(二)其他税费1、耕地占用税,按每平方米2元计算。
2、商品菜地开发建设基金,按每亩1万元计算。
3、征地管理费,按征地总费用的3%计算。
由国土资源部门严格按有关规定使用。
4、耕地占补平衡造地费,平均每亩4000元,统筹调剂使用,省国土资源厅负责监督验收。
▲(三)征地工作程序1、告知征地情况。
2、确认征地调查结果。
3、组织征地听证。
4、签订征地补偿协议。
5、公开征地批准事项!6、支付征地补偿安置费。
▲(四)、房屋地上物补偿标准▲1、房屋补偿标准楼房(二层以上)每平方米补偿3300元。
捣(预)制砖砼结构房屋每平方米补偿2800元。
砖瓦房每平方米补偿2400元。
平(草)房每平方米补偿1900元。
▲2、其他地上(下)附着物补偿标准仓房每平方米补偿920元。
宁夏征地补偿标准2019每亩价格是多少?宁夏征地补偿标准2018每亩价格是农村耕地征用补偿标准水田平均每亩补偿9万元;旱田平均每亩补偿5.3万元;菜田平均每亩补偿15万元。
基本农田的补偿标准水田平均每亩补偿9.9万元;旱田平均每亩补偿5.8万元。
各类具体的价格补偿标准由区县物价局依据当地经济水平和人均收入水平等情况进行定价。
宁夏征地补偿标准2018每亩价格是多少?1、征收耕地补偿标准旱田平均每亩补偿5.3万元。
水田平均每亩补偿9万元。
菜田平均每亩补偿15万元。
2、征收基本农田补偿标准旱田平均每亩补偿5.8万元。
水田平均每亩补偿9.9万元。
菜田平均每亩补偿15.6万元。
3、征收林地及其他农用地平均每亩补偿13.8万元。
4、征收工矿建设用地、村民住宅、道路等集体建设用地平均每亩补偿13.6万元。
5、征收空闲地、荒山、荒地、荒滩、荒沟和未利用地平均每亩补偿2.1万元。
征地工作程序1、告知征地情况。
在征地依法报批前,当地国土资源部门应将拟征地的用途、位置、补偿标准、安置途径等,以书面形式告知被征地农村集体经济组织和农户。
在告知后,凡被征地农村集体经济组织和农户在拟征土地上抢栽、抢种、抢建的地上附着物和青苗,征地时一律不予补偿。
2、确认征地调查结果。
国土资源部门会同交通、林业部门,对拟征土地的权属、地类、面积以及地上附着物权属、种类、数量等现状进行调查,调查结果应与被征地农村集体经济组织、农户和地上附着物产权人、各市动迁办公室共同确认。
3、组织征地听证。
在征地依法报批前,国土资源部门应告知被征地农村集体经济组织和农户,对拟征土地的补偿标准、安置途径有申请听证的权利。
当事人申请听证的,应按照《国土资源听证规定》规定的程序和有关要求组织听证。
4、签订征地补偿协议。
国土资源部门要按照本方案制定的补偿标准,与被征地农村集体经济组织和农民个人签订征地补偿协议,并将协议作为征地报件必备件附征地卷一同上报。
5、公开征地批准事项。
农村土地征用补偿新政策农村土地征用补偿新政策征地补偿法律2018-04-0916:03:46我国规定各地的征地不能强行实施,如果群众提出的要求合理的话,要妥善的予以解决。
关于征地补偿的问题层出不穷,那么农村土地征用补偿新政策是怎样的呢?农村土地征用补偿新政策:农村土地征收赔偿标准由土地补偿费、安置补助费、青苗及地上附着物补偿费构成。
一、土地补偿费土地征收的土地补偿费是如何计算的呢?土地补偿费一般为该耕地被征收前三年平均年产值的六至十倍。
二、土地征收的安置补助费按照需要安置的农业人口数计算。
需要安置的农业人口数,按照被征收的耕地数量除以征地前被征收单位平均每人占有耕地的数量计算。
每一个需要安置的农业人口的安置补助费标准,为该耕地被征收前三年平均年产值的四至六倍。
但是,每公顷被征收耕地的安置补助费,最高不得超过被征收前三年平均年产值的十五倍。
三、青苗补偿标准对刚刚播种的农作物,按季产值的三分之一补偿工本费。
对于成长期的农作物,最高按一季度产值补偿。
对于粮食、油料和蔬菜青苗,能得到收获的,不予补偿。
对于多年生的经济林木,要尽量移植,由用地单位付给移植费;如不能移植必须砍伐的,由用地单位按实际价值补偿。
对于成材树木,由树木所有者自行砍伐,不予补偿。
四、其他附着物的补偿标准征收土地需要迁移铁路、公路、高压电线、通讯线、广播线等,要根据具体情况和有关部门进行协商,编制投资概算,列入初步设计概算报批。
拆迁农田水利设施及其它配套建筑物、水井、人工鱼塘、养殖场、坟墓、厕所、猪圈等的补偿,参照有关标准,付给迁移费或补偿费。
用地单位占用耕地建房或者从事其它非农业建设时,应当按照《中华人民共和国耕地占用税暂行条例》的规定,缴纳耕地占用税。
农村征地补偿标准要求1、各项征地补偿费用的具体标准、金额由市、县政府依法批准的征地补偿安置方案规定。
2、土地被征用前3年平均年产值的确定(有关土地补偿费、安置补助费的补偿标准):按当地统计部门审定的最基层单位统计年报和经物价部门认可的单价为准。
2018征地补偿价格表按照国土资源部《关于进一步做好征地管理工作的通知》的要求,征地补偿的标准实行动态调整机制,每两到三年调整一次。
大多数地方根据通货膨胀、物价上涨等各因素调整征地补偿的标准,也有部份地方一直没有上调补偿标准,所以现各省补偿价格差异比较大。
特别是农村中的农用地、建设用地的补偿差异比较大。
目前国内已经公开的征地补偿标准中,河北省的补偿价格最高。
河北省区片综合平均价格67038元/亩。
石家庄市主城区价格达到了45W元/亩,京津冀一体化最集中的廊坊香河、大厂等地也达到20多万/亩,邯郸市一类地区补偿标准也达到了22万/亩。
山东省最低补偿标准为5W元/亩,山东青岛地区最高平均20W 元/亩左右。
湖南省很多地方还在实行湘政发【2012】46号文件的补偿标准,该省的土地补偿价格较低。
河南省郑州下属的登封市达到71000元/亩,郑州市区价格更高。
江西省南昌市的各个经济开发区在实行区片综合价,西湖区超过25万/亩,景德镇市的91140元/亩为最高,大部分地区多在3W-6W 浮动。
江苏。
江苏省政府确定将土地分为一等,最低补偿价格为土地补偿费1.6万元/亩,安置补助每人1.4万元。
泰州市、扬州市补偿价格大约在2.1万元/亩,安置补助费用大约为2.3万元/亩,南京市8W-14W之间。
福建省全省以县级行政区为单位,划分为四个地区类别。
征地区片综合地价最低标准分别为一类区38750元/亩、二类区37750元/亩、三类区36750元/亩、四类区35750元/亩。
上海市征地土地补偿费划分为13个等级31个片区,最低补偿标准为40500元/亩,最高补偿标准为65600元/亩。
浙江省征收耕地、其他农用地(除林地以外)和建设用地,一类地区不低于5.4万元/亩、二类地区不低于4.5万元/亩、三类地区不低于3.7万元/亩。
杭州地区一般在20万元/亩左右,又区分开发性和货币补偿两种,后一种的补偿价格更高。
台州一般在5W-8W元/亩左右。
If you treat every day in your life like the last day in your life, your life will be more exciting.通用参考模板(页眉可删)山东农民征地补偿标准均价是多少导读:山东农民征地补偿标准的均价是旱田每亩补偿的价格在6万元左右,而且这是征收耕地的平均补偿价格,如果是基本农田的话,旱田的补偿标准大概就是每亩5.5万元左右,菜田的补偿均价在7.5万元,水田的补偿均价在6.5万元,荒地的补偿均价是2.5万元。
一、山东农民征地补偿标准均价是多少?《土地管理法》第四十八条征收土地应当给予公平、合理的补偿,保障被征地农民原有生活水平不降低、长远生计有保障。
征收土地应当依法及时足额支付土地补偿费、安置补助费以及农村村民住宅、其他地上附着物和青苗等的补偿费用,并安排被征地农民的社会保障费用。
征收农用地的土地补偿费、安置补助费标准由省、自治区、直辖市通过制定公布区片综合地价确定。
制定区片综合地价应当综合考虑土地原用途、土地资源条件、土地产值、土地区位、土地供求关系、人口以及经济社会发展水平等因素,并至少每三年调整或者重新公布一次。
?征收农用地以外的其他土地、地上附着物和青苗等的补偿标准,由省、自治区、直辖市制定。
对其中的农村村民住宅,应当按照先补偿后搬迁、居住条件有改善的原则,尊重农村村民意愿,采取重新安排宅基地建房、提供安置房或者货币补偿等方式给予公平、合理的补偿,并对因征收造成的搬迁、临时安置等费用予以补偿,保障农村村民居住的权利和合法的住房财产权益。
?县级以上地方人民政府应当将被征地农民纳入相应的养老等社会保障体系。
被征地农民的社会保障费用主要用于符合条件的被征地农民的养老保险等社会保险缴费补贴。
被征地农民社会保障费用的筹集、管理和使用办法,由省、自治区、直辖市制定。
二、农村征地存在的问题(一)法律、法规不完善。
一是我国现行的法律、法规中没有单独的土地征收法或土地征收条例,相关征收制度只散见在少数的法律法规中。
株洲市人民政府关于调整征地补偿标准的通知文章属性•【制定机关】株洲市人民政府•【公布日期】2018.06.05•【字号】株政发〔2018〕 9号•【施行日期】2018.06.05•【效力等级】地方规范性文件•【时效性】现行有效•【主题分类】土地资源正文株洲市人民政府关于调整征地补偿标准的通知株政发〔2018〕9号各县市区人民政府、株洲经开区管委会,市政府各局委办、各直属机构:为规范全市征地补偿工作,切实维护被征地农村集体经济组织和农民的合法权益,促进经济社会持续健康发展,根据《湖南省人民政府关于调整湖南省征地补偿标准的通知》(湘政发〔2018〕5号),现将我市征地补偿标准进行相应调整,并就有关事项通知如下:一、征地补偿标准为土地补偿费和安置补助费两项之和,其中土地补偿费占40%、安置补助费占60%。
征地补偿标准的10%用于失地农民社会保障。
二、征地补偿标准(见附件1)。
征收水田的,按本标准的1.2倍执行;征收耕地(水浇地、旱地)、草地(除其他草地)、农村道路、水库水面、坑塘水面、沟渠、设施农用地、田坎、建设用地的,按本标准执行; 征收园地、林地的,按本标准的0.8倍执行;征收未利用地的,按本标准的0.6倍执行;征收基本农田的,按所在区片水田标准执行。
市本级地类补偿标准(见附件2),各县市地类补偿标准(见附件3)。
三、市本级征地补偿区域设立一个区片。
各县市征地补偿区域划分为两个区片(见附件4)。
四、青苗(生产)补偿费、生产设施补偿费、苗圃搬迁移植费、迁坟费、造塘建设费标准仍按《株洲市集体土地征收及房屋拆迁补偿安置办法》(株政发〔2017〕5号)文件标准执行。
五、各建设用地项目征地补偿地类严格按照《土地勘测定界技术报告书》成果确认。
重金属污染区域土地类别由国土部门确认。
六、本标准自2018年1月1日起施行。
《株洲市集体土地征收及房屋拆迁补偿安置办法》(株政发〔2017〕5号)规定的征地补偿标准相关内容与本通知不一致的,以本通知为准。
农村土地征地补偿费标准是什么被征地的农村集体经济组织和农民不得在征地范围内抢栽、抢种农作物和改变土地用途。
抢栽抢种的农作物不予补偿,改变土地用途按改变前的土地用途予以补偿。
工程建设以及城市发展都是需要用到土地的,但其实当前国内并没有什么城市周围有足够的闲置土地可以使用,所以这些都会涉及到征地的内容,对土地进行征用开发,原有的土地所有人是可以获得征地补偿的,不过对于农村的征地补偿标准很多人都不了解,那么农村土地征地补偿费标准是什么呢?▲农村土地征地补偿费标准▲(一)征地补偿1、征收耕地补偿标准旱田平均每亩补偿5.3万元。
水田平均每亩补偿9万元。
菜田平均每亩补偿15万元。
2、征收基本农田补偿标准旱田平均每亩补偿5.8万元。
水田平均每亩补偿9.9万元。
菜田平均每亩补偿15.6万元。
3、征收林地及其他农用地平均每亩补偿13.8万元。
4、征收工矿建设用地、村民住宅、道路等集体建设用地平均每亩补偿13.6万元。
5、征收空闲地、荒山、荒地、荒滩、荒沟和未利用地平均每亩补偿2.1万元。
▲(二)其他税费1、耕地占用税,按每平方米2元计算。
2、商品菜地开发建设基金,按每亩1万元计算。
3、征地管理费,按征地总费用的3%计算。
由国土资源部门严格按有关规定使用。
4、耕地占补平衡造地费,平均每亩4000元,统筹调剂使用,省国土资源厅负责监督验收。
▲(三)征地工作程序1、告知征地情况。
2、确认征地调查结果。
3、组织征地听证。
4、签订征地补偿协议。
5、公开征地批准事项!6、支付征地补偿安置费。
▲(四)房屋地上物补偿标准1、房屋补偿标准楼房(二层以上)每平方米补偿3300元。
捣(预)制砖砼结构房屋每平方米补偿2800元。
砖瓦房每平方米补偿2400元。
平(草)房每平方米补偿1900元。
2、其他地上(下)附着物补偿标准仓房每平方米补偿920元。
室外水泥地坪每平方米补偿165元。
沼气池每个补偿4600元。
厕所每平方米补偿190—300元。
农村征地补偿标准农村征地补偿标准一、土地补偿费土地征收的土地补偿费是如何计算的呢?土地补偿费一般为该耕地被征收前三年平均年产值的六至十倍。
二、土地征收的安置补助费按照需要安置的农业人口数计算。
需要安置的农业人口数,按照被征收的耕地数量除以征地前被征收单位平均每人占有耕地的数量计算。
每一个需要安置的农业人口的安置补助费标准,为该耕地被征收前三年平均年产值的四至六倍。
但是,每公顷被征收耕地的安置补助费,最高不得超过被征收前三年平均年产值的十五倍。
三、青苗补偿标准对刚刚播种的农作物,按季产值的三分之一补偿工本费。
对于成长期的农作物,最高按一季度产值补偿。
对于粮食、油料和蔬菜青苗,能得到收获的,不予补偿。
对于多年生的经济林木,要尽量移植,由用地单位付给移植费;如不能移植必须砍伐的,由用地单位按实际价值补偿。
对于成材树木,由树木所有者自行砍伐,不予补偿。
四、其他附着物的补偿标准征收土地需要迁移铁路、公路、高压电线、通讯线、广播线等,要根据具体情况和有关部门进行协商,编制投资概算,列入初步设计概算报批。
拆迁农田水利设施及其它配套建筑物、水井、人工鱼塘、养殖场、坟墓、厕所、猪圈等的补偿,参照有关标准,付给迁移费或补偿费。
用地单位占用耕地建房或者从事其它非农业建设时,应当按照《中华人民共和国耕地占用税暂行条例》的规定,缴纳耕地占用税。
农村征地补偿标准要求1、各项征地补偿费用的具体标准、金额由市、县政府依法批准的征地补偿安置方案规定。
2、土地被征用前3年平均年产值的确定(有关土地补偿费、安置补助费的补偿标准):按当地统计部门审定的最基层单位统计年报和经物价部门认可的单价为准。
3、按规定支付的土地补偿费、安置补助费尚不能使需要安置的农民保持原有生活水平的,可增加安置补助费。
原土地补偿费和安置补助费的总和不得超过土地被征用前三年平均年产值的30倍的土地管理规定,已经在2017年3月26日《土地管理法》中删除。
2017最新农村土地国家征收赔偿标准2017-02-09 21:01 | #2楼一、土地补偿费土地征收的土地补偿费计算方式为:土地补偿费一般为该耕地被征收前三年平均年产值的六至十倍。
基本农田被征收一亩多少钱国家征收农田一亩多少钱一、法律规定农田征收多少钱一亩?一、法律规定农田征收多少钱一亩?法律规定农田征收大概是在几万元左右一亩。
普通农田征收补贴;旱田一亩平均补偿53000元,水田一亩平均为90000元,用作种植的蔬菜为一亩平均150000元。
划定为基本农田征收补贴;旱地一亩平均为58000元,水田一亩平均为99000元,用作种植的蔬菜为一亩平均156000元。
二、征收土地补偿的规定是什么?征收土地应当给予公平、合理的补偿,保障被征地农民原有生活水平不降低、长远生计有保障。
征收土地应当依法及时足额支付土地补偿费、安置补助费以及农村村民住宅、其他地上附着物和青苗等的补偿费用,并安排被征地农民的社会保障费用。
征收农用地的土地补偿费、安置补助费标准由省、自治区、直辖市通过制定公布区片综合地价确定。
制定区片综合地价应当综合考虑土地原用途、土地资源条件、土地产值、土地区位、土地供求关系、人口以及经济社会发展水平等因素,并至少每三年调整或者重新公布一次。
征收农用地以外的其他土地、地上附着物和青苗等的补偿标准,由省、自治区、直辖市制定。
对其中的农村村民住宅,应当按照先补偿后搬迁、居住条件有改善的原则,尊重农村村民意愿,采取重新安排宅基地建房、提供安置房或者货币补偿等方式给予公平、合理的补偿,并对因征收造成的搬迁、临时安置等费用予以补偿,保障农村村民居住的权利和合法的住房财产权益。
县级以上地方人民政府应当将被征地农民纳入相应的养老等社会保障体系。
被征地农民的社会保障费用主要用于符合条件的被征地农民的养老保险等社会保险缴费补贴。
被征地农民社会保障费用的筹集、管理和使用办法,由省、自治区、直辖市制定。
在当代的社会,农田的补偿对于普通老百姓来说是非常重要的,因为农田被人征收之后,那么对农民来说就不能够获得相应的种植方面的价值了。
当然了,具体的补偿的标准应当是根据土地前三年的平均产值来进行确定的,这和土地的用途也有直接的关联性。
2019年中华人民国征地补偿条例标准是什么2018年中华人民国征地补偿条例标准是旱田平均每亩补偿5.3万元;水田平均每亩补偿9万元。
农田补偿标准是旱田平均每亩补偿5.8万元;水田平均每亩补偿9.9万元。
征收工矿建设用地、村民住宅、道路等集体建设用地平均每亩补偿13.6万元。
▲一、2018年中华人民国征地补偿条例标准是什么2018年中华人民国征地补偿条例标准有以下内容:1.征收耕地补偿标准旱田平均每亩补偿5.3万元。
水田平均每亩补偿9万元。
2. 征收基本农田补偿标准旱田平均每亩补偿5.8万元。
水田平均每亩补偿9.9万元。
▲二、征地补偿征地补偿是指国家为了公共利益的需要,依法对农民集体所有建设土地或棚户区实行征收或征用,并按照被征地的原用途给予补偿。
2010年7月13日,国土部发布《关于进一步做好征地管理工作的通知》,要求拆迁补偿既要考虑被拆迁的房屋,还要考虑被征收的宅基地三、征地补偿费征地补偿费是指国家建设征用土地时,按照被征用土地的原用途给予被征地单位的补偿各项费用。
是指地补偿费、安置补助费、地上附着物和青苗补偿费的总和。
征用土地的各项费用应当在自征地补偿、安置方案批准之日起3个月内全额支付。
土地补偿费是因国家征用土地对土地所有者在土地上的投入和收益造成损失的补偿。
补偿的对象是土地所有权人。
安置补助费是国家建设征用农民集体土地后,为了解决以土地为主要生产资料并取得生活来源的农业人口因失去土地造成生活困难所给予的补助费用。
青苗补偿费是指征用土地时,对被征用土地上生长的农作物,如水稻、小麦、玉米、土豆、蔬菜等造成损失所给予的一次性经济补偿费用。
地上附着物补偿费是对被征用土地上的各种地上建筑物、构筑物,如房屋、水井、道路、管线、水渠等的拆迁和恢复费以及被征用土地上林木的补偿或者砍伐费等。
其他补偿费是指除土地补偿费、地上附着物补偿费、青苗补偿费、安置补助费以外的其他补偿费用,即因征用土地给被征用土地单位和农民造成的其他方面损失而支付的费用,如水利设施恢复费、误工费、搬迁费、基础设施恢复费等。
2018农村房屋拆迁最新补偿标准拆迁补偿是指拆迁人对被拆除房屋的所有人,依照《国有土地上房屋征收与补偿条例》的规定给予的补偿。
那么2018农村房屋拆迁补偿标准是什么?2018农村房屋拆迁补偿标准是什么?拆建单位依照规定标准向被拆迁房屋的所有权人或使用人支付的各种补偿金。
一般有:(1)房屋补偿费(房屋重置费),用于补偿被拆迁房屋所有权人的损失,以被拆迁房屋的结构和折旧程度划档,按平方米单价计算。
(2)周转补偿费,用于补偿被拆迁房屋住户临时居住房或自找临时住处的不便,以临时居住条件划档,按被拆迁房屋住户的人口每月予以补贴。
(3)奖励性补偿费,用于鼓励被拆迁房屋住户积极协助房屋拆迁或主动放弃一些权利如自愿迁往郊区或不要求拆迁单位安置住房,房屋拆迁补偿费的各项标准由当地人民政府根据本地的实际情况和国家有关法律政策加以确定。
由宅基地区位补偿价、被拆迁房屋重置成新价构计算公式为:房屋拆迁补偿价=宅基地区位补偿价×宅基地面积+被拆迁房屋重置成新价。
(一)房屋拆迁补偿计算标准(1)房屋拆迁货币补偿=合法拥有房产评估价格+房屋装修装饰商定补偿金额(或经评估确定的房屋装修装饰补偿金额)。
(2)房屋拆迁补偿差价=合法拥有房产评估价格+房屋装修装饰商定补偿金额或经评估确定的房屋装修装饰补偿金额)-被拆迁人获得调换产权的房屋的评估价格。
(二)房屋拆迁安置费计算标准(被拆迁人或承租人)房屋拆迁安置费=搬迁补助费+没有提供周转房情况下的临时安置补助费+超过过渡期限的临时安置补助费+非住宅房屋因停产、停业造成的损失赔偿费。
备注:1、如果拆迁人提供周转房且拆迁房屋使用人居住,则公式第二项补助费为0;2、如果拆迁房屋属住宅房屋,则公式第四项赔偿费为0;3、被拆迁人获得补偿,表明该房屋由其自用。
(三)农村房屋拆迁补偿标准(1)被征地的村或者村民小组建制撤销的,以及建制虽然不撤销,但不具备易地建房条件的,被拆迁人可以选择货币补偿,也可以选择与货币补偿金额问等价值的产权房屋调换。
农村征地一亩补偿多少钱农村征地补偿标准关系到广大农民的利益,也是保障农民的合法权益的重要政策。
最新的农村征地补偿标准是根据不同地区的实际情况和经济发展水平而制定的。
下面将对最新农村征地补偿标准进行详细解读。
根据中国政府出台的《国有土地上房屋征收与补偿条例》规定,农民在被征地后,可以获得以下几个方面的补偿:一是土地征用补偿。
根据农民所持有的土地类型、土地面积、土地可开发利用价值等因素,将其进行评估,并根据评估结果给予相应的征地补偿费用。
目前,我国农村征地征用补偿标准为全国统一的公告价,根据不同的地段、位置和土地类型的不同,每亩补偿金额也有所差异。
二是临时安置费和周转费。
农民在征地后需要进行临时安置和适应新环境,因此需要支付临时安置费和周转费,用于购买新房、装修、搬迁等相关费用。
补偿标准根据当地经济发展水平和市场价格而定,一般每户补偿费用在几万元到几十万元之间。
三是生活困难补助。
对于特殊困难群体或个别农户,政府会给予一定的生活困难补助,用于解决生活中的一些困难。
补助标准一般由当地政府根据实际情况制定。
四是就业资金补助。
对于因征地失去土地经营权的农民,政府会给予一定的就业资金补助,用于帮助他们就业创业。
补助金额一般根据农民失去的土地面积和市场就业情况而定。
五是其他补偿费用。
此外,政府还会根据实际情况给予农民一些其他的补偿费用,如搬迁费、培训费、社会保险费等。
具体补偿标准需要参考当地政府的相关政策文件。
需要注意的是,尽管有这些补偿标准,但仍有一些农民在征地过程中遇到了一些问题。
一方面,可能存在评估不准确,补偿金额偏低的情况,导致农民权益受损。
另一方面,由于官员欠薪或贪污腐败等原因,农民征地补偿款未能按时到位,导致农民生活困难。
这些问题需要进一步加强监督和整顿,保障农民的合法权益。
综上所述,农村征地补偿标准是根据不同地区的实际情况和经济发展水平而制定的。
目前,我国农村征地补偿标准包括土地征用补偿、临时安置费和周转费、生活困难补助、就业资金补助以及其他补偿费用。
农村土地征地补偿标准
农村土地征地补偿标准因土地类型、地区和征收用途的不同而有所差异。
以下是一些常见的补偿项目:
1. 土地补偿费:通常根据土地类型和用途,按照国家规定的价格政策计算。
对于耕地、蔬菜地等,通常按照该土地征用前三年平均年产值的六倍计算。
对于鱼塘、藕塘、养殖场、果园、竹园、林地等土地,按该土地年产值的五倍计算。
对于柴山、滩地、水塘、苇塘和其他有收益的非耕地,按该土地年产值的三倍计算。
2. 安置补助费:用于安置因征收而失去土地的农民。
通常按照需安置的农业人口数计算,每个需安置的农业人口的安置补助费标准,为该耕地被征收前三年平均年产值的四至六倍。
3. 青苗补偿费:对于被征收土地上的青苗,根据其种类和生长情况,按照一定的标准给予补偿。
4. 其他补偿费:如地上附着物、构筑物、水利设施等,也可能因土地征收而需要给予补偿。
需要注意的是,具体的补偿标准可能因地区、政策等因素而有所不同。
因此,在面临土地征收时,最好咨询当地政府或专业律师,了解具体的补偿标准和程序。
2017 国家农村土地征地补偿标准土地征收补偿标准由土地补偿费、安置补助费、附着物补偿费和青苗补偿费构成。
一、征地补偿费用项目1、土地补偿费用地单位依法对被征地的农村集体经济组织因其土地被征用造成经济损失而支付的一种经济补偿。
2、青苗补偿费用地单位对被征用土地上的青苗因征地受到毁损,向种植该青苗的单位和个人支付的一种补偿费用。
3、附着物补偿费用地单位对被征用土地上的附着物,如房屋、其它设施,因征地被毁损而向该所在人支付的一种补偿费用。
4、安置补助费用地单位对被征地单位安置因征地所造成的富余劳动力而支付的补偿费用。
二、征地补偿标准1、各项征地补偿费用的具体标准、金额由市、县政府依法批准的征地补偿安置方案规定。
2、土地被征用前 3 年平均年产值的确定 ( 有关土地补偿费、安置补助费的补偿标准 ) :按当地统计部门审定的最基层单位统计年报和经物价部门认可的单价为准。
3、按规定支付的土地补偿费、安置补助费尚不能使需要安置的农民保持原有生活水平的,可增加安置补助费。
原土地补偿费和安置补助费的总和不得超过土地被征用前三年平均年产值的30 倍的土地管理规定,已经在 2013 年 3 月 26 日《土地管理法》中删除。
政府征收农民土地,应有合法项目,按照法定程序,给予被征收人合理补偿,先补偿,再征收,任何违反以上基本原则的征收行为都属于违法征收。
被征收人可以拒绝签订征地补偿安置协议,以申请信息公开,提起行政复议,行政诉讼等方式争取自己的合法权利。
征地补偿1、征收耕地补偿标准旱田平均每亩补偿 5.3 万元。
水田平均每亩补偿9 万元。
菜田平均每亩补偿15 万元。
2、征收基本农田补偿标准旱田平均每亩补偿 5.8 万元。
水田平均每亩补偿9.9 万元。
菜田平均每亩补偿15.6 万元。
3、征收林地及其他农用地平均每亩补偿13.8 万元。
4、征收工矿建设用地、村民住宅、道路等集体建设用地平均每亩补偿13.6 万元。
5、征收空闲地、荒山、荒地、荒滩、荒沟和未利用地平均每亩补偿 2.1 万元。
最新征地补偿标准2018征地补偿标准是指政府或相关部门对于征地行为所给予被征地农民或土地所有者的经济补偿标准。
在我国,征地补偿标准一直备受关注,因为征地涉及到农民的切身利益,也关乎社会的稳定和经济的发展。
2018年,最新的征地补偿标准也引起了广泛的关注。
首先,根据最新的征地管理政策,征地补偿标准主要包括土地补偿费、过渡期生活补助费、安置补助费等方面。
其中,土地补偿费是指政府依法对被征地土地的使用权所支付给农民或土地所有者的经济补偿。
过渡期生活补助费是指在农民失地后,政府为其提供的生活补助,以保障其基本生活。
安置补助费是指政府为了帮助失地农民顺利安置,提供的经济资助。
其次,最新的征地补偿标准在具体金额上也有了一定的调整。
例如,土地补偿费的计算标准将更加注重土地的实际价值,同时也会综合考虑土地的位置、用途、土地市场价格等因素。
过渡期生活补助费和安置补助费的标准也会根据当地的经济发展水平和物价水平进行相应的调整,以更好地满足失地农民的实际需求。
另外,最新的征地补偿标准还将更加注重公平和合理性。
在征地过程中,政府和相关部门将更加重视听取农民的意见和建议,充分尊重农民的合法权益,确保征地补偿标准的公正性和合理性。
同时,也将建立健全的监督机制,对征地补偿标准的执行进行严格监督,确保补偿款项能够真正落实到被征地农民的手中。
总的来说,最新的征地补偿标准2018在政策、金额和执行方面都有了一定的调整和改进,更加注重公平、合理和可操作性。
这对于保障农民的合法权益,维护社会的稳定,促进经济的可持续发展具有积极的意义。
希望各地方政府和相关部门能够切实贯彻落实最新的征地补偿标准,确保被征地农民能够得到应有的补偿,实现经济、社会和生活的稳定和可持续发展。
2018农民土地征用补偿标准多少钱一亩
国家为了公共利益,征用农民在这几年是很常见的。
想必很多人想要了解,2018农民补偿标准多少钱一亩?与土地征用的区别是什么?的一般程序是怎样的?下面由为您介绍一下。
一、2018农民土地征用补偿标准多少钱一亩
1、2018农民土地征用耕地补偿标准
旱田平均每亩补偿5.3万元。
水田平均每亩补偿9万元。
菜田平均每亩补偿15万元。
2、2018农民土地征用基本农田补偿标准
旱田平均每亩补偿5.8万元。
水田平均每亩补偿9.9万元。
菜田平均每亩补偿15.6万元。
3、2018农民土地征用林地及其他农用地平均每亩补偿13.8万元。
4、2018农民土地征用工矿、村民住宅、道路等集体建设用地平均每亩补偿13.6万元。
5、2018农民土地征用空闲地、荒山、荒地、荒滩、荒沟和未利用地平均每亩补偿2.1万元。
二、土地征收与土地征用的区别
1、土地征收指国家为了社会公共利益的需要,依据法律规定的
程序和批准权限,并依法给予农村集体经济组织及农民补偿后,将农民集体所有土地变为国有土地的行为。
2、土地征用是指国家为了社会公共利益的需要,依据法律规定的程序和批准权限批准,并依法给予农村集体经济组织及农民补偿后,将农民集体所有收归国有的行政行为。
国家行政机关有权依法征用公民、或者其他组织的财物、土地等。
征收征用的区别主要是:行政征收取得的是,而行政征用取得的是财产使用权。
三、农民土地征用的一般程序
1、建设项目用地单位向市、县国土行政主管部门申请办理用地申请;
2、市、县国土部门拟订征地方案报同级人民政府审查后逐级上
报;
3、征地审核与批复;
4、被征地所在人民政府发布征收土地方案的公告;
5、被征地所在地人民政府及其国土部门制订补偿、安置方案并公告;
6、被征地所在地人民政府及其国土部门补偿安置方案的实施;
7、建设项目用地单位获发建设用地批准证书。
综上所述,2018农民土地征用补偿标准是:旱田平均每亩补偿5.3万元;水田平均每亩补偿9万元;菜田平均每亩补偿15万元;林地及其他农用地平均每亩补偿13.8万元等等。
若您有其它问题,
可以登录官网,可免费咨询律师!
责任编辑:周六。