2020年中级会计师《实务》基础精讲班讲义第六章 投资性房地产
- 格式:doc
- 大小:510.50 KB
- 文档页数:19
第六章投资性房地产本章命题剖析本章内容在考试中一般以单选题、多选题、判断题等客观题进行考核;但作为基础性内容,本章内容也可能在计算题或综合题中出现,本章内容非常重要。
本章核心考点u掌握投资性房地产的核算范围u掌握投资性房地产后续计量模式的变更u掌握投资性房地产的转换第一节投资性房地产概述第二节投资性房地的确认和初始计量第三节投资性房地产的转换和处置第三节投资性房地产的后续计量第一节投资性房地产概述一、投资性房地产的定义与特征投资性房地产,是指为赚取租金或资本增值,或者两者兼有而持有的房地产。
投资性房地产有以下特征:1.投资性房地产是一种经营性活动。
2.投资性房地产在用途、状态、目的等方面区别于做为生产经营场所的房地产和用于销售的房地产。
【提示】由于投资性房地产是一种经营性活动,所以投资性房地产取得的租金收入和处置收入,通过“其他业务收入”科目核算;采用成本模式后续计量的投资性房地产计提的折旧或摊销,通过“其他业务成本”科目核算。
二、投资性房地产的范围(☆☆☆)主要包括已出租的土地使用权、持有并准备增值后转让的土地使用权和已出租的建筑物。
下列项目不属于投资性房地产:1.企业计划用于出租但尚未出租的土地使用权;2.按照国家规定确认的闲置土地;3.企业以经营租赁方式租入再转租的建筑物;4.自用房地产;包括:①企业出租给本企业职工居住的房屋;②企业拥有并自行经营的旅馆、饭店;③企业自用的办公楼、生产车间和厂房。
5.作为存货的房地产。
6.某项房地产部分用于赚取租金或资本增值、部分自用,不能够单独计量和出售的、用于赚取租金和资本增值的部分。
【判断题· 2013年真题】企业将采用经营租赁方式租入的土地使用权转租给其他单位的,应该将土地使用权确认为投资性房地产。
()【判断题· 2013年真题】【答案】×【解析】以经营租赁方式租入的土地使用权不属于企业的资产,不应当确认为投资性房地产。
2020年《中级会计实务》章节练习第六章投资性房地产第六章投资性房地产一、单项选择题1.关于成本模式计量的投资性房地产,下列说法正确的是()。
A.租金收入通过“其他业务收入”等科目核算B.折旧或摊销金额应记入“管理费用”等科目C.期末的公允价值变动应确认为公允价值变动损益D.一旦确定采用成本模式,则不能再转换为公允价值模式进行后续计量2.甲公司将采用公允价值模式计量的投资性房地产转为自用固定资产,转换日该投资性房地产的公允价值为2000万元,转换日之前“投资性房地产——成本”科目余额为2 300万元,“投资性房地产——公允价值变动”科目贷方余额为200万元,则转换日不正确的处理方法为()。
A.计入“固定资产”借方2 000万元B.计入“投资性房地产——公允价值变动”借方200万元C.计入“投资性房地产——成本”贷方2 300万元D.计入“其他综合收益”借方100万元3.A公司对投资性房地产采用成本模式进行后续计量。
A公司的投资性房地产为一栋已出租的写字楼,2010年1月1日,由于该写字楼所在的房地产交易市场比较成熟,A公司决定对投资性房地产从成本模式变更为公允价值模式计量。
该写字楼的原价为6000万元,已计提折旧1 500万元,未计提减值准备。
当日该写字楼的公允价值为5500万元。
A公司按净利润的10%计提盈余公积。
不考虑所得税影响,则该事项对A公司资产负债表上留存收益的影响金额为()万元。
A.1 000B.900C.1 500D.04.投资性房地产的后续支出,不满足资本化条件的,应当在发生时计入()。
A.管理费用B.其他业务成本C.营业外支出D.销售费用5.A房地产开发公司对投资性房地产采用成本模式计量。
2011年1月1日,将开发的一栋写字楼用于出租。
该开发产品的账面余额为260万元,已计提存货跌价准备20万元。
则转换日投资性房地产的入账价值为()万元。
A.240B.180C.260D.2006.下列各项中,不影响企业当期损益的是()。
本章历年考情概况本章属于基础性章节,难度不大,知识点较多但综合性不强。
在历年的考试中,本章内容既可以出现客观题,也可以出现在主观题中,客观题每年分值为4分左右,2019年、2018年、2017年和2014年本章出现过计算分析题和综合题。
从历年考试情况看,本章的主要考点包括:投资性房地产的范围、投资性房地产的后续支出和计量、投资性房地产的处置等。
“机考”以后,“资产三兄弟”(固定资产、投资性房地产和无形资产)每一年考试均会涉及的,但考试题目总体难度不大,基本为上述重要知识点的串联。
2020年考生学习本章时应重点关注上述知识点的理解掌握和灵活运用。
近年考试题型、分值、考点分布2020年考试内容主要变化本章考试内容未发生实质性变化。
核心考点及经典例题详解【知识点】投资性房地产的范围(★)(一)属于投资性房地产的范围1.已出租的土地使用权,是指企业通过出让或转让方式取得的、以经营租赁方式出租的土地使用权。
【思考题】甲公司以拍卖方式在土地交易市场取得一宗土地使用权,使用年限为50年,甲公司将该土地使用权以经营租赁方式出租给乙公司。
是否属于投资性房地产?『正确答案』属于。
2.持有并准备增值后转让的土地使用权,是指企业通过出让或转让方式取得并准备增值后转让的土地使用权。
【思考题】企业发生转产或厂址搬迁,部分土地使用权停止自用,管理层决定继续持有这部分土地使用权,待其增值后转让以赚取增值收益。
是否属于投资性房地产?『正确答案』属于。
【思考题】甲公司为房地产企业,以拍卖方式在土地交易市场取得一宗土地使用权,使用年限为70年,持有并准备增值后再转让。
是否属于投资性房地产?『正确答案』不属于。
3.已出租的建筑物,是指企业拥有产权并以经营租赁方式出租的房屋等建筑物。
【注意】(1)已出租的建筑物是指企业拥有产权的建筑物,如果以租赁方式租入的建筑物不属于投资性房地产(属于使用权资产)。
【思考题】A企业与B企业签订了一项租赁合同,A企业将其拥有产权的门面房出租给B企业,租期5年。
2020年中级会计职称《中级会计实务》第六章投资性房地产核心考点及经典例题详解【知识点】投资性房地产的范围(★)(一)属于投资性房地产的范围1.已出租的土地使用权,是指企业通过出让或转让方式取得的、以经营租赁方式出租的土地使用权。
【思考题】甲公司以拍卖方式在土地交易市场取得一宗土地使用权,使用年限为50年,甲公司将该土地使用权以经营租赁方式出租给乙公司。
是否属于投资性房地产?『正确答案』属于。
2.持有并准备增值后转让的土地使用权,是指企业通过出让或转让方式取得并准备增值后转让的土地使用权。
【思考题】企业发生转产或厂址搬迁,部分土地使用权停止自用,管理层决定继续持有这部分土地使用权,待其增值后转让以赚取增值收益。
是否属于投资性房地产?『正确答案』属于。
【思考题】甲公司为房地产企业,以拍卖方式在土地交易市场取得一宗土地使用权,使用年限为70年,持有并准备增值后再转让。
是否属于投资性房地产?『正确答案』不属于。
3.已出租的建筑物,是指企业拥有产权并以经营租赁方式出租的房屋等建筑物。
【注意】(1)已出租的建筑物是指企业拥有产权的建筑物,如果以租赁方式租入的建筑物不属于投资性房地产(属于使用权资产)。
【思考题】A企业与B企业签订了一项租赁合同,A企业将其拥有产权的门面房出租给B企业,租期5年。
B企业最初将该门面房用于自行经营餐馆。
2年后,因连续亏损,B企业将餐馆转租给C公司,以赚取租金差价。
该房屋属于哪家公司的投资性房地产?『正确答案』由于门面房的产权属于A企业,因此对于A企业而言,属于其投资性房地产。
由于产权不属于B企业,因此对于B企业而言,不属于其投资性房地产。
【例·判断题】(2016年考题)企业以经营租赁方式租入后再转租给其他单位的土地使用权,不能确认为投资性房地产。
()『正确答案』√(2)已经出租的建筑物,是企业已经与其他方签订了租赁协议,约定以经营租赁方式出租建筑物。
(3)企业将建筑物出租,按租赁协议向承租人提供的相关辅助服务在整个协议中不重大的,如企业将办公楼出租并向承租人提供保安、维修等辅助服务,应当将该建筑物确认为投资性房地产。
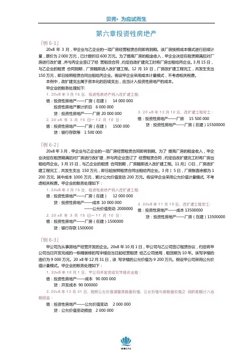
贝壳· 为应试而生醶縹鄡杦㰰挰曏匫彎!「例6-1」20x 8年3月,甲企业与乙企业的一项厂房经营租赁合同即将到期。
该厂房按照成本模式进行后续计量,原价为2 000万元,已计提折旧600万元。
为了提高厂房的租金收入,甲企业决定在租赁期满后对厂房进行改扩建,并与丙企业签订了经 营租货合同,约定自改扩建完工时将厂房出租给丙企业。
3月15日,与乙企业的租赁 合同到期,厂房随即进入改扩建工程。
12月10日,厂房改扩建工程完工,共发生支出 150万元,即日按照租赁合同出租给丙企业。
假设甲企业采用成本计量模式,不考虑相关税费。
本例中,改扩建支出属于资本化的后续支出,应当计入投资性房地产的成本。
甲企业的账务处理如下:2/!31y9怇4溮26沨ꆶ杦㰰挰曏匫彎㹚縉歠朖愄廰轃;!借:投资性房地产——厂房(在建) 14 000 000投资性房地产累计折旧 6 000 000 贷:投资性房地产——厂房 20 000 000 3/!31!y9!怇!4!溮!26!溋竅23!溮!21!沨ꇄ!借:投资性房地产——厂房(在建) 1500 000贷:银行存款等 1 500 000「例6-2」20x 8年3月,甲企业与乙企业的一项厂房经营租赁合同即将到期。
为了 提高厂房的租金收入,甲企业决定在租赁期满后对厂房进行改扩建,并与丙企业签订了 经营租赁合同,约定自改扩建完工时将厂房出租给丙企业。
3月15日,与乙企业的租赁 合同到期,厂房随即进入改扩建工程。
11月」〇日,厂房改扩建工程完工,共发生支出 150万元,即日起按照租赁合同出租给丙企业。
3月丨5日,厂房账面余额为1 200万元, 其中成本1000万元,累计公允价值变动200万元。
假设甲企业采用公允价值计量模式, 不考虑相关税费。
甲企业的账务处理如下:2/!31y9怇4溮26沨ꆶ杦㰰挰曏匫彎㹚縉歠朖愄廰轃;!借:投资性房地产——厂房(在建) 12 000 000贷:投资性房地产——成本 10 000 000——公允价值变动 2000000 3/!31!y9!怇!4!溮!26!溋竅22!溮!21!沨ꇄ!借:投资性房地产——厂房(在建)1500000贷:银行存款1500000「例6-3」甲公司为从事房地产经营开发的企业。
投资性房地产【租金收入的确认·单选题】企业对采用成本模式进行后续计量的投资性房地产取得的租金收入,应贷记( ) 科目。
A. 其他业务收入B. 其他综合收益C. 营业外收入D. 投资收益【答案】 A【解析】投资性房地产无论采用成本模式还是公允价值模式进行后续计量,取得的租金收入均记入“ 其他业务收入” 科目。
【房地产的转换·单选题】甲公司将一栋办公楼转换为采用公允价值模式进行后续计量的投资性房地产,该办公楼的账面原值为50 000 万元,已累计计提的折旧为 1 000 万元,已计提的固定资产减值准备为 2 000 万元,转换日的公允价值为60 000 万元,则转换日记入” 其他综合收益” 科目的金额为( ) 万元。
A.60 000B.47 000C.50 000D.13 000【答案】 D【解析】转换日记入“ 其他综合收益” 科目的金额=60 000-(50 000-1 000-2 000)=13 000( 万元) 。
【与投资性房地产有关的后续支出·单选题】甲公司从事房地产开发经营业务,2018 年 3 月 5 日收回租赁期届满的商铺,并计划对其重新装修后继续用于出租。
该商铺成本为 3 000 万元,至重新装修之日,已计提累计折旧500 万元,未计提投资性房地产减值准备,其中原装修支出的账面价值为200 万元。
装修工程于2018 年 3 月 6 日开始,于当年年末完工并达到预定可使用状态,共发生装修支出600 万元( 均符合资本化条件) 。
装修后预计租金收入将大幅增加,甲公司对该商铺采用成本模式进行后续计量。
2018 年12 月31 日甲公司该项投资性房地产的账面价值为( ) 万元。
A.2 900B.1 900C.2 600D.1 800【答案】 A【解析】甲公司2018 年12 月31 日投资性房地产的账面价值=(3 000-500)-200+600=2 900( 万元) 。
一、指为二、1.初第六章 投资性房地产【思考题】求:根据答:借:贷:借:贷:借:贷:2.后正(3)2×20年12月31日,该层写字楼公允价值为每平方米6.5万元(2)2×20年5月1日甲公司与乙公司签订租赁协议,约定将甲公司上述该层写字楼出租给乙公司使用,租赁期为3年,合同规定租金按年收取。
2×20年7月1日为租赁期开始日。
当日收到2×20年下半年和2×21年上半年不含税租金720万元,并开出增值税专用发票,增值税销项税额为64.8万元。
例3.甲公司系增值税一般纳税人,适用的增值税税率为9%。
经甲公司董事会批准,甲公司准备购买某栋写字楼的第6层,建造面积为1 000平方米,购买价为每平方米6万元,明确表明将其用于经营出租且持有意图短期内不再发生变化。
(1)2×20年3月31日,取得增值税专用发票,价款为6 000万元,进项税额为540万元。
若采用成本模式后续计量,写字楼预『答案解析』对投资性房地产进行后续计量时,同一企业不得同时采用成本模式和公允价值模式例1.2×20年1月1日,某公司经董事会批准购入一栋烂尾楼,并准备继续建造,建成后对外出租。
2×20年2月1日,该公司实际支付价款10 000万元(不考虑土地所有权和增值税因素),当日办理相关手续取得烂尾楼的所有权。
2×20年3月1日,该公司开始委托承包商继续建造。
2×20年12月31日,该建筑物建造完成,实际建造成本为20 000万元,全部款项以银行存款支付。
可以选择成本模式或公允价值模式。
企业通常应当采用成本模式计量,满足特定条件时可以采用公允价值模式计量。
但是,同一企业只能采用一种模式对所有投资性房地产进行后续计量,不得同时采用两种计量模式例2.下列有关投资性房地产后续计量会计处理的表述中,不正确的是( )借:借:贷:贷:三、借:借:累计累计固定固定贷:公允投资贷:投资其他借:借:投资贷:投资 -公贷:公允累计固定借:借:存货存货贷:公允贷:其他借:借:投资公允投资贷:贷:-公公允『正采用成本模式计量的投资性房地产采用公允价值模式计量的投资性房地产项目采用成本模式计量的投资性房地产采用公允价值模式计量的投资性房地产0-75万元-600万元-675万元自用房地产转换为投资性房地产例4.甲公司2×18年12月31日购入一栋办公楼,实际取得成本为3 000万元。
第六章 投资性房地产第六章 投资性房地产本章说明:投资性房地产,是指用于投资(如出租、持有准备增值)的建筑物、土地使用权。
建筑物、土地使用权一般分别按固定资产、无形资产核算,但如果是用于投资,则在会计上单独作为投资性房地产科目核算。
与其他资产一样,投资性房地产的账务处理也分为初始计量、后续计量和处置三个环节。
但需要注意的有:一是,在后续计量时,投资性房地产除了可以按成本模式计量,还可以按公允价值模式计量。
成本模式计量下的投资性房地产和固定资产、无形资产的账务处理相同,只是计提的折旧或摊销要根据受益对象原则确认为其他业务成本。
公允价值模式计量时,不用计提折旧或摊销,但在资产负债表日要根据公允价值变动调整账面价值,同时确认公允价值变动损益。
第六章 投资性房地产二是,投资性房地产计量模式,可以由成本模式改为公允价值模式,这个属于会计政策的变更,账面价值的差额应调整留存收益,但是不能由公允价值模式改为成本模式。
三是,如果资产用途发生改变,投资性房地产和非投资性房地产(如固定资产、无形资产)可以发生转换。
这要和计量模式的变更区分开来。
投资性房地产与非投资性房地产的转换,是因为资产用途发生改变,导致在会计上按不同会计科目来核算,属于不同的交易或事项,不属于会计政策变更。
投资性房地产的转换,如果按照成本模式计量,则直接调换对应的科目名称即可;如果是按照公允价值模式计量,则要进一步区分转换方向和账面价值与公允价值孰高孰低。
具体如下图所示:第六章 投资性房地产本章框架:第一节 投资性房地产概述一、投资性房地产的定义与特征投资性房地产,是指为赚取租金或资本增值,或者两者兼有而持有的房地产。
二、投资性房地产的范围投资性房地产主要包括已出租的土地使用权、持有并准备增值后转让的土地使用权和已出租的建筑物。
情形具体类别注意事项(一)属于投资性房地产的项目1.已出租的土地使用权。
计划用于出租但尚未出租的土地使用权不属于投资性房地产。
2020年中级会计实务章节密训习题:第六章含答案本章重要考点:(1)客观题:投资性房地产的范围、后续计量、公允价值模式下投资性房地产的转换、公允价值模式进行后续计量的核算、投资性房地产转换后续、计量和处置(2)主观题:上述重要考点的串联;(3)综合题:上述重要考点的串联+所得税(或政府补助)。
注:“机考”以后,“资产三兄弟”(固定资产、无形资产和投资性房地产)每年考试均会涉及,但考试题目总体难度不大,基本为上述重要知识点的串联。
一、单项选择题1.A公司将一栋自用办公楼转换为采用公允价值模式计量的投资性房地产,该办公楼的账面原值为5 000万元,已计提累计折旧100万元,已计提固定资产减值准备200万元,转换日的公允价值为6 000万元。
下列关于A公司在转换日的会计处理,不正确的是()。
A.借记“投资性房地产”科目6 000万元B.不需要将固定资产的账面价值转入“固定资产清理”科目C.转换日办公楼的公允价值大于其账面价值的差额1 300万元,计入公允价值变动损益D.转换日办公楼的公允价值大于其账面价值的差额1 300万元,计入其他综合收益『正确答案』C『答案解析』自用房地产转为公允价值模式计量的投资性房地产时,贷方差额应计入其他综合收益;如是借方差额,则计入公允价值变动损益。
2.某企业对投资性房地产采用成本模式计量。
2020年1月15日购入一幢房屋用于经营出租。
该房屋的成本为3 020万元,预计使用年限为20年,预计净残值为20万元,采用直线法计提折旧。
不考虑其他因素,该企业2020年应计提的折旧额为()万元。
A.151B.138.42C.137.5D.150『正确答案』C『答案解析』2020年应计提的折旧额=(3 020-20)÷20×11/12=137.5(万元)。
3.甲公司为房地产开发企业,对投资性房地产采用成本模式计量。
2020年12月将一项投资性房地产转为开发产品,转换日该投资性房地产的原值为50 000万元,已计提折旧10 000万元,未计提减值准备。
第16讲-投资性房地产概述,投资性房地产的确认和初始计量(1)第六章 投资性房地产本章考情分析项目内容主要变化删除与“经营租赁”相关的知识点表述考试形式一般以单选题、多选题、判断题等客观题进行考核,可能在计算题或综合题中出现目录第一节 投资性房地产概述一、投资性房地产的定义与特征(一)定义投资性房地产,是指为赚取租金或资本增值,或者两者兼有而持有的房地产。
(为了赚钱)投资性房地产应当能够单独计量和出售。
(二)特征1.投资性房地产是一种经营性活动;(为了赚钱)投资性房地产的主要形式是出租建筑物、出租土地使用权, 这实质上属于一种让渡资产使用权行为。
(出租房、地,其他业务收入)2.投资性房地产在用途、状态、目的等方面区别于作为生产经营场所的房地产和用于销售的房地产。
应与自用的厂房、办公楼等房地产(固定资产)和作为存货 已建完工商品房 的房地产(开()发产品)加以区别,从而更加清晰地反映企业所持有房地产的构成情况和盈利能力。
二、投资性房地产的范围投资性房地产主要包括:已出租的土地使用权、持有并准备增值后转让的土地使用权和已出租的建筑物。
【小新点】投资性房地产包括:出租的房和地、等着涨价的地。
(一)属于投资性房地产的项目范围相关内容1.已出租的土地使用权(出租的地)含义:已出租的土地使用权,是指企业通过出让或转让方式取得并以经营租赁方式出租的土地使用权。
【教材变化提醒】教材删除“经营租赁”相关表述,但有部分遗漏。
【小新点】①自己的地 ②已租出+【提示】( )企业计划用于出租但尚未出租的土地使用权,不属于此1类;( )对于租入土地使用权再转租给其他单位的,不能确认为投2资性房地产。
【小新点】计划租、还没租的地,转租的地不是投资性房地产。
2.持有并准备增值后转让的土地使用权(等着涨价的地)含义:指企业通过出让或转让方式取得并准备增值后转让的土地使用权。
【提示】国家有关规定认定的闲置土地,不属于投资性房地产。
2020年CPA考试《会计》
第6章投资性房地产
知识点整理
第一节投资性房地产的特征与范围
第二节投资性房地产的确认和初始计量
资性房地产的转换相区别。
第四节投资性房地产的转换和处置
知识点:投资性房地产的转换 P84 ★★
【注意】此处讨论的是投资性房地产(包括2种计量模式)与非投资性房地产的转换;注意与第三节知识点相区别。
(一)转换日的确定
转换情形转换日确定
①投资性房地产→自用房地产达到自用状态日期。
②投资性房地产→存货
租赁期届满、企业董事会或类似机构作出书面决议明确表明将其重
新开发用于对外出售的日期。
③自用→投资性房地产租赁期开始日或用于资本增值的日期。
租赁期开始日是指出租人
提供租赁资产使其可供承租人使用的起始日期。
“空置建筑物或在建建筑物”是董事会或类似机构作出书面决议的
日期。
④存货→投资性房地产
(二)会计处理
成本模式公允价值模式
总体思路
(1)成本模式:
(2)公允价值模式:
一、投资性房地产转换为非投资性房地产【自用、存货】:
将投资性房地产转为自用时,应按其在采用公允价值模式计量的投资性房
【注意】非投资性房地产转投资性房地产(公允价值模式)时,对于公允与账面的差额,处理方式不一致,这里需要考生注意。
准则这样规定的原因就是防止公司通过变更来操纵利润,所以在差额为贷差(即公允价值>账面价值)时进入权益(其他综合收益),这样不会影响当期损益。
其他差额都直接进入公允价值变动损益(会直接影响当期损益)。
一、内容提要本章解析投资性房地产的界定及入账成本的确认,对投资性房地产的两种后续计量模式在选择标准上、会计处理上和计量模式的转化上进行了系统地阐述,最后,本章对投资性房地产的转换及处置做了案例解析。
二、关键考点1.投资性房地产的辨认;2.公允价值模式下投资性房地产的会计核算;3.成本模式转为公允价值模式的会计处理原则;4.公允价值模式下投资性房地产与固定资产、无形资产或开发产品相互转换时公允价值与账面价值差额的归属科目认定;5.投资性房地产处置损益的计算,尤其是公允价值模式下“其他综合收益”和“公允价值变动损益”转入“其他业务成本”的会计处理。
三、历年试题分析年份题型题数分数考点2017单选题 1 1.5自用房产转为公允价值模式计量的投资性房地产形成贬值的科目归属多选题 1 2 投资性房地产会计处理原则的正误甄别判断题 1 1 投资性房地产的界定综合题 1 18 投资性房地产结合所得税的会计处理2018单选题 1 1.5 投资性房地产折旧的计算多选题 1 2 成本模式转公允价值模式的会计处理判断题 1 1 投资性房地产的后续支出处理计算题 1 10 公允价值模式下的投资性房地产的会计处理2019单选题 1 1.5 投资性房地产日常维护支出的科目归属多选题 1 2自用房产转换为公允价值模式的投资性房地产对财务报表项目的影响判断题 1 1 部分出租部分自用的会计处理原则计算题 1 10公允价值计量模式下投资性房地产的取得、公允价值变动及转为自用固定资产并提取折旧的会计处理四、本章知识点详解【知识点】投资性房地产的特征与范围▲▲▲【解释】房地产包含两部分:地皮与地上建筑物。
房地产企业购买地皮,并在此基础上建造商品房,两者合二为一属于房地产企业的库存商品,计入“开发产品”科目。
一般企业购买地皮,计入“无形资产——土地使用权”,建造的地上建筑物计入“固定资产”,如果无法合理区分,全部计入“固定资产”。
一、投资性房地产的定义及特征(一)投资性房地产的定义所谓投资性房地产,是指为赚取租金或资本增值,或者两者兼有而持有的房地产。
(二)投资性房地产的特征1.投资性房地产是一种经营活动。
【解释】投资性房地产产生的几乎所有的经济利益流入,计入其他业务收入;所付出的代价,计入“其他业务成本”。
2.投资性房地产在用途、状态、目的等方面区别于企业作为生产经营场所的房地产和房地产开发企业用于销售的房地产。
【解释】投资性房地产是用于投资或保值增值;用于生产经营的房地产包括固定资产、无形资产;用于出售的房地产指的是房地产企业建造的商品房,属于企业的库存商品,计入开发产品。
3.投资性房地产有两种计量模式;一是成本模式,二是公允价值模式。
【解释】投资性房地产后续计量模式分为成本模式和公允模式,如果房地产无持续可靠的公允价值,只能采用成本模式;如果房地产有持续可靠的公允价值,企业可以选用任何一种模式,但不一定必须选用公允模式。
成本模式可以转为公允模式,但公允模式不能转为成本模式。
二、投资性房地产的范围(一)投资性房地产的范围1.已出租的土地使用权;【解释】A将自己的地皮出租给B,之后B又将地皮转租给C,B从中赚取租金差额。
在此案例中A可以将地皮划为投资性房地产,而B是不可以的,因为它没有产权。
【2017年判断题】企业将其拥有的办公大楼由自用转为收取租金收益时,应将其转为投资性房地产。
()『正确答案』√『答案解析』投资性房地产主要包括:已出租的土地使用权、持有并准备增值后转让的土地使用权、已出租的建筑物。
所以本题的表述正确。
2.持有并准备增值后转让的土地使用权;按照国家有关规定认定的闲置土地,不属于持有并准备增值后转让的土地使用权。
房地产企业持有以备增值后转让的地皮属于开发产品。
3.已出租的建筑物。
(1)用于出租的建筑物是企业拥有产权的建筑物;(2)已出租的建筑物是企业已经与其他方签订了租赁协议,约定以经营租赁方式出租的建筑物。
【解释】甲公司将自己的一栋办公楼出租给乙公司,而后乙公司将其转租给丙公司。
在本案例中甲公司可以将办公楼归为投资性房地产。
4.特殊情况(1)空置建筑物只要企业管理当局(董事会或类似机构)作出正式书面决议,明确表明将其用于经营出租且持有意图短期内不再发生变化的,则视为投资性房地产。
【备注】空置建筑物是指企业新购入、自行建造或开发完工但尚未使用的建筑物,以及不再用于日常生产经营活动且经整理后达到可供经营出租状态的建筑物。
(2)在建房产只要管理当局作出正式书面决议,明确表示在房产完工后用于出租,则决议当日即视为投资性房地产,以“投资性房地产——在建”科目核算。
(3)某项房地产,部分用于赚取租金或资本增值、部分用于生产商品、提供劳务或经营管理,能够单独计量和出售的、用于赚取租金或资本增值的部分,应当确认为投资性房地产;不能够单独计量和出售的、用于赚取租金或资本增值的部分,不确认为投资性房地产。
(4)企业将建筑物出租,按租赁协议向承租人提供的相关辅助服务在整个协议中不重大的,如企业将办公楼出租并向承租人提供保安、维修等辅助服务,应当将该建筑物确认为投资性房地产。
(二)不属于投资性房地产的资产1.自用房地产,即为生产商品、提供劳务或者经营管理而持有的房地产。
2.作为存货的房地产。
【关键考点】投资性房地产的辨认。
【单选题】下列项目中,不属于投资性房地产的是()。
A.经营出租给子公司的自用写字楼B.已出租的房屋租赁期届满,收回后继续用于出租但暂时空置C.房地产开发企业持有并准备增值后出售的建筑物D.企业持有并准备增值后转让的土地使用权『正确答案』C『答案解析』选项C不属于投资性房地产,应作为存货处理。
【知识点】投资性房地产的确认及初始计量▲▲一、投资性房地产的确认(一)投资性房地产在同时满足下列条件时予以确认1.企业能够取得与该项投资性房地产相关的租金收入或增值收益;2.该项投资性房地产的成本能够可靠地计量。
(二)投资性房地产的确认时点1.用于出租的投资性房地产以租赁开始日为确认日。
2.持有以备经营出租的空置建筑物,以企业管理当局就该事项作出正式书面决议的日期为准。
3.持有以备增值后转让的土地使用权以企业将自用土地使用权停止自用,准备增值后转让的日期为准。
二、投资性房地产的入账价值确认1.总的原则:历史成本原则。
即企业取得投资性房地产时,应当按照取得时的实际成本进行初始计量,在这点上与普通资产的核算标准相同。
2.不同取得渠道下投资性房地产的入账成本构成(1)外购的投资性房地产。
按买价和可直接归属于该资产的相关税费作为其入账价值。
(2)自行建造的投资性房地产。
按建造该资产达到预定可使用状态前所发生的必要支出,作为入账价值。
在建造过程中发生的非正常性损失,直接计入当期损益,不计入投资性房地产成本。
(3)以其他方式取得的投资性房地产。
原则上也是按其取得时的实际成本作为入账价值,符合其他相关准则规定的按照相应的准则规定予以确定。
比如债务重组转入的投资性房地产就应按债务重组准则的规定来处理。
【知识点】投资性房地产的后续计量▲▲▲一、后续计量模式的选择企业通常应当采用成本模式对投资性房地产进行后续计量,也可以采用公允价值模式对投资性房地产进行后续计量。
但是,同一企业只能采用一种模式对所有投资性房地产进行后续计量,不得同时采用两种计量模式。
成本模式在满足规定条件时可以转为公允价值模式,按会计政策变更进行追溯调整,但公允价值模式不能转为成本模式。
【关键考点】掌握后续计量模式的选择原则。
二、采用成本模式进行后续计量的投资性房地产在成本模式下,应当按照固定资产或无形资产的有关规定,对投资性房地产进行后续计量,计提折旧或摊销;存在减值迹象的,还应当按照资产减值的有关规定进行处理。
1.折旧或摊销时借:其他业务成本贷:投资性房地产累计折旧(摊销)2.取得的租金收入借:银行存款贷:其他业务收入应交税费——应交增值税(销项税额)3.投资性房地产提取减值时借:资产减值损失贷:投资性房地产减值准备【关键考点】掌握成本模式下投资性房地产相关损益的归属科目。
【基础知识题】甲公司为增值税一般纳税人,不动产租赁服务适用的增值税税率为9%。
甲公司2×10年6月30日购入一幢商务楼,当天即用于对外出租。
该资产的买价为3 000万元(不含增值税),相关税费20万元,预计使用寿命为40年,预计残值为21万元,预计清理费用1万元,甲公司采用直线法提取折旧。
该办公楼的年租金为400万元,于年末一次结清,并同时开具增值税专用发票。
甲公司对此房产采用成本模式进行后续计量。
2×11年末商务楼的可收回金额为2 330万元,假定发生减值后净残值、预计使用年限、折旧方法等因素均未发生变化。
『答案解析』该投资性房地产2×10年~2×12年的会计处理如下:『答案解析』①投资性房地产的入账成本=3 000+20=3 020(万元);②2×10年的摊销额=[3 020-(21-1)]÷40×6/12=37.5(万元);③2×10年的会计分录A.收取租金时:借:银行存款218贷:其他业务收入200应交税费——应交增值税(销项税额) 18B.提取当年折旧时:借:其他业务成本 37.5贷:投资性房地产累计折旧 37.5④2×11年的摊销额=[3 020-(21-1)]÷40=75(万元);⑤2×11年的会计分录A.收取租金时:借:银行存款436贷:其他业务收入400应交税费——应交增值税(销项税额) 36B.提取当年折旧时:借:其他业务成本75贷:投资性房地产累计折旧75⑥2×11年末的折余价值为2 907.5万元(3 020-37.5-75),相比此时的可收回价值2 330万元,发生贬值577.5万元,减值计提分录如下:借:资产减值损失 577.5贷:投资性房地产减值准备577.5⑦2×12年的折旧额=[2 330-(21-1)]÷(40-1.5)=60(万元),分录如下:借:其他业务成本60贷:投资性房地产累计折旧60⑧2×12年收取租金时:借:银行存款436贷:其他业务收入400应交税费——应交增值税(销项税额) 36【2018年单选题】甲公司对投资性房地产以成本模式进行后续计量,2017年1月10日甲公司以银行存款9600万元购入一栋写字楼并立即以经营租赁方式租出,甲公司预计该写字楼的使用寿命为40年,预计净残值为120万元。
采用年限平均法计提折旧,不考虑相关税费及其他因素,2017年甲公司应对该写字楼计提的折旧金额为()万元。
A.240B.220C.217.25D.237『正确答案』C『答案解析』2017年年末计提折旧金额=(9600-120)/40/12×11=217.25(万元)。