第一课消防系统验收常见问题
- 格式:ppt
- 大小:458.03 KB
- 文档页数:36
消防验收常见问题解析及防治消防验收是对建筑物、设施或场所的消防设施设备进行检查、测试、确认是否符合相关法规和标准的过程。
在进行消防验收时,可能会出现一些常见问题,以下是一些问题的解析及防治方法:1.消防设施不完备:●解析:缺少或不完善的消防设施可能无法满足灭火、疏散等紧急情况的需求。
●防治:在规划和建设阶段,确保按照相关法规和标准配置完备消防设施,例如灭火器、消防栓、灭火器等。
定期维护和检查确保设施完好。
2.防火间距不符合标准:●解析:建筑物之间或建筑物内部防火间距不符合规定,增加火势蔓延的风险。
●防治:在规划和设计时,确保建筑物之间和内部的防火间距符合相关规定。
进行验收时,严格检查是否符合规范。
3.电气设备安全隐患:●解析:电气设备缺乏维护,存在漏电、短路等安全隐患,可能引发火灾。
●防治:定期对电气设备进行维护和检查,确保设备正常运行。
加装过载保护、漏电保护等装置,提高电气安全性。
4.疏散通道堵塞:●解析:疏散通道被物品堵塞,影响人员疏散的速度和安全。
●防治:定期清理和维护疏散通道,确保通道畅通。
提高人员的安全意识,不随意堆放物品在通道上。
5.消防通道被占用:●解析:消防通道被非消防人员占用,阻碍紧急情况下的消防救援。
●防治:制定相关规定,明确消防通道的用途,并进行定期的检查和巡查,确保消防通道畅通。
加强员工培训,提高他们的安全意识。
6.消防器材损坏或过期:●解析:消防器材如灭火器、灭火器等损坏或过期,无法正常使用。
●防治:定期检查和测试消防器材,确保其正常运作。
定期更换过期或损坏的器材,保持设备的可靠性。
在进行消防验收时,确保严格按照相关法规和标准执行,及时发现并解决问题,提高建筑物或场所的消防安全性。
同时,定期组织演练和培训,提高人员对火灾应急情况的应对能力。
消防验收存在的问题及建议一、引言消防验收是保障建筑消防安全的重要环节,但在实际操作中存在诸多问题。
本文将对这些问题进行深入探讨,并提出相应的建议。
二、消防验收存在的问题1. 设施不完善:部分建筑在消防设施方面存在不足,如消防器材不全、消防通道堵塞等。
2. 施工不规范:施工过程中未能严格按照消防规范进行,导致消防设施施工质量不佳。
3. 验收程序不严格:验收过程中存在程序不严格、把关不严等问题,导致不合格的建筑通过验收。
4. 人员配备不足:消防验收人员数量不足,专业技能水平参差不齐,难以保证验收质量。
5. 缺乏有效监管:对建筑消防设施的日常监管力度不够,导致设施维护不到位。
6. 信息沟通不畅:消防部门与其他相关部门之间信息沟通不畅,影响消防验收工作的顺利开展。
7. 技术力量薄弱:部分消防验收人员技术水平不高,对新技术、新设备的掌握不够。
8. 培训力度不够:对消防验收人员的培训力度不够,导致其技能水平无法提升。
9. 法律法规不健全:相关法律法规不够完善,对消防验收工作的指导力度不够。
10. 缺乏统一标准:不同地区的消防验收标准不统一,导致验收工作存在混乱。
三、建议与对策1. 加强设施建设:严格按照消防规范要求,完善各类消防设施。
2. 规范施工过程:加强施工过程的监管,确保施工质量符合要求。
3. 严格验收程序:加强验收程序的监管,确保验收工作严格、公正。
4. 充实人员配备:增加消防验收人员数量,提高其专业技能水平。
5. 强化日常监管:加强对建筑消防设施的日常监管,确保其正常运行。
6. 建立信息沟通机制:加强与相关部门的信息沟通,提高工作效率。
7. 提升技术力量:加大对新技术、新设备的投入,提高技术水平。
8. 加强培训力度:定期开展培训活动,提高消防验收人员的技能水平。
9. 完善法律法规:加强相关法律法规的建设,为消防验收工作提供有力支撑。
10. 统一验收标准:逐步统一各地的消防验收标准,促进验收工作的规范化发展。
第一课消防系统验收常见问题现今,消防安全备受关注,消防系统的建设和验收变得尤为重要。
消防系统验收是确保建筑物内部消防设施正常运行的必要过程。
然而,在消防系统验收过程中,常常会遇到一些问题。
本文将探讨消防系统验收中常见的问题,并提供解决方案。
首先,消防系统验收中常见的问题之一是设备故障。
在验收过程中,发现设备出现故障或无法正常运行的情况。
这可能是由于设备安装不当、零部件损坏或技术故障等原因造成的。
解决这一问题的关键是在验收前进行全面的设备检查,确保所有设备正常运转。
同时,对于发现的故障设备,要及时更换或修理,确保消防系统的正常运行。
其次,在消防系统验收中还可能出现的问题是相关文件不齐全或不符合要求。
消防验收需要提交一系列文件,如施工图纸、设备合格证明、验收记录等。
如果这些文件缺失或未按要求准备,将会影响验收的正常进行。
为避免这一问题,建设单位在验收前应认真审核所有相关文件,确保其完整齐备,并按照要求进行整理和归档,以便验收时使用。
另外,消防系统验收中也常见到人员操作不当的情况。
一些消防设备操作复杂,需要合格的操作人员进行操作。
如果操作人员缺乏相关培训或经验,容易导致操作不当而影响消防系统的正常运行。
为解决这一问题,建设单位需要给操作人员提供专业的培训,让其熟悉消防设备的操作流程和注意事项。
同时,加强对操作人员的管理和监督,确保他们按照规定进行操作。
最后,在消防系统验收中,也可能出现与当地消防部门的沟通不畅或不及时的问题。
消防系统验收需要与当地消防部门密切配合,保障验收工作的顺利进行。
如果双方沟通不畅或信息传递不及时,可能会延误验收时间,影响消防系统的正常使用。
为解决这一问题,建设单位应加强与当地消防部门的联系,及时沟通并协调相关事宜,确保消防系统验收工作的顺利进行。
综上所述,消防系统验收中常见的问题包括设备故障、相关文件不齐全、人员操作不当以及与当地消防部门的沟通不畅等。
针对这些问题,建设单位需要认真备战,加强管理和培训,确保消防系统正常运行。
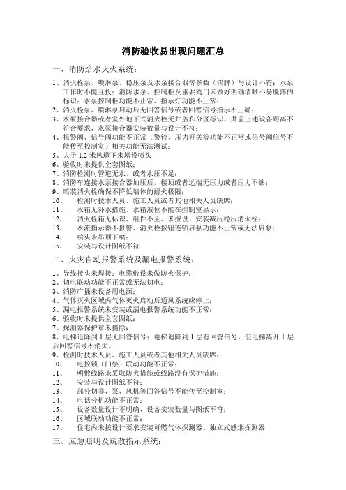
消防验收易出现问题汇总一、消防给水灭火系统:1、消火栓泵、喷淋泵、稳压泵及水泵接合器等参数(铭牌)与设计不符;水泵工作时不能互投;消防水泵、控制柜及重要阀门未做好明确清晰不易脱落的标识;水泵控制柜功能不正常、指示灯功能不正常;2、消火栓泵、喷淋泵启动后无回答信号或者回答信号指示不正确;3、水泵接合器或者室外地下式消火栓无井盖和分区标识、井盖上述设备距离不符合要求、水泵接合器安装数量与设计不符;4、报警阀、信号阀功能不正常(警铃、压力开关等功能不正常或信号阀信号不能传至控制室)相关功能无法测试;5、大于1.2米风道下未增设喷头;6、验收时未提供全套图纸;7、消防检测时管道无水、或者水压不足;8、消防车连接水泵接合器加压后,楼顶或者远端无压力或者压力不够;9、暗装消火栓确保不降低墙体的耐火极限;10、检测时技术人员、施工人员或者其他相关人员缺席;11、水箱无补水措施、水箱液位不能在控制室显示;12、消火栓箱无标识、组件不全、未按设计安装减压稳压消火栓;13、水流指示器不报警、消火栓按钮连锁启泵功能不正常或无法启泵;14、喷头未吊顶下喷;15、安装与设计图纸不符二、火灾自动报警系统及漏电报警系统:1、导线接头未焊接;电缆敷设未做防火保护;2、切电联动功能不正常或无法切电;3、消防广播未设备用电源;4、气体灭火区域内气体灭火启动后通风系统应停止;5、漏电报警系统未安装或漏电报警系统功能不正常;6、验收时未提供全套图纸;7、探测器保护罩未摘除;8、电梯迫降到1层无回答信号;电梯迫降到1层有回答信号,但电梯离开1层后回答信号不消失。
9、检测时技术人员、施工人员或者其他相关人员缺席;10、电控锁(门禁)联动功能不正常;11、明敷线路未采取防火措施或线路没有保护措施;12、安装与设计图纸不符;13、部分切非、泵、风机等回答信号不能传至控制室;14、电话分机功能不正常;15、设备数量设计不明确、设备安装数量与图纸不符;16、区域联动功能不正常;17、住宅内未按设计要求安装可燃气体探测器、独立式感烟探测器三、应急照明及疏散指示系统:1、应急灯未按设计安装防护罩;2、应急灯不能采用插头;3、现场安装与设计不符;4、验收时未提供全套图纸;5、双路电源不能互投;电缆敷设未做防火保护;6、检测时技术人员、施工人员或者其他相关人员缺席;7、桥架内电缆未固定;电缆出桥架安装不规范;8、应急状态下应急灯受开关控制;9、应急灯、疏散指示灯功能不正常四、防火卷帘系统:1、卷帘备电速放、温控释放功能不正常;2、卷帘故障信号不能传至控制室;3、卷帘联动功能不正常;4、卷帘下降方式和图纸不符;5、验收时未提供全套图纸;6、检测时技术人员、施工人员或者其他相关人员缺席;7、卷帘上方未封堵或封堵不全、卷帘帘面损坏;五、防排烟系统:1、风机参数(铭牌)、风口类型等与设计不符;2、排烟机风口或其他风口未封堵;3、风机控制柜、风机联动功能不正常;风机、风道及阀门未做好明确清晰不易脱落的标识;4、风口无风或者风量太小;5、安装与设计不符、风机数量或其他通风设备数量与材料表数量不符;6、验收时未提供全套图纸;7、排烟口、出风口或送风口设置位置不符合要求;8、防烟分区设置不符合设计要求;9、砌筑风井内部不平整、未抹灰、风道壁有空洞、封堵不完全等原因造成出风口风量过小或者无风;10、风管拐弯处未采用圆弧风管,采用直角风管,造成窝风、风流不畅等致使出风口风量过小或者无风;11、电动调节阀或者手动调节阀未打开,或者工作不正常;12、检测时技术人员、施工人员或者其他相关人员缺席;13、防火阀应能连锁控制风机且回答信号能传至控制室;14、系统故障,无法测试六、气体灭火系统:1、放气指示灯不亮或联动功能不正常;2、安装与设计不符;3、验收时未提供全套图纸;4、检测时技术人员、施工人员或者其他相关人员缺席;5、气体灭火系统去功能化,部分储气罐压力不足七、漏电火灾报警:1、漏电探测器或其他设备安装数量与设计不符;2、部分漏电探测器或其他设备安装位置与设计不符;3、漏电火灾报警功能不正常或无法联动;4、未提供全套漏电火灾报警图纸;八、建筑、其他方面:1、消防产品、外墙保温等消防产品未进行封样送检或送检样品与现场使用产品不符;2、防火门设置不符合设计或规范要求;未安装闭门器;未安装顺序关门器;疏散门开启方式不符合设计或规范要求;3、分户墙两侧洞口之间防火间距不足,不符合设计文件要求;4、消防控制室值班人员应有至少6人持证上岗,各项处置程序、规章制度不健全;消防控制室不能直通室外;5、消防产品没有防伪标识号码、没有经过消防部门认定或者不是消防专用产品;6、现场与图纸不符;7、室内装修工程使用易燃可燃材料;8、管道井、幕墙等上下联通未做防火封堵或者防火封堵未做到位;9、未配备逃生缓降器;10、地下疏散楼梯不能直通室外,或者疏散通道距离不符合要求;11、高层建筑前无登高消防车救援场地或登高场地用作他用;12、外墙保温部分没有隐蔽工程验收记录、验收记录无施工单位和监理单位盖章;13、未配备救生缓降器材,未签订消防设施维保合同;14、防火门擅自在门板上开孔安装猫眼;15、商铺安全出口被封堵,部分商铺在验收前进行二次装修,未申报设计审核;16、住宅首层两个安全出口疏散走道合并为一个通室外的安全出口,造成一层只有一个出口,与原设计不符(现场与图纸不符,未按图纸施工);17、合用前室可开启外窗面积小于原设计面积,与原设计不符(现场与图纸不符,未按图纸施工);18、合用前室设固定窗,无可开启外窗,无自然排烟,与原设计不符(现场与图纸不符,未按图纸施工);19、由于地下车库顶板使用模壳,车库顶板未设置防烟分区;20、防火分区之间有未封堵孔洞,使得两个防火分区之间相通。
第一课消防系统验收常见问题一、背景本《第一课消防系统验收常见问题》(下称“本文”)由甲方(名称及地址)和乙方(名称及地址)共同订立,并约定以下条款以规范双方在消防系统验收过程中的权益和义务。
二、目的本文的目的是为了确保甲方在使用消防系统前的验收过程中,乙方提供的消防系统符合相关法规和标准的要求,并能够满足甲方的实际需求。
三、验收程序1.甲方应在乙方完成消防系统的安装和调试后,及时通知乙方进行验收工作。
2.乙方将安排技术人员进行现场验收,并提供相关技术文件和测试报告。
3.甲方和乙方将共同参与现场验收过程,对消防系统的各项功能进行检测和评估。
如发现问题或不合格项,应及时记录,并要求乙方进行整改或修复。
4.甲方将在验收过程完成后签署正式的验收报告,并提供给乙方备案。
四、验收标准1.消防系统的设计、安装和施工必须符合国家相关法规和标准,以及甲方特定的需求要求。
2.消防系统的设备和部件应具备完好、正常工作的特性,没有明显的损坏、缺陷或故障。
3.消防系统应能够满足甲方的实际需求,包括但不限于火灾报警、喷淋系统、疏散指示等功能的正常运行。
4.消防系统的各个环节、各项指标应符合相关规定,包括但不限于火灾探测器的感应时间、喷淋系统的喷头密度等。
5.验收报告中应详细列出验收过程中发现的问题、不合格项以及整改措施,并由双方确认。
五、责任与赔偿1.如果乙方提供的消防系统在验收过程中出现问题或不合格项,乙方应负责及时修复或更换,并承担相关费用。
2.如因乙方提供的消防系统设计、安装或施工存在严重问题导致甲方遭受任何损失,乙方应承担相应的赔偿责任。
3.双方应尽力协商解决因验收过程中发生的争议,如无法协商解决,则应提交至相关法律机构进行仲裁或诉讼。
六、保密条款1.甲乙双方在本文执行过程中可能接触到对方的商业秘密或其他机密信息,双方应予以保密,并不得将相关信息向任何第三方披露。
2.在本文执行完毕或终止后,双方应继续履行保密义务,除非经过对方的书面许可,否则不得披露相关信息。
消防验收容易出现的问题,我们为你整理出来了一、建筑防火土建防火封堵不到位1、给水管道穿越楼板、墙体部位未封堵。
2、电气管、桥架穿越越楼板、墙体部位未封堵。
3、穿越平层及竖向的桥架内未采用防火封堵。
4、通风、空调、防排烟管道越楼板、墙体部位未封堵。
5、土建预留洞口后开孔未封堵。
6、土建风道未封堵。
7、玻璃幕墙与楼板隔墙处的缝隙未用不燃材料填充密实。
8、防火墙未到顶。
9、防火分区未形成。
土建防火门1、防火门安装反向,未开向疏散方向。
2、封闭楼梯间及防烟楼梯间开设了非疏散门、洞。
3、防火门检测报告与实体不符,防火门身份标示未张贴。
4、闭门器、顺序器未安装。
5、应设置单向逃生部位处未设置相应的开启装置。
6、未按设计要求安装防火门。
安全疏散1、由于装修装设栏杆造成楼梯疏散宽度不够。
2、由于装修、土建改动,疏散出口数量不够。
3、由于装修、土建改动,疏散出口距离超标。
消防车道1、车道宽度不能满足规范要求。
2、消防扑救面未形成。
3、环形车道未形成或回车场未形成。
4、消防扑救面有高大树木或有障碍物。
正压送风防烟楼梯间无前室、或消防电梯合用前室未设计正压送风系统。
防火卷帘1、导轨与墙体及柱体之间未封堵。
2、卷顶部未完全封堵。
3、双轨卷帘一侧未封堵到顶,形成单轨卷帘。
4、穿越卷帘包厢的管道及桥架未封堵。
5、疏散通道卷帘门两侧未设置手动控制按钮。
6、卷帘门手动拉链未设置拉链孔。
建筑装修1、建筑装修材料选用不当,特别是吊顶及墙面材料耐火极限达不到规范要求。
2、建筑装修饰面影响消防功能的正常实现,1)消火栓箱门装修后无法打开。
2)正压送风口、排烟口装修后出现风口与装修面层内漏风及检修不便的现象。
3)格栅吊顶影响上喷喷水效果,灯槽内喷头影响喷水效果。
3、建筑装修开设的检查孔部位及大小不满足正常检修的需求。
4、大于60平方米的房间只设置1个门。
5、会议室、观众厅等场所的门未向外开启。
排烟口1、设置位置过低,低于2米。
2、设置在顶部的排烟口、排烟阀未设置手动控制装置。
消防设施验收中容易出现哪些问题消防设施的验收是确保建筑物在火灾发生时能够发挥有效防护作用的重要环节。
然而,在实际的验收过程中,往往会出现各种各样的问题,影响消防设施的正常运行和消防安全的保障。
以下将详细探讨消防设施验收中容易出现的一些问题。
一、消防栓系统1、消防栓箱内设备不全验收时可能会发现消防栓箱内缺少水枪、水带或者消防栓阀门无法正常开启和关闭。
有些消防栓箱甚至被杂物堵塞,影响使用。
2、消防栓压力不足消防栓系统的压力不足是常见问题之一。
这可能是由于消防水泵选型不当、管网漏水或者未按照设计要求进行分区供水等原因导致的。
压力不足会使消防栓在灭火时无法提供足够的水量,影响灭火效果。
3、消防栓布局不合理部分建筑物的消防栓布局未能满足规范要求,例如间距过大、设置位置不便于操作等。
在火灾发生时,可能会导致无法及时有效地使用消防栓进行灭火。
二、自动喷水灭火系统1、喷头选型错误不同的场所应选用不同类型的喷头,如普通喷头、快速响应喷头等。
如果喷头选型错误,可能会导致在火灾发生时无法及时喷水灭火,或者喷水范围和水量不符合要求。
2、喷头被遮挡建筑物内部的装修、货架等物品可能会遮挡喷头,影响喷头的正常喷水。
此外,喷头与障碍物之间的距离不符合规范要求也会影响喷水效果。
3、系统供水问题自动喷水灭火系统的供水可靠性至关重要。
验收中可能会发现水箱水位不足、水泵故障、管网漏水等问题,导致系统无法正常供水。
三、火灾自动报警系统1、探测器安装位置不当火灾探测器的安装位置应根据建筑物的使用性质、面积、高度等因素进行合理布置。
如果安装位置不当,如距离墙壁过近、被遮挡或者安装高度不符合要求,可能会导致探测器无法及时准确地探测到火灾信号。
2、报警线路故障报警线路可能存在短路、断路、接地等故障,影响报警信号的传输。
此外,线路的敷设不符合规范要求,如未采取防火保护措施,也会增加火灾发生时线路损坏的风险。
3、系统联动功能失效火灾自动报警系统应与其他消防设施实现联动,如启动消防水泵、关闭防火门、排烟风机等。
附件五消防验收常见问题及解决方案1、疏散通道不满足消防要求(一层大堂通道因后期装饰,造成净尺寸变小)解决办法:(1)通道装修时采用湿挂的办法,而不要采用打龙骨的办法,尽量减少装修厚度;(2)消防验收时疏散宽度是指门扇净宽度的总和。
在设计时要考虑防火门的门框尺寸、抹灰厚度,门洞口相应增加。
2、设备设施运行注意事项:(1)消防泵房的故障切换必须保证;(2)防排烟风管上280度防火阀联锁风机要完成;(3)所有开闭所及配电室均应施工气体灭火系统;(4)裙房及重要部分机房,应急照明系统灯具为防爆、防火、防尘三防灯具(5)供水供电正常:消火栓屋顶试验压力,应保持在0.5-1kg;(6)安全通道及标示满足疏散、隔离等防火要求;(7)裙房安全疏散指示灯的一定要选用规格为800*300cm的大指示灯。
3、防火门开启方向错误,双扇和多扇防火门未安装顺序器解决办法:设计时一定要注意防火门向疏散方向开启,双扇和多扇防火门安装顺序器。
4、防火分区不能全封闭(伸缩缝封堵不严、排烟道有空洞、防火封堵质量差)解决办法:(1)严格按合同界面执行;(2)设计上采用易执行工艺保证可操作性;(3)防火封堵种类杂,多处是专业施工交叉部位,容易遗漏。
必须提前排查,采用有效封堵措施,确定好的施工班组,保证材料质量。
5、防火分区之间没有完全分开解决办法:图纸上保证两个防火分区之间用防火墙、防火卷帘或者防火门完全分开。
6、设备间有给排水管道、风管等穿过,消防控制室漏水解决办法:从设计上就要考虑给排水管道、风管等不能穿越设备间、配电间,消防控制室上部必须设防水层;7、外墙保温材料的燃烧性能等级不满足解决办法:(1)执行公通字【2009】46号关于印发《民用建筑外保温系统及外墙装饰防火暂行规定》的通知(2)执行郑政办【2013】47号关于印发《郑州市火灾易发区域消防安全管理若干规定》的通知8、影像资料不完备解决办法:针对消防支队要求整改内容,必须专人拍摄及保存影像资料并及时上报消防支队。
建设工程消防验收常见问题解析消防验收是建设工程完工后的重要环节,它的目的是确保建筑物的消防系统符合相应的法律法规和技术要求,保障人员生命安全和财产安全。
在消防验收过程中,常常会遇到一些常见的问题,以下是对这些问题的解析:1. 消防设施不完善:有些建设工程在消防设施的设计和建设上存在缺陷,如消防栓、喷淋系统等设施的位置设置不合理或者数量不足。
解决这个问题,需要加强对建设工程消防设施的规划和设计,确保其满足相应的标准和要求。
2. 管线不符合规范:消防设施的管线布置不符合规范要求也是常见的问题。
如管道安装不牢固、穿越的墙壁没有做好防火措施等。
解决这些问题,需要对消防管线的布置进行严格把关,确保其安装牢固且符合相关防火要求。
3. 消防通道堵塞:消防通道是人员疏散和消防车辆进入的重要通道,但有时候会被一些杂物堵塞,影响了疏散和扑救火灾的工作。
解决这个问题,需要做好消防通道的管理和维护,确保其畅通无阻。
4. 配套设施不完备:有些建设工程在消防设施的配套方面存在不完备的情况,如消防设备的配置不足或者缺乏消防器材等。
解决这个问题,需要加强对建设工程消防设施的配套要求,确保其满足相关标准和要求。
5. 消防员培训不到位:建设工程的消防验收还需要对消防人员进行培训和指导,但有时候这方面的工作做得不够到位。
解决这个问题,需要加强对消防人员的培训和教育,提高其应对火灾的能力和素质。
综上所述,建设工程消防验收常见问题的解析主要包括消防设施不完善、管线不符合规范、消防通道堵塞、配套设施不完备和消防员培训不到位。
解决这些问题需要强化规划设计、加强管线布置和通道管理、完善配套设施以及加强消防人员培训等方面的工作。
只有通过这样的努力,我们才能确保建设工程的消防系统达到预期的效果,保障人员生命安全和财产安全。
消防验收常见问题及整改措施消防验收是对建筑物消防设施的质量和功能进行检查的过程,以确保其符合消防安全要求。
在消防验收过程中,可能会遇到以下常见问题:1.消防设施不完善:如消防栓、灭火器、消防报警系统等设备缺失或数量不足。
整改措施:按照相关法规和标准,补全缺失的消防设备,并确保数量充足。
2.消防通道堵塞:消防通道被占用、堵塞或狭窄,影响消防车辆通行。
整改措施:清除消防通道内的障碍物,确保消防车辆能够顺利通行。
3.电气线路不符合规定:电气线路敷设不规范,存在安全隐患。
整改措施:对电气线路进行整改,确保其符合安全规定。
4.自动喷水灭火系统故障:喷头漏水、压力不足等问题。
整改措施:检查喷水灭火系统,修复故障喷头,调整压力至规定范围。
5.防火门不符合规定:防火门材质、等级不符合要求,或闭门器损坏。
整改措施:更换符合规定的防火门,修复或更换损坏的闭门器。
6.疏散指示标志不明显:疏散指示标志设置不合理或损坏。
整改措施:调整疏散指示标志的位置,确保其明显易见;更换损坏的标志。
7.防烟排烟设施故障:防烟、排烟风机、阀门等设备损坏或功能异常。
整改措施:检查防烟排烟设施,修复或更换损坏的设备,确保其正常工作。
8.消防控制室设备故障:消防控制室内的监控、报警、控制设备故障。
整改措施:检查消防控制室设备,排除故障,确保其正常工作。
9.应急照明不足:应急照明设备损坏或亮度不足。
整改措施:更换损坏的应急照明设备,调整亮度至规定范围。
10.防火隔离不严密:防火墙、防火卷帘等防火隔离设施不符合要求。
整改措施:检查防火隔离设施,修复或更换不符合要求的设备。
总之,针对消防验收中的问题,应及时采取整改措施,确保消防设施的质量和功能符合消防安全要求。
消防验收常见问题及对策分析报告一、引言随着社会的发展和人们生活水平的提高,消防安全问题越来越受到人们的关注。
消防验收是保障建筑物消防安全的重要环节,但在实际操作中,往往会遇到各种问题。
本报告旨在通过对消防验收过程中的常见问题进行深入分析,并提出相应的对策,为相关人员提供参考。
二、问题分析1. 消防设施及设备不符合规范在验收过程中,发现部分建筑物存在消防设施及设备不符合规范的问题。
例如,灭火器过期、消火栓水压不足、火灾自动报警系统失灵等。
这些问题可能会在火灾发生时导致无法及时扑灭火源,造成严重后果。
2. 消防通道或出口被堵塞在验收过程中,发现部分建筑物存在消防通道或出口被堵塞的问题。
例如,消防通道被杂物堆积、出口被锁闭或上锁等。
这些问题可能会在火灾发生时阻碍人员疏散和消防救援,增加事故风险。
3. 消防给水系统或灭火系统存在问题在验收过程中,发现部分建筑物存在消防给水系统或灭火系统存在问题。
例如,消防给水系统无法正常供水、灭火器数量不足或类型不匹配等。
这些问题可能会在火灾发生时导致无法有效扑灭火源,造成更大的损失。
4. 建筑物内部装修材料不符合防火规范在验收过程中,发现部分建筑物内部装修材料不符合防火规范。
例如,使用了易燃材料进行装修、电线裸露在外等。
这些问题可能会在火灾发生时加剧火势蔓延,增加事故危害。
三、对策建议1. 加强消防设施及设备的检查和维护建议相关单位加强对消防设施及设备的检查和维护,确保其始终处于良好状态。
同时,对于过期或失效的设施及设备,应及时进行更换或维修。
2. 清理消防通道和出口的堵塞物建议相关单位加强消防通道和出口的管理,确保其在紧急情况下能够畅通无阻。
同时,对于任何可能阻碍人员疏散和消防救援的障碍物,应及时进行清除或整改。
3. 检查和完善消防给水系统和灭火系统建议相关单位加强对消防给水系统和灭火系统的检查和维护,确保其正常运行。
同时,对于存在的问题,应及时进行维修或更换。
4. 使用符合防火规范的装修材料进行装修建议相关单位在进行建筑物内部装修时使用符合防火规范的装修材料,避免使用易燃材料进行装修。
消防验收重点及常见问题
消防验收重点:
1、水泵、室内外消火栓、消防水泵接合器及闸阀等主要设备的
性能指标的资料和产品合格证,隐蔽工程的施工验收记录、管道通水冲洗记录、管道试压试验记录、水泵等消防用电设备的试运转记录、工程质量事故的处理记录。
2、系统安装情况的一般性检查,主要检查消防水泵、水泵接合器、消防水池取水口、室内外消火栓及闸阀等主要设备的安装与图纸是否相符,使用是否方便,有无正确的明显标志,有无外观损坏及明显缺陷;系统中各常开或常闭闸阀的启闭状态是否符合原设计要求。
3、系统综合性功能试验,根据原设计的不同要求,对消防水泵
分别进行自动、于动、远程和泵房内就地启泵的试验;消防水泵组的主泵与副泵互为备用功能的相互切换试验;系统压力试验和供水试验。
常见问题:
1.车道宽度不能满足规范要求;
2.消防扑救而未形成;
3.环形车道末形成或回车场末形成;
4.消防扑救面有高大树木或有障碍物;
5.防烟楼梯间无前室、或消防电梯合用前室未设计正压送风系统。
消防验收常见问题手册
一、消防设施配置
1.1 灭火器未按照要求进行配置,数量不足或放置位置不合理。
1.2 消防栓箱内容不齐,没有配备必要的消防水带、水枪等。
1.3 自动喷水灭火系统、气体灭火系统等未按照规定进行安装或配置。
二、消防通道与出口
2.1 消防通道被堵塞或占用,没有保持畅通。
2.2 防火门未保持常闭状态,没有设置明显标识。
2.3 安全出口数量不足或标识不明显。
三、灭火器管理
3.1 灭火器过期未及时更换。
3.2 灭火器没有定期进行检查和维护。
3.3 灭火器放置区域不规范,容易受到损坏或盗窃。
四、火灾报警系统
4.1 火灾探测器未定期进行测试和清洁,导致误报或漏报。
4.2 火灾报警控制器出现故障或失灵,没有及时维修。
4.3 消防控制室值班人员不足或未经培训,无法正确操作设备。
五、消防泵与消防水系统
5.1 消防泵无法正常启动或运转不正常。
5.2 消防水池水位不足或水质不符合要求。
5.3 消防水系统管路出现漏水或堵塞现象。
六、排烟系统
6.1 排烟口被堵塞或未保持畅通。
6.2 排烟风机未定期进行检查和维护,导致运转不良。
6.3 排烟管道出现漏烟或堵塞现象。
七、电气防火与监控
7.1 电气线路未按照规定进行敷设,存在安全隐患。
7.2 电气设备未定期进行检查和维护,导致过载或短路。
7.3 监控系统未设置或不运行,无法及时发现火情。
消防验收常见问题解析及防治
1. 电气线路安全隐患:在消防验收过程中,常见的电气安全隐患包括线路绝缘不良、用电负荷过大、电器设备安装不合规范等。
解决方法包括定期检查线路绝缘状况,确保绝缘性能良好;合理配置用电负荷,避免负荷过大;严格按照规范安装电器设备,确保安全可靠。
2. 消防设备维护不到位:消防设备维护不到位是常见的问题,如消火栓、灭火器等设备长时间未检查、保养、维修,使用效果降低,无法及时应对火灾。
解决方法包括定期检查消防设备,确保其正常工作;定期维护、保养消防设备,保持设备良好状态;定期培训员工操作使用消防设备,提高灭火效果。
3. 疏散通道堵塞:消防验收过程中,疏散通道堵塞是一个常见问题,如货物堆放、道路障碍物等。
解决方法包括确保疏散通道的畅通,不堆放杂物;设置明显的疏散标识,引导人员顺利疏散;定期检查、清理疏散通道,确保其畅通。
4. 防火门密封性能差:防火门的密封性能是保障防火分隔效果的重要因素,但常见问题是密封性能差,无法有效隔烟、隔火。
解决方法包括定期检查防火门密封条的状况,如有损坏及时更换;定期保养防火门,确保其正常工作;加强对员工的培训,提高对防火门的重视程度。
5. 消防器材标志缺失:在消防验收过程中,常见问题是消防器材标志缺失,无法识别和及时使用消防设备。
解决方法包括设置明显的消防器材标志,如灭火器标识、消防栓标识等;定期
检查、维护消防器材标志,确保其完整、清晰。
综上所述,消防验收常见问题的解决方法包括定期检查、维护设备,加强员工培训,设置明显的标志等措施,以确保消防设施的安全可靠性,提高防火安全意识。
消防验收常见问题及正确做法说实话消防验收这个事儿,我一开始做的很糟。
刚接触的时候,完全是一头雾水,就感觉密密麻麻的规范要求,根本不知道从哪儿下手。
我先说关于消防设施这块吧。
消火栓就很容易出问题,我之前遇到过消火栓箱的门打不开的状况,还使劲儿拽,结果门都快拽掉了还是打不开。
后来才知道是安装的时候里面的轴或者锁扣没弄好。
正确的做法就是在安装的时候就得反复测试这个门,就像你试家里新换的门一样,要确保能够很轻松地打开才行。
而且对于消火栓里面的设备一个都不能少,水枪、水带还有接口这些东西必须是原配的,不能随便乱配。
我见过有的地方为了图方便,把不合适的水枪接到水带上,这在消防验收的时候肯定是过不了关的。
还有灭火器,好多人觉得有了就行。
其实不然,灭火器的类型要和使用场所匹配。
比如说,在电器设备多的地方,就得有那种能扑灭电器火灾的灭火器。
我曾经在一个办公室看到全部都是普通干粉灭火器,但是那里电脑设备特别多。
一旦发生电气火灾,普通干粉灭火器可能就没有那种专门扑灭电气火灾的灭火器效果好。
并且,要注意灭火器有没有过期,这个也很好检查,就像查看食品保质期一样,上面有明确的标记。
应急照明和疏散指示标志也特别重要。
我试过很多次去调整这两样东西的布局。
有些地方安装得特别不合理,比如有一个商场,疏散指示标志被货架挡住了一部分,这要是真发生火灾,人按照标志走很可能会撞到货架上。
正确的做法就是安装的时候要保证从各个角度都能看到指示标志,而且应急照明要是断电了就能立马亮起来,不能有延迟。
我经历过有的建筑里应急照明打开的时候还闪烁,这就不符合要求。
关于防火分隔这个部分也是个难点。
防火墙开洞没做好封堵就是个大问题。
我见过有地方在防火墙打了洞穿过一些电缆之后,就随便拿东西塞一下。
这可不行,就好像一堵防洪的墙有个洞你拿树叶去堵一样。
正确的做法是要用专门的防火封堵材料,保证火势不会通过这个洞蔓延到其他区域。
消防通道这一块也很关键。
有个小区在验收的时候发现消防通道上停满了车。
四大系统消防验收中的问题消防系统的作用是保障人员生命和财产安全,而消防验收作为消防安全管理的重要环节,对于任何一栋建筑物来说都是必不可少的。
四大系统是消防系统的主要组成部分,包括自动灭火系统、防烟排烟系统、火灾报警系统和消防给水系统。
然而,目前在四大系统消防验收中还存在许多问题,本文将详细探讨这些问题。
一、验收流程不规范在消防验收过程中,验收人员需要按照一定的流程对四大系统进行检查,发现问题及时记录并反馈给业主或相关单位,确保系统的正常运行和安全使用。
但在实际操作中,很多验收人员可能由于缺乏经验或工作繁忙等原因,没有严格执行验收流程,导致存在一些隐患未被发现或未能得到及时解决。
二、标准不统一针对消防验收,国家和地方政府均颁布了相关标准和法规,如《消防设施检测和评定规定》、《城市建筑消防验收规范》等。
然而,由于不同地区之间的标准差异和执行情况的不一致,导致消防验收标准不够统一,难以实现全国范围内的信息互通和标准化管理。
三、设备配置不合理消防系统中的设备配置应当根据建筑物的性质、规模和火灾风险等综合因素进行科学合理的规划和配置,以达到最佳的消防效果。
然而,一些设计单位和业主在进行消防设备选型和配置时未严格按照标准要求进行,导致消防设备的选择和配置出现问题,影响了整个消防系统的正常运行和应急响应能力。
四、人员素质不高消防验收需要对四大系统进行全面、细致的检查,并及时对异常情况做出合理的判断和处理。
然而,很多消防验收人员缺乏专业知识和经验,在进行验收时无法发现问题或判断有误,给后期的消防工作带来安全隐患。
此外,有些验收人员在实际操作中表现出工作不认真负责、态度不端正等问题,更是严重威胁到了消防安全的质量和效率。
四大系统消防验收中出现问题的原因很多,既有缺少经验、标准不一、设备配置问题,也有人员素质不过关等因素。
希望所有相关单位和个人能够提高消防安全意识和责任感,切实加强消防设施的建设和维护,并加强经验和知识的积累,以做到安全第一,保护人民群众的生命财产安全。