孟德尔分离定律专题(类型题)归纳
- 格式:docx
- 大小:37.90 KB
- 文档页数:4
分离定律复习题及答案
一、选择题
1. 孟德尔的分离定律描述了什么现象?
A. 基因的自由组合
B. 基因的连锁遗传
C. 等位基因在减数分裂时的分离
D. 基因的突变
答案:C
2. 以下哪个选项不是孟德尔分离定律的前提条件?
A. 等位基因的分离
B. 减数分裂过程中染色体的随机分配
C. 基因的连锁
D. 等位基因位于同源染色体上
答案:C
3. 在孟德尔的豌豆实验中,他观察到的性状分离比例是多少?
A. 3:1
B. 1:1
C. 9:3:3:1
D. 5:3
答案:A
二、填空题
1. 孟德尔的分离定律表明,在有性生殖过程中,______的等位基因会
分离到不同的配子中。
答案:同源染色体
2. 孟德尔的分离定律适用于______的遗传。
答案:单个基因
三、简答题
1. 描述孟德尔分离定律的基本原理。
答案:孟德尔分离定律的基本原理是,在有性生殖过程中,位于同源染色体上的等位基因在减数分裂时会分离,每个配子只获得其中一个等位基因。
这意味着,当形成配子时,每个个体的两个等位基因会被随机分配到不同的配子中,从而保证后代中基因型的多样性。
2. 孟德尔分离定律在现代遗传学中的应用有哪些?
答案:孟德尔分离定律在现代遗传学中有广泛的应用,包括但不限于遗传疾病的研究、作物改良、家畜育种以及基因治疗等。
它为理解基因如何在生物体内传递提供了基础,同时也为遗传工程和基因编辑技术的发展提供了理论支持。
孟德尔定律中常见题型及解题思路归纳一、概念理解类型有关孟德尔定律的题目事实上都会涉及基本概念。
其中还有一些题目是专门检测对概念的理解的。
解答这一类题目就要从理解概念出发。
例1、下列各对性状中,属于相对性状的是()A.桃树的红花与绿叶B.羊的白毛与狗的黑毛C.狗的卷毛与粗毛D.牛的黑毛与棕毛解答:相对性状是指同一物种同一性状的不同表现,D是牛的毛的颜色性状。
例2、下列关于纯合子和杂合子的叙述正确的是()A.纯合子自交后代全是纯合子B.杂合子自交后代全是杂合子C.纯合子交配后代全是纯合子D.杂合子杂交的后代全都是杂合子解答:杂合子自交后代有纯合子和杂合子,纯合子交配对象不同结果也不相同,杂合子杂交后代有纯合子,选A。
二、判断显隐性性状1.根据显、隐性性状的概念来判断具有相对性状的纯合亲本杂交,子一代表现出的那个性状为显性性状。
使用本方法一定要注意“纯合”亲本。
有时候题目没有交待是否纯合亲本,若子一代只表现一个亲本的性状,则子一代所表现出来的那个性状为显性性状,未表现的性状为隐性性状。
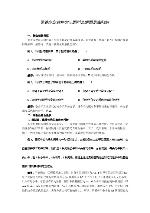
例3、已知牛的有角和无角为一对相对性状,由常染色体上的等位基因A和a控制。
在自由放养多年的牛群中,随机选1头无角公牛和6头有角母牛,分别交配,每头母牛只产一头小牛,在6头小牛中,3头有角,3头无角。
根据上述结果能否确定这对相对性状中的显性性状?请简要说明推理过程。
解答:不能确定。
①假设无角为显性,则公牛的基因型为Aa,6头母牛的基因型都为aa,每个交配组合的后代或为有角或为无角,概率各占1/2。
6个组合后代合计出现3头无角小牛,3头有角小牛。
②假设有角为显性,则公牛的基因型为aa,6头母牛可能有两种基因型,即AA和Aa。
AA的后代均为有角;Aa的后代或为无角或为有角,概率各占1/2。
由于配子的随机结合及后代数量少,实际分离比例可能偏离1/2。
所以,只要母牛中含有Aa基因型的头数大于或等于3头,那么6个组合后代合计也会出现3头无角小牛和3头有角小牛。
遗传规律1.例题解析【例1】某种植物果实甜味对酸味为显性(A),子叶宽大对狭窄为显性(B),经研究证实A与B(b)无连锁关系,让AABB作父本,aabb作母本杂交,所得果实1(果皮1、种皮1、胚乳1、胚1);果实1发育成F1植株,F1自交所得果实2(果皮2、种皮2、胚乳2、胚2)。
分析回答问题。
(1)果实1的味道__________;果实2的味道_____________.(2)果皮1、种皮1的基因组成是______________,其基因型与双受精时花粉来源有关吗?__________________________________.(3)胚乳1的基因型是____________,胚1的基因型是_____________。
胚、胚乳在个体发育中分别起什么作用?__________________________.(4)果皮2、种皮2的基因构成是____________;胚2发育成的植株的基因型有_________种,这些植株所结果实味道如何?_________________.[解析]此题是将植物发育和植物遗传规律综合于一体的综合分析题。
解决此类题目时要注意以下几点:①果实各个部分的发育来源及是否是两性结合的产物。
株被、子房壁→种皮、果皮(与受精无关);受精极核→胚乳(两性结合产物);受精卵→胚(两性结合产物)。
②掌握遗传定律及一些基本的遗传数据③掌握研究遗传问题的研究方法,无论遗传实验中涉及多少对相对性状,但我们只考虑与所问性状有关的基因遗传情况。
答案:(1)酸味甜味(2)aabb 与花粉来源无关(3)AaaBbb AaBb胚发育成新一代植株,胚乳提供发育过程所需营养(4)AaBb 9 3甜:1酸(理论比)【例2】果蝇是一种非常小的蝇类,遗传学家摩尔根曾因对果蝇的研究而获得“诺贝尔奖”。
近百年来,果蝇被应用于遗传学研究的各个方面,而且它是早于人类基因组计划之前而被测序的一种动物。
请回答下列有关问题。
分离定律的常见题型一、相对性状的区分注意点:①同种生物②同一性状【练习1】下列各组中属于相对性状的是()A.兔的长毛和短毛B.玉米的黄粒与圆粒C.棉纤维的长和粗D.马的白毛和鼠的褐毛二、性状显隐性的判断1、根据子代性状分析:已知甲、乙是一对相对性状,模型一:甲性状×乙性状→甲性状模型二:甲性状×甲性状→甲性状:乙性状=3:1根据以上模型图可知:甲为:;乙为2、根据子代性状分离比进行判断:具有一对相对性状的亲本杂交→F2性状分离比为3:1 →分离比为的性状为显性性状。
【练习2】(双选)大豆的白花和紫花是一对相对性状,下列实验中能判断显隐性关系的是()A.紫花×紫花→紫花B.紫花×紫花→301紫花+101白花C.紫花×白花→紫花D.紫花×白花→98紫花+102白花三、纯合子和杂合子的判断方法:1、测交法若测交后代无性状分离,待测个体为若测交后代有性状分离,待测个体为2、自交法若自交后代无性状分离,待测个体为若自交后代有性状分离,待测个体为3、花粉鉴定法:(只适用于植物)非糯性与糯性水稻的花粉遇碘呈现不同的颜色。
取出花粉粒用碘液检测。
若一半蓝色,一半红褐色,则待测个体为;若全为一种颜色,则待测个体为应用范围:当被测个体是动物时,常采用测交法;当被测个体是植物时,自交法、测交法都可以,但自交法更简便【练习3】已知豌豆的高茎对矮茎是显性,欲知一高茎豌豆的基因型,最佳办法是()A.让它与另一纯种高茎豌豆杂交 B. 让它与另一杂种豌豆杂交C.让它与另一株矮茎豌豆杂交 D. 让它进行自花授粉【练习4】某农场养活了一群马,马的毛色有栗色和白色两种。
已知栗色和白色分别由遗传因子B和b控制。
育种工作者从中选出一匹健壮的栗色公马,拟设计配种方案鉴定它是纯合子还是杂合子(就毛色而言)(1)在正常情况下,一匹母马只能生一匹小马。
为了在一个配种季节里完成这项鉴定,应该怎样配种?(2)杂交后代可能出现哪些结果?如何根据结果判断栗色公马是纯合子还是杂合子?四、分离定律的运用(一)正推型、逆推型及概率计算1.由亲代推断子代的遗传因子组成(基因型)与表现型(正推型):1.由子代推断亲代的遗传因子组成与表现型(正推型):后代显隐性关系显性∶隐性=3∶1【练习5】已知豌豆的高茎(D)对矮茎(d)为显性,在杂交试验中,后代有1/2的矮茎,则其亲本的基因型是()A DD ×ddB DD ×DdC Dd ×DdD Dd ×dd 【练习6】一对双眼皮夫妇生了一个单眼皮的孩子,那么 (1) 这对夫妇再生一个单眼皮孩子的概率是 (2) 这对夫妇再生一个单眼皮男孩的概率是(3) 这对夫妇一共生了三个孩子,都是单眼皮的概率是【练习7】有一白化病患者,他的父母、弟弟均正常 ,弟弟与一白化病基因的携带者结婚,生出白化病患者的概率是(二)自交与自由交配(随机交配)(1)自交是指遗传因子组成相同的个体交配,植物是指自花传粉。
孟德尔遗传规律习题1、已知豌豆的高茎对矮茎是显性,欲知一株高茎豌豆的遗传因子组成,最简便的方法是让它A.与另一株纯种高茎豌豆杂交B.与另一株杂种高茎豌豆杂交C.与另一株矮茎豌豆杂交D.进行自花授粉2、孟德尔在对一对相对性状进行研究的过程中,发现了基因的分离定律。
下列有关基因分离定律的几组比例,最能说明基因分离定律实质的是A.F2的表现型比例为3:1B.F1产生的配子比为1:1C.F2遗传因子组成比例为1:2:1D.测交后代比为1:13、人的褐眼对蓝眼为显性,一个蓝眼男子和一个其母亲是蓝眼的褐眼女子结婚,从理论上分析,他们是蓝眼孩子的概率是 A.25% B.50% C.75% D.100%4、将基因型为Aa的豌豆连续自交,后代中的纯合子和杂合子按所占的比例做得如图所示曲线图。
据图分析,不正确的说法是A.a曲线可代表自交n代后纯合子所占的比例B.b曲线可代表自交n代后显性纯合子所占的比例C.隐性纯合子的比例比b曲线所对应的比例要小D.c曲线可代表杂合子随自交代数的变化5、基因型为Aa的亲本连续自交,若aa不能适应环境而被淘汰,则第三代AA、Aa所占的比例分别是A.7/8 1/8 B.15/16 1/16 C.19/27 8/27 D.7/9 2/96、下表是小麦红粒与白粒的不同杂交情况,据表分析错误的是A.可由组合②推知红色为显性性状B.组合①和组合②的红粒小麦的基因型相同C.组合①和③是测交试验D.组合②的子代中纯合子的比例为25%7、红茉莉和白茉莉杂交,后代全是粉茉莉,粉茉莉自交,后代中红茉莉∶粉茉莉∶白茉莉=1∶2∶1,下列说法中正确的是A.茉莉的颜色红、白、粉不是相对性状B.粉茉莉自交的结果不能用孟德尔的分离定律解释C.亲本无论正交和反交,后代的表现型及其比例均相同D.粉茉莉与白茉莉测交,后代中会出现红茉莉8、豌豆种子的黄色(Y)对绿色(y)为显性,圆粒(R)对皱粒(r)为显性。
让绿色圆粒豌豆与黄色皱粒豌豆杂交,F1都表现为黄色圆粒,F1自交得F2 ,F2有四种表现型。
一对相对性状的遗传学实验孟德尔分离定律(类型题)班级:___________ 姓名:___________ 学号:___________ 成绩:___________(题型十四的28,29题量力而行,可以不用做)题型一:孟德尔遗传实验的操作技术1.用豌豆进行遗传试验时,下列操作错误的是()A.杂交时,须在开花前除去母本的雄蕊 B.自交时,雌蕊和雄蕊都无需除去C.杂交时,须在开花前除去母本的雌蕊 D.人工授粉后,应套袋2.科学研究过程一般包括发现问题、提出假设、实验验证、数据分析、得出结论等。
在孟德尔探究遗传规律的过程中,导致孟德尔发现问题的现象是()A.成对的遗传因子彼此分离B.具一对相对性状亲本杂交,F2表现型之比为3:1C.F1与隐性亲本测交,后代表现型之比为1:1 D.雌雄配子结合的机会均等3.下列对孟德尔的研究过程的分析中,正确的是()A.孟德尔在豌豆纯合亲本杂交和F1自交遗传实验基础上提出研究问题B.孟德尔所作假设的核心内容是“性状是由位于染色体上的基因控制的”C.孟德尔为了验证所作出的假设是否正确,设计并完成了正、反交实验D.孟德尔发现的遗传规律能够解释所有有性生殖生物的遗传现象4.一株“国光”苹果树,于开花前去雄,并授予“黄香蕉”品种苹果的花粉,所结实口味应是A.二个品种混合型口味 B.仍为“国光”苹果的口味C.“黄香蕉”苹果口味D.哪个为显性性状就表现为哪个的口味题型二:交配类型及应用5.依次解决①--④中的遗传问题可采用的方法是()①鉴定一只白羊是否是纯种②在一对相对性状中区分显隐性③不断提高小麦抗病品种的纯度④检验杂种F1基因型A.杂交、自交、测交、测交B.测交、杂交、自交、测交C.杂交、测交、杂交、自交D.杂交、杂交、杂交、测交题型三:分离定律的实质6.某种基因型为Aa的高等植物产生雌雄配子的数目是()A. 雌配子:雄配子=1:1B. a雌配子:a雄配子=1:1C. A雌配子:A雄配子=1:1D. 雄配子多,雌配子少7.分离定律的实质是()A.F2(子二代)出现性状分离B.F2性状分离比是3:1C.成对的控制相对性状的遗传因子彼此分离D.测交后代性状分离比为1:18.下列杂交组合(遗传因子E控制显性性状,e控制隐性性状)产生的后代,哪一组符合性状分离的概念会发生性状分离()(A)EE×ee (B)EE×Ee (C)EE×EE (D)Ee×Ee题型四:相对性状....的区分9.下列各组中属于相对性状的是()A. 兔的长毛和短毛B. 玉米的黄粒与圆粒C. 棉纤维的长和粗D. 马的白毛和鼠的褐毛10. 下列不属于相对性状的是()A . 水稻的早熟与晚熟 B. 豌豆的紫花和红花C. 绵羊的长毛和细毛D. 小麦的抗病和易染病题型五:显、隐性状的判别11.对隐性性状的正确表述是()A. 后代中表现不出来的性状B. 后代中不常出现的性状C. 杂种F1未出现的亲本性状D. F2未出现的亲本性状12.纯种甜玉米和纯种非甜玉米间行种植,收获时发现甜玉米果穗上有非甜玉米子粒,而非甜玉米果穗上却无甜玉米子粒,原因是()A. 甜是显性B. 非甜是显性C. 相互混杂D. 相互选择题型六:关于配子13.一只基因型为Aa的白羊产生了400个精子,含A的精子有A.400 B.200 C.100 D.50题型七:表现型与基因型的关系表现型=基因型+外界环境14.下列对基因型与表现型关系的叙述,错误的是()A.表现型相同,基因型不一定相同B.在不同的生活环境中,基因型相同,表现型不一定相同C.基因型相同,表现型一定相同D.在相同的生活环境中,基因型相同,表现型一定相同题型八:基因型的推断15.高粱有红茎和绿茎,如果一株高粱穗上的1000粒种子种植萌发后长出760株红茎和240绿茎,则这株高粱的两个亲本的基因型是()A Rr×RrB Rr×rrC Rr×RRD RR×rr16.已知豌豆的高茎(D)对矮茎(d)为显性,在杂交试验中,后代有1/2的矮茎,则其亲本的基因型是() A DD×dd B DD×Dd C Dd×Dd D Dd×dd17.牛的无角性状(B)对有角性状(b)为显性。
两对相对性状的遗传学实验自由组合定律(类型题)班级: ___________ 姓名: ___________ 学号: ___________ 成绩: ___________ 一、应用分离定律解决自由组合问题---“分解组合法”例1、 1.正推: 依据亲本的基因型, 分析配子种类, 杂交后代的基因型、表现型种类及比例现有三种杂交组合甲为AA×Aa;乙为AABb×Aabb;丙为AABbCc×AabbCc, 求:甲亲本中的Aa, 乙亲本中的Aabb, 丙亲本中的AabbCc所产生的配子的种类(几种)分别是:甲乙丙②后代基因型种类(几种)分别是: 甲乙丙③后代表现型种类(几种)分别是: 甲乙丙④后代基因型分别为Aa、AaBb、AaBbcc的几率为: 甲乙丙规律总结:“单独处理、彼此相乘”所谓“单独处理、彼此相乘”法, 就是将多对性状, 分解为单一的相对性状然后按基因的分离规律来单独分析, 最后将各对相对性状的分析结果相乘。
其理论依据是概率理论中的乘法定理。
乘法定理是指:如某一事件的发生, 不影响另一事件发生, 则这两个事件同时发生的概率等于它们单独发生的概率的乘积。
课本案例:例1变式: a. 基因型为的个体进行测交, 后代中不会出现的基因型是()A. B. C. D.b.(遗传遵循自由组合定律), 其后代中能稳定遗传的占()A. 100%B. 50%C. 25%D. 0自主完成同类题: 练习册P14 水平测试(3.4.5)素能提升(3,、4.5.7)2.倒推: 依据杂交后代表现型种类及比例, 求亲本的基因型例2、番茄紫茎(A)对绿茎(a)是显性, 缺刻叶(B)对马铃薯叶(b)是显性。
让紫茎缺刻叶亲本与绿茎缺刻叶亲本杂交, 后代植株数是:紫缺321, 紫马101, 绿缺310, 绿马107。
如果两对等位基因自由组合, 问两亲本的基因型是什么?豌豆种子子叶黄色(Y)对绿色为显性, 形状圆粒(R)对皱粒为显性, 某人用黄色圆粒和绿色圆粒进行杂交, 发现后代出现4种表现型, 对性状的统计结果如图所示, 问亲本的基因型为_________________。
分离定律常见题型归纳1.孟德尔的一对相对性状的杂交实验中,实现3∶1的分离比必须同时满足的条件()①观察的子代样本数目足够多②1F形成的两种配子数目相等且生活力相同③雌雄配子结合的机会相等④2F不同遗传因子组成的个体存活率相等⑤一对遗传因子间的显隐性关系是完全的A.①②⑤B.①③④C.①③⑤D.①②③④⑤2.基因型为Aa的植物体产生的配子的数量是A.雌配子:雄配子=1:1 B.雌配子比雄配子多C.雄配子:雌配子=3:1 D.雌配子A:雌配子a=l:13.孟德尔在一对相对性状的研究过程中,发现了基因的分离定律。
下列有关基因分离定律的几组比例中,最能说明基因分离定律实质的是()A.F2表现型的比为3∶1 B.F1产生配子的比为1∶1C.F2基因型的比为1∶2∶1 D.测交后代表现型的比为1∶14.性状分离比的模拟实验可以用来体验孟德尔关于一对相对性状杂交实验的假说。
下列相关说法正确的是()A.两个小桶分别代表雌、雄两种配子 B.两个小桶中相同颜色小球的数量必须相同C.实验中抓取的彩球不需放回原来的小桶内D.将从两个小桶中抓取的彩球进行组合的过程模拟了雌、雄配子随机结合的过程5.孟德尔遗传基本规律发生在()A.有性生殖产生配子的过程中B.精子和卵细胞结合的过程中C.受精卵进行有丝分裂的过程中D.病毒增殖的过程中6.孟德尔运用假说—演绎法进行豌豆杂交实验,发现了分离定律。
下列选项对应错误的是()A.发现问题——F2高茎和矮茎的比例接近3∶1B.提出假说——等位基因成对存在,形成配子时彼此分离C.演绎推理——Dd×dd,子代Dd∶dd=1∶1D.实验验证——F1与矮茎植株进行测交7.采用下列哪一组方法,可以依次解决(1)——(4)中的遗传问题( )(1)检验杂种F1的基因型(2)不断提高小麦抗病品种的纯合度(3)在一对相对性状中区分显隐性(4)鉴定一只白羊是否纯种A.杂交、自交、杂交、测交B.测交、自交、杂交、测交C.测交、杂交、自交、杂交D.杂交、杂交、杂交、测交【配子致死】8.一杂合植株(基因型为Dd)自交时,含有显性配子的花粉有50%的死亡率,则其自交后代的基因型比例是()A.1:2:1 B.4:4:1 C.2:3:2 D.1:3:2【基因型致死】9.家鼠的短尾(T)对正常尾(t)为显性,存在致死现象。
孟德尔的豌豆杂交实验一(基因分离定律)1基础概念【相对性状】(同种生物同一性状的不同表现类型)1下列性状中不属于相对性状的是() A.高鼻梁与塌鼻梁 B •卷发与直发C 五指与多指D.眼大与眼角上翘 2. 下列属于相对性状的是()5、在进行豌豆杂交试验时,为避免其自花传粉,孟德尔采取的措施是( ) ①花蕾期,不去雄蕊②花蕾期,去雄蕊 ③去雄后,套上纸袋④去雄后,不套纸袋集另一株植物的花粉涂在去雌蕊的柱头上⑥待花成熟时,拿开纸袋任其在自然状况下传粉受精(A )②④⑥(B )①③⑥(C )②③⑤(D )②④⑥6科学研究过程一般包括发现问题、提出假设、实验验证、数据分析、得出结论等。
在孟德尔探究遗传规 律的过程中,导致孟德尔发现问题的现象是A •成对的遗传因子彼此分离B •具一对相对性状亲本杂交, F2表现型之比为 3:1C • F1与隐性亲本测交,后代表现型之比为 1:1D •雌雄配子结合的机会均等 7、分离定律的实质是( )A. F2 (子二代)出现性状分离B • F2性状分离比是3: 1C.成对的控制相对性状的遗传因子彼此分离D .测交后代性状分离比为 1:18、 基因型为Aa 的植物体产生的雌雄配子的数量是3、以豌豆的一对相对性状为研究对象,将纯合显性个体和隐性个体间行种植,隐性一行植株上所产生的 子一代将表现为()A 、显隐性个体的比例为 1:1B 、都是隐性个体C 、显隐性个体的比例为【显隐性判断及基因型判断 测交性状分离】 10、对隐性性状的正确表述是( )(A )后代中表现不出来的性状(B )后代中不常出现的性状 (C )杂种F 1未出现的亲本性状(D ) F 2未出现的亲本性状 11、一对有耳垂的父母生了一个无耳垂的孩子,这说明 ( ) (A )有耳垂为显性性状(B )无耳垂为显性性状(C )有耳垂为隐性性状(D )不能说明问题12、大豆的白花和紫花是一对相对性状。
下列四组杂交实验中: ①紫花X 紫花T 紫花,②紫花X 紫花T 301紫花+ 101白花,③紫花X 白花T 紫花,④紫花X 白花T 98 (C )①和③ (D )②和③e 控制隐性性状)产生的后代,哪一组符合性状分离的概(B ) EEXEe (C ) EEXEE (D ) EeXEeA.人的身高与狗的体重B.兔的长毛与短毛 C •棉花的细绒与长绒 D.猫的白毛与狗的黑毛 3•下列各组中不属于相对性状的是( )(A )水稻的早熟与晚熟((C )家兔的长毛与细毛(D )小麦的抗病和不抗病(易染病)【选用豌豆原因】4. 用豌豆做遗传实验是孟德尔获得成功的重要原因之一,因为豌豆是()豌豆的紫花与红花)① 自花传粉植物②异花传粉植物 ③闭花传粉植物④具有易于区分的相对性状⑤豌豆花大,易于去雄和人工授粉 ⑥是单性花,易于进行人工授粉 (A [②③④⑥ (B [①③④⑤(C )①③⑤ (D )②④⑥ ⑤待花成熟时,采A. 雌配子:雄配子=1 : 1 C.雄配子:雌配子=3 : 1B.雄配子比雌配子多D .雄配子A :雌配子a=1 : 3 9. 有关纯合体与杂合体的叙述正确的是( A. 纯合体自交,后代不发生性状的分离 C. 纯合体自交,后代发生性状分离 )B. 杂合体杂交,后代不发生性状分离3:1 D 、都是显性个体紫花+ 102白花。
生物体的遗传与变异例题和知识点总结在生物学的广袤领域中,生物体的遗传与变异是一个核心且引人入胜的主题。
它不仅揭示了生命的延续和多样性,还为我们理解生物进化、疾病发生以及物种适应环境等众多重要现象提供了关键的理论基础。
接下来,让我们通过一些具体的例题来深入探讨这一主题,并对相关的重要知识点进行系统总结。
一、遗传的基本规律1、孟德尔的分离定律例题:豌豆的高茎(D)对矮茎(d)为显性。
若亲本基因型为Dd×Dd,它们杂交产生的子一代中,高茎植株所占比例是多少?解题思路:根据分离定律,Dd×Dd 的杂交组合,子代基因型及比例为 DD:Dd:dd = 1:2:1。
高茎(DD 和 Dd)所占比例为 3/4。
知识点:分离定律指出,在杂合子的细胞中,位于一对同源染色体上的等位基因,具有一定的独立性;在减数分裂形成配子的过程中,等位基因会随同源染色体的分开而分离,分别进入两个配子中,独立地随配子遗传给后代。
2、孟德尔的自由组合定律例题:豌豆黄色圆粒(YYRR)与绿色皱粒(yyrr)杂交,F₂代中表现型不同于亲本的比例是多少?解题思路:先求出 F₂代的表现型及比例。
亲本为黄色圆粒和绿色皱粒,F₂代的表现型及比例为黄色圆粒:黄色皱粒:绿色圆粒:绿色皱粒= 9:3:3:1。
与亲本表现型相同的比例为 9/16 + 1/16 = 10/16,所以不同于亲本的比例为 6/16 = 3/8。
知识点:自由组合定律指出,控制不同性状的遗传因子的分离和组合是互不干扰的;在形成配子时,决定同一性状的成对的遗传因子彼此分离,决定不同性状的遗传因子自由组合。
二、遗传物质与基因1、 DNA 是遗传物质的证明例题:在肺炎双球菌的转化实验中,S 型细菌的 DNA 使 R 型细菌转化为 S 型细菌,这说明了什么?解题思路:这表明 DNA 是使 R 型细菌产生稳定遗传变化的物质,即 DNA 是遗传物质。
知识点:通过肺炎双球菌的转化实验和噬菌体侵染细菌的实验,有力地证明了 DNA 是遗传物质。
孟德尔分离定律中常见题型归纳一、有关显性与隐性、纯合子与杂合子的判断1.显、隐性性状的判断不同性状亲代杂交→后代只出现一种性状→显性性状相同性状亲本杂交→后代出现不同于亲本的性状→隐性性状一对相同性状亲本杂交→子代性状分离比为3∶1→分离比为3的性状为显性性状2.显性纯合子、杂合子的判断Ⅰ:自交的方式。
让某显性性状的个体进行自交,若后代能发生性状分离,则亲本一定为杂合子;若后代无性状分离,则可能为纯合子。
此法是最简便的方法,但只适合于植物,不适合于动物。
Ⅱ:测交的方式。
让待测个体与隐性类型测交,若后代出现隐性类型,则一定为杂合子:若后代只有显性性状个体,则可能为纯合子。
待测对象若为生育后代少的雄性动物,注意应与多个隐性雌性个体交配,以使后代产生更多的个体,使结果更有说服力。
例1.大豆的白花和紫花是一对相对性状。
下列四组杂交实验中,能判断显性和隐性关系的是()①紫花×紫花——〉紫花②紫花×紫花——〉301紫花+101白花③紫花×白花——〉紫花④紫花×白花——〉98紫花+102白花A、①和②B、③和④C、①和③D、②和③例2.用下列哪组方法,可最简捷...地依次解决(1)-(3)的遗传问题 ( )(1)鉴定一株高茎豌豆是否为纯合体(2)区别女娄菜披针型叶和狭披针型叶的显隐性关系(3)不断提高小麦抗病纯合体的比例A.自交、杂交、自交 B.自交、测交、测交C.杂交、测交、自交 D.测交、杂交、自交二、表现型与基因型的推断方法1.正推型:由亲代推断子代的基因型、表现型2、逆推型:由子代推亲代的基因型判断搭架子:显性大写在前,隐看后代表现型填空显隐性性小写在后,不确定就空着有无隐性性状①基因填充法:先根据亲代表现型写出能确定的基因,如显性性状的基因型可用 A 来表示,隐性性状基因型只有一种,即aa,根据子一代中一对基因分别来自两个亲本,可推出亲代中未知的基因。
②隐性突破法:若子代出现隐性性状,则基因型一定为aa,其中一个来自父本,另一个来自母本。
分离定律练习题一、选择题1. 孟德尔的分离定律描述了哪种遗传现象?A. 基因连锁B. 基因重组C. 基因分离D. 基因互作2. 以下哪个选项正确描述了分离定律的实质?A. 等位基因在形成配子时随机分离B. 非等位基因在形成配子时随机分离C. 等位基因在形成配子时不分离D. 非等位基因在形成配子时不分离3. 孟德尔在豌豆杂交实验中发现的分离定律适用于:A. 所有生物的遗传B. 只有豌豆的遗传C. 只有性染色体上的基因D. 独立遗传的基因4. 根据分离定律,一个杂合子自交后代的表型比例是:A. 1:1B. 3:1C. 1:2:1D. 9:3:3:15. 如果一个生物的基因型为AaBb,根据分离定律,其自交后代的基因型种类是:A. 1种B. 2种C. 3种D. 4种二、填空题6. 孟德尔的分离定律也被称为______定律。
7. 在孟德尔的豌豆杂交实验中,如果一个纯合子AABB与另一个纯合子aabb杂交,F1代的基因型是______。
8. 杂合子Aa自交,其后代中纯合子的比例是______。
9. 根据分离定律,一个生物的基因型为AaBbCc,其自交后代的表型种类最多是______。
10. 如果一个生物的基因型为AaBb,那么其配子的基因型种类是______。
三、简答题11. 简述孟德尔分离定律的主要内容。
12. 解释为什么分离定律在某些情况下不适用。
13. 描述分离定律在现代遗传学中的应用。
四、计算题14. 已知一个生物的基因型为AaBbCc,如果它自交,计算其后代中出现AABBCC纯合子的概率。
15. 假设一个生物的基因型为AaBb,如果它与另一个相同基因型的生物杂交,计算其后代中出现AABB表型的比例。
五、实验设计题16. 设计一个实验来验证孟德尔的分离定律。
请描述实验的步骤、预期结果和可能的实验误差。
17. 如果你想要研究两个基因的连锁遗传,你会如何设计实验来观察分离定律是否适用?六、论述题18. 论述分离定律在现代遗传学研究中的重要性及其局限性。
分离定律练习题(打印版)一、选择题1. 在孟德尔的豌豆杂交实验中,下列哪一项是分离定律的基础?A. 遗传因子的分离B. 遗传因子的自由组合C. 遗传因子的连锁D. 遗传因子的独立分配2. 以下哪个选项正确描述了分离定律?A. 每个基因座上的等位基因在配子形成时随机分离B. 每个基因座上的等位基因在配子形成时随机组合C. 不同基因座上的等位基因在配子形成时随机分离D. 不同基因座上的等位基因在配子形成时随机组合3. 假设一个基因座上有两个等位基因A和a,以下哪个杂交组合会产生分离比为3:1的后代?A. AA x aaB. Aa x AAC. Aa x aaD. Aa x Aa二、填空题4. 孟德尔的分离定律表明,在有性生殖过程中,位于同一基因座上的_________等位基因会随着配子的形成而_________。
5. 在一个杂交实验中,如果亲本的基因型为Aa x Aa,那么根据分离定律,后代中AA、Aa和aa的比例应该是_________。
三、简答题6. 请解释为什么分离定律是遗传学中的一个基本定律,并举例说明其在现代遗传学研究中的应用。
7. 描述一下在进行杂交实验时,如何通过观察后代的表型比例来验证分离定律的正确性。
四、计算题8. 假设一个植物的花色由一个基因座上的两个等位基因控制,基因型为BB和Bb的植物开蓝色花,而基因型为bb的植物开白色花。
如果一个Bb的植物自交,计算后代中开蓝色花和白色花的比例。
答案一、选择题1. A2. A3. D二、填空题4. 一对;分离5. 1:2:1三、简答题6. 分离定律是遗传学中的一个基本定律,因为它描述了在有性生殖过程中,等位基因是如何从亲本传递给后代的。
这个定律的发现为理解遗传模式和基因的传递提供了基础。
在现代遗传学研究中,分离定律被用来预测杂交后代的基因型和表型,以及在基因定位和遗传疾病研究中的应用。
7. 在进行杂交实验时,可以通过观察后代的表型比例来验证分离定律的正确性。
孟德尔的豌豆杂交实验(一)分离定律实质1.孟德尔在对一对相对性状进行研究的过程中,发现了分离定律。
下列有关分离定律几组比例中,能说明分离定律实质的是()A.F2的性状表现比例为3∶1B.F1产生配子的比为1∶1C.F2的遗传因子组成比为1∶2∶1D.测交后代的比为1∶12.在豚鼠中,黑色皮毛对白色皮毛为显性.如果一对杂合的黑毛豚鼠交配,一胎产下4仔,此4仔的表现型可能是()①全都黑色②3黑1白③2黑2白④1黑3白⑤全部白色A.②B.②④C.②③④D.①②③④⑤3.遗传因子组成为Aa的植物体产生的雌雄配子的数量是()A 雌配子:雄配子=1:1B 雌配子:雄配子=1:3C 雌配子a:雄配子A=1:1D雌配子a:雌配子A=1:14.如图能正确表示基因分离定律实质的是()特殊分离比1.遗传因子组成为HH的绵羊为有角,遗传因子组成为hh的绵羊为无角,Hh的绵羊中母羊为无角,公羊为有角.现有一头有角母羊生了一头无角的小羊,则这头小羊的性别和遗传因子组成分别是()A. 雄性hhB. 雌性HhC. 雄性HhD. 雌性hh2.无尾猫是一种观赏猫。
猫的无尾、有尾是一对相对性状,按基因的分离定律遗传。
为了选育纯种的无尾猫,让无尾猫自交多代,但发现每一代中总会出现约1/3的有尾猫,其余均为无尾猫。
由此推断正确的是()A.猫的有尾性状是由显性基因控制的B.自由交配后代出现有尾猫是性状分离的结果C.自由交配后代无尾猫中既有杂合子又有纯合子D.无尾猫与有尾猫杂交后代中无尾猫约占1/2花粉鉴定,取1.水稻的非糯性对糯性为显性,将纯合的非糯性品种与糯性品种杂交得F1的花粉用碘液染色;凡非糯性花粉呈蓝色,糯性花粉呈棕红色,在显微镜下观F1察这两种花粉的微粒,非糯性与糯性的比例为()A.1:1B.1:2C.2:1D.3:1豌豆与玉米1.纯种甜玉米和纯种非甜玉米间行种植,收获时发现甜玉米果穗上有非甜玉米籽粒,而非甜玉米果穗上却无甜玉米籽粒.原因是()A.甜是显性性状B.非甜是显性性状C.显性的相对性D.环境引起的变异2.将具有一对相对性状的纯种豌豆个体间行种植,另将具有一对相对性状的纯种玉米个体间行种植。
一对相对性状的遗传学实验
孟德尔分离定律(类型题)
题型一:孟德尔遗传实验的操作技术
1.用豌豆进行遗传试验时,下列操作错误的是()
A.杂交时,须在开花前除去母本的雄蕊 B.自交时,雌蕊和雄蕊都无需除去
C.杂交时,须在开花前除去母本的雌蕊 D.人工授粉后,应套袋
2.科学研究过程一般包括发现问题、提出假设、实验验证、数据分析、得出结论等。
在孟德尔探究遗传规律的过程中,导致孟德尔发现问题的现象是()
A.成对的遗传因子彼此分离
B.具一对相对性状亲本杂交,F2表现型之比为3:1
C.F1与隐性亲本测交,后代表现型之比为1:1 D.雌雄配子结合的机会均等
3.下列对孟德尔的研究过程的分析中,正确的是()
A.孟德尔在豌豆纯合亲本杂交和F1自交遗传实验基础上提出研究问题
B.孟德尔所作假设的核心内容是“性状是由位于染色体上的基因控制的”
C.孟德尔为了验证所作出的假设是否正确,设计并完成了正、反交实验
D.孟德尔发现的遗传规律能够解释所有有性生殖生物的遗传现象
4.一株“国光”苹果树,于开花前去雄,并授予“黄香蕉”品种苹果的花粉,所结实口味应是A.二个品种混合型口味 B.仍为“国光”苹果的口味
C.“黄香蕉”苹果口味
D.哪个为显性性状就表现为哪个的口味
题型二:交配类型及应用
5.依次解决①--④中的遗传问题可采用的方法是()
①鉴定一只白羊是否是纯种②在一对相对性状中区分显隐性
③不断提高小麦抗病品种的纯度④检验杂种F1基因型
A.杂交、自交、测交、测交
B.测交、杂交、自交、测交
C.杂交、测交、杂交、自交
D.杂交、杂交、杂交、测交
题型三:分离定律的实质
6.某种基因型为Aa的高等植物产生雌雄配子的数目是()
A. 雌配子:雄配子=1:1
B. a雌配子:a雄配子=1:1
C. A雌配子:A雄配子=1:1
D. 雄配子多,雌配子少
7.分离定律的实质是()
A.F2(子二代)出现性状分离B.F2性状分离比是3:1
C.成对的控制相对性状的遗传因子彼此分离D.测交后代性状分离比为1:1
8.下列杂交组合(遗传因子E控制显性性状,e控制隐性性状)产生的后代,哪一组符合性状分离的概念会发生性状分离()
(A)EE×ee (B)EE×Ee (C)EE×EE (D)Ee×Ee
题型四:相对性状
....的区分
9.下列各组中属于相对性状的是()
A. 兔的长毛和短毛
B. 玉米的黄粒与圆粒
C. 棉纤维的长和粗
D. 马的白毛和鼠的褐毛
10.下列不属于相对性状的是()
A . 水稻的早熟与晚熟 B. 豌豆的紫花和红花
C. 绵羊的长毛和细毛
D. 小麦的抗病和易染病
题型五:显、隐性状的判别(A+B-B或A+A-A+B)
11.对隐性性状的正确表述是()
A. 后代中表现不出来的性状
B. 后代中不常出现的性状
C. 杂种F1未出现的亲本性状
D. F2未出现的亲本性状
12.纯种甜玉米和纯种非甜玉米间行种植,收获时发现甜玉米果穗上有非甜玉米子粒,而非甜玉米果穗上却无甜玉米子粒,原因是()
A. 甜是显性
B. 非甜是显性
C. 相互混杂
D. 相互选择
题型六:关于配子
13.一只基因型为Aa的白羊产生了400个精子,含A的精子有
A.400 B.200 C.100 D.50
题型七:表现型与基因型的关系表现型=基因型+外界环境
14.下列对基因型与表现型关系的叙述,错误的是()
A.表现型相同,基因型不一定相同
B.在不同的生活环境中,基因型相同,表现型不一定相同
C.基因型相同,表现型一定相同
D.在相同的生活环境中,基因型相同,表现型一定相同
题型八:基因型的推断
15.高粱有红茎和绿茎,如果一株高粱穗上的1000粒种子种植萌发后长出760株红茎和240绿茎,则这株高粱的两个亲本的基因型是()
A Rr×Rr
B Rr×rr
C Rr×RR
D RR×rr
16.已知豌豆的高茎(D)对矮茎(d)为显性,在杂交试验中,后代有1/2的矮茎,则其亲本的基因型是() A DD×dd B DD×Dd C Dd×Dd D Dd×dd 18.鸡的毛腿(B)对光腿(b)为显性。
现让毛腿雌鸡甲、乙分别与光腿雄鸡丙交配,甲的后代有毛腿,也有光腿,比为1:1,乙的后代全部是毛腿,则甲、乙、丙的基因型依次是()A BB、Bb、bb B bb、Bb、BB C Bb、BB、bb D Bb、bb、BB 题型九:自交类
19.杂合体Aa,逐代自交3次,在F3代中,纯合体比例为:()
A.1/8
B.7/8
C.7/16
D.9/16
20.已知一批基因型为AA和Aa的豌豆种子,其数目之比为1:2,则将这批种子种下,自然状态下(假定结实率相同)其子一代中基因型为AA、Aa、aa的种子数之比为()A.1:2:1 B.3:2:1 C.3:5:1 D.4:4:1
21.下列曲线能正确表示杂合子(Aa)连续自交若干代,子代中显性纯合子所占比例的是( )
题型十:自交与自由交配。
22,已知豌豆的高茎(A)对矮茎(a)为显性,杂合体Aa自交得F1,利用F1中,高茎豌豆个体自交,后代高茎与矮茎比例是多少?
23,已知豌豆的高茎(A)对矮茎(a)为显性,杂合体Aa自交得F1,利用F1中,高茎豌豆个体人工自由传粉,后代高茎与矮茎比例是多少?
题型十一:概率的计算——计算概率的一般方法
1、根据基因分离定律,在知道亲代基因型后可以推算出子代基因型与表现型及比例。
Dd ×dd 1/2Dd :1/2 dd 显:隐=1:1
Dd ×Dd 1/4 DD : 1/2Dd :1/4 dd 显:隐=3:1 强调2/3 Dd的应用
2、概率中的两个定理——乘法定理和加法定理。
(1)加法定理:当一个事件出现时,另一个事件就被排除,这样的两个事件为互斥事件或交互事件。
这种互斥事件出现的概率是它们各自概率的和。
例如:肤色正常(A)对白化(a)是显性。
一对夫妇的基因型都是Aa,他们的孩子的基因型可是:AA、Aa、aA、aa,概率都是1/4。
然而这些基因型都是互斥事件,一个孩子是AA,就不可能同时又是其他。
所以一个孩子表现型正常的概率是1/4(AA)+1/4(Aa)+1/4(aA)
=3/4 (AA或Aa或aA)。
(2)乘法定理:当一个事件的发生不影响另一事件的发生时,这样的两个独立事件同或相继出现的概率是它们各自出现概率的乘积。
例如,生男孩和生女孩的概率都分别是1/2,由于第一胎不论生男还是生女都不会影响第二胎所生孩子的性别,因此属于两个独立事件。
第一胎生女孩的概率是1/2,第二胎生女孩的概率也是1/2,那么两胎都生女孩的概率是1/2x1/2=1/4。
23.先天性聋哑是一种隐性遗传病。
若一对夫妇双亲均无此病,但他们所生的第一个孩子患先天性聋哑,则他们今后所生子女中患此病的可能性是()
A 100%
B 75% C50% D25%
24.某男子患白化病,他父母和妹妹均无此病,若他妹妹与白化病患者结婚,则生出患白化病孩子的概率是() A 1/2 B 2/3 C 1/3 D1/4
25. 视神经萎缩症是一种显性遗传病。
若一对夫妇均为杂合子,则生正常男孩的概率是()
A25%B12.5%C37.5%D75%
26. 现有一对表现型正常的夫妇,已知男方父亲患白化病,女方父母正常,但其弟也患白化病。
那么这对夫妇生出白化病男孩的概率是()
A 1/4
B 1/6 C1/8 D 1/12
题型十三:杂合子连续自交n后代,纯合子、杂合子比例
如:Aa的杂合子自交n次,其F n中杂合子占(1/2)n;纯合子占1—(1/2)n;其中AA占
1/2[1—(1/2)n],aa占1/2[1—(1/2)n]。
若逐代淘汰aa,则F n中AA占(2n-1)/(2n+1),Aa占2/(2n+1)。
29、具有一对等位基因的杂合子个体,至少连续自交几代后纯合子的比例才可达95%以上() A 3 B4 C5 D6
31、人类中非秃顶和秃顶受(B、b)控制,其中男性只有基因型为BB时才表现为非秃顶,而女性只有基因型为bb时才表现为秃顶。
控制褐色眼(D)和蓝色眼(d)的基因其表现不受性别影响。
回答问题:
(1)非秃顶男性与非秃顶女性结婚,子代所有可能的表现型为____________________。
(2)非秃顶男性与秃顶女性结婚,子代所有可能的表现型为_____________________。
32.玉米幼苗绿色(A)对白色(a)是显性。
以杂合体自交产生的种子进行实验,其中300
请分析回答:
(1)从理论上推论:杂合体自交产生的种子的基因型及其比例是:
____________________________
(2)所得幼苗理论上表现型及其比例是:___________________________
(3)表中第一行的实验结果为什么不符合上述理论值____________________________(4)上述实验结果说明:生物的性状受__________控制,同时又受______________影响。