各种化肥折纯量参考计算表
- 格式:doc
- 大小:72.00 KB
- 文档页数:4
农业稀释换算技巧農藥稀釋倍數及用藥量對照表1美加仑=3.785011355034升 1公升=1升一升水中加一克就是千分之一,加二克就是千分之二1啤酒瓶盖约2克(细棵粒)。
濃度1/5,即大半綠色勺子的化肥溶化在四、五加侖的水裡(相當於一塑膠桶的水)。
浓度为0.5-1%,0.5-1千克尿素,对清水100千克。
营养液(也可以称为叶面喷肥)1升清水中加硼砂与磷酸二氢钾各1克,再加硼砂1克,总浓度不超过千分之三。
如果挂果了,就不用加硼砂了。
1公升水 16公升水 100公升水 200公升水 500公升水稀釋倍數用藥量(cc/g) 用藥量(cc/g) 用藥量(cc/g) 用藥量(cc/g) 用藥量(cc/g)100倍 10 160 1000 2000 5000 200倍 5 80 500 1000 2500 300倍 3.3 53 333 667 1665 400倍 2.5 40 250 500 1250 500倍 2 32 200 400 1000 600倍 1.6 26.6 166 320 830 800倍 1.25 20 125 250 625 1000倍 1 16 100 200 500 2000倍 0.5 8 50 100 250(1)常用換算單位: 1公升(L) = 1000公撮(cc) 1公斤(kg) = 1000公克 (g)(2) 稀釋倍數計算法: 噴霧器容量公撮(cc)數 / 原藥用量公撮(cc)或公克(g)數 = 該藥劑被稀釋之倍數(3) 原藥用量計算方法: 噴霧器容量公撮(cc)數/ 藥劑欲稀釋倍數= 原藥用量公撮(cc)或公克(g)數一毫升,加入2~3升水中即成2000~3000倍液稀释方法百分比浓度:指100份药液或药粉中含农药有效成分的份数,用“%”表示。
如2%的尿素,表示在100公斤尿素溶液中有2公斤尿素,98公斤水。
倍数浓度:指1份农药的加水倍数,常用重量来表示。
如:配制700倍的50%多菌灵,是用1份50%的多菌灵,加700份水搅拌而成。
常见肥料的有效含量及计算方法
通常情况是,肥料中氮磷钾的含量指N,P2O5,K2O的含量。
N的原子量为14;P2O5的原子量为31*2+16*5=142;K2O的原子量为39*2+16=94;
1). 尿素化学式为(NH2)2CO,原子量为16*2+12+16=60;
含氮量为46%(14*2/60*100%=46.7%)。
2). 磷酸氢二铵,俗称二铵,化学式为(NH4)2HPO4,原子量为18*2+1+31+16*4=132;
含N量为21.2%(14*2/132*100%=21.2%);
含P2O5量为53.8% (142/2=71,71/132*100%=53.8%);
一等品二铵的氮磷含量为16-48-0。
3). 氯化钾,化学式为KCl,原子量为39+35.5=74.5,
含K2O量为63% (94/2=47,47/74.5*100%=63%);
氯化钾的含K2O量要求≥60%。
4). 硫酸钾,化学式为K2SO4,原子量为39*2+32+64=174,
含K2O量为54% (94/174*100%=54%)。
5). 硝酸钾,化学式为KNO3,原子量为39+14+48=101,
含氮量为14/101*100%=13.9%;
含K2O量为46.5% (94/2=47,47/101*100%=46.5%)。
欢迎您的下载,
资料仅供参考!
致力为企业和个人提供合同协议,策划案计划书,学习资料等等
打造全网一站式需求。
供销合作总社关于各种化肥折算标准的通知
文号: [64]合农字第561号颁布日期:
1964-12-19 执行日期:1964-12-19 时效性:现行有效效力级别:部门规章
一九六五年中央统一分配的化肥品种和数量都有增加,为便于各地分配,经请示国务院财贸办公
室和国家计划委员会同意,将各种化肥折算标准规定如下:
硫酸铵含氮20.5―21%每吨折标准氮肥一吨;硝酸铵含氮34―35%每吨折标准氮肥一
点六五吨;氯化铵含氮25%每吨折标准氮肥一吨;尿素含氮46%每吨折标准氮肥二吨;硝酸
铵钙含氮20.5―21%每吨折标准氮肥一吨;硫酸铵含氮21%每吨折标准氮肥一吨;硝酸
钠(智利硝)含氮16%一吨半折一吨标准氮肥;碳酸氢铵含氮16―17%一吨半折一吨标准
氮肥;磷酸铵含氮16%含磷20%一吨折一吨标准氮肥;盐磷铵含氮16―18%含磷20―
22%一吨折一吨标准氮肥;石灰氮含氮14―21%一吨半折一吨标准氮肥。
特此通知,希遵照执行。
c26357--001228ccj
备注:
本条例生效时间为:1964.12.19,截至2021年仍然有效
最近更新:2021.02.19
第1页共1页。
作物所需大肥成分及各作物需肥比例农场作为大农业发展的旗帜,统一的管理是农场特色,作物投入品中其中主要一部分为化肥,作物生长过程所需肥料离不开氮肥、磷肥、钾肥三大肥料,就如同我们生活离不开米面油盐。
我们所了解的三大肥料主要含量各有不同,不是我们认为的氮肥就完全含氮。
氮肥,即尿素,含氮量46%;磷肥为磷酸二氢钾,其中含氮量18%,含磷46%,含钾量忽略不计;钾肥是硫酸钾,含钾量50%。
合理投入,科学施肥是一项节本增效的有效措施。
播种时一次性施入化肥,要做到分层施入。
下面为各作物需肥比例。
1、小麦:亩施纯量斤N8P9K4。
2、大豆:亩施纯量N7P9K3,施肥量的1/3做种肥(尿素全部深肥),其余为分层施肥, 分别施于种下3-4厘米,8-10厘米两层,玉米茬口种植大豆可适当降低氮肥的用量。
4、亚麻:亩施肥纯量N0.72、P1.8、K0.9。
要求不施尿素,全面积施用二铵、硫酸钾复方施肥,采取播前深施肥。
5、芸豆:亩施纯量N4P6K2斤。
6、籽实玉米亩施纯量斤N20P12K6,青贮玉米亩施纯量斤N18P12K4,要全层深施肥或分层深施肥。
其中籽实玉米、青贮玉米的尿素(N肥)40%做底肥(3分之1为种下3-5cm,3分之2为种下10-12cm),60%做追肥(结合玉米5-6叶期,最后一遍中耕时进行)使用,以满足玉米对氮肥的需要。
7、马铃薯:亩施纯量N12P10K12斤。
N、P、K肥计算方法不同作物生长,所需各种肥料比例不同,如大豆根部存有根瘤菌,根瘤菌有固氮的作用,大豆施肥N肥需要就不那么大。
下面介绍作物需肥的计算方法。
以籽实玉米为例,需肥比例N20P12K6,这里的数字的意思为N每亩20斤,P每亩12斤,K每亩6斤。
而计算时先算P肥,因为磷肥中含有部分N。
每亩需要P肥为12/0.46(斤),需要N肥(20-12*0.18/0.46)/0.46(斤),需要K肥6/0.5(斤)。
怎样折算氮、磷、钾的常用量?
佚名
【期刊名称】《河南农业》
【年(卷),期】1993(000)001
【摘要】氮(N)、磷(PO)、钾(KO)折算或常用量的方法是:1公斤纯氮=2.17公斤尿素=4.76公斤硫酸铵=5.88公斤碳酸氢铵。
1公斤磷=8.33公斤过磷酸钙=10公斤钙镁磷肥。
1公斤钾=1.67公斤氯化钾=硫酸钾。
【总页数】1页(P26-26)
【正文语种】中文
【中图分类】S
【相关文献】
1.干旱胁迫及氮用量对烤烟干物质与氮·磷·钾积累的影响 [J], 刘丹;朴世领;郑仙霞;郑艳春;金春姬
2.氮、磷、钾施用量对杂选1号经济性状的影响--氮、磷、钾施用量对植株高度和一次有效分枝数的影响 [J], 苟红英;高雪
3.氮、磷、钾合理配比及氮用量对水稻氮素吸收及品质的影响 [J], 彭建伟;荣湘民;刘强;谢桂先;朱红梅;汤桂容
4.温室茄子氮、磷、钾素最大利润施用量研究 [J], 陆静
5.不同氮、磷、钾用量对菊花生长及养分吸收和分配的影响 [J], 方馨妍;周杨;汪燕;管志勇;陈素梅;房伟民;陈发棣;赵爽
因版权原因,仅展示原文概要,查看原文内容请购买。
农家肥与化肥换算方法(简单实用)农家肥与化肥换算方法1吨人粪尿相当于:硫酸铵25~40千克,过磷酸钙13~25千克,硫酸钾4~6千克。
1吨猪粪尿相当于:硫酸铵17千克,过磷酸钙21千克,硫酸钾10千克。
1吨牛粪相当于:硫酸铵16千克,过磷酸钙16千克,硫酸钾3千克。
1吨马粪相当于:硫酸铵28千克,过磷酸钙19千克,硫酸钾5千克。
1吨羊粪相当于:硫酸铵33千克,过磷酸钙31千克,硫酸钾5千克。
1吨鸡鸭粪相当于:硫酸铵55~82千克,过磷酸钙88~96千克,硫酸钾12~17千克。
1吨兔粪相当于:硫酸铵86千克,过磷酸钙184千克,硫酸钾20千克。
1吨猪厩肥相当于:硫酸铵23千克,过磷酸钙12千克,硫酸钾12千克。
1吨牛厩肥相当于:硫酸铵17千克,过磷酸钙10千克,硫酸钾8千克。
1吨普通堆肥相当于:硫酸铵20~25千克,过磷酸钙11~16千克,硫酸钾9~14千克。
1吨陈墙土相当于:硫酸铵9.5千克,过磷酸钙28千克,硫酸钾16千克。
1吨草木灰相当于:过磷酸钙219千克,硫酸钾150千克。
1吨大豆饼相当于:硫酸铵350千克,过磷酸钙83千克,硫酸钾43千克。
1吨花生饼相当于:硫酸铵316千克,过磷酸钙73千克,硫酸钾27千克。
1吨棉籽饼相当于:硫酸铵171千克,过磷酸钙102千克,硫酸钾19千克。
肥料施用量速算施肥量的确定主要采用养分平衡法。
养分平衡法的基本概念是作物的养分吸收量等于土壤与肥料二者养分供应量之和。
肥料为作物提供的部分养分要通过施肥来进行。
但作物施肥量与肥料养分供应量并不完全相同。
因为投入农田的养分仅有一部分被当季作物吸收利用,考虑到肥料利用率因素,施肥量可通过下式推算:计划作物施肥量(kg)=(计划产量所需养分总量- 土壤养分供应量)÷肥料养分含量×肥料利用率(%)作物施肥量是指施用某一养分元素的量。
具体到化肥品种,实物化肥用量则要通过下式推算:计划作物施肥量(kg)=实物化肥用量(kg)×有效成分含量(%)其中1、计划产量所需养分总量(kg)=(计划产量/100)×每形成100kg 产量所需养分数量(参照不同作物形成100kg经济产量所需养分大致数量表)。
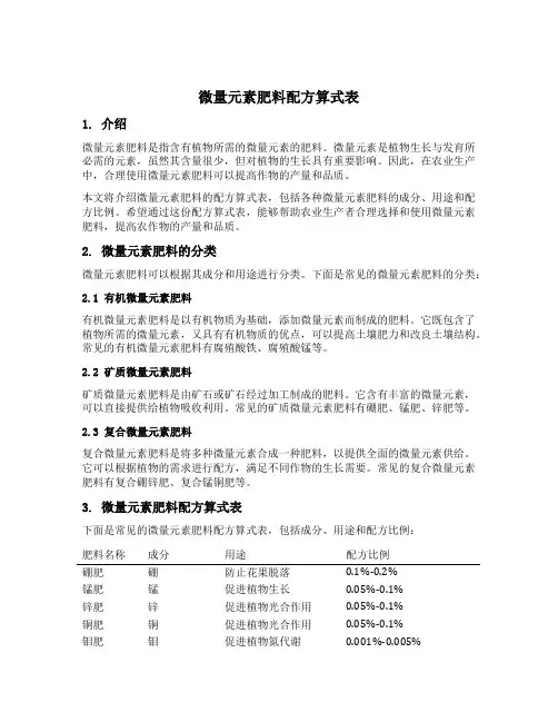
微量元素肥料配方算式表1. 介绍微量元素肥料是指含有植物所需的微量元素的肥料。
微量元素是植物生长与发育所必需的元素,虽然其含量很少,但对植物的生长具有重要影响。
因此,在农业生产中,合理使用微量元素肥料可以提高作物的产量和品质。
本文将介绍微量元素肥料的配方算式表,包括各种微量元素肥料的成分、用途和配方比例。
希望通过这份配方算式表,能够帮助农业生产者合理选择和使用微量元素肥料,提高农作物的产量和品质。
2. 微量元素肥料的分类微量元素肥料可以根据其成分和用途进行分类。
下面是常见的微量元素肥料的分类:2.1 有机微量元素肥料有机微量元素肥料是以有机物质为基础,添加微量元素而制成的肥料。
它既包含了植物所需的微量元素,又具有有机物质的优点,可以提高土壤肥力和改良土壤结构。
常见的有机微量元素肥料有腐殖酸铁、腐殖酸锰等。
2.2 矿质微量元素肥料矿质微量元素肥料是由矿石或矿石经过加工制成的肥料。
它含有丰富的微量元素,可以直接提供给植物吸收利用。
常见的矿质微量元素肥料有硼肥、锰肥、锌肥等。
2.3 复合微量元素肥料复合微量元素肥料是将多种微量元素合成一种肥料,以提供全面的微量元素供给。
它可以根据植物的需求进行配方,满足不同作物的生长需要。
常见的复合微量元素肥料有复合硼锌肥、复合锰铜肥等。
3. 微量元素肥料配方算式表下面是常见的微量元素肥料配方算式表,包括成分、用途和配方比例:肥料名称成分用途配方比例硼肥硼防止花果脱落0.1%-0.2%锰肥锰促进植物生长0.05%-0.1%锌肥锌促进植物光合作用0.05%-0.1%铜肥铜促进植物光合作用0.05%-0.1%钼肥钼促进植物氮代谢0.001%-0.005%肥料名称成分用途配方比例硼锌肥硼、锌综合供给微量元素0.1%-0.2%、0.05%-0.1% 锰铜肥锰、铜综合供给微量元素0.05%-0.1%、0.05%-0.1% 多元素肥料多种微量元素综合供给多种微量元素根据作物需求4. 使用注意事项使用微量元素肥料时,需要注意以下事项:•按照配方比例使用,不要超量施用,以免对植物造成伤害。
化肥的有效成分及用量计算法
化肥的有效成分及用量计算法
化肥是化学肥料的简称。
化肥是通过化学合成或机械加工的方法制成的。
化肥中的有效成分是以其中所含的有效元素或这种元素氧化物的多少来表示的。
尿素、碳酸氢铵等氮肥是以所含氮(N)元素的重量百分比来表示,如碳酸氢铵含氮为16%—17%,即100公斤碳铵中所含的有效成分(纯氮)有16公斤—17公斤,同理尿素含氮46%,即100斤尿素中含有46公斤纯氮。
过磷酸钙、钙镁磷肥等磷肥是以所含五氧化二磷(P2O5)的重量百分比来表示。
氯化钾、氧化钾等钾肥,是以所含氧化钾(K2O)的重量百分比来表示。
过磷酸钙和钙镁磷肥分别含有效磷15%—20%、14%—19%;氯化钾与硫酸钾分别含氧化钾50%—60%与48%。
从中可以看出每百公斤化肥中,所含的有效成分不大一样,施用时应分别对待。
化肥,一般人都知各种成分的含量,因此,农作物化肥的施用量,可根据化肥中有效成分的含量来计算。
即所需化肥用量等于农作物所需养分除以化肥中所含养分的百分比(比重)。
例如:根据测验,每亩小麦需施氮肥5公斤,施尿素每亩用量=5÷46%=22公斤,施碳酸氢铵每亩用量=5÷17%=29.4公斤。
同理可计算出每亩需要的磷肥和钾肥用量。
各种化肥折纯量参考计算表
化肥种类有效成分含量%平均折纯率
(%)
每100公斤实物量折
纯量(公斤)
氮(N)磷(P2O5)钾(K2O)
一、氮肥
硫酸铵20-21 20 20 碳酸氢铵17-18 17 17 尿素46 46 46 液体氨82 82 82 氨水15-17 16 16 氯化铵22-25 23 23 硝酸钠15-16 15 15 石灰氮19-23 21 21 其他氮肥20 20 二、磷肥
过磷酸钙14-20 17 17 钙镁磷肥14-19 17 17 磷矿粉10-30 20 20 重过磷酸钙40-52 46 46 钢渣磷肥5-18 11 11 其他磷肥20 20 三、钾肥
氯化钾50-60 55 55 硫酸钾48 48 48 窑灰钾肥10-20 15 15 其他钾肥20 20 四、复合肥
磷酸铵14-18 46-50 64 64 磷酸一铵11-13 51-53 64 64 磷酸二铵16-18 46-48 64 64 硝酸钾(火硝)13 46 59 59 氮钾复合肥14 16 30 30 磷钾复合肥11 3 14 14 氮磷钾复合肥10 10 10 30 30 硫磷铵16 20 36 36 磷酸二氢钾50 30 80 80 铵磷钾肥(1)12 24 12 48 48 铵磷钾肥(2)10 20 15 45 45 铵磷钾肥(3)10 30 10 50 50 硝酸磷肥20 20 40 40 硝磷钾肥10 10 10 30 30 氢化过磷酸钙2-3 14-18 18 18 其他复合肥30 30
【本文档内容可以自由复制内容或自由编辑修改内容期待你的好评和关注,我们将会做得更好】。
常见肥料的有效含量及计算方法一、氮肥1.尿素:尿素的有效氮含量为46%,计算方法为:氮肥的实际施用量(千克)=作物(或土地)需施用的氮肥量(千克)÷氮肥的有效氮含量。
2.硝酸铵:硝酸铵的有效氮含量为35%,计算方法同上。
3.硝酸钙:硝酸钙的有效氮含量为27%,计算方法同上。
4.硫酸铵:硫酸铵的有效氮含量为20%,计算方法同上。
二、磷肥1.超级磷灰石:超级磷灰石的有效磷含量为18%,计算方法为:磷肥的实际施用量(千克)=作物(或土地)需施用的磷肥量(千克)÷磷肥的有效磷含量。
2.三过磷酸钙:三过磷酸钙的有效磷含量为46%,计算方法同上。
3.复合磷肥:复合磷肥中不同种类的有效磷含量不同,可根据包装上的说明或通过化验等方式确定。
三、钾肥1.氯化钾:氯化钾的有效钾含量为60%,计算方法为:钾肥的实际施用量(千克)=作物(或土地)需施用的钾肥量(千克)÷钾肥的有效钾含量。
2.硫酸钾:硫酸钾的有效钾含量为50%,计算方法同上。
3.硝酸钾:硝酸钾的有效钾含量为40%,计算方法同上。
四、复合肥复合肥是指在一种肥料中混合了不同的营养元素,常见的复合肥有NPK复混肥和多元素复混肥。
1.NPK复混肥:一般以N表示氮含量、P表示磷含量、K表示钾含量,例如一种复合肥的有效氮含量为15%,有效磷含量为15%,有效钾含量为15%,则计算方法为:复合肥的实际施用量(千克)=作物(或土地)需施用的氮肥量(千克)÷复合肥的有效氮含量×100÷3,复合肥的实际施用量(千克)=作物(或土地)需施用的磷肥量(千克)÷复合肥的有效磷含量×100÷3,复合肥的实际施用量(千克)=作物(或土地)需施用的钾肥量(千克)÷复合肥的有效钾含量×100÷32.多元素复混肥:复混肥中含有多种营养元素,需要根据具体成分来确定施用量和计算方法。
指标名称化肥施用量(折纯量):中国:氮肥化肥施用量(折纯量):中国:磷肥化肥施用量(折纯量):中国:钾肥单位吨吨吨200225,223,879.0010,706,986.007,773,668.00 200325,348,375.0010,957,911.008,159,782.00 200426,393,147.0011,484,517.008,769,571.00 200526,781,271.0011,882,813.009,309,299.00 200627,386,223.0012,426,055.009,791,609.00 200728,116,795.0012,841,482.0010,413,852.00 200828,507,058.0013,242,980.0010,871,033.00 200929,073,676.0013,710,813.0011,359,600.00 201029,644,642.0014,124,702.0011,919,447.00 201130,232,323.0014,575,596.0012,421,580.00 201230,736,218.0014,984,309.0012,862,680.00 201330,895,747.0015,228,833.0013,186,839.00 201431,074,613.0015,562,987.0013,519,117.00531,031.00635,617.00307,285.00 543,757.00605,667.00324,322.00 561,300.00632,658.00354,823.00 553,543.00611,129.00352,474.00 528,306.00569,367.00347,797.00 514,482.00593,047.00408,625.00 468,524.00448,482.00281,603.00 434,730.00375,278.00215,949.00 449,471.00424,312.00238,828.00 439,801.00424,474.00258,258.00 432,512.00390,716.00259,893.00 437,136.00360,382.00275,220.00 400,767.00337,043.00278,320.0010,469,210.004,029,134.001,597,647.00 11,077,861.004,131,912.001,597,439.00 11,712,729.004,633,145.002,060,796.00 12,723,910.005,209,967.002,413,504.00 13,760,868.005,550,200.002,331,051.00 14,417,665.005,518,072.002,635,371.00 14,863,815.006,051,820.003,312,802.00 15,558,372.007,249,010.003,638,144.00 16,450,653.008,195,773.003,463,818.00 17,367,540.008,409,634.002,596,512.00 16,859,703.006,947,422.001,988,983.00 16,732,140.005,940,979.002,057,787.00 16,934,923.006,367,271.002,516,681.00184,800.0038,300.0044,300.00 180,100.0038,100.0043,700.00 176,800.0038,500.0044,600.00 161,500.0035,300.0040,000.00 160,300.0031,700.0037,100.00 167,100.0031,400.0037,600.00 186,500.0033,500.0040,400.00 142,400.008,100.0018,100.00 167,194.0022,387.0025,288.00 171,444.0024,296.0026,663.00 147,645.0024,172.0025,796.00 159,750.0027,385.0032,608.00 181,055.0027,689.0031,310.00158,370.005,355.0058,318.00 218,132.0015,835.0075,116.00 182,171.0045,410.00100,935.00 179,046.0041,662.0099,049.00 190,309.0039,806.0095,135.00 192,937.0040,663.0094,802.00 218,223.0040,049.0096,446.00 186,981.0022,395.0040,818.00 180,105.0032,982.0062,210.00 183,151.0034,257.0064,601.00 176,352.0033,287.0062,220.00 178,564.0034,911.0067,306.00 178,323.0038,891.0075,849.00654,204.00313,151.00705,909.00 846,330.00303,430.00198,820.00 838,270.00330,530.00226,080.00 863,240.00346,840.00226,040.00 914,660.00368,260.00234,410.00 1,043,750.00408,890.00280,170.00 1,209,760.00430,850.00291,510.00 1,237,290.00393,790.00270,910.00 1,192,680.00436,980.00283,210.00 1,262,820.00426,760.00279,580.00 1,179,790.00421,940.00275,750.00 1,166,600.00437,950.00256,470.00 1,194,490.00466,000.00273,790.00443,492.0033,129.0042,436.00 359,617.0077,638.0075,226.00 345,280.0085,683.00102,327.00 376,880.00101,620.0079,430.00 466,820.00128,850.00103,660.00 578,160.00168,810.00149,470.00 735,780.00173,490.00155,450.00 634,910.00133,630.00118,220.00 774,610.00157,420.00128,610.00 898,880.00195,180.00169,250.00 928,340.00220,480.00194,180.00 1,040,910.00235,820.00212,760.00 1,019,710.00240,550.00208,750.001,787,833.00327,387.00479,673.00 1,827,767.00284,138.00486,464.00 1,778,438.00302,714.00478,415.00 1,784,996.00273,937.00426,111.00 1,599,788.00264,610.00442,578.00 1,807,176.00316,692.00511,303.00 1,550,625.00174,345.00179,171.00 1,569,045.00235,159.00362,791.00 1,786,485.00286,348.00433,743.00 1,640,414.00247,080.00386,414.00 1,648,828.00284,168.00421,042.00 1,675,300.00284,000.00457,100.00 1,822,800.00301,200.00459,900.00831,700.00302,600.00377,400.00 895,000.00321,900.00405,200.00 895,300.00324,300.00408,800.00 996,500.00441,800.00527,800.00 1,056,200.00411,900.00502,600.00 1,142,300.00462,300.00537,400.00 1,095,400.00375,300.00428,700.00 1,027,600.00352,600.00396,700.00 1,091,100.00408,400.00454,900.00 1,094,700.00370,800.00418,300.00 1,179,100.00374,100.00390,200.00 1,098,400.00341,100.00495,800.00 1,631,990.00352,096.00547,349.00化肥施用量(折纯量):奥地利:氮肥化肥施用量(折纯量):奥地利:磷肥化肥施用量(折纯量):奥地利:钾肥吨吨吨170,974.0077,513.0075,636.00298,844.0035,448.0075,768.0096,091.0037,032.0048,038.00101,756.0038,602.0047,025.0097,220.0036,639.0046,140.0082,632.0028,280.0040,815.0084,110.0029,692.0036,850.0079,667.0018,030.0016,286.0086,153.0023,614.0038,188.0086,173.0022,934.0031,461.0086,000.0023,000.0031,500.0086,000.0023,000.0031,500.0086,000.0023,000.0031,500.00化肥施用量(折纯量):匈牙利:氮肥化肥施用量(折纯量):匈牙利:磷肥化肥施用量(折纯量):匈牙利:钾肥吨吨吨303,000.0062,000.0072,000.00289,000.0067,000.0083,000.00293,000.0075,000.0085,000.00260,000.0061,000.0071,000.00289,000.0075,000.0092,000.00320,000.0087,000.00100,000.00316,912.0061,113.0065,348.00272,056.0040,438.0042,762.00272,572.0041,094.0056,730.00303,445.0050,300.0056,257.00302,699.0061,795.0062,603.00339,776.0071,681.0070,217.00310,840.0065,275.0060,334.001,182,622.00272,740.00390,662.00 1,125,000.00278,000.00375,000.00 1,061,000.00259,000.00352,000.00 1,003,000.00235,000.00325,000.00 1,008,000.00224,000.00317,000.00 1,006,000.00215,000.00325,000.00 913,000.00129,000.00208,000.00 1,016,000.00184,000.00251,000.00 1,029,000.00192,000.00283,000.00 1,000,000.00188,000.00259,000.00 999,000.00194,000.00267,000.00 1,060,000.00201,000.00284,000.00 1,049,000.00196,000.00272,000.002,203,200.00713,300.00965,100.00 2,375,400.00746,000.00978,400.00 2,324,000.00683,000.00889,000.00 2,205,000.00597,000.00735,000.00 2,204,665.00555,552.00731,209.00 2,402,000.00632,000.00794,000.00 2,099,000.00296,000.00390,000.00 1,900,820.00164,835.00135,375.00 2,043,000.00278,035.00433,915.00 1,944,450.00241,585.00396,125.00 1,914,915.00252,680.00336,635.00 2,004,605.00259,390.00309,995.00 2,200,034.00187,565.00389,167.00845,003.00316,143.00256,941.00 846,812.00316,121.00251,401.00 866,469.00317,931.00263,135.00 800,697.00285,251.00250,291.00 798,807.00270,991.00235,987.00 812,480.00280,368.00271,291.00 670,261.00199,180.00206,344.00 514,480.00171,478.00152,541.00 498,605.00180,254.00185,518.00 516,543.00199,421.00186,683.00 685,137.00207,588.00180,783.00 600,000.00171,000.00110,000.00 600,000.00171,000.00110,000.001,026,546.00605,224.00491,138.00 1,198,606.00614,385.00468,511.00 1,072,948.00588,850.00492,571.00 923,764.00513,454.00398,230.00 969,783.00452,461.00388,187.00 985,857.00554,382.00444,853.00 739,757.00271,578.00319,194.00 781,069.00264,211.00166,016.00 941,100.00336,700.00359,300.00 846,700.00362,700.00314,600.00 843,410.00376,590.00320,841.00 961,507.00432,904.00354,738.00 1,101,895.00398,580.00357,875.00163,902.0079,320.0069,371.00 110,132.0089,573.0071,392.00 125,844.00119,433.0074,903.00 102,663.0077,272.0084,762.00 87,391.0051,149.0031,654.00 110,477.0067,467.0051,601.00 105,131.0041,135.0043,463.00 97,293.0026,427.0018,675.00 100,249.0041,432.0029,258.00 95,088.0029,563.0024,652.00 107,551.0032,976.0028,348.00 121,413.0041,521.0043,196.00 125,213.0043,521.0041,339.00化肥施用量(折纯量):加拿大:氮肥化肥施用量(折纯量):加拿大:磷肥化肥施用量(折纯量):加拿大:钾肥吨吨吨1,642,988.00656,295.00335,914.001,649,912.00685,815.00349,781.001,539,450.00610,336.00331,580.001,776,685.00693,121.00328,596.001,371,962.00615,799.00132,275.002,068,032.00743,994.00253,413.001,909,243.00671,423.00250,000.001,914,550.00561,811.00250,000.002,051,264.00650,749.00300,000.002,490,486.00822,189.00300,000.002,502,601.00736,514.00350,000.002,893,053.00809,028.00380,000.002,834,601.00900,700.00380,000.00化肥施用量(折纯量):美国:氮肥化肥施用量(折纯量):美国:磷肥化肥施用量(折纯量):美国:钾肥吨吨吨10,945,100.004,015,500.004,502,300.0011,536,600.004,183,000.004,801,100.0011,398,600.004,275,200.004,819,100.0011,013,700.004,120,800.004,448,100.0011,625,400.004,113,600.004,508,000.0011,585,100.003,970,600.004,399,100.0011,084,292.003,450,615.003,657,250.0010,625,115.003,218,521.003,293,965.0011,056,708.003,362,125.003,843,932.0012,045,967.003,830,264.004,194,530.0012,937,846.003,971,507.004,266,602.0012,528,923.004,226,093.004,514,542.0012,428,482.004,251,181.004,594,368.00化肥施用量(折纯量):墨西哥:氮肥化肥施用量(折纯量):墨西哥:磷肥化肥施用量(折纯量):墨西哥:钾肥吨吨吨886,067.00423,631.00203,299.00912,583.00483,711.00182,609.00942,528.00516,802.00240,216.00 1,219,457.00438,194.00187,145.001,057,564.00360,944.00194,306.001,141,863.00376,002.00247,020.00 939,477.00105,818.00199,322.00 1,038,669.00125,058.0076,654.001,074,653.00470,010.00219,717.001,100,656.00389,940.00183,936.001,291,108.00320,704.00202,697.001,290,200.00306,943.00212,492.001,361,598.00383,239.00176,702.00化肥施用量(折纯量):巴西:氮肥化肥施用量(折纯量):巴西:磷肥化肥施用量(折纯量):巴西:钾肥吨吨吨1,834,733.002,634,552.002,962,910.002,407,558.003,578,832.003,857,707.002,281,346.003,868,672.004,163,666.002,072,214.002,871,893.003,361,673.002,192,739.003,002,628.003,429,561.002,948,784.004,049,235.004,297,609.002,498,138.003,314,417.004,151,607.003,145,930.002,805,763.002,378,312.003,668,652.003,376,061.003,945,275.004,418,196.004,129,102.004,679,731.004,251,169.004,343,221.004,600,684.003,953,800.004,676,427.004,721,367.003,871,997.004,751,993.005,394,660.00化肥施用量(折纯量):阿根廷:氮肥化肥施用量(折纯量):阿根廷:磷肥化肥施用量(折纯量):阿根廷:钾肥吨吨吨534,592.00286,608.0021,178.00740,659.00420,808.0038,843.00796,423.00565,709.0032,256.00640,406.00513,245.0043,894.00787,677.00618,332.0037,339.00981,351.00766,161.0047,058.00761,959.00436,378.0043,378.00477,061.00296,898.0014,235.00771,245.00683,667.0033,214.00857,190.00724,710.0035,943.00720,914.00637,528.0045,236.00771,683.00622,024.0041,240.00780,262.00595,030.0034,098.00化肥施用量(折纯量):澳大利亚:氮肥化肥施用量(折纯量):澳大利亚:磷肥化肥施用量(折纯量):澳大利亚:钾肥吨吨吨980,100.001,078,100.00215,600.00932,900.001,020,100.00220,700.00 1,056,200.001,117,100.00258,700.00 952,300.001,041,600.00222,000.00858,000.00992,200.00223,500.00848,800.00990,300.00227,300.00835,000.00825,100.00213,600.00849,800.00647,000.00156,800.00981,800.00823,700.00166,100.00 1,098,900.00880,300.00179,600.001,124,600.00883,757.00188,038.001,222,100.00842,274.00209,601.001,404,600.00908,280.00231,525.00。
各种化肥折纯量参考计算表
化肥种类有效成分含量%平均折纯率
(%)
每100公斤实物量折
纯量(公斤)
氮(N)磷(P2O5)钾(K2O)
一、氮肥
硫酸铵20-21 20 20 碳酸氢铵17-18 17 17 尿素46 46 46 液体氨82 82 82 氨水15-17 16 16 氯化铵22-25 23 23 硝酸钠15-16 15 15 石灰氮19-23 21 21 其他氮肥20 20 二、磷肥
过磷酸钙14-20 17 17 钙镁磷肥14-19 17 17 磷矿粉10-30 20 20 重过磷酸钙40-52 46 46 钢渣磷肥5-18 11 11 其他磷肥20 20 三、钾肥
氯化钾50-60 55 55 硫酸钾48 48 48 窑灰钾肥10-20 15 15 其他钾肥20 20 四、复合肥
磷酸铵14-18 46-50 64 64 磷酸一铵11-13 51-53 64 64 磷酸二铵16-18 46-48 64 64 硝酸钾(火硝)13 46 59 59 氮钾复合肥14 16 30 30 磷钾复合肥11 3 14 14 氮磷钾复合肥10 10 10 30 30 硫磷铵16 20 36 36 磷酸二氢钾50 30 80 80 铵磷钾肥(1)12 24 12 48 48 铵磷钾肥(2)10 20 15 45 45 铵磷钾肥(3)10 30 10 50 50 硝酸磷肥20 20 40 40 硝磷钾肥10 10 10 30 30 氢化过磷酸钙2-3 14-18 18 18 其他复合肥30 30。
农家肥与化肥换算方法肥料1吨人粪尿相当于:硫酸铵25~40千克,过磷酸钙13~25千克,硫酸钾4~6千克。
1吨猪粪尿相当于:硫酸铵17千克,过磷酸钙21千克,硫酸钾10千克。
1吨牛粪相当于:硫酸铵16千克,过磷酸钙16千克,硫酸钾3千克。
1吨马粪相当于:硫酸铵28千克,过磷酸钙19千克,硫酸钾5千克。
1吨羊粪相当于:硫酸铵33千克,过磷酸钙31千克,硫酸钾5千克。
1吨鸡鸭粪相当于:硫酸铵55~82千克,过磷酸钙88~96千克,硫酸钾12~17千克。
1吨兔粪相当于:硫酸铵86千克,过磷酸钙184千克,硫酸钾20千克。
1吨猪厩肥相当于:硫酸铵23千克,过磷酸钙12千克,硫酸钾12千克。
1吨牛厩肥相当于:硫酸铵17千克,过磷酸钙10千克,硫酸钾8千克。
1吨普通堆肥相当于:硫酸铵20~25千克,过磷酸钙11~16千克,硫酸钾9~14千克。
1吨陈墙土相当于:硫酸铵9.5千克,过磷酸钙28千克,硫酸钾16千克。
1吨草木灰相当于:过磷酸钙219千克,硫酸钾150千克。
1吨大豆饼相当于:硫酸铵350千克,过磷酸钙83千克,硫酸钾43千克。
1吨花生饼相当于:硫酸铵316千克,过磷酸钙73千克,硫酸钾27千克。
1吨棉籽饼相当于:硫酸铵171千克,过磷酸钙102千克,硫酸钾19千克。
肥料施用量速算施肥量的确定主要采用养分平衡法。
养分平衡法的基本概念是作物的养分吸收量等于土壤与肥料二者养分供应量之和。
肥料为作物提供的部分养分要通过施肥来进行。
但作物施肥量与肥料养分供应量并不完全相同。
因为投入农田的养分仅有一部分被当季作物吸收利用,考虑到肥料利用率因素,施肥量可通过下式推算:计划作物施肥量(kg)=(计划产量所需养分总量 - 土壤养分供应量)÷肥料养分含量×肥料利用率(%)作物施肥量是指施用某一养分元素的量。
具体到化肥品种,实物化肥用量则要通过下式推算:计划作物施肥量(kg)=实物化肥用量(kg)×有效成分含量(%)其中1、计划产量所需养分总量(kg)=(计划产量/100)×每形成100kg产量所需养分数量(参照不同作物形成100kg经济产量所需养分大致数量表)。
各种化肥折纯量参考计算表
化肥种类有效成分含量%平均折纯
率
(%)
每100公斤实物
量折纯量(公
斤)
氮(N)磷(P2O5)钾(K2O)
一、氮肥
硫酸铵20-212020碳酸氢铵17-181717尿素464646液体氨828282氨水15-171616氯化铵22-252323
硝酸钠15-161515石灰氮19-232121其他氮肥2020二、磷肥
过磷酸钙14-201717钙镁磷肥14-191717磷矿粉10-302020重过磷酸钙40-524646钢渣磷肥5-181111其他磷肥2020三、钾肥
氯化钾50-605555硫酸钾484848窑灰钾肥10-201515其他钾肥2020四、复合肥
磷酸铵14-1846-506464磷酸一铵11-1351-536464磷酸二铵16-1846-486464硝酸钾(火硝)13465959氮钾复合肥14163030磷钾复合肥1131414
氮磷钾复合肥1010103030硫磷铵16203636磷酸二氢钾50308080铵磷钾肥(1)1224124848铵磷钾肥(2)1020154545铵磷钾肥(3)1030105050硝酸磷肥20204040硝磷钾肥1010103030氢化过磷酸钙2-314-181818其他复合肥3030。