四川省仁寿一中校南校区2020-2021学年高二上学期周练历史试题(9.20) Word版含答案
- 格式:docx
- 大小:33.06 KB
- 文档页数:12
仁寿一中南校区搞2019级历史周练二2020.9.20一、选择题(共12小题,每小题4分,满分48分)1.据文献典籍记载,汉代出现了大量以出产地命名的特色商品,如鲁缟、齐纨、蜀锦、济南剑。
西北出土的肩水金关汉简和居延汉简里也出现“河内甘两帛”“广汉八稷布”等字样。
此现象产生的主要原因是()A.官营手工业的迅速发展B.国家统一促进商品流通C.农产品商品化程度提高D.区域长途贩运开始兴起2.有学者研究指出,汉代骆驼文物寥寥无几,且形象非常稚拙或粗糙;唐代则出现大量骆驼文物,骆驼两侧挂有袋囊长颈瓶、毡毯等,非常写实。
骆驼形象的变化表明()A.汉代骆驼尚未进入中原B.唐代丝路贸易日趋繁荣C.三彩制作技艺日趋成熟D.汉唐经济格局变化明显3.1891年,在检阅北洋海军后,李鸿章在奏折中称:“综核海军战备,尚能日新月异,目前仅限于饷力(军费不足),未能扩充,但就渤海门户而论,已有深固不摇之势。
”这反映了清廷当时()A.中体西用思想获得广泛的认同B.反侵略战争导致海军军费不足C.未能全面认识到海洋国防危机 D.政治改革推动军事现代化进程4.下边是1894年和1913年中国民族企业变化表。
对此解读正确的是,当时()A. 民族资本成为在华资本主体B.清廷极力推动近代企业发展C.政府的经济政策发生了异变D.资产阶级改良必然走向革命5.1979年3月,陈云在一份提纲中指出:“现在的计划太死,包括的东西太多。
……计划又只能对大路货、主要品种作出计划数字,因此生产不能丰富多彩,人民所需日用品十分单调。
”为解决上述问题,20世纪80年代我国()A.确立市场经济体制目标B.重视发挥市场调节作用C.大力推进国有企业改革D.实行家庭联产承包责任制6.“南方谈话”是在总结国内风波和国际变局,分析国内外形势发展和我们所面临挑战的基础上产生的,既有政治上的鲜明性和针对性,也有理论上的深刻性和创造性,是邓小平理论走向成熟的集大成之作。
“南方谈话”()A.标志着邓小平理论的初步形成B.突破了改革开放的认识“瓶颈”C.提出了社会主义分两步走战略 D.表明社会主义市场经济体制形成7.1521年,“维多利亚号”船长因为环球航行获得了西班牙国王查理一世授予的一枚纹章。
四川省仁寿第一中学校南校区2021届高三上学期第一次调研考试文科综合历史24。
1951年毛泽东在给刘少奇的一封信中说:“合理地调整现在的工商业,使各种社会经济成分在具有社会主义性质的国营经济领导之下,分工合作,各得其所,以促进整个社会经济的恢复和发展。
"据此可知()A.新民主主义经济得以发展B。
恢复国民经济措施成效显著C。
对工商业的改造即将展开 D.国营经济领导地位开始确立25.下表是“一五"时期部分工、农业产品产量统计表(除单独标出外,单位均为万吨)这反映出当时()A。
农业社会主义改造完成B。
发展工业兼顾民生C。
经济发展目标提前实现D。
国民经济均衡发展26。
1953年,需由国家供应的商品粮比1952年增加了31%;而从土改后的粮食生产状况看,当年的粮食收购计划难以完成,粮食供应不足。
这表明( )A。
国民经济得到恢复发展B。
工业化增加了原料需求C。
农村生产关系急需调整D。
粮食收购渠道需多样化27。
1954年6月至9月,中国有组织地开展了宪法草案讨论和宣传。
据统计,许多地区的参与者超过当地成年人口的70%,有些地方甚至超过90%,共收到118万多条意见、建议和问题。
这一活动()A。
反映了过渡时期的根本任务B。
体现了宪法的社会主义性质C。
标志着社会主义时代的到来 D.彰显了社会主义制度的优越28。
1958年,存在大量盐碱地的鲁西北在“以粮为纲”的口号下广泛种植小麦,但产量很低;到了80年代,当地农民改种棉花后卖给国家换取粮食,因而流传一首民谣:一亩小麦吃不饱,半亩棉花做贡献。
出现这一变化的主要原因是()A.国家改变了统购统销政策B。
农产品商品化程度的提高C、山东摆脱了计划经济体制D。
农民获得土地经营自主权29。
1979年3月,陈云同志在一份提纲中指出:“计划又只能对大路货、主要品种作出计划数字,因此生产不能丰富多彩,人民所需日用品十分单调.”为解决上述问题,20 世纪80年代我国()A.大力推进国有企业改革 B.调整优化国民经济结构C.确立市场经济体制目标D。
四川省眉山市仁寿第一中学校南校区2021届高三上学期第二次月考文科综合历史试题学校_________ 班级__________ 姓名__________ 学号__________一、单选题1. 《论语?颜渊》中记载了孔子与子贡关于立国的讨论,孔子把“足食、足兵、民信”作为立国的基本要素,甚至认为在不得已的情况下,食、兵都可以去,民信不可失。
可以看出孔子A.坚守仁者爱人理念B.重视道德教化价值C.反对兵家征伐思想D.思想构建兼收并蓄2. 东汉以后,壁画渐由京师宫廷将及到地方官府和学校,壁画取材广泛。
其中涉及历史故事和人物的描绘,多是先贤圣母、孝子烈女、义士侠客。
这说明A.壁画开始与道德教化结合B.壁画已经丧失装饰功能,C.绘画深受社会价值观影响D.地方豪强主导艺术审美3. 明代早期,巡抚、总督本是中央临时派遣到地方的监察官员:明中期后,相继出现了总督某某等地军务兼理粮饷、巡抚某某等府州县兼管河道的官名。
这表明明代A.中央集权得到不断加强B.地方监察体系更加完备C.地方机构设置日益臃肿D.地方军政管理走向低效4. 如图是1907年7月10日《时报》登载的一幅漫画——《立宪何尚紧闭》。
漫画中有土匪、革命和暗杀的烈火熊熊,但用于救火的“立宪”水龙头仍然紧闭。
此漫画意在A.提示社会动荡危害民生B.说明政治改革势在必行C.激励民众进行民主革命D.揭露清政府假立宪骗局5. 1919年2月,李大钊在《青年与农村》一文中指出:“要想把现代的新文明,从根底输入到社会里面,非把知识阶级与劳工阶级打成一气不可。
”这说明李大钊A.预见到了五四运动的爆发B.接受了马克恩主义理论C.主张彻底地改造传统文化D.认识到中国落后的根源6. 下图是我国某一时期产业资本状况表。
结合所学知识判断,这一时期应是A.洋务运动时期B.土地革命时期C.全面抗战时期D.解放战争时期7. 抗战时期,一批史学家注重研究中国古代社会的性质和历史发展趋势。
高二历史周练一1.春秋战国时期,诸子百家“蜂出并作,各引一端”,形成了“百家争鸣”的局面。
其相关背景有( )①此时正处于社会大变革时期,思想界超级活跃②各诸侯国为发展和壮大自身而极力招揽人材③孔子兴办私学,打破了学在官府和贵族垄断教育的局面④封建经济迅速发展使唯物主义战胜了唯心主义并带动了思想的革新A.①②③④ B.①②③C.①③④ D.①②④2.如图是2013年第六届东亚运动会的会徽和吉祥物图案,它们传递出丰硕的和谐主题。
下列思想与这一主题不相符的是( )A.仁者爱人B.人之性恶C.人性本善D.以人为本3.战国时期有人提出:“明主之国,无书简之文,以法为教;无先王之语,以吏为师。
”这句话反映的是( )A.儒家的思想B.道家的思想C.墨家的思想D.法家的思想4.“所谓不知《春秋》,不能涉世;不精《老》《庄》,不能忘世;不参禅,不能避世。
”从中可以看出儒家思想的特点是( )A.注重以人为本的理念B.研究人与自然的关系C.注重研究社会现实D.重视研究人的前世来生5.十二五计划决策时坚持把民生利益放前头,显示了沉甸甸的百姓分量(下图)。
下列主张不能有效表现上述理念的是( )A.仁政B.为政以德C.兼爱、节用D.克己复礼6.“爱是世界最美丽的语言。
”与墨子的“兼爱”相较,孔子的“仁”注重( ) A.调节人际关系B.提倡重义轻利C.讲求实际功利D.区分品级名分7.孟子是我国古代伟大的思想家,他的一些言论,对今天仍然有着很大影响。
其中,咱们从“富贵不能淫,贫贱不能移,威武不能屈”中获取的精神营养是() A.注重气节,健全人格B.人性本善,舍生取义C.先义后利,关注民生D.仁爱友善,以德服人8.某中学历史探讨课上,学生从穿衣的角度表达他们对诸子百家思想的理解。
甲生说:应合乎大自然四季的转变来穿衣,天气冷多穿一点,天气热少穿一点。
乙生说:穿衣服要看你的身份地位,什么身份及何种地位,该穿什么样的衣服就穿什么样的衣服。
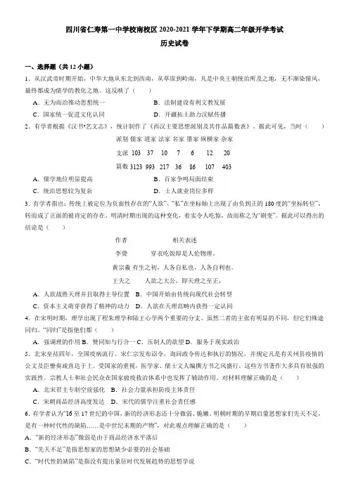
四川省仁寿第一中学校南校区2020-2021学年下学期高二年级开学考试历史试卷一、选择题(共12小题)1.从汉武帝时期开始,中华大地从东北到西南,从草原到岭南,凡是中央王朝统治所及之地,无不渐染儒风,最终都成为儒学的教化之地。
这反映了()A.无为而治推动思想统一B.法制建设有利文教发展C.国家统一促进文化认同D.开疆拓土助力汉赋传播2.有学者根据《汉书•艺文志》,统计制作了《西汉主要思想派别及其作品篇数表》。
据此可见,当时()派别儒家道家法家名家墨家纵横家杂家支派1033710761220篇数31239932173686107403A.儒学地位明显提高B.百家争鸣局面结束C.统治思想较为复杂D.士人就业岗位多样3.有学者指出:传统上被定位为负面性存在的“人欲”、“私”在坐标轴上出现了由负到正的180度的“坐标转位”,转而成了正面的被肯定的存在。
明清时期出现的这种变化,着实令人吃惊,故而称之为“剧变”。
据此可以得出的结论是()作者相关表述李贽穿衣吃饭即是人伦物理。
黄宗羲有生之初,人各自私也,人各自利也。
王夫之人欲之大公,即天理之至正,A.人欲战胜天理并且取得主导位置B.中国开始由传统向现代社会转型C.资本主义萌芽获得了精神的动力D.人欲在天理范畴内获得一定认同4.在宋明时期,理学出现了程朱理学和陆王心学两个重要的分支。
虽然二者的主张有明显的不同,但它们殊途同归。
“同归”是指他们都()A.强调理的作用B.赞同知与行合一C.压制人的欲望D.服务于现实政治5.北宋皇祜四年,全国疫病流行。
宋仁宗发布诏令,询问政令传达和执行的情况,并规定凡是有关州县疫情的公文及臣僚奏疏直达于上。
受国家的重视,医学家、儒士文人编撰方书之风盛行,这些方书著作大多具有很强的实践性。
宗教人士和社会民众在国家瘟疫救治体系中也发挥了辅助作用。
对材料理解正确的是()A.北宋君主专制空前强化B.社会力量承担防疫主体责任C.宋朝商品经济高度发达D.宋代的儒学注重社会责任感6.有学者认为“16至17世纪的中国,新的经济形态还十分微弱、脆嫩。
四川省仁寿第一中学校南校区【最新】高二下学期第三次月考历史试题学校:___________姓名:___________班级:___________考号:___________一、单选题1.夏商周时期曾采用过不同的历法,分别称为夏历、殷(商)历和周历。
西周至春秋战国时期,周王室及姬姓诸侯国多奉行周历,其他诸侯国则是三历并行。
这说明A.周天子的权威被严重削弱B.同姓子弟是分封制的主体C.周文化得到了天下的认同D.大一统国家体制尚未形成2.关于监察官的选任,两汉多用察举方式,唐代选任权多由宰相掌握,宋代中央一级监察官多由帝王“亲擢”,明代由都察院挑选人员后由皇帝“点选”,对此理解正确的是A.监察制度有效地保障了政治清明B.折射出古代政治制度的发展趋势C.监察官选任和选官制度保持同步D.对当今健全监察制度有重要借鉴3.历史叙述一般包括史料呈现、史实陈述和历史解释等。
下表是不同时期的学者对李贽形象的历史叙述。
这些不间的历史叙述反映出A.时代立场不同影响历史解释B.历史解释目的在于揭示历史事实C.历史叙述应当尊重历史事实D.历史叙述的差异性揭示历史本质4.钱穆在《国史大纲》中提到:“一种自觉的精神,亦终在(宋代)士大夫社会中渐渐萌出。
所谓自觉精神者,正是那辈读书人渐渐自己从内心深处涌现出一种感觉,觉得他们应该起来担负着天下的重任。
”出现这一现象的主要原因是A.传统儒学注重道德品质修养B.宋代科考中增加了经世致用的内容C.理学强调人的社会责任和历史使命D.“天下兴亡,匹夫有责”口号的影响5.杜威评价近代中国某一事件时说,“要使我们国家十四岁多的孩子领导人们展开一场大清扫的政治改革运动,并使商人和各行各业的人感到羞愧而加入他们的队伍,那可是难以想象的。
这真是一个了不起的国家。
”该事件促成A.太平天国运动爆发B.革命领导阶级变化C.清政府迅速垮台D.抗日战争的兴起6.国台办曾在回答记者提问时指出:中国政府一再申明,对于台湾同外国的民间经济文化往来,不持异议。
四川省仁寿第二中学2021届高三历史9月月考试题(答案不全)24.图1是我国古代的一种“角力”活动。
它起源于周代的“讲武”习俗。
《礼记·月令》中记载:“孟冬之月,天子乃命将帅讲武,习射御、角力。
”到了战国时期,“角力”由单纯的搏击技巧训练变为宣扬武威、展示军事实力的“讲武之礼”,各国通过演武场面的宏大,两国选手比赛的胜负来达到耀武扬威的目的。
这种变化反映了战国时期()图1陕西长安客省庄K140号战国末年墓中出士的铜牌饰A.周王注重军事训练,出兵讨伐诸侯 B.以车战为主,身体对抗性强C.兼并战争频繁,人们推崇强悍武力 D.法家思想已在各国推广实行25.元代规定行中书省为地方行政机构。
行省“军国重事,无不领之”。
行省高级长官由蒙古人、色目人担任,中下级官员由汉人担任。
行省官员每日“早聚圆坐,参议词讼,理会公事”。
据此可知,元代行省制()A.扩大了对地方监察权 B.弱化了其政权的民族色彩C.有效制约了君主专制 D.有利于集思广益制定决策26.明代嘉靖年间,王阳明在为弃儒经商的方麟所写的墓志铭中说:“古者四民异业而同道,其尽心焉,一也。
士以修治,农以具养,工以利器,商以通货,各就其资之所近,力之所及者而业焉,以求尽其心。
”王阳明这种观点形成的根源是()A.商品经济的进一步发展 B.重农抑商政策的松弛C.传统社会结构逐步瓦解 D.资本主义经济的发展27.古代东亚,形成了以中国为中心的“万国来朝”、“天下共主”的国际秩序模式,称为朝贡体系。
鸦片战争后,西方国家强迫清政府签订一系列条约,在中国建立起新的中外关系模式,即条约体系。
这两种关系体系()A.体现了世界政治经济中心的转移 B.反映了平等与奴役的外交关系C.体现了王道与霸道外交观念的差异 D.是当时的国际秩序的合理体现28.宋史专家漆侠指出,我国古代城市往往随着政治军事中心的转移而表现出它的盛衰。
北宋灭亡,汴京也随之而萧然一空;南宋灭亡,临安也失去了往昔的光彩和繁华。
2020年四川省眉山市仁寿中学高二历史月考试题含解析一、选择题(每小题2分,共60分)1. 斯塔夫里阿诺斯在《全球通史》中指出:经过二次世界大战,欧洲政治家们清醒地认识到,“欧洲不再是欧洲人的欧洲”。
这一认识主要是基于A.二战使欧洲丧失了世界经济中心的优势地位B.二战后欧洲经济凋敝、政治危机、社会动乱C.二战后来自苏联的威胁和美国的渗透、控制加剧D.欧洲国家间的联系日益密切,开始了一体化的进程参考答案:C2. 美国设立的电影奖项是A、戛纳奖B、奥斯卡奖C、金鸡奖D、金熊奖参考答案:B3. 自称为“达尔文的斗犬”的英国著名学者赫胥黎认为“物竞天择,适者生存”这一原理同样适用于人类;严复翻译赫胥黎的《天演论》把进化当作自然界和人类社会的共同规律。
两者给东西方带来的共同影响是A.根本上否定了上帝的权威B.直接导致中英两国的政治改革C.开始了民主、科学的启蒙D.改变了部分知识分子的世界观参考答案:D4. 晚明时期有人主张“有千万人之奢华,即有千万人之生理。
若欲变千万人之奢华而返于淳,必将使千万人之生理几于绝,此天地间损益流通,不可转移之局也”。
这表明当时A.奢华之风成为社会主流风尚B.程朱理学改变了消费者观念C.工商业发展影响了价值取向D.资本主义生产关系开始形成参考答案:C本题主要考查晚明工商业发展影响。
根据材料信息,结合所学知识可知材料意在强调几千万人的奢华,就会造成另外几千万人的生活穷困潦倒,是针对当时社会风气奢靡而发出的议论。
健康的社会不能贫富差距太大,否则将导致各种不稳定,强调工商业发展已经影响了价值取向,即选C是符合题意的,正确;奢华之风是少数有钱人的风尚,而不会成为社会主流风尚,选项A不符合题意,排除;是工商业改变了消费者观念而非发展程朱理学改变了消费者观念,选项B不符合题意,排除;晚明时期资本主义只是缓慢发展而未形成资本主义生产关系,选项D不符合题意,排除;故本题选C。
【名师点睛】在历史选择题中,命题者一般以相关、相似、相近或者是相反知识组成干扰题肢,主要考查考生们的理解和辨析能力,在解答这类题目时一定要根据所学知识和题干的特定性,对相关的题肢逐一辨析,谨防被似是而非的题肢所干扰,避免出现好像对而实际上并不对的现象。
四川省仁寿一中南校区2020-2021学年高一历史上学期开学考试试题注意事项:1.答卷前,考生务必将自己的姓名、考生号、考场号和座位号填写在答题卡上。
2.非选择题必须用黑色字迹的钢笔或签字笔作答,答案必须写在答题卡各题目指定区域内相应位置上;如需改动,先划掉原来的答案,然后再写上新答案;不准使用铅笔和涂改液。
不按以上要求作答无效。
3.考生必须保证答题卡的整洁。
考试结束后,将试卷和答题卡一并交回。
1、初中的三年以来,在你所学的课内外历史知识中你最敬佩的历史人物是谁?你从他(她)的身上学到了什么?对你的健康成长又有何启示呢?写出150字左右的短文,谈谈自己的看法和体会。
(言之有理即可)(50分)评分细则:准确写出历史人物10分,学到了什么20分,启示20分。
书写机动5分。
诸葛亮。
千古以来,诸葛亮深受人们的爱戴,身上有着无数美丽的光环。
"未出茅庐,已知天下三分。
”毫无疑问,这是对诸葛亮才华的侧面概括。
集超人智慧与谋略于一身的诸葛亮,被善于招揽人才的刘备重用,蜀国在诸葛亮的全力以赴下,终成就了大业。
我喜欢诸葛亮遇事镇定自若,深谋远虑。
在"空城计”中,智慧的他毫不畏惧司马懿的逼迫,从容布置,从而使对方退兵,西城得以转危为安。
我喜欢诸葛亮的神机妙算,料事如神。
在“草船借箭”中,妒贤嫉能的周瑜设计陷害诸葛亮,而诸葛亮将计就计,趁大雾天扎草人攻打曹营,从而借来十万支箭,为赤壁之战准备了足够的箭支,也保全了自己。
我还喜欢诸葛亮的智勇超群与忠贞不渝。
诸葛亮为了求得南方的长治久安,听从马谡的建议,采用“攻心为上”的计谋,在与孟获的战斗中七擒七纵,最后使孟获心悦诚服地归顺了刘备,成为蜀汉南方的屏障这些世人熟能详的故事无不闪耀着诸葛亮知识与智慧的光芒。
我喜欢诸葛亮一生淡泊名利、志存高远的品质。
他是一个“滴水之恩,必将涌泉相报”的人。
他的一片丹心以求报答刘备的知遇之恩。
因为受到刘备三顾茅庐之恩,诸葛亮只求安心性活,“苟全性命于乱世,不求闻达于诸侯。
四川省仁寿第一中学校南校区2020-2021学年高二历史上学期第三次月考试题第一卷选择题(共48分)一.单选题(每题2分,共计48分)24.春秋战国时期,孔子主张“仁"和“礼",老子强调自然的静态平衡,墨子主张“爱无差等”,杂家主张“治国公平”、“为民谋利”,这些主张的共同之处是( )A.重视协调人与人之间的关系B.重视协调人与自然的关系C.都阐释了各自的“和谐”思想D.都主张“礼"、“法”并用25.董仲舒哲学之“天"的属性是由道德之天、自然之天、神灵之天三者相结合的混合体,三者相辅相成、密不可分,道德之天是核心,“仁”是“天”的精神,“天"是“仁”之表象.董仲舒这样构建“天”的目的是()A.神化儒学,强调“独尊儒术”的必要B.吸收道家、阴阳家学说改造儒学C.利用儒家的仁德之政解决现实需要D.论证“天人合一”“君权神授”观念26.汉字独特的象形、表意等功能,使它可以成为各方言区的人群及各民族用来交际的共同工具。
汉字把广大地域内的居民拉近,从而增强了中华民族的凝聚力。
这主要体现了()A.汉字重意境的特征B.各地文字完全一致C.中国语言的多样性D.中华文化的内聚性27.一位学者评价说:“当时知识分子不但没有全盘反传统,而且使不少被尘封或淹没了的传统重现光芒。
例如,不登大雅之堂的白话小说,成了中国文学史的重要内容;作为传统文化的民间文学,第一次真正进入了大学的学术殿堂。
”这一观点认为新文化运动( )A.反对旧道德崇尚现代文化B.混淆了先进与落后的界限C.充分肯定了文言文的价值D.存在对旧文化的传承与创新28.毛泽东为中国民主革命的胜利做出了卓越贡献,正如美国学者罗斯·特里尔在《毛泽东传》中说:“他第一次把农民置于马克思主义革命计划的中心;他把帝国主义当作他所处时代的世界政治的关键,这甚至超过了列宁。
"这表明毛泽东( )A.坚持只依靠农民进行革命斗争 B.全面彻底否定俄国式的革命道路C.全盘吸收了马克思列宁主义 D.准确把握了近代中国社会的性质29.下面是某学生学习毛泽东思想的笔记提纲,这主要反映出这一时期毛泽东( )A.解决了革命领导权、同盟军等问题B.解决了中国革命道路问题C.将新民主主义理论发展到新的阶段D.发展了社会主义建设理论30.“南方谈话"是在总结国内风波和国际变局、分析国内外形势发展和我们所面临挑战的基础上产生的,既有政治上的鲜明性和针对性,也有理论上深刻性和创造性。
仁寿一中南校区搞2019级历史周练二2020.9.20一、选择题(共12小题,每小题4分,满分48分)1.据文献典籍记载,汉代出现了大量以出产地命名的特色商品,如鲁缟、齐纨、蜀锦、济南剑。
西北出土的肩水金关汉简和居延汉简里也出现“河内甘两帛”“广汉八稷布”等字样。
此现象产生的主要原因是()A.官营手工业的迅速发展B.国家统一促进商品流通C.农产品商品化程度提高D.区域长途贩运开始兴起2.有学者研究指出,汉代骆驼文物寥寥无几,且形象非常稚拙或粗糙;唐代则出现大量骆驼文物,骆驼两侧挂有袋囊长颈瓶、毡毯等,非常写实。
骆驼形象的变化表明()A.汉代骆驼尚未进入中原B.唐代丝路贸易日趋繁荣C.三彩制作技艺日趋成熟D.汉唐经济格局变化明显3.1891年,在检阅北洋海军后,李鸿章在奏折中称:“综核海军战备,尚能日新月异,目前仅限于饷力(军费不足),未能扩充,但就渤海门户而论,已有深固不摇之势。
”这反映了清廷当时()A.中体西用思想获得广泛的认同B.反侵略战争导致海军军费不足C.未能全面认识到海洋国防危机 D.政治改革推动军事现代化进程4.下边是1894年和1913年中国民族企业变化表。
对此解读正确的是,当时()A. 民族资本成为在华资本主体B.清廷极力推动近代企业发展C.政府的经济政策发生了异变D.资产阶级改良必然走向革命5.1979年3月,陈云在一份提纲中指出:“现在的计划太死,包括的东西太多。
……计划又只能对大路货、主要品种作出计划数字,因此生产不能丰富多彩,人民所需日用品十分单调。
”为解决上述问题,20世纪80年代我国()A.确立市场经济体制目标B.重视发挥市场调节作用C.大力推进国有企业改革D.实行家庭联产承包责任制6.“南方谈话”是在总结国内风波和国际变局,分析国内外形势发展和我们所面临挑战的基础上产生的,既有政治上的鲜明性和针对性,也有理论上的深刻性和创造性,是邓小平理论走向成熟的集大成之作。
“南方谈话”()A.标志着邓小平理论的初步形成B.突破了改革开放的认识“瓶颈”C.提出了社会主义分两步走战略 D.表明社会主义市场经济体制形成7.1521年,“维多利亚号”船长因为环球航行获得了西班牙国王查理一世授予的一枚纹章。
纹章下半部都是互相交叉的肉桂,周围是3个肉豆蔻和12朵丁香花等香料植物图案,上面是个地球。
这枚纹章侧面印证了()A.香料导致西欧市场金银贬值B.西班牙环球航行的经济动因C.世界各地新物种的频繁交流D.“物竞天择”进化理论的正确8.有学者认为1873﹣1896年是西方资本主义经济的大萧条时代,从1873﹣1896年,英国物价下跌22%,美国物价下跌32%,其他国家物价大多跌落超过35%.这种经济现象反映了()A.反映了自由贸易走向衰落B.与西方新一轮技术革新有关C.推动了世界市场最终形成 D.使国家干预经济的时代到来9.1710年到1795年的英国,资本主义大农场经营方式的采用、农机的推广,使得农村谷物单位面积产量大大提高;牲畜的科学培育和饲养,使羊的平均重量从每只28磅增加到80磅,牛的平均重量从每头370磅增加到800磅。
这反映出18世纪的英国()A.农业与工业发展相得益彰B.农业发展取决于圈地运动C.农村实现了机械化的生产 D.科学理论得到了广泛应用10.1936年,法国通过关于带薪休假的法案,规定工人或雇员在企业中连续任职一年后每年有权享受15天带薪休假。
这表明当时法国()A.摆脱了经济发展困境B.加强了对经济的干预C.提高了工人政治地位D.建立了福利国家制度11、面对经济危机时期严重的失业问题,罗斯福说:“我们不仅要使失业者的肉体免遭饥寒而且要维护他们的自尊心,他们自力更生的意志,他们的勇气和决心。
”以下新政措当中最能体现罗斯福这一想法的是A. 颁布《社会保险法》B. 加强对工业的计划性指导C. 整顿银行金融系统D. 推行以工代赈的政策12.“法德虽同出一脉,中途却分道扬镳。
德意志分裂所激发的法国扩张之野心,让二者之间的敌意和仇怨进一步生根发芽,由此进入‘冤冤相报’的怪圈”。
二战后,最早打破这一历史“怪圈”的是()A.欧洲煤钢联营的建立 B.不结盟运动的兴起C.《马斯特里赫特条约》签订D.欧元进入流通领域二、非选择题13.(25分)古代丝绸之路是当前“一带一路”战略构想的历史渊源。
阅读下列材料:材料一:公元前139年,汉武帝派张骞出使西域,使中国了解了西域人的政治和军事情况,同时还带回大量有商业价值的信息。
此后,汉武帝发动了一系列战争,打击了匈奴的势力,使亚洲中部地区恢复了和平。
随着古典帝国的扩张,商人和旅行者建立了广大的商业网络通道,在这些商路上交换的最主要的商品是来自中国的高质量的丝绸,历史学家把这些商路统称为丝绸之路。
对商人和他们的商品来说,丝绸之路就是令人瞩目的高速公路;另外,商人、传教士和其他一些旅行者,带着他们的信仰、价值观念和宗教信念来到远方。
材料二:贸易与城市化的发展使唐宋时期的中国成为一个繁荣的、国际性的社会。
商人取道海路和陆路前来中国从事贸易。
东南亚岛屿的香料、越南的翠鸟羽毛和玳瑁、印度的珍珠和香、中亚的马匹和甜瓜,以及其他各种各样的产品被运送到中国。
在中亚、东南亚、印度、波斯和东非的港口城市,富商和统治者身着中国的丝绸,餐桌上摆放着中国瓷器。
中国经济在唐宋时期的快速增长就这样促进了整个东半球大部分地区贸易和经济的增长。
摘编自[美]杰里•本特利等《新全球史》(1)据材料一并结合所学知识,分析汉代丝绸之路开辟的条件,并概括出丝绸之路上东西方文明交流的内容。
(9分)(2)据材料二,分析唐宋经济繁荣的原因。
这一时期对外贸易通道及输出商品与汉朝相比有何新变化。
(10分)(3)综合上述材料,简要说明丝绸之路上东西方文明交流的特征及其影响(6分)。
14.(12分)新中国对外贸易的发展结合材料和所学,采用新的时间尺度重新划分新中国成立后我国对外贸易的发展阶段,并对划分依据进行说明。
(要求:阶段划分合理,说明准确,史实充分,逻辑清晰。
)(12分)15.(15分)阅读材料,完成下列要求。
材料一:1602年,也就是在晋商崛起的时候,在西方的荷兰成立了第一家永久性公司﹣﹣“荷兰东印度公司”,成立之初它就已具有现代公司制度的一些基本特征。
1609年,欧洲诞生第一家现代意义的中央银行﹣﹣荷兰阿姆斯特丹威索尔银行。
此时晋商和徽商也开辟了和东印度公司几乎相同的航线,他们曾经控制了一部分从中东、印度、东南亚以及日本和中国出发到欧洲的线路,但仅仅在30多年间,就全盘易手,被以荷兰人为首的欧洲人所击败。
摘编自乔润令《历史上荷兰与山西商人的兴与衰》材料二:《航海条例》以及与英国和法国的战争并不能完全说明荷兰衰落的原因。
其根本原因在于荷兰人缺乏保持自己原先的扩张速度所需的资源。
英国人也拥有较荷兰人丰富得多的自然资源,并享有海岛位置带来的巨大裨益;地处海岛,使他们无须付出时常遭受入侵的代价。
此外,英国人还有其海外殖民地的迅速增长的财富和力量作后盾,而荷兰人仅在南非南端有一小块孤立的殖民地。
摘编自斯塔夫里阿诺斯《全球通史》(1)根据材料一并结合所学知识,分析荷兰商业崛起和晋商衰落的原因(9分)。
(2)根据材料一、二并结合所学知识,概括指出荷兰兴衰给我们的启示(6分)。
2020年9月20日高二历史周练试卷答案一、选择题(共12小题,每小题4分,满分48分)BBCCB BBBAD DA1.【解答】A.材料没有体现材料中的商品出自何种经营模式,无法判断官营手工业的发展;B.从材料“以出产地命名的特色商品,如鲁缟、齐纨、蜀锦、济南剑”,西北出土“河内甘两帛”“广汉八稷布”可知在商品流通到了产地之外的地区。
结合所学汉代大一统的政治局面促进了商品的流通;C.材料中很多商品并不是农产品如:蜀锦、济南剑;D.区域间长途贩运的兴起的时间是明清时期。
故选:B。
2.【解答】依据材料,结合所学可知,骆驼的原产地是北非、阿拉伯和中亚细亚。
汉代的骆驼文物寥寥无几,而且形象非常稚拙或粗糙,这说明汉代丝绸之路已经开通,但是贸易并不繁荣;唐代出现大量骆驼文物,而且骆驼两侧挂有袋囊长颈瓶、毡毯等,非常写实,这说明唐代丝路贸易日趋繁荣,故B项正确。
依据材料可知,汉代骆驼已经进入中原,故A项错误。
材料的主旨不是说明唐三彩的制作技艺,故C项错误。
材料与汉唐经济格局变化无关,故D项错误。
故选:B。
3.【解答】依据材料“但就渤海门户而论,已有深固不摇之势”可知,李鸿章对当时的北洋海军存在盲目自信的心理,说明他没有全面认识到清末海洋国防的危机,故C项正确。
广泛的认同的说法在材料无从体现,故A项错误。
此时尚未爆发战争,反侵略战争导致海军军费不足的说法无从谈起,故B项错误。
1891年清政府没有进行政治改革,故D项错误。
故选:C。
4.【解答】依据表格信息可知,与1894年相比,1913年民族企业在数量和资本上均有所发展。
依据题干时间可知,处于19世纪末到一战前夕,结合所学可知,这一时期为了扩大税源,清政府放宽了对民间设厂的限制,促进民族工业的发展,说明政府经济政策的转变,故C项正确。
近代中国民族工业在帝国主义和封建主义的夹缝中曲折发展,没有占据主导地位,故A项错误。
B项与史实不符,清政府是反对民族工业发展,这一时期是由于为了扩大税源才放宽对民间设厂的限制,故B项错误。
从表格信息无法得出资产阶级改良必然走向革命,故D项错误。
故选:C。
5.【解答】A.确立市场经济体制目标是在1992年。
B.从材料中“现在的计划太死,包括的东西太多。
……计划又只能对大路货、主要品种作出计划数字,因此生产不能丰富多彩,人民所需日用品十分单调“明显可以看出是计划经济不能满足人民的需要,是强调计划经济的缺陷,为此,80年代我国特别重视发挥市场的调节作用。
C.材料是反映出计划的缺陷,相对应的是要促进市场的发展,推行国有企业改革尽管也是80年代的措施,但不符合材料的特点。
D.实行家庭联产承包责任制在70年代末已经开始了。
故选:B。
6.【解答】A.1978年十一届三中全会召开标志着邓小平理论的初步形成,故排除A;B.1992年国际风云变幻,中国改革进入关键时期,邓小平“南方谈话”进一步解放了人们的思想,彻底打破长期以来禁锢人们头脑的传统观念,澄清了对市场经济的错误认识和模糊观念,突破了改革开放的认识“瓶颈”,故B正确;C.2017年中共十九大提出了社会主义分两步走战略,故排除C;D.1992年中共十四大上才提出建立社会主义市场经济体制,故排除D。
故选:B。
7.【解答】通过材料“纹章下半部都是互相交叉的肉桂,周围是3个肉豆蔻和12朵丁香花等香料植物图案”结合所学知识可知,西班牙开辟新航路主要目的就是为了获得东方的商品,因此这枚纹章反映了新航路开辟的经济动因,故B正确;新航路开辟后的殖民掠夺导致西欧市场经营贬值,排除A;材料信息不能体现出新物种的频繁交流,排除C;D与材料信息无关排除。