地税普通发票开票软件 空白多余发票作废操作范例
- 格式:doc
- 大小:422.50 KB
- 文档页数:4
下载温馨提示:该文档是我店铺精心编制而成,希望大家下载以后,能够帮助大家解决实际的问题。
文档下载后可定制随意修改,请根据实际需要进行相应的调整和使用,谢谢!并且,本店铺为大家提供各种各样类型的实用资料,如教育随笔、日记赏析、句子摘抄、古诗大全、经典美文、话题作文、工作总结、词语解析、文案摘录、其他资料等等,如想了解不同资料格式和写法,敬请关注!Download tips: This document is carefully compiled by theeditor.I hope that after you download them,they can help yousolve practical problems. The document can be customized andmodified after downloading,please adjust and use it according toactual needs, thank you!In addition, our shop provides you with various types ofpractical materials,such as educational essays, diaryappreciation,sentence excerpts,ancient poems,classic articles,topic composition,work summary,word parsing,copy excerpts,other materials and so on,want to know different data formats andwriting methods,please pay attention按照数电空白发票作废流程详解和注意事项在实际应用中,作废空白发票是一个非常重要的环节,需要严格按照规定的流程进行操作,以确保财务账目的准确性和合法性。
发票作废和开具红字发票操作说明关键信息项:1、发票作废的条件发票开具错误销售退回开票有误等2、开具红字发票的情形发生销货退回开票有误应税服务中止等3、发票作废的流程4、开具红字发票的流程5、相关责任与处罚11 发票作废的条件111 发票开具错误。
当发票上的信息如发票号码、发票代码、购买方信息、销售方信息、商品或服务名称、金额、税率、税额等存在错误时,可进行发票作废。
112 销售退回。
若已开具发票的货物或服务发生退回,在符合相关规定的情况下,可作废发票。
113 开票有误等。
如发票打印不清晰、票面破损等影响发票使用的情况。
12 开具红字发票的情形121 发生销货退回。
购买方已将货物退回销售方,销售方需要开具红字发票冲减收入。
122 开票有误。
发票上的信息存在错误,且不符合发票作废条件的,需要开具红字发票进行更正。
123 应税服务中止。
当提供的应税服务中途停止,已开具的发票需要通过红字发票处理。
13 发票作废的流程131 当月开具且未抄税、未认证的发票,销售方可以在开票系统中直接作废。
132 作废发票时,需确保发票联次齐全,并在各联次上注明“作废”字样,同时留存备查。
133 作废后的发票应按照发票管理规定妥善保管。
14 开具红字发票的流程141 购买方取得专用发票已用于申报抵扣的,购买方在增值税发票管理新系统中填开并上传《开具红字增值税专用发票信息表》(以下简称《信息表》),在填开《信息表》时不填写相对应的蓝字专用发票信息,应暂依《信息表》所列增值税税额从当期进项税额中转出,待取得销售方开具的红字专用发票后,与《信息表》一并作为记账凭证。
142 购买方取得专用发票未用于申报抵扣、但发票联或抵扣联无法退回的,购买方填开《信息表》时应填写相对应的蓝字专用发票信息。
143 销售方开具专用发票尚未交付购买方,以及购买方未用于申报抵扣并将发票联及抵扣联退回的,销售方可在新系统中填开并上传《信息表》。
销售方填开《信息表》时应填写相对应的蓝字专用发票信息。
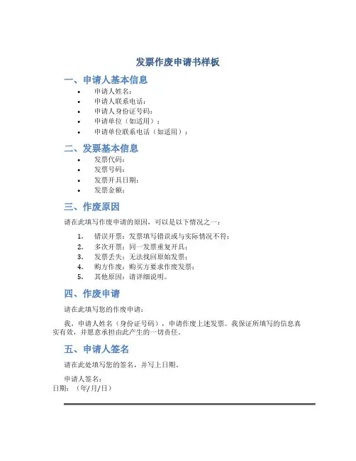
发票作废申请书样板
一、申请人基本信息
•申请人姓名:
•申请人联系电话:
•申请人身份证号码:
•申请单位(如适用):
•申请单位联系电话(如适用):
二、发票基本信息
•发票代码:
•发票号码:
•发票开具日期:
•发票金额:
三、作废原因
请在此填写作废申请的原因,可以是以下情况之一:
1.错误开票:发票填写错误或与实际情况不符;
2.多次开票:同一发票重复开具;
3.发票丢失:无法找回原始发票;
4.购方作废:购买方要求作废发票;
5.其他原因:请详细说明。
四、作废申请
请在此填写您的作废申请:
我,申请人姓名(身份证号码),申请作废上述发票。
我保证所填写的信息真实有效,并愿意承担由此产生的一切责任。
五、申请人签名
请在此处填写您的签名,并写上日期。
申请人签名:
日期:(年/月/日)
注意事项:
1.请您务必填写准确的发票信息,包括发票代码、发票号码、开具日期
和金额等;
2.作废申请需提供合理的作废理由,并详细说明情况;
3.请您务必确保所填写的信息真实有效,一旦提交后将不可更改;
4.您的申请将会被审核,审核结果将以书面形式通知您;
5.请在申请人签名处签名并填写日期,以便确认申请人的真实意愿;
6.请将填写完整的申请书提交至相关部门,以便进行后续处理。
以上是发票作废申请书的样板,您可以根据实际情况进行填写和修改。
如有疑问,请与相关部门联系。
发票作废和开具红字发票操作说明在日常的财务和税务处理中,发票作废和开具红字发票是常见的操作。
但对于不少人来说,可能对这两个操作的具体流程和要求并不是十分清楚。
下面,就为大家详细介绍一下发票作废和开具红字发票的相关知识和操作方法。
一、发票作废发票作废是指在发票开具错误或者其他原因导致发票不能使用的情况下,将发票作废处理。
需要注意的是,发票作废必须在发票开具的当月进行,跨月则不能作废,需要开具红字发票。
(一)发票作废的条件1、收到退回的发票联、抵扣联时间未超过销售方开票当月。
2、销售方未抄税并且未记账。
3、购买方未认证或者认证结果为“纳税人识别号认证不符”“专用发票代码、号码认证不符”。
(二)发票作废的操作流程1、进入开票系统,点击“发票管理”菜单。
2、在“发票管理”菜单中,选择“发票作废”选项。
3、系统会弹出“发票作废”窗口,在窗口中输入要作废发票的发票代码和发票号码。
4、点击“查询”按钮,系统会显示出符合条件的发票信息。
5、选中要作废的发票,点击“作废”按钮。
6、系统会弹出确认窗口,确认无误后点击“确定”按钮,发票作废成功。
(三)发票作废后的处理1、作废的发票必须各联次齐全,并且加盖“作废”章。
2、将作废的发票妥善保管,以备税务机关查验。
二、开具红字发票开具红字发票是指在发票跨月或者不符合发票作废条件的情况下,开具一张与原发票金额、税额相等但为负数的发票,用于冲减原发票的金额和税额。
(一)开具红字发票的情形1、发生销货退回。
2、开票有误。
3、应税服务中止等情形但不符合发票作废条件。
4、因销货部分退回及发生销售折让。
(二)开具红字发票的流程1、填写红字发票信息表(1)购买方取得专用发票已用于申报抵扣的,购买方可在增值税发票管理新系统中填开并上传《开具红字增值税专用发票信息表》(以下简称《信息表》),在填开《信息表》时不填写相对应的蓝字专用发票信息,应暂依《信息表》所列增值税税额从当期进项税额中转出,待取得销售方开具的红字专用发票后,与《信息表》一并作为记账凭证。
跨月普通发票作废操作方法
跨月普通发票作废的操作方法如下:
1. 登录财务系统或开票软件,在发票管理模块中找到待作废的发票。
2. 点击选择要作废的发票,一般可以通过输入发票号码或选择日期等方式来筛选需要作废的发票。
3. 点击作废按钮,系统会弹出确认对话框,需要确认是否要作废该发票。
4. 确认无误后,点击确认作废。
系统会自动将该发票的状态变更为“作废”。
5. 在需要的情况下,可以打印或保存作废票据作为凭证。
注意事项:
- 一般情况下,发票作废后无法恢复,请仔细核对发票信息。
- 作废发票需要经过相应的财务审批流程。
- 不同地区的作废发票规定可能会有所不同,根据实际情况进行操作。
- 作废发票的相关数据需要进行备份和归档,以备后续查验或审计需要。
XX发票作废证明范本模板
发票作废但又需要出示权属关系时,可以先开证明。
下面给大家分享的发票作废证明范本,希望能帮到你!
****局:
因我本人原因,不慎将份发票丢失,发票信息如下:
1、购货单位:
2、出票单位:
3、开票日期:年月日
发票代码:发票号码:
货物名称规格数量
价税合计:元
以上发票没有抵扣,特此证明。
经办人:
年月
金额金额(税额税额)日
由____________有限公司开具的增值税专用发票,发票代码:__________,发票号码:__________,开票金额:_____元。
由于我司保管失误,导致遗失。
特此证明!
_______________有限公司
________年_____月_____日
XXX国税局:
我公司于XX年XX月XX日开具给XXXXXX(客户名称)的增值税专用发票(票号分别为:xx-xxxxx-xxx......xx-xxx;金额分别为:xx-xxxx-xx......xx-xx)因XXXXXXXXXXXXX原因,特申请作废。
望给予批准。
致
XXXXXXXXXXXXXXXXXXXX公司
XX年XX月XX日
最后加盖公章
↓↓↓↓↓点击下页还有更多发票作废证明范本↓↓↓↓↓。
新版电子税务局发票作废流程嘿,大家好呀!今天咱来唠唠新版电子税务局发票作废流程哈。
就说有一次啊,我自己开了一张发票,哎呀妈呀,开完发现有个地方弄错啦!这可咋整呢,别急别急,咱有新版电子税务局呀。
我就赶紧登录进去,找到那个发票作废的地方。
你还别说,这新版的界面还挺清晰明了的呢。
然后呢,我就按照提示一步一步来操作。
先找到要作废的那张发票,嘿,它就在那乖乖地躺着呢。
然后我就点那个作废按钮,“啪”,就这么简单,发票就作废成功啦!感觉就像打游戏通关了一样爽呢!
其实啊,这新版电子税务局发票作废流程真的不难,只要咱细心点,按照步骤来,肯定都能搞定。
就像我那次一样,虽然开始有点小失误,但是有了这个方便的系统,问题一下子就解决啦。
以后再遇到要作废发票的情况,咱也不慌啦,直接上新版电子税务局,轻松搞定!嘿嘿,大家都学会了不?
好了,今天就说到这啦,下次再遇到啥好玩的事儿再和大家分享哟!。
发票作废和开具红字发票的操作步骤简明解读发票作废和开具红字发票是企业财务管理中经常遇到的问题,正确的操作步骤对于保证企业财务的准确性和合规性非常重要。
本文将针对发票作废和开具红字发票的操作步骤进行简明解读,帮助企业提升财务管理的效率和规范性。
一、发票作废的操作步骤发票作废是指将错误开具的发票进行废止,以确保企业财务信息的准确性和合规性。
以下是发票作废的操作步骤:1. 核实错误发票信息:在进行发票作废之前,财务人员需要核实错误发票的相关信息,如开票日期、发票号码、金额等。
2. 登录税务局网站:财务人员需要登录税务局网站,进入发票管理系统。
3. 选择作废发票功能:在发票管理系统中,财务人员选择作废发票的功能,填写相关信息,如发票代码、发票号码等。
4. 提交作废申请:填写完相关信息后,财务人员点击提交按钮,将作废申请提交给税务局。
5. 确认作废申请:税务局接收到作废申请后,会进行审核,审核通过后将发出作废确认通知。
6. 执行作废操作:财务人员根据作废确认通知的指示,实施作废操作,将错误发票进行废止。
7. 记录作废信息:财务人员需要记录作废操作的相关信息,如作废日期、作废原因等,以备查档和审计。
二、开具红字发票的操作步骤开具红字发票是指对于已经开具的发票进行冲销和重新开具,以更正错误的开票信息。
以下是开具红字发票的操作步骤:1. 核实错误发票信息:与发票作废相同,财务人员需要核实错误发票的相关信息,如开票日期、发票号码、金额等。
2. 编制红字发票申请表:财务人员根据税务局的要求,填写红字发票申请表,详细说明发票冲红的原因和事实依据。
3. 提交红字发票申请表:财务人员将填写完整的红字发票申请表提交给税务局,并确保申请表的准确性和完整性。
4. 红字发票审核:税务局收到红字发票申请表后会进行审核,审核通过后将发出红字发票的开具通知。
5. 开具红字发票:财务人员根据红字发票开具通知的要求,在发票管理系统中选择开具红字发票的功能,填写相关信息。
空白发票作废操作流程
段落一,检查空白发票。
哎,得先看看这发票是不是真的空白。
就是一眼看上去啥也没写,干干净净的那种。
千万别把已经用过的发票给误判了。
段落二,写份作废申请。
好啦,确认是空白发票后,咱们得写份作废申请。
写清楚发票号码、为啥作废这些基本信息。
别忘了附上发票复印件,这样别人一看就知道是怎么一回事了。
段落三,交给财务审核。
写完作废申请,就交给财务去审核吧。
他们得看看咱们的理由合不合理,是不是真的需要作废。
这个过程可能会花点时间,耐心等待就好。
段落四,更新系统记录。
财务审核通过后,咱们得在系统里更新一下发票的状态。
改成“已作废”,这样别人一查就知道这张发票已经不能用了。
别忘了记录作废的时间和原因哦。
段落五,销毁空白发票。
最后一步,就是把这张空白发票给销毁了。
别随便扔啊,得用碎纸机或者专门的销毁设备。
发票作废和开具红字发票的操作流程解读一、引言在日常生活和工作中,我们常常会遇到需要对已开具的发票进行作废或开具红字发票的情况。
本文将对发票作废和开具红字发票的操作流程进行解读,以帮助读者更好地理解和应用相关操作。
二、发票作废的操作流程1. 准备工作首先,我们需要明确作废发票的原因和目的。
发票作废通常由以下原因引起:购买方要求退货退款、发票填开错误或发票信息发生变更等。
根据具体的作废原因,需要准备相应的材料和申请表格。
2. 申请作废填写作废申请表格,准确填写发票信息、作废原因、开具日期等相关信息。
同时,需提供相关的证明文件,如购买方提供的退货退款凭证等。
3. 审批和登记将填写完整的作废申请表格提交给负责审批的相关部门或领导。
审批部门负责审核作废申请的原因和凭证,并根据结果进行审批决定。
若申请符合规定要求,审批部门将对作废申请进行登记。
4. 发票作废作废审批通过后,负责发票管理的部门将依据审批结果进行相应操作。
他们会在发票上加盖作废章或注销发票,并将作废信息录入发票管理系统。
同时,需要将与原发票相对应的销售合同、收款凭证等相关文件进行相应的处理,以确保台账的正确性和一致性。
5. 相关通知发票作废后,需要及时通知相关方,如购买方、销售方等,以便他们能够及时作相应的处理和调整。
三、开具红字发票的操作流程1. 红字发票申请首先,我们需要明确开具红字发票的原因和目的。
开具红字发票通常由以下原因引起:原发票开票错误或发票金额、数量等信息发生变动等。
根据具体的开具原因,需要准备相应的材料和申请表格。
2. 填写红字发票申请表格填写红字发票申请表格,准确填写原发票信息、开具原因、更正内容等相关信息。
同时,需提供相关的证明文件,如公章、原发票原件、变动的合同、协议等。
3. 审批和登记将填写完整的红字发票申请表格提交给负责审批的相关部门或领导。
审批部门负责审核开具红字发票的原因、证明文件等,并根据结果进行审批决定。
若申请符合规定要求,审批部门将对红字发票申请进行登记。
普票作废、冲红如何处理?全在这里!(附详细流程图)在外行人眼中,当会计特别容易。
学会算数和做账,每个月都是一样的流程,“一回生二回熟,然后就高枕无忧,不是吗?”然而他们体会不到的是,会计人现实中遇到的情况远比教科书、考试题复杂得多!更可怕的是情况复杂多变,天天都有新花样,月月还都不重样!刚费尽心思解决了一个,下一个难题又接踵而至,真是让人心力交瘁就拿普通发票退回这档事来说吧,碰上了,及时作废就行了,当月发生,当月解决就好了,不难。
可是,什么都有个特殊情况,比如说跨了月,你一如往常进入系统,就发现,这普票根本就作废不了别方!别急!就算急也没用,因为跨了月的普票,本来就是作废不了的怎么办?你要做的是发票冲红。
什么是冲红呢?简单来说就是把退回来的发票,当作错误的发票。
然后开一张红色字体的发票,内容和退回的发票内容一模一样,这样红色的那张发票就会将原来发票的内容抵消掉。
接下来就可以重新开一张正确的发票了。
那么普通发票怎么开红字呢?其实操作很简单:百旺金赋版第一步:登录开票系统第二步:在“发票管理”→“发票查询”中找到那张退回的普票,记下“发票类别代码”和“发票号码”。
第三步:点击“发票管理”→“发票填开”→“增值税普通发票填开”,打开了增值税普通发票的开具界面,随后点击左上角的“负数”按钮。
第四步:在弹出的蓝色框框填入刚刚记下的信息。
再点“下一步”。
第五步:接下来会弹出一个“销项正数发票代码号码填写、确认”的框,里面会有上面列明类别代码、发票代码、购方名称、购方税号等信息,一一核对确定就是这张普票之后点确定。
第六步:在对话框里录入信息,需要特别注意的是,冲红的发票金额要负数!负数!负数!其他信息要与之前那张发票一致,记得检查备注栏的信息,确认无误之后再打印发票。
第七步:走正常开发票的流程,然后就完成了~航天信息版第一步:同样登录开票系统第二步:点击“发票管理”→“发票开具管理”→“发票填开”→“普通发票填开”,会弹出“发票号码确认”的窗口,确认后就打开发票填开的界面。
地税普通发票开票软件空白多余发票作废操作范例前提:下面所有步骤都需要用开票用户登录(开发票的用户)登录才可以操作!1:登录软件以后先看在软件右上角有个当前号码段先核对这个号码段是不是手上需要空白作废的那本发票号码段(这里显示的是整本不是你们开到哪张就是哪张开始的)①如果这里显示的是你们手上需要空白作废的发票段那么请直接跳到第3步②如果这里显示的不是你们手上需要空白作废的发票段那么请做第2步2:请选择左下角的更换发票打开更换发票先选择第一个发票种类选你们需要作废的那个发票的类型然后选发票代码这里的发票代码要特别注意因为代码是不同的前后都一样就中间有些是117,有些是127,也有137的而不用的代码对应的发票段也是不相同的所以一定要看清手上的发票上的代码是哪个选对代码以后在选第3个发票号码段找到自己手上需要空白作废的发票段选中以后点下面的确定(发票模版不用选)更换成功发票号码段以后大家可以再参照第1步看看那边的号码段是不是变成手上需要空白作废的发票段如果是那就是第2步做对了3:选择开票管理里面的空白发票批量作废进去以后先选择发票种类然后再核对发票代码这个代码也和第2步的更换发票一样必须选择和手上需要空白作废的发票上的代码一模一样选对以后在起始号码里输入手上剩余空白发票的第一张发票号码(不是整本发票的第一张是剩余的发票!)终止号码里输入手上剩余空白发票的最后一张发票号码点确定提示确认作废么?就点是(这个时候软件就在自动处理的在软件提示作废成功之前请绝对不要做其余任何电脑上的操作一直等到软件提示作废成功请加盖公章为止发票多这个时间可能有点长请耐心等待强制关闭软件会导致数据丢失!!!)软件提示作废成功请加盖公章就意味着作废好了这时候关闭这个作废的框框软件会自动刷新大家可以看下在这个红色区域是否有刚才作废掉的发票的信息如果有就说明作废成功了如果没那就很可能是第3步里发票代码或者发票类型选错了请仔细核对重新操作。
地税代开票操作须知为了方便地税代开票员快速掌握税增值税发票税控代开软件V1.0的使用方法,特编写本操作须知,主要针对常用的系统登录、发票填开、发票作废、红字发票填开内容进行介绍。
目录一、系统登录 (3)二、发票填开 (4)(一)出租房发票填开 (4)1、免税发票填开 (4)2、5%征收率发票填开 (8)3、减按1.5%计算发票填开 (11)(二)二手房发票填开 (15)1、免税发票填开 (15)2、5%征收率发票填开 (19)3、差额征税发票填开 (22)三、已开发票作废 (27)四、红字增值税专用发票填开 (28)(一)红字增值税专用发票信息表填开 (28)(二)红字增值税专用发票信息表上传 (30)(三)红字增值税专用发票填开 (31)五、红字增值税普通发票填开 (34)六、常见问题 (36)一、系统登录操作步骤:【第一步】确认金税盘已正确连接到电脑,双击开票软件快捷图标,进入系统登录界面,如图所示。
图1-1 开票软件登陆界面【第二步】选择用户名,输入密码和证书口令,点击“登录”按钮进入开票软件,如图1-2所示。
图1-2 进入开票软件二、发票填开地税代开暂不开具3%征收率的发票。
(一)出租房发票填开1、免税发票填开免税发票只能开具增值税普通发票,不能开具增值税专用发票。
操作步骤:【第一步】点击“发票填开”,选择“增值税普通发票填开”,如图2-1所示。
图2-1 发票填开【第二步】弹出发票卷选择对话框,选择发票卷,如图2-2所示。
【第三步】弹出发票号码确认对话框,核对发票信息,如图2-3所示。
图2-3 发票填开号码确认窗口【第四步】点击“确认”按钮,系统弹出“增值税普通发票填开”窗口,如图2-4所示。
该窗口的格式与实际票面格式基本相同。
【第五步】输入票面信息,如图2-5所示。
图2-5 填写票面信息注意:①.销货单位信息需要提前在“系统设置”-“编码管理”-“销货单位编码”中进行维护。
②.商品行中的税率栏需要手动调整为免税。
地税普通发票开票软件空白多余发票作废操作范例
前提:下面所有步骤都需要用开票用户登录(开发票的用户)登录才可以操作!
1:登录软件以后先看
在软件右上角有个当前号码段先核对这个号码段是不是手上需要空白作废的那本发票号码段(这里显示的是整本不是你们开到哪张就是哪张开始的)
①如果这里显示的是你们手上需要空白作废的发票段那么请直接跳到第3步
②如果这里显示的不是你们手上需要空白作废的发票段那么请做第2步
2:
请选择左下角的更换发票
打开更换发票先选择第一个发票种类选你们需要作废的那个发票的类型然后选发票代码
这里的发票代码要特别注意因为代码是不同的前后都一样就中间有些是117,有些是127,也有137的而不用的代码对应的发票段也是不相同的所以一定要看清手上的发票上的代码是哪个
选对代码以后在选第3个发票号码段找到自己手上需要空白作废的发票段选中以后点下面的确定(发票模版不用选)
更换成功发票号码段以后大家可以再参照第1步看看那边的号码段是不是变成手上需要空白作废的发票段如果是那就是第2步做对了
3:
选择开票管理里面的空白发票批量作废
进去以后先选择发票种类
然后再核对发票代码这个代码也和第2步的更换发票一样必须选择和手上需要空白作废的发票上的代码一模一样
选对以后在起始号码里输入手上剩余空白发票的第一张发票号码(不是整本发票的第一张是剩余的发票!)终止号码里输入手上剩余空白发票的最后一张发票号码点确定提示确认作废么?就点是
(这个时候软件就在自动处理的在软件提示作废成功之前请绝对不要做其余任何电脑上的操作一直等到软件提示作废成功请加盖公章为止发票多这个时间可能有点长请耐心等待强制关闭软件会导致数据丢失!!!)
软件提示作废成功请加盖公章就意味着作废好了这时候关闭这个作废的框框软件会自动刷新大家可以看下
在这个红色区域是否有刚才作废掉的发票的信息如果有就说明作废成功了如果没那就很可能是第3步里发票代码或者发票类型选错了请仔细核对重新操作。