矩阵键盘显示系统
- 格式:docx
- 大小:2.42 MB
- 文档页数:13
51单片机矩阵键盘原理51单片机矩阵键盘原理矩阵键盘是一种常用的输入设备,可以通过少量的I/O口控制多个按键。
51单片机作为嵌入式系统中常用的控制器,也可以通过控制矩阵键盘来实现输入功能。
1. 矩阵键盘的结构矩阵键盘由多个按键组成,每个按键都有一个引脚与其他按键共用,形成了一个按键矩阵。
例如,4x4的矩阵键盘有16个按键,其中每行和每列各有4个引脚。
2. 矩阵键盘的工作原理当用户按下某一个按键时,该按键所在行和列之间会形成一个电路通路。
这时,51单片机可以通过扫描所有行和列的电路状态来检测到用户所按下的具体按键。
具体实现过程如下:(1)将每一行引脚设置为输出状态,并将其输出高电平;(2)将每一列引脚设置为输入状态,并开启上拉电阻;(3)逐一扫描每一行引脚,当发现某一行被拉低时,则表示该行对应的某一个按键被按下;(4)记录下该行号,并将该行引脚设置为输入状态,其余行引脚设置为输出状态;(5)逐一扫描每一列引脚,当发现某一列被拉低时,则表示该列对应的是刚才所记录下的行号及其对应的按键;(6)通过行号和列号确定具体按键,并进行相应的处理。
3. 代码实现下面是一个简单的51单片机矩阵键盘扫描程序:```c#include <reg52.h> //头文件sbit row1 = P1^0; //定义引脚sbit row2 = P1^1;sbit row3 = P1^2;sbit row4 = P1^3;sbit col1 = P1^4;sbit col2 = P1^5;sbit col3 = P1^6;sbit col4 = P1^7;unsigned char keyscan(void) //函数定义{unsigned char keyvalue; //定义变量while(1) //循环扫描{row1=0;row2=row3=row4=1; //设置行状态 if(col1==0){keyvalue='7';break;} //读取按键值 if(col2==0){keyvalue='8';break;}if(col3==0){keyvalue='9';break;}if(col4==0){keyvalue='/';break;}row2=0;row1=row3=row4=1;if(col1==0){keyvalue='4';break;}if(col2==0){keyvalue='5';break;}if(col3==0){keyvalue='6';break;} if(col4==0){keyvalue='*';break;}row3=0;row1=row2=row4=1; if(col1==0){keyvalue='1';break;} if(col2==0){keyvalue='2';break;} if(col3==0){keyvalue='3';break;} if(col4==0){keyvalue='-';break;}row4=0;row1=row2=row3=1; if(col1==0){keyvalue='C';break;} if(col2==0){keyvalue='0';break;} if(col3==0){keyvalue='=';break;} if(col4==0){keyvalue='+';break;}}return keyvalue; //返回按键值}void main() //主函数{unsigned char key;while(1) //循环读取{key = keyscan(); //调用函数}}```以上代码实现了一个简单的矩阵键盘扫描程序,可以通过调用`keyscan()`函数来获取用户所按下的具体按键值。
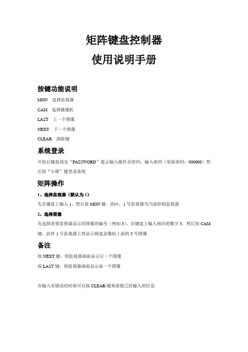
矩阵键盘控制器
使用说明手册
按键功能说明
MON 选择监视器
CAM 选择摄像机
LAST 上一个图像
NEXT 下一个图像
CLEAR 清除键
系统登录
开机后键盘现实“PASSWORD”提示输入操作员密码,输入密码(原始密码:000000)然后按“小锁”键登录系统
矩阵操作
1、选择监视器(默认为1)
先在键盘上输入1,然后按MON键,此时,1号监视器为当前控制监视器
2、选择图像
先选择需要监视器显示的图像的编号(例如3),在键盘上输入相应的数字3,然后按CAM 键,此时1号监视器上将显示硬盘录像机上面的3号图像
备注
按NEXT键,则监视器画面显示后一个图像
按LAST键,则监视器画面显示前一个图像
在输入有错误的时候可以按CLEAR键来清楚已经输入的信息
高速球键盘控制器
使用说明手册
按键功能说明
ADDR 地址选择键:选择高速球地址
CLEAR 清除键
ENTER 确认键
ZOOM+ 变焦+键:镜头拉近键,镜头放大倍数增大,镜头缩小视野,放大监视目标ZOOM- 变焦-键:镜头拉远键,镜头放大倍数减小,镜头扩大视野,扩大监视范围
登录系统
默认密码为8888,按ENTER进入系统
选择高速球地址
先按ADDR键,然后在键盘上输入需要控制的高速球的地址编号(例如1),然后按ENTER 键确认,此时键盘就可以控制1号高速球
控制高速球
摇动摇杆控制球的上下左右移动
ZOOM+,ZOOM-控制镜头的拉近拉远。
矩阵键盘操作说明一、系统复位1按数字键0后,按MON键2输入99后,按NEXT键二、键盘视频选择首先是监视器选择然后是摄像机选择1、按键盘上的CLEAR键,清除键盘数字输入ENTER区中的数字显示2、输入所选择的监视器号,该数字在键盘数字输入ENTER区中显示3、按MON键,该监视器号在键盘监视器MONITOR区中显示4、同时系统主机将返回该监视器对应的图像号,在键盘的摄像机CAMERA区中显示。
5、输入选择的摄像机号,该数字在键盘数字输入ENTER区中显示6、按CAM键7、系统主机将返回该图像号,在键盘的摄像机CAMERA区中显示则选择的图像再选择的监视器上显示三、图像区域切换在指定的监视器上运行一个指定区域的图像切换,该功能可以在任何一个监视上浏览切换所有的图像操作步骤如下:1、按键盘上CLERA键,清除数字输入ENTER区中的数字显示2、输入所选择的监视器号,该数字在键盘数字输入ENTER区中显示3、按MON键,该监视器号在键盘监视器MONITOR区中显示4、输入区域切换中的开始图像号5、按ON键,确认开始区域的开始图像6、输入区域切换中的结束图像号7按OFF键确定区域切换的结束图像完成后则该监视器开始区域切换依次按照设定的图像号进行切换如要添加一个图像到切换序列中则:1和设置区域切换的步骤一样重复1-3步,选择一个监视器,该监视必须已存在一个切换队列2、输入所希望添加的摄像机图像好,该摄像机图像号必须在系统的最大允许摄像机图像号的范围内3、按组合键ENTER-ON,ENTER键必须在前面,确定添加的图像。
如要在切换队列中删除一个图像:1、和设置区域切换的步骤一样重复1-3步,选择一个监视器,该监视必须已存在一个切换队列2输入所希望添加的摄像机图像好,该摄像机图像号必须在这个序列切换范围内。
3、按组合键ENTER-OFF,ENTER必须在前面,确认删除图像。
四、报警设置单布防针对需要布防的防区一个一个的布防,防区布防后,根据监视器与防区触点权限表,自动将该防区分配到与之对应的监视器上。
矩阵键盘的使用流程1. 引言矩阵键盘是一种常见的输入设备,广泛应用于各种电子产品中。
本文将介绍矩阵键盘的使用流程,包括连接矩阵键盘、矩阵键盘的工作原理以及如何进行按键操作。
2. 连接矩阵键盘连接矩阵键盘的步骤如下:1.确认矩阵键盘的接口类型:矩阵键盘通常使用USB或者PS/2接口。
查看键盘背面标签或者说明书,确认键盘的接口类型。
2.准备相应的连接线:根据键盘接口类型准备相应的连接线,如USB线或者PS/2转接器。
3.将键盘与计算机连接:将键盘的接口与计算机的相应接口进行连接。
如果使用USB接口,直接将USB线插入计算机的USB接口;如果使用PS/2接口,将PS/2转接器插入计算机的PS/2接口,然后将键盘的接口插入转接器。
4.等待操作系统自动识别:计算机会自动识别新连接的键盘,并进行适配。
稍等片刻,操作系统会完成键盘的安装。
3. 矩阵键盘的工作原理矩阵键盘的工作原理是基于一种矩阵排列的按键结构。
它将键盘按键分为行列交叉的网格,行对应按键上的触点,列则对应键盘电路中的控制信号。
当按下某个按键时,该按键所在的行和列会产生接触,触点与控制信号连接,信息传递给计算机,实现按键的输入。
4. 按键操作矩阵键盘的按键操作非常简单,只需按照以下步骤进行:1.先确认你要按下的按键所在的行和列位置。
可以参考键盘的布局图或者记住按键的位置。
2.将手指放在预定的按键上,稍微用力按下。
注意不要按错位置,避免误操作。
3.松开手指后,可以观察到键盘上对应的字符会在屏幕上显示出来。
或者,按键可能会触发电脑中的某个功能,如音量控制、页面切换等。
5. 常见问题及解决方法在使用矩阵键盘过程中,可能会遇到一些问题。
以下是一些常见问题及其解决方法:1.按键无法正常输入字符:检查键盘连接是否松动,重新连接键盘,或者尝试使用其他USB接口或者PS/2转接器进行连接。
2.按键反应迟缓:可能是键盘连接出现问题,重新连接一次或者更换连接线尝试,或者检查计算机的处理器负载情况。
目录1 课程设计概述 (1)1.1设计目的 (1)1.2设计内容和要求 (1)1.3设计思路 (1)1.4系统设计 (1)1.5功能要求 (1)2 硬件开发平台 (2)3软件开发平台 (3)4硬件电路的设计 (4)4.1硬件电路的基本构成 (4)4.2硬件电路元器件 (4)4.3条形LED灯 (5)4.4硬件资源及其分配 (5)5程序设计 (7)5.1程序流程图: (7)5.2程序代码 (8)6.1运行结果描述 (10)6.2仿真结果图: (10)结论 (11)参考文献 (12)1 课程设计概述1.1设计目的1、通过单片机课程设计,熟练掌握C语言的编程方法,将理论联系到实践中去,提高我们的动脑和动手的能力。
2、通过4×4 键盘矩阵控制条形LED显示系统的设计,掌握数码管的使用方法,和简单程序的编写,最终提高我们的逻辑抽象能力[1]。
1.2设计内容和要求内容:设计一个4×4 键盘矩阵控制条形LED显示。
要求:利用单片机的矩阵键盘,条形LED显示,第几个的按键对应的几个led 灯亮。
1.3 设计思路1.先熟悉实验原理,设计8×8LED点阵屏显示数字的工作过程,以及所需要的组件。
2.通过单片机的各个引脚的输出控制8×8LED点阵屏显示数字1.4系统设计通过编写程序,实现用中断系统对8×8LED点阵屏的控制,使其每延时一段时间,LED点阵的显示数字就会进行状态转换。
采用单片机内部的I/O口上的P0和P3口可来控制LED点阵。
1.5功能要求本设计能模拟基本的LED点阵显示系统,是用中断的方式定时控制LED点阵显示的内容变换。
定时/计数器工作方式寄存器,定时器采用T0定时器0工作于模式0 位数:13位计数范围:0-8192,每累计250次定时器中断才执行一次换数。
2 硬件开发平台3软件开发平台4硬件电路的设计4. 1硬件电路的基本构成4×4键盘矩阵控制条形LED显示系统,可用单片机的矩阵键盘的输入直接控制发光二极管LED灯的。
51单片机矩阵键盘设计
一、引言
AT89C51单片机矩阵键盘设计是嵌入式系统中一个重要的技术,它的
作用是以矩阵形式把外部按键与MCU相连,使得系统可以对外部的按键进
行检测和响应。
矩阵键盘设计在可编程嵌入式系统的设计中占有重要的地位,如智能交通系统、智能家居系统、航空电子系统等。
本文主要介绍了矩阵键盘设计中硬件电路的设计,包括按键、拉电阻、和矩阵编码等,同时给出系统的控制算法,使得系统可以实现有效的按键
检测和响应。
二、矩阵键盘概述
矩阵键盘是将多个按键排布成列行形式进行连接,一般来说,矩阵键
盘是由按键、拉电阻、矩阵编码器和控制器组成,按键是系统中重要的部件,其作用是将外部输入信号传递给控制器。
拉电阻起到的作用是防止按
键耦合,一般可以使用4.7KΩ拉电阻来防止按键耦合。
矩阵编码器用来
识别按键的状态,通常通过硬件把按键信号编码为数字信号,输入到处理
器或控制器。
控制器用来实现按键信号的检测,通过定义硬件定时器和软
件定时器,实现按键检测和处理。
1、硬件电路设计
应用AT89C51单片机矩阵键盘。
主控键盘(SYSTEM KEYBOARD)使用说明书(中文版第二版)Copyright 2009-2012. All Rights Reserved.注意事项:1.安装场所远离高温的热源和环境,避免阳光直接照射。
为确保本机的正常散热,应避开通风不良的场所。
为了防止电击和失火,请勿将本机放置于易燃、易爆的场所。
小心轻放本机避免强烈碰撞、振动等,避免安装在会剧烈震动的场所。
避免在过冷、过热的场所间相互搬动本机,以免机器内部产生结露,影响机器的使用寿命。
2.避免电击和失火切记勿用湿手触摸电源开关和本机。
勿将液体溅落在本机上,以免造成机器内部短路或失火。
勿将其它设备直接放置于本机上部。
安装过程中进行接线或改线时,都应将电源断开,预防触电。
重要提示:为了避免损坏,请勿自动拆开机壳,必须委托有资格有专业维修人员在指定的维修单位进行维修。
清洁装置时,请勿使用强力清洗剂,当有灰尘时用干布擦拭装置。
不得在电源电压过高和过低的场合下使用该本机。
务请通读本使用说明书,以便您掌握如何正确使用本机。
当您读本说明书后,请把它妥善保存好,以备日后参考。
如果需要维修,请在当地与经本公司授权的维修站联系。
环境防护:本机符合国家电磁辐射标准,对人体无电磁辐射伤害。
申明:产品的发行和销售由原始购买者在许可协议条款下使用;未经允许,任何单位和个人不得将该产品全部或部分复制、再生或翻译成其它机器可读形式的电子媒介;本手册若有任何修改恕不另行通知;因软件版本升级而造成的与本手册不符,以软件为准。
目录设备概述 (3)第一部分控制矩阵切换系统 (4)1.1 键盘通电 (4)1.2 键盘操作加锁 (4)1.3 键盘操作解锁 (4)1.4 键盘密码设置 (4)1.5 选择监视器 (5)1.6 选择摄像机 (5)1.7 控制解码器 (5)1.8 控制智能高速球 (6)1.9 操作辅助功能 (7)1.10系统自由切换 (8)1.11系统程序切换 (9)1.12系统同步切换 (10)1.13系统群组切换 (10)1.14报警联动 (10)1.15防区警点 (11)1.16警点状态 (11)1.17声音开关 (11)第二部分控制数字录像机、画面处理器 (11)2.1 进入数字录像机、画面处理器模式 (11)2.2 退出数字录像机、画面处理器模式 (11)2.3 选择数字录像机、画面处理器 (11)2.4 控制数字录像机、画面处理器 (12)第三部分设置连接 (12)3.1 键盘工作模式 (12)3.2键盘与矩阵主机连接示意图 (14)3.3键盘解码器连接示意图 (15)3.4键盘与小型系统连接示意图 (16)3.5键盘与智能高速球连接示意图 (16)设备概述:系统控制键盘是与矩阵切换系统配套使用的一种操作键盘。
数理与信息工程学院《单片机原理及应用》期末课程设计题目:4×4矩阵式键盘识别显示电路的设计专业:电子信息工程班级:电信061班*名:***学号:********指导老师:***成绩:( 2008.12 )目录第1节引言 (2)1.1 4*4矩阵式键盘系统概述 (2)1.2 本设计任务和主要内容 (3)第2节系统主要硬件电路设计 (4)2.1 单片机控制系统原理 (4)2.2 单片机主机系统电路 (5)2.2.1 时钟电路 (4)2.2.2 复位电路 (5)2.2.3 矩阵式键盘电路 (5)2.3 译码显示电路 (6)第3节系统软件设计 (11)3.1 软件流程图 (8)3.2 系统程序设计 (9)第4节结束语 (12)参考文献 (13)4*4矩阵式键盘识别显示电路的设计数理与信息工程学院电信061 姜铮铮指导教师:余水宝第一节引言矩阵式键盘乃是当今使用最为广泛的键盘模式,该系统以N个端口连接控制N*N个按键,即时在LED数码管上。
单片机控制的据这是键盘显示系统,该系统可以对不同的按键进行实时显示,其核心是单片机和键盘矩阵电路部分,主要对按键与显示电路的关系、矩阵式技术及设备系统的硬件、软件等各个部分进行实现。
4*4矩阵式键盘采用AT89S51单片机为核心,主要由矩阵式键盘电路、译码电路、显示电路等组成,软件选用汇编语言编程。
单片机将检测到的按键信号转换成数字量,显示于LED显示器上。
该系统灵活性强,易于操作,可靠性高,将会有更广阔的开发前景。
1.1 4*4矩阵式键盘识别显示系统概述矩阵式键盘模式以N个端口连接控制N*N个按键,实时在LED数码管上显示按键信息。
显示按键信息,既降低了成本,又提高了精确度,省下了很多的I/O端口为他用,相反,独立式按键虽编程简单,但占用I/O口资源较多,不适合在按键较多的场合应用。
并且在实际应用中经常要用到输入数字、字母、符号等操作功能,如电子密码锁、电话机键盘、计算器按键等,至少都需要12到16个按键,在这种情况下如果用独立式按键的话,显然太浪费I/O端口资源,为了解决这一问题,我们使用矩阵式键盘。
矩阵控制键盘操作说明键盘概述控制器是智能电视监控系统中的控制键盘,也是个监控系统中人机对话的主要设备。
可作为主控键盘,也可作为分控键盘使用。
对整个监控系统中的每个单机进行控制。
键盘功能1.中文/英文液晶屏显示2.比例操纵杆(二维、三维可选)可全方位控制云台,三维比例操纵杆可控制摄像机的变倍3.摄像机可控制光圈开光、聚集远近、变倍大小4.室外云台的防护罩可除尘和除霜5.控制矩阵的切换、序切、群组切换、菜单操作等6.控制高速球的各种功能,如预置点参数、巡视组、看守卫设置、菜单操作等7.对报警设备进行布/撤防及报警联动控制8.控制各种协议的云台、解码器、辅助开头设置、自动扫描、自动面扫及角度设定9.在菜单中设置各项功能10.键盘锁定可避免各种误操作,安全性高11.内置蜂鸣器桌面上直接听到声音,可判断操作是否有效技术参数1.控制模式主控、分控2.可接入分控数16个3.可接入报警模块数239个4.最大报警器地址1024个5.最大可控制摄像机数量1024个6.最大可控制监视器数量 64个7.最大可控制解码器数量 1024个8.电源 AC/DC9V(最低500mA的电源)9.功率 5W10.通讯协议Matri、PEL-D、PEL-P、VinPD11.通讯波特率1200 Bit/S,2400 Bit/S,4800 Bit/S ,9600Bit/S,Start bit1,Data bit8,Stop bit1接线盒的脚定义控制线连接图 键盘按键说明Focus Far 聚焦远 Focus Near 聚焦近Zoom Tele 变倍大Zoom Wide 变倍小DVR 设备操作 DVR功能键Shift 用户登入Login 退出键Exit 报警记录查询List进入键盘主菜单MENU启动功能F1/ON 关闭功能F2/OFF液晶显示区1.蜂鸣声提示说明2.1 “嘀”一声,表示有按键操作。
2.2 “嘀,嘀,嘀”三声,表示本次操作错误或无效。
矩阵键盘原理
矩阵键盘是一种常见的电子设备输入方式,它采用了特殊的矩阵排列方式来实现按键的检测和输入功能。
矩阵键盘由一组按键(通常是按钮或开关)和一个矩阵电路组成。
按键按下时,通过矩阵电路将相应的信号发送到微控制器或其它输入设备,从而完成按键输入的操作。
矩阵键盘使用了行、列的交叉排列方式,将多个按键组织成一个矩阵状的结构。
每一行和每一列都连接到矩阵电路中的引脚。
当按键按下时,通过按下的行和列所在的引脚的连接,电流可以流过相应的按键,使得微控制器能够检测到按键按下的信号。
矩阵键盘的原理是利用了按键形成的矩阵结构的特点,通过行和列的扫描方式,实现简明高效的按键检测。
常用的实现方式是使用多路开关电路来连接按键和引脚,使得每个按键的状态可以被准确地检测到。
在矩阵键盘的工作过程中,微控制器通过逐行或逐列扫描的方式检测按键的状态。
当检测到按键按下时,微控制器会在相应的引脚上读取到低电平信号,从而确定按键被按下的位置。
矩阵键盘常用于计算机、电子设备以及各种控制系统中,它在输入效率和使用成本方面都有一定的优势。
通过合理设计矩阵的大小和按键的布局,可以满足不同应用场景的需求。
总体来说,矩阵键盘是一种可靠、经济且比较常见的输入方式。
课程设计矩阵键盘扫描一、教学目标本课程的目标是让学生掌握矩阵键盘扫描的原理和实现方法。
知识目标要求学生理解矩阵键盘的基本结构和工作原理,掌握键盘扫描的算法和程序设计方法。
技能目标要求学生能够运用矩阵键盘扫描原理设计简单的键盘输入系统。
情感态度价值观目标在于培养学生对计算机科学和编程的兴趣,提高他们的问题解决能力和创新意识。
二、教学内容本课程的教学内容主要包括矩阵键盘的基本原理、键盘扫描的算法实现和程序设计。
首先,学生将学习矩阵键盘的结构和工作原理,了解键盘扫描的基本概念。
然后,学生将学习如何设计和实现键盘扫描算法,包括行列扫描法和非阻塞扫描法。
最后,学生将通过实际编程练习,掌握如何使用矩阵键盘扫描原理设计实用的键盘输入系统。
三、教学方法为了激发学生的学习兴趣和主动性,本课程将采用多种教学方法。
首先,将采用讲授法,系统地讲解矩阵键盘扫描的基本原理和算法。
其次,将采用讨论法,引导学生通过小组讨论和分享,深入理解键盘扫描的实现方法。
此外,还将采用案例分析法,通过分析实际案例,让学生学会将理论知识应用于实际问题解决中。
最后,将采用实验法,让学生通过动手实践,亲自设计和实现矩阵键盘扫描程序。
四、教学资源为了支持教学内容和教学方法的实施,本课程将选择和准备适当的教学资源。
教材将提供基础知识,参考书将提供更深入的内容,多媒体资料将帮助学生更直观地理解键盘扫描的原理和实现方法。
实验设备将用于学生的动手实践,让他们能够亲自验证和应用所学的知识。
通过丰富多样的教学资源,学生将能够更全面地掌握矩阵键盘扫描的知识,并提高他们的学习体验。
五、教学评估为了全面反映学生的学习成果,本课程将采用多元化的评估方式。
平时表现将占30%的比重,通过课堂参与、提问和小组讨论等方式评估学生的积极性和主动性。
作业将占20%的比重,通过布置相关的编程练习和项目设计,评估学生对矩阵键盘扫描知识的掌握程度。
考试将占50%的比重,包括期中考试和期末考试,将通过笔试和上机操作的方式,全面评估学生的知识水平和应用能力。
长沙学院?《单片机原理及应用》课程设计说明书题目】液晶显示4*4矩阵键盘按键号程序设计系(部)电子与通信工程系专业(班级)电气1班姓名龙程学号【09指导教师刘辉、谢明华、王新辉、马凌云起止日期—长沙学院课程设计鉴定表《单片机技术及应用》课程设计任务书系(部):电子与电气工程系专业:11级电子一班指导教师:谢明华、刘辉—目录'前言 (5)一、课程设计目的 (6)二、设计内容及原理 (6)单片机控制系统原理 (6)阵键盘识别显示系统概述 (6)键盘电路 (7)12864显示器 (8)整体电路图 (9)!仿真结果 (9)三、实验心得与体会 (10)四、实验程序 (10)参考文献 (18)…。
,】前言单片机,全称单片微型计算机(英语:Single-Chip Microcomputer),又称微控制器(Microcontroller),是把中央处理器、存储器、定时/计数器(Timer/Counter)、各种输入输出接口等都集成在一块集成电路芯片上的微型计算机。
与应用在个人电脑中的通用型微处理器相比,它更强调自供应(不用外接硬件)和节约成本。
它的最大优点是体积小,可放在仪表内部,但存储量小,输入输出接口简单,功能较低。
由于其发展非常迅速,旧的单片机的定义已不能满足,所以在很多应用场合被称为范围更广的微控制器;从上世纪80年代,由当时的4位、8位单片机,发展到现在的32位300M的高速单片机。
现代人类生活中所用的几乎每件有电子器件的产品中都会集成有单片机。
手机、电话、计算器、家用电器、电子玩具、掌上电脑以及鼠标等电子产品中都含有单片机。
汽车上一般配备40多片单片机,复杂的工业控制系统上甚至可能有数百片单片机在同时工作!单片机的数量不仅远超过PC机和其他计算机的总和,甚至比人类的数量还要多。
液晶显示器(英语:Liquid Crystal Display,缩写:LCD)为平面薄型的显示设备。
它的主要原理是以电流刺激液晶分子产生点、线、面配合背部灯管构成画面。
实验四键盘扫描及显⽰设计实验报告实验四键盘扫描及显⽰设计实验报告⼀、实验要求1. 复习⾏列矩阵式键盘的⼯作原理及编程⽅法。
2. 复习七段数码管的显⽰原理。
3. 复习单⽚机控制数码管显⽰的⽅法。
⼆、实验设备1.PC 机⼀台2.TD-NMC+教学实验系统三、实验⽬的1. 进⼀步熟悉单⽚机仿真实验软件 Keil C51 调试硬件的⽅法。
2. 了解⾏列矩阵式键盘扫描与数码管显⽰的基本原理。
3. 熟悉获取⾏列矩阵式键盘按键值的算法。
4. 掌握数码管显⽰的编码⽅法。
5. 掌握数码管动态显⽰的编程⽅法。
四、实验内容根据TD-NMC+实验平台的单元电路,构建⼀个硬件系统,并编写实验程序实现如下功能:1.扫描键盘输⼊,并将扫描结果送数码管显⽰。
2.键盘采⽤ 4×4 键盘,每个数码管显⽰值可为 0~F 共 16 个数。
实验具体内容如下:将键盘进⾏编号,记作 0~F,当按下其中⼀个按键时,将该按键对应的编号在⼀个数码管上显⽰出来,当再按下⼀个按键时,便将这个按键的编号在下⼀个数码管上显⽰出来,数码管上可以显⽰最近 4 次按下的按键编号。
五、实验单元电路及连线矩阵键盘及数码管显⽰单元图1 键盘及数码管单元电路实验连线图2实验连线图六、实验说明1. 由于机械触点的弹性作⽤,⼀个按键开关在闭合时不会马上稳定地接通,在断开时也不会⼀下⼦断开。
因⽽在闭合及断开的瞬间均伴随有⼀连串的抖动。
抖动时间的长短由按键的机械特性决定,⼀般为 5~10ms。
这是⼀个很重要的时间参数,在很多场合都要⽤到。
键抖动会引起⼀次按键被误读多次。
为了确保 CPU 对键的⼀次闭合仅做⼀次处理,必须去除键抖动。
在键闭合稳定时,读取键的状态,并且必须判别;在键释放稳定后,再作处理。
按键的抖动,可⽤硬件或软件两种⽅法消除。
2. 为了减少键盘与单⽚机接⼝时所占⽤ I/O 线的数⽬,在键数较多时,通常都将键盘排列成⾏列矩阵形式。
3. 从数码管显⽰⽅式看,数码管分为静态显⽰和动态显⽰两种⽅式。
1 4×4矩阵式键盘识别显示系统概述矩阵式键盘模式以N个端口连接控制N*N个按键,实时在LED数码管上显示按键信息。
显示按键信息,既降低了成本,又提高了精确度,省下了很多的I/O 端口为他用,相反,独立式按键虽编程简单,但占用I/O口资源较多,不适合在按键较多的场合应用。
并且在实际应用中经常要用到输入数字、字母、符号等操作功能,如电子密码锁、电话机键盘、计算器按键等,至少都需要12到16个按键,在这种情况下如果用独立式按键的话,显然太浪费I/O端口资源,为了解决这一问题,我们使用矩阵式键盘。
矩阵式键盘又称行列键盘,它是用N条I/O线作为行线,N条I/O线作为列线组成的键盘。
在行线和列线的每个交叉点上设置一个按键。
这样键盘上按键的个数就为N×N个。
这种行列式键盘结构能有效地提高单片机系统中I/O口的利用率。
最常见的键盘布局如图1.1所示。
一般由16个按键组成,在单片机中正好可以用一个P口实现16个按键功能,这也是在单片机系统中最常用的形式,本设计就采用这个键盘模式。
图1.1 键盘布局2系统主要硬件电路设计2.1单片机控制系统原理图2.1 单片机控制系统原理框图2.2单片机主机系统电路AT89C52单片机是51系列单片机的一个成员,是52单片机的简化版。
内部自带2K字节可编程FLASH存储器的低电压、高性能COMS八位微处理器,与Intel MCS-52系列单片机的指令和输出管脚相兼容。
由于将多功能八位CPU和闪速存储器结合在单个芯片中,因此,AT89C52构成的单片机系统是具有结构最简单、造价最低廉、效率最高的微控制系统,省去了外部的RAM、ROM和接口器件,减少了硬件开销,节省了成本,提高了系统的性价比。
图2.2 单片机主机系统图2.2.1时钟电路时钟信号用来提供单片机片内各种微操作的时间基准,时钟信号通常用两种电路形式得到:内部振荡和外部振荡。
MCS-52单片机内部有一个用于构成振荡器的高增益反向放大器,引脚XTALl和XTAL2分别是此放大电器的输入端和输出端,由于采用内部方式时,电路简单,所得的时钟信号比较稳定,实际使用中常采用这种方式,如图2.2所示在其外接晶体振荡器(简称晶振)或陶瓷谐振器就构成了内部振荡方式,片内高增益反向放大器与作为反馈元件的片外石英晶体或陶瓷谐振器一起可构成一个自激振荡器并产生振荡时钟脉冲。
图2.2中外接晶体以及电容C2和C3构成并联谐振电路,它们起稳定振荡频率、快速起振的作用,其值为30pF左右,晶振频率选11.0592MHz 。
2.2.2复位电路为了初始化单片机内部的某些特殊功能寄存器,必须利用复位电路,复位后可使CPU及系统各部件处于确定的初始状态,并从初始状态开始正常工作。
单片机的复位是靠外电路来实现的,在正常运行情况下,只要RST引脚上出现两个机器周期时间以上的高电平,即可引起系统复位,但如果RST引脚上持续为高电平,单片机就处于循环复位状态。
复位后系统将输入/输出(1/0)端口寄存器置为FFH,堆栈指针SP置为07H, SBUF内置为不定值,其余的寄存器全部清0,内部RAM的状态不受复位的影响,在系统上电时RAM的内容是不定的。
复位操作有两种情况,即上电复位和手动(开关)复位。
本系统采用上电复位方式。
图2.2中R1和Cl组成上电复位电路,其值R取为1KΩ, C取为10pF。
2.2.3 矩阵式键盘电路AT89C51单片机的并行口P1接4×4矩阵键盘,以P2.0-P2.3作输入线,以P2.4-P2.7作输出线;P0口输出按键信息,在数码管上显示每个按键的“0-F”序号。
矩阵键盘实际电路图连接如图2.3所示。
图2.3 矩阵式键盘电路当无按键闭合时,P2.0—P2.3与P2.4—P2.7之间开路。
当有键闭合时,与闭合键相连的两条I/O口线之间短路。
判断有无按键按下的方法是:(1)置列线P2.4—P2.7为输入状态,从行线P2.0—P2.3输出低电平,读入列线数据,若某一列线为低电平,则该列线上有键闭合。
(2)行线轮流输出低电平,从列线P2.4—P2.7读入数据,若有某一列为低电平,则对应行线上有键按下。
综合(1)(2)两步的结果,可确定按键编号。
2.3 译码显示电路译码电路中常用的显示器有LED(数码管)和LCD(液晶显示器)。
这两种显示器都具有线路简单、耗电少、成本低、寿命长等优点。
本系统输出结果选用1个LED显示。
数码管有共阴共阳之分,本系统采用8段共阴型LED,其原理图如图2.5所示。
数码管内部有8个发光二极管,公共端由8个发光二极管的阴极并接而成,正常显示时公共端接低电平(GND),各发光二极管是否点亮取决于a-dp各引脚上是否是高电平。
LED数码管的外形结构如图2.4,外部有10个引脚,其中3, 8脚为公共端也称位选端,其余8个引脚称为段选端,当要使某一位数码管显示某一数字((0-9中的一个)必须在这个数码管的段选端加上与数字显示数字对应的8位段选码(也称字形码),在位选端加上低电平即可。
由于系统要显示的内容比较简单,显示量不多,所以选用数码管既方便又经济。
LED有共阴极和共阳极两种。
如图3.1所示。
二极管的阴极连接在一起,通常此公共阴极接地,而共阳极则将发光二极管的阳极连接在一起,接入+5V的电压。
一位显示器由8个发光二极管组成,其中7个发光二极管构成字型“8”的各个笔划(段)a~g,另一个小数点为dp发光二极管。
当在某段发光二极管施加一定的正向电压时,该段笔划即亮;不加电压则暗。
符号和引脚共阳极共阴极图2.4 LED数码管结构图2.5 译码显示电路由于本显示电路功能简单,为使编程简单,采用直接输出模式,即把P0.0-P0.7端口用8芯排线连接到数码显示模块区域中的a-h端口上,要求:P0.0对应着a,P0.1对应着b,……,P0.7对应着h。
表2-1 LED显示段码3实验总电路图(单片机开发板)图3.1单片机开发板图3.1为本次课程设计所用的单片机开发板,这次课程设计主要用到单片机最小系统、矩阵键盘、数码管显示等电路模块。
4系统的软件设计4.1实验程序流程图图4.1流程图4.2实验程序#include<reg52.h>#include<absacc.h>#define uint unsigned int#define uchar unsigned charCode char tab[16]={0xc0,0xf9,0xa4,0xb0,0x99,0x92,0x82,0xf8,0x80,0x90,0x88,0x83,0xc6,0xa1,0x86,0x8e}; void delay(void){uchar i;for(i=254;i>0;i--);}uchar keyscan(void){ uchar sccode,recode;P2=0xf0;if((P2&0xf0)!=0xf0){delay();if((P2&0xf0)!=0xf0){ sccode=0xfe;while((sccode&0x10)!=0){P2=sccode;if((P2&0xf0)!=0xf0){recode=(P2&0xf0);sccode=sccode&0x0f;return((sccode)+(recode)) ;}elsesccode=(sccode<<1)|0x01;}}}return(0);}void display(uchar keydisp){ uchar keytab[16]={0xee,0xed,0xeb,0xe7,0xde,0xdd,0xdb,0xd7,0xbe,0xbd,0xbb,0x b7,0x7e,0x7d,0x7b,0x77};uchar m;for(m=0;m<16;m++){ if(keytab[m]==keydisp){ P1=0xfe;P0=tab[m];}}}void main(void){ uchar key;P1=0xfe;P0=0x40;P2=0xff;if(P2==0xff&P3^2==1){while(1){key=keyscan();display(key);}}}5实验结果图5.1 显示按键E的实验图图5.2 显示按键8的实验图6心得体会本次课程设计在刚开始拿到选题时大家都感觉到这个题目是比较简单的,其实不然,做了之后才发现设计电路虽然看起来不太麻烦,但由于我们平时接触的大部分是理论而对于实践方面涉猎的不是太多,所以一时很难找到所以费了很长时间去上网查资料、看参考书并且请教指导老师才逐渐熟悉,另外我们认为真正困难的程序也在我们共同努力下最终完成了。
在完成课程设计以后,我们发现我们还有许多不足,所学到的知识还远远不够,一些技能还有待提高。
在实际的项目开发过程中,不断深化单片机应用技术,不断积累应用行业的专业知识。
例如,我完成了“矩阵键盘显示系统”,就会对键盘的实现方法、数码管的工作原理、数码管不同的工作工作方式、单片机端口的应用等方面的专业技术有很深的认识。
以后碰到类似的项目时,很多东西就可以直接利用了。
有了扎实的单片机应用相关的基础知识,并且熟悉掌握了几款不同类型单片机的开发方法,再结合实际的应用背景,那么就可以随心所欲,设计出性能最优、结构最合理的单片机应用系统总的来说,本次课程设计还是成功的,完成了4×4键盘和正确的显示在LED 上,能正常运行。
参考文献[1] 谢自美.电子线路设计•实验•测试.华中科技大学出版社,2008[2] 陈小忠.单片机实用接口技术子程序[M].人民邮电出版社,2005[3] 阎石.数字电子技术基础(第三版). 北京:高等教育出版社,2003[4] 廖常初.现场总线概述[J].电工技术,2001[5] 彭同明,杨少华. 单片机原理及应用”课程改革的分析[J]. 武汉电力职业技术学院学报,2004,(1).。