时间监测系统技术规范书(网络版)
- 格式:doc
- 大小:133.50 KB
- 文档页数:16
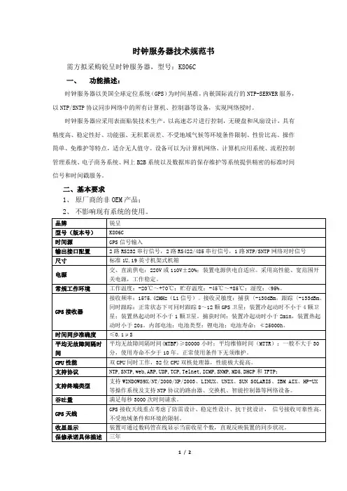
时钟服务器技术规范书
需方拟采购锐呈时钟服务器,型号:K806C
一、功能描述:
时钟服务器以美国全球定位系统(GPS)为时间基准,内嵌国际流行的NTP-SERVER服务,以NTP/SNTP协议同步网络中的所有计算机、控制器等设备,实现网络授时。
时钟服务器应采用表面贴装技术生产,以高速芯片进行控制,无硬盘和风扇设计,具有精度高、稳定性好、功能强、无积累误差、不受地域气候等环境条件限制、性价比高、操作简单、免维护等特点,适合无人值守。
设备可以为计算机网络、计算机应用系统、流程控制管理系统、电子商务系统、网上B2B系统以及数据库的保存维护等系统提供精密的标准时间信号和时间戳服务。
二、基本要求
1、原厂商的非OEM产品;
2、不影响现有系统的使用。
三、资质要求
四、服务要求
提供全国范围内免费送货至用户指定地点交货时间:按照合同执行
保修:交货后3年
安装、调试:电话技术支持
质保期内产品故障服务响应时间:4小时故障修复时限:72小时
技术服务热线:7*24小时
保修和技术支持服务:5*8小时。
实时时间监测系统技术规范书目录1总则 (1)1.1一般规定 (1)1.2工作范围 (1)1.3标准和规范 (2)2实时时间监测系统技术方案 (4)2.1概述 (4)2.2站内系统组成 (4)2.3站间系统组成 (5)2.4技术要求 (6)2.5通用技术要求 (8)3检测 (12)3.1概述 (12)3.2工厂验收试验(FAT) (12)3.3现场验收试验(SA T) (13)4质量保证及管理 (13)5技术服务 (14)5.1售前技术服务 (14)5.2售后技术服务 (14)6资质与电力业绩 (14)1总则1.1一般规定1.1.1本协议是为XXXXXXX采购实时时间监测系统提出技术上的规范和有关说明,内容包括设备的供货范围、功能规范、技术要求、验收试验、质量保证等要求。
1.1.2本协议提出了对实时时间监测系统本体及其附属设备的技术参数、性能、结构、试验等方面的技术要求。
1.1.3本协议经买卖双方确认后,作为合同的附件,与合同正文具有同等的法律效力。
1.1.4买方享有设备原供应商对最终用户提供各种优惠服务,包括今后软件版本升级、硬件扩充及备品备件的补充等。
1.2工作范围本协议要求的工作范围为电力行业实时时间监测系统相关的功能设计、结构、性能、安装和试验,以及供货和现场技术服务。
1.2.1双方在合同期间应承担如下职责:1.2.2卖方的职责卖方的职责将包括下列内容,但不仅仅限于此内容。
●为XXXXXXX提供一套符合本技术协议要求的实时时间监测系统。
●负责供货范围内设备在试验验收和保修期内的故障排除。
●负责供货范围内所有设备的包装运输。
●提供供货范围内所有设备的技术文件、图纸和使用手册。
1.2.3买方的职责●提供其他设备之间连接的接口要求。
●确保按照使用说明书正确使用设备。
●若设备需要维修,负责返修设备的包装运输。
1.2.4文件资料和图纸为了确保实时时间监测系统的正确使用,卖方应提供设备使用说明书,常见故障处理,设备图纸等资料,并对所提供的全部技术资料的准确性负责。
智慧站在线监测技术规范书二〇二一年一月1总则本规范仅作为设备的最低要求,所供设备应满足现行国家、行业等最新标准。
2技术规范要求2.1总体要求智慧变电站状态监测系统应安全可靠、经济适用、技术先进、符合国情,应采用具有开放性和可扩充性、抗干扰性强的产品。
2.2标准和规范2.2.1按有关标准、规范或准则规定的合同设备,包括卖方向其他厂商购买的所有组部件和设备,都应符合这些标准、规范或准则的要求。
2.2.2表1标准中的条款通过本技术规范的引用而成为本技术规范的条款,凡是注明日期的引用标准,其随后所有的修改单(不包括勘误的内容)或修订版均不适用本技术规范。
凡是不注明日期的引用文件,其最新版本均适用本技术规范。
表1设备和附件需要满足的主要标准2.3设计原则智慧变电站状态监测系统应以高度可靠的智能设备为基础,实现全站信息数字化、通信平台网络化、信息共享标准化、应用功能互动化。
2.3.1智慧变电站状态监测系统具有信息数字化、功能集成化、结构紧凑化、状态可视化等主要技术特征,符合易扩展、易升级、易改造、易维护的工业化应用要求。
2.3.2应满足站内信息一体化平台建设要求,满足输变电设备管理系统建设需要,支持系统层各子系统标准化、规范化存取访问以及和调度等其他系统进行标准化交互。
2.3.3应满足变电站集约化管理、顺序控制、状态评估等要求,支撑各级电网的安全稳定经济运行。
2.3.4提高变电站安全生产水平和运行的可靠性,节约运行成本,提高营运效率。
2.3.5智慧变电站状态监测系统的设计除执行本规范外,还应执行国家、行业的有关标准、规范和规程、规定。
2.4监视范围变电站所有的变压器、断路器、GIS、避雷器、容性设备等的状态信号和容性设备绝缘状态信号归入状态监测系统的监视范围。
2.5系统构成2.5.1系统结构2.5.1.1状态监测系统可以作为子系统和变电站自动化系统集成设计,也可自成独立系统,但自成系统时应能遵循DL/T 860标准实现与变电站信息一体化平台交互信息。
中国移动通信企业标准QB-B-002-2004 时间同步设备技术规范The Technical Specification for TimeSynchronization Equipments版本号:1.0.02004-06-10发布2004-06-10实施中国移动通信集团公司发布目录1 范围 (1)2 引用标准 (1)3 缩略语 (1)4时间同步设备和其它业务网的关系 (1)51级时间同步设备的功能要求 (2)5.1 1级时间同步设备的构成 (2)5.2 卫星接收机功能 (3)5.3 时间输入功能 (3)5.4 时钟功能 (3)5.5 时间输出功能 (3)5.6 时间调控功能 (4)5.7 监控管理功能 (4)61级时间同步设备的性能要求 (6)6.1 绝对跟踪精度 (6)6.2 相对守时精度 (6)6.3 1PPS接口跟踪精度 (6)6.4 时钟频率准确度 (6)6.5 时钟保持特性 (6)72级时间同步设备的功能要求 (6)7.1 2级时间同步设备的构成 (6)7.2 卫星接收机功能 (7)7.3 时间输入功能 (7)7.4 时钟功能 (7)7.5 时间输出功能 (8)7.6 时间调控功能 (8)7.7 监控管理功能 (8)82级时间同步设备的性能要求 (10)8.1 绝对跟踪精度 (10)8.2 相对守时精度 (10)8.3 1PPS接口跟踪精度 (10)8.4 时钟频率准确度 (10)8.5 时钟保持特性 (10)9可靠性要求 (11)10环境要求 (11)10.1 电源要求 (11)10.2 温度要求 (11)10.3 湿度要求 (11)11编制历史 (11)前言随着移动通信网中各种业务对时间同步提出的新要求,以及时间同步技术的不断发展,为了满足移动通信网计费、网络管理系统、七号信令网、CMNET网络安全认证以及今后可能存在的一些移动新业务(如CDMA、VOIP、位置定位等)对时间同步的要求,必须对时间同步设备的技术要求进行规范。
智能设备卷(三)智能变电站状态监测册目次1标准技术参数 (41)2项目需求部分 (42)2.1货物需求及供货范围一览表 (42)2.2必备的备品备件、专用工具和仪器仪表供货表 (42)2.3图纸资料提交单位及其接收单位 (42)2.4工程概况 (43)2.5项目单位技术差异表 (43)2.6使用条件 (43)3投标人响应部分 (44)3.1投标人技术偏差表 (44)3.2销售及运行业绩表 (44)3.3推荐的备品备件、专用工具和仪器仪表供货 (44)3.4最终用户的使用情况证明 (45)3.5投标人提供的试验检测报告表 (45)3.6投标人提供的鉴定证书表 (45)1标准技术参数投标人应认真逐项填写标准技术参数表(见表1)中投标人保证值,不能空格,也不能以“响应”两字代替,不允许改动招标人要求值。
如有差异,请填写表7投标人技术偏差表。
表1系统标准技术参数表注项目单位对标准技术参数表中参数有差异时,可在项目需求部分的项目单位技术差异表中给出,投标人应对该差异表响应。
差异表与标准技术参数表中参数不同时,以差异表给出的参数为准。
智能设备卷(三) 智能变电站状态监测册2 项目需求部分2.1 货物需求及供货范围一览表表2 货物需求及供货范围一览表注 本技术规范提供的组屏方式仅供参考,实际使用时,可根据具体工程调整组屏方案。
2.2 必备的备品备件、专用工具和仪器仪表供货表表3 必备的备品备件、专用工具和仪器仪表供货表2.3 图纸资料提交单位及其接收单位经确认的图纸资料应由卖方提交表4所列单位。
表4 卖方提交的须经确认的图纸资料及其接收单位2.4工程概况2.4.1项目名称:2.4.2项目单位:2.4.3工程规模:2.4.4工程地址:2.4.5交通、运输:2.5项目单位技术差异表项目单位原则上不能改动通用部分条款及专用部分固化的参数。
根据工程实际情况,使用条件及相关技术参数有差异时,应逐项在“表5 项目单位技术差异表”中列出。
时间同步服务器技术规范书一、引言在当今数字化、信息化的时代,时间的准确性和同步性对于各种系统和应用至关重要。
时间同步服务器作为提供精确时间基准的关键设备,其技术规范的明确和遵循对于保障系统的稳定运行、数据的准确性以及业务的高效开展具有重要意义。
二、时间同步服务器概述时间同步服务器是一种专门用于为网络中的计算机、设备和系统提供准确、一致时间信息的设备。
它通过接收来自高精度的时间源(如卫星导航系统、原子钟等)的时间信号,并将其分发到网络中的各个节点,确保整个网络中的时间保持同步。
三、技术要求1、时间源输入支持多种时间源输入,包括但不限于 GPS、北斗、GLONASS 等卫星导航系统。
具备自动切换和选择最优时间源的能力,以保证在某一时间源出现故障时能够无缝切换到其他可用的时间源。
2、时间精度输出的时间精度应达到微秒级甚至更高,以满足对时间精度要求较高的应用场景。
长时间运行的时间误差应在可接受的范围内,通常要求在一段时间内(如一年)的时间偏差不超过一定的阈值。
3、网络协议支持支持常见的网络时间协议,如 NTP(网络时间协议)、SNTP(简单网络时间协议)等。
能够与不同操作系统和网络设备进行良好的兼容和交互,确保时间同步的顺利进行。
4、接口类型提供丰富的接口类型,如以太网接口、串口等,以满足不同设备和网络环境的连接需求。
接口的速率和传输性能应满足实际应用的要求,保证时间信息的快速、稳定传输。
5、安全性具备一定的安全防护机制,防止未经授权的访问和恶意攻击。
支持对时间同步数据进行加密传输,保障时间信息的安全性和完整性。
6、可靠性和稳定性采用高质量的硬件组件和可靠的设计,确保服务器能够长时间稳定运行,减少故障发生的概率。
具备自我监测和报警功能,能够及时发现并报告自身的故障和异常情况。
四、性能指标1、同步精度测试在不同网络环境和负载条件下,对时间同步服务器的同步精度进行测试和评估。
记录测试结果,并与规定的精度要求进行对比,确保服务器的性能符合标准。
第二部分技术规范1、总则本规范适用于XXXXXX工程时钟同步系统的技术要求。
本设备技术协议书提出的是最低限度的技术要求,并未对一切技术细节做出规定,也未充分引述有关标准和规范的条文,卖方应提供符合本协议书和工业标准的优质产品。
如果卖方没有以书面形式对本协议书的条文提出异议,则意味着卖方提供的设备(或系统)完全符合本协议书的要求。
1.4 本设备技术协议书所使用的标准如遇与卖方所执行的标准不一致时,按较高标准执行。
1.5本设备技术协议书经买卖双方确认后作为订货合同的技术附件,与合同正文具有同等法律效力。
1.6在本设备中使用的软件及版本应有使用版权,并做出承诺。
1.7本设备技术协议书未尽事宜,由买卖双方协商确定。
1.8 *设备具有在同类规模的220kV及以上系统三年以上成功运行经验,并提供相应的运行用户清单,以及用户的相关资料(包括联系人、联系电话等)。
2、环境要求2.1 海拔:≤1000 m。
2.2 环境温度最高气温:+40 ℃。
最低气温:-25 ℃。
最大日温差:25 K。
2.3 最大相对湿度:日平均:95 %。
月平均:90 %。
2.4耐震能力水平加速度:0.15 g。
共振、正弦拍波试验法,激振5次,每次持续时间5个周波,各次间隔2s,并考虑其端部连接导线振动和导线张力的影响。
安全系数不小于1.67。
水平加速度应计及设备支架的动力放大系数1.2。
安装地点(户内或户外):户内。
3、通用要求按本规范书供货的设备,包括供货方由其它厂家外购的设备和附件都应符合下列标准的最新版本。
DL/T5136-2001 火力发电厂、变电所二次接线设计技术规定GB3047.1 面板、架和柜的基本尺寸系列IEC61000-4-6 电磁场感应的传导骚扰抗扰度试验DL 411-91 镶嵌电力调度模拟屏通用技术协议4、时间同步系统技术要求4.1时间同步系统的组成及基本配置原则:时间同步系统应由时钟源装置、时标信号扩展装置、信号传输通道以及实时时钟精度监测装置组成。
第二部分技术规范1、总则本规范适用于XXXXXX工程时钟同步系统的技术要求。
本设备技术协议书提出的是最低限度的技术要求,并未对一切技术细节做出规定,也未充分引述有关标准和规范的条文,卖方应提供符合本协议书和工业标准的优质产品。
如果卖方没有以书面形式对本协议书的条文提出异议,则意味着卖方提供的设备(或系统)完全符合本协议书的要求。
1.4 本设备技术协议书所使用的标准如遇与卖方所执行的标准不一致时,按较高标准执行。
1.5本设备技术协议书经买卖双方确认后作为订货合同的技术附件,与合同正文具有同等法律效力。
1.6在本设备中使用的软件及版本应有使用版权,并做出承诺。
1.7本设备技术协议书未尽事宜,由买卖双方协商确定。
1.8 *设备具有在同类规模的220kV及以上系统三年以上成功运行经验,并提供相应的运行用户清单,以及用户的相关资料(包括联系人、联系电话等)。
2、环境要求2.1 海拔:≤1000 m。
2.2 环境温度最高气温:+40 ℃。
最低气温:-25 ℃。
最大日温差:25 K。
2.3 最大相对湿度:日平均:95 %。
月平均:90 %。
2.4耐震能力水平加速度:0.15 g。
共振、正弦拍波试验法,激振5次,每次持续时间5个周波,各次间隔2s,并考虑其端部连接导线振动和导线张力的影响。
安全系数不小于1.67。
水平加速度应计及设备支架的动力放大系数1.2。
安装地点(户内或户外):户内。
3、通用要求按本规范书供货的设备,包括供货方由其它厂家外购的设备和附件都应符合下列标准的最新版本。
DL/T5136-2001 火力发电厂、变电所二次接线设计技术规定GB3047.1 面板、架和柜的基本尺寸系列IEC61000-4-6 电磁场感应的传导骚扰抗扰度试验DL 411-91 镶嵌电力调度模拟屏通用技术协议4、时间同步系统技术要求4.1时间同步系统的组成及基本配置原则:时间同步系统应由时钟源装置、时标信号扩展装置、信号传输通道以及实时时钟精度监测装置组成。
华东电网时间同步系统技术规范Technical Specification for Time Synchronism Systemof EastChina Electric Power Network前言华东电网已初步建成以超高压输电、大机组和自动化为主要特征的现代化大电网。
它的运行实行分层控制,设备的运行往往要靠数百公里外的调度员指挥;电网运行瞬息万变,发生事故后更要及时处理,这些都需要统一的时间基准。
为保证电网安全、经济运行,各种以计算机技术和通信技术为基础的自动化装置广泛应用,如调度自动化系统、故障录波器、微机继电保护装置、事件顺序记录装置、变电站计算机监控系统、火电厂机组自动控制系统、雷电定位系统等等。
这些装置的正常工作和作用的发挥,同样离不开统一的全网时间基准。
自动化装置内部都带有实时时钟,其固有误差难以避免,随着运行时间的增加,积累误差越来越大,会失去正确的时间计量作用,因此,如何对实时时钟实现时间同步,达到全网的时间统一,长期来一直是电力系统追求的目标。
目前,这些装置内部的实时时钟一般都带有时间同步接口,可以由某一种与外部输入的时间基准同步或自带高稳定时间基准的标准时钟源,如GPS标准时间同步钟对其实现时间同步,这为建立时间同步系统,实现时间统一,提供了基础。
有越来越多的单位已经建立或将要建立这样的时间同步系统。
为了规范、指导时间同步系统的管理、设计、安装、测试和运行,特制订《华东电网时间同步系统技术规范》(以下简称《规范》)。
本《规范》根据国内外涉及时间、时间统一技术的有关标准、建议、规范或规约,结合华东电网“统一时钟系统技术研究”的实践和有关时间同步的具体情况制订的。
本《规范》的贯彻、实施,对提高华东电网全网时间统一准确度和改进系统运行、管理质量将起推动作用。
本标准由国家电力公司华东公司提出。
本标准由国家电力公司华东公司归口。
本标准由国家电力公司华东公司生产科技部负责起草并解释。
智能交通行程时间检测系统OD系统技术指标一、行程时间检测系统(OD系统)的标准模式OD监测系统模式为“视频采集+经过抓拍”。
该设备的信息记录为每一辆经过车辆一张高清晰图像,经过传输至中心系统进行自动识别。
二、行程时间检测系统(OD系统)的标准结构和功能路口单元安装在各个主要路口的各方向。
系统在无人值守环境下全自动全天候工作,完成通过路口的每一辆车拍摄图像、记录车辆牌号及特征、传输工作。
路口单元主要构成及功能:●安装在路口每个监控方向上的视频摄像机,完成过往车辆的不间断视频信号的采集;●各车道地感线圈和车辆检测器,检测车辆通过信息。
●各路口的视频采集、抓取单元,主要完成视频图像信号的采集、抓帧、图片储存、图片上传等功能。
●前置采集识别系统是一个放置于中心的自动采集识别和储存设备,前置采集识别系统是杭州市公安交警支队重点车辆查控系统的重要组成部分,同时通过网络传输系统与路口记录系统连接。
三、行程时间检测系统(OD系统)的技术标准●系统采用嵌入式技术,抓拍单元采用嵌入式控制器,设备运行稳定可靠不死机,并具有断电后自动恢复和远程维护功能。
●视频摄像机采用高清晰度超动态范围彩色摄像机。
抓帧系统采用专用的高性能DSP视频采集技术。
●系统对每一辆车采集1张图片。
在环境无雾情况下,图片必须能够清晰辨认车辆的车牌号码、车牌颜色、车身颜色、车型等车辆的信息。
●系统能自动判别车辆进入图片采集区的时间。
●在车速不大于120km/h情况下,系统对车辆的捕获率达到90%以上,有效率达到80%以上。
系统的抓帧响应时间小于0.1s。
所采集的图片清晰度应满足对车辆外观、号牌的自动识别和人工认定的要求。
●车辆检测器能检测到高底盘车辆,灵敏度可根据需要调节。
●夜间采用LED灯补光,所拍图片能够满足对车辆外观、号牌的自动识别和人工认定的要求。
●系统采用嵌入式操作系统,确保系统安全可靠、健壮稳定。
●系统支持中心远程操作、远程控制、远程设置、远程维护、远程软件升级。
技术规范书(专用部分)书编号2023年°4月一、工程概述 (1)1.1工程概况 (I)1.2使用条件 (1)二、设备详细技术要求 (1)2.1供货需求及供货范围 (1)2.2标准技术特性参数表 (2)2.3投标人资料提交时间及培训要求 (6)2.4主要元器件来源 (6)2.55备品备件、专用工具和仪器仪表供货表 (8)三、投标方技术偏差 (9)2.61投标方技术偏差 (9)3.2投标方需说明的其他问题 (9)四、设计图纸传递表 (9)4.1图纸资料提交单位 (9)4.2一次、二次及土建接口要求(适用于扩建工程) ................................ IO4.3设备图纸及资料............................................................ IO五、其他 (11)5.11CC数据文件 (I1)一、工程概述1.1工程概况本技术规范书采购的设备适用的工程概况如下:本技术规范书采购的设备适用的外部条件如下:2.2供货需求及供货范围投标方提供的设备具体规格、数量见表2.1:供货范围及设备技术规格一览表。
投标方应如实填写“投标方保证”栏。
2.3标准技术特性参数表投标人应认真逐项填写技术参数表中投标人响应值,不能空格,也不能以“响应”两字代替,不允许改动项目单位要求值。
如有差异,请填写投标方技术偏差表。
注:需按照以下类型参数填写方式准确填写:1、针对标准值特性“单一”,项目单位无需填写,投标人必须完全响应,如有偏差逐项填写在“3.1投标方技术偏差”部分;2、针对标准值特性“可选”,项目单位可选定参数,投标人必须完全响应,如有偏差逐项填写在“3.1投标方技术偏差”部分;3、针对标准值特性“投标人响应”,有标准参数值要求,投标方需根据自身实际情况,提供限制要求范围内的响应值,同时需将此部分逐项填写在“3.1投标方技术偏差”部分;4、针对标准值特性“投标人提供",无标准参数值要求,投标方根据实际情况填写投标响应值:5、针对标准值特性“扩建”,项目单位根据原项目情况填写,投标方根据实际情况填写投标响应值;6、针对标准值特性“特殊”,项目单位提出的所有特殊要求,需附对应审批流程,投标方根据实际情况填写投标响应值。
智能设备卷(三)智能变电站状态监测册目次1标准技术参数 (41)2项目需求部分 (42)2.1货物需求及供货范围一览表 (42)2.2必备的备品备件、专用工具和仪器仪表供货表 (42)2.3图纸资料提交单位及其接收单位 (42)2.4工程概况 (43)2.5项目单位技术差异表 (43)2.6使用条件 (43)3投标人响应部分 (44)3.1投标人技术偏差表 (44)3.2销售及运行业绩表 (44)3.3推荐的备品备件、专用工具和仪器仪表供货 (44)3.4最终用户的使用情况证明 (45)3.5投标人提供的试验检测报告表 (45)3.6投标人提供的鉴定证书表 (45)1标准技术参数投标人应认真逐项填写标准技术参数表(见表1)中投标人保证值,不能空格,也不能以“响应”两字代替,不允许改动招标人要求值。
如有差异,请填写表7投标人技术偏差表。
表1系统标准技术参数表注项目单位对标准技术参数表中参数有差异时,可在项目需求部分的项目单位技术差异表中给出,投标人应对该差异表响应。
差异表与标准技术参数表中参数不同时,以差异表给出的参数为准。
智能设备卷(三) 智能变电站状态监测册2 项目需求部分2.1 货物需求及供货范围一览表表2 货物需求及供货范围一览表注 本技术规范提供的组屏方式仅供参考,实际使用时,可根据具体工程调整组屏方案。
2.2 必备的备品备件、专用工具和仪器仪表供货表表3 必备的备品备件、专用工具和仪器仪表供货表2.3 图纸资料提交单位及其接收单位经确认的图纸资料应由卖方提交表4所列单位。
表4 卖方提交的须经确认的图纸资料及其接收单位2.4工程概况2.4.1项目名称:2.4.2项目单位:2.4.3工程规模:2.4.4工程地址:2.4.5交通、运输:2.5项目单位技术差异表项目单位原则上不能改动通用部分条款及专用部分固化的参数。
根据工程实际情况,使用条件及相关技术参数有差异时,应逐项在“表5 项目单位技术差异表”中列出。
信息机房在线监测系统技术规范书2016 年5、系统概述随着计算机技术的发展和普及,中心机房已成为各大单位的重要的数据处理及运行中心。
对于银行,证券,海关,邮局等需要实时交换数据的单位的机房,其机房管理更为重要,一旦系统发生故障,造成的经济损失及社会影响不可估量。
而中心机房的动力环境状态,作为中心机房设备运行的基础支撑,其良好的运行是保证机房数据运行的前提和基础,一旦机房动力环境出现故障,就会影响到计算机系统的运行,对数据传输、存储及系统运行的可靠性构成威胁,如事故严重又不能及时处理,就可能损坏机房硬件设备,危害数据安全,造成严重后果。
1、系统实施目标UPS机房动力环境监控管理系统的建设,主要是为了解决机房内部UPS状态监控,UPS故障告警、空调下漏水、通水管道漏水监控、温度湿度检测、普通空调远程开关控制、烟雾告警检测、门禁开关状态检测。
通过系统的建设,可以实现对中心机房UPS设备、空调设备、状态环境、市电供应等进行实时监控和智能化管理,及时发现并掌握动力环境运行过程中各类异常状况,避免造成对机房内关键运行与数据设备造成危害,并减少值班运维人员的工作强度,优化管理模式,实现保障机房良好运行、降低运行维护成本的目标。
2、系统设计的原则与特点UPS机房中的UPS需要全年全天不间断运行,为了保证机房中UPS的正常运行,机房专用空调也是处于全年全天不间断运行以保证UPS机房的环境能够工作在适合的状态下, 为了能够实现UPS机房中UPS的工作状况、环境状况及安全状况及时的了解和轻松的掌握,某厂商提供的高可靠的UPS机房监控报警系统解决方案,实时监控UPS机房中的UPS设备、空调漏水状况、温湿度状况及安防状况。
(1) 通用性该监控系统的设计符合国际工业监控之通用性和开放性设计标准。
(2) 可靠性该监控系统符合电磁兼容性和电气隔离性能设计要求,不影响被监控设备的正常工作该监控系统具有自诊断功能,对通信故障、软硬件故障功能能够自动诊断出来并及时口警;该监控系统硬件能在用户给出的基础电源条件下不间断工作;该监控系统硬件模块具有良好的抗干扰能力。
中国移动通信企业标准QB-B-018-2010中国移动高精度时间同步设备技术规范版本号:1.0.02011-4-8发布2011-4-8实施中国移动通信集团公司发布目录前言 (II)1. 范围 (1)2. 规范性引用文件 (1)3. 符号和缩略语 (1)4. 高精度时间同步设备定义及构成 (2)4.1. 定义 (2)4.2. 构成 (2)5. 高精度时间同步设备的功能要求 (2)5.1. 定时输入功能 (2)5.1.1. 时间同步输入基本要求 (2)5.1.2. 卫星定位系统接收机 (2)5.1.3. 地面时间输入 (3)5.1.4. 频率输入(可选) (3)5.2. 本地时钟功能 (3)5.3. 定时输出功能 (3)5.3.1. 时间输出接口功能 (3)5.3.2. 频率输出接口功能 (4)5.4. 监控管理功能 (4)5.4.1. 时间输入信号的告警监测 (4)5.4.2. 时间输入信号的性能监测(可选) (4)5.4.3. 网管功能 (4)6. 高精度时间同步设备的性能要求 (5)6.1. 频率同步性能 (5)6.2. 时间同步性能 (5)6.2.1. 时间精度要求 (5)6.2.2. 时间稳定度要求 (5)6.2.3. 守时精度的要求 (5)6.2.4. 时间源倒换的性能要求 (6)7. 可靠性及环境要求 (6)7.1. 可靠性要求 (6)7.2. 环境要求 (6)7.2.1. 电源要求 (6)7.2.2. 温度要求 (6)7.2.3. 湿度要求 (6)8. 编制历史 (7)前言本标准的目的:随着TD-SCDMA、TD-LTE系统高精度时间地面传送需求的出现,要求网络具有时间同步设备,用于提供各种类型的高精度时间同步接口。
此标准是高精度的时间同步设备的技术规范。
本标准主要包括以下几方面内容:高精度时间同步设备定义及构成、功能要求、性能指标和设备环境要求。
本标准是中国移动高精度时间同步系列标准之一,该系列标准的结构、名称或预计的名称如下:序号标准编号标准名称[1] QB-B-015-2010 中国移动TD无线系统高精度时间同步总体技术要求[2] QB-B-016-2010 中国移动高精度时间同步1PPS+TOD时间接口规范[3] QB-B-017-2010 中国移动高精度时间同步1588v2时间接口规范[4] QB-B-018-2010 中国移动高精度时间同步设备技术规范[5] QB-B-019-2010 中国移动高精度时间同步设备测试规范本标准由中移技﹝2011﹞105号印发。
1范围1.1主题内容本标准规范了通用时间测试设备的技术要求和一般性功能要求,定义了时间测试设备的基本术语和检测与试验方法。
1.2适用范围本规范适用于各种时间信号和信息的测量设备。
2引用文件GJB2715《国防计量通用术语》GJB2991《时间B码接口终端》GB/T6107《使用串行二进制数据交换的数据终端设备和数据电路终接设备之间的接口》GB/T11014《平衡电压数字接口电路的电气特性》GB/T11287《电气继电器振动实验(正弦)》GB/T13729《远动终端设备》GB/T13926《工业过程测量和控制装置的电磁兼容性》GB/T14429《远动设备和系统第1-3部分:总则术语》GB/T15527《船用全球定位系统(GPS)接收机通用技术条件》GB/T16435.1《远动设备和系统接口(电器特性)》GB/T17463《远动设备和系统第4部分:性能要求》GB/T17626《电磁兼容试验和测量技术抗扰度实验》GB/T18657.5《远动设备和系统第5篇基本应用功能》IEC61850《网络测量和控制系统的精蜜时钟同步协议》JJG292-1996《铷原子频率标准检定规程》3术语3.1协调世界时universal time coordinated,UTC以世界时作为时间初始基准,以原子时作为时间单元(s)基础的标准时间。
GB/T19391—20035.33.2北京时间Beijing standard time,BJT我国的标准时间。
3.3时间报文time message包含时间信息和报头、报尾等标志信息的字符串。
3.4时间准确度time accuracy时钟装置输出的时间与标准时间的一致性程度。
3.5频率准确度frequency accuracy时钟装置输出的频率与标准频率的一致性程度。
3.6时间测量分辩率time measuring resolution3.7时间测量精度time measurement accuracy3.8频率测量分辩率frequency measuring resolution3.9频率测量精度frequency measurement accuracy3.10标准测量3.11相对测量4要求4.1测量功能特性4.1.1测量范围时间刻度脉冲信号、IRIG-B、网络时间协议(PTP、NTP)等。
第8章专用技术条款目录8.1 网络安全监测装置技术规范 (1)8.2 网络安全监测装置主要设备配置 (9)8.3 质量保证和试验 (10)8.4 设计联络、验收及服务 (12)8.5 包装运输和储存 (13)第8章专用技术条款8.1 网络安全监测装置技术规范8.1.1 术语和定义8.1.1.1 电力监控系统用于监视和控制电力生产及供应过程的、基于计算机及网络技术的业务系统及智能设备,以及作为基础支撑的通信及数据网络等。
8.1.1.2 网络安全管理平台由安全核查、安全监视及告警、安全审计、安全分析等功能构成,能够对电力监控系统的安全风险和安全事件进行实时的监视和在线的管理。
8.1.1.3 网络安全监测装置部署于电力监控系统局域网网络中,用以对监测对象的网络安全信息采集,为网络安全管理平台上传事件并提供服务代理功能。
根据性能差异分为Ⅰ型网络安全监测装置和Ⅱ型网络安全监测装置两种。
Ⅰ型网络安全监测装置采用高性能处理器,可接入500个监测对象,主要用于主站侧。
Ⅱ型网络安全监测装置采用中等性能处理器,可接入100个监测对象,主要用于厂站侧。
8.1.2 网络安全监视与管理体系按照“监测对象自身感知、网络安全监测装置分布采集、网络安全管理平台统一管控”的原则,构建电力监控系统网络安全监视与管理体系,实现网络空间安全的实时监控和有效管理,如下图所示图8.1-1 网络安全监视与管理体系结构图监测对象采用自身感知技术,产生所需网络安全事件并提供给网络安全监测装置,同时接受网络安全监测装置对其的命令控制。
网络安全监测装置就地部署,实现对本地电力监控系统的设备上采集、处理,同时把处理的结果通过通信手段送到调度机构部署的网络安全管理平台。
网络安全管理平台部署于调度主站,负责收集所管辖范围内所有网络安全监测装置的上报事件信息,进行高级分析处理,同时调用网络安全监测装置提供的服务实现远程的控制与管理。
8.1.3 技术要求8.1.3.1 一般要求网络安全监测装置应满足如下要求:1)宜采用非X86低功耗工业级硬件架构设计;2)在故障、重启的过程中不引起数据重发、误发、漏发;3)有明显的接地标志;4)有安全警示标识;5)Ⅱ型网络安全监测装置应具备装置故障告警信号输出接点,装置运行灯灭时应导通装置故障接点;6)Ⅱ型网络安全监测装置应采用无风扇、无旋转部件硬件设计。
实时时间监测系统技术规范书目录1总则 (1)1.1一般规定 (1)1.2工作范围 (1)1.3标准和规范 (2)2实时时间监测系统技术方案 (4)2.1概述 (4)2.2站内系统组成 (4)2.3站间系统组成 (5)2.4技术要求 (6)2.5通用技术要求 (8)3检测 (12)3.1概述 (12)3.2工厂验收试验(FAT) (12)3.3现场验收试验(SA T) (13)4质量保证及管理 (13)5技术服务 (14)5.1售前技术服务 (14)5.2售后技术服务 (14)6资质与电力业绩 (14)1总则1.1一般规定1.1.1本协议是为XXXXXXX采购实时时间监测系统提出技术上的规范和有关说明,内容包括设备的供货范围、功能规范、技术要求、验收试验、质量保证等要求。
1.1.2本协议提出了对实时时间监测系统本体及其附属设备的技术参数、性能、结构、试验等方面的技术要求。
1.1.3本协议经买卖双方确认后,作为合同的附件,与合同正文具有同等的法律效力。
1.1.4买方享有设备原供应商对最终用户提供各种优惠服务,包括今后软件版本升级、硬件扩充及备品备件的补充等。
1.2工作范围本协议要求的工作范围为电力行业实时时间监测系统相关的功能设计、结构、性能、安装和试验,以及供货和现场技术服务。
1.2.1双方在合同期间应承担如下职责:1.2.2卖方的职责卖方的职责将包括下列内容,但不仅仅限于此内容。
●为XXXXXXX提供一套符合本技术协议要求的实时时间监测系统。
●负责供货范围内设备在试验验收和保修期内的故障排除。
●负责供货范围内所有设备的包装运输。
●提供供货范围内所有设备的技术文件、图纸和使用手册。
1.2.3买方的职责●提供其他设备之间连接的接口要求。
●确保按照使用说明书正确使用设备。
●若设备需要维修,负责返修设备的包装运输。
1.2.4文件资料和图纸为了确保实时时间监测系统的正确使用,卖方应提供设备使用说明书,常见故障处理,设备图纸等资料,并对所提供的全部技术资料的准确性负责。
1.3标准和规范1.3.1合同中所有设备、备品备件,包括卖方自其他单位获得的所有附件和设备,除本协议中规定的技术参数和要求外,其余均应遵照最新版本的电力行业标准(DL)、国家标准(GB)和IEC标准及国际单位制(SI),这是对设备的最低要求。
1.3.2执行的标准1.3.3除非另作特别规定,所有合同设备的设计、制造、检查、试验及特性都必须遵照最新版本的下列标准和规定进行。
如果这些标准内容矛盾时,应按最高标准的条款执行或按双方商定的标准执行。
●GB 4208-1993 外壳防护等级●GB 16836—2003 度量继电器和保护装置安全设计的一般要求●GB/T 2423.1-2001 电工电子产品环境试验第2部分:试验方法试验A:低温●GB/T 2423.2-2001 电工电子产品环境试验第2部分:试验方法试验B:高温●GB/T 2423.9—2001 电工电子产品基本环境试验规程试验Cb:设备用恒定湿热试验方法●GB/T 2887-2000 电子计算机场地通用规范●GB/T 6107-2000 使用串行二进制数据交换的数据终端设备和数据电路终接设备之间的接口●GB/T 11287—2000 电气继电器第21部分:量度继电器和保护装置的震动、冲击、碰撞和地震试验第一篇:震动试验(正弦)(idt IEC60255-21-1:1988)●GB/T 14429-2005 远动设备和系统术语(IEC TR3 60870-1-3:1997)●GB/T 14537—1993 量度继电器和保护装置的冲击与碰撞试验(idtIEC60255-21-2:1988)●GB/T 15153.1-1998 远动设备及系统第2部分:工作条件第1篇:电源和电磁兼容●GB/T 15153.2-2000 远动设备及系统第2部分:工作条件第2篇:环境条件(气候机械和其它非电影响因素)●GB/T 15527-1995 船用全球定位系统(GPS)接收机通用技术条件●GB/T 16435.1-1990 远动设备及系统接口(电气特性)●GB/T 17463-1998 远动设备和系统性能要求●GB/T 19391-2003 全球定位系统(GPS)术语及定义●DL/T 860.5-2006/IEC 61850-5:2003 变电站通讯网络和系统第5部分:功能的通讯要求和装置模型●DL/T 860.81-2006/IEC 61850-8-1:2004 变电站通讯网络和系统第8-1部分:特定通讯服务映射(SCSM)对MMS(ISO 9506-1和ISO 9506-2)及ISO/IEC 8802-3的映射●GJB 2242-1994 时统设备通用规范●GJB 2991-1997 B时间码接口终端●GJB 2715-1996 国防计量通用术语●国家电力监管委员会令第5号电力二次系统安全防护规定●IEEE 1588 -2002 Standard for a Precision Clock Synchronization Protocol forNetworked Measurement and Control Systems●IEEE C37.118-2005 Standard for synchrophasors for power systems●IRIG Standard 200-04 IRIG serial time code formats●RFC 1305 Network time protocol (version 3) specification, implementation andanalysis●RFC 2030 Simple network time protocolDL/T XXX.1-2008 电力系统时间同步规范上述标准和规范仅规定了最低要求,只要卖方认为有必要且经买方认可,即可超越这些标准,采用更好、更经济的设计和材料,使买方的设备持续稳定地运行。
2实时时间监测系统技术方案2.1概述电网内各站点设备的时间统一,是电网正常工作运行必不可少的条件之一,目前国网公司在各地的输变电设备全部是接收GPS时间,国网公司的正常工作运行建立在GPS正常授时的前提条件上,最近几年,国网公司新上设备要求也能接收北斗授时。
这样在国网系统内存在2套基于卫星的时间体系,对于这种分布式的时间同步设备,究竟实际同步性能如何,彼此相差多少,工作状态怎样,监管部门一无所知。
不同厂家的GPS时钟同步系统性能功能也不尽相同,能否应对干扰和天线故障,能否过滤美国SA因素,能否具备优良的鉴别和保持性能,这些都值得有关人士关注。
目前已经发现:个别厂家的GPS时钟在正常接收条件下存在失锁的问题;输出时间信息和相位与绝对时间存在明显的偏差;时间同步信号的稳定性存在问题。
鉴于上述情况,建立一套完善的变电站实时时间监测系统,为今后的建设及技术改造提供决策依据,是十分必要和紧迫的。
下文分两部分阐述变电站实时时间监测系统的组成。
2.2站内系统组成变电站内系统组成如图1所示。
时间监测单元可接收GPS(或北斗)定时信号,并可通过现有电力数据网接收PTP或eNTP精密网络时间同步信号。
具备多路1pps、DCLS、SoE测试功能。
可以测量现有变电站时钟的各种性能,包括站内不同厂家的GPS、BD接收性能,DCLS输出格式及性能,串行时间信息输出格式及性能,主备时钟、扩展单元、用户终端的同步性能等。
时间监测单元具备PTP测试功能。
可以测量数字化变电站或智能电网里的PTP时间服务器和用户接收终端的同步性能。
时间监测单元具备网络接口,通过现有的电力数据网络,将测试数据和结果通过标准的IP协议传输至上级的中心服务器。
各级监控维护终端可通过网络访问时间监测单元,设置测量参数及观察测量数据。
2.3站间系统组成实时时间监测系统站间组成如图2所示。
它由中心时间监测服务器、各级监测维护终端、各个变电站内的实时时间监测单元及现有传输网络组成。
整个测试数据及配置管理基于现有的电力数据网,实时的测试由时间监测单元在站内完成。
中心与各变电站时间监测单元的时间同步性能可通过GPS或北斗,也可通过PTP或eNTP 精密网络时间协议进行比对,多种定时手段互相验证和备份。
这种技术方案的特点有:1)充分利用现有电力数据网的资源,发挥其效能,投资小,见效快。
2)顺应智能电网技术发展趋势,技术先进合理。
3)多种时间同步手段并存,互相冗余备份,摆脱对单一监测手段的依赖,监测系统稳定可靠。
4)运行管理维护不改变现有工作管理模式,不依赖于其它系统,不发生系统外的不可控费用。
5)全面掌握各变电站内的时间同步单元性能,实时监测各种时间信号。
6)技术成熟,已经过多次现网实验验证。
2.4技术要求2.4.1监测单元:2.4.1.1 监测单元是整个时间监测系统的心脏,要求自身精度应优于±100ns (相对于UTC)。
2.4.1.2 为适应国家电网有关“智能电网”的发展战略,监测单元的监测端口除了能监测常规变电站用到的1PPS和DCLS时间信号,还必须具备PTP(IEEE1588 v2)的监测端口。
2.4.1.3 为了适应各个等级变电站的监测需要,至少应考虑监测一个主控室和四个继电保护小室,要求监测单元的监测端口数量不得少于5路1PPS、5路DCLS和1路PTP。
2.4.1.4 如果SoE能提供串口报文输出,监测单元应能测量其精度。
2.4.1.5 监测单元测量1PPS的精度必须优于100ns。
2.4.1.6 监测单元测量DCLS的精度必须优于100ns。
2.4.1.7 监测单元测量PTP的精度必须优于100ns。
2.4.1.8 监测单元测量RS232的精度必须优于1000ns。
2.4.1.9 监测单元必须具有守时功能。
守时精度优于10μs/小时。
2.4.1.10 监测单元测量1PPS信号时分辨率应达到1ns,测量DCLS信号时分辨率应达到10ns。
测量PTP信号时分辨率应达到20ns。
2.4.1.11 监测单元应能设置对测量信号的测量采样周期。
2.4.1.12 监测单元应能设置对任一测量信号连接电缆的时延补偿。
2.4.1.13 监测单元应能对测量到的信号精度数值进行本地存储,存储空间应足够存放一个小时的数据,以备传输通道出现故障时的临时保存。
2.4.1.14 监测单元记录对某一测量信号的测量值,应至少包含以下内容:变电站名、被测设备名、被测信号类型、测量精度、当前测量时间、被测信号连接电缆的时延、被测信号超限与否。
2.4.1.15 监测单元应能支持用户设置数据转发周期。
即可设置本地存储的数据多长时间往网管中心传送。
2.4.1.16 监测单元可设置精度偏差告警门限。