初三化学知识点汇总(记忆篇)
- 格式:doc
- 大小:152.00 KB
- 文档页数:13
初中化学全册必背知识点一、化学用语1、常见元素及原子团的名称和符号非金属: O氧 H氢 N氮 Cl氯 C碳 P磷 S硫金属: K钾 Ca钙 Na钠 Mg镁 Al铝 Zn锌 Fe铁 Cu铜 Hg汞 Ag银 Mn锰 Ba钡原子团(根):氢氧根硝酸根碳酸根硫酸根铵根OH- NO3- CO32- SO4 2- NH4+2、(1) 常见元素化合价口诀:一价氯氢钾钠银,二价氧钙钡镁锌,二三铁二四碳,二四六硫都齐全;铜汞二价最常见,三铝四硅五氮磷,单质零价要记清。
(2) 常见原子团(根)化学价口诀:负一硝酸氢氧根,负二硫酸碳酸根,正一价的是铵根。
4、必须熟记的制取物质的化学方程式(1)实验室制取氧气一: 2KMnO4===K2MnO4+MnO2+O2↑(2)实验室制取氧气二: 2H2O2 ===2H2O+O2↑(3) 实验室制取氧气三: 2KClO3===2KCl+3O2↑(4)实验室制法CO2: CaCO3+2HCl==CaCl2+H2O+CO2↑(5)实验室制取氢气: Zn+H2SO4==ZnSO4+H2↑ Zn + 2HCl= ZnCl2 +H2↑(6)电解水制取氢气: 2H2O===2H2↑+O2↑(7)湿法炼铜术(铁置换出铜):Fe+CuSO4==FeSO4+Cu (Fe与盐、酸反应都生成的是+2价亚铁离子)(8)炼铁原理: 3CO+Fe2O3===2Fe+3CO2 (Fe2O3与酸反应生成的是+3价铁离子)(9)熟灰水[Ca(OH)2 ]的制取方法:CaO+H2O==Ca(OH)2(10)生石灰(氧化钙)制取方法:CaCO3 ===CaO+CO2↑二.金属活动性顺序:金属活动性由强至弱: K Ca Na Mg Al , Zn Fe Sn Pb (H) ,Cu Hg Ag Pt Au 。
(按5个一句顺序背诵)钾钙钠镁铝,锌铁锡铅(氢),铜汞银铂金。
三、常见物质的颜色、状态1、黑色固体:炭粉、铁粉、CuO、MnO2、Fe3O42、红色固体:Cu、Fe2O3、红磷▲硫磺:淡黄色▲绿色:碱式碳酸铜(铜锈,俗称铜绿)3、溶液的颜色:含Cu2+的溶液呈蓝色(如CuSO4溶液);含Fe2+的溶液呈浅绿色(如FeCl2溶液);含Fe3+的溶液呈棕黄色(如FeCl3溶液),其余溶液一般为无色。
初中化学复习知识点记忆口诀整理初中化学复习知识点记忆口诀整理一、常有元素的化合价:单质元素全为零,化合物中记分明;一价钾钠氢银铵,二价钡镁锌钙占;一二铜汞一三金,二四锡铅锰与碳;三价铝、四价硅,负二四六硫占满;氯负一、氧负二,铁有正二和正三;氢氧根显负一价,负三正五是磷氮;酸根所有皆为负,一硝三磷二硫碳。
二、基本反响种类:化合反响:多变一A+B=AB分解反响:一变多AB=A+B 置换反响:一单换一单A+BC=B+AC复分解反响:交换离子AB+CD=AD+BC 三、常有化学物质的名称、化学式、颜色:(一)物质的学名、俗名及化学式1 、单质:⑴金刚石、石墨: C⑵ 硫、硫磺S:淡黄色(3)磷、白磷 P:白色(4) 铜、紫铜 Cu :紫红色(5) 汞、水银:Hg银白色2 、氧化物:(1)干冰(固体二氧化碳):CO2 (2) 氧化铁、三氧化二铁(铁锈的主要成分):Fe2 O 3(3)氧化钙、生石灰: CaO3 、酸:(1) 盐酸、氢氯酸:HCl(2) 硫酸:H 2 SO4 (3) 亚硫酸: H 2 SO3(4) 磷酸: H 3 PO 4(5)硝酸:HNO 3(6) 亚硝酸:HNO 2(7)氢硫酸:H 2 S (4) 醋酸、乙酸:CH 3 COOH 4 、碱: (1) 苛性钠、火碱、烧碱: NaOH(2)熟石灰、消石灰(石灰浆、石灰水主要成分):Ca(OH) 2(3) 氨水、一水合氨:NH 3·H 2O(是一种不含金属离子的碱)5 、盐:(1)食盐:NaCl(2) 纯碱:Na 2 CO3(3)碳酸钠晶体、纯碱晶体:Na 2 CO 3·10H 2 O(4)碳酸氢钠、酸式碳酸钠 (也叫小苏打 ):NaHCO 3(5) 胆矾、蓝矾、硫酸铜晶体:CuSO 4·5H 2O(6) 碱式碳酸铜、铜绿、孔雀石: Cu 2 (OH) 2 CO3(7) 亚硝酸钠: NaNO 2(工业用盐、有毒)6 、其余:氨气(碱性气体):NH 37、有机化合物:(1) 甲烷: CH 4 (2) 甲醇: CH 3 OH有毒(3)酒精、乙醇: C2 H 5 OH (4) 醋酸、乙酸( 16.6 ℃冰醋酸) CH 3 COOH(5)葡萄糖:C6H12O6 (6)尿素:CO(NH2)2(二)常有物质的主要成分(均为常典型的混淆物)(1) 生铁、钢: Fe(2) 煤气: CO(3) 水煤气: CO 和 H 2的混淆气体(4) 爆鸣气: H 2和 O 2(5) 天然气、沼气、瓦斯: CH 4(6)铁锈: Fe2 O3(7)赤铁矿:Fe2O3(8)磁铁矿: Fe3 O 4(9)石灰石、大理石:CaCO 3(10 )煤(主要含 C 元素)石油(主要含 C、H 两种元素)(11)酸雨:H2SO3→H 2 SO4(12)盐酸:HCl(13) 碱石灰:CaO 和 NaOH 的混淆物(14)波尔多液: CuSO 4和 Ca(OH) 2(三)常有化学肥料1 、氮肥(作用:长叶)及 N%碳铵NH4HCO3 17.7%;硫铵 (NH 4 )2 SO421.2%硝铵 NH 4NO 3 35%;氯化铵 NH 4 Cl26.2% ;尿素CO ( NH 2)2 46.7%磷肥(作用:长果实):过磷酸钙 Ca(H 2 PO 4 )2和 CaSO 4钾肥(作用:长茎): K2 SO4KCl草木灰( K2 CO3)2 、复合肥(含N 、P、K 三种元素中的两种或两种以上元素的化肥):常有的有 KNO 3、KH 2PO 4、(NH 4)2 HPO 4等(四)常有物质的颜色的状态1 、白色固体: MgO 、P2 O 5、CaO 、 NaOH 、Ca(OH) 2、KCl 、Na 2 CO3、NaCl 、无水 CuSO 4;铁、镁为银白色(汞为银白色液态)2 、黑色固体:石墨、炭粉、铁粉、CuO 、MnO 2、Fe3 O4▲KMnO4为紫黑色3 、红(棕)色固体:Cu 、Fe2 O 3、HgO 、红磷▲硫:淡黄色▲ Cu2(OH)2CO3为绿色4 、溶液的颜色:凡含Cu 2+的溶液一般呈蓝色;凡含 Fe2+的溶液一般呈浅绿色;凡含Fe3+的溶液呈棕黄色,其余溶液一般为无色。
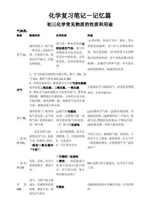
化学复习笔记-记忆篇初三化学常见物质的性质和用途气体类:物质物理性质化学性质用途氧气O2 通常情况下,氧气是一种无色、无味的气体。
不易溶于水,密度比空气略大,可液化和固化。
氧气是一种化学性质比较活泼的气体,能与许多物质发生化学反应,在反应中提供氧,具有氧化性,是常用的氧化剂(1)供呼吸。
如高空飞行、潜水、登山等缺氧的场所,其工作人员都需要供氧;病人的急救。
(2)利用氧气支持燃烧并放热的性质,用于冶炼金属(吹氧炼钢)、金属的气焊和气割、作火箭发动机的助燃剂、制液氧炸药等。
空气1、空气的成分按体积分数计算:氮气78%,氧气21%,稀有气体0.94%,CO2 0.03%2、环境污染知识:排放到空气中的气体污染物较多的是二氧化硫、二氧化氮、一氧化碳3、测定空气成份或除去气体里的氧气,要用易燃的磷,磷燃烧后生成固体,占体积小易分离。
不能用碳、硫代替磷。
碳、硫跟氧气反应生成气体,难跟其他气体分离。
分离液态空气制取氧气,此变化是物理变化,不是分解反应氢气H2通常状况下,纯净的氢气是无色、无气味的气体,是密度最小的一种气体(1)氢气的可燃性注意:点燃氢气前一定要先检验氢气的纯度。
(2)氢气的还原性(1)充灌探空气球。
(2)做合成盐酸、合成氨的原料。
(3)做燃料有三个优点:资源丰富,燃烧后发热量高,产物无污染。
(4)冶炼金属,用氢气做还原剂。
二氧化碳CO2无色无味气体,密度比空气大,能溶于水,易液化,固化。
(固态二氧化碳叫“干冰”)1、既不能燃烧,也不支持燃烧。
2、不供给呼吸3、与水反应4、与石灰水反应可用于灭火,植物的气肥,制饮料,干冰用于人工降雨,保鲜剂等。
但大气中二氧化碳的增多,会使地球产生“温室效应”。
一氧化碳CO 无色、无味、比空气的密度略小、难溶于水。
⑴可燃性⑵还原性⑶毒性:一氧化碳易与血液中的血红蛋白结合,且不易分离,使人体因缺氧而死亡CO是煤气的主要成分,还可用于冶金工业。
甲烷CH4 沼气,天然气的主要成分,是最简单的有机物。
1.说变化物理变化不难辨,没有新物质出现;化学变化则不然,物质本身已改变;两种变化有区别,有无新物作判断;两种变化有关联,化变中间有物变;变化都由性质定,物性化性是关键。
2.空气组成空气组成别忘记,主要成分氮氧气,氮七八氧二一,零点九四是稀气;还有两个零点三,二氧化碳和杂气;体积分数要记清,莫要当成质量比,还要注意防污染,环保意识要树立。
3.托盘天平的使用左物右码先调零,天平一定要放平,砝码大小顺序夹,完毕归零放盒中。
4.容量瓶的使用精确配液容量瓶,用前查洗记心中,溶解药品用烧杯,静置片刻移瓶中,转移溶液洗三遍,溶剂一次勿加成,快到刻度滴管加,摁塞倒立再摇动。
5.固体药品的取用与溶解粉末固体用药匙,量多大匙少小匙,块状固体镊子夹,平放药匙再直立。
6.过滤过滤操作要知道,一贴二低三紧靠,一次过滤不澄清,重复操作可奏效。
过滤操作口诀2:斗架烧杯玻璃棒,滤纸漏斗角一样;过滤之前要静置,三靠二低莫忘记。
7.仪器装配下上左右顺序定,装好检验气密性,固液小大装药品,拆卸仪器反进行。
8.加热用前检查灯芯平,烧焦过长都不行,酒精可加三分二,燃着不能加酒精,点灯要用火柴点,不能用灯去点灯,熄灯要用灯帽盖,用嘴吹灯祸易生。
9.用口诀法记忆使用酒精灯的注意事项点燃切莫灯对灯,熄灭盖帽莫吹风。
10.碳硫磷铁在氧气中燃烧的现象红热木炭剧烈燃烧,发出白光温度很高;燃硫入氧燃烧变旺,火焰紫色美丽漂亮,生成气体气味够“呛”;燃磷入氧现象难忘,浓厚白烟冷却粉状;铁丝燃烧火星四射,生成熔物固态黑色。
11.氧中燃烧的特点氧中余烬能复燃,磷燃白色烟子漫,铁烯火星四放射,硫蓝紫光真灿烂。
12.制氧气二氧化锰氯酸钾;混和均匀把热加。
制氧装置有特点;底高口低略倾斜。
实验室制氧气(氯酸钾分解)七步:茶庄定点收利息(查装定点收离熄)十步:茶房禁鼓捣(查放紧固倒),夜深取衣洗(热伸取移熄)。
七步具体解释:"查"检查装置的气密性"装"盛装药品,连好装置"定"试管固定在铁架台"点"点燃酒精灯进行加热"收"收集气体"离"导管移离水面"熄"熄灭酒精灯,停止加热。
化学复习笔记-记忆篇初三化学常见物质的性质和用途气体类:类:有机物类:液体类:物质物理性质化学性质用途盐酸盐酸是氯化氢①紫色石蕊试液常用于制药、试剂、金属除锈HCl的水溶液,化学上也叫氢氯酸,化学式HCl,纯净的盐酸是无色有刺激性酸味的液体,有挥发性,和腐蚀性。
遇酸变红色,无色酚酞试液遇酸不变色,pH<7②氢前的金属+酸→盐+H2↑(注意:浓硫酸、硝酸跟金属反应不生成氢气,生成水)③酸+碱性氧化物→盐+水④酸+碱→盐+水(“中和反应”):⑤酸+盐→新酸+新盐:及制造其他化工产品,是胃液中的主要成分,帮助消化。
硫酸硫酸H2SO4,纯净的浓硫酸为无色粘稠油状液体,有吸水性,易溶于水,溶解时放出大量热,有强烈的腐蚀性。
在稀释浓硫酸时,一定要把浓硫酸沿着器壁慢慢地注入水里,并不断地用玻璃棒可用作一些气体的干燥剂,广泛用于生产化肥、农药、火药、染料及金属除锈、蓄电池等。
搅拌。
水H2O 水在通常情况下为无色无味的液体,凝固点0℃,沸点100℃,4℃是密度最大为1.0g/cm3净化水的方法:吸附法、沉淀法、过滤法、蒸馏法。
单一操作相对净化程度由高到低的顺序是:蒸馏,吸附沉淀,过滤,静置沉淀。
a.与某些氧化物反应:H2O + CaO ==Ca(OH)2b.与某些盐反应:CuSO4+ 5H2O ==CuSO4•5H2O证明物质里是否含水方法:白色的无水硫酸铜遇水变蓝色 c.分解反应:2H2O 通电== 2H2↑+O2↑;置换反应:C + H2O 高温=== CO +H2造成水污染的途径:工业生产中的“三废”(废气、废水、废渣)排放;生活污水的任意排放;农业上的农药、化肥随雨水流入河中或向地下渗透等。
防治水污染的主要措施:工业上的“三废”经处理达标后再排放;生活用水用水集中处理后再排放;农业上合理使用农药和化肥等。
燃料类:三大化石燃料,不可再生能源煤:“工业的粮食”煤主要含碳元素,煤燃烧排放的污染物:SO2、NO2(引起酸雨)、CO、烟尘等石油:“工业的血液”石油主要含碳、氢元素,石油的炼制属于物理变化(根据沸点的不同),汽车尾气中污染物:CO、未燃烧的碳氢化合物、氮的氧化物、含铅化合物和烟尘天然气天然气主要成分是甲烷,是较清洁的能源。
九年级化学第1-3单元记背知识1、没有生成新物质的变化是物理变化;生成新物质的变化是化学变化。
2、物理变化与化学变化的本质区别是是否有新物质生成。
3、化学是在原子、分子的水平上研究物质及其变化规律的一门基础自然学科。
4、科学探究的基本环节:提出问题、猜想与假设、收集证据、获得结论、反思与评价、表达与交流。
5、取用药品三不原则:不能用手接触药品;不要把鼻孔凑到容器口闻药品气味;不得尝任何药品的味道。
6、节约药品原则:没有说明用量时,液体取1~2ml,固体只需盖满试管底部即可。
7、剩余药品处理原则:用剩的药品既不能放回原瓶,也不要随意丢弃,更不要拿出实验室,要放入指定的容器内。
8、固体药品存放在广口瓶,块状固体用镊子,粉末状固体用药匙或纸槽。
液体药品存放在细口瓶,取用较多量液体采用倾倒法,瓶塞倒放,标签向手心,瓶口紧挨试管口;取用较少量液体采用滴加法,胶头滴管垂悬于试管口上方,不能平放或倒置,防止腐蚀胶头。
9、酒精灯火焰分为外焰、内焰和焰心;其中外焰部分温度最高,用于加热。
禁止向燃着的酒精灯内添加酒精,禁止用一只酒精灯去引燃另一只酒精灯,不可用嘴吹灭酒精灯,要用灯帽盖灭。
10、给液体加热要求试管内液体不超过试管容积的1/3,试管夹应从试管底部往上套,夹在试管中上部,先预热再固定加热,给液体加热时试管与桌面大约呈45度角,试管口不能对着自己或他人。
11、给固体加热时,管口应略向下倾斜。
12、水由水分子构成,水的三态变化是物理变化,水分子没有改变,变化的只是水分子之间的距离和排列方式。
水的天然循环即实现了自身净化,又实现了水资源的重新分配。
13、分子是由原子构成的,但分子和原子一般不比大小。
分子的特征:分子很小;分子之间有间隔;分子总在不断运动。
14、水的净化方法:沉降、过滤、吸附、蒸馏、杀菌消毒。
其中杀菌消毒是化学变化,其他是物理变化。
净化程度最高的是蒸馏。
15、沉降时常加入净水剂明矾,因为明矾溶于水形成胶状物吸附杂质,使其沉降。
初三化学必背知识点1. 化学是一门研究物质的组成、结构、性质以及变化规律的基础自然科学。
2. 物质是由元素组成的,元素是具有相同核电荷数(即核内质子数)的一类原子的总称。
3. 原子是化学变化中的最小微粒,它由原子核和核外电子组成。
4. 分子是保持物质化学性质的最小微粒,由两个或多个原子通过化学键结合而成。
5. 离子是带有电荷的原子或分子,分为阳离子和阴离子。
6. 化学方程式是表示化学反应的式子,通过化学式表示反应物和生成物,并用等号连接。
7. 质量守恒定律指出,在化学反应中,反应物的总质量等于生成物的总质量。
8. 化学计量学是研究化学反应中物质的量与反应之间的关系的科学。
9. 化学变化通常伴随着能量的变化,如放热反应和吸热反应。
10. 氧化还原反应是一类重要的化学反应,涉及到电子的转移。
11. 酸碱中和反应是酸和碱反应生成盐和水的过程。
12. 金属活动性顺序表是描述金属在水溶液中置换氢能力强弱的顺序表。
13. 溶液是均一、稳定的混合物,由溶质和溶剂组成。
14. 饱和溶液是指在一定温度下,溶质在溶剂中达到最大溶解度的溶液。
15. 晶体和非晶体是固体的两种形态,晶体具有规则的几何形状和内部结构。
16. 化学反应速率是指反应物转化为生成物的速度。
17. 催化剂是一种能够改变化学反应速率,但本身质量和化学性质在反应前后不变的物质。
18. 化学平衡是指在一定条件下,正反应和逆反应速率相等,反应物和生成物浓度不再发生变化的状态。
19. 化学实验是化学研究的重要手段,通过实验可以验证理论、探究未知。
20. 化学安全是实验中必须严格遵守的原则,包括正确使用化学试剂、实验器材和处理实验废弃物等。
九年级化学最全必背知识点原子结构与元素周期表原子结构•原子的基本组成:核和电子。
•原子半径:距离原子核最近的电子的平均距离。
•光谱分析:根据吸收或发射的光谱分析物质。
•电子结构:包括电子云和电子轨道。
元素周期表•包括元素的周期与族。
•周期:元素的电子层数。
•族:元素的电子外壳数。
•金属、非金属和半金属的特点。
化学键电子转移与离子键•电子转移:金属元素失去其外层电子,非金属元素获得电子,形成带电荷的离子。
•离子键:由金属阳离子和非金属阴离子通过电子转移形成的键。
共价键•共价键:共用一对或多对电子形成的化学键。
•单一化学键、双重化学键、三重化学键的区别。
金属键•金属键:由金属原子中的离子核和自由电子共同形成的键。
•金属的导电性与导热性。
物质的组成物质的分类•纯物质和混合物的区别。
•纯物质又包括元素和化合物,化合物又包括离子化合物和共价分子化合物。
物质的化学式表示•元素的符号和式子。
•化合物的分子式和化学式。
化学反应方程式•反应物、生成物和反应条件。
•反应类型:化合反应、分解反应、置换反应、加合反应、氧化还原反应。
物质的性质物理性质•物质的颜色、硬度、密度等特征。
•物态变化:升华、凝固、熔化、沸腾等。
化学性质•金属和非金属的反应特点。
•化学方程式、化学计量法。
•氧化还原反应的定义、特点和判断方法。
溶液溶液的组成和性质•溶剂、溶质和溶液浓度。
•溶解度、饱和溶液、不饱和溶液与过饱和溶液的定义和区别。
•酸碱指示剂的颜色变化。
酸碱理论•酸碱定义,包括布朗斯特德酸碱理论和路易斯酸碱理论。
•酸碱反应,包括盐酸和氢氧化钠的中和反应。
化学实验与安全•实验器材、常用药品、化学试剂的名称和用途。
•化学实验的操作步骤。
•化学实验中的安全注意事项,如佩戴实验服、戴眼镜、不直接闻气味等。
以上就是九年级化学最全必背知识点的总结。
希望大家能够通过学习,掌握这些基本知识,为今后进一步的学习奠定坚实的基础。
九年级化学常考知识点记忆在九年级化学学习中,有一些常考的知识点需要我们进行记忆。
这些知识点对于理解化学原理和解决化学问题都非常重要。
本文将为大家总结并详细介绍一些九年级化学的常考知识点,帮助大家在考试中取得好成绩。
一、化学基础知识1. 原子与元素:原子是物质的基本组成单位,元素是由同种原子组成的纯净物质。
元素按照化学性质可分为金属元素、非金属元素和半金属元素。
2. 化学键:化学键是原子之间的相互作用力,包括离子键、共价键和金属键。
3. 基本粒子与相对原子质量:质子、中子和电子是物质的基本粒子。
原子的相对原子质量等于质子数加中子数。
二、化学物质的性质1. 酸、碱和盐:酸是能产生氢离子的物质,碱是能产生氢氧根离子的物质,盐是酸和碱反应得到的产物。
2. 氧化还原反应:氧化是指物质失去电子,还原是指物质获得电子。
氧化还原反应中总是同时存在氧化反应和还原反应。
3. 电解:电解是指通过电流将电解质溶液或熔融电解质分解成离子的过程。
三、化学反应1. 反应物和产物:反应物是参与反应并在反应中消耗的物质,产物是反应生成的物质。
2. 反应的化学方程式:化学方程式用化学式表示化学反应的反应物和产物,反应物位于反应方程式的左侧,产物位于右侧。
方程式的左右两侧要保持质量守恒和电荷守恒。
3. 摩尔比和量比:反应中,反应物和产物的摩尔比与化学方程式中的系数有关。
量比是指反应物与产物之间的摩尔比。
四、常见化学物质及其应用1. 金属和非金属:金属具有良好的导电性和热传导性,可用于制作导线、工具等;非金属在自然界中广泛存在,包括氧气、氮气等。
2. 金属元素及其化合物:常见的金属元素有铁、铜、铝等,它们的化合物具有不同的性质与应用,如铁的化合物可用于制作钢铁。
3. 燃料与能源:燃料是一种能够产生燃烧的化学物质,包括化石燃料、生物质燃料等。
能源是指能够进行有用功的物质或物理体系,如化石燃料燃烧释放的能量能用于发电。
五、物质的组成与结构1. 分子与离子:分子是由原子通过共价键结合而成的化学物质,离子是带正电荷或负电荷的化学物质。
初三化学必背知识点化学是一门充满奇妙和奥秘的学科,对于初三的同学来说,掌握好一些必背的知识点是学好化学的基础。
以下是为大家整理的初三化学必背知识点。
一、化学用语1、元素符号元素符号是用来表示元素的特定符号。
例如,氢元素用“H”表示,氧元素用“O”,碳元素用“C”等。
要记住常见元素的符号,这是学习化学的基础。
2、化学式化学式表示物质的组成。
例如,水的化学式是“H₂O”,表示一个水分子由两个氢原子和一个氧原子构成。
二氧化碳的化学式是“CO₂”。
3、化学方程式化学方程式用化学式表示化学反应的式子。
例如,氢气燃烧生成水的化学方程式为“2H₂+ O₂点燃 2H₂O”,它表示了反应物、生成物以及反应条件。
二、物质的性质1、物理性质物理性质包括颜色、状态、气味、熔点、沸点、密度、溶解性等。
例如,氧气是无色无味的气体,铁是银白色固体。
2、化学性质化学性质是物质在化学变化中表现出来的性质,如可燃性、氧化性、还原性、稳定性等。
比如,氢气具有可燃性,氧气具有氧化性。
三、常见的化学反应类型1、化合反应由两种或两种以上的物质生成一种新物质的反应。
例如,碳在氧气中燃烧生成二氧化碳:C + O₂点燃 CO₂2、分解反应一种物质生成两种或两种以上其他物质的反应。
例如,电解水生成氢气和氧气:2H₂O 通电 2H₂↑ + O₂↑3、置换反应一种单质和一种化合物反应生成另一种单质和另一种化合物的反应。
例如,铁与硫酸铜反应生成铜和硫酸亚铁:Fe + CuSO₄= FeSO₄+Cu4、复分解反应两种化合物相互交换成分,生成另外两种化合物的反应。
例如,盐酸和氢氧化钠反应生成氯化钠和水:HCl + NaOH = NaCl + H₂O四、氧气1、氧气的性质氧气是一种无色无味的气体,不易溶于水,密度比空气略大。
具有助燃性,能支持燃烧。
2、氧气的制取实验室制取氧气常用的方法有加热高锰酸钾、分解过氧化氢和加热氯酸钾。
(1)加热高锰酸钾制取氧气的化学方程式为:2KMnO₄加热K₂MnO₄+ MnO₂+ O₂↑(2)过氧化氢在二氧化锰的催化作用下分解制取氧气:2H₂O₂二氧化锰 2H₂O + O₂↑五、二氧化碳1、二氧化碳的性质二氧化碳是一种无色无味的气体,能溶于水,密度比空气大。
化学九年级必背中考知识点化学是一门研究物质的性质、组成、结构以及变化的科学。
对于九年级的学生而言,掌握化学的基本知识点是非常重要的。
以下是九年级化学中考必背的知识点:1. 元素与化合物- 元素是组成物质的基本单位,例如氧气(O₂)。
- 化合物是由两种以上元素以确定比例结合而成的物质,例如水(H₂O)。
2. 常见元素符号及其性质- 氧气(O₂):无色、无味、不可燃。
- 水(H₂O):无色、无味、可燃。
- 碳(C):黑色、固体。
- 氮气(N₂):无色、无味、不可燃。
3. 物质的物理性质- 密度:物质单位体积的质量。
- 熔点:物质从固态转化为液态的温度。
- 沸点:物质从液态转化为气态的温度。
4. 化学反应- 化学反应是物质发生转化的过程,通常伴随着能量的吸收或释放。
- 反应物:参与反应的物质。
- 生成物:反应后形成的物质。
5. 酸、碱与盐- 酸:能够产生氢离子(H⁺)的物质。
- 碱:能够产生氢氧根离子(OH⁻)的物质。
- 盐:由酸和碱中和而成的物质。
6. 酸碱中和反应- 酸和碱经过反应后,产生水和盐。
7. 金属与非金属- 金属:具有导电性和延展性的物质,例如铁、铜等。
- 非金属:不具备金属的性质,例如氧、氯等。
8. 元素周期表- 元素周期表是将元素按照不同性质排列的表格。
- 元素周期表以原子序数递增的顺序排列。
9. 键合与分子结构- 键是将原子连接在一起的强力。
- 分子是由两个或更多原子通过共享键形成的。
10. 燃烧与火焰- 燃烧是指物质与氧气发生剧烈的氧化反应,产生能量和火焰。
11. 阳离子与阴离子- 阳离子:带正电荷的离子。
- 阴离子:带负电荷的离子。
12. 化学式的写法- 化学式表示化合物中元素和原子数量的比例。
13. 化学方程式的平衡- 化学方程式平衡是指反应物与生成物的质量之间保持一致。
14. 溶液的浓度- 溶液浓度是指溶剂中溶质的质量或体积占比。
15. 离子反应与离子方程式- 离子反应是指溶液中离子之间发生的反应。
初三化学必背知识点(精华)人教版初三化学必背知识点,要全面点。
一、化学用语1、常见元素及原子团的名称和符号非金属O氧H氢N氮Cl氯C碳P磷S硫金属K钾Ca钙Na钠Mg镁Al铝Zn锌Fe铁Cu铜Hg汞Ag银Mn锰Ba钡原子团根氢氧根硝酸根碳酸根硫酸根磷酸根铵根OH NO3 CO3 2 SO4 2 PO43 NH42、化合价口诀1 常见元素化合价口诀一价氢氯钾钠银二价氧钙钡镁锌三五氮磷三价铝铜汞一二铁二三二、四、六硫四价碳许多元素有变价条件不同价不同。
2 常见原子团根化学价口诀一价硝酸氢氧根二价硫酸碳酸根三价常见磷酸根通常负价除铵根。
3 熟练默写常见元素的常用的化合价1价K、Na、H、Ag、NH4 2价Ca2、Ba2、Mg2、Zn2、Cu2、Hg2、亚Fe2 3价Fe3Al3 1价Cl、OH、NO3 2价O2、S2、CO3 2、SO4 2、3价PO433、必须熟记的常见物质的俗称、化学名称、化学式、用途俗称化学名称化学式用途金刚石、石墨、木炭等碳单质C 金刚石做钻头、切割玻璃石墨做铅笔芯、电极水银汞Hg 温度计干冰二氧化碳固体CO2 人工降雨致冷剂水水H2O 最常见溶剂双氧水过氧化氢H2O2 消毒剂铁锈氧化铁Fe2O3 生石灰氧化钙CaO 食品干燥剂熟石灰、消石灰澄清石灰水氢氧化钙CaOH2 改良酸性土壤石灰石、大理石蛋壳、水垢等碳酸钙CaCO3 建筑材料、制水泥盐酸氢氯酸氯化氢HCl 除铁锈天然气、沼气、瓦斯甲烷CH4 燃料酒精乙醇C2H5OH 燃料、乙醇汽油4、必须熟记的制取物质的化学方程式1实验室制取氧气一2KMnO4K2MnO4MnO2O2↑2实验室制取氧气二2H2O2 2H2OO2↑3 实验室制取氧气三2KClO32KCl3O2↑4实验室制法CO2 CaCO32HClCaCl2H2OC O2↑5实验室制取氢气ZnH2SO4ZnSO4H2↑6电解水制取氢气2H2O2H2↑O2↑7湿法炼铜术铁置换出铜FeCuSO4FeSO4Cu8炼铁原理3COFe2O32Fe3CO29生灰水CaOH2 的制取方法CaOH2OCaOH210生石灰氧化钙制取方法CaCO3 CaOCO2↑ 一分耕耘一分收获–2 - 二金属活动性顺序金属活动性由强至弱K Ca Na Mg Al Zn Fe Sn Pb H Cu Hg Ag Pt Au 。
初三化学知识点汇总(绪言)1、化学是一门研究物质的组成、结构、性质以及变化规律的以实验为基础自然科学。
物理和化学的共同点:都是以实验为基础的自然科学.2、化学变化和物理变化的根本区别是:有没有新物质的生成。
化学变化中伴随发生一些如放热、发光、变色、放出气体、生成沉淀等现象。
3、物理性质——状态、气味、熔点、沸点、硬度、密度、延展性、溶解性、挥发性、导电性、吸附性等。
4、化学性质——氧化性、还原性、金属活动性、活泼性、稳定性、腐蚀性、毒性等。
5、绿色粉末碱式碳酸铜加热后,①绿色粉末变成黑色,②管口出现小水滴,③石灰水变浑浊。
Cu2(OH)2CO3—6、我国的某些化学工艺像造纸、制火药、烧瓷器,发明很早,对世界文明作出过巨大贡献。
(空气)1、空气中氧气含量的测定:实验现象:①红磷(不能用木炭、硫磺、铁丝等代替)燃烧时有大量白烟生成,②同时钟罩内水面逐渐上升,冷却后,水面上升约1/5体积。
若测得水面上升小于1/5体积的原因可能是:①红磷不足,氧气没有全部消耗完②装置漏气③没有冷却到室温就打开弹簧夹。
2、法国化学家拉瓦锡提出了空气主要是由氧气和氮气组成的。
舍勒和普利斯特里先后用不同的方法制得了氧气。
3、空气的成分按体积分数计算,大约是氮气为78%、氧气为21%(氮气比氧气约为4︰1)、稀有气体(混合物)为0.94%、二氧化碳为0.03%、其它气体和杂质为0.03%。
空气的成分以氮气和氧气为主,属于混合物。
4、排放到大气中的有害物质,大致可分为粉尘和气体两类,气体污染物较多是SO2、CO、NO2,这些气体主要来自矿物燃料的燃烧和工厂的废气。
(水)1、水在地球上分布很广,江河、湖泊和海洋约占地球表面积的3/4,人体含水约占人体质量的2/3。
淡水资源却不充裕,地面淡水量还不到总水量的1%,而且分布很不均匀。
2、水的污染来自于①工厂生产中的废渣、废水、废气,②生活污水的任意排放,③农业生产中施用的农药、化肥随雨水流入河中。
初三化学必背知识点中考化学知识点总结初三化学必背知识点中考化学知识点总结一、初中化学常见物质的颜色(一)、液态的颜色1、红色固体:铜,氧化铁2、绿色液态:碱式碳酸铜3、蓝色固体:氢氧化铜,硫酸铜晶体4、紫黑色液态:高锰酸钾5、淡黄色固体:硫磺6、无色液态:冰,干冰,金刚石7、银白色固体:银,铁,镁,铝,汞等金属8、黑色液态:铁粉,木炭,氧化铜,二氧化锰,四水解三铁,(碳黑,活性炭)9、红褐色固体:氢氧化铁10、白色液态:氯化钠,碳酸钠,氢氧化钠,氢氧化钙,碳酸钙,氧化钙,硫酸铜,五氧化二磷,氧化镁(二)、液体的颜色11、无色液体:水,双氧水12、蓝色溶液:硫酸铜溶液,氯化铜溶液,硝酸铜溶液13、浅绿色溶液:硫酸亚铁溶液,氯化亚铁溶液,硝酸亚铁溶液14、黄色溶液:硫酸铁溶液,氯化铁溶液,硝酸铁溶液15、紫红色溶液:高锰酸钾溶液16、紫色溶液:石蕊溶液(三)、气体的颜色17、红棕色气体:二氧化氮18、黄绿色气体:氯气19、无色气体:氧气,氮气,氢气,二氧化碳,一氧化碳,二氧化硫,氯化氢气体等大多数气体.二、初中化学之三1、我国古代三大化学工艺:造纸,制火药,烧瓷器.2、水解反应的三种类型:核爆,冷却,缓慢水解.3、构成物质的三种微粒:分子,原子,离子.4、不磁铁的三种微粒:分子,原子,中子.5、物质组成与构成的三种说法:(1)、二氧化碳就是由碳元素和氧元素共同组成的;(2)、二氧化碳是由二氧化碳分子构成的;(3)、一个二氧化碳分子就是由一个碳原子和一个氧原子形成的.6、构成原子的三种微粒:质子,中子,电子.7、导致水污染的三种原因:(1)工业“三废”任意排放,(2)生活污水任一排放量(3)农药化肥任意施放8、搜集气体的三种方法:排洪法(不容于水的气体),向上排在空气法(密度比空气小的气体),向上排在空气法(密度比空气大的气体).9、质量守恒定律的三个不改变:原子种类不变,原子数目不变,原子质量不变.10、不饱和溶液变为饱和溶液的三种方法:减少溶质,增加溶剂,发生改变温度(增高或减少).11、复分解反应能否发生的三个条件:生成水、气体或者沉淀12、三小化学肥料:n、p、k13、排放到空气中的三种气体污染物:一氧化碳、氮的氧化物,硫的氧化物.14、冷却播发白光的物质:镁条,木炭,蜡烛.15、具有可燃性,还原性的物质:氢气,一氧化碳,单质碳.16、具备可燃性的三种气体就是:氢气(理想),一氧化碳(有害),甲烷(常用).17、co的三种化学性质:可燃性,还原性,毒性.18、三小矿物燃料:煤,石油,天然气.(全系列为混合物)19、三种黑色金属:铁,锰,铬.20、铁的三种氧化物:氧化亚铁,三氧化二铁,四水解三铁.21、炼铁的三种氧化物:铁矿石,焦炭,石灰石.22、常用的三种强酸:盐酸,硫酸,硝酸.23、浓硫酸的三个特性:吸水性,脱水性,强氧化性.24、氢氧化钠的三个又称:火碱,烧碱,苛性钠.25、碱式碳酸铜受热分解生成的三种氧化物:氧化铜,水(氧化氢),二氧化碳.26、实验室制备co2无法用的三种物质:硝酸,浓硫酸,碳酸钠.27、酒精灯的三个火焰:内焰,外焰,焰心.28、采用酒精灯存有三禁:严禁向插满的灯里嵌入酒精,严禁用酒精灯回去点燃另一只酒精灯,严禁用嘴点燃酒精灯.29、玻璃棒在粗盐提纯中的三个作用:搅拌、引流、转移30、液体过滤器操作方式中的三依靠:(1)飞溅滤液时烧杯口紧邻玻璃棒,(2)玻璃棒轻靠在三层滤纸的一端,(3)圆柱形下端管口紧邻烧杯内壁.31、固体配溶液的三个步骤:计算,称量,溶解.32、淡配稀的三个步骤:排序,量挑,熔化.33、浓配稀的三个仪器:烧杯,量筒,玻璃棒.34、三种受热吸热的物质:浓硫酸,氢氧化钠,生石灰.35、过滤两次滤液仍浑浊的原因:滤纸破损,仪器不干净,液面高于滤纸边缘.36、药品丢弃的三不原则:无法用手碰触药品,不要把鼻孔兎至容器口闻药品的气味,严禁闻任何药品的味道.37、金属活动顺序的三含义:(1)金属的位置越靠前,它在水溶液中越容易失去电子变成离子,它的活动性就越强;(2)排在氢前面的金属能置换出酸里的氢,排在氢后面的金属不能置换出酸里的氢;(3)排在前面的金属能把排在后面的金属从它们的盐溶液中置换出来.38、温度对液态溶解度的影响:(1)大多数液态物质的溶解度随着温度的增高而减小,(2)少数液态物质的溶解度受到温度影响变化并不大(3)极少数液态物质的溶解度随着温度的增高而增大.39、影响溶解速度的因素:(1)温度,(2)是否搅拌(3)固体颗粒的大小40、并使铁锈蚀的三种物质:铁,水,氧气.41、溶质的三种状态:固态,液态,气态.42、影响溶解度的三个因素:溶质的性质,溶剂的性质,温度.三、初中化学常见混合物的重要成分1、空气:氮气(n2)和氧气(o2)2、水煤气:一氧化碳(co)和氢气(h2)3、煤气:一氧化碳(co)4、天然气:甲烷(ch4)5、石灰石/大理石:(caco3)6、生铁/钢:(fe)7、木炭/焦炭/炭黑/活性炭:(c)8、铁锈:(fe2o3)四、初中化学常用物质又称1、氯化钠(nacl):食盐2、碳酸钠(na2co3):纯碱,苏打,口碱3、氢氧化钠(naoh):火碱,烧碱,苛性钠4、氧化钙(cao):生石灰5、氢氧化钙(ca(oh)2):熟石灰,消石灰6、二氧化碳液态(co2):干冰7、氢氯酸(hcl):盐酸8、碱式碳酸铜(cu2(oh)2co3):铜绿9、硫酸铜晶体(cuso4.5h2o):蓝矾,胆矾10、甲烷(ch4):沼气11、乙醇(c2h5oh):酒精12、乙酸(ch3cooh):醋酸13、过氧化氢(h2o2):双氧水14、汞(hg):水银15、碳酸氢钠(nahco3):小苏打四、初中化学溶液的酸碱性1、显酸性的溶液:酸溶液和某些盐溶液(硫酸氢钠、硫酸氢钾等)2、显出碱性的溶液:碱溶液和某些盐溶液(碳酸钠、碳酸氢钠等)3、显中性的溶液:水和大多数的盐溶液五、初中化学资产规模放在空气中质量发生改变的(一)质量增加的1、由于变硬而减少的:氢氧化钠液态,氯化钙,氯化镁,浓硫酸;2、由于跟水反应而增加的:氧化钙、氧化钡、氧化钾、氧化钠,硫酸铜3、由于跟二氧化碳反应而减少的:氢氧化钠,氢氧化钾,氢氧化钡,氢氧化钙;(二)质量减少的1、由于溶解而增加的:淡盐酸,淡硝酸,酒精,汽油,淡氨水;2、由于风化而减少的:碳酸钠晶体.六、初中化学物质的检验(一)、气体的检验1、氧气:拎火星的木条放进瓶中,若木条冷静下来,则就是氧气.2、氢气:在玻璃尖嘴点燃气体,罩一干冷小烧杯,观察杯壁是否有水滴,往烧杯中倒入澄清的石灰水,若不变浑浊,则是氢气.3、二氧化碳:灌入回应的石灰水,若变混浊则就是二氧化碳.4、氨气:湿润的紫红色石蕊试纸,若试纸变蓝,则是氨气.5、水蒸气:通过浓硫酸硫酸铜,若白色液态变蓝,则不含水蒸气.(二)、离子的检验.6、氢离子:碱液紫色石蕊试液/重新加入锌粒7、氢氧根离子:酚酞试液/硫酸铜溶液8、碳酸根离子:稀盐酸和回应的石灰水9、氯离子:硝酸银溶液和稀硝酸,若产生白色沉淀,则是氯离子10、硫酸根离子:硝酸钡溶液和叶唇柱硝酸/先滴提稀盐酸再倒入氯化钡11、铵根离子:氢氧化钠溶液并加热,把湿润的红色石蕊试纸放在试管口12、铜离子:碱液氢氧化钠溶液,若产生蓝色结晶则就是铜离子13、铁离子:滴加氢氧化钠溶液,若产生红褐色沉淀则是铁离子(三)、有关例题14、如何检验naoh是否变质:滴加稀盐酸,若产生气泡则变质15、检验生石灰中与否所含石灰石:碱液稀盐酸,若产生气泡则所含石灰石16、检验naoh中是否含有nacl:先滴加足量稀硝酸,再滴加agno3溶液,若产生白色沉淀,则含有nacl.17、检验三瓶试液分别就是叶唇柱hno3,叶唇柱hcl,叶唇柱h2so4?向三只试管中分别滴加ba(no3)2溶液,若产生白色沉淀,则是稀h2so4;再分别滴加agno3溶液,若产生白色沉淀则是稀hcl,剩下的是稀hno318、淀粉:重新加入碘溶液,若变蓝则含淀粉.19、葡萄糖:加入新制的氢氧化铜,若生成砖红色的氧化亚铜沉淀,就含葡萄糖.七、物质的细粒1、co2(co):把气体通过灼热的氧化铜2、co(co2):通过足量的氢氧化钠溶液3、h2(水蒸气):通过浓硫酸/通过氢氧化钠固体4、cuo(cu):在空气中(在氧气过程中将)灼热混合物5、cu(fe):加入足量的稀硫酸6、cu(cuo):重新加入足量的稀硫酸7、feso4(cuso4):加入足量的铁粉8、nacl(na2co3):重新加入足量的盐酸9、nacl(na2so4):加入足量的氯化钡溶液10、nacl(naoh):重新加入足量的盐酸11、naoh(na2co3):加入足量的氢氧化钙溶液12、nacl(cuso4):重新加入足量的氢氧化钡溶液13、nano3(nacl):加入足量的硝酸银溶液14、nacl(kno3):冷却溶剂15、kno3(nacl):冷却热饱和溶液.16、co2(水蒸气):通过浓硫酸.八、化学之最1、未来最理想的燃料就是h2.2、最简单的有机物是ch4.3、密度最轻的气体就是h2.4、相对分子质量最小的物质是h2.5、相对分子质量最轻的氧化物就是h2o.6、化学变化中最小的粒子是原子.7、ph=0时,酸性最强大,碱性最强.ph=14时,碱性最强,酸性最弱.8、土壤里最缺少的就是n,k,p三种元素,土壤肥力最低的氮肥就是尿素.9、天然存在最硬的物质是金刚石.10、最早利用天然气的国家就是中国.11、地壳中含量最多的元素是氧.12、地壳中含量最少的金属元素就是铝.13、空气里含量最多的气体是氮气.14、空气里含量最少的元素就是氮.15、当今世界上最重要的三大化石燃料是煤,石油,天然气.16、构成化合物种类最少的元素:碳九、有关不同1、金刚石和石墨的物理性质相同:是因为碳原子排序相同.2、生铁和钢的性能不同:是因为含碳量不同.3、一氧化碳和二氧化碳的化学性质相同:是因为分子形成相同.(氧气和臭氧的化学性质不同是因为分子构成不同;水和双氧水的化学性质不同是因为分子构成不同.)4、元素种类相同:是因为质子数相同.5、元素化合价不同:是因为最外层电子数不同.6、钠原子和钠离子的化学性质相同:是因为最外层电子数相同十、有毒的物质1、有害的液态:亚硝酸钠(nano2),乙酸铅等;2、有毒的液体:汞,硫酸铜溶液,甲醇,含ba2+的溶液(除baso4);3、有害的气体:co,氮的氧化物,硫的氧化物十一、溶解性表的记忆口诀钾钠铵盐个个溶,硝酸盐类也相同碱溶铵钾钠钡钙,硫酸盐类除钡钙,氯化物除银亚汞,碳磷酸盐多不水溶性解化学计算题关键是读数据,读出每一个数据包含的物质,然后分析物质之间的关系,即可找出已知的量和物.例如:在一次化学课外活动中,某同学想要除去氯化钾液态中混有的氯化铜(不引入其他杂质).化学老师为他提供更多了以下溶液:氢氧化钠溶液、氢氧化钾溶液、硫酸钠溶液.该同学现取氯化钾和氯化铜的混合物59.8g,全部熔化在g水中,再重新加入60g选好溶液,恰好全然反应,分解成结晶9.8g.试提问:(1)该同学所选的是溶液.(2)排序混合物中氯化铜的质量和反应后税金溶液中溶质的质量分数.(结果留存至小数点后一位数字)59.8g(氯化钾和氯化铜)+g水+60g(氢氧化钾和水)=9.8g(氢氧化铜)是混合物的不能直接用于方程式计算,所以已知的是氢氧化铜的质量为9.8g,写出反应方程式就能计算了一.制氧气:2kclo3(mno2,加热)=2kcl+3o2↑2kmno4冷却=k2mno4+mno2+o2↑二.制氢气:zn+2hcl=zncl2+h2↑zn+h2so4=znso4+h2↑三.制二氧化碳:caco3+2hcl=cacl2+co2↑(不能用h2so4)。
九年级化学知识点速记(含口诀)01空气成分二一氧,七八氮(氧气21%,氮气78%)零零三,是二碳(二氧化碳0.03%)污染气体共有三:一碳二硫和二氮(污染气体:一氧化碳、二氧化氮、二氧化硫)02制取氧气的实验步骤“茶(查)、庄(装)、定、点、收、利(离)、息(熄)”注释:连接仪器,“查”:检查装置的气密性,“装”:盛装药品,“定”:试管固定在铁架台,“点”:点燃酒精灯进行加热“收”:收集气体,“离”:将导管移离水面“熄”:熄灭酒精灯,停止加热。
03电解水实验现象:“正氧负氢,氧一氢二”:正极放出氧气,负极放出氢气;氧气与氢气的体积比为1:2。
04组成地壳的元素含量养闺女贴(氧、硅、铝、铁)05常见元素化合价与化学式06金属活动性顺序金属活动性顺序由强至弱:(按顺序背诵)嫁给那美女,身体细纤轻,统共一百斤KCaNaMgAlZnFeSnPb(H)CuHgAgPtAu钾钙钠镁铝锌铁锡铅(氢)铜汞银铂金07元素序号1-20氢害李皮蓬,碳担杨福奈,那美女归您,刘氯亚嫁丐氢氦锂铍硼,碳氮氧氟氖,钠镁铝硅磷,硫氯氩钾钙(元素符号还必须记住)08化学实验基本操作固体需匙或纸槽,一斜二送三竖立;块固还是镊子好,一横二放三慢竖。
液体应盛细口瓶,手贴标签再倾倒。
读数要与切面平,仰视偏低俯视高。
滴管滴加捏胶头,垂直悬空不玷污,不平不倒不乱放,用完清洗莫忘记。
托盘天平须放平,游码旋螺针对中;左放物来右放码,镊子夹大后夹小;试纸测液先剪小,玻棒沾液测最好。
试纸测气先湿润,粘在棒上向气靠。
酒灯加热用外焰,三分之二为界限。
硫酸入水搅不停,慢慢注入防沸溅。
实验先查气密性,隔网加热杯和瓶。
排水集气完毕后,先撤导管后移灯。
初中化学物质的【除杂方法】总结一:物理方法1、过滤法原理:把不溶于液体的固体与液体通过过滤而分开的方法称为过滤法。
如:氯化钙中含有少量碳酸钙杂质,先将混合物加水溶解,由于氯化钙溶于水,而碳酸钙难溶于水,过滤除去杂质碳酸钙,然后蒸发滤液,得到固体氯化钙。
初三化学必背知识点8篇化学(chemistry)是自然科学的一种,主要在分子、原子层面,讨论物质的组成、性质、结构与变化规律,制造新物质(实质是自然界中原来不存在的分子)。
以下是为大家整理的初三化学必背知识点8篇,欢迎品鉴!初三化学必背知识点篇1 1、常见元素及原子团的名称和符号非金属: O氧 H氢 N氮 Cl氯 C碳 P磷 S硫金属: K钾 Ca钙 Na钠 Mg镁 Al铝 Zn锌 Fe铁 Cu铜Hg汞 Ag银 Mn锰 Ba钡原子团(根):氢氧根硝酸根碳酸根硫酸根磷酸根铵根OH- NO3- CO3 2- SO4 2- PO43- NH4+2、化合价口诀(1) 常见元素化合价口诀:一价氢氯钾钠银二价氧钙钡镁锌三五氮磷三价铝铜汞一二铁二三二、四、六硫四价碳许多元素有变价,条件不同价不同。
(2) 常见原子团(根)化学价口诀:一价硝酸氢氧根二价硫酸碳酸根三价常见磷酸根通常负价除铵根。
(3) 娴熟默写常见元素的常用的化合价+1价 K+、Na+、H+、Ag+、NH4++2价 Ca2+、Ba2+、Mg2+、Zn2+、Cu2+、 Hg2+、亚Fe2+ +3价 Fe3+,Al3+-1价 Cl-、OH-、NO3--2价 O2-、S2-、CO3 2-、SO4 2-、-3价 PO43-3、必须熟记的常见物质的俗称、化学名称、化学式及物理性质名称化学式俗称主要物理性质硫 S 硫磺黄色固体,不溶于水易溶于有机溶剂。
二氧化碳 CO2 固体俗称干冰无色气体、能溶于水、密度比空气大,固体干冰易升华。
一氧化碳 CO 煤气无色、无味气体、难溶于水,密度比空气略小,有毒性。
甲烷 CH4 沼气、坑气无色、无味气体,极难溶于水,密度小于空气。
乙醇 C2H5OH 酒精无色透明,具有特殊气味的易挥发的液体,可与水任意互溶。
乙酸 CH3COOH 醋酸、冰醋酸无色有刺激性酸味的液体,易溶于水,固体称冰醋酸。
氧化钙 CaO 生石灰白色固体,易吸水,有腐蚀性。
阳焱发:人怎么可以平庸的活着?勇敢去追求自己所想的吧孩子们。
No。
1 初三化学常见物质的化学式1、单质:H2氢气O2氧气N2氮气C碳P磷S硫Fe铁Cu铜Hg汞2、化合物(1)氧化物:H2O水 CO2二氧化碳 CO一氧化碳SO2二氧化硫 SO3三氧化硫P2O5五氧化二磷 Fe2O3氧化铁 Fe3O4四氧化三铁 CaO氧化钙 MgO氧化镁CuO氧化铜ZnO氧化锌FeO氧化亚铁MnO2二氧化锰Na2O氧化钠(2)酸:HCl盐酸H2SO4硫酸HNO3硝酸H3PO4磷酸H2CO3碳酸H2SO3亚硫酸(3)碱:NaOH氢氧化钠 KOH氢氧化钾Ca(OH)2氢氧化钙 Ba(OH)2氢氧化钡 Cu(OH)2氢氧化铜Fe(OH)3氢氧化铁Fe(OH)2氢氧化亚铁Al(OH)3氢氧化铝Mg(OH)2氢氧化镁(4)盐:NaCl氯化钠 Na2CO3碳酸钠 ZnCl2氯化锌 CaCl2氯化钙KCl氯化钾Na2SO4硫酸钠CuSO4硫酸铜 AgCl氯化银FeCl3氯化铁 FeCl2氯化亚铁 AlCl3氯化铝FeSO4硫酸亚铁Fe2(SO4)3硫酸铁ZnSO4硫酸锌 CaCO3碳酸钙 BaCl2氯化钡 BaSO4硫酸钡 KClO3氯酸钾 KMnO4高锰酸钾 K2MnO4锰酸钾 KNO3硝酸钾 Cu(NO3)2硝酸铜Hg(NO3)2硝酸汞 NH4Cl氯化铵NH4NO3硝酸铵(NH4)2SO4硫酸铵NH4HCO3碳酸氢铵NaHCO3碳酸氢钠Cu2(OH)2CO3碱式碳酸铜(5)有机物:CH4甲烷 C2H5OH乙醇(酒精) CH3OH甲醇 CH3COOH乙酸(醋酸) CO(NH2)2尿素,葡萄糖:C6H12O6淀粉:(C6H10O5)n初三化学必需的记忆性知识一、常见物质的颜色的状态1、白色固体:MgO、P2O5、CaO、NaOH、Ca(OH)2、KClO3、KCl、Na2CO3、NaCl、无水CuSO4;铁、镁为银白色(汞为银白色液态)2、黑色固体:石墨、炭粉、铁粉、CuO、MnO2、Fe3O4▲KMnO4为紫黑色3、红色固体:Cu、Fe2O3、HgO、红磷▲硫:淡黄色▲Cu2(OH)2CO3为绿色4、溶液的颜色:凡含Cu2+的溶液呈蓝色(如:CuSO4溶液、CuCl2溶液、Cu(NO3)2溶液);凡含Fe2+的溶液呈浅绿色(如:FeSO4溶液、FeCl2溶液、Fe (NO3)2溶液);凡含Fe3+的溶液呈棕黄色(如:Fe2(SO4)3溶液、FeCl3溶液、Fe (NO3)3溶液),其余溶液一般为无色。
(高锰酸钾溶液为紫红色)5、沉淀(即不溶于水的盐和碱):①盐:白色↓:CaCO3、BaCO3(溶于酸) AgCl、BaSO4(也不溶于稀HNO3) 等②碱:蓝色↓:Cu(OH)2红褐色↓:Fe(OH)3白色↓:其余不溶性碱为白色。
二、常见物质的学名、俗名及化学式化学式名称俗称化学式名称俗称Hg汞水银CaO 氧化钙生石灰CO2二氧化碳气态:碳酸气固态:干冰Ca(OH)2氢氧化钙熟石灰、消石灰NaOH 氢氧化钠苛性钠、火碱、烧碱Ca CO3碳酸钙石灰石、大理石Na2CO3碳酸钠纯碱、苏打CuSO4·5H2O硫酸铜晶体胆矾、蓝矾NaHCO3碳酸氢钠、酸式碳酸钠小苏打NaCl氯化钠食盐C2H5OH 乙醇酒精CH3COOH乙酸醋酸HCl氢氯酸盐酸H2O2过氧化氢双氧水Cu2(OH)2CO3碱式碳酸铜铜绿、孔雀石H2O 氧化氢水CH4甲烷沼气、坑气Fe2O3氧化铁铁红CO 一氧化碳煤气KAl(SO4)2.12H2O硫酸铝钾晶体明矾三、物质的溶解性:1、气体:溶的:CO2、HCl、SO2、NH3等。
不溶(或不易溶):O2、H2、CH4、CO、N2等。
2、金属氧化物:除CaO、Na2O、K2O、BaO溶外,大多数不溶3、酸:大多数溶4、碱:除氢氧化钡、氢氧化钾、氢氧化钙、氢氧化钠和氨水溶外,其他碱不溶于水5、盐:含有钾、钠、硝酸根、铵根的盐都溶于水,含Cl-的盐只有AgCl不溶于水,其他都溶于水;含SO42-的盐只有BaSO4 不溶于水,其他都溶于水;含CO32-的盐只有含K+、Na+、NH4+溶于水,其他都不溶于水。
6、沉淀物中只有AgCl和BaSO4不溶于稀硝酸,Fe(OH)3是红褐色沉淀,Cu(OH)2是蓝色沉淀,其他沉淀是白色(包括Fe(OH)2)有以下常见的沉淀:Mg(OH)2 、Al(OH)3 CaCO3 BaCO3、Ag2 CO3等都溶于酸。
推断题中,往沉淀物加稀硝酸:若讲沉淀不溶解,则沉淀中一定有AgCl 或BaSO4 ;若讲沉淀全部溶解,则沉淀中一定没有AgCl或BaSO4 ;若讲沉淀部分溶解,则沉淀中一定有AgCl或BaSO4 中的一种,且还有另一种可溶于稀硝酸的沉淀。
4、实验中的规律:①凡用固体加热制取气体的都选用高锰酸钾制O2装置(固固加热型);凡用固体与液体反应且不需加热制气体的都选用双氧水制O 2装置(固液不加热型)。
②凡是给试管固体加热,都要先预热,试管口都应略向下倾斜。
③凡是生成的气体难溶于水(不与水反应)的,都可用排水法收集。
凡是生成的气体密度比空气大的,都可用向上排空气法收集。
凡是生成的气体密度比空气小的,都可用向下排空气法收集。
④凡是制气体实验时,先要检查装置的气密性,导管应露出橡皮塞1-2ml ,铁夹应夹在距管口1/3处。
⑤凡是用长颈漏斗制气体实验时,长颈漏斗的末端管口应插入液面下。
⑥凡是点燃可燃性气体时,一定先要检验它的纯度。
⑦凡是使用有毒气体做实验时,最后一定要处理尾气。
⑧凡是使用还原性气体还原金属氧化物时,一定是“一通、二点、三灭、四停” 5、化学实验基本操作口诀:固体需匙或纸槽,一送二竖三弹弹;块固还是镊子好,一横二放三慢竖。
液体应盛细口瓶,手贴标签再倾倒。
读数要与切面平,仰视偏低俯视高。
滴管滴加捏胶头,垂直悬空不玷污,不平不倒不乱放,用完清洗莫忘记。
托盘天平须放平,游码旋螺针对中;左放物来右放码,镊子夹大后夹小; 试纸测液先剪小,玻棒沾液测最好。
试纸测气先湿润,粘在棒上向气靠。
酒灯加热用外焰,三分之二为界限。
硫酸入水搅不停,慢慢注入防沸溅。
实验先查气密性,隔网加热杯和瓶。
排水集气完毕后,先撤导管后移灯。
6PH :①显酸性的溶液PH 《7:酸溶液和CO 2、SO 2、SO 3、HCl 等水溶液②显碱性的溶液PH 》7:碱溶液和CaO、Na2O、K2O、BaO、NH3等水溶液及碳酸钠、碳酸氢钠溶液③显中性的溶液PH =7:水和大多数的盐溶液 7.有沉淀生成的反应有:① B a2++SO 42-=B aSO 4↓ ②Ag ++Cl -=AgCl ↓ ③除K+、Na+外的金属离子+CO3-=难溶性碳酸盐↓④除K+、Na+、Ca+、Ba+外的金属离子+OH-=难溶性碱↓初三化学方程式按元素归类总结老师寄语:这个总结的主要目的是帮助你应对初三化学的推断题,也就是所谓的框图题的。
当你在做框图题的时候应该看到某一物质时能立刻联想到跟它相关的所有反应,以及反应现象来,从中挑选出符合题目的反应,进而一步步解题。
希望这个小总结能够为你的化学学习带来一点帮助,那么老师也就满足了。
因为是按元素来分类,一些反应有重复,望见谅。
OH CO OOH H C 22252323++点燃常见生活中的化学知识阳焱发老师寄语:知识来自生活,应用于生活。
化学中考常出现与生活有关的知识。
1、新电灯泡的玻璃上常有一点暗红物质以除去灯泡内残留的氧,该物质是红磷。
原理:522O P 2O 5P 4点燃+2、田径比赛发令枪打响后,产生的白烟主要是P2O5。
原理:522O P 2O 5P 4点燃+3、铜器表面慢慢形成一层铜绿:322222CO )OH (Cu CO O H O Cu 2=+++4、铁匠将烧红的生铁放在铁砧上反复锤打,使生铁转化为钢:(百炼成钢)22CO O C 高温+5、国际上推广使用中国的铁锅,以补充人体所需要的铁元素:↑+=+22H FeCl HCl 2Fe6、少量水滴到煤炉里,能窜出更高的火苗:22H CO OH C ++高温7、不能用铁制容器配制农药波尔多液:44FeSO Cu CuSO Fe +=+8、为了使石灰浆抹的墙快点干,常在室内燃一盆炭火,但刚放入炭火盆时,墙壁反而更潮湿:O H CaCO )OH (Ca CO 2322+↓=+9、鸡蛋放入石灰水可以保鲜。
O H CaCO )OH (Ca CO 2322+↓=+ 10、酒精是一种理想的液体燃料,为减少污染,可制成乙醇汽油: 11、新买的铝锅、铝壶用来烧开水时,凡是水浸到的地方都会变黑,说明水中溶有铁盐 12、工、农业及城市生活污水中含磷。
家用洗涤剂是污水中磷的一个重要的来源,含磷污水排到自然水中,引起藻类增殖(水华现象),使水变质,必须除去。
13、目前我国许多城市和地区定期公布空气质量报告,在空气质量报告中,一般不涉及的是二氧化碳,二氧化碳不是污染物,只会引起温室效应。
14、举重前,运动员把两手伸人盛有白色粉末“镁粉”的盆中,然后互相摩擦掌心。
这个助运动员一臂之力的“镁粉”的成份是MgCO 3。
15、用废旧书报包装食品,会引起食品污染,这是由于印刷书报的油墨中含有铅的有害物质。
16、 自来水中的削毒剂是氯气或漂白粉,净水剂是明矾,吸附剂是活性碳。
17、煤炉里煤的燃烧:(下层)(中层)(上层)18、人们喝完碳酸饮料(如汽水)后会打嗝. H 2CO 3=CO 2↑+H 2O19、钙是人体不可缺少的元素之一,许多食品中常加钙,加钙的主要原料之一是鸡蛋壳,其主要成分是碳点燃酸钙,它能与胃液中的盐酸反应生成可被人体吸收的:20、胃酸过多的病人,常服用小苏打片进行治疗:21、稀盐酸或稀硫酸除铁锈:Fe 2O 3 + 6HCl === 2FeCl 3 + 3H 2OFe 2O 3 + 3H 2SO 4 === Fe 2(SO 4)3 + 3H 2O22、明代于谦在《石灰吟》中的化学方程式:“千锤万击出深山,烈火焚烧若等闲(CaCO 3高温CaO+CO 2↑)。
粉骨碎身全不怕(CaO + H 2O === Ca(OH)2),要留青白在人间。
(CO 2 +C a (O H )2 ==CaCO 3↓+ H 20)23、燃放烟花爆竹会产生一种有刺激性气味能污染空气的气体,它是SO 2。
24、铜、汞、铅等重金属盐能使人中毒,如误入口应采取急救措施是喝大量鸡蛋清。
25、家庭中洗涤热水瓶内少量的水垢(主要成份是CaCO 3和Mg(OH)2),实际可行的方法是用食用白醋洗涤。
反应的化学方程式CaCO 3 + 2CH 3COOH ═══(CH 3COO )2Ca + H 2O + CO 2 ↑, Mg (OH )2 +2CH 3COOH ═══(CH 3COO )2Mg + 2H 2O .26、工业酒精不可当饮料,原因是其中甲醇含量超标,甲醇具有毒性。