基本科研业务费专项资金项目总结报告
- 格式:doc
- 大小:53.50 KB
- 文档页数:10
科研业务费管理工作总结
科研业务费管理是科研工作中至关重要的一环,它涉及到科研项目的经费使用、预算编制、审批管理等多个方面。
在过去的一段时间里,我们对科研业务费管理工作进行了总结和反思,希望能够进一步提高管理水平,确保科研经费的合理使用和科研项目的顺利进行。
首先,我们意识到科研业务费管理工作需要更加严谨和规范。
在过去的工作中,我们发现有些科研项目的经费使用并不够规范,存在一些不合理的支出和审批流程不清晰的情况。
因此,我们制定了更加严格的经费使用规定和审批流程,并加强了对科研项目的经费监管,确保经费使用符合相关规定。
其次,我们加强了对科研项目预算的编制和管理。
在过去的工作中,有些科研
项目的预算编制不够合理,导致后期经费不足或者浪费现象。
为此,我们对科研项目预算编制提出了更加具体的要求和指导,确保预算合理、科学,同时加强了对预算执行的监督和检查,及时调整预算,确保经费使用的合理性。
另外,我们也加强了对科研项目经费使用的监督和审计工作。
我们建立了科研
项目经费使用的档案管理制度,对经费使用情况进行定期审计和检查,发现问题及时纠正。
同时,我们也加强了对科研项目的经费使用情况的公开和透明,接受社会监督,确保经费使用的合法合规。
总的来说,科研业务费管理工作是一项细致而复杂的工作,需要我们不断总结
和提高。
通过以上的努力和改进,我们相信科研业务费管理工作将会更加规范、透明和高效,为科研项目的顺利进行提供更好的保障。
同时,我们也将继续加强对科研业务费管理工作的研究和探索,不断提高管理水平,为科研事业的发展贡献力量。
项目编号:密级:中国安全生产科学研究院基本科研业务费专项资金项目总结报告项目名称:负责人:依托部门:联系电话:E—mail:资助金额:实施年限:中国安全生产科学研究院二O 年月填写说明一、中国安全生产科学研究院基本科研业务费专项资金项目研究结束后,项目负责人须按要求认真填报《中国安全生产科学研究院基本科研业务费专项资金项目总结报告》(简称《总结报告》),以此作为资助项目研究工作的重要档案,并作为项目验收和评估的主要依据。
二、项目负责人应认真阅读《中国安全生产科学研究院基本科研业务费专项资金项目管理实施细则》等有关规定,在项目研究工作的基础上,实事求是地撰写《总结报告》并提供必要的附件材料,保证填报内容真实、数据准确。
三、《总结报告》由报告正文、研究成果清单、经费决算表、验收意见表和附件等部分组成,有关格式和撰写说明详见“《总结报告》报告撰写提纲与说明".四、项目研究结束后,项目负责人应会同资产财务部清理账目,根据批准的预算经费,如实编报资助项目经费决算表。
当经费支出与经费预算相差较大时(支出超过预算的20%,或5万元),需要着重说明。
经费决算表书面材料由科技发展部、资产财务部存档备查。
《总结报告》报告撰写提纲与说明基本科研业务费项目《总结报告》总体结构上分为:1)项目摘要,2)报告正文,3)成果清单,4)经费决算表,5)验收意见表,6)附件材料,请项目负责人参照以下提纲及其说明认真撰写,并可根据需要自行增设栏目或补充必要的图表.《总结报告》要求全面反映资助项目的工作情况和研究进展,如实体现项目的研究计划要点、执行情况、主要进展与成果、人才培养、经费使用以及研究计划调整等情况,重点描述研究进展与重要的研究成果。
请精心撰写并认真核对,确保“内容真实、数据准确”。
一、项目摘要以深入浅出的语言简明扼要地概况出项目的精华,如背景、研究方向、主要内容、重要结果、关键数据及其科学意义等。
关键词和keywords各不超过5个,并用分号隔开.二、报告正文1。
专项基金使用工作总结报告
近年来,我单位积极推动专项基金的使用工作,通过有效的管理和运作,取得
了一定的成效。
现就我单位专项基金使用工作进行总结报告如下:
一、项目申报。
在过去一年中,我单位共申报了10个专项基金项目,涉及科研、科技创新、
人才培养等多个领域。
申报过程中,我们注重项目的科学性和可行性,严格按照相关规定进行申报,确保项目的合理性和有效性。
二、项目管理。
针对已获得资助的项目,我们建立了专门的项目管理团队,负责项目的日常管
理和进度跟踪。
通过制定详细的项目计划和进度表,及时发现和解决项目中的问题,确保项目按时按质完成。
三、经费使用。
在专项基金的经费使用上,我们严格按照资金使用规定进行管理,确保经费使
用的合规性和透明度。
同时,我们注重经费的合理分配和使用,确保每一分经费都得到了最大的发挥。
四、成果转化。
在项目完成后,我们积极推动项目成果的转化和应用。
通过与企业合作、成果
展示等形式,将项目成果转化为实际效益,为单位的科研和发展做出了积极贡献。
五、存在问题及改进措施。
在专项基金使用过程中,我们也发现了一些问题,如项目管理不够精细、经费
使用不够透明等。
针对这些问题,我们将进一步加强项目管理,完善经费使用制度,确保专项基金使用工作更加规范和高效。
总的来说,我单位在专项基金使用工作中取得了一定的成绩,但也面临着一些挑战和问题。
我们将进一步总结经验,改进工作,不断提升专项基金使用的水平和效果,为单位的科研和发展做出更大的贡献。
年度科研项目资金管理工作总结在过去的一年里,本单位根据科技部门的要求,认真贯彻执行科研项目资金管理工作,以提高资金使用效率和科研成果产出为目标,积极开展一系列工作。
通过对本年度科研项目资金管理工作进行总结,我们可以更好地了解现有的问题和挑战,并采取相应的措施来提高管理效率和科研成果产出。
一、项目申报及资金评审在本年度的项目申报过程中,我们严格按照科技部门的要求,将每一项目的申报材料进行审查,并进行内部的评估和筛选。
通过评审委员会的专业评审,我们对各项目进行了科学、公正、公平的评价,确保了优质项目能够获得足够的资金支持。
二、项目经费管理项目经费的管理是科研项目资金管理的核心内容。
在本年度,我们加强了对项目经费的审批、发放和使用的管理,确保经费的合理分配和有效利用。
同时,我们建立了严格的经费监管机制,通过定期的经费核算和审计,确保项目经费的规范使用。
三、科研经费使用情况分析在本年度的科研项目中,我们对经费的使用情况进行了详细的分析和统计。
通过对各项目的经费使用情况进行比较和评估,我们发现了一些问题和亮点。
其中,有些项目的经费使用超过预算,有些项目的经费没有充分使用等。
我们将进一步研究这些问题的原因,并采取相应的措施加以改进。
四、科研成果产出评估科研项目的最终目标是产出有价值的科研成果。
在本年度,我们对各科研项目的成果产出进行了评估。
通过对各项目的研究报告、论文发表、专利申请等进行统计和分析,我们得出了一些结论。
其中,有些项目取得了丰硕的成果,有些项目成果产出较少。
我们将针对这些情况,制定相应的改进措施。
五、对于问题的改进措施通过对本年度科研项目资金管理工作进行回顾和总结,我们发现了一些问题并提出了相应的改进措施。
首先,我们将加强项目经费的使用监管,确保经费的合理使用和有效管理。
其次,我们将加强对项目研究成果的评估,鼓励项目团队以科研成果产出为导向,提高项目的绩效。
同时,我们还将加强对项目申报和资金评审过程的规范管理,提高项目的申报质量和评审效率。
科研业务费管理工作总结科研业务费管理是科研单位的一项重要工作,它关系着科研项目的顺利进行和科研成果的取得。
在过去的一年里,我们科研业务费管理工作取得了一定的成绩,但也存在一些问题和不足。
在此,我将对科研业务费管理工作进行总结,并提出改进措施,以期在未来的工作中取得更好的成绩。
首先,我们在科研业务费的使用上存在一些问题。
在过去的一年里,我们发现有些科研人员在使用科研业务费时存在不规范的情况,比如超支、乱花等。
这严重影响了科研业务费的使用效率和科研项目的进展。
因此,我们需要加强对科研人员的科研业务费使用管理,建立健全的审核和监管制度,严格控制科研业务费的使用范围和标准,确保科研业务费的合理使用。
其次,我们在科研业务费的申报和结算上也存在一些问题。
在过去的一年里,我们发现有些科研项目存在虚报、冒报等情况,导致科研业务费的申报和结算不准确,影响了科研业务费的管理和使用。
因此,我们需要加强对科研项目的科研业务费申报和结算的监管,建立健全的审核和核实机制,确保科研业务费的申报和结算的真实性和准确性。
最后,我们在科研业务费的管理和使用上存在一些制度和机制不完善的问题。
在过去的一年里,我们发现科研业务费的管理和使用存在一些制度和机制不完善的情况,比如审批流程不清晰、监管措施不到位等。
这严重影响了科研业务费的管理和使用效率。
因此,我们需要加强对科研业务费管理和使用制度和机制的建设,建立健全的科研业务费管理和使用制度和机制,确保科研业务费的管理和使用的规范性和高效性。
综上所述,科研业务费管理工作是一项重要的工作,它关系着科研项目的顺利进行和科研成果的取得。
在未来的工作中,我们将进一步加强对科研业务费的使用、申报和结算的管理,建立健全的科研业务费管理和使用制度和机制,确保科研业务费的管理和使用的规范性和高效性。
希望通过我们的努力,科研业务费管理工作能够取得更好的成绩,为科研项目的顺利进行和科研成果的取得贡献力量。
专项资金总结报告专项资金总结报告尊敬的领导:我是某公司某部门的项目负责人,现在向您汇报我们部门使用的专项资金的情况和总结。
我们部门在过去一年中共获得了1000万元的专项资金,主要用于研发新产品和技术的开发,以满足市场和客户的需求。
在资金使用方面,我们遵循了公司的规章制度和相关法规,确保了资金使用的合法合规。
在新产品研发方面,我们将500万元的资金投入了研发团队的建设、实验室设备的采购以及市场调研等方面。
通过这些投入,我们成功地研发出了一款具有创新性和竞争力的新产品,并于去年底成功推向市场。
这款产品取得了良好的市场反响,为公司带来了可观的收益。
另外,我们还将200万元的资金用于技术的升级和改进。
我们引进了先进的生产设备和生产工艺,提高了产品的质量和生产效率。
通过技术的创新,我们能够更好地满足客户的需求,并提高产品在市场中的竞争力。
此外,我们还将200万元的资金用于培训和人才引进。
我们组织了一系列的培训活动,提高了员工的专业素质和技能水平。
同时,我们还引进了一些高素质的人才,为公司的发展提供了强大的人力资源支持。
最后,我们将100万元的资金用于市场推广和品牌建设。
我们加大了对产品的市场宣传力度,通过广告、推广活动等手段,增加了产品的知名度和认可度。
同时,我们对公司的品牌形象进行了全面提升,为公司的长期发展打下了坚实的基础。
通过对专项资金的合理使用和管理,我们取得了一系列的成果,为公司的发展做出了重要贡献。
通过新产品的研发和技术的升级,我们提高了公司的市场竞争力;通过培训和人才引进,我们提高了员工的工作水平和公司的人力资源优势;通过市场推广和品牌建设,我们提升了公司的知名度和品牌价值。
这些成果都为公司的可持续发展奠定了坚实的基础。
在资金使用方面,我们严格按照相关规定进行了管理,确保了资金使用的透明度和准确性。
同时,我们也加强了与财务部门的沟通和协作,确保了资金的正常运作和合理分配。
总的来说,通过对专项资金的合理运用和管理,我们取得了一系列的成果,为公司的发展做出了重要贡献。
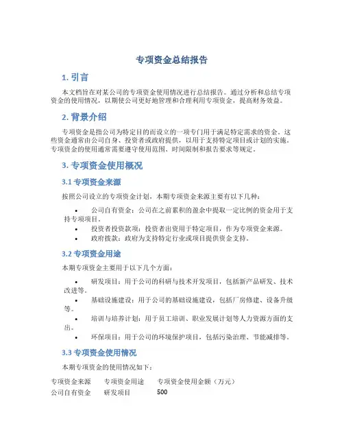
专项资金总结报告1. 引言本文档旨在对某公司的专项资金使用情况进行总结报告。
通过分析和总结专项资金的使用情况,以期使公司更好地管理和合理利用专项资金,提高财务效益。
2. 背景介绍专项资金是指公司为特定目的而设立的一项专门用于满足特定需求的资金。
这些资金通常由公司自身、投资者或政府提供,以用于支持特定项目或计划的实施。
专项资金的使用通常需要遵守使用范围、时间限制和报告要求等规定。
3. 专项资金使用概况3.1 专项资金来源按照公司设立的专项资金计划,本期专项资金来源主要有以下几种:•公司自有资金:公司在之前累积的盈余中提取一定比例的资金用于支持专项项目。
•投资者投资款项:投资者出资用于特定项目,作为专项资金来源。
•政府拨款:政府为支持特定行业或项目提供资金支持。
3.2 专项资金用途本期专项资金主要用于以下几个方面:•研发项目:用于公司的科研与技术开发项目,包括新产品研发、技术改进等。
•基础设施建设:用于公司的基础设施建设,包括厂房修建、设备升级等。
•培训与培养计划:用于员工培训、职业发展计划等人力资源方面的支出。
•环保项目:用于公司的环境保护项目,包括污染治理、节能减排等。
3.3 专项资金使用情况本期专项资金的使用情况如下:专项资金来源专项资金用途专项资金使用金额(万元)公司自有资金研发项目500公司自有资金基础设施建设300投资者投资款项培训与培养计划200政府拨款环保项目400总计14004. 专项资金使用效益评价4.1 研发项目通过对专项资金用于研发项目的分析,我们发现该项目取得了显著的效益。
研发项目的实施将推动公司产品的技术升级和创新,提高市场竞争力,有助于公司长期稳定发展。
4.2 基础设施建设专项资金用于基础设施建设的效益也是显著的。
公司新建的厂房提供了更好的生产环境和设备升级,提高了生产效率,降低了生产成本,进一步巩固了公司的市场地位。
4.3 培训与培养计划专项资金用于员工培训和职业发展计划的效果良好。
中央高校基本科研业务费项目结题报告项目类型:□基础研究基金□重大项目培育基金□人文社科与管理创新基金项目名称资助额度起止年月项目负责人所在单位填表日期西北工业大学二零一五年制填表说明1.“项目执行情况”:简要说明是否按计划进行, 是否达到原定目标。
如未达到原定目标,原因何在。
2.“主要研究进展”:分层次叙述所开展的研究工作、取得的进展等,给出必要的数据、图表。
根据实际情况提供国内外有关研究动态的对比分析及必要的参考文献。
(本部分是结题报告的重要部分,请认真撰写)3.“研究工作创新点”:简要说明在研究内容、研究方法等方面的创新之处。
4.“项目成果产出”:通过本项目研究支持,取得的各类项目、科技奖励、发明专利、研究报告、决策咨询报告、具有自主知识产权的实物等,以及发表论文、出版著作和SCI(人文社科类SSCI/CSSCI)收录及引用情况。
5.“学术交流及人才培养”:包括国内外合作、学术交流及研究生培养。
6.“预算执行与经费使用”:对经费预算执行进度以及经费开支和预算完成情况进行说明。
7.“问题与建议以及下一步研究设想”。
说明项目执行中的存在问题和建议,以及本人今后进一步的研究方向和研究设想。
对部分探索性强的研究,有可能未获得理想结果或者甚至失败,请在报告中如实反映,并说明原因、工作状况、发展态势和建议等。
简表结题报告撰写提纲一、研究内容与研究目标简介二、项目执行情况及主要研究进展三、研究工作创新点四、项目成果产出(与预期目标的比较)五、学术交流及人才培养六、预算执行与经费使用七、存在的问题与建议以及下一步研究工作设想项目负责人承诺及审核意见附件材料参考目录一、成果产出情况1.发表论著情况[1] 作者一,作者二.专著名称[M].北京:人民出版社,2010.[2] 作者一,作者二.题目[J].期刊名称,2010(7):101-104.(SCI收录,他引××次,标注论文)2.承担项目情况[1] 项目类别:项目名称.立项经费.批准单位.立项时间.本人排名.3.学术获奖情况4.专利申请授权情况5.成果应用情况二、研究报告三、决策咨询报告四、其他证明材料包括成果应用证明、学术会议报告证明、决策咨询报告采纳证明等,以及其他所取得的标志性成果证明附件4年度基本科研业务费申请验收项目汇总表审核:年月日负责人:年月日制表:。
专项资金总结汇报范文尊敬的领导:您好!我是某某项目的项目负责人,现将项目中关于专项资金的情况进行总结汇报,共计1000字。
首先,我将对专项资金使用情况进行概述。
该项目专项资金总额为XXX万元,用于项目的实施与推进。
资金主要来源于政府拨款,通过拨款后,按照相关规定和程序进行公开、公平、公正的使用。
项目开始后,我们制定了详细的资金使用计划,并确定每个阶段的预算。
每笔资金的使用都经过仔细审核和合理规划,确保资金在项目中的最优化利用。
同时,我们建立了严格的资金监管制度,定期召开财务会议,对所有资金流向进行全面监督和管理。
接下来,具体列举一些主要专项资金使用情况。
首先,项目在初期阶段使用了XXXX万元用于人员招聘、场地租赁、设备购置等开支,确保了项目的正常运转。
其次,我们将XXXX 万元用于项目的研发和实验,为项目的进一步推进和验证提供了充分的支持。
此外,项目在推广和市场营销方面使用了XXXX万元,包括市场调研、推广活动等,提升了项目的知名度和影响力。
最后,我们对项目的安全与环保措施进行了严格把关,使用了XXXX万元用于安全防范、环保设施建设等方面,确保项目的可持续发展。
针对项目中的专项资金使用,我们采取了一系列的措施来确保资金的有效使用和公正管理。
首先,项目团队成立了专门的财务组,对资金流向进行详细记录和审计,确保资金的安全和有效使用。
其次,我们严格按照资金管理规定,制定了资金使用计划和报销流程,确保每一笔资金的使用都符合相关规定。
同时,我们还加强了内部控制措施,定期对项目中的资金使用情况进行检查和核对,确保资金使用的公正与透明。
最后,我们按照相关要求及时公布了专项资金使用情况,接受社会监督。
总结来说,通过对专项资金使用情况的仔细管理和规范,我们确保了资金的有效利用和公正管理。
这些专项资金的使用已经为项目的顺利进行和顺利完成奠定了坚实的基础。
在今后的工作中,我们将继续加强对专项资金的管理,确保它能够在项目中得到最大化的发挥。
科研业务费管理工作总结
近年来,随着科研项目的不断增加和规模的扩大,科研业务费管理工作变得愈
发重要。
科研业务费是支持科研项目开展的重要资金来源,而科研业务费管理工作的规范与否直接影响着科研项目的进展和成果的取得。
因此,对科研业务费管理工作进行总结和反思,是提高科研管理水平和科研项目管理效率的重要举措。
首先,科研业务费管理工作需要加强预算编制和资金使用的监督。
在科研项目
立项之初,应根据项目的具体需求和研究方向,合理编制预算,并严格执行。
同时,对科研业务费的使用情况进行监督和审计,确保资金使用的合理性和透明度。
其次,科研业务费管理工作需要加强对科研项目的支持和服务。
科研机构应建
立健全的科研管理体系,为科研项目提供必要的支持和服务,包括资金管理、人力支持、设备设施等,确保科研项目的顺利进行和成果的取得。
另外,科研业务费管理工作还需要加强对科研人员的培训和指导。
科研人员是
科研项目的主体,他们的科研素质和管理水平直接影响着科研项目的进展和成果的取得。
因此,科研机构应加强对科研人员的培训和指导,提高他们的科研管理水平和创新能力。
总的来说,科研业务费管理工作是科研管理工作中的重要组成部分,对科研项
目的顺利进行和成果的取得起着至关重要的作用。
通过加强预算编制和资金使用的监督、加强对科研项目的支持和服务、加强对科研人员的培训和指导等措施,可以提高科研业务费管理工作的效率和科研项目管理水平,推动科研工作取得更好的成果。
中央高校基本科研业务费专项资金青年教师资助计划项目结题报告
项目名称:
项目编号:
所属学科:
承担单位:
项目负责人:
起止时间:年月至年月
防灾科技学院
一、项目基本信息
二、项目研究情况概述
中央高校基本科研业务费专项资金项目《》研究报告
项目名称:
项目批准号:
项目负责人:
所属学科:
二○一五年十一月
(本部分内容要求单独编页,编目录;
具体章节目录按照时间内容调整)
研究报告应体现如下几方面的内容,要求目录清晰,格式规范,内容详尽,材料齐全,论证充分,论据充足,结论可靠,成果描述清楚全面:
1. 项目总体情况概述(2000字左右,内容、目标、成果、创新点等);
2. 项目研究内容的详细资料、方法介绍、技术路线等,要求资料翔实、图文清晰、条理清楚,要体现项目实施过程中的主要基础资料、技术数据、研究过程和成果分析(项目业务、技术报告);
3. 取得的主要成果概述,解决的关键问题和创新成果(包括已鉴定成果、知识产权和专利情况、已发表论文、应用实践等。
被EI或SCI收录的需注明);
4. 项目完成人情况(含负责人和主要完成人的名字、单位、年龄、职称、学历和承担任务情况),在本项目实施过程中所承担的主要工作和成果概述。
附件:
1.取得专利、软件等知识产权证书或受理文件(复印件)
2.技术标准备案文件(复印件)
3.材料、产品检验或测试报告(复印件)
4.成果评价证书、科技成果登记表(复印件)
5.发表专著、论文目录(专著需提供范本;论文需提供全文复印件,包括所在期刊封面、目录、论文、期刊封底)。
项目编号:华东理工大学“中央高校基本科研业务费专项资金”资助项目结题报告项目名称:资助类别:探索研究基金负责人:单位:联系电话:E-mail:起止年限:年月-- 年月填报日期:华东理工大学科技处二〇一三年制填报说明一、本结题报告适用于华东理工大学“中央高校基本科研业务费专项资金”资助的探索研究基金项目。
二、项目负责人应认真阅读《华东理工大学基本科研业务费管理办法(试行)》等有关规定,在项目研究工作的基础上,实事求是地撰写《结题报告》并提供必要的附件材料,保证填报内容真实、数据准确。
三、《结题报告》由项目结题信息表、结题报告正文、研究成果清单、经费决算表和附件五部分组成。
四、填报的各项工作成绩或数据,必须是在本计划资助期间所取得的成果。
五、项目编号即经费卡号。
结题简表必须逐项认真填写,没有的填“无”。
六、论文、专著等只需提交封面、目录、正文首页和标注项目资助页,专利、著作权等需要提交相关证书(申请书、授权书等)复印件。
七、如无特殊说明,本表各栏不够填写时,可自行加页。
八、页面用A4纸双面打印(一式1份),连同附件材料统一于左侧装订成册。
经所在单位审核并签字盖章后报送项目管理办公室。
九、非主观原因导致研究失败或延期时,应提交书面报告说明情况,经所在单位审核盖章后报送项目管理办公室。
因主观原因造成研究延期或失败时,项目即告终止,并限期收回已拨经费。
十、本专项资金资助项目取得的研究成果和有关论著,均应注明“中央高校基本科研业务费专项资金资助”(英文:supported by “the Fundamental Research Funds for the Central Universities”)。
一、项目结题信息表附表1 项目研究成果目录注1、“成果类型”栏,分为“专著/ 期刊论文/ 会议论文/ 专利/ 获奖/ 其他”六类,请归类集中填写并单独编号;注2、“成果说明”栏,用于填写如刊物名、论文收录情况、获奖类别、级别、获奖年度等必要的说明;注3、“标注状态”栏,用于说明有无标注“中央高校基本科研业务费专项资金资助”。
专项基金使用工作总结报告近年来,我单位在专项基金的使用工作上取得了一系列显著成绩。
为了更好地总结工作经验,提高专项基金使用效率,特进行了本次总结报告。
一、项目资金使用情况。
自去年以来,我单位共获得专项基金资助项目10项,总资金达到1000万元。
在资金使用方面,我们严格按照项目计划和预算进行使用,确保资金使用的合理性和透明度。
同时,我们也加强了对项目资金的监管和审计工作,确保专项基金使用的合规性和规范性。
二、项目成果展示。
在专项基金使用过程中,我们注重项目成果的展示和宣传。
通过组织专项基金成果展览、学术交流会等活动,充分展示了项目的科研成果和社会效益,提升了项目的知名度和影响力。
同时,也为项目的后续发展和资金筹措提供了有力支持。
三、项目管理和经验总结。
在专项基金使用工作中,我们积累了丰富的项目管理和经验总结。
在项目管理方面,我们加强了项目进度和成果的监督和评估,及时发现和解决了项目中的问题和难点。
在经验总结方面,我们不断总结和分享了项目管理中的好经验和做法,为其他项目的开展提供了借鉴和参考。
四、未来工作展望。
在未来的工作中,我们将继续加强专项基金使用工作,进一步提高项目管理和成果展示的水平。
同时,我们也将积极探索专项基金的多元化使用模式,拓宽资金使用渠道,提高资金使用效率和社会效益。
我们相信,在全体员工的共同努力下,我们的专项基金使用工作一定会取得更加辉煌的成绩。
总之,本次专项基金使用工作总结报告充分展示了我单位在专项基金使用工作上的成绩和经验,为今后的工作提供了有力支持和指导。
我们将以更加饱满的热情和更加务实的作风,不断推动专项基金使用工作取得更大的发展。
项目编号:中央高校基本科研业务费专项资金项目结题报告项目类别:项目名称:项目负责人:所在单位: (盖章)联系电话:起止时间:填写日期: 年月日北京林业大学2016年修订填报说明一、中央高校基本科研业务费专项资金项目结束后,项目负责人按要求填写《中央高校基本科研业务费专项资金项目结题报告》(简称《结题报告》),以此作为项目研究工作的重要档案,并作为结题、验收及评估的主要依据。
二、项目负责人依据《项目任务书》,在项目研究工作的基础上,实事求是地撰写《结题报告》并提供必要的附件材料,保证填报内容真实、数据准确。
三、项目所在单位要认真审查,确保材料齐全。
四、《结题报告》由报告正文、经费使用情况、审核意见、验收情况和附件材料等部分组成。
五、《结题报告》一式三份,要求A4纸张、双面打印,及时报送科技处。
一、报告正文1、研究计划要点及执行情况概述(是否按计划进行,哪些内容作了必要的调整和变动并说明原因,哪些研究内容未按计划进行须说明原因。
)2、研究工作主要进展和所取得的成果(本部分内容是《结题报告》的核心部分,也是项目中最有学术价值和可供其它研究者进一步研究的内容,要求项目负责人实事求是地认真撰写,包括代表性成果介绍,说明其水平和影响,并简要阐述其科学意义或应用前景等。
在本部分中具体描述“附件”中统计数据表及成果目录表的内容,如获奖、数据库、软件等。
)3、学术交流与人才培养情况(如无,可以不写)(1)组织或参加国内外学术活动情况,包括会议主题、内容、规模、时间、地点、效果等。
(2)研究生培养情况,列出研究生姓名、研究方向、论文题目、导师姓名、已答辩或预计答辩的年月。
(3)促进研究成果的传播、应用情况,包括科普等。
)4、存在的问题、建议及其他需要说明的情况(1)包括项目研究过程中的难点和经验,本项目研究是否达到预期目标,如未达到请分析原因和可能的解决途径。
今后进一步研究的建议和设想。
(2)对中央高校基本科研业务费专项资金资助项目实施的体会、意见与建议。
工程编号:华东理工年夜学“地方高校根本科研营业费专项资金〞赞助工程结题讲演工程称号:赞助类不:穿插学科与严重工程培养基金担任人:单位:联络::起止年限:年月-- 年月填报日期:华东理工年夜学科技处二〇一三年制填报阐明一、本结题讲演实用于华东理工年夜学“地方高校根本科研营业费专项资金〞赞助的穿插学科与严重工程培养基金工程。
二、工程担任人应仔细浏览《华东理工年夜学根本科研营业费治理办法〔试行〕》等有关规则,在工程研讨任务的根底上,捕风捉影地撰写《结题讲演》并供给须要的附件资料,保障填报内容实在、数据精确。
三、《结题讲演》由工程结题信息表、结题讲演注释、研讨效果清单、经费决算表跟附件五局部构成。
四、填报的各项任务效果或数据,必需是在本方案赞助时期所取得的效果。
五、工程编号即经费卡号。
结题简表必需逐项仔细填写,不的填“无〞。
六、论文、专著等只要提交封面、目次、注释首页跟标注工程资助页,专利、著述权等需求提交相干证书〔请求书、受权书等〕复印件。
七、如无特别阐明,本表各栏不敷填写时,可自行加页。
八、页面用A4纸双面打印〔一式1份〕,连同附件资料一致于左侧装订成册。
经地点单元考核并具名盖印后报送工程治理办公室。
九、非客不雅缘故招致研讨掉败或延期时,应提交书面讲演阐明情况,经地点单元考核盖印后报送工程治理办公室。
因客不雅缘故形成研究延期或掉败时,工程即告停止,并限日发出已拨经费。
十、本专项资金赞助工程获得的研讨效果跟有关论著,均应注明“地方高校根本科研营业费专项资金赞助〞〔英文:supportedby“the FundamentalResearchFundsfortheCentralUniversities〞〕。
一、工程结题信息表项 所属研 究基地 称号目姓名 负 性不诞诞辰期责 职称人学位简述工程状况〔要紧包含研讨偏向,要紧内容、标记性效果、主要获奖等〕,字数不超越 字400项 目 摘 要破项时制定的考察目标 考察目标实现状况〔与前逐个对应〕考 核 指 标 比 较总人数姓名低级中级低级项目组成员情况专业技巧职工程分工性不诞诞辰期研讨偏向具名称/学位假定表格不敷,请自行增加专著出书状况〔册〕论文宣布状况〔受赞助时期标注本工程赞助的文章〕中心宣布论著SCI EI ISTP CSSI 其余主编参编期刊国际〔项〕国际〔项〕专利请求请求项受权项项请求请求项受权项项国际〔项〕国际〔项〕著述权项受权项受权学术集会国际学术集会获国度工程人·次数国际学术集会获国度工程经费硕士人·次数要紧效果获国度项目状况项万元博士名名人才培养人才方案赞助状况经费资助期间获批纵向项目工程称号工程起源起止年代〔万元〕假定表格不敷,请自行增加工程称号经费〔万工程起源起止年代元〕横向项目假定表格不敷,请自行增加效果转化项数,推行、工业化状况,假定表格不敷,请自行增加状况二、结题讲演注释〔提要如下〕1.要紧研讨内容及履行状况概述工程义务书中要紧研讨内容实现状况〔将目的与实现状况列表比照〕;研讨办法与技巧道路,能否按方案停顿,哪些内容做了须要调剂跟变化,调剂的缘故。
基本科研业务费总结近年来,基本科研业务费作为支持科研项目标重要经费来源,在我国科研领域发挥着重要作用。
本文将从基本科研业务费的观点、资金来源、资金管理、使用状况等方面进行总结和分析。
一、基本科研业务费的观点基本科研业务费是指高校、科研机构以及科研单位从国家、地方和上级单位按一定比例分配给各自科研单位的一种非筹资性经费。
该经费用于支持科研项目标开展,包括科研设备购置、试验耗材费、科研人员薪酬和奖金等。
二、基本科研业务费的资金来源基本科研业务费的资金来源主要包括财政拨款、国家级科研项目经费和开展科研活动所获得的收益等。
财政拨款是基本科研业务费的主要来源,这些资金由国家和地方负责分配,用于支持科研项目标开展。
国家级科研项目经费也是基本科研业务费的重要资金来源之一,这些资金通过国家各级科研项目标申报和审批程序获得。
此外,科研单位也可以通过开展合作探究、技术转让等活动获得一定程度的收入,用于支持科研项目。
三、基本科研业务费的资金管理基本科研业务费的资金管理是科研单位的重要任务之一。
科研单位应建立完善的财务制度和管理规范,确保资金使用的合理性和规范性。
资金管理主要包括预算编制、资金支出控制、成本核算、验收和结算等。
1. 预算编制:科研单位应依据科研项目标需要和拨款状况,制定下一年度的预算规划。
预算规划应包括科研设备购置、试验费用、人员薪酬和奖金等方面的支出。
2. 资金支出控制:科研单位应按照预算规划进行资金支出,确保各项支出符合科研项目标需求和资金使用规范。
同时,科研单位应定期对各项支出进行审计,确保资金使用的合理性和效益。
3. 成本核算:科研单位应依据科研项目标实际状况,对科研设备的折旧费用、试验费用的支出、人员的薪酬和奖金等进行成本核算。
成本核算的目标是准时了解各项支出的状况,为科研项目标管理提供参考依据。
4. 验收和结算:科研项目结束后,科研单位应组织对项目进行验收。
验收主要包括项目标目标是否达到,资金使用是否符合要求等。
项目编号:密级:
中国安全生产科学研究院
基本科研业务费专项资金项目总结报告项目名称:
负责人:
依托部门:
联系电话:
E-mail:
资助金额:
实施年限:
中国安全生产科学研究院
二O 年月
填写说明
一、中国安全生产科学研究院基本科研业务费专项资金项目研究结束后,项目负责人须按要求认真填报《中国安全生产科学研究院基本科研业务费专项资金项目总结报告》(简称《总结报告》),以此作为资助项目研究工作的重要档案,并作为项目验收和评估的主要依据。
二、项目负责人应认真阅读《中国安全生产科学研究院基本科研业务费专项资金项目管理实施细则》等有关规定,在项目研究工作的基础上,实事求是地撰写《总结报告》并提供必要的附件材料,保证填报内容真实、数据准确。
三、《总结报告》由报告正文、研究成果清单、经费决算表、验收意见表和附件等部分组成,有关格式和撰写说明详见“《总结报告》报告撰写提纲与说明”。
四、项目研究结束后,项目负责人应会同资产财务部清理账目,根据批准的预算经费,如实编报资助项目经费决算表。
当经费支出与经费预算相差较大时(支出超过预算的20%,或5万元),需要着重说明。
经费决算表书面材料由科技发展部、资产财务部存档备查。
《总结报告》报告撰写提纲与说明
基本科研业务费项目《总结报告》总体结构上分为:1)项目摘要,2)报告正文,3)成果清单,4)经费决算表,5)验收意见表,6)附件材料,请项目负责人参照以下提纲及其说明认真撰写,并可根据需要自行增设栏目或补充必要的图表。
《总结报告》要求全面反映资助项目的工作情况和研究进展,如实体现项目的研究计划要点、执行情况、主要进展与成果、人才培养、经费使用以及研究计划调整等情况,重点描述研究进展与重要的研究成果。
请精心撰写并认真核对,确保“内容真实、数据准确”。
一、项目摘要
以深入浅出的语言简明扼要地概况出项目的精华,如背景、研究方向、主要内容、重要结果、关键数据及其科学意义等。
关键词和keywords各不超过5个,并用分号隔开。
二、报告正文
1. 研究目的和意义
2. 主要研究内容及执行情况概述
项目主要研究内容、研究方法与技术路线,是否按计划进行,哪些内容做了必要调整和变动,调整的原因。
3. 研究工作主要进展和所取得的成果
本部分内容是《总结报告》的核心部分,也是资助项目中最有学术价值和可供其他研究者进一步研究的基础,要求项目负责人实事求
是的认真填写,包括代表性成果介绍,说明其水平和影响,并简要阐述其学术意义或应用前景等。
对重要的研究进展或成果,请尽可能“一事一议”,分段撰写,以便于成果管理。
对于在成果清单中的内容,如获奖成果、专利、软件、技术装备等,应在本部分具体进行描述。
4. 研究成果推广应用前景分析
5. 国内学术合作交流与人才培养情况(如无,可以不写)
组织学术活动的情况,包括会议主题、内容、规模、时间、地点、效果等。
研究生培养情况,列出研究生姓名、研究方向、论文题目、导师姓名、答辩情况等。
6. 存在问题、建议及其他需要说明的情况。
包括项目研究工作中的难点和经验,本项目研究是否得到预期目标,如未达到,请分析原因和可能的解决途径。
今后进一步的研究建议和设想。
三、研究成果清单
成果类型分为“获奖、专利、专著、论文、其他”五类,请归纳集中填写,逐类单独编号;未标注“中国安全生产科学研究院基本科研业务费专项资金资助”的论文排在相应类别的后面,无正式录用证明的论文暂不列入,表格不够可自行添加;成果名称栏填写论文题目或专利、奖励名称;主要完成人根据实际情况按顺序填写;成果说明栏
目分别按照以下格式填写:
1. 期刊论文按“刊物名称,卷(期),起止页码,年月,是否SCI、EI、ISTP收录”格式填写说明;
2. 会议论文按“国际/国内,特邀报告/口头报告/墙报展示,会议名称,时间,地点”格式填写说明;
3. 专著按“出版社,出版时间,字数,发行量”格式填写说明;
4. 专利按“获准专利国别,类别,专利号,获专利时间”格式填写说明;
5. 获奖按“授奖单位、授奖时间,奖励名称,等级”格式填写说明。
四、附件材料
1. 不超过5篇代表性论著的原件或复印件;
2. 科技成果鉴定证书复印件;
3. 奖励证书复印件;
4. 专利证书复印件。
装订顺序与研究成果目录中的排序一致。
项目摘要
报告正文
(请自行添加目录)
1. 研究目的和意义
2. 主要研究内容及执行情况概述
3. 研究工作主要进展和所取得的成果
3.1 ……
3.2 ……
3.3 ……
4. 研究成果推广应用前景分析
5. 学术合作交流与人才培养情况(如无,可以不写)
6. 存在问题、建议及其他需要说明的情况
项目成果清单
2
经费决算表
项目负责人(签章):
年月日财务负责人(签章):
年月日
中国安全生产科学研究院基本科研业务费专项资金项目
验收意见表。