设备部工作流程
- 格式:xls
- 大小:137.50 KB
- 文档页数:2
一、部长1、贯彻执行国家有关设备管理与维修工作的方针、政策、法规和企业的各项规章制度,实现设备管理与维修各项经济技术指标.2、负责组织拟定企业设备管理的规章制度、技术标准、设备操作维护规程。
3、负责组织实施企业设备固定资产的实物状态与技术状态的综合管理。
审核设备验收、投产、启用、报废等凭证的文件。
4、参与讨论公司发展投资规划,负责编制公司设备更新和技术改造计划,并组织实施。
5、负责编审公司设备的年度检修计划,并组织实施.6、参与设备事故的调查分析及抢修工作,做到“三不放过”,防止事故的重复发生7、全面负责设备的日常管理工作.二、副部长1、协助部长完成设备部职责范围内规定的各项工作。
2、负责制定年度大修理计划,并提供大修理技术要求,并提出实施方案。
3、负责提供通用配套设备的型号,进厂设备的验收,移交及陈旧设备报废的技术鉴定。
4、技改和外加工图纸审核工作。
5、织本部门的技术人员,定期对车间的设备状况进行检查。
6、参与设备事故的调查分析及抢修工作,做到“三不放过” ,防止事故的重复发生。
7、负责检查指导车间的设备维护保养,有权对设备维护保养不到位的部门做出处罚,制止违规操作。
8、督技术改造及大修工程的质量,对违规行为,提出纠正措施。
9、设备部下达的设备修理计划,即时与生产部协调安排实施。
当生产任务与维修发生矛盾时,要坚持原则,与生产部门协调安排好检修工作,有权停运带病运转的设备。
三、设备工程师(机械、电器)1、负责组织或参与设备的前期管理工作,处理有关重大技术问题。
2、从公司设备实际技术状况出发,适时提出技术改进措施。
3、提供通用配套设备的型号,进行设备验收试车、移交及陈旧设备报废的技术鉴定.4、重点设备发生事故后,及时参与分析和抢修,防止重复事故的发生。
5、参与编制公司设备技术更新的规划。
6、根据《设备日、周、月检制度》第八条的相关规定,每月对所有车间运行设备进行一次全面检查,发现问题及时提出,并要求车间按期整改。
《设备管理流程图》责任部门/人员输入 主要流程 输出/输入 部门--------下面红色部分是赠送的工作总结,不需要的朋友可以编辑删除!谢谢行政管理干部个人总结20XX年上半年,在公司的正确领导下,在各科室部门的大力支持下,我按照公司的工作部署和工作要求,严格执行公司的工作方针,围绕中心,突出重点,狠抓落实,注重实效,在自身工作岗位上认真履行职责,做好各项行政管理工作,较好地完成了工作任务,取得了一定的成绩。
现将20XX年上半年个人工作情况总结如下:一、抓好自身建设,全面提高素质我作为一名负责公司行政管理的干部,肩负着公司赋予的重要工作职责,知道自己责任重大,努力按照政治强、业务精、善管理的复合型高素质的要求对待自己,加强政治理论与业务知识学习,把它学深学透,领会在心里,运用到具体实际工作中,以此全面提高自己的政治、业务和管理素质。
在实际工作中,我做到公平公正、清正廉洁,爱岗敬业、履行职责,吃苦在前,享乐在后,全力实践“团结、务实、严谨、拼搏、奉献”的时代精神,提高工作效率与工作质量,为职工群众做好表率作用,促进公司整体工作发展。
二、刻苦勤奋,全面做好行政管理工作行政管理工作范围广,日常事物多,涉及车辆、食堂、安全、卫生等方方面面工作,工作看起来虽然细小,但都与公司的整体工作紧密相关,丝毫不能马虎。
为此,我严格要求自己,精益求精、一丝不苟地认真做好各项工作,确保工作质量,让公司领导放心,让职工群众满意。
(一)加强车辆管理,保障公司用车需求我分管公司6辆汽车,按照公司车辆管理要求,认真做好各项工作,确保行车安全。
一是抓好驾驶员管理,要求驾驶员必须严格遵守国家法律、交通法规和公司的各项规章制度,认真学习业务知识,提高驾驶技术,按规定参加安全教育和学习,增强法律观念,确保行车安全。
二是抓好车辆管理,严格执行派车制度,规范使用车辆派车单,用车结束后,执行车辆归位制度,将车辆停放在规定范围内。
同时要求驾驶员做好日常保养维护、清洗工作,每月对车辆安全和技术状况进行一次检查,保持车辆性能良好、卫生整洁;做好出车前和收车后的检查工作,排查车辆存在的安全隐患,坚决不让车辆带病行使。
二、吊装工作流程
流程名称吊装工作流程图编号
任务概要设备维修执行单位设备管理部
单位设备副总设备管理部设备部(电仪部)安环部生产部门备注
工作程序1、安全措施
由使用部
门自行落
实;
2、一般吊装
作业安全
审批(安全
作业证)可
由生产部
门安全员
检查后出
具。
相关制度安全作业管理制度
吊装需求
审批
作业
吊装需求
出具作业证
落实安全措施落实安全措施
协调
审批
外部吊车
外部吊车
内部吊车
一、设备维修工作流程
流程名称设备维修工作流程图编号
任务概要设备维修执行单位设备管理部
单位设备副总设备管理部设备部(电仪部)生产副总生产部门备注
工作程序1、须在作业
前办理相
关作业许
可证;
2、设备管理
部除约定
厂家外,通
过手续,由
采购部门
联系厂家
上门服务。
相关制度设备检修管理制度、安全制度
设备故障
审批
完工验收
交付使用
审批
判断/检修
报批判断/协调
外协
厂家。
设备工程部制度流程有哪些一、设备采购流程1.设备需求确认:设备工程部根据公司的生产和业务需求,确定已经老化、需要更换或新增设备的需求,并与相关部门进行沟通确认。
2.设备选型:根据设备需求,设备工程部根据市场调研和技术评估,选择合适的设备品牌和型号。
3.编制设备采购计划:设备工程部根据设备需求和选型结果,制定设备采购计划,包括设备名称、数量、预算、采购来源等内容。
4.招标采购:设备工程部根据设备采购计划,进行招标采购流程,包括发布招标公告、邀请供应商投标、评标等环节。
5.选择供应商:设备工程部根据招标结果和评标情况,确定最终的设备供应商,并签订购买合同。
6.设备验收:设备工程部根据设备合同要求,完成设备的验收工作,确保设备符合规格和质量标准。
7.设备安装调试:设备工程部负责组织设备的安装、调试和运行试验,确保设备能够正常运作。
8.设备培训:设备工程部安排相关人员接受设备供应商提供的培训,熟悉设备操作和维护流程。
9.设备保养:设备工程部建立设备保养计划,定期检查设备的运行状态,预防设备故障和损坏。
二、设备维护流程1.设备故障报修:公司员工发现设备故障或异常情况,及时向设备工程部报修,描述故障情况和影响范围。
2.故障诊断:设备工程部接到报修后,组织专业技术人员进行故障诊断,分析故障原因和修复方案。
3.维修计划制定:设备工程部根据故障诊断结果,制定维修计划,包括维修时间、工作内容、所需人力和物料等信息。
4.维修执行:设备工程部按照维修计划组织维修人员进行维修工作,及时修复设备故障,恢复设备运行。
5.维修记录和报告:设备工程部对维修过程和结果进行记录和报告,包括维修人员、费用、耗材、故障原因等信息。
6.设备性能测试:设备工程部在维修完成后,进行设备性能测试,确保设备正常运行,并通知相关部门。
7.故障分析与改进:设备工程部对故障原因进行深入分析,找出规律性问题并提出改进措施,以防止类似故障再次发生。
8.维修质量评估:设备工程部定期对维修质量进行评估和检查,确保维修工作和效果符合要求。
设备动力部标准工作流程
设备动力部——新设备进厂图纸收集工作流程
1、新设备进厂后,计划员或者设备主管应去现场对设备易损件进行初步辨识工作;
2、针对一些看不到的位置,判断不准确的地方,原则是易拆卸部位拆卸绘图;不宜拆卸部位,应向部门领导汇报,按照指示进行下一步工作。
3、常规分类:
3.1 记录各类电机、减速机、风机、泵类等铭牌信息,由设备主管统一汇编至设备档案中;
3.2 记录各类轴承型号、数量、位置(因使用部位表达不统一原因,可采取附图中添加图像资料的方法解决)
3.3 绘制各类导布辊、轧辊图纸;
3.4 绘制各类传动部件图纸(传动轴、齿轮、链轮等);
3.5 绘制其他各类易损机配件图纸;
4、新设备进厂能绘制的图纸尽量绘制出来,一但开车后,绘图的现场条件一定不如设备刚刚进厂时的条件。
5、绘制的资料按照部门图纸管理流程归档管理。
生产设备管理工作流程编号生产设备管理工作标准生产设备管理制度一、总则1、为保证公司设备正常运转、合理、充分利用,根据公司设备特点和公司实际情况,制定本制度。
2、生产设备管理工作的内容包括从设备进厂验收、安装、使用、维护保养、检查修理,以及日常的登记、保管、调配、报废等一系列工作。
设备管理的任务,是要保证设备在使用过程中,自始至终保持良好的技术状态.3、设备管理坚持以预防为主,维护保养与计划检修并重和先维修后生产的原则,正确使用,精心保养,合理润滑,安全生产.坚持责任到人,谁使用谁负责的原则。
二、生产设备技术状况1、评价生产设备管理的技术经济指标:A、设备完好率。
表示设备技术状态的完好程度,是检查公司设备管理和维修工作水平的重要指标。
其计算公式为:设备完好率=完好的设备台数/设备总台数×100%设备总台数是指公司已安装的全部生产设备,包括在用、停用、封存、停机待修和正在检查的所有设备,完好设备台数是指设备总台数中完全符合设备完好标准的台数.B、设备故障率。
是指因设备发生故障而停机的时间占设备运转时间的百分比,计算公式为:设备故障率=设备故障机/设备运转时间×100%C、维修费用效率.是指单位维修费用所能生产的产品产量,计算公式为:维修费用效率=产品产量(件或吨)/维修费用D、单位产品(或万元产值)维修费用。
计算公式为:单位产品(或万元产值)维修费用=维修费用/产品产量(或总产值)E、平均每台设备年维修费用。
计算公式为:平均每台设备年维修费用=年维修总费用/年投入使用设备总台数2、生产部要分别制定年、季、月度设备综合完好率指标,并层层分解落实到岗.三、新增生产设备管理1、生产部根据生产实际情况和技术开发部新产品设备需求,汇总、整理出公司新设备需求。
2、生产部根据新设备需求进行市场调研,可行性分析,制定新设备购买计划报财务部、生产总监、总经理审批后购买.3、设备购进后,生产部负责组织施工安装,并负责施工安装的质量。
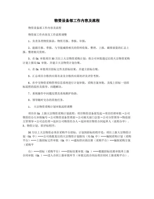
物资设备部工作内容及流程
物资设备部工作内容及流程
物资部工作内容及工作流程调整
1、负责各类物资报表:物资月报、季报、年报;
2、能源月报、季报,与节能减排相关的资料收集、整理、上报,碳排放量的汇总上报,整理相关资料。
3、在OA 审批项目30万以上大宗物资采购计划;将公司审批通过后的大宗物资采购计划上报局OA 审批。
并建立大宗物资计划台账。
4、在OA 审批项目招标文件及招标结果,并建立招标台账。
5、汇总项目合格供应商名录及合格供应商初评及评价考核。
6、在中交物资采购管理信息系统进行计划审批,采购方案审批,及线上招标一切招标流程的监控及指导、问题解决。
7、系统操作中问题反馈及系统维护协助。
8、领导随时交办的其他任务。
1、大宗物资采购计划审批流程调整
项目在OA 上报大宗物资采购计划流程:项目物资设备部发起→项目经理审批→公司物资经办人审核编号→公司物资设备管理部→公司相关部门会签→公司分管领导→物设部主管领导→公司总经理→返回公司物资经办人→返回项目物资合同起草人(流程办毕)。
3、物资计划、招评标程序:
30万以上大宗物资必须在采购平台招标,计划到招标的程序是:项目上报大宗物资计划(OA 中)----公司将批复后的大宗物资计划报局(局OA 中)----编制采购计划(采购平台)----上报招标文件审批(OA 中)--通知供应商注册(采购平台)---编制采购方案(采购平
台)----招标(采购平台)----招标结果审批(OA )----根据招标结果审批单上报合同审批(OA )---进入合同上报审批环节(审批完的合同由项目同时上报采购平台)。
某公司设备工作流程一、引言设备是公司正常运作所必需的工具,在保证生产舒适性和工作效率的前提下,有效管理和使用设备是公司发展的重要战略。
设备工作流程是指在设备购买、安装、维修以及淘汰的整个生命周期中,所需完成的一系列工作。
本文将详细介绍公司设备工作流程,包括设备需求分析、设备采购、设备使用与维护以及设备淘汰处理等各个环节。
二、设备需求分析首先,公司需要进行设备需求分析。
通过与相关部门和人员的沟通,了解公司当前和未来的设备需求。
分析包括设备种类、规格、数量、功能要求、技术参数等。
同时,还要评估设备对生产工艺和产品质量的影响,以及设备的可持续性、维修和更换的便捷性等因素。
根据需求分析结果,制定设备采购计划。
三、设备采购设备采购环节涉及到供应商的选择、产品比较、价格谈判、合同签订等工作。
首先,需要通过市场调研和信息收集,筛选出几个潜在的供应商。
然后,对这些供应商的产品质量、售后服务以及价格进行评估和比较。
在选择供应商之后,进行价格谈判,以达成双方满意的价格和条款。
最后,签订采购合同并支付定金,确保供应商开始制造和交付设备。
四、设备安装与调试当设备交付到公司后,需要进行设备安装与调试。
首先,确保设备的运输安全,防止损坏和丢失。
其次,按照供应商提供的安装说明书和相关规范,进行设备的组装和安装工作。
在安装完成后,进行设备的调试和功能测试。
测试包括设备各项功能的正常性、操作性以及和其他设备的兼容性等。
同时,还需要进行安全性和环境适应性测试,确保设备符合公司的安全标准和操作规程。
五、设备使用与维护设备安装调试完成后,进入正常使用和维护阶段。
在使用过程中,操作人员需要按照操作手册和相关规程进行设备操作,确保设备的正常工作和生产效率。
在设备使用中,定期进行设备保养与维护工作,包括清洁设备、更换易损件、润滑部件、调整设备性能等。
六、设备故障处理与维修七、设备淘汰与处理设备在使用一定年限后,可能会出现性能衰退、技术过时等问题,需要进行淘汰和处理。
工作行为规范系列特种设备管理工作程序(标准、完整、实用、可修改)编号:FS-QG-69566特种设备管理工作程序Special equipment management work procedures说明:为规范化、制度化和统一化作业行为,使人员管理工作有章可循,提高工作效率和责任感、归属感,特此编写。
1目的规范特种设备的安全管理,保证特种设备安全、经济运行。
2适用范围适用于本公司范围内与特种设备的采购、安装、修理(或改造)、检验、使用和维护有关的活动。
3术语和定义特种设备:是指涉及生命安全、危险性较大的锅炉、压力容器(含气瓶,下同)、压力管道、电梯、起重机械、客运索道、大型游乐设施和场(厂)内专用机动车辆。
4职责4.1设备部负责特种设备的采购及资质审查和确认的工作。
负责督促相关部门办理特种设备的告知、检验、技术资料的保管和注册取证、资料的移交工作。
4.2设备部负责特种设备(锅炉、压力容器、压力管道、电梯、起重机械)的运行管理、大修管理及外委、检测检验工作。
4.3特种设备使用单位负责本单位特种设备的使用和维护管理。
4.4保卫部负责全公司厂内机动车的管理工作,负责组织、指导、协调、检查、确认厂内机动车的检验、注册取证的管理工作。
5管理内容和要求5.1特种设备的选型、采购5.1.1设备部在采购特种设备时,应严格按照国家有关法律法规和标准要求,认真审查特种设备生产厂家相关资质,同时将制造厂的资质证明文件等相关资料存档备查,方可采购。
5.1.2设备部在采购特种设备时,应当要求生产厂家提供符合安全技术规范要求的设计文件、产品质量合格证明、安装及使用维修说明、监督检验证明等文件。
5.2特种设备的安装、改造、维修5.2.1相关部门在对特种设备的安装、改造、维修项目发包时,必须选择符合国家有关规定、取得相关资质的单位进行特种设备的安装、改造和维修任务,并向设备部、保卫部备案后方可施工。
5.2.2特种设备在安装、改造、维修竣工后,相关部门应当督促施工单位在验收后30日内将有关技术资料移交使用单位,以便使用单位将其存入该特种设备的安全技术档案。
设备工程部工作流程图由于设备工程部的工作范围非常广泛,因此其工作流程也相对复杂。
以下是设备工程部的一般工作流程:一、设备计划阶段1.确定设备需求部门需要根据工作需要和公司战略规划,确定所需的设备、设施和其他物品。
2.编制设备计划根据设备需求的规划,科学地编制设备采购计划,包括设备配置、排版、设备数量、预算、采购时限等。
3.设备选择根据采购计划,进行设备的选择,要考虑设备的品牌、型号、价格、维护保养、保修、供应商信誉等因素。
二、采购阶段1.编制采购计划根据设备计划,制定符合公司采购流程的采购计划,包括制定询价书、发送招标文件等。
2. 接收报价或投标设备工程部需要收集或收到供应商的报价或招标文档,并对其进行评估和筛选,以确定最终的供应商和设备选择。
3.签订采购合同设备工程部需要和供应商签订采购合同,并确定设备验收、交付和付款的相关条款。
三、设备验收阶段1.设备检验设备安装完毕后,设备工程部需要进行设备的检验,包括设备的测试、机器性能的测量等。
2.设备验收设备验收是指确认设备能否达到预定的功能要求,符合规定的性能指标,并能正常运行。
四、安装试运行阶段1.设备安装设备工程部需要制定详细的设备安装计划,并安排资深工程师对设备进行安装。
2. 设备调试和试运行安装完毕后,设备工程部进行设备的调试和试运行,包括设备的开机、各项参数的调整和测试等过程。
五、设备管理阶段1.定期维护保养设备工程部需要制定设备的保养计划,并按照计划定期对设备进行维护保养。
2. 故障修理设备工程部需要负责设备的故障修理,对设备的各种故障进行调查和处理。
以上是设备工程部的一般工作流程。
需要根据实际情况进行详细的规划和执行。
设备部工作流程图一、前场设备管理流程:
开始
二、设备维护管理工作流程:
1设备故障报告流程:
开始
2设备维护流程:
三、耗材、资产管理流程:
1耗材管理流程:
2资产添置管理流程:
开始
3资产调拨管理流程:
4资产退库、报损管理流程:
开始
设备部与相关部门的协调流程
一、目的:为加强设备部与其他部门的工作协作,明晰协调责任,规范设备部的协调步骤与方式,
特制订此流程。
二、范围:本流程所指协调,包括本系统的协调(包括项目部、工程部、物流部与资料室)、其他
部门的协调(如营运部、行政部、总经办、防损部、培训部等)。
公司外协调不在本流程之内。
制表:谢福星。
设备部管理制度与流程1. 引言设备部门是一个公司运营中非常重要的部门,它负责所有设备的采购,维护和保养。
如果设备出现故障或者损坏,不仅会影响公司的正常运营,还会对员工的生产效率造成严重影响。
因此,设备部门在公司中扮演着至关重要的角色。
为了确保设备的正常使用和运作,以及员工的安全和生产效率,公司需要建立管理制度和流程,对设备部门进行规范和管理。
本文将介绍设备部门的管理制度和流程。
2. 设备管理制度设备管理制度是公司设备使用和维护的规范性文件,旨在保证设备的安全、可靠和经济性。
在设备管理制度中,应包含以下内容:2.1 设备采购在设备采购方面,应制定明确的采购计划,确定设备类型和数量。
设备采购应按照公司的采购流程进行,包括编制采购申请、制定采购合同和按规定程序审批等。
同时,设备部门应对采购的设备进行验收,以确保设备的质量符合要求。
2.2 设备使用设备部门应对设备进行日常监管和维护,确保设备在正常使用和维护的情况下安全、可靠和有效。
在设备使用方面,应定期对设备进行检查和保养,及时发现和解决设备的故障和问题。
2.3 设备保养和修理设备保养是保证设备长期保持正常运作所必需的工作,应按照设备维护计划进行。
当设备出现故障或者损坏时,设备部门应及时进行维修或更换,确保设备尽快恢复正常使用。
2.4 安全措施设备部门在工作中应注意设备的安全和员工的安全。
设备管理制度应包含必要的安全措施,如定期检查设备的安全性能、规范设备使用操作、教育员工正确使用设备等。
3. 设备管理流程设备管理流程是设备管理制度的实施过程,包括设备采购、设备使用、设备保养和修理、安全措施等各个环节的工作流程规定。
3.1 设备采购流程1.编制采购计划:设备部门负责编制设备采购计划,提出设备的型号、数量、采购时间和预算等信息。
2.采购申请:设备部门根据采购计划编制采购申请,并提交给采购管理部门审批。
3.选择采购方式:采购管理部门根据采购申请选择采购方式,如公开招标、询价比价、单一来源、框架协议等。
医院设备科工作流程流程图1. 客户需求收集阶段•根据客户需求,设备科负责人向客户了解具体需求。
•设备科负责人记录客户的需求并与客户进行确认。
2. 设备采购阶段•设备科负责人根据客户需求,制定设备采购计划。
•设备科负责人与供应商进行联系,并要求供应商提供报价和设备规格。
•设备科负责人收集供应商的报价和设备规格,并进行分析和比较。
•设备科负责人根据分析结果,选择最合适的供应商进行设备采购。
3. 设备验收阶段•设备科负责人与供应商约定设备交付时间和地点。
•设备科负责人在设备交付时进行验收。
•设备科负责人检查设备的完整性和正常运行状态。
•如发现问题,设备科负责人与供应商协商解决方案。
4. 设备投入使用阶段•设备科负责人根据医院的需求制定设备使用计划,并安排设备使用人员。
•设备科负责人进行设备的安装和调试工作。
•设备科负责人培训设备使用人员,确保其掌握正确的设备使用方法和注意事项。
•设备科负责人监督设备的正常使用,并进行定期维护和保养。
5. 设备维修和维护阶段•设备科负责人负责设备的维修和维护工作。
•当设备出现故障时,设备科负责人进行故障排除并维修设备。
•设备科负责人做好设备的定期保养工作,确保设备的正常运行。
6. 设备报废和更新阶段•设备科负责人根据设备的使用情况和技术水平的发展,进行设备的评估和更新计划制定。
•设备科负责人与医院管理层商讨设备报废和更新的事宜。
•设备科负责人负责设备的报废和更新工作,包括设备的处理和新设备的采购。
以上是医院设备科的工作流程流程图,主要包括客户需求收集阶段、设备采购阶段、设备验收阶段、设备投入使用阶段、设备维修和维护阶段以及设备报废和更新阶段。
通过这些步骤,设备科能够高效地管理医院的设备,并保障设备的正常运行,为医院提供良好的设备支持。