动车运用所劳动安全八防措施正式样本
- 格式:docx
- 大小:149.31 KB
- 文档页数:20
施工作业劳务安全控制重点一、施工日计划施工单位应于作业前按照规定时间做好施工日计划,明确施工作业地点、作业项目、作业数量、作业负责人、驻站联络员、现场防护员和人员的分工等,根据作业特点进行充分地安全预想,有针对性地制定具体的安全注意事项。
施工单位根据各施工作业组日计划统筹安排,全面准确地掌握施工作业计划,并对关键作业项目进行盯控。
二、早点名施工作业组负责人点名后,宣布本施工作业组当日作业地点、作业项目、作业负责人、驻站联络员和现场防护员姓名、对讲机频率等,分配作业任务,详细交代现场作业人员和上下工序安全注意事项,并由安全员提出补充意见,最后施工作业组负责人携带栅栏门钥匙,并做好登记。
三、进出栅栏封锁命令或天窗点外作业通知下达前30min,作业人员在栅栏门外集结等候,无防护栅栏的应在路基坡脚外方或路堑堑顶外方集结等候。
封锁命令或天窗点外作业通知下达后,并经现场防护人员和驻站联络员联系、确认(现场防护员复诵登记内容准确无误),作业人员才能在现场防护员的防护下进入栅栏内或上道作业、原则上,复线或多线地段,作业人员应从作业线别的一侧进出栅拦,以避免或减少横越线路。
作业完毕,全体作业人员要在现场防护员的防护下在同一侧路肩上集体行走,及时撤到栅栏或路基外侧的安全地点。
四、作业防护(一)防护员必须选用身体健康、听力和视力良好、责任心强、经培训和考试合格的正式职工担任,防护员不得无证上岗,不得兼职,作业中不得看书,闲谈,离岗及从事与防护工作无关的事情。
(二)作业负责人、防护员必须携带状态良好、电池充足的对讲机等通讯设备。
现场防护员要始终与驻站防护员保持联系,至少3~5min联系一次,大于120km/h区段每3min联系一次,及时通知来车情况,认真填写《防护员通话记录表》。
联系中断或不畅时,必须立即恢复线路,人员和机具彻底下道,确保行车和人身安全。
(三)针对不同作业项目和作业地点,按照《铁路技术管理规定》和《铁路公务安全规则》等有关规定设置防护。
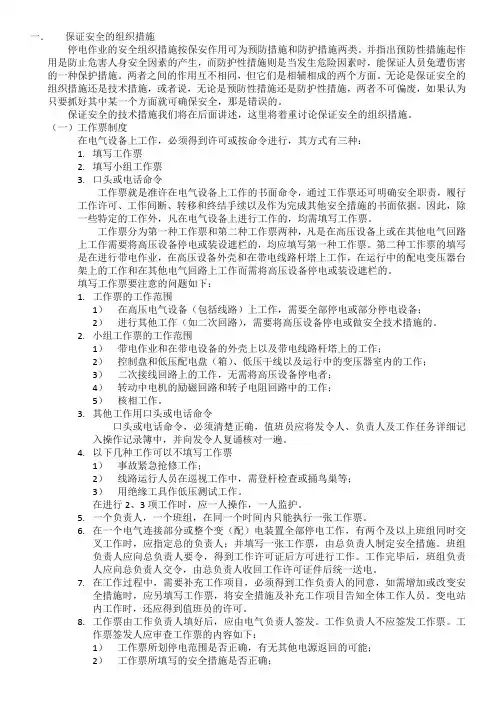
一.保证安全的组织措施停电作业的安全组织措施按保安作用可为预防措施和防护措施两类。
并指出预防性措施起作用是防止危害人身安全因素的产生,而防护性措施则是当发生危险因素时,能保证人员免遭伤害的一种保护措施。
两者之间的作用互不相同,但它们是相辅相成的两个方面。
无论是保证安全的组织措施还是技术措施,或者说,无论是预防性措施还是防护性措施,两者不可偏废,如果认为只要抓好其中某一个方面就可确保安全,那是错误的。
保证安全的技术措施我们将在后面讲述,这里将着重讨论保证安全的组织措施。
(一)工作票制度在电气设备上工作,必须得到许可或按命令进行,其方式有三种:1.填写工作票2.填写小组工作票3.口头或电话命令工作票就是准许在电气设备上工作的书面命令,通过工作票还可明确安全职责,履行工作许可、工作间断、转移和终结手续以及作为完成其他安全措施的书面依据。
因此,除一些特定的工作外,凡在电气设备上进行工作的,均需填写工作票。
工作票分为第一种工作票和第二种工作票两种,凡是在高压设备上或在其他电气回路上工作需要将高压设备停电或装设遮栏的,均应填写第一种工作票。
第二种工作票的填写是在进行带电作业,在高压设备外壳和在带电线路杆塔上工作,在运行中的配电变压器台架上的工作和在其他电气回路上工作而需将高压设备停电或装设遮栏的。
填写工作票要注意的问题如下:1.工作票的工作范围1)在高压电气设备(包括线路)上工作,需要全部停电或部分停电设备;2)进行其他工作(如二次回路),需要将高压设备停电或做安全技术措施的。
2.小组工作票的工作范围1)带电作业和在带电设备的外壳上以及带电线路杆塔上的工作;2)控制盘和低压配电盘(箱)、低压干线以及运行中的变压器室内的工作;3)二次接线回路上的工作,无需将高压设备停电者;4)转动中电机的励磁回路和转子电阻回路中的工作;5)核相工作。
3.其他工作用口头或电话命令口头或电话命令,必须清楚正确,值班员应将发令人、负责人及工作任务详细记入操作记录簿中,并向发令人复诵核对一遍。
高速动车组检修安全风险管理摘要:在高速动车运行过程中,车辆检修质量、线路状态、信号可靠性和供电质量等都会对高速动车运行产生影响。
在这些要素中,安全风险是最为重要和关键的。
按照“八防”的要求,重点强化可能产生“裂(裂损)、脱(脱落)、燃(燃轴)、断(断裂)、爆(爆炸)、火(火灾)、离(分离)、飏(放飏)”等危险环节的风险控制。
对高速动车维护过程中的安全风险进行管理,是实现高速动车风险管理、提升高速动车运营安全性、保障高速动车运营安全的重要途径。
本文对高速动车组检修安全风险管理进行了分析。
关键词:高速动车组;检修;安全风险1相关概要基础管理工作主要是指与企业的所有生产和运营有关的最基本的记录,数据,标准和系统。
这是企业充分发挥其经济和社会功能的根本,也是改进各种经营制度,尤其是实行内部经营制度和其他经营制度的需要。
目前,高速动车检修与运行的管理部门均来自已有的高速动车业务。
虽然在管理方式上有许多新的规范、新的要求,但是大部分还是沿用了原有的管理方式、管理观念。
在这些行业中,拥有百年以上的历史与优秀传统,对于安全问题的关注并不比任何一个行业少。
但随着高速动车组的发展与扩大,其应用主体的时间变得更短,同时也需要更快地掌握技术特征,消化吸收,积累应用经验。
在全国范围内,以个人的经验和知识为基础,高速动车组运营、维护和管理人员都呈现出相对短缺和不稳定的状况,需要持续地调动和招聘各类人员来弥补人才缺口。
对管理经验的积累、制度的总结与改进等问题的关注不够。
以下就高速动车组运用检修工作分析和评估基础管理中的风险控制。
2高速动车组检修安全风险控制2.1环节卡控当前,高速动车一级和二级检修仍然主要依靠人工来完成。
由于操作员的行为会受到职业素质、心理情绪、工作环境等不稳定因素的影响,同时还会受到各种突发状况的影响,因此,为了避免操作员的疏忽与失误而造成的安全与质量损失,主要采用的是过程与环节控制,对安全风险进行控制。
高速检修主要包含了四个控制环节,分别是:“运行范围内的作业人员自检、重点区段工长专业检查、重点区段质检员强制检查、出库质量联合检查”。
劳动安全“八防”防止车辆伤害防止高处坠落防止触电伤害防止起重伤害防止物体打击防止机械伤害防止爆炸伤害防止中毒窒息一、基本要求从业人员应严格遵守劳动安全“八防”措施及人身安全各项规定。
严格遵守劳动纪律和作业纪律,班前、班中禁止饮酒,按规定时间休息。
严禁脱岗、串岗、私自替班或换班,不得做与工作无关的事情。
班中按规定着装,正确使用劳动防护用品和安全防护装备设施,严格执行安全技术操作规程。
作业场所禁止穿着高跟鞋、拖鞋、露趾凉鞋、硬底等易滑鞋;禁止戴未设耳孔的双耳帽,禁止将双耳包裹;衣服穿戴整齐、鞋绳系扣牢靠,防止刮、擦、碰、挤、摔。
行车人员、特种作业人员、特种设备作业人员和机械设备操作人员,须取得相应作业资格。
新职人员必须经单位、车间和班组三级安全教育培训,并按要求取得上岗资质后,方准上岗单独作业。
学徒工、实习人员不准单独作业。
营业线施工单位“四员一长”(安全员、防护员、联络员、带班人员和工班长)须经施工安全知识培训考试合格方可上岗。
作业场所须按国家(或行业)标准准确、规范设置安全标志。
危险场所(地)、地段和重要设备、设施处,须设置醒目的安全警示标志。
作业人员、管理人员应熟知作业环境、行走径路及相关设备设施,并随时注意使用情况,如遇设备设施、走行通道发生异状或变化时,应及时报告有关单位采取安全措施。
二、通用措施1.防止车辆伤害在铁路线路上作业必须按规定设置防护,建立有效防护体系,注意瞭望,安全避车。
作业人员应严格遵守上道作业相关安全规定,避免铁路机车车辆伤害。
铁路站场、区间行走及上道施工、维修、检查等作业时,应穿有反光标志的防护服,做到“白天见黄、夜间见光”。
防护人员必须有明显的防护员标识。
铁路站场、区间应按固定线路行走,并注意周边机车车辆动态和货物装载、设备设施状态,注意脚下有无障碍物。
非作业需要,不准脚踏钢轨面、道岔连接杆、尖轨、辙叉心等。
顺线路行走时,人体及所携带的工具(料)不得侵入机车车辆限界。
劳动安全“八防”措施为更好地贯彻落实安全“八防”措施,确保职工的劳动安全,结合施工现场实际需要,我部特制订《劳动安全“八防”措施》,以利于切实贯彻执行。
一、防止车辆伤害细化措施:1451.在高处作业时,必须带好安全帽,按规定使用安全带(绳),防止高处坠落。
2.高处作业随带的工具、材料等物,应放在稳妥处;较大的工具应栓在牢固的物体上,零星工具、材料应放在工具袋中,不得上下抛掷。
3.脚手架必须按规定搭设,作业前必须确认机具、设施和用品完好。
4.禁止随意攀登石棉瓦搭建的屋(棚)顶。
5.禁止在六级及以上大风时进行露天登高作业。
6.严禁患有禁忌症人员登高作业。
7.登高扫、抹、擦、吊、架设、堆物时,作业面下必须设置防护。
8.使用的安全带(绳),凡使用期限超过3年的实行强制报废,并实行以旧换新的发放制度,保证失效的安全带(绳)及时回收。
9.使用梯子作业时必须有防滑装置,梯子与地面夹角应保持55~60度,使用1.2.3. 移动式发电机供电的用电设备,其金属外壳或底座,应与发电机电源的接地装置有可靠的电气连接。
4. 手持电动工具和单机回路的照明开关箱内必须装设漏电保护器,照明灯具的金属壳必须做零保护。
5. 各种型号的电动设备必须按使用说明书的规定接地或接零。
传动部位按设计要求安装防护装置。
6. 维修、组装和拆卸电动设备时,应断电挂牌,防止其他人私按电动开关发生伤亡事故。
7. 必须实行“一机一箱一闸一漏一锁”制,严禁“一闸多用”。
8. 室内配电盘、配电柜要有绝缘垫,并要安装漏电保护装置。
9.(5)无人指挥或指挥信号不明时不吊;(6)起重机上有人或有浮动物不吊;(7)吊物从人体或乙炔、氧气瓶上方越过不吊;(8)起重机带病运用不吊。
4.起重机司机接受指挥信号后,须鸣铃警示后再起动。
如遇紧急情况,不论是否有人发出停车信号,司机均应立即停车。
5.使用千斤顶起重时,中心应找准,底座应放置平稳牢固,严禁刚性接触,以防倾滑。
6.起重设备附属装置及起重工具应定期检查并做好记录,状态不良的必须更换、报废,严禁带病使用。
( 安全管理 )单位:_________________________姓名:_________________________日期:_________________________精品文档 / Word文档 / 文字可改劳动安全“八防”措施(最新版)Safety management is an important part of production management. Safety and production are inthe implementation process劳动安全“八防”措施(最新版)劳动安全“八防”措施,是确保施工作业人员人身安全的关键和重点,在严格执行部、局人身安全作业标准的同时,重点抓好以下劳动安全“八防”措施的落实。
一、防止车辆伤害(1)线路上作业必须按规定设置防护,穿好黄色防护服(夜间穿着带有萤光反射的黄色防护服),之一瞭望,安全避车。
(2)通过桥梁、道口或横越线路时,必须做到“一站、二看、三通过”。
(3)严禁抢越、跳车、钻车和由车底下,车钩上传递工具材料及穿越两车间隙。
(4)严禁扒乘机车车辆以车代步;绕行停留车辆时其距离应不少于5m,并注意车辆动态和邻线开来的列车。
(5)作业人员下道避车时要面向列车,防止列车门窗、坠落物或绳索伤人。
(6)严禁在钢轨上、车底下、枕木头、道心内、棚车顶上坐卧、站立或行走。
二、防止高处坠落(1)高空作业,必须戴安全帽,按规定使用安全带(网、绳)。
(2)安全带、安全帽、安全绳应严格执行定期检查(静荷载试验、冲击试验)制度。
(3)脚手架必须按规定搭设,作业前必须确认机具、设施和用品完好。
(4)禁止随意攀登石棉瓦等屋(棚)顶。
(5)禁止在6级及以上大风时登高作业。
(6)严禁患有禁忌症人员登高作业。
(7)登高扫、抹、擦、架设、堆放时,作业面下必须设置防护。
三、防止触电伤害(1)维修电气设备,必须持证操作,按规定穿戴好防护用品。
(2)电气设备、线路必须保持完好,禁止使用未装漏电保护器的各种手持式电动工具和移动式设备。
劳动安全“八防”措施为更好地贯彻落实安全“八防”措施,确保职工的劳动安全,结合施工现场实际需要,我部特制订《劳动安全“八防”措施》,以利于切实贯彻执行。
一、防止车辆伤害细化措施:1.横越线路必须做到“一站、二看、三通过”。
遇到列车通过,应在离枕木头外侧3米以上的安全地点避让,严禁在线路中间停留。
2.严禁扒乘机车车辆。
3.严禁在钢轨上、车底下、枕木头、道心内坐卧、站立和行走。
4.工作人员必须依作业流程规定按步骤准确使用这些安全标志牌,严格执行安全防护信号的设置和撤除规定,严禁违章钻越车底;在既有线的一切施工,严格执行有关的防护规定,按规定设置防护标志和防护人员,并配备可靠的通讯联络工具,随时与车站或远方防护人员保持联系。
5.职工在施工作业期间,必须身穿黄色反光防护服;防护人员应遵守作业指导书和各种安全规定。
6.车列尚未停稳或已经启动时,不得抢道,不准作业。
二、防止高处坠落细化措施:1.在高处作业时,必须带好安全帽,按规定使用安全带(绳),防止高处坠落。
2.高处作业随带的工具、材料等物,应放在稳妥处;较大的工具应栓在牢固的物体上,零星工具、材料应放在工具袋中,不得上下抛掷。
3.脚手架必须按规定搭设,作业前必须确认机具、设施和用品完好。
4.禁止随意攀登石棉瓦搭建的屋(棚)顶。
5.禁止在六级及以上大风时进行露天登高作业。
6.严禁患有禁忌症人员登高作业。
7.登高扫、抹、擦、吊、架设、堆物时,作业面下必须设置防护。
8.使用的安全带(绳),凡使用期限超过3年的实行强制报废,并实行以旧换新的发放制度,保证失效的安全带(绳)及时回收。
9.使用梯子作业时必须有防滑装置,梯子与地面夹角应保持55~60度,使用人字梯、折叠梯应挂好安全链(绳),使用前必须检查梯子是否完好。
10.搭设脚手架上各处跳板,使用前应仔细检查是否牢固,确认良好,方可使用。
11.除车辆检修地沟外,其它为生产、生活需要所设的坑、沟、池和阴井,应有围栏或盖板。
动车运用所劳动安全八防措施随着中国高铁网络的不断扩建和发展,动车组的运营规模也在逐渐扩大。
在保障高速动车组运行安全的同时,劳动安全也是一个不可忽视的问题。
为此,动车运用所有工作人员必须遵循以下八项防范措施,以确保劳动安全。
一、认真学习劳动安全相关法律法规作为一名动车运用所的工作人员,必须认真学习相关劳动安全的法律法规。
这些法律法规包括有关工作场所安全、保护工人身体健康、并防止事故和职业病的规定。
通过学习这些法律法规,工作人员可以了解自身的权利和义务,更好的维护自身的合法权益。
二、佩戴防护用品在动车运用所的工作过程中,危险系数比较高,所以必须佩戴一些必要的防护用品,如耳塞、防尘口罩、安全帽等等。
这些防护用品可以很好的保护工作人员的身体以及防止职业病。
三、正确使用劳动装备和工具在动车运用所的工作过程中,一些专业性较强的工具和装备难免会用到。
为了避免操作出错而导致事故的发生,工作人员必须正确使用这些装备和工具,并且经过专业的培训和考核。
四、保持动车运用所场所的整洁和处理危险物品在动车运用所内,卫生清洁是保证劳动安全的关键。
因为一些易燃易爆、有毒有害的物品如果处理不当,很容易引发火灾或者中毒事件。
为此,动车运用所工作人员必须在日常工作中对危险物品做好妥善的处理,保持场所的整洁有序,尽可能的降低风险发生的概率。
五、对紧急情况做好预案在动车运用所工作中,应该时刻注意安全和应对不利因素对工作环境带来的影响。
工作人员应该制定预案,以应对出现危险或意外事件。
确保在紧急情况下,能够快速、有效地处理这些事件,保障自身的安全。
六、遵守规章制度动车运用所的工作人员必须遵守规章制度。
这些规章制度包括有关工作时间、休息时间、考勤等等的规定。
严格遵守这些条例不仅可以维护公司的正常运转,也可以保护工作人员自身的利益。
七、不擅自更改设施动车运用所的设施和工具是经过专业人员设计和配置的,不允许工作人员私自更改或调整。
工作人员必须在专业管理人员的指导下进行操作,对设施和工具进行适当调整和维护。
高铁工作者的安全操作手册随着高铁交通的快速发展,高铁工作岗位的安全操作成为了一项非常重要的任务。
为了确保乘客和工作者的安全,高铁工作者需要遵守一系列的操作规程和安全要求。
本手册旨在全面介绍高铁工作者的安全操作规范,提供必要的指导和建议。
1. 身体状况及装备要求- 定期体检是确保高铁工作者身体状况良好的关键。
工作者应定期进行身体健康检查,确保适应高强度的工作任务。
- 工作者需要佩戴统一的防护装备,包括安全帽、防护鞋、防护手套等。
这些装备可以提供保护,减少事故风险。
2. 安全操作技巧- 在进行高铁操作前,工作者需要接受系统的培训和考核,学习掌握正确的操作技巧。
- 工作者应熟悉车厢内部设备的使用方法,包括紧急制动装置、火灾应急装备等,并能够熟练操作。
- 定期进行模拟演练,提高工作者的操作熟练度和应急处理能力。
3. 高铁列车维护- 高铁列车维护是确保行车安全和乘客舒适度的关键环节。
工作者需要按照规范进行列车的日常检查和维修工作。
- 定期对列车进行全面检修,包括电气设备、制动系统、车轮等的检查和维护工作。
- 工作者需要定期清洁列车内部设备,确保其正常运转,并及时更换损坏的零部件。
4. 紧急情况处理- 工作者需熟悉各类紧急情况的处理方法,包括火灾、车厢撞击等。
在紧急情况下,工作者需要迅速做出反应,避免进一步的人员伤害或财产损失。
- 了解车厢内部的逃生通道和安全设备的位置,确保在紧急情况下能够快速疏散乘客并提供必要的紧急救援。
5. 协作与沟通- 高铁工作者需要密切协作,确保工作的顺利进行。
沟通是协作的基础,工作者应保持良好的沟通和互助态度。
- 工作者需按照既定的工作要求进行工作,遵守职业道德和职责。
遇到问题时,应及时向上级或专业人员寻求帮助和指导。
总结:高铁工作者的安全操作手册旨在确保高铁工作岗位的安全和乘客的舒适度。
本手册介绍了身体状况和装备要求、安全操作技巧、高铁列车维护、紧急情况处理、协作与沟通等方面的内容。
动车组运行时安全防护措施一、动车组运行区段作业人员劳动安全规定要纳入职工岗前培训和适应性培训内容,并严格执行考试合格上岗制度,未经考试或考试不合格者严禁上岗,确保职工熟知动车组运行区段劳动安全防护知识,提高安全防护意识。
二、车站应在动车组通过前15分钟停止邻线的列车给水等作业,并到规定的安全地点避车;动车组正线通过时,邻靠正线的站台作业人员、行包、车辆及其他物品必须撤至站台安全线或防护栅栏内方,并做好监护。
三、遇突发情况,旅客列车在复线区段区间临时停车,需要乘务员下车防护或开展其他工作时,不得打开靠近邻线一侧的车门。
列车长应与运转车长(司机)保持联系,提前掌握和报告邻线来车(尤其是动车组)信息。
四、遇突发情况,列车必须在区间组织旅客疏散时,列车长应与运转车长(司机)保持联系,在确认列车调度员或车站值班员办理邻线停运后才能组织疏散。
五、旅客列车在动车组运行区段发生车门故障和车窗破损时,乘务人员要加强自身安全防范,站稳扶牢,禁止靠近故障车门、车窗,并立即通知列车长和检车人员到场处理,同时在故障处设置警示标志。
六、列车长应组织乘务员在库内、始发站、折返站对列车区间牌、外顺号牌、安全防护栏等外部悬挂物进行检查,确保安装牢固、锁闭到位。
对不能牢固固定的外部悬挂物,应将其卸下并妥善放置,严防客车外皮可移动设备脱落造成人员伤亡。
七、旅客列车开车前,乘务员必须将活动顺号牌取下,列车长在开车前应重点检查。
旅客列车运行中,严禁摘挂列车区间牌、顺号牌,严禁开启安全防护栏。
列车长应组织人员进行巡视检查,并做好记录,发现问题应及时处理。
八、旅客列车在进入动车组运行区段前,列车长应组织乘务员锁闭临近动车组运行线路的车窗,同时乘务员应加强车门、车窗的巡视,确保门窗处于锁闭状态。
九、车站站台上的售货车(亭)以及列车的销售人员禁止向非空调车列车上的旅客出售玻璃、金属等硬质包装商品(易拉罐除外)。
客运段应明确非空调列车售货商品的库领种类,禁止玻璃、金属等硬质包装商品上车。
产品八防管理办法编号:XG-7.5—05版本:A编制:日期:审批:日期: 状态:分发号:一、目的根据铁运【2009】161号文相关要求,为提高我厂制造产品质量,确保轨道车辆运营安全,特制订本办法.二、范围本办法适用于xxxx系列xxxx的“八防”工作。
三、术语八防:指影响轨道车辆行车安全关键零部件的防裂(裂损,主要是指焊缝)、防脱(脱落,主要是指连接(螺栓、销连接等))、防燃(燃轴,主要指车轴的配合,箱体的质量等)、防断(断裂,主要指中心销、安全链、制动梁等)、防爆(爆炸,主要指油箱的密闭)、防火(火灾,主要指地板、柴油管路、灭火器等)、防离(分离,主要指车钩)、防飏(放飏,主要指制动系统。
放飏yang,指列车在坡道上失去制动,处于自行遛逸状态.)四、职责分管质量的副厂长主抓“八防”工作,技术科负责识别“八防”零件和工序,制定相关制度,生产科、检验科和车间负责实施。
五、“八防”内容及其质量控制1、“八防”零件根据《产品零件明细表》、“八防”定义及xxxx运用功能原理,特确定“八防”零件见下表12、“八防”工序根据产品《装配作业指导书》和“八防”定义及xxxx运用功能原理,特确定“八防”工序见下表3和表43、质保措施1)采购控制a 原材料、毛坯、外协件的采购过程应严格按《采购控制程序》执行;b原材料、毛坯、外协件应优先选购同规格下性能优良、品质稳定的种类或品牌;c供应商应规模大、技术实力强、多年从事同类产品制造经验丰富、信誉可靠,并与本厂保持常年稳定的供货关系。
2) 过程控制a整个自制过程应有详细的工艺指导,配备齐全的工艺过程卡、工序卡或作业指导书,工艺文件应科学详尽;b首选性能优异的设备用于“八防"零件及“八防”工序的制造,应保证其验收良好,状态稳定;c尽量使用专用的工装夹具,利用工装和机床的高精度保证零件制造精度,以避免人为操作失误,提高合格率和加工一致性;d从事“八防"零件制造及“八防”工序的人员应尽量固定,有利于质量稳定和效率的提高;e中间过程的外协生产,如热处理、表面处理等,应选择规模较大、信誉好的外协厂家;f 八防属性为防断和防裂的零件,应进行探伤检测.3)检验控制a严格按检验作业指导书要求进行检测,确保检验过程的规范性;b优先安排有经验的人员从事“八防”零件及“八防”工序的检验;c尽量使用专用的计量器具,避免人为操作失误;d本厂无法检测时应委托有资质、信誉好的第三方机构实施检测.4)不合格控制a除特殊原因,禁止针对“八防”零件及“八防”工序的让步接收。
列车乘务人员劳动安全作业防护标准
(1)在始发站和途中要整队上岗、换班,严格执行自控、互控制度。
(2)做到铃响站在安全线上,铃停喊号上车。
认真执行停开、动关、锁、四门瞭望制度,实行互检,防止车门漏锁。
值乘中严格执行四个一(坚守岗位一刻不离,作业程序一项不漏,标准化作业一项不简化,文明用语一字不差)制度。
(3)不准飞乘飞降、抢上抢下。
不准在列车运行中开边门(列车乘务人员遇紧急情况需开车门时,仅允许探出头部)。
不准在列车运行中摘挂方向牌,禁止携带危险品上车。
不准会车时在两列车之间互相抛掷物品。
禁止在列车运行中开门处理故障。
禁止在茶炉、锅炉室内放置可燃物品,做到人离加锁。
(4)不准在列车运行中开车门扫垃圾、倒灰,严禁从车窗往外抛递杂物及攀登车顶作业。
不准在列车运行中开车门乘凉(餐车侧门要挂好安全栏杆,栏杆高度不低于1 m)。
禁止将笨重物品和车辆配件工具箱放在行李架上,配电室内严禁堆放杂物。
(5)出库客车的“三炉一灶”(旅客列车上燃油锅炉、燃煤锅炉、茶炉、餐车炉灶的简称)消防器材、车门锁必须设备齐全,作用良好。
在冬季要及时清扫通过台、车梯上的冰雪。
对列车上出售或旅客自带的硬包装食品(如白酒瓶、啤酒瓶、罐头瓶和玻璃瓶包装的饮料等)必须做好安全宣传,并采取安全措施,防止向车外抛掷伤人。
在列车运行时登高作业,应站稳抓牢,防止发生意外事故。
铁道部铁路车站行车作业人身安全标准铁路局职工劳动安全作业防护标准车务段劳动安全补充规定吉林车务段摘编(行车)TB 中华人民共和国铁道部标准TB 1699—85 铁路车站行车作业人身安全标准1985—12—31发布1986—07—01实施中华人民共和国铁道部批准中华人民共和国铁道部标准铁路车站行车作业人身安全标准TB:1699—85(本标准顺序号为原文顺序号)本标准规定了铁路车站行车作业人身安全标准,适用于铁道部所属各铁路局的车站和工程局临管铁路局的车站。
1 行车作业人身安全通用标准1.1班前禁止饮酒,班中按规定着装,佩带防护用品。
1.2顺线路行走时,应走两线路中间,并注意邻线的机车、车辆和货物装载状态。
严禁在道心、枕木头上行走,不准脚踏钢轨面、道岔连接杆、尖轨等。
1.3横越线路时,应一站、二看、三通过,注意左右机车、车辆的动态及脚下有无障碍物。
1.4横越停有机车、车辆的线路时,先确认机车、车辆暂不移动,然后在该机车、车辆较远处通过。
严禁在运行中的机车、车辆前面抢越。
1.5必须横越列车、车列时,应先确认列车、车列暂不移动,然后由通过台或两车钩上越过,勿碰开钩销,要注意邻线有无机车、车辆运行,严禁钻车。
1.6不准在钢轨上、车底下、枕木头、道心里坐卧或站立。
1.7严禁扒乘机车、车辆,以车代步。
2 接发列车作业人身安全标准2.1应熟知站内一切行车设备,并随时注意使用情况,如遇设备发生异状或变化时,应及时通知有关人员并采取安全措施。
2.2接发列车时,必须站在《站细》规定地点,随时注意邻线机车、车辆动态。
2.3向机车交递凭证时,须面向来车方向,交后迅速回到安全位置。
4 扳道(清扫)作业人身安全标准4.1接发列车时,必须站在《站细》规定地点。
随时注意邻线机车、车辆动态。
4.2在扳道作业时,应遵守扳道作业方法。
除因作业必须进入道心外,均应站在安全地点。
4.3清扫道岔前应得到车站值班员或有关人员的同意,清扫电器集中道岔或联动道岔,必要时,应先将安全木楔置于尖轨与基本轨之间。
铁路八防情况汇报近期,我局对铁路八防情况进行了全面的调查和汇总,现将情况汇报如下:一、火灾防范情况。
针对火灾防范工作,我局加强了对铁路沿线森林和草原的巡查力度,及时清理燃烧物和垃圾,确保火灾隐患得到有效控制。
同时,加强了对车辆和设施的消防设备检查和维护,提高了火灾应急处置能力。
二、洪水防范情况。
针对洪水防范工作,我局加强了对铁路沿线水域的监测和排查,做好了河道疏浚和堤防加固工作,确保铁路沿线不受洪水侵袭。
同时,加强了对桥梁和涵洞的检查和维护,提高了铁路设施的抗洪能力。
三、恶劣天气防范情况。
针对恶劣天气(如台风、暴雨等)的防范工作,我局加强了对气象信息的监测和预警,及时采取了针对性的防范措施,确保铁路运输的安全和畅通。
同时,加强了对设施和线路的检查和维护,提高了铁路设施的抗灾能力。
四、地震防范情况。
针对地震防范工作,我局加强了对地震监测信息的收集和分析,及时采取了针对性的防范措施,确保铁路设施和运输的安全。
同时,加强了对桥梁和隧道的检查和维护,提高了铁路设施的抗震能力。
五、恶劣天气防范情况。
针对恶劣天气(如雪灾、冰雪等)的防范工作,我局加强了对气象信息的监测和预警,及时采取了针对性的防范措施,确保铁路运输的安全和畅通。
同时,加强了对设施和线路的检查和维护,提高了铁路设施的抗灾能力。
六、恐怖袭击防范情况。
针对恐怖袭击的防范工作,我局加强了对铁路沿线安全隐患的排查和整治,建立了安全防范机制,提高了对潜在安全风险的应对能力。
七、环境污染防范情况。
针对环境污染的防范工作,我局加强了对铁路沿线环境的监测和治理,加大了对废水、废气的处理力度,确保铁路运输对环境的影响得到有效控制。
八、突发事件应急处置情况。
针对突发事件的应急处置工作,我局建立了健全的应急预案和处置机制,加强了对应急设备和人员的培训和演练,提高了对突发事件的应对能力。
总结,铁路八防工作是我局安全生产工作的重要组成部分,我们将继续加大力度,不断完善工作机制,确保铁路运输的安全和畅通。
动车运用所劳动安全八防措施
一、安全培训
工作前对员工进行必要的安全培训,包括工作流程、安全操作规程、安全防范意识等。
同时还要不定期对员工进行技术培训和知识更新,提高员工的安全素质。
二、个人防护
员工在工作时应佩戴相应的个人防护用品,如安全帽、手套、防护鞋等,避免因操作不当或突发事件导致的伤害事故。
三、车辆检查
动车是重要工具,必须定期检查和保养。
在日常运营中,要彻底检查动车的各项设备是否正常,并确保车辆的安全性达到标准。
四、施工现场安全
要求员工在操作机械或进行其他工作时,周围必须设置安全标志,并按照工艺规定进行安全作业。
同时,要保持工地的整洁和井然有序。
五、应急措施
工作现场必须备有急救箱,对伤员及时给予援助。
对于突发事件的应急处置,也要制订详细的应急处理方案,并定期进行演练。
六、机械安全
通过对设备进行定期检修和保养,确保机械设备的安全性能和可靠性。
在机械操作安全时,必须严格按照操作规程和要求,避免擅自操作或与规程不符合的行为。
七、资质管理
保持团队的资质管理,做好职业资格证书等方面的管理,及时进行职业培训,提高员工的技能和资质水平。
八、安全监督
在运用过程中,严格执行各项规章制度,并建立监督机制,对员工的安全意识、工作规范等方面进行检查和督促,确保安全工作得到贯彻落实。
文件编号:TP-AR-L4314In Terms Of Organization Management, It Is Necessary To Form A Certain Guiding And Planning Executable Plan, So As To Help Decision-Makers To Carry Out Better Production And Management From Multiple Perspectives.(示范文本)编制:_______________审核:_______________单位:_______________动车运用所劳动安全八防措施正式样本动车运用所劳动安全八防措施正式样本使用注意:该解决方案资料可用在组织/机构/单位管理上,形成一定的具有指导性,规划性的可执行计划,从而实现多角度地帮助决策人员进行更好的生产与管理。
材料内容可根据实际情况作相应修改,请在使用时认真阅读。
一、防止车辆伤害细化措施:1、横越线路必须做到“一站、二看、三通过”。
2、严禁扒乘动车组车辆。
3、严禁在钢轨上、车底下、枕木头、道心内坐卧、站立和行走。
4、动车组及其检修场所必须配备以下安全警示用品:“在工作中”、“禁止登顶”、“正在供电禁止接近”、“已断电”等标志牌;工作人员必须依作业流程规定按步骤准确使用这些安全标志牌,严格执行安全防护信号的设置和撤除规定,严禁违章钻越车底;不仅在检修作业现场须使用安全标志牌,而且在与本次工作安全有关的系统、设备等关键处所都必须同时使用警示标记。
5、运用所职工在四线库、线路上进行动车组维护期间,应穿戴有明显反光标志的防护作业服、帽或穿戴所从事工作要求的防护服;应遵守作业指导书和各种安全规定,必须始终穿着带有橡胶鞋底的绝缘鞋,和采取其它与人身安全相关的防护措施等。
6、动车组车下检修作业:必须采取防溜措施;遵守电能和电磁能环境下的安全防护规定、机械能量环境下的安全防护规定、其它风险环境下的安全防护规定;架车离开轨道时,必须采取措施确保其牢固地放置在存放支撑架或台架上。
运用所内停放的动车组也需采取防止溜逸的有效措施。
7、在检查动车组检修转向架、制动系统、受电弓、脚蹬、前罩开闭机构和自动车钩等由压缩空气供给能量的系统时,始终要小心因为空气压力变化而可能引起的意外移动,避免导致人身和设备伤害;必须在所作业现场设置防护号志;释放压缩空气时不得将空气喷口朝向身体,注意释放累积的气压需要一段时间。
8、更换压缩空气系统气源设备时,必须注意排空系统压缩空气,使其各个部件的压力与外部大气相同。
9、在更换弹簧和其它压缩件时,应使用专用工具卸载弹簧、压缩件的能量,或确保弹簧、压缩件的能量受到控制。
10、在对旋转件和其它可运动件,如电机、风机、节流阀等进行检修工作时,需始终确保其不受他人控制或由于其它原因而运动。
11、车列尚未停稳或已经启动时,不得抢道,不准作业。
12、动车组电机、齿轮、车轮、制动部件、冷却剂和冷却油在运行期间温度较高,在这些部件附近工作时,须注意防止烫伤。
13、检修作业的职工应严格执行“五不”制度:(1)未设置防护信号不作业。
(2)未设置防护信号不钻车底。
(3)未关门排风不处理制动故障。
(4)不跳车、抢道。
(5)不走道心、道木头。
14、运行途中值乘:随车机师应避免列车晃动及列车惯性产生的危害,遵守电能和电磁能环境下的安全防护规定、机械能量环境下的安全防护规定、其它风险环境下的安全防护规定,必须做到“三严禁”:(1)严禁探身了望。
(2)严禁头、手伸出窗外。
(3)进入电气化区段,未采取有效的安全防护的情况下,严禁上车顶处理故障。
15、厂内车辆应遵守下列规定:(1)司机应持证操作。
严禁无证人员操作任何种类的厂内车辆。
(2)司机应熟悉所操纵的车辆性能和维修保养方法。
(3)开动前,应检查车辆各部状态,试验刹车、方向盘及喇叭各部良好并确认车体周围无人和障碍物后方可开动。
(4)车上装载物不许超重、超宽,若超宽(轮对除外),应有人监护。
车上装载物应放平放稳,散装物件要绑固绑紧,保证运行中不致遗落。
叉式车运行时禁止任何人站在叉子上。
(5)禁止用厂内车辆牵引、拖拉被埋的物品。
(6)禁止叉式车在起重时检修本车机械。
(7)离开厂内车辆时应关闭启动装置并加锁。
(8)严禁厂内车辆停在平交道口和侵入钢轨外侧1.5米。
厂内车辆通过平交道口时,必须有专人引导,在接近钢轨行驶和作业时应注意了望。
(9)厂内车辆行驶时不准乘人。
学习驾驶厂内车辆时,应有师傅在场指导并在非作业和空旷无人处进行。
(10)厂内车辆在段区、车库、客技站等通道内行驶时,其最高速度不应超过5公里/小时,在平交道口、交叉路口、通道进出口和出入厂房门口时,要执行“一慢、二看、三通过”制度。
段厂内车辆一般不准外出行驶,有任务必须在市内行驶时,应按规定办理有关手续并严格执行省、市交通规则。
16、其它机动车除应严格执行省、市交通规则外,进入段内,应遵守厂内车辆的行驶、限速、停放等规定。
二、防止高处坠落细化措施:1、在登高作业时,必须带好安全帽,按规定使用安全带(绳、网)。
2、脚手架必须按规定搭设,作业前必须确认机具、设施和用品完好。
3、禁止随意攀登石棉瓦等屋(棚)顶。
4、禁止在六级及以上大风时进行露天登高作业。
5、严禁患有禁忌症人员登高作业。
6、登高扫、抹、擦、吊、架设、堆物时,作业面下必须设置防护。
7、、使用的安全带(绳),凡使用期限超过3年的实行强制报废,并实行以旧换新的发放制度,保证失效的安全带(绳)及时回收。
8、使用梯子作业时必须有防滑装置,梯子与地面夹角应保持55~60度,使用人字梯、折叠梯应挂好安全链(绳),使用前必须检查梯子是否完好。
9、各种跳板及移动小车,使用前应仔细检查,确认良好。
10、除车辆检修地沟外,其它为生产、生活需要所设的坑、沟、池和阴井,应有围栏或盖板。
11、不准跳(跨)越未设防护的各种坑、沟。
12、高架检修平台,应设有围栏,并应有防滑、防跌措施。
13、动车组车顶检修作业:必须采取防溜措施;按接触网断电规定办理手续,只有在断开接触网电源的区域,进行必要的接地(断电的接触网挂地线、闭合动车组安全保护接地开关)后,按动车四线库三层作业平台安全管理规定的要求,办理IC卡领取手续后才允许进行车顶部分的工作;所有登顶人员上、下车顶都必须由作业小组组长确认,确保上、下车顶人员一一对应。
在四线库外无作业平台上车顶作业时,要系好安全带(绳),防止坠落,确保车顶的作业安全。
三、防止触电伤害细化措施:1、维修电器设备人员,必须持证操作,按规定穿戴好防护用品。
2、电器设备、线路必须保持完好,禁止使用未安装触电保护器的各种有线手持式移动电动工具和移动设备。
3、必须严格按规定在高压线下作业。
4、必须贯彻禁电优先的原则,严格执行停电检修、挂牌和监护等制度。
5、严禁带电操作。
对电气设备进行维护工作时,必须断开相应的断路器、闭锁开关等,还必须确保布置了所必需的接地连接、短路、放电回路等;使用绝缘工具。
6、各种电动工具,应按规定定期检查绝缘电阻值并做好记录。
使用电动工具前必须检查确认技术性能良好。
7、不准私接电源,乱拉电线。
8、机械动力设备电气线路不许缠在铁丝、金属管等导体上,以防漏电。
电气部份发生故障时,要立即关闭电源开关。
9、严禁任何人员在电气设备处依靠、坐卧。
非检修人员不得在变压器、水阻箱等高压电器附近停留。
10、严格执行电气化铁路各项安全规章制度。
禁止直接或间接地与接触网的各导线及其相连部件接触;不准与接触网支柱、支撑结构及其金属结构接触;携带的物件(包括长杆、导线等)与接触网设备的带电部分需保持2米以上的距离;发现接触网断线或挂有异物时,任何人不与之接触;发现接触网导线断落碰地时,任何人必须距断落碰地导线10米以外。
11、对动车组车下高压设备、变压器、变流器进行检查检修工作时,禁止升弓。
当安全接地保护开关闭合时间符合放电时间规定后,方可进行作业;作业期间,始终闭合安全接地保护开关。
12、在某些情况下,电磁辐射等级和电场场强会较大,如天线、变流器、主变压器和其它电力设备可能生成巨大的电磁辐射和电场,影响到非常靠近设备的人员。
使用电子防护设备帮助身体不受伤害的动车组检修工作人员须确认其使用的电子防护设备不会受到影响。
13、在动车组上进行检修或其它工作之前,必须警惕错误的接地可能引起严重的人身和设备事故,确认所有必需的保护性接地连接到位;检修或其它工作后需通电时,必须注意保护性接地是否复位(断开)。
14、动车组外皮清洗作业时只能在接触网断电区域或在专用外皮清洗机中进行。
使用外皮清洗机洗车时,严格按照操作规程作业。
严禁用水冲洗车顶受电弓、高压电缆头连接器和头罩开闭部位,上述部位的清洁应该采用湿布擦抹方式。
内部保洁严禁冲洗地板、墙板。
外皮清洗和内部保洁应使用专用洗涤剂。
四、防止起重伤害细化措施:1、起重作业人员必须持证操作。
严禁多人或无人指挥;严禁在吊物下方站立和行走,应按规定操作。
2、起重机司机应严格执行八不吊:(1)超过规定负荷或起重量不明时不吊;(2)吊具不完整,不符合安全规定不吊;(3)吊物捆绑不牢不吊;(4)吊具与起重物不垂直,斜拉时不吊;(5)无人指挥或指挥信号不明时不吊;(6)起重机上有人或有浮动物不吊;(7)吊物从人体或乙炔、氧气瓶上方越过不吊;(8)起重机带病运用不吊。
3、起重机司机接受指挥信号后,须鸣铃警示后再起动。
如遇紧急情况,不论是否有人发出停车信号,司机均应立即停车。
4、顶架动车组车辆时必须专人负责,呼唤应答,操作人员不得离岗。
使用转向架更换设备作业时,严格遵守操作规定和安全防护措施。
5、起重设备附属装置及起重工具应定期检查探伤并做成记录,状态不良的必须更换、报废,严禁带病使用。
6、严禁站在被吊物下方用手校正被吊起的物体。
7、起吊作业人员应穿戴好劳动防护用品。
五、防止物体打击细化措施:1、进入作业区必须按规定使用安全帽等劳动保护用品。
2、在四线库三层作业平台作业时,不得向下抛掷料具、配件。
3、列车通过时,必须面向列车避车,防止物体击伤。
4、搬运重、大、长物件,必须有专人指挥,动作协调。
5、手锤、凿子不得有卷边毛刺,敲打时思想要高度集中,瞄准目标防止敲偏,锤面不能作垫铁使用。
使用台钳时必须夹紧工件,以防工件飞出。
6、堆放车辆配件和设备,必须整齐、牢固,线路外侧1.5米内不准有障碍物。
7、装卸货物时,应按规定作业,严禁装载超长、超重、超高的货物。
六、防止机具伤害细化措施:1、各种机具必须有切合实际的安全操作规程。
2、严禁机具设备带病超负荷运转,安全防护装置必须齐全良好。
3、使用中机具设备应做到定人、定机,持证操作。
4、开启机械动力设备前应先检查设备状态。