广东省广州市番禺中学2019-2020学年高二上学期期中物理试卷 (有解析)
- 格式:docx
- 大小:176.99 KB
- 文档页数:14
广东省广州市番禺区仲元中学2019-2020学年高二上学期期中物理试卷一、单选题(本大题共6小题,共30.0分)1.有两个点电荷,所带电荷量分别为q1和q2,相距为r,相互作用力为F.为了使它们之间的作用力增大为原来的2倍,下列做法可行的是()A. 仅使q1增大为原来的2倍B. 仅使q2减小为原来的一半C. 使q2和q1都增大为原来的2倍D. 仅使r减小为原来的一半2.将一个带电量q=−2×10−8C的点电荷从无限远处(电势为0)移到电场中的N点,静电力做的功W=8×10−8J,则()A. 点电荷在N点的电势能为8×10−8JB. 点电荷在N点的电势能为−8×10−8JC. N点的电势为−400VD. N点的电势为400V3.关于电场强度、电势差和电容,下列说法正确的是()A. 由公式E=F可知,电场中某点的电场强度E与试探电荷在电场中该点所受的电场力F成正q比,与试探电荷的电荷量q成反比B. 由公式E=kQ可知,在离点电荷Q距离为r的地方,电场强度E的大小与Q成正比r2C. 由公式U=Ed可知,在匀强电场中,E为恒量,任意两点间的电势差与这两点间的距离成正比D. 由公式C=Q可知,电容器的电容C随着极板带电荷量Q的增加而变大U4.下列说法中正确的是()A. 由R=U可知,电阻与电压、电流都有关系IB. 由R=ρl可知,电阻只与导体的长度和横截面积有关系SC. 各种材料的电阻率都与温度有关,金属的电阻率随温度的升高而减小D. 所谓超导现象,就是当温度降低到接近绝对零度的某个临界温度时,导体的电阻率突然变为零的现象5.R 1和R 2分别标有“2Ω,1.0A”和“4Ω,0.5A”,将它们串联后接入电路中,如图所示,则此电路中允许消耗的最大功率为().A. 1.5WB. 3.0WC. 5.0WD. 6.0W6.一个闭合电路,是由电池供电的,外电路是纯电阻时,以下说法正确的是()A. 当外电阻增大时,路端电压增大B. 当外电阻减小时,路端电压增大C. 当外电阻减小时,电路中的电流减小D. 电池的内阻越小,外电阻变化时,路端电压的变化越大二、多选题(本大题共3小题,共18.0分)7.如图所示的电场中有A、B两点,下列判断正确的是A. 电势φA>φB,场强E A>E B B. 电势φA>φB,场强E A<E BC. 将电荷量为q的正电荷从A点移到B点,静电力做正功,电势能减小D. 将电荷量为q的负电荷分别放在A、B两点,电荷具有的电势能E pA>E pB8.如图所示电路中,R1和R2是两个滑动变阻器,电源的内阻不可忽略。
2019-2020年高二上学期期中质量检测物理试题 含答案一、选择题(每小题只有一个选项是正确的,每小题4分,共48分)1.将不带电的导体A 和一个带负电的导体B 接触后,A 中的质子数 ………( )A .不变B .增加C .减少D .无法确定2.有两个完全相同的金属小球P 、Q ,分别带电+5q 和-q ,当它们在真空中相距为r 时,相互作用的静电力为F ,若用绝缘手柄移动这两个小球将它们接触后再放回原处,则它们之间的静电力变为 ……………………………………………………………………( )A .9FB .4FC .1.8FD .0.8F3.一个带负电的金属球放在绝缘的支架上,处于静电平衡状态,金属球内部的场强大小为E 1,若减少金属球的带电量,再次处于静电平衡状态后,金属球内部的场强大小为E 2,则 ……………………( )A .E 2<E 1B .E 2>E 1C .E 2=E 1D .无法确定4.真空中有一个点电荷,在离该点电荷距离为r 0的一点,放入电荷量为q 的检验电荷,检验电荷所受静电力为F ,则离该点电荷距离为r 处的场强大小为 ……………( )A .B .C .D .5.如图所示为某示波管内的聚焦电场,实线和虚线分别表示电场线和等势线.两电子分别从a 、b 两点运动到c点,设电场力对两电子做的功分别为W a 和W b ,a 、b 两点的电场强度大小分别为E a 和E b ,则 …………( )A .W a =W b ,E a >E bB .W a ≠W b ,E a >E bC .W a =W b ,E a <E bD .W a ≠W b ,E a <E b6.平行板电容器充电后断开电源,然后仅仅将两极板的正对面积逐渐减小,则对此过程中的判断正确的是 …………………………………………………………………( )A .电容器的电容将逐渐增大B .两极板间的电场强度将逐渐减小C .两极板间的电压将增大D .两极板上所带电荷量减小7.在电路中,每分钟有1.2×1014个自由电子通过横截面积为3.2×10-7 m 2的金属导线,已知电子的电荷量e =1.6×10-19 C ,那么金属导线中的电流为 ……………………( )A .32 μAB .0.32 μAC .3.2 mAD .0.032 mA8.铅蓄电池的电动势为2 V ,下列判断正确的是 ……………………………( )A .蓄电池两极间的电压恒为2 VB .电路消耗的总电功率为2 WC .电路中每通过1 C 电荷量,蓄电池的外部电路消耗的电能为2 JD .电路中每通过1 C 电荷量,蓄电池就把2 J 的化学能转化为电能9.在各种电器中,电容器是一种常用的电子元件,对电容器的认识正确的是…+q q ( )A .电容器的电容表示其储存电荷的能力B .电容器的电容与它所带电荷量成正比C .电容器的电容与它两极板间的电压成正比D .电容大的电容器能容纳更多的电荷量10.如图所示,电路中R 0为定值电阻,R 1、R 2均为可变电阻,电源电压恒定不变,平行板电容器C 的极板水平放置.闭合电建S ,电路达到稳定时,带电油滴悬浮在两板之间静止不动.如果仅改变下列某一个条件,油滴仍能静止不动的是 ………………( )A .增大R 1的阻值B .增大R 2的阻值C .增大两板间的距离D .断开电键S11.利用灵敏电流计、定值电阻和开关组成如图所示电路,通过改变开关闭合的状态来实现较大量程的电流表或较大量程的电压表的转换.小明做出了四种判断:①若开关S 1、S 2都闭合,它是一个电压表;②若开关S 1、S 2都闭合,它是一个电流表;③若开关S 1、S 2都断开,它是一个电压表;④若开关S 1、S 2都断开,它是一个电流表.则小明的判断正确的是 ………………………………( )A .①③B .①④C .②④D .②③12.如图,场强大小为E 、方向竖直向下的匀强电场中有一矩形区域abcd ,水平边ab 长为s ,竖直边ad 长为h .质量均为m 、带电量分别为+q 、-q 的两粒子,由a 、c 两点先后沿ab 和cd 方向以速率v 0进入矩形区(两粒子不同时出现在电场中),不计重力.两粒子轨迹恰好相切,则v 0等于( )A .B .C .D .二、实验探究(共16分)13.有一灯泡上标有“6 V 0.1 A ”字样,现要测绘该灯泡的伏安特性曲线,有下列器材供选用:A .电流表(0~0.3 A ,内阻2.0 Ω)B .电流表(0~0.6 A ,内阻1.5 Ω)C .电压表(0~4 V ,内阻2.0 kΩ)D .电压表(0~10 V ,内阻5.0 kΩ)E .滑动变阻器(30 Ω,2 A )F .滑动变阻器(100 Ω,0.5 A )G .学生电源(直流10 V )、开关和导线若干.图甲 图丁8642(1)为了描绘出较理想的伏安特性曲线,要求灯泡两端电压从0开始,在实验过程中电流表应选择 ,电压表应选择 ,滑动变阻器应选则 .(2)实验小组的同学们设计出了下面的四种实验电路原理图,其中符合实验要求,且系统误差较小的是 .(滑片P(4灯泡两端电压为3.2 V三、计算题(14题7 14.有一带电量为6×10-4 J,从B点移动到C点时电场力做功9×10-4 J.求:(1)A、B间的电势差U AB和B、C间的电势差U BC;(2)如以B点电势为零,A、C两点的电势φA、φC各为多大?电荷在C点时具有的电势能E P C.15.竖直放置的两块足够长的平行金属板间有匀强电场,两平行金属板间距离为L1,所加电压为U.在左侧金属板顶端用长为L2的绝缘细丝线悬挂质量为m带负电的小球,细丝线跟竖直方向成θ角时小球恰好平衡,如图所示.求:(1)金属板间匀强电场的强度大小和方向;(3)若剪断细丝线,小球运动到金属板所需要的时间.16.如图所示,水平放置的平行金属板间有竖直方向的匀强电场,金属板长度和板间距离均为L ,金属板左侧有电压为U 0的加速电场,一质量为m 、电荷量为q 的带正电粒子从静止开始经加速电场加速后,从金属板中央水平进入匀强电场,恰好通过金属板右侧边缘(不计粒子重力).(1)求带电粒子离开加速电场时的速率v 0;(2)求金属板间电压U ;(3)求带电粒子通过金属板右侧边缘时的动能.17.如图,AB 为半径R =1 m 的四分之一光滑绝缘竖直圆弧轨道,在四分之一圆弧区域内存在E =1×106V/m 、竖直向上的匀强电场(O 为四分之一圆轨道的圆心,水平半径AO 为电场上边界、竖直半径BO 为电场右边界),BO 的右侧区域存在同样大小的水平向左的匀强电场E .有一质量m =1 kg 、带电量q=1.4×10-5 C 的正电荷的小物块(视为质点),从A 点的正上方距离A点H处由静止开始自由下落(不计空气阻力),BC段为水平面,与小物块的动摩擦因数为μ=0.2.(1)若H=1 m,小物块能沿着轨道AB到达最低点B,它刚到达B点时的速率v B及对轨道的压力;(2)当H为某一定值H0时,小物块能沿着轨道AB到达B后在水平面滑行的距离有最小值s0,求出H0、s0的值.Array巴南区xx上期期中质量监测高二物理参考答案一、选择题(每小题只有一个选项是正确的,每小题4分,共48分)1.A 2.D 3.C 4.B 5.A 6.C 7.B8.D 9.A 10.B 11.D 12.C二、实验探究(共16分)13.(1)A ; D ; E (2)图丙 (3)电路连接如图; 断开; 左(4)53.3; 增大三、计算题(14题714(1)=q W U AB AB (1分) =q W U BC BC (1分) (2) 1分)………………………………………………………………………………(1分)……………………………………………………………………(1分)J 109 J 30010346P --⨯-=⨯⨯-==C C q E ϕ ……………………………………………(1分)15.参考解答及评分意见:(8分)(1)场强大小 ①………………………………………………………………………(1分)场强方向水平向左 ……………………………………………………………………………(1分)(2)对小球,由平衡条件有②……………………………………………………………………………(2分)解①②得 ③………………………………………………………………(1分)(3)剪断丝线后,设小球在水平方向的加速度为a ,根据牛顿第二定律qE =ma ④……………………………………………………………………………………(1分) 由运动学公式有 ⑤…………………………………………………(1分)解②④⑤得 ②……………………………………………………(1分)16.参考解答及评分意见:(10分)(1)设粒子离开加速电场时速率为v 0,有………………………………………………………………………………(2分)∴ ………………………………………………………………………………(1分)(2)以v 0进入金属板间,历时t ,通过金属板右侧边缘水平方向 ……………………………………………………………………………(1分)竖直方向 …………………………………………………………………………(1分)由牛顿第二定律有…………………………………………………………………(1分)解得…………………………………………………………………………………(1分)(3)在加速电场中电场力做功…………………………………………………………(1分)匀强电场中电场力做功……………………………………………………(1分)带电粒子通过金属板右侧边缘时的动能………………………(1分)17.参考解答及评分意见:(11分)(1)物体由初始位置运动到B,根据动能定理有①………………………………………………………………(2分)小物块刚到达B点时,根据牛顿第二定律有②……………………………………………………………………(2分)解得F N=8 N …………………………………………………………………………………(1分)根据牛顿第三定律,物体对轨道的压力F′N= F N=8 N ………………………………………(1分)(2)设小物块能沿着轨道AB到达B点的最小速度为v,则③…………………………………………………………………………(1分)根据动能定理也有④………………………………………(1分)小物块在水平面滑行,由动能定理有⑤……………………………………………………………(1分)解③④H0=0.6 m ………………………………………………………………………………(1分)解③⑤s0=0.125 m ……………………………………………………………………………(1分)温馨提示:最好仔细阅读后才下载使用,万分感谢!。
广东省广州市番禺区2020学年高二物理上学期期中试题 理一、单选题(本题共5小题,每小题6分,共30分,每小题的四个选项中只有一个正确)1.下列说法正确的是A .电荷放在电势高的地方,电势能就大B .正电荷在电场中某点的电势能一定大于负电荷在该点具有的电势能C .电场强度为零的点,电势一定为零D .无论移动正电荷还是负电荷,若克服电场力做功它的电势能都增大2.如图所示是两个电阻R 1、R 2的I -U 图线,将两电阻R 1、R 2并联后的总电阻为R ,则电阻R 的I -U 图象分布在图中哪个区域?A .Ⅰ区B .Ⅱ区C .Ⅲ区D .不能确定3.以速度20 m/s 沿水平方向飞行的手榴弹在空中爆炸,炸裂成1 kg 和0.5 kg 的两块,其中0.5 kg 的那块以40 m/s 的速率沿原来速度相反的方向运动,此时另一块的速率为 A.10 m/s B.30 m/s C.50 m/s D.70 m/s4.如图虚线表示某点电荷电场中的等势面,一带电粒子仅在电场力作用下由A 运动到B 的轨迹如图中实线所示。
粒子在A 、B 点的加速度大小分别为A a 、B a ,电势能分别为A E 、B E ,下列判断正确的是 A .A B a a >,A B E E > B .A B a a >,A B E E < C .A B a a <,A B E E > D .A B a a <,A B E E <5.直角坐标系xOy 中,M 、N 两点位于x 轴上,G 、H 两点坐标如图.M 、N 两点各固定一负点电荷,一电量为Q 的正点电荷置于O 点时,G 点处的电场强度恰好为零,静电力常量用k 表示.若将该正点电荷移到G 点,则H 点处场强的大小和方向分别为 A.234kQa 错误!未指定书签。
,沿y 轴正向 B.错误!未指定书签。
,沿y 轴负向 C.254kQa 错误!未指定书签。
广东省广州市番禺区实验中学2019—2020学年高二物理上学期期中试题(含解析)一单选题1.宇航员在探测某星球时,发现该星球均匀带电,其带电量为Q,表面无大气,在有一次实验中宇航员将一带电(其电荷量q远远小于Q)粉尘放到离星球表面的一定高度处。
设此带电星球对粉尘的静电力为F1,粉尘对星球的静电力为F2,则A。
F1=F2B. F1<F2C。
F1>F2D。
无法确定【答案】A【解析】【详解】带电星球对粉尘的静电力和粉尘对星球的静电力是作用力与反作用力,大小相等.A。
F1=F2。
与结论相符,故A正确;B。
F1<F2。
与结论不符,故B错误;C. F1>F2。
与结论不符,故C错误;D. 无法确定。
与结论不符,故D错误.2。
真空中的两个点电荷原来带的电荷量分别为q1和q2,且相隔一定的距离.若现将q2增加为原来的3倍,再将两点电荷间的距离缩小为原来的一半,则前后两种情况下两点电荷之间的库仑力之比为( )A. 1:6 B。
1:12 C。
12:1 D。
6:1【答案】B 【解析】【详解】由库仑定律的可得原来它们之间的库仑力为:F=122kq qFr =,变化之后它们之间的库仑力为:1223()2kq qFr'==12F,故:F:F′=1:12,故B正确、ACD错误。
故选:B。
3。
在真空中同一直线上的AB处分别固定电量分别为+2Q、—Q的两电荷。
如图所示,若在A、B所在直线上放入第三个电荷C,只在电场力的作用下,三个电荷都处于平衡状态,则C的电性及位置是A. 正电,在A、B之间B。
正电,在B点右侧C. 负电,在B点右侧D. 负电,在A点左侧【答案】B【解析】【详解】三个电荷要平衡,三个电荷必须在同一条直线,外侧二个电荷相互排斥,中间电荷吸引外侧两个电荷,由于外侧两个电荷距离大,要平衡中间电荷的拉力,必须外侧电荷电量大,中间电荷电量小,所以第三个电荷必须为正电,在B 的右侧.A. 正电,在A 、B 之间.与结论不符,故A 错误;B. 正电,在B 点右侧.与结论相符,故B 正确;C. 负电,在B 点右侧。
⼴东省⼴州市番禺中学2019-2020学年⾼⼆上学期期中物理试卷(有解析)⼴东省⼴州市番禺中学2019-2020学年⾼⼆上学期期中物理试卷⼀、单选题(本⼤题共7⼩题,共28.0分)1.对库仑定律,下列说法正确的是()A. 凡计算真空中的两个电荷间的相互作⽤⼒,就可以使⽤库仑公式B. 两个带电⼩球即使距离⾮常近,也能⽤库仑定律计算库仑⼒C. 相互作⽤的两个点电荷,不论它们的电荷量是否相同,它们之间的库仑⼒⼀定⼤⼩相等D. 库仑定律中的静电⼒常量k只是⼀个⽐例常数,只有数值,没有单位2.⼀段粗细均匀的电阻丝,横截⾯的直径为d,电阻是R.把它拉制成直径为d/10的均匀细丝后,它的电阻变成()A. 100RB. 10000RC. R/100D. R/100003.如图所⽰的电路中,电源的电动势恒定内阻不计,下列说法正确的是()A. 增⼤R1,灯泡变亮,电容器带电量减少B. 增⼤R1,灯泡变暗,电容器带电量减少C. 增⼤R2,灯泡变亮,电容器带电量减少D. 增⼤R2,灯泡变亮,电容器带电量不变4.如图所⽰,真空中M、N处放置两等量异种电荷,a、b、c表⽰电场中的三条等势线,d点和e点位于等势线a上,f点位于等势线c上,df平⾏于MN.已知⼀带正电的试探电荷从d点移动到f点时,试探电荷的电势能增加,则以下判定正确的是()A. M点处放置的是正电荷B. d点的电势⾼于f点的电势C. d点的场强与f点的场强完全相同D. 将带正电的试探电荷沿直线由d点移动到e点,电场⼒先做正功,后做负功5.如图所⽰实线为某电场中的三条电场线,⼀点电荷从M点射⼊电场,只受电场⼒作⽤下沿图中虚线运动到N点,则()A. 点电荷⼀定带负电B. 从M向N运动的过程中点电荷的电势能⼀直减少C. 从M向N运动的过程中点电荷的动能⼀直减⼩D. 从M向N运动的过程中点电荷的动能和电势能的总和⼀直减少6.如图所⽰,三个完全相同的⾦属⼩球a、b、c位于等边三⾓形的三个顶点上。
广东省广州市番禺区实验中学2024届高二物理第一学期期中经典试题注意事项:1.答题前,考生先将自己的姓名、准考证号码填写清楚,将条形码准确粘贴在条形码区域内。
2.答题时请按要求用笔。
3.请按照题号顺序在答题卡各题目的答题区域内作答,超出答题区域书写的答案无效;在草稿纸、试卷上答题无效。
4.作图可先使用铅笔画出,确定后必须用黑色字迹的签字笔描黑。
5.保持卡面清洁,不要折暴、不要弄破、弄皱,不准使用涂改液、修正带、刮纸刀。
一、单项选择题:本题共6小题,每小题4分,共24分。
在每小题给出的四个选项中,只有一项是符合题目要求的。
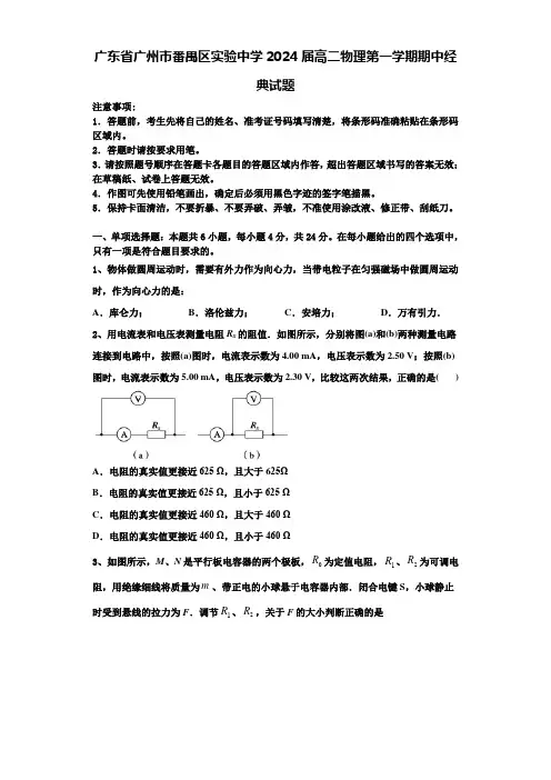
1、物体做圆周运动时,需要有外力作为向心力,当带电粒子在匀强磁场中做圆周运动时,作为向心力的是:A.库仑力;B.洛伦兹力;C.安培力;D.万有引力.2、用电流表和电压表测量电阻R x的阻值.如图所示,分别将图(a)和(b)两种测量电路连接到电路中,按照(a)图时,电流表示数为4.00 mA,电压表示数为2.50 V;按照(b)图时,电流表示数为5.00 mA,电压表示数为2.30 V,比较这两次结果,正确的是( )A.电阻的真实值更接近625 Ω,且大于625ΩB.电阻的真实值更接近625 Ω,且小于625 ΩC.电阻的真实值更接近460 Ω,且大于460 ΩD.电阻的真实值更接近460 Ω,且小于460 Ω3、如图所示,M、N是平行板电容器的两个极板,0R为定值电阻,1R、2R为可调电阻,用绝缘细线将质量为m、带正电的小球悬于电容器内部.闭合电键S,小球静止时受到悬线的拉力为F.调节1R、2R,关于F的大小判断正确的是A.保持1R不变,缓慢增大2R时,F将变大B.保持1R不变,缓慢增大2R时,F将变小C.保持2R不变,缓慢增大1R时,F将变大D.保持2R不变,缓慢增大1R时,F将变小4、物体做直线运动的v-t图象如图所示,则该物体在前2秒内的运动情况是( )A.第1秒内做匀加速直线运动,第2秒内做匀速直线运动B.第1秒内做匀速直线运动,第2秒内静止C.初速度大小为2m/sD.第1秒内加速度大小为0.5m/s25、在地球表面附近绕地运行的卫星,周期为85min,运行速率为7.9km/s.我国发射的第四十四颗北斗导航卫星轨道离地面距离为地球半径的5.6倍,关于该卫星的运行速率v和周期T,下列说法正确的是A.v<7.9km/s,T<85min B.v<7.9km/s,T>85minC.v>7.9km/s,T<85min D.v>7.9km/s,T>85min6、如图所示,有两个相邻的有界匀强磁场区域,磁感应强度的大小均为B,磁场方向相反,且与纸面垂直,磁场区域在x轴方向宽度均为a,在y轴方向足够宽现有一高为a的正三角形导线框从图示位置开始向右匀速穿过磁场区域.若以逆时针方向为电流的正方向,在下列选项中,线框中感应电流i与线框移动距离x的关系图象正确的A.B.C.D.二、多项选择题:本题共4小题,每小题5分,共20分。
广东广州番禺中学2019-2020学年高二上学期期中考试物理试题一、多选题1. 两个完全相同的金属球A和B带电荷量之比为1∶7,相距为r,两者接触一下放回原来的位置,则后来两小球之间的库仑力大小与原来之比是()A.3∶7B.4∶7C.9∶7D.16∶72. 如图所示,电源的电动势为E,内电阻为r。
开关S合后,灯泡L1、L2均能发光。
现将滑动变阻器R的滑片P稍向下移动,则A.灯泡L1、L2均变暗B.灯泡L1变暗,L2变亮C.电流表的示数变大D.电流表的示数变小3. 如表列出了某品牌电动自行车及所用电动机的主要技术参数,不计其自身机械损耗。
若该车在额定状态下以最大运行速度行驶,则()自重40kg额定电压48V载重75kg额定电流12A二、单选题最大行驶速度20km/h 额定输出功率 A .电动机的输入功率为576WB .电动机的内电阻为4ΩC .该车获得的牵引力为104ND .该车受到的阻力为63N4. 如图所示的xOy 坐标系中,x 轴上固定一个点电荷Q ,y 轴上固定一根光滑绝缘细杆(细杆的下端刚好在坐标原点O 处),将一个套在杆上重力不计的带电圆环(视为质点)从杆上P 处由静止释放,圆环从O 处离开细杆后恰好绕点电荷Q 做圆周运动。
下列说法正确的是A .圆环沿细杆从P 运动到O 的过程中,加速度一直增大B .圆环沿细杆从P 运动到O 的过程中,速度一直增大C .增大圆环所带的电荷量,其他条件不变,圆环离开细杆后仍然能绕点电荷做圆周运动D .将圆环从杆上P 的上方由静止释放,其他条件不变,圆环离开细杆后仍然能绕点电荷做圆周运动5. 一段粗细均匀的柱形电阻丝,电阻为2Ω,当把它均匀拉长,使其横截面的直径变为原来的,则此电阻丝的阻值为A .4ΩB .8ΩC .16ΩD .32Ω350W6. 如图所示的电路中,电源电动势为E、内阻为r,电容器的电容为C,定值电阻R=r,闭合开关S,待电路稳定后,电容器所带电荷量为A.B.C.CE D.7. 图甲,A、B是一条电场线上的两点,当一个带负电的粒子以某一初速度只在电场力作用下沿AB由A点运动到B点,其速度-时间图象如图乙所示,粒子到达B点时速度恰为零.下列判断正确的是A.该电场可能是正点电荷产生的B.从A到B,场强大小均匀减小C.A点的电势高于B点电势D.A点运动到B点的过程中该粒子的电势能变小8. 图中的实线表示电场线,虚线表示只受电场力作用的带电粒子的运动轨迹,粒子先经过M点,再经过N点,可以判定A.该粒子一定带负电B.粒子在M点受到的电场力大于在N点受到的电场力C.带电粒子经过M点的速度大于经过N点的速度D.粒子在M点的电势能大于在N点的电势能9. 如图所示,由绝缘材料制成的光滑圆环(圆心为O)竖直固定,带电量为+q的小球A固定在圆环的最高点,电荷量为q的小球B套在圆环上并可自由移动。
广东省广州市番禺区2020学年高二物理上学期期中试题文一、单项选择题1:本大题共20小题,每小题2分,共40分.在每小题列出的四个选项中,只有一项符合题目要求.1.不带电的导体A与带正电的导体B接触之后也带正电,其原因是:A.B有部分质子转移到A上 B. A有部分的质子转移到B上C.A有部分电子转移到B上 D.B的质子与A的电子互相转移2 .某验电器金属小球和金属箔均不带电,金属箔闭合.现将带负电的硬橡胶棒接近(不接触)验电器金属小球,则将出现的现象是A.金属箔带负电,其两片张开B.金属箔带正电,其两片张开C.金属箔可能带正电,也可能带负电,但两片一定张开D.由于硬橡胶棒并没有接触验电器小球,故两金属箔片因不带电仍闭合3.关于点电荷,下列说法正确的是:A.点电荷自身一定很小,所带电量一定很小B.体积小于1mm3的带电体就是点电荷C.体积很大的带电体一定不能看成点电荷D.点电荷是一个带有电荷的几何点。
它是实际带电体的抽象,是一种理想化的模型。
4 如图是模拟避雷针作用的实验装置,金属板M接高压电源的正极,金属板N接负极.金属板N上有两个等高的金属柱A、B,A为尖头,B为圆头.逐渐升高电源电压,当电压达到一定数值时,可看到放电现象.先产生放电现象的是( )A .A金属柱 B. B金属柱C. A、B金属柱同时D. 可能是A金属柱,也可能是B金属柱5 真空中有两点电荷,它们之间的静电力为F,若将每个电荷的电量都减半,让它们间的距离也减半,则它们间的静电斥力将变为:A.2F B. F/2 C. 不变 D. F/86、如图表示的是下列哪种情况的电场线( )A.等量同种负电荷B.等量同种正电荷C.等量异种电荷D.不等量异种电荷7.一个磁场的磁感线如图,则磁场中A、B两点磁感应强度的大小关系是:A.A点较大B.B点较大C.一样大D.无法比较.A.B8.四种电场的电场线如下图所示。
一正电荷q 仅在电场力作用下由M 点向N 点作加速运动,且加速度越来越大,则该电荷所在的电场是图中的9.小磁针处在如右图所示的磁场中,小磁针的运动情况是( ) A.顺时针转动,最后静止,N 极指向右方 B.顺时针转动,最后静止,N 极指向左 C.逆时针转动,最后静止,N 极指向右方 D.逆时针转动,最后静止,N 极指向左方10.在电场中某点当放入正电荷时,正电荷受到电场力的向右;当放入负电荷时,负电荷受到电场力的向左。
广东省广州市番禺中学2019-2020学年高二上学期期中物理试卷一、单选题(本大题共7小题,共28.0分)1.对库仑定律,下列说法正确的是()A. 凡计算真空中的两个电荷间的相互作用力,就可以使用库仑公式B. 两个带电小球即使距离非常近,也能用库仑定律计算库仑力C. 相互作用的两个点电荷,不论它们的电荷量是否相同,它们之间的库仑力一定大小相等D. 库仑定律中的静电力常量k只是一个比例常数,只有数值,没有单位2.一段粗细均匀的电阻丝,横截面的直径为d,电阻是R.把它拉制成直径为d/10的均匀细丝后,它的电阻变成()A. 100RB. 10000RC. R/100D. R/100003.如图所示的电路中,电源的电动势恒定内阻不计,下列说法正确的是()A. 增大R1,灯泡变亮,电容器带电量减少B. 增大R1,灯泡变暗,电容器带电量减少C. 增大R2,灯泡变亮,电容器带电量减少D. 增大R2,灯泡变亮,电容器带电量不变4.如图所示,真空中M、N处放置两等量异种电荷,a、b、c表示电场中的三条等势线,d点和e点位于等势线a上,f点位于等势线c上,df平行于MN.已知一带正电的试探电荷从d点移动到f点时,试探电荷的电势能增加,则以下判定正确的是()A. M点处放置的是正电荷B. d点的电势高于f点的电势C. d点的场强与f点的场强完全相同D. 将带正电的试探电荷沿直线由d点移动到e点,电场力先做正功,后做负功5.如图所示实线为某电场中的三条电场线,一点电荷从M点射入电场,只受电场力作用下沿图中虚线运动到N点,则()A. 点电荷一定带负电B. 从M向N运动的过程中点电荷的电势能一直减少C. 从M向N运动的过程中点电荷的动能一直减小D. 从M向N运动的过程中点电荷的动能和电势能的总和一直减少6.如图所示,三个完全相同的金属小球a、b、c位于等边三角形的三个顶点上。
已知c带正电,受到a和b的静电力的合力可用图中的有向线段表示。
下列判断正确的是()A. a带正电,b带负电,a电荷量的绝对值比b的小B. a带正电,b带负电,a电荷量的绝对值比b的大C. a带负电,b带正电,a电荷量的绝对值比b的小D. a带负电,b带正电,a电荷量的绝对值比b的大7.一艘宇宙飞船在预定轨道上做匀速圆周运动,在该飞船的密封舱内,下列实验能够进行的是()A. 宇航员生活废水过滤处理实验B. 研究动能与重力势能转化规律实验C. 探究感应电流的产生条件实验D. 血浆与血细胞自然分层实验二、多选题(本大题共3小题,共12.0分)8.在电源的电动势为E,内电阻为R的闭合电路中,下列说法正确的是()A. 电源的电动势等于外电路断开时两极间的电压B. 改变外电路的阻值使电流强度增大时,路端电压将增大C. 当外电路的总电阻增大时,电源的路端电压增大D. 外电路短路时,电源不消耗能量9.某小组在试验汽车模型,该模型以蓄电池为驱动能源,驱动电机能够将输入功率的90%转化为牵引汽车模型前进的机械功率。
该模型的总质量m=30kg,当它在水平路面上以v=18km/ℎ的速度匀速行驶时,驱动电机的输入电流I=5A,电压U=30V。
某地区地表的平均日照辐射度约为480W/m2,若以太阳能为该模型的蓄电池供电,已知能量转化效率约为15%,汽车受到太阳照射面积约为1m2,以下说法正确的是()A. 该模型以v=18km/ℎ速度行驶时,所受的阻力大小为27NB. 该模型以v=18km/ℎ速度行驶时,驱动电机的机械功率为150WC. 该模型若由太阳能直接供电,能以速度v=18km/ℎ正常行驶D. 若该地一天的有效日照时间为8小时,充电一天可供该模型以v速度行驶约69.1km10.如图所示,a、b、c、d四个质量均为m的带电小球恰好构成“三星拱月”之形,其中a、b、c三个完全相同的带电小球在光滑绝缘水平面内的同一圆周上绕O点做半径为R的匀速圆周运动,三小球所在位置恰好将圆周等分.小球d位于O点正上方h处,且在外力F作用下恰处于静止状态,已知a、b、c三小球的电荷量均为q,d球的电荷量为6q,ℎ=√2R.重力加速度为g,静电力常量为k,则()A. 小球d一定带正电B. 小球b的周期为2πRq √mRkC. 小球c的加速度大小√3kq23mR2D. 外力F竖直向上,大小等于mg+2√6kq2R2三、实验题(本大题共2小题,共18.0分)11.在实验描绘小灯泡的伏安特性曲线中,小灯泡两端的电压需要由零逐渐增加到3V,并便于操作。
已选用的器材有:直流电源(电压为4V);电流表(量程为0—0.6A.内阻约0.5Ω);电压表(量程为0—3V.内阻约3kΩ);电键一个、导线若干。
①实验中所用的滑动变阻器应选下列中的_______(填字母代号)。
A.滑动变阻器(最大阻值10Ω,额定电流1A)B.滑动变阻器(最大阻值1kΩ,额定电流0.3A)②下图为1806班某同学在实验过程中完成的部分电路连接的情况,请你帮他完成其余部分的线路连接。
(用黑色水笔画线表示对应的导线)③实验得到小灯泡的伏安特性曲线如图所示。
由曲线可知小灯泡的电阻随电压增大而_________(填“增大”、“不变”或“减小”)④如果某次实验测得小灯泡两端所加电压如图所示,请结合图线算出此时小灯泡的电阻是__Ω(保留两位有效数字)。
⑤根据实验得到的小灯泡伏安特性曲线,下列分析正确的是_______A.测得的小灯泡正常发光的功率偏小,主要是由于电压表内阻引起B.测得的小灯泡正常发光的功率偏小,主要是由于电流表内阻引起C.测得的小灯泡正常发光的功率偏大,主要是由于电压表内阻引起D .测得的小灯泡正常发光的功率偏大,主要是由于电流表内阻引起12.小明对某种合金材料电阻丝的导电性能感兴趣,于是用以下的方法测量其电阻率:①小明先用螺旋测微器测量电阻丝的直径,如图甲所示,电阻丝的直径d=______ mm,接着用刻度尺测量电阻丝接入电路中的长度.②图乙是部分连接好的实物电路图,请用电流表外接法完成接线并在图乙中画出.③小明用电流表内接法和外接法分别测量了这段电阻丝的伏安特性,并将得到的电流、电压数据描到U−I图上,如图丙所示.在图中,由电流表外接法得到的数据点是用______ (填“○”或“×”)表示的.④请你选择一组数据点,在图丙上用作图法作图,并求出这段电阻丝的电阻为R=______ Ω.⑤最后根据ρ=R S,求出该电阻丝的电阻率.L四、计算题(本大题共3小题,共30.0分)13.如图所示的匀强电场中,有a、b、c三点,ab=4cm,bc=10cm,其中ab沿电场方向,bc和电场方向成60°角,一个电荷量q=4×10−8C的正电荷从a移到b电场力做功W1=1.2×10−7J.求:(1)匀强电场的场强E;(2)电荷从b移到c,电场力做的功W2;(3)a、c两点的电势差U ac.14.如图所示斜坡由粗糙程度不同的斜面和水平面组成,斜面顶端A点距水平面的高度ℎ=2.5m,倾角为30°,现取一滑块从A点静止释放,最终停止在水平面C点。
已知B点距C点的距离L=5m,B点处平滑连接,滑块经过B点时无能量损失,g取10m/s2,斜面动摩擦因数为√3.求:6(1)滑块在运动过程中的最大速度;(2)滑块与水平面间的动摩擦因数μ;(3)滑块从A点释放后,到达BC中间位置时的时间。
15.如图所示,竖直面内的光滑绝缘轨道,处于竖直向下的匀强电场中。
一个带负电的小球从斜轨道上的A点由静止释放,沿轨道滑下,已知小球的质量为m,电荷量为−q,匀强电场的场强大小为E,斜轨道的倾角为α,圆轨道半径为R,斜轨道与圆轨道平滑连接,小球的重力大于所受的电场力。
(1)求小球沿轨道滑下的加速度的大小;(2)若使小球通过圆轨道顶端的B点,求A点距圆轨道最低点的竖直高度ℎ1至少为多大;-------- 答案与解析 --------1.答案:C解析:解:AB、库仑定律的适用条件是:真空和静止点电荷.如果在研究的问题中,带电体的形状、大小以及电荷分布可以忽略不计,即可将它看作是一个几何点,则这样的带电体就是点电荷.一个实际的带电体能否看作点电荷,不仅和带电体本身有关,还取决于问题的性质和精度的要求,B中两个金属球不能看成点电荷,库仑定律不适用,故AB错误.C、相互作用的两个点电荷之间的库仑力为作用力和反作用力的关系,大小始终相等,故C正确.D、静电力常量k有数值,有单位,故D错误;故选:C.清楚库仑定律的适用条件,了解点电荷这一个理想化的模型.两个带电体间的距离趋近于零时,带电体已经不能看成点电荷呢.由牛顿第三定律,可知两个点电荷所受库仑力大小关系.知道物理定理和定律的适用条件,知道在处理复杂物理问题时建立具有普遍意义的基本规律和理想模型,使得问题处理更简便.2.答案:B解析:金属丝的横截面的直径为d,横截面积为s=πd24,根据数学知识确定直径是d10后横截面积的关系,根据体积不变,分析长度的关系,由电阻定律分析电阻的变化情况.本题要综合考虑电阻随导体横截面积和长度的变化,不能只知其一,不知其二.基础题.金属丝的横截面的直径为d,横截面积为s1=πd24,由数学知识得知,直径是d10后横截面积是s2=s1100,由于镍铬丝的体积不变,由长度变为原来的100倍,根据电阻定律R=ρLS得到,电阻是原来的10000倍,即为10000R。
故选B。
3.答案:D解析:解:AB、增大R1时,电路中总电阻增大,则总电流减小;则并联部分电压减小,灯泡变暗;因电源的内阻不计,则电容器两端的电压不变;则电容器所带电量不变;故AB错误;CD、增大R2时,电路中总电阻增大;则总电流减小,R1两端的电压减小,则并联部分总电压增大,灯泡变亮;由于电容器两端的电压不变;则由Q=UC可知,电容器所带电量不变;故C错误,D正确;故选:D.由电路图可知,灯泡R与R2并联后与R1串联,电容器与电源并联;根据滑动变阻器的阻值变化可得出电路中电流的变化,则可得出灯泡的亮度变化;由Q=UC可得出电容器所带电量的变化.本题考查闭合电路欧姆定律中的含容电路;在解题时要注意明确因电源内阻不计,故电容器两端的电压不变.4.答案:D解析:解:A、B、因正电荷由d到f电场力做负功,电势能增加,则电势升高。
故f点电势高于d点电势。
则N点为正电荷,故A错误,B错误。
C、d点与f点为关于两电荷的中垂线对称,则场强大小相等但方向不同,故C错误。
D、将带正电的试探电荷沿直线由d点移动到e点,电势能先减小再增大到原来值,故电场力先做正功、后做负功。
故D正确。
故选:D。
由电场力对正电荷做功可得电势的高低,再由电场线与电势的关系分析电场的方向。
进而判断电荷的受力情况。